摘 要
随着互联网的发展,人们越来越依赖于网络来获取信息和做出决策。旅游行业也不例外,旅游者希望能够快速、准确地找到适合自己的旅游目的地和行程安排。因此,开发一个高效的旅游推荐系统变得非常重要。
本论文将使用Django框架来构建旅游推荐系统,并结合爬虫技术从各种可靠的旅游网站上收集数据。通过分析用户的偏好和需求,系统将能够为用户提供个性化的旅游推荐。同时,爬虫技术可以帮助系统实时更新数据,保持推荐结果的准确性和实用性。
在研究过程中,我们将首先介绍Django框架的基本原理和特点,包括其优势和适用场景。然后,我们将探讨旅游推荐系统的设计和实现方法,包括用户需求分析、数据收集与处理、推荐算法等方面。接下来,我们将详细介绍爬虫技术的原理和应用,以及如何利用爬虫技术从旅游网站上获取数据。最后,我们将通过实例展示系统的功能和效果,并对其进行评估和改进。
本论文的研究结果将有助于提高旅游推荐系统的准确性和用户体验,为旅游者提供更好的旅行建议和服务。同时,本研究也可以为其他领域的推荐系统和爬虫技术的应用提供参考和借鉴。
关键词:python;爬虫;Django;旅游推荐系统 ;MySQL
Abstract
With the development of the internet, people are increasingly relying on the internet to obtain information and make decisions. The tourism industry is no exception, and tourists hope to quickly and accurately find suitable tourism destinations and itinerary arrangements. Therefore, developing an efficient tourism recommendation system has become very important.
This paper will use the Django framework to build a tourism recommendation system and combine it with crawler technology to collect data from various reliable tourism websites. By analyzing user preferences and needs, the system will be able to provide personalized travel recommendations for users. Meanwhile, crawler technology can help the system update data in real-time, maintaining the accuracy and practicality of recommendation results.
In the research process, we will first introduce the basic principles and characteristics of the Django framework, including its advantages and applicable scenarios. Then, we will explore the design and implementation methods of a tourism recommendation system, including user demand analysis, data collection and processing, recommendation algorithms, and other aspects. Next, we will provide a detailed introduction to the principles and applications of crawler technology, as well as how to use it to obtain data from tourism websites. Finally, we will demonstrate the functionality and effectiveness of the system through examples, and evaluate and improve it.
The research results of this paper will help improve the accuracy and user experience of tourism recommendation systems, and provide better travel advice and services for tourists. At the same time, this study can also provide reference and inspiration for the application of recommendation systems and crawler technology in other fields.
Keywords: Python; Reptiles; Django; Tourism recommendation system; MySQL
1 绪论
1.1 研究背景
随着互联网的普及和发展,人们对于旅游信息的需求也越来越高。传统的旅行社和导游服务已经无法满足人们个性化、多样化的旅游需求。因此,开发一个高效的旅游推荐系统变得非常重要。
旅游推荐系统可以根据用户的偏好和需求,为其提供个性化的旅游目的地和行程建议。这不仅可以帮助用户节省时间和精力,还能够提供更好的旅行体验。然而,目前市场上存在的旅游推荐系统往往面临一些挑战,如数据准确性、推荐结果的实用性等问题。
另外,爬虫技术在数据收集方面具有重要作用。通过爬虫技术,我们可以从各种可靠的旅游网站上获取大量的旅游信息,并进行分析和处理。这样可以保证推荐系统的数据来源可靠,并且能够实时更新数据,提高推荐结果的准确性和实用性。
因此,本研究旨在利用Django框架构建一个旅游推荐系统,并结合爬虫技术从各种可靠的旅游网站上收集数据。通过分析用户的偏好和需求,系统将能够为用户提供个性化的旅游推荐。同时,爬虫技术可以帮助系统实时更新数据,保持推荐结果的准确性和实用性。
通过本研究,我们可以提高旅游推荐系统的准确性和用户体验,为旅游者提供更好的旅行建议和服务。同时,本研究也可以为其他领域的推荐系统和爬虫技术的应用提供参考和借鉴。
1.2研究意义
随着互联网和移动技术的迅猛发展,旅游行业也面临着巨大的变革和挑战。传统的旅游推荐方式已经无法满足用户个性化需求和信息获取的便利性。因此,研究django旅游推荐系统具有重要的意义和价值。
首先,研究django旅游推荐系统可以提供个性化、智能化的旅游推荐服务,为用户提供更好的旅游体验。通过分析用户的兴趣、偏好、历史行为等信息,系统可以准确地推荐适合用户的旅游目的地、景点、酒店、餐厅等。这不仅可以节省用户的时间和精力,还可以提高用户的满意度和忠诚度。
其次,研究django旅游推荐系统对于促进旅游业的发展具有积极的影响。通过提供个性化的旅游推荐服务,可以吸引更多的游客,增加旅游收入。同时,通过分析用户的行为和偏好,可以为旅游从业者提供有针对性的市场营销策略,提升旅游产品和服务的质量和竞争力。
最后,研究django旅游推荐系统对于学术界和实践者来说都具有重要意义。学术界可以通过深入研究该领域,探索新的理论模型和算法,丰富旅游推荐系统的研究成果。实践者可以借鉴研究成果,开发更加智能化和个性化的旅游推荐系统,提升旅游服务的质量和效益。
综上所述,研究django旅游推荐系统具有重要的实际意义和应用价值。它不仅可以提升用户的旅游体验,促进旅游业的发展,还可以为旅游规划和决策提供科学依据。因此,深入研究该领域对于学术界和实践者来说都具有重要意义。
1.3论文结构与章节安排
本文共分为六章,章节内容安排如下:
第一章为引言,此章节对所设计和实现的系统的背景和状况以及意义进行详细的论述以及说明,同时进行了论文整体框架的结构的简要介绍。
第二章为系统需求分析,章节所做的主要的工作是对系统进行了技术、经济和操作方面可行性的分析;对系统实行了总体功能的需求、用例分析。
第三章为系统的设计,主要是对系统的功能结构进行设计,并对系统数据库的概念结构以及物理结构的设计进行了分析。
第四章就是对系统的实现,根据系统功能的划分,分别的对系统所需要实现的前台客户功能和后台管理员功能进行了分析和说明。
第五章:系统测试。主要对系统的部分界面进行测试并对主要功能进行测试
第六章:总结。
1.4开发技术说明
爬虫技术是从互联网上自动获取数据的一种方法。本系统使用Python编程语言中的爬虫库,如BeautifulSoup和Scrapy,来抓取各种旅游网站上的数据。通过定期运行爬虫程序,系统可以保持数据的更新和完整性。
Django是一个开源的Web应用程序框架,它提供了一套完整的工具和功能,用于快速开发高质量的Web应用程序。本系统使用Django框架来处理从爬虫获取的数据,并将其存储在数据库中。同时,Django还提供了强大的模板引擎和用户认证系统,用于展示旅游信息和实现用户个性化推荐。
为了实现个性化的旅游推荐,本系统采用了基于用户兴趣和行为的推荐算法。通过分析用户的历史浏览记录、收藏和评价等信息,系统可以了解用户的偏好,并根据这些信息为用户推荐最合适的旅游目的地和行程安排。
2 旅游推荐系统系统分析
系统需求分析是系统开发的一个关键环节,它在系统的设计和实现上起到了一个承上启下的位置。系统需求分析是对所需要做的系统进行一个需求的挖掘,如果分析的准确可以精准的解决现实中碰到的问题。如果分析不到位会影响后期系统的实现。一个系统的优秀程度需求分析也是占据了非常大的比例,如果需求分析不到位,后面的系统设计要实现就是一个偏离导航的设计。
2.1 可行性分析
系统可行行分析是对系统对系统可行性进行一个探讨。在探讨系统的可行性上我们主要从技术上的可行性和经济上的可行性以及法律层面的可行性上进行分析,如果三个层面度通过,我们则认为系统是比较可行的。
2.1.1 技术可行性分析
所谓技术可行性,是指能否在有限的时间内实现预定的功能。在开发和设计中是否有未解决的问题。完成的项目能否很好地应用,如果有任何不足之处,后期的维护是否会有较大的困难。经过对该系统的评估,确定现有的技术可以达到目标。通过使用Python技术来创建动态的页面,采取低耦合的架构,搭载灵活的数据库,以及强劲的服务器,我们能够显著地改善系统的性能。这表明,我们不仅要追求理论上的目标,还要在实践中不断探索。
从经济可行性上看项目在开发阶段需要一台开发PC,在生产阶段需要web服务器和数据库服务器。一台个人PC从经济上来看也不是太多问题,在后期的系统部署生产上来说,服务器的投入也不会过高,在经济层面上是一个比较可行的。
系统从法律层面上来没有对第三方有其他放有法律层面的问题,系统数据库采用的Mysql开源社区数据库、框架采用的是开源的Django。系统资讯和相关内容也是呵呵法律层面的。在源码的管理上采用git开源进行管理,所以在法律可行性上是成立的。
2.2 系统功能分析
旅游推荐系统我划分为了用户管理模块和管理员模块这两大部分。
用户管理模块:
(1)用户注册登录:游客可以随时进入到系统中,对系统中的信息浏览,但是想要实现交流以及评论操作,就必须有这个系统的账号,如果没有账号的话,可以注册成员用户进行相关的操作,同时用户还可以通过“我的”这以按钮对个人信息以及操作的信息进行管控。
(2)查看旅游推荐系统的首页信息:旅游推荐系统的首页信息包含了首页、公告信息、旅游资讯、旅游景点、酒店信息、旅行社等。
(3)公告信息:用户可以查看公告信息,在查询到自己想要了解的网站公告的时候,可以进入查看详细的信息。
(4)旅游资讯:用户可以查看旅游资讯,在查询到自己想要了解的资讯的时候,可以进入查看详细的介绍,在旅游资讯详情这个界面,同时支持用户对喜欢的旅游资讯进行收藏、点赞以及评论的功能。
(5)旅游景点:用户可以查看旅游景点推荐信息,在查询到自己想要了解的景点的时候,可以进入查看详细的介绍,在景点详情这个界面,同时支持用户对喜欢的景点进行收藏、点赞以及评论的功能。
(6)酒店信息:用户可以查看酒店信息,在查询到自己想要了解的酒店信息的时候,可以进入查看详细的介绍,在酒店信息详情这个界面,同时支持用户对喜欢的酒店信息进行收藏、点赞以及评论的功能。
(7)旅行社:用户可以查看旅行社信息,在查询到自己想要了解的旅行社信息的时候,可以进入查看详细的介绍,在旅行社信息详情这个界面,同时支持用户对喜欢的旅行社信息进行收藏、点赞以及评论的功能。
(8)我的账户:在前台点击“我的”下面的“我的账户”可以对个人资料+密码修改+自己收藏的信息进行管控。
管理员管理模块:
(1)用户管理:管理员可以对旅游推荐系统中的管理员以及前台注册的游客用户进行增删改查。
(2)景点分类:管理员可以对旅游推荐系统中的景点分类进行增删改查。
(3)旅游景点:点击“旅游景点”按钮会显示自己发布的所有的旅游景点,如果想要添加新的旅游景点,点击“添加”按钮根据提示输入旅游景点,点击“提交”后在旅游景点界面就可以显示了,如果信息有错,点击“编辑”按钮可以对旅游景点进行更新维护,也可以直接删除某一旅游景点。
(4)酒店信息:点击“酒店信息”按钮会显示自己发布的所有的酒店信息,如果想要添加新的酒店信息,点击“添加”按钮根据提示输入酒店信息,点击“提交”后在酒店信息界面就可以显示了,如果信息有错,点击“编辑”按钮可以对酒店信息进行更新维护,也可以直接删除某一酒店信息。
(5)旅行社:点击“旅行社”按钮会显示自己发布的所有的旅行社信息,如果想要添加新的旅行社信息,点击“添加”按钮根据提示输入旅行社信息,点击“提交”后在旅行社信息界面就可以显示了,如果信息有错,点击“编辑”按钮可以对旅行社信息进行更新维护,也可以直接删除某一旅行社信息。
(6)系统管理:管理员可以对旅游推荐系统中前台展示的轮播图进行增删改查。
(7)公告管理:管理员可以对旅游推荐系统中前台展示的公告信息进行增删改查。
(8)资源管理:管理员可以对旅游推荐系统前台展示的景点资讯+资讯分类进行管控。2.2.2 非功能性分析
旅游推荐系统的非功能性需求比如旅游推荐系统的安全性怎么样,可靠性怎么样,性能怎么样,可拓展性怎么样等。具体可以表示在如下3-1表格中:
表3-1旅游推荐系统非功能需求表
| 安全性 | 主要指旅游推荐系统数据库的安装,数据库的使用和密码的设定必须合乎规范。 |
| 可靠性 | 可靠性是指旅游推荐系统能够按照用户提交的指示进行操作,经过测试,可靠性90%以上。 |
| 性能 | 性能是影响旅游推荐系统占据市场的必要条件,所以性能最好要佳才好。 |
| 可扩展性 | 比如数据库预留多个属性,比如接口的使用等确保了系统的非功能性需求。 |
| 易用性 | 用户只要跟着旅游推荐系统的页面展示内容进行操作,就可以了。 |
| 可维护性 | 旅游推荐系统开发的可维护性是非常重要的,经过测试,可维护性没有问题 |
2.3 系统用例分析
旅游推荐系统的完整UML用例图分别是图2-1和图2-2和。
图2-1就是用户角色的用例展示。

图2-1 旅游推荐系统用户角色用例图
图2-2就是管理员角色的用例展示。

图2-3 旅游推荐系统管理员角色用例图
2.4.1 数据流程
开发旅游推荐系统最主要的一个目的就是实现用户对景点的查询,图2-4就是系统的数据流图。

图2-4景点查询操作展开图
2.4.2 业务流程
分析完旅游推荐系统的数据流,那么接下来我们来看系统的业务流程,图2-5就是业务流程图:

2.5本章小结
本章主要通过对旅游推荐系统的可行性分析、功能需求分析、系统用例分析、系统流程分析,确定整个旅游推荐系统要实现的功能。同时也为旅游推荐系统的代码实现和测试提供了标准。
3 旅游推荐系统总体设计
本章主要讨论的内容包括旅游推荐系统的功能模块设计、数据库系统设计。
3.1 系统功能模块设计
在上一章节中主要对系统的功能性需求和非功能性需求进行分析,并且根据需求分析了本旅游推荐系统中的用例。那么接下来就要开始对本旅游推荐系统的架构、主要功能和数据库开始进行设计。旅游推荐系统根据前面章节的需求分析得出,其总体设计模块图如图3-1所示。

图3-1 旅游推荐系统功能模块图
3.1.2用户模块设计
本系统的用户包括管理员和用户两种用户模块的功能基本是相同的,用户比管理员多了一个注册功能,所以以用户模块的结构图为例进行分析,用户模块结构图为例进行分析,如下图:

图3-2用户模块结构图
3.1.3 评论管理模块设计
旅游推荐系统是一个交流性质的公开平台,用户在平台上提交评论,增加用户之间的互动性。但是同时也为了更好的规范评论的内容,给予管理员删除不合适的评论的功能,所以需要专门设计一个评论管理模块,具体的结构图如下:

图3-3评论管理模块结构图
3.1.4景点信息管理模块设计
旅游推荐系统是中需要存储不少景点信息,其模块功能结构,具体的结构图如下:

图3-4景点信息模块结构图
数据库设计一般包括需求分析、概念模型设计、数据库表建立三大过程,其中需求分析前面章节已经阐述,概念模型设计有概念模型和逻辑结构设计两部分。
3.2.1 数据库概念结构设计
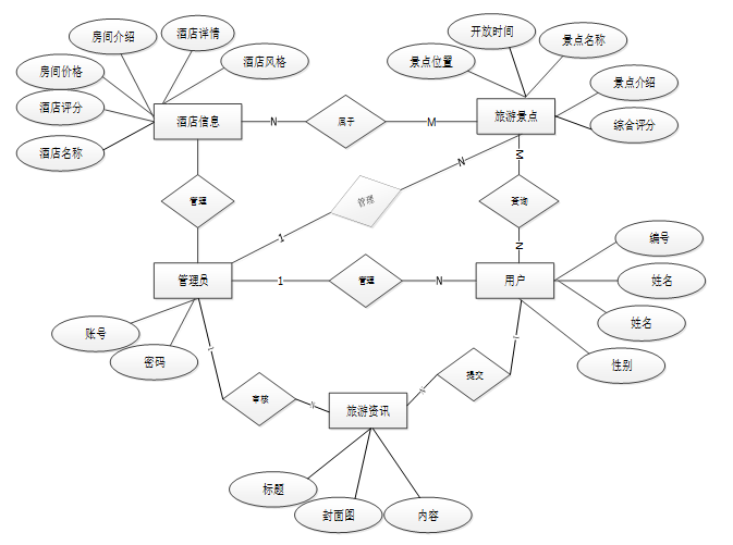
下面是整个旅游推荐系统中主要的数据库表总E-R实体关系图。

图3-6 旅游推荐系统总E-R关系图
通过上一小节中旅游推荐系统中总E-R关系图上得出一共需要创建很多个数据表。在此我主要罗列几个主要的数据库表结构设计。
| 编号 | 名称 | 数据类型 | 长度 | 小数位 | 允许空值 | 主键 | 默认值 | 说明 |
| 1 | token_id | int | 10 | 0 | N | Y | 临时访问牌ID | |
| 2 | token | varchar | 64 | 0 | Y | N | 临时访问牌 | |
| 3 | info | text | 65535 | 0 | Y | N | ||
| 4 | maxage | int | 10 | 0 | N | N | 2 | 最大寿命:默认2小时 |
| 5 | create_time | timestamp | 19 | 0 | N | N | CURRENT_TIMESTAMP | 创建时间: |
| 6 | update_time | timestamp | 19 | 0 | N | N | CURRENT_TIMESTAMP | 更新时间: |
| 7 | user_id | int | 10 | 0 | N | N | 0 | 用户编号: |
| 编号 | 名称 | 数据类型 | 长度 | 小数位 | 允许空值 | 主键 | 默认值 | 说明 |
| 1 | article_id | mediumint | 8 | 0 | N | Y | 文章id:[0,8388607] | |
| 2 | title | varchar | 125 | 0 | N | Y | 标题:[0,125]用于文章和html的title标签中 | |
| 3 | type | varchar | 64 | 0 | N | N | 0 | 文章分类:[0,1000]用来搜索指定类型的文章 |
| 4 | hits | int | 10 | 0 | N | N | 0 | 点击数:[0,1000000000]访问这篇文章的人次 |
| 5 | praise_len | int | 10 | 0 | N | N | 0 | 点赞数 |
| 6 | create_time | timestamp | 19 | 0 | N | N | CURRENT_TIMESTAMP | 创建时间: |
| 7 | update_time | timestamp | 19 | 0 | N | N | CURRENT_TIMESTAMP | 更新时间: |
| 8 | source | varchar | 255 | 0 | Y | N | 来源:[0,255]文章的出处 | |
| 9 | url | varchar | 255 | 0 | Y | N | 来源地址:[0,255]用于跳转到发布该文章的网站 | |
| 10 | tag | varchar | 255 | 0 | Y | N | 标签:[0,255]用于标注文章所属相关内容,多个标签用空格隔开 | |
| 11 | content | longtext | 2147483647 | 0 | Y | N | 正文:文章的主体内容 | |
| 12 | img | varchar | 255 | 0 | Y | N | 封面图 | |
| 13 | description | text | 65535 | 0 | Y | N | 文章描述 |
| 编号 | 名称 | 数据类型 | 长度 | 小数位 | 允许空值 | 主键 | 默认值 | 说明 |
| 1 | type_id | smallint | 5 | 0 | N | Y | 分类ID:[0,10000] | |
| 2 | display | smallint | 5 | 0 | N | N | 100 | 显示顺序:[0,1000]决定分类显示的先后顺序 |
| 3 | name | varchar | 16 | 0 | N | N | 分类名称:[2,16] | |
| 4 | father_id | smallint | 5 | 0 | N | N | 0 | 上级分类ID:[0,32767] |
| 5 | description | varchar | 255 | 0 | Y | N | 描述:[0,255]描述该分类的作用 | |
| 6 | icon | text | 65535 | 0 | Y | N | 分类图标: | |
| 7 | url | varchar | 255 | 0 | Y | N | 外链地址:[0,255]如果该分类是跳转到其他网站的情况下,就在该URL上设置 | |
| 8 | create_time | timestamp | 19 | 0 | N | N | CURRENT_TIMESTAMP | 创建时间: |
| 9 | update_time | timestamp | 19 | 0 | N | N | CURRENT_TIMESTAMP | 更新时间: |
| 编号 | 名称 | 数据类型 | 长度 | 小数位 | 允许空值 | 主键 | 默认值 | 说明 |
| 1 | auth_id | int | 10 | 0 | N | Y | 授权ID: | |
| 2 | user_group | varchar | 64 | 0 | Y | N | 用户组: | |
| 3 | mod_name | varchar | 64 | 0 | Y | N | 模块名: | |
| 4 | table_name | varchar | 64 | 0 | Y | N | 表名: | |
| 5 | page_title | varchar | 255 | 0 | Y | N | 页面标题: | |
| 6 | path | varchar | 255 | 0 | Y | N | 路由路径: | |
| 7 | position | varchar | 32 | 0 | Y | N | 位置: | |
| 8 | mode | varchar | 32 | 0 | N | N | _blank | 跳转方式: |
| 9 | add | tinyint | 3 | 0 | N | N | 1 | 是否可增加: |
| 10 | del | tinyint | 3 | 0 | N | N | 1 | 是否可删除: |
| 11 | set | tinyint | 3 | 0 | N | N | 1 | 是否可修改: |
| 12 | get | tinyint | 3 | 0 | N | N | 1 | 是否可查看: |
| 13 | field_add | text | 65535 | 0 | Y | N | 添加字段: | |
| 14 | field_set | text | 65535 | 0 | Y | N | 修改字段: | |
| 15 | field_get | text | 65535 | 0 | Y | N | 查询字段: | |
| 16 | table_nav_name | varchar | 500 | 0 | Y | N | 跨表导航名称: | |
| 17 | table_nav | varchar | 500 | 0 | Y | N | 跨表导航: | |
| 18 | option | text | 65535 | 0 | Y | N | 配置: | |
| 19 | create_time | timestamp | 19 | 0 | N | N | CURRENT_TIMESTAMP | 创建时间: |
| 20 | update_time | timestamp | 19 | 0 | N | N | CURRENT_TIMESTAMP | 更新时间: |
表classification_of_scenic_spots (景点分类)
| 编号 | 名称 | 数据类型 | 长度 | 小数位 | 允许空值 | 主键 | 默认值 | 说明 |
| 1 | classification_of_scenic_spots_id | int | 10 | 0 | N | Y | 景点分类ID | |
| 2 | types_of_attractions | varchar | 64 | 0 | Y | N | 景点类型 | |
| 3 | recommend | int | 10 | 0 | N | N | 0 | 智能推荐 |
| 4 | create_time | datetime | 19 | 0 | N | N | CURRENT_TIMESTAMP | 创建时间 |
| 5 | update_time | timestamp | 19 | 0 | N | N | CURRENT_TIMESTAMP | 更新时间 |
| 编号 | 名称 | 数据类型 | 长度 | 小数位 | 允许空值 | 主键 | 默认值 | 说明 |
| 1 | collect_id | int | 10 | 0 | N | Y | 收藏ID: | |
| 2 | user_id | int | 10 | 0 | N | N | 0 | 收藏人ID: |
| 3 | source_table | varchar | 255 | 0 | Y | N | 来源表: | |
| 4 | source_field | varchar | 255 | 0 | Y | N | 来源字段: | |
| 5 | source_id | int | 10 | 0 | N | N | 0 | 来源ID: |
| 6 | title | varchar | 255 | 0 | Y | N | 标题: | |
| 7 | img | varchar | 255 | 0 | Y | N | 封面: | |
| 8 | create_time | timestamp | 19 | 0 | N | N | CURRENT_TIMESTAMP | 创建时间: |
| 9 | update_time | timestamp | 19 | 0 | N | N | CURRENT_TIMESTAMP | 更新时间: |
| 编号 | 名称 | 数据类型 | 长度 | 小数位 | 允许空值 | 主键 | 默认值 | 说明 |
| 1 | comment_id | int | 10 | 0 | N | Y | 评论ID: | |
| 2 | user_id | int | 10 | 0 | N | N | 0 | 评论人ID: |
| 3 | reply_to_id | int | 10 | 0 | N | N | 0 | 回复评论ID:空为0 |
| 4 | content | longtext | 2147483647 | 0 | Y | N | 内容: | |
| 5 | nickname | varchar | 255 | 0 | Y | N | 昵称: | |
| 6 | avatar | varchar | 255 | 0 | Y | N | 头像地址:[0,255] | |
| 7 | create_time | timestamp | 19 | 0 | N | N | CURRENT_TIMESTAMP | 创建时间: |
| 8 | update_time | timestamp | 19 | 0 | N | N | CURRENT_TIMESTAMP | 更新时间: |
| 9 | source_table | varchar | 255 | 0 | Y | N | 来源表: | |
| 10 | source_field | varchar | 255 | 0 | Y | N | 来源字段: | |
| 11 | source_id | int | 10 | 0 | N | N | 0 | 来源ID: |
| 编号 | 名称 | 数据类型 | 长度 | 小数位 | 允许空值 | 主键 | 默认值 | 说明 |
| 1 | hits_id | int | 10 | 0 | N | Y | 点赞ID: | |
| 2 | user_id | int | 10 | 0 | N | N | 0 | 点赞人: |
| 3 | create_time | timestamp | 19 | 0 | N | N | CURRENT_TIMESTAMP | 创建时间: |
| 4 | update_time | timestamp | 19 | 0 | N | N | CURRENT_TIMESTAMP | 更新时间: |
| 5 | source_table | varchar | 255 | 0 | Y | N | 来源表: | |
| 6 | source_field | varchar | 255 | 0 | Y | N | 来源字段: | |
| 7 | source_id | int | 10 | 0 | N | N | 0 | 来源ID: |
| 编号 | 名称 | 数据类型 | 长度 | 小数位 | 允许空值 | 主键 | 默认值 | 说明 |
| 1 | hotel_information_id | int | 10 | 0 | N | Y | 酒店信息ID | |
| 2 | hotel_name | varchar | 64 | 0 | Y | N | 酒店名称 | |
| 3 | hotel_address | varchar | 64 | 0 | Y | N | 酒店地址 | |
| 4 | hotel_cover | varchar | 255 | 0 | Y | N | 酒店封面 | |
| 5 | hotel_rating | varchar | 64 | 0 | Y | N | 酒店评分 | |
| 6 | hotel_style | varchar | 64 | 0 | Y | N | 酒店风格 | |
| 7 | hotel_room_number | varchar | 64 | 0 | Y | N | 酒店房号 | |
| 8 | room_type | varchar | 64 | 0 | Y | N | 房间类型 | |
| 9 | room_price | varchar | 64 | 0 | Y | N | 房间价格 | |
| 10 | is_there_a_window | varchar | 64 | 0 | Y | N | 是否有窗 | |
| 11 | number_of_residents_available | varchar | 64 | 0 | Y | N | 可住人数 | |
| 12 | room_facilities | text | 65535 | 0 | Y | N | 房间设施 | |
| 13 | room_introduction | text | 65535 | 0 | Y | N | 房间介绍 | |
| 14 | hotel_details | longtext | 2147483647 | 0 | Y | N | 酒店详情 | |
| 15 | hits | int | 10 | 0 | N | N | 0 | 点击数 |
| 16 | praise_len | int | 10 | 0 | N | N | 0 | 点赞数 |
| 17 | recommend | int | 10 | 0 | N | N | 0 | 智能推荐 |
| 18 | create_time | datetime | 19 | 0 | N | N | CURRENT_TIMESTAMP | 创建时间 |
| 19 | update_time | timestamp | 19 | 0 | N | N | CURRENT_TIMESTAMP | 更新时间 |
| 编号 | 名称 | 数据类型 | 长度 | 小数位 | 允许空值 | 主键 | 默认值 | 说明 |
| 1 | notice_id | mediumint | 8 | 0 | N | Y | 公告id: | |
| 2 | title | varchar | 125 | 0 | N | N | 标题: | |
| 3 | content | longtext | 2147483647 | 0 | Y | N | 正文: | |
| 4 | create_time | timestamp | 19 | 0 | N | N | CURRENT_TIMESTAMP | 创建时间: |
| 5 | update_time | timestamp | 19 | 0 | N | N | CURRENT_TIMESTAMP | 更新时间: |
| 编号 | 名称 | 数据类型 | 长度 | 小数位 | 允许空值 | 主键 | 默认值 | 说明 |
| 1 | ordinary_users_id | int | 10 | 0 | N | Y | 普通用户ID | |
| 2 | user_name | varchar | 64 | 0 | Y | N | 用户姓名 | |
| 3 | user_gender | varchar | 64 | 0 | Y | N | 用户性别 | |
| 4 | examine_state | varchar | 16 | 0 | N | N | 已通过 | 审核状态 |
| 5 | recommend | int | 10 | 0 | N | N | 0 | 智能推荐 |
| 6 | user_id | int | 10 | 0 | N | N | 0 | 用户ID |
| 7 | create_time | datetime | 19 | 0 | N | N | CURRENT_TIMESTAMP | 创建时间 |
| 8 | update_time | timestamp | 19 | 0 | N | N | CURRENT_TIMESTAMP | 更新时间 |
| 编号 | 名称 | 数据类型 | 长度 | 小数位 | 允许空值 | 主键 | 默认值 | 说明 |
| 1 | praise_id | int | 10 | 0 | N | Y | 点赞ID: | |
| 2 | user_id | int | 10 | 0 | N | N | 0 | 点赞人: |
| 3 | create_time | timestamp | 19 | 0 | N | N | CURRENT_TIMESTAMP | 创建时间: |
| 4 | update_time | timestamp | 19 | 0 | N | N | CURRENT_TIMESTAMP | 更新时间: |
| 5 | source_table | varchar | 255 | 0 | Y | N | 来源表: | |
| 6 | source_field | varchar | 255 | 0 | Y | N | 来源字段: | |
| 7 | source_id | int | 10 | 0 | N | N | 0 | 来源ID: |
| 8 | status | bit | 1 | 0 | N | N | 1 | 点赞状态:1为点赞,0已取消 |
| 编号 | 名称 | 数据类型 | 长度 | 小数位 | 允许空值 | 主键 | 默认值 | 说明 |
| 1 | sensitive_vocabulary_id | int | 10 | 0 | N | Y | 敏感词汇ID | |
| 2 | sensitive_vocabulary | varchar | 64 | 0 | Y | N | 敏感词汇 | |
| 3 | create_time | datetime | 19 | 0 | N | N | CURRENT_TIMESTAMP | 创建时间 |
| 4 | update_time | timestamp | 19 | 0 | N | N | CURRENT_TIMESTAMP | 更新时间 |
| 编号 | 名称 | 数据类型 | 长度 | 小数位 | 允许空值 | 主键 | 默认值 | 说明 |
| 1 | slides_id | int | 10 | 0 | N | Y | 轮播图ID: | |
| 2 | title | varchar | 64 | 0 | Y | N | 标题: | |
| 3 | content | varchar | 255 | 0 | Y | N | 内容: | |
| 4 | url | varchar | 255 | 0 | Y | N | 链接: | |
| 5 | img | varchar | 255 | 0 | Y | N | 轮播图: | |
| 6 | hits | int | 10 | 0 | N | N | 0 | 点击量: |
| 7 | create_time | timestamp | 19 | 0 | N | N | CURRENT_TIMESTAMP | 创建时间: |
| 8 | update_time | timestamp | 19 | 0 | N | N | CURRENT_TIMESTAMP | 更新时间: |
| 编号 | 名称 | 数据类型 | 长度 | 小数位 | 允许空值 | 主键 | 默认值 | 说明 |
| 1 | tourist_attractions_id | int | 10 | 0 | N | Y | 旅游景点ID | |
| 2 | attraction_name | text | 65535 | 0 | Y | N | 景点名称 | |
| 3 | types_of_attractions | varchar | 64 | 0 | Y | N | 景点类型 | |
| 4 | attraction_tickets | text | 65535 | 0 | Y | N | 景点门票 | |
| 5 | location_of_tourist_attractions | text | 65535 | 0 | Y | N | 景点位置 | |
| 6 | comprehensive_rating | text | 65535 | 0 | Y | N | 综合评分 | |
| 7 | scenic_spot_pictures | varchar | 255 | 0 | Y | N | 景点图片 | |
| 8 | opening_hours | varchar | 64 | 0 | Y | N | 开放时间 | |
| 9 | history_of_scenic_spots | text | 65535 | 0 | Y | N | 景点历史 | |
| 10 | introduction_to_scenic_spots | text | 65535 | 0 | Y | N | 景点介绍 | |
| 11 | attraction_details | longtext | 2147483647 | 0 | Y | N | 景点详情 | |
| 12 | hits | int | 10 | 0 | N | N | 0 | 点击数 |
| 13 | praise_len | int | 10 | 0 | N | N | 0 | 点赞数 |
| 14 | recommend | int | 10 | 0 | N | N | 0 | 智能推荐 |
| 15 | create_time | datetime | 19 | 0 | N | N | CURRENT_TIMESTAMP | 创建时间 |
| 16 | update_time | timestamp | 19 | 0 | N | N | CURRENT_TIMESTAMP | 更新时间 |
| 编号 | 名称 | 数据类型 | 长度 | 小数位 | 允许空值 | 主键 | 默认值 | 说明 |
| 1 | travel_agency_id | int | 10 | 0 | N | Y | 旅行社ID | |
| 2 | travel_agency_name | varchar | 64 | 0 | Y | N | 旅行社名 | |
| 3 | contacts | varchar | 64 | 0 | Y | N | 联系人 | |
| 4 | contact_number | varchar | 64 | 0 | Y | N | 联系电话 | |
| 5 | comprehensive_rating | varchar | 64 | 0 | Y | N | 综合评分 | |
| 6 | travel_agency_logo | varchar | 255 | 0 | Y | N | 旅行社logo | |
| 7 | travel_agency_address | varchar | 64 | 0 | Y | N | 旅行社地址 | |
| 8 | service_time | varchar | 64 | 0 | Y | N | 服务时间 | |
| 9 | nature_of_business | text | 65535 | 0 | Y | N | 经营范围 | |
| 10 | recommended_route | text | 65535 | 0 | Y | N | 推荐路线 | |
| 11 | hits | int | 10 | 0 | N | N | 0 | 点击数 |
| 12 | praise_len | int | 10 | 0 | N | N | 0 | 点赞数 |
| 13 | recommend | int | 10 | 0 | N | N | 0 | 智能推荐 |
| 14 | create_time | datetime | 19 | 0 | N | N | CURRENT_TIMESTAMP | 创建时间 |
| 15 | update_time | timestamp | 19 | 0 | N | N | CURRENT_TIMESTAMP | 更新时间 |
| 编号 | 名称 | 数据类型 | 长度 | 小数位 | 允许空值 | 主键 | 默认值 | 说明 |
| 1 | upload_id | int | 10 | 0 | N | Y | 上传ID | |
| 2 | name | varchar | 64 | 0 | Y | N | 文件名 | |
| 3 | path | varchar | 255 | 0 | Y | N | 访问路径 | |
| 4 | file | varchar | 255 | 0 | Y | N | 文件路径 | |
| 5 | display | varchar | 255 | 0 | Y | N | 显示顺序 | |
| 6 | father_id | int | 10 | 0 | Y | N | 0 | 父级ID |
| 7 | dir | varchar | 255 | 0 | Y | N | 文件夹 | |
| 8 | type | varchar | 32 | 0 | Y | N | 文件类型 |
| 编号 | 名称 | 数据类型 | 长度 | 小数位 | 允许空值 | 主键 | 默认值 | 说明 |
| 1 | user_id | mediumint | 8 | 0 | N | Y | 用户ID:[0,8388607]用户获取其他与用户相关的数据 | |
| 2 | state | smallint | 5 | 0 | N | N | 1 | 账户状态:[0,10](1可用|2异常|3已冻结|4已注销) |
| 3 | user_group | varchar | 32 | 0 | Y | N | 所在用户组:[0,32767]决定用户身份和权限 | |
| 4 | login_time | timestamp | 19 | 0 | N | N | CURRENT_TIMESTAMP | 上次登录时间: |
| 5 | phone | varchar | 11 | 0 | Y | N | 手机号码:[0,11]用户的手机号码,用于找回密码时或登录时 | |
| 6 | phone_state | smallint | 5 | 0 | N | N | 0 | 手机认证:[0,1](0未认证|1审核中|2已认证) |
| 7 | username | varchar | 16 | 0 | N | N | 用户名:[0,16]用户登录时所用的账户名称 | |
| 8 | nickname | varchar | 16 | 0 | Y | N | 昵称:[0,16] | |
| 9 | password | varchar | 64 | 0 | N | N | 密码:[0,32]用户登录所需的密码,由6-16位数字或英文组成 | |
| 10 | | varchar | 64 | 0 | Y | N | 邮箱:[0,64]用户的邮箱,用于找回密码时或登录时 | |
| 11 | email_state | smallint | 5 | 0 | N | N | 0 | 邮箱认证:[0,1](0未认证|1审核中|2已认证) |
| 12 | avatar | varchar | 255 | 0 | Y | N | 头像地址:[0,255] | |
| 13 | create_time | timestamp | 19 | 0 | N | N | CURRENT_TIMESTAMP | 创建时间: |
| 编号 | 名称 | 数据类型 | 长度 | 小数位 | 允许空值 | 主键 | 默认值 | 说明 |
| 1 | group_id | mediumint | 8 | 0 | N | Y | 用户组ID:[0,8388607] | |
| 2 | display | smallint | 5 | 0 | N | N | 100 | 显示顺序:[0,1000] |
| 3 | name | varchar | 16 | 0 | N | N | 名称:[0,16] | |
| 4 | description | varchar | 255 | 0 | Y | N | 描述:[0,255]描述该用户组的特点或权限范围 | |
| 5 | source_table | varchar | 255 | 0 | Y | N | 来源表: | |
| 6 | source_field | varchar | 255 | 0 | Y | N | 来源字段: | |
| 7 | source_id | int | 10 | 0 | N | N | 0 | 来源ID: |
| 8 | register | smallint | 5 | 0 | Y | N | 0 | 注册位置: |
| 9 | create_time | timestamp | 19 | 0 | N | N | CURRENT_TIMESTAMP | 创建时间: |
| 10 | update_time | timestamp | 19 | 0 | N | N | CURRENT_TIMESTAMP | 更新时间: |
3.4本章小结
整个旅游推荐系统的需求分析主要对系统总体架构以及功能模块的设计,通过建立E-R模型和数据库逻辑系统设计完成了数据库系统设计。
4 旅游推荐系统详细设计与实现
旅游推荐系统的详细设计与实现主要是根据前面的旅游推荐系统的需求分析和旅游推荐系统的总体设计来设计页面并实现业务逻辑。主要从旅游推荐系统界面实现、业务逻辑实现这两部分进行介绍。
4.1用户功能模块
4.1.1 前台首页界面
当进入旅游推荐系统的时候,系统以上中下的布局进行展示,首先映入眼帘的是系统的导航栏,下面是轮播图,再往下是公告信息,其主界面展示如下图4-1所示。

图4-1 前台首页界面图
关键代码如下:

4.1.2 用户注册界面
旅游信息管理系统的游客可以进行注册登录,当用户右上角“注册”按钮的时候,当填写上自己的账号+密码+确认密码+昵称+邮箱+手机号等后再点击“注册”按钮后将会先验证输入的有没有空数据,再次验证密码和确认密码是否是一样的,最后验证输入的账户名和数据库表中已经注册的账户名是否重复,只有都验证没问题后即可会员注册成功。其用会员注册界面展示如下图4-2所示。

图4-2注册界面图
关键代码如下:

4.1.3 用户登录界面
旅游推荐系统中的前台上注册后的用户是可以通过自己的账户名和密码进行登录的,当会员输入完整的自己的账户名和密码信息并点击“登录”按钮后,将会首先验证输入的有没有空数据,再次验证输入的账户名+密码和数据库中当前保存的用户信息是否一致,只有在一致后将会登录成功并自动跳转到旅游推荐系统的首页中;否则将会提示相应错误信息,用户登录界面如下图4-3所示。

图4-3用户登录界面图
关键代码如下:

4.1.4 旅游景点界面
用户可以查看旅游景点推荐信息,在查询到自己想要了解的景点的时候,可以进入查看详细的介绍,在景点详情这个界面,同时支持用户对喜欢的景点进行收藏、点赞以及评论的功能,旅游景点界面如下图4-4所示。

图4-4旅游景点界面图
关键代码如下:

4.1.5 景点资讯界面
当访客点击旅游推荐系统中导航栏上的“景点资讯”后将会进入到该“景点资讯”列表的界面,然后选择想要看的景点资讯,点击进入到详细界面,在详细界面可以收藏+赞+评论等操作,景点资讯界面如下图4-5所示。

图4-5景点资讯界面图
关键代码如下:

4.2管理员功能模块
4.2.1酒店信息界面
点击“酒店信息”按钮会显示自己发布的所有的酒店信息,如果想要添加新的酒店信息,点击“添加”按钮根据提示输入酒店信息,点击“提交”后在酒店信息界面就可以显示了,如果信息有错,点击“编辑”按钮可以对酒店信息进行更新维护,也可以直接删除某一酒店信息。界面如下图4-6所示。

图4-6酒店信息界面图
4.2.2 旅游景点界面
点击“旅游景点”按钮会显示自己发布的所有的旅游景点,如果想要添加新的旅游景点,点击“添加”按钮根据提示输入旅游景点,点击“提交”后在旅游景点界面就可以显示了,如果信息有错,点击“编辑”按钮可以对旅游景点进行更新维护,也可以直接删除某一旅游景点,界面如下图4-7所示。

图4-7旅游景点界面图
4.2.3 景点资讯界面
点击“旅游资讯”按钮会显示自己发布的所有的旅游资讯,如果想要添加新的旅游资讯,点击“添加”按钮根据提示输入旅游资讯,点击“提交”后在旅游资讯界面就可以显示了,如果信息有错,点击“编辑”按钮可以对旅游资讯进行更新维护,也可以直接删除某一旅游资讯,界面如下图4-8所示。

图4-8景点资讯界面图
5系统测试
5.1 系统测试用例
系统测试包括:用户登录功能测试、景点资讯展示功能测试、旅游景点添加、旅游景点搜索、密码修改、预订功能测试,如表5-1、5-2、5-3、5-4、5-5、5-6所示:
表5-1 用户登录功能测试表
| 用例名称 | 用户登录系统 |
| 目的 | 测试用户通过正确的用户名和密码可否登录功能 |
| 前提 | 未登录的情况下 |
| 测试流程 | 1) 进入登录页面 2) 输入正确的用户名和密码 |
| 预期结果 | 用户名和密码正确的时候,跳转到登录成功界面,反之则显示错误信息,提示重新输入 |
| 实际结果 | 实际结果与预期结果一致 |
景点资讯查看功能测试:
表5-2 景点资讯查看功能测试表
| 用例名称 | 景点资讯查看 |
| 目的 | 测试景点资讯查看功能 |
| 前提 | 用户登录 |
| 测试流程 | 点击景点资讯列表 |
| 预期结果 | 可以查看到所有景点资讯信息 |
| 实际结果 | 实际结果与预期结果一致 |
管理员添加旅游景点界面测试:
表5-3 管理员添加旅游景点界面测试表
| 用例名称 | 添加旅游景点测试用例 |
| 目的 | 测试旅游景点添加功能 |
| 前提 | 管理员用户正常登录情况下 |
| 测试流程 | 1)管理员点击旅游景点,然后点击添加后并填写信息。 2)点击进行提交。 |
| 预期结果 | 提交以后,页面首页会显示新的景点信息 |
| 实际结果 | 实际结果与预期结果一致 |
景点搜索功能测试:
表5-4景点搜索功能测试表
| 用例名称 | 景点搜索测试 |
| 目的 | 测试景点搜索功能 |
| 前提 | 无 |
| 测试流程 | 1)在搜索框填入搜索关键字。 2)点击搜索按钮。 |
| 预期结果 | 页面显示包含有搜索关键字的景点 |
| 实际结果 | 实际结果与预期结果一致 |
密码修改搜索功能测试:
表5-5 密码修改功能测试表
| 用例名称 | 密码修改测试用例 |
| 目的 | 测试管理员密码修改功能 |
| 前提 | 管理员用户正常登录情况下 |
| 测试流程 | 1)管理员密码修改并完成填写。 2)点击进行提交。 |
| 预期结果 | 使用新的密码可以登录 |
| 实际结果 | 实际结果与预期结果一致 |
评论功能测试:
表5-6评论功能测试表
| 用例名称 | 评论测试用例 |
| 目的 | 测试用户评论功能 |
| 前提 | 用户正常登录情况下 |
| 测试流程 | 1)搜索查看景点信息,点击评论。 2)填写评论信息,点击进行提交。 |
| 预期结果 | 评论成功 |
| 实际结果 | 实际结果与预期结果一致 |
5.2 系统测试结果
通过编写旅游推荐系统的测试用例,已经检测完毕用户登录模块、景点资讯展示模块、旅游景点添加模块、景点搜索模块、密码修改模块、评论模块功能测试,通过这6大模块为旅游推荐系统的后期推广运营提供了强力的技术支撑。
通过对加入爬虫的django旅游推荐系统的研究,我们得出以下结论:该系统能够通过爬取互联网上的旅游相关信息,实现更全面和准确的旅游推荐。爬虫技术可以帮助系统自动获取各种旅游资源的数据,包括景点介绍、用户评价、酒店信息等,从而为用户提供更丰富的选择和更详细的旅游信息。同时,通过爬虫技术还可以实时更新数据,保证推荐结果的及时性和准确性。然而,爬虫技术在使用过程中也面临一些挑战,如反爬虫机制、数据质量和隐私问题等,需要进一步的研究和解决。因此,未来的研究应该关注如何提高爬虫技术的效率和稳定性,并加强对数据来源的验证和隐私保护措施。
当然在该系统的设计与实现的过程中也离不开老师以及同学们的帮助,正是因为他们的指导与帮助,我才能够成功的在预期内完成了这个系统。同时在这个过程当中我也收获了很多东西,此系统也有需要改进的地方,但是由于专业知识的浅薄,并不能做到十分完美,希望以后有机会可以让其真正的投入到使用之中。
[1]范路桥,高洁,段班祥.基于Python+Flask+ECharts的国内热门旅游景点数据可视化系统[J].现代电子技术,2023,46(09):126-130.DOI:10.16652/j.issn.1004-373x.2023.09.024.
[2]Carlos R,L. J T. dcor: Distance correlation and energy statistics in Python[J]. SoftwareX,2023,22.
[3]Aryan R,Jim P,Wells C F. An array-oriented Python interface for FastJet[J]. Journal of Physics: Conference Series,2023,2438(1).
[4]李轩宇,赵颖,肖忠良等.基于Python爬虫的旅游网站数据分析与可视化设计分析[J].电脑知识与技术,2022,18(33):58-60+70.DOI:10.14004/j.cnki.ckt.2022.2093.
[5]孙楚栋,王业.基于Python的旅游数据可视化应用[J].电脑编程技巧与维护,2022(11):100-103.DOI:10.16184/j.cnki.comprg.2022.11.018.
[6]张乐,孙怡芳.基于Python的运城旅游数据可视化分析[J].计算机时代,2022(10):85-88.DOI:10.16644/j.cnki.cn33-1094/tp.2022.10.021.
[7]赵蔷.基于Python爬虫的旅游网站数据分析与可视化[J].电子设计工程,2022,30(16):152-155.DOI:10.14022/j.issn1674-6236.2022.16.033.
[8]贾艳平,翟晋刚.基于Python爬虫技术的游客评论数据可视化分析[J].安阳师范学院学报,2021(05):51-54.DOI:10.16140/j.cnki.1671-5330.2021.05.013.
[9]杨月.Python网络爬虫技术的研究[J].电子世界,2021(10):57-58.DOI:10.19353/j.cnki.dzsj.2021.10.028.
[10]仇明.一种景区评论爬虫程序设计——以扬州瘦西湖为例[J].包头职业技术学院学报,2020,21(04):17-20.
[11]王冬旭. 基于Python的旅游网站数据爬虫研究[D].沈阳理工大学,2020.DOI:10.27323/d.cnki.gsgyc.2020.000205.
[12]蔡伟.大数据时代背景下旅游信息可视化研究[J].参花(上),2020(04):74-75.
[13]李佳琴,蔡姗.基于数据可视化技术的国内旅游数据分析[J].才智,2019(05):226+228.
[14]余健豪.可视化技术在景区大数据平台中的应用[J].电子科技,2018,31(09):77-79.DOI:10.16180/j.cnki.issn1007-7820.2018.09.019.
[15]杨璇. 海量旅游统计数据可视化的研究与应用[D].武汉邮电科学研究院,2018.
致 谢
在完成本论文的过程中,我要向许多人表示深深的谢意。
首先,我要衷心感谢我的导师,他们在整个研究过程中给予了我无私的指导和支持。他们的专业知识、耐心解答和悉心指导使我能够顺利完成这篇论文。他们的教诲将对我未来的学术发展产生重要影响。
其次,我要感谢实验室的同事们,他们与我分享了许多宝贵的经验和见解。他们的合作和讨论使我受益匪浅,并且为我提供了一个良好的学习环境。
此外,我还要感谢那些参与调查和实验的志愿者们,他们的积极参与和配合使得我的研究能够顺利进行。没有他们的支持和参与,我无法获得如此丰富的数据和信息。
最后,我要感谢我的家人和朋友们,他们一直以来对我的支持和鼓励是我前进的动力。他们的理解、关心和鼓励使我能够克服困难,坚持完成这篇论文。
再次向所有支持和帮助过我的人表示由衷的感谢!

被折叠的 条评论
为什么被折叠?



