飞速物流管理平台
摘要
受疫情的影响,很多城市处于静默的状态,导致店铺很多店铺都处于关闭的状态,给商家带来了极大的损失,很多商家为了减少损失都通过线上进行销售,比如直播、微商等;同时对于消费者来说,网上购买不失是一种更加高效的购买模式。通过线上销售的渠道造就了物流行业的发展,之前我们寄件、查看商品物流的时候都是去快递网点进行寄件,从浏览器中搜索所寄快递,输入单号查看物流的进度,这种落后的方式,必将被一种全新的方式所替代,因此通过结合用户的需求,开发此物流管理平台。
本物流管理平台开发的主要目的是方便用户进行在线下单,通过平台就能够查看自己的物流信息,同时能够提高物流公司管理的效率。论文针对在用户查看选择快递公司,管理人员需要对物流相关的一些信息进行管理的需求,设计了物流管理平台的框架,给出了物流管理平台的总体设计,并对物流管理平台的架构及关键模块的实现过程进行了详细论述。采用JAVA的springboot框架和MySQL数据库技术,基于B/S模式实现了一个完整系统的设计,为大使用者提供了良好的物流信息管理的系统。
关键词:物流管理平台 JAVA springboot MySQL
Abstract
Affected by the epidemic, many cities are in a silent state, resulting in many stores being closed, which has brought great losses to businesses. Many businesses sell online to reduce losses, such as live broadcast, WeChat, etc; At the same time, online purchase is a more efficient purchase mode for consumers. The development of the logistics industry has been created through the online sales channel. Before, when we sent and checked the goods logistics, we all went to the express outlets to send the goods, searched the delivered goods from the browser, and entered the bill number to check the progress of the logistics. This backward way will be replaced by a new way. Therefore, by combining the needs of users, we develop this logistics management platform.
The main purpose of the development of this logistics management platform is to facilitate users to place orders online. Through the platform, users can view their own logistics information and improve the efficiency of logistics company management. The paper designs the framework of the logistics management platform, gives the overall design of the logistics management platform, and discusses the architecture of the logistics management platform and the implementation process of the key modules in detail. Using JAVA's spring boot framework and MySQL database technology, a complete system design is implemented based on B/S mode, providing a good logistics information management system for large users.
Key words: logistics management platform JAVA springboot MySQL
目 录
1.5 表classification_information (分类信息)
1.10 表logistics_customers (物流客户)
1.11 表logistics_information (物流信息)
1.12 表logistics_vehicles (物流车辆)
1.14 表place_an_order_online (在线下单)
1.19 表user_group (用户组:用于用户前端身份和鉴权)
“物流”早在20世纪30年代就在美国形成了,然后逐渐引入到了日本等发达国家,我国最早是在80年代才对“物流”有了概念的,后来伴随着网络的普及以及信息技术的迅猛发展,物流被广泛应用到人们的工作、生活当中,到现在出现了不少的物流公司,在物流信息管理的方面,已经发生了翻天覆地的变化,从之前的人工手动来处理物流数量,手写物流单号,到现在的通过计算机智能化来处理信息数据,得到了质的变化,将以往,繁琐、耗时大、易泄密、难保存等缺点改变成了操作快速、省时省力、高保密性、易保存等优点。
在经历了3年的疫情之后,线上购物这个方式备受欢迎,人们不用再去超市或者菜市场这种人口密集的地方去购买商品,只要通过手机或者电脑,通过线上提交订单,就会有人把所需商品送到家门口,很多实体店的商家也逐渐加入到网购的大军中来,既然是线上销售,那就代表了会有大量的货物需要进行配送,因此物流行业也迅速发展起来。现如今,物流行业已经相当成熟,用户可以根据自己的需求进行寄快递、查看物流信息,管理员进行查看寄件信息,进行填写物流等,这一系列环节,随着寄件信息的不断增多,管理难度也是越来越大,投入的人力、物力、财力更是非常的巨大的,而效率却是依然比较低,在当今追求高品质服务的社会,已经不能更好的为用户提供服务了,所以,之前的这种投入大量人工来手动记录管理的方式,已经没有办法适应物流行业的发展需求,通过信息技术来进行管理上的变革必不可少。因此利用当下火热的计算机技术来针对物流行业建设一个安全、可靠、专业的信息管理系统,能让管理的流程更加的便捷,能让投入的人力有所减少,能够让效率得到明显的提升,还能给用户提供更高品质的服务。
对于企业来说,管理是一个企业的灵魂,给用户提供一个高品质的服务是生存之关键,伴随着计算机科学技术的不断发展,社会逐渐进入了信息化、数字化的时代,利用信息技术来获取、管理信息已经成为了各行各业的主流发展趋势,因此对于物流这个新型行业来说,通过信息管理系统来获取、管理物流信息是很有必要的。通过物流管理平台这个平台用户可以随时随地查看快递公司信息,对快递公司的收费标准、快递时效等信息进行实时查看,不用在询问工作人员,实现自主下单,查看所属快递的物流信息,能够准确的查看货物的去向;而对于快递公司来说不必加派人手,只要有一个会操作这个物流管理平台的员工,就可以实现对用户、寄件、物流、系统公告等信息的更新维护,看可以提高日常的工作效率,降低作业成本。通过物流管理平台可以监控到整个物流信息的运作流程,更高效、更准确的为企业服务,从而推动物流行业的发展。
1.3 论文结构安排
通过前期的资料查找以及对其他论文的内容借鉴,本物流管理平台论文主要分为以下几个章节:
第1章 交代项目的背景、目的。
第2章 对系统的需求展开分析。
第3章 阐述了网站的总体设计。
第4章 阐明了物流管理平台详细功能的实现,主要根据技术性的功能模块功能实现。
第5章 罗列了部分系统调试与测试的记录。
2 物流管理平台的需求分析
物流管理平台在数据的存储上使用的MYSQL数据库,在物流管理平台开发中使用了JAVA、HTML、TOMCAT、springboot这些开发工具的使用,能够给我们的编写工作带来许多的便利。系统使用B/S模式进行开发,使系统的可扩展性和维护性更佳,减少系统配置代码,简化编程代码,目前B/S模式是目前最受欢迎的一种模式。
在开发物流管理平台中所使用的开发软件像idea开发工具、tomcat服务器、springboot开发框架、MySQL5.7数据库、Photoshop图片处理软件等,这些环境从网上就能免费下载,而且网上都有安装的教程,根据教程一步一步的操作,就可以安装成功,不需要花任何费用,并且物流管理平台是自己设计并编码实现的,数据库是使用流行mysql进行数据的存储,开源的mysql等技术的使用,减少系统开发费用。
此次项目设计的时候我参考了很多类似系统的成功案例,对它们的操作界面以及功能都进行了系统的分析,将众多案例结合在一起,突出以人为本简化操作,所以具有基本计算机知识的人都会操作本项目。因此操作可行性也没有问题。
物流管理平台的设计与实现是为了让企业的使用者更加方便的进行管理物流相关联的一些信息,同时也有利于用户通过网页系统查看快递公司的信息,进行在线寄件,查看寄件物流信息,能够使得使用者查找某一信息时能节省大量的时间和精力,有效减少不必要的查找时间。
研究物流管理平台的设计与实现,是为了能够拥有界面简洁友好、操作简单以及运行稳定的智能化的一站式物流信息管理方式。系统的需求主要来自注册用户和管理员。
注册用户:
(1)首页信息:当用户进入本物流管理平台的前台的时候,首先展示在眼前的是导航栏、轮播图、公告栏等信息,用户可以根据自己个人的需求进行查看;
(2)注册登录:在系统的右上角有登录+注册按钮,如果用户想要登录到系统当中,可以点击“登录”按钮,然后填写号用户名+密码,点击“登录”按钮,系统会对你的用户名密码进行核对,正确的话就会登录成功了,如果没有账号的话,可以点击右上角的“注册”按钮,然后根据提示输入好用户信息,就可以得到账号和密码了;
(3)公告消息:当用户点击“公告消息”这一菜单按钮,会显示管理员在后台发布的所有的公告消息,可以查看详情;
(3)物流资讯:当用户点击“物流资讯”这一菜单按钮,会显示管理员在后台发布的所有的物流资讯,可以查看详情,进行收藏、点赞、评论等;
(4)计费标准:当用户点击“快递公司”这一菜单按钮,会显示管理员在后台发布的所有的计费信息,支持通过关键词对计费进行搜索,选择需要的快递公司点击可以进入到计费标准详细的介绍界面,在详细界面可以查看到运输方式、物流单价、运输起价、接货起价等信息,同时可以进行、点赞、收藏、操作;
(5)在线下单:当用户在快递公司详情界面想要进行寄件,点击下方的“在线下单”按钮,就会跳转到寄件信息填写界面,根据界面提示输入寄件信息,点击“提交”按钮,在线下单就完成了;
(6)我的账户:当用户点击右上角“我的”这个按钮,会出现子菜单,点击“我的账户”可以对个人的资料、登录系统的密码以及自己收藏的信息进行设置管理;
(7)快递寄件:当用户点击右上角“我的”按钮下面的“个人中心”,会进入到用户后台,点击“快递寄件”可以查看自己提交的寄件信息,支持对快递寄件信息进行查看,支付,删除操作;
(8)仓库信息:用户在后台点击“仓库信息”可以查看仓库名称、仓库编号、区域名称,可以查看仓库信息的详细信息;同时可以进行、点赞、收藏、操作;
管理员:
(1)登录:管理员在后台可以通过账号和密码进行登录,管理员的账号和密码是在数据库中直接设定的,如果忘记密码可以点击“忘记密码”进行密码找回;
(1)网站管理:管理员点击“网站管理”这一菜单会显示轮播图、站内公告这两个子菜单,管理员可以对前台展示的公告消息和轮播图进行设置;
(2)用户管理:管理员点击“用户管理”这一菜单会显示管理员和注册用户这两个子菜单,管理员可以对这两个角色的信息进行增删改查操作;
(3)内容管理:管理员点击“内容管理”这一菜单会显示物流资讯和资讯分类这两个子菜单,管理员可以对这两部门涉及到的功能进行更新维护,更好的服务于前台用户;
(4)模块管理:管理员点击“模块管理”会显示出分类信息、仓库信息、计费标准、在线下单、物流信息、物流车辆,可以选择某一个模块,进行管控;
(5)在线下单:管理员点击“在线下单”会显示出所有的在线下单信息,支持输入公司名称或者快递单号对快递寄件信息进行查询,如果想要添加新的快递寄件信息,点击“添加”按钮,输入相关信息,点击“提交”按钮就可以添加了,同时可以选择某一条快递寄件信息,点击“删除”进行删除,也可以点击后面的“物流”、“支付”按钮对快递寄件的物流信息进行更新维护、对快递寄件的支付信息进行设置;
(6)物流信息:管理员点击“物流信息”会显示出所有的快递物流信息,支持通过快递物流状态或者输入公司名称或者快递单号对快递物流信息进行查询,如果想要添加新的快递物流信息,点击“添加”按钮,输入相关信息,点击“提交”按钮就可以添加了,同时可以选择某一条快递物流信息,点击“删除”进行删除。
物流管理平台的非功能性需求比如物流管理平台的安全性怎么样,可靠性怎么样,性能怎么样,可拓展性怎么样等。具体可以表示在如下2.1表格中:
表2.1 物流管理平台非功能需求表
| 安全性 | 主要指物流管理平台数据库的安装,数据库的使用和密码的设定必须合乎规范。 |
| 可靠性 | 可靠性是指物流管理平台能够安装用户的指示进行操作,经过测试,可靠性90%以上。 |
| 性能 | 性能是影响物流管理平台占据市场的必要条件,所以性能最好要佳才好。 |
| 可扩展性 | 比如数据库预留多个属性,比如接口的使用等确保了系统的非功能性需求。 |
| 易用性 | 用户只要跟着物流管理平台的页面展示内容进行操作,就可以了。 |
| 可维护性 | 物流管理平台开发的可维护性是非常重要的,经过测试,可维护性没有问题 |
物流管理平台中用户角色用例图如图2.1所示:
图2.1 用户角色用例图
物流管理平台中管理员角色用例图如图2.2所示:

图2.2管理员角色用例图
3 物流管理平台总体设计
在上一章节中分析了物流管理平台的功能性需求、系统性能需求,并且根据需求分析了物流管理平台中的用例。那么接下来就要开始对物流管理平台架构、主要功能和数据库开始进行设计。
3.1系统功能模块设计
物流管理平台整体的功能模块包括管理员+注册用户两个模块,实现了对物流相关信息的查询管理,系统功能模块如图所示。
图3.1 物流管理平台功能模块图
3.2数据库设计

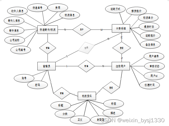
物流管理平台的E-R图主要是根据注册用户以及管理员的实际需求设计的,用户注册以后可以查看快递公司,只有注册登录以后才可以进行寄件、收藏、评论登;管理员对整个系统的公告、用户、资讯、寄件、物流等进行综合管理。物流管理平台采用的是MYSQL的数据库进行存储的,数据库里面储存了很多的表信息,在此罗列出来一些主要的数据库E-R模型图。

图3.8 物流管理平台总E-R关系图
通过前面E-R关系图一共需要创建很多个数据表。在此罗列这几个主要数据库表的关系模型如下:
| 编号 | 名称 | 数据类型 | 长度 | 小数位 | 允许空值 | 主键 | 默认值 | 说明 |
| 1 | token_id | int | 10 | 0 | N | Y | 临时访问牌ID | |
| 2 | token | varchar | 64 | 0 | Y | N | 临时访问牌 | |
| 3 | info | text | 65535 | 0 | Y | N | ||
| 4 | maxage | int | 10 | 0 | N | N | 2 | 最大寿命:默认2小时 |
| 5 | create_time | timestamp | 19 | 0 | N | N | CURRENT_TIMESTAMP | 创建时间: |
| 6 | update_time | timestamp | 19 | 0 | N | N | CURRENT_TIMESTAMP | 更新时间: |
| 7 | user_id | int | 10 | 0 | N | N | 0 | 用户编号: |
| 编号 | 名称 | 数据类型 | 长度 | 小数位 | 允许空值 | 主键 | 默认值 | 说明 |
| 1 | article_id | mediumint | 8 | 0 | N | Y | 文章id:[0,8388607] | |
| 2 | title | varchar | 125 | 0 | N | Y | 标题:[0,125]用于文章和html的title标签中 | |
| 3 | type | varchar | 64 | 0 | N | N | 0 | 文章分类:[0,1000]用来搜索指定类型的文章 |
| 4 | hits | int | 10 | 0 | N | N | 0 | 点击数:[0,1000000000]访问这篇文章的人次 |
| 5 | praise_len | int | 10 | 0 | N | N | 0 | 点赞数 |
| 6 | create_time | timestamp | 19 | 0 | N | N | CURRENT_TIMESTAMP | 创建时间: |
| 7 | update_time | timestamp | 19 | 0 | N | N | CURRENT_TIMESTAMP | 更新时间: |
| 8 | source | varchar | 255 | 0 | Y | N | 来源:[0,255]文章的出处 | |
| 9 | url | varchar | 255 | 0 | Y | N | 来源地址:[0,255]用于跳转到发布该文章的网站 | |
| 10 | tag | varchar | 255 | 0 | Y | N | 标签:[0,255]用于标注文章所属相关内容,多个标签用空格隔开 | |
| 11 | content | longtext | 2147483647 | 0 | Y | N | 正文:文章的主体内容 | |
| 12 | img | varchar | 255 | 0 | Y | N | 封面图 | |
| 13 | description | text | 65535 | 0 | Y | N | 文章描述 |
| 编号 | 名称 | 数据类型 | 长度 | 小数位 | 允许空值 | 主键 | 默认值 | 说明 |
| 1 | type_id | smallint | 5 | 0 | N | Y | 分类ID:[0,10000] | |
| 2 | display | smallint | 5 | 0 | N | N | 100 | 显示顺序:[0,1000]决定分类显示的先后顺序 |
| 3 | name | varchar | 16 | 0 | N | N | 分类名称:[2,16] | |
| 4 | father_id | smallint | 5 | 0 | N | N | 0 | 上级分类ID:[0,32767] |
| 5 | description | varchar | 255 | 0 | Y | N | 描述:[0,255]描述该分类的作用 | |
| 6 | icon | text | 65535 | 0 | Y | N | 分类图标: | |
| 7 | url | varchar | 255 | 0 | Y | N | 外链地址:[0,255]如果该分类是跳转到其他网站的情况下,就在该URL上设置 | |
| 8 | create_time | timestamp | 19 | 0 | N | N | CURRENT_TIMESTAMP | 创建时间: |
| 9 | update_time | timestamp | 19 | 0 | N | N | CURRENT_TIMESTAMP | 更新时间: |
| 编号 | 名称 | 数据类型 | 长度 | 小数位 | 允许空值 | 主键 | 默认值 | 说明 |
| 1 | auth_id | int | 10 | 0 | N | Y | 授权ID: | |
| 2 | user_group | varchar | 64 | 0 | Y | N | 用户组: | |
| 3 | mod_name | varchar | 64 | 0 | Y | N | 模块名: | |
| 4 | table_name | varchar | 64 | 0 | Y | N | 表名: | |
| 5 | page_title | varchar | 255 | 0 | Y | N | 页面标题: | |
| 6 | path | varchar | 255 | 0 | Y | N | 路由路径: | |
| 7 | position | varchar | 32 | 0 | Y | N | 位置: | |
| 8 | mode | varchar | 32 | 0 | N | N | _blank | 跳转方式: |
| 9 | add | tinyint | 3 | 0 | N | N | 1 | 是否可增加: |
| 10 | del | tinyint | 3 | 0 | N | N | 1 | 是否可删除: |
| 11 | set | tinyint | 3 | 0 | N | N | 1 | 是否可修改: |
| 12 | get | tinyint | 3 | 0 | N | N | 1 | 是否可查看: |
| 13 | field_add | varchar | 500 | 0 | Y | N | 添加字段: | |
| 14 | field_set | varchar | 500 | 0 | Y | N | 修改字段: | |
| 15 | field_get | varchar | 500 | 0 | Y | N | 查询字段: | |
| 16 | table_nav_name | varchar | 500 | 0 | Y | N | 跨表导航名称: | |
| 17 | table_nav | varchar | 500 | 0 | Y | N | 跨表导航: | |
| 18 | option | text | 65535 | 0 | Y | N | 配置: | |
| 19 | create_time | timestamp | 19 | 0 | N | N | CURRENT_TIMESTAMP | 创建时间: |
| 20 | update_time | timestamp | 19 | 0 | N | N | CURRENT_TIMESTAMP | 更新时间: |
| 编号 | 名称 | 数据类型 | 长度 | 小数位 | 允许空值 | 主键 | 默认值 | 说明 |
| 1 | classification_information_id | int | 10 | 0 | N | Y | 分类信息ID | |
| 2 | area_name | varchar | 64 | 0 | Y | N | 区域名称 | |
| 3 | recommend | int | 10 | 0 | N | N | 0 | 智能推荐 |
| 4 | create_time | datetime | 19 | 0 | N | N | CURRENT_TIMESTAMP | 创建时间 |
| 5 | update_time | timestamp | 19 | 0 | N | N | CURRENT_TIMESTAMP | 更新时间 |
| 编号 | 名称 | 数据类型 | 长度 | 小数位 | 允许空值 | 主键 | 默认值 | 说明 |
| 1 | collect_id | int | 10 | 0 | N | Y | 收藏ID: | |
| 2 | user_id | int | 10 | 0 | N | N | 0 | 收藏人ID: |
| 3 | source_table | varchar | 255 | 0 | Y | N | 来源表: | |
| 4 | source_field | varchar | 255 | 0 | Y | N | 来源字段: | |
| 5 | source_id | int | 10 | 0 | N | N | 0 | 来源ID: |
| 6 | title | varchar | 255 | 0 | Y | N | 标题: | |
| 7 | img | varchar | 255 | 0 | Y | N | 封面: | |
| 8 | create_time | timestamp | 19 | 0 | N | N | CURRENT_TIMESTAMP | 创建时间: |
| 9 | update_time | timestamp | 19 | 0 | N | N | CURRENT_TIMESTAMP | 更新时间: |
| 编号 | 名称 | 数据类型 | 长度 | 小数位 | 允许空值 | 主键 | 默认值 | 说明 |
| 1 | comment_id | int | 10 | 0 | N | Y | 评论ID: | |
| 2 | user_id | int | 10 | 0 | N | N | 0 | 评论人ID: |
| 3 | reply_to_id | int | 10 | 0 | N | N | 0 | 回复评论ID:空为0 |
| 4 | content | longtext | 2147483647 | 0 | Y | N | 内容: | |
| 5 | nickname | varchar | 255 | 0 | Y | N | 昵称: | |
| 6 | avatar | varchar | 255 | 0 | Y | N | 头像地址:[0,255] | |
| 7 | create_time | timestamp | 19 | 0 | N | N | CURRENT_TIMESTAMP | 创建时间: |
| 8 | update_time | timestamp | 19 | 0 | N | N | CURRENT_TIMESTAMP | 更新时间: |
| 9 | source_table | varchar | 255 | 0 | Y | N | 来源表: | |
| 10 | source_field | varchar | 255 | 0 | Y | N | 来源字段: | |
| 11 | source_id | int | 10 | 0 | N | N | 0 | 来源ID: |
| 编号 | 名称 | 数据类型 | 长度 | 小数位 | 允许空值 | 主键 | 默认值 | 说明 |
| 1 | freight_basis_id | int | 10 | 0 | N | Y | 计费标准ID | |
| 2 | type_of_shipping | varchar | 64 | 0 | Y | N | 运输方式 | |
| 3 | logistics_unit_price | varchar | 64 | 0 | Y | N | 物流单价 | |
| 4 | transportation_starting_price | int | 10 | 0 | Y | N | 0 | 运输起价 |
| 5 | starting_price_of_receiving_goods | int | 10 | 0 | Y | N | 0 | 接货起价 |
| 6 | timeliness_of_delivery | text | 65535 | 0 | Y | N | 提货时效 | |
| 7 | remarks | text | 65535 | 0 | Y | N | 备注信息 | |
| 8 | hits | int | 10 | 0 | N | N | 0 | 点击数 |
| 9 | praise_len | int | 10 | 0 | N | N | 0 | 点赞数 |
| 10 | recommend | int | 10 | 0 | N | N | 0 | 智能推荐 |
| 11 | create_time | datetime | 19 | 0 | N | N | CURRENT_TIMESTAMP | 创建时间 |
| 12 | update_time | timestamp | 19 | 0 | N | N | CURRENT_TIMESTAMP | 更新时间 |
| 编号 | 名称 | 数据类型 | 长度 | 小数位 | 允许空值 | 主键 | 默认值 | 说明 |
| 1 | hits_id | int | 10 | 0 | N | Y | 点赞ID: | |
| 2 | user_id | int | 10 | 0 | N | N | 0 | 点赞人: |
| 3 | create_time | timestamp | 19 | 0 | N | N | CURRENT_TIMESTAMP | 创建时间: |
| 4 | update_time | timestamp | 19 | 0 | N | N | CURRENT_TIMESTAMP | 更新时间: |
| 5 | source_table | varchar | 255 | 0 | Y | N | 来源表: | |
| 6 | source_field | varchar | 255 | 0 | Y | N | 来源字段: | |
| 7 | source_id | int | 10 | 0 | N | N | 0 | 来源ID: |
| 编号 | 名称 | 数据类型 | 长度 | 小数位 | 允许空值 | 主键 | 默认值 | 说明 |
| 1 | logistics_customers_id | int | 10 | 0 | N | Y | 物流客户ID | |
| 2 | customer_name | varchar | 64 | 0 | Y | N | 客户姓名 | |
| 3 | customer_gender | varchar | 64 | 0 | Y | N | 客户性别 | |
| 4 | examine_state | varchar | 16 | 0 | N | N | 已通过 | 审核状态 |
| 5 | recommend | int | 10 | 0 | N | N | 0 | 智能推荐 |
| 6 | user_id | int | 10 | 0 | N | N | 0 | 用户ID |
| 7 | create_time | datetime | 19 | 0 | N | N | CURRENT_TIMESTAMP | 创建时间 |
| 8 | update_time | timestamp | 19 | 0 | N | N | CURRENT_TIMESTAMP | 更新时间 |
| 编号 | 名称 | 数据类型 | 长度 | 小数位 | 允许空值 | 主键 | 默认值 | 说明 |
| 1 | logistics_information_id | int | 10 | 0 | N | Y | 物流信息ID | |
| 2 | logistics_bill_no | varchar | 64 | 0 | Y | N | 物流单号 | |
| 3 | order_no | varchar | 64 | 0 | Y | N | 订单编号 | |
| 4 | name_of_goods | varchar | 64 | 0 | Y | N | 货物名称 | |
| 5 | logistics_customers | int | 10 | 0 | Y | N | 0 | 物流客户 |
| 6 | customer_name | varchar | 64 | 0 | Y | N | 客户姓名 | |
| 7 | customer_telephone | varchar | 64 | 0 | Y | N | 客户电话 | |
| 8 | recipient | varchar | 64 | 0 | Y | N | 收件人员 | |
| 9 | contact_number | varchar | 64 | 0 | Y | N | 联系电话 | |
| 10 | mailing_address | varchar | 64 | 0 | Y | N | 寄件地址 | |
| 11 | to_address | varchar | 64 | 0 | Y | N | 收件地址 | |
| 12 | vehicle_name | varchar | 64 | 0 | Y | N | 车辆名称 | |
| 13 | departure_time | datetime | 19 | 0 | Y | N | 发车时间 | |
| 14 | estimated_duration | varchar | 64 | 0 | Y | N | 预计时长 | |
| 15 | logistics_status | varchar | 64 | 0 | Y | N | 物流状态 | |
| 16 | recommend | int | 10 | 0 | N | N | 0 | 智能推荐 |
| 17 | create_time | datetime | 19 | 0 | N | N | CURRENT_TIMESTAMP | 创建时间 |
| 18 | update_time | timestamp | 19 | 0 | N | N | CURRENT_TIMESTAMP | 更新时间 |
| 编号 | 名称 | 数据类型 | 长度 | 小数位 | 允许空值 | 主键 | 默认值 | 说明 |
| 1 | logistics_vehicles_id | int | 10 | 0 | N | Y | 物流车辆ID | |
| 2 | vehicle_name | varchar | 64 | 0 | Y | N | 车辆名称 | |
| 3 | driver | varchar | 64 | 0 | Y | N | 驾驶人员 | |
| 4 | contact_number | varchar | 64 | 0 | Y | N | 联系电话 | |
| 5 | vehicle_status | varchar | 64 | 0 | Y | N | 车辆状态 | |
| 6 | remarks | text | 65535 | 0 | Y | N | 备注信息 | |
| 7 | recommend | int | 10 | 0 | N | N | 0 | 智能推荐 |
| 8 | create_time | datetime | 19 | 0 | N | N | CURRENT_TIMESTAMP | 创建时间 |
| 9 | update_time | timestamp | 19 | 0 | N | N | CURRENT_TIMESTAMP | 更新时间 |
| 编号 | 名称 | 数据类型 | 长度 | 小数位 | 允许空值 | 主键 | 默认值 | 说明 |
| 1 | notice_id | mediumint | 8 | 0 | N | Y | 公告id: | |
| 2 | title | varchar | 125 | 0 | N | N | 标题: | |
| 3 | content | longtext | 2147483647 | 0 | Y | N | 正文: | |
| 4 | create_time | timestamp | 19 | 0 | N | N | CURRENT_TIMESTAMP | 创建时间: |
| 5 | update_time | timestamp | 19 | 0 | N | N | CURRENT_TIMESTAMP | 更新时间: |
| 编号 | 名称 | 数据类型 | 长度 | 小数位 | 允许空值 | 主键 | 默认值 | 说明 |
| 1 | place_an_order_online_id | int | 10 | 0 | N | Y | 在线下单ID | |
| 2 | order_no | varchar | 64 | 0 | Y | N | 订单编号 | |
| 3 | order_freight | varchar | 64 | 0 | Y | N | 订单运费 | |
| 4 | order_date | date | 10 | 0 | Y | N | 下单日期 | |
| 5 | name_of_goods | varchar | 64 | 0 | Y | N | 货物名称 | |
| 6 | item_type | varchar | 64 | 0 | Y | N | 物品类型 | |
| 7 | item_weight | varchar | 64 | 0 | Y | N | 物品重量 | |
| 8 | logistics_customers | int | 10 | 0 | Y | N | 0 | 物流客户 |
| 9 | customer_name | varchar | 64 | 0 | Y | N | 客户姓名 | |
| 10 | customer_telephone | varchar | 64 | 0 | Y | N | 客户电话 | |
| 11 | recipient | varchar | 64 | 0 | Y | N | 收件人员 | |
| 12 | contact_number | varchar | 64 | 0 | Y | N | 联系电话 | |
| 13 | mailing_address | varchar | 64 | 0 | Y | N | 寄件地址 | |
| 14 | to_address | varchar | 64 | 0 | Y | N | 收件地址 | |
| 15 | pay_state | varchar | 16 | 0 | N | N | 未支付 | 支付状态 |
| 16 | pay_type | varchar | 16 | 0 | Y | N | 支付类型: 微信、支付宝、网银 | |
| 17 | recommend | int | 10 | 0 | N | N | 0 | 智能推荐 |
| 18 | create_time | datetime | 19 | 0 | N | N | CURRENT_TIMESTAMP | 创建时间 |
| 19 | update_time | timestamp | 19 | 0 | N | N | CURRENT_TIMESTAMP | 更新时间 |
| 编号 | 名称 | 数据类型 | 长度 | 小数位 | 允许空值 | 主键 | 默认值 | 说明 |
| 1 | praise_id | int | 10 | 0 | N | Y | 点赞ID: | |
| 2 | user_id | int | 10 | 0 | N | N | 0 | 点赞人: |
| 3 | create_time | timestamp | 19 | 0 | N | N | CURRENT_TIMESTAMP | 创建时间: |
| 4 | update_time | timestamp | 19 | 0 | N | N | CURRENT_TIMESTAMP | 更新时间: |
| 5 | source_table | varchar | 255 | 0 | Y | N | 来源表: | |
| 6 | source_field | varchar | 255 | 0 | Y | N | 来源字段: | |
| 7 | source_id | int | 10 | 0 | N | N | 0 | 来源ID: |
| 8 | status | bit | 1 | 0 | N | N | 1 | 点赞状态:1为点赞,0已取消 |
| 编号 | 名称 | 数据类型 | 长度 | 小数位 | 允许空值 | 主键 | 默认值 | 说明 |
| 1 | slides_id | int | 10 | 0 | N | Y | 轮播图ID: | |
| 2 | title | varchar | 64 | 0 | Y | N | 标题: | |
| 3 | content | varchar | 255 | 0 | Y | N | 内容: | |
| 4 | url | varchar | 255 | 0 | Y | N | 链接: | |
| 5 | img | varchar | 255 | 0 | Y | N | 轮播图: | |
| 6 | hits | int | 10 | 0 | N | N | 0 | 点击量: |
| 7 | create_time | timestamp | 19 | 0 | N | N | CURRENT_TIMESTAMP | 创建时间: |
| 8 | update_time | timestamp | 19 | 0 | N | N | CURRENT_TIMESTAMP | 更新时间: |
| 编号 | 名称 | 数据类型 | 长度 | 小数位 | 允许空值 | 主键 | 默认值 | 说明 |
| 1 | upload_id | int | 10 | 0 | N | Y | 上传ID | |
| 2 | name | varchar | 64 | 0 | Y | N | 文件名 | |
| 3 | path | varchar | 255 | 0 | Y | N | 访问路径 | |
| 4 | file | varchar | 255 | 0 | Y | N | 文件路径 | |
| 5 | display | varchar | 255 | 0 | Y | N | 显示顺序 | |
| 6 | father_id | int | 10 | 0 | Y | N | 0 | 父级ID |
| 7 | dir | varchar | 255 | 0 | Y | N | 文件夹 | |
| 8 | type | varchar | 32 | 0 | Y | N | 文件类型 |
| 编号 | 名称 | 数据类型 | 长度 | 小数位 | 允许空值 | 主键 | 默认值 | 说明 |
| 1 | user_id | mediumint | 8 | 0 | N | Y | 用户ID:[0,8388607]用户获取其他与用户相关的数据 | |
| 2 | state | smallint | 5 | 0 | N | N | 1 | 账户状态:[0,10](1可用|2异常|3已冻结|4已注销) |
| 3 | user_group | varchar | 32 | 0 | Y | N | 所在用户组:[0,32767]决定用户身份和权限 | |
| 4 | login_time | timestamp | 19 | 0 | N | N | CURRENT_TIMESTAMP | 上次登录时间: |
| 5 | phone | varchar | 11 | 0 | Y | N | 手机号码:[0,11]用户的手机号码,用于找回密码时或登录时 | |
| 6 | phone_state | smallint | 5 | 0 | N | N | 0 | 手机认证:[0,1](0未认证|1审核中|2已认证) |
| 7 | username | varchar | 16 | 0 | N | N | 用户名:[0,16]用户登录时所用的账户名称 | |
| 8 | nickname | varchar | 16 | 0 | Y | N | 昵称:[0,16] | |
| 9 | password | varchar | 64 | 0 | N | N | 密码:[0,32]用户登录所需的密码,由6-16位数字或英文组成 | |
| 10 | | varchar | 64 | 0 | Y | N | 邮箱:[0,64]用户的邮箱,用于找回密码时或登录时 | |
| 11 | email_state | smallint | 5 | 0 | N | N | 0 | 邮箱认证:[0,1](0未认证|1审核中|2已认证) |
| 12 | avatar | varchar | 255 | 0 | Y | N | 头像地址:[0,255] | |
| 13 | create_time | timestamp | 19 | 0 | N | N | CURRENT_TIMESTAMP | 创建时间: |
| 编号 | 名称 | 数据类型 | 长度 | 小数位 | 允许空值 | 主键 | 默认值 | 说明 |
| 1 | group_id | mediumint | 8 | 0 | N | Y | 用户组ID:[0,8388607] | |
| 2 | display | smallint | 5 | 0 | N | N | 100 | 显示顺序:[0,1000] |
| 3 | name | varchar | 16 | 0 | N | N | 名称:[0,16] | |
| 4 | description | varchar | 255 | 0 | Y | N | 描述:[0,255]描述该用户组的特点或权限范围 | |
| 5 | source_table | varchar | 255 | 0 | Y | N | 来源表: | |
| 6 | source_field | varchar | 255 | 0 | Y | N | 来源字段: | |
| 7 | source_id | int | 10 | 0 | N | N | 0 | 来源ID: |
| 8 | register | smallint | 5 | 0 | Y | N | 0 | 注册位置: |
| 9 | create_time | timestamp | 19 | 0 | N | N | CURRENT_TIMESTAMP | 创建时间: |
| 10 | update_time | timestamp | 19 | 0 | N | N | CURRENT_TIMESTAMP | 更新时间: |
| 编号 | 名称 | 数据类型 | 长度 | 小数位 | 允许空值 | 主键 | 默认值 | 说明 |
| 1 | warehouse_information_id | int | 10 | 0 | N | Y | 仓库信息ID | |
| 2 | area_name | varchar | 64 | 0 | Y | N | 区域名称 | |
| 3 | warehouse_no | varchar | 64 | 0 | Y | N | 仓库编号 | |
| 4 | warehouse_name | varchar | 64 | 0 | Y | N | 仓库名称 | |
| 5 | warehouse_cover | varchar | 255 | 0 | Y | N | 仓库封面 | |
| 6 | warehouse_address | varchar | 64 | 0 | Y | N | 仓库地址 | |
| 7 | relevant_details | longtext | 2147483647 | 0 | Y | N | 相关详情 | |
| 8 | hits | int | 10 | 0 | N | N | 0 | 点击数 |
| 9 | praise_len | int | 10 | 0 | N | N | 0 | 点赞数 |
| 10 | recommend | int | 10 | 0 | N | N | 0 | 智能推荐 |
| 11 | create_time | datetime | 19 | 0 | N | N | CURRENT_TIMESTAMP | 创建时间 |
| 12 | update_time | timestamp | 19 | 0 | N | N | CURRENT_TIMESTAMP | 更新时间 |
物流管理平台的详细设计与实现主要是根据前面的物流管理平台的需求分析和物流管理平台的总体设计来设计页面并实现业务逻辑。主要从物流管理平台界面实现、业务逻辑实现这两部分进行介绍。
4.1用户功能模块
当进入物流管理平台的时候,首先映入眼帘的是系统的首页、站内公告、物流资讯、个人账户、个人收藏、仓库信息、计费标准、在线下单,同时可以输入关键词对物流管理平台的内容进行检索,右上角是用户登录以及注册按钮,其主界面展示如下图4.1所示。

图4.1 首页界面图
不是物流管理平台中用户的是可以在线进行注册的,当用户点击右上角“注册”按钮的时候,当填写上自己的账号+密码+确认密码+昵称+邮箱+手机号等信息后再点击“注册”按钮后将会先验证输入的有没有空数据,再次验证密码和确认密码是否是一样的,最后验证输入的账户名和数据库表中已经注册的账户名是否重复,只有都验证没问题后即可注册成功。其用户注册界面展示如下图4.2所示。

图4.2 用户注册界面图
物流管理平台中的前台上注册后的用户是可以通过自己的username和password进行登录的,当会员输入完整的自己的username和password信息并点击“登录”按钮后,将会首先验证输入的有没有空数据,再次验证输入的username和password在数据库中当前保存的用户信息是否一致,只有在一致后将会登录成功并自动跳转到物流管理平台的首页中;否则将会提示相应错误信息,登录界面如下图4.3所示。
图4.3登录界面图
当访客点击物流管理平台中导航栏上的“物流资讯”后将会进入到该“物流资讯”列表的界面,然后选择想要看的物流资讯,点击进入到详细界面,同时可以进行点赞、收藏、评论操作,物流资讯界面如下图4.4 所示。
图4.4物流资讯界面图
4.1.5仓库信息推荐界面

当用户点击“仓库信息推荐”这一菜单按钮,会显示管理员在后台发布的所有的仓库信息推荐信息,支持通过关键词对仓库信息推荐进行搜索,选择需要的仓库信息推荐点击可以进入到仓库信息详细的介绍界面,在详细界面可以查看到公司的图片区域名称、仓库编号、仓库名称等信息,同时可以进行点赞、收藏、操作,快递公司界面如下图4.5所示。

图4.5仓库信息推荐界面图
4.1.6在线下单界面
当用户在在线下单详情界面想要进行寄件,点击下方的“在线下单”按钮,就会跳转到寄件信息填写界面,根据界面提示输入寄件信息,点击“提交”按钮,寄件就完成了,寄件界面如下图4.6所示。

图4.6寄件界面图
当用户点击右上角“我的”这个按钮,会出现子菜单,点击“我的账户”可以对个人的资料、登录系统的密码以及自己收藏的信息进行设置管理,我的账户界面如下图4.7所示。

图4.7我的账户界面图
4.2管理员功能角模块
物流管理平台的理员拥有最高的权限,可以对用户信息、系统信息以及物流相关信息进行管控。
4.2.1登录界面
管理员在后台可以通过账号和密码进行登录,管理员的账号和密码是在数据库中直接设定的,如果忘记密码可以点击“忘记密码”进行密码找回。界面展示如下图4.8所示。

图4.8登录界面图
4.2.2网站管理界面
管理员点击“网站管理”这一菜单会显示轮播图、公告消息这两个子菜单,管理员可以对前台展示的公告消息和轮播图进行设置,界面如下图4.9所示。

图4.9 网站管理界面图
管理员点击“用户管理”这一菜单会显示管理员和注册用户这两个子菜单,管理员可以对这两个角色的信息进行增删改查操作。界面如下图4.10所示。
图4.10 用户管理界面图

管理员点击“物流资讯”会显示出所有的物流资讯信息,支持选择分类或者熟人标题、标签对物流资讯信息进行查询,如果想要添加新的物流资讯信息,点击“添加”按钮,输入封面图、标题、分类、标签、描述等信息,点击“提交”按钮就可以添加了,同时可以选择某一条物流资讯信息,点击“删除”进行删除,也可以对用户提交的物流资讯评论的信息进行管控。界面如下图4.11所示。

图4.11 物流资讯界面图
4.2.5仓库信息界面
管理员点击“仓库信息”会显示出所有的仓库信息,支持输入仓库信息对仓库信息进行查询,如果想要添加新的仓库信息,点击“添加”按钮,输入区域名称、仓库编号、仓库名称、仓库封面、仓库地址等信息,点击“提交”按钮就可以添加了,同时可以选择某一条仓库信息,点击“删除”进行删除。界面如下图4.12所示。

图4.12 仓库信息界面图
4.2.6在线下单界面
管理员点击“在线下单”会显示出所有的快递寄件信息,支持输入公司名称或者快递单号对快递寄件信息进行查询,如果想要添加新的快递寄件信息,点击“添加”按钮,输入相关信息,点击“提交”按钮就可以添加了,同时可以选择某一条快递寄件信息,点击“删除”进行删除,也可以点击后面的“物流”、“支付”按钮对快递寄件的物流信息进行更新维护、对快递寄件的支付信息进行设置。界面如下图4.13所示。
图4.13 在线下单界面

图
用户登录功能测试:
表5.1 用户登录功能测试表

寄件信息添加功能测试:
表5.2寄件信息添加功能测试表

查询快递物流信息功能模块测试:
表5.3 查询快递物流信息功能测试表

查询物流资讯信息功能模块测试:
表5.4 查询物流资讯信息功能测试表

通过对物流管理平台的调试,能够检测物流管理平台的稳定性,为物流管理平台正式运行、稳定运行提供了可预测性的维护备案。能够帮助使用者熟悉整个物流管理平台,并对物流管理平台可能出现的错误有所了解。本章节提供了部分调试用例及调试日志,可以帮助使用者解决简单的错误问题,也加深了开发者对于此框架下的物流管理平台编写的了解度,为后期开发者顺利完成物流管理平台、发布物流管理平台提供了非常大的帮助。
6 结论
在开发本物流管理平台之前我胸有成竹,觉得很简单,但在实际的开发中我发现了自身的很多问题,许多编程思想和方法都还没有掌握牢靠,比如Bootsatrp、Jquery、AJAX 、Spring、SpringMVC、mybeatis等许多Java Web开发技术,通过开发这个物流管理平台我成长了很多,懂得了做什么事情都要脚踏实地,不能眼高手低,在本次物流管理平台的开发中我逐渐掌握逐渐熟悉的技术。
本次物流管理平台的开发中我还学会了很多,例如良好的编程思想和完善的规划思想。在着手编程之前需要罗列出程序框架的大概,脑海中构建出程序的主题框架。做好这一步我们才能胸有成竹的经行开发项目。当设计框架了熟于心之后,需要思考本次编程所需的主要知识点和技术点,并充分学习。如此一来项目的开发才能循序渐进、如丝般顺滑,长久以往就能养成良好的开发习惯。一个程序好不好还要看出的bug多不多,如果在项目完成前做好bug的查验与预防可能发生的事故才能保证程序的稳定长久性运行。如果项目在完工后出现各种问题自己,那么在进入社会后,不仅会给公司团队带来麻烦和增加不必要的工作,还会导致客户流失,公司对自己的评价下降。
在本次项目中我也暴露了诸多问题。对于Java的编程知识有所欠缺,环境配置和算法上出现诸多问题,时常导致项目运行出错,或者目标的实现有问题。或者实现想法时算法未优化,使得代码冗长,程序运行不顺畅。
[1]Richard Bemile, Akwasi Achampong,Emmanuel Danquah. Online Hotel Reservation System[J] Information Technology Department, Methodist University College Ghana Dansoman, Accra Ghana.2014 11:583-588.
[2]Eric Armstrong. Stephanie Bodoff Debbie Car, son. Maydene Fisher. Dale Green. Kim Haase. The JAVA Web Services Tutorial[M].2017.
[3]韩路彪. 看透Spring MVC[M]. 机械工业出版社, 2016.
[4]时月梅. 基于Spring MVC、MyBatis实现数据分页显示处理[J]. 信息与电脑:理论版, 2015.
[5]赵成刚, 孙培芝. 基于SpringMVC和Mybatis开发框架的设计与实现[J]. 当代教育实践与教学研究:电子刊, 2017, 000(009):528.
[6]袁芳芳, 宁君宇, 田路强,等. 浅谈Vue生态圈[J]. 科技风, 2020, No.421(17):145-145.
[7]周霞, 朱敏. MySQL教学中实践对分教学模式[J]. 电脑知识与技术, 2020, v.16(05):174-175。
[8]肖金秀.网页设计培训教程[M].北京:冶金工业出版社,2003.4.
[9]Uchechi Ihedioha.Design and Implementation of an Expert Recruitment System [J] . Journal of Computer Engineering,2020,22(1):48-55.
[10] John Kauffman, Brian Matsik,张哲峰,黄翔宇译.ASP. NET数据库入门经理[M].北京:清华大学出版社,2003.1
[11]郑阿奇.Oracle实用教程[M].北京:电子工业出版社,2011.1
[12]Bruce Eckel,陈昊鹏译.Thinking In Java[M].北京:机械工业出版社,2007.6
[13]Rizma Aldillah. A Research on the Implementation Rules and Regulations of the West Java Province Grain Specific Sustainable Agricultural Land Compliance Act[J]. Journal of Innovation and Social Science Research,2020,7(3):23.25.
致谢
到此,整个物流管理平台就算完成了,虽然过程十分艰难,但是等到都完成的时候,我感觉无比的自豪,虽然设计的系统还存在许多的纰漏,但是我已经拼劲全力,给自己的大学四年画上了一个圆满的句号。
在这里我首先要感谢的就是大学四年来所有教导我的老师,是他们教会了我许多的专业知识以及做人的道理,从一进校门对对开发系统一窍不通到现在能自主开发一个管理系统,里面包含了前台框架、后台框架、业务流程、数据结构、操作系统等各种知识,只有把他们统一运用好,才能够完成整个系统,这都是老师的功劳;其次我要感谢我的指导老师,在开发这个系统的时候,我遇到了无数的问题,经常通过线上、线下的方式去请教导师,每次去请教导师,他从来没有不耐烦,都是细心的引导,告诉我怎么样实现这个功能,怎么样才能使得系统更加完善,然后通过自己查询相关资料解决问题,提高了自己自主解决问题的能力,授人以鱼不如授人以渔,指导老师的这种工作态度受益终生,我也会向老师不断靠拢,向他学习,在此我只想说一句:“老师,谢谢您,您辛苦了”!最后我还要感谢我的室友、同学,在一起学习这四年,他们不但学习上给了我很多建议,在生活上更加给了我帮助,正是有他们的帮助,我的大学生涯才如此完美。
最后,希望自己在未来的道路上能够越走越远,不辜负在大学的学习以及老师们的细致的教导,追风赶月莫停留,平荒尽处是春山。
免费领取项目源码,请关注❥点赞收藏并私信博主,谢谢-
644

被折叠的 条评论
为什么被折叠?



