前言
- 开发板:野火指南者STM32F103VET6
- 开发工具:KEIL5、串口调试助手
- 目的:用两种方式实现串口通信(非中断和中断)
有关串口通信的知识点,请查看本博客的通信协议专栏的《串口通信协议》
地址:https://blog.youkuaiyun.com/weixin_43772611/article/details/123451526?spm=1001.2014.3001.5501
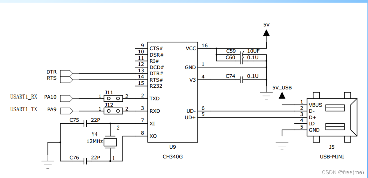
一、硬件原理图
用USB线,通过USB转串口芯片(CH340),把USB电平转换成TTL电平与MCU通信。

上图中,PA9是发送引脚,PA10是接收引脚。
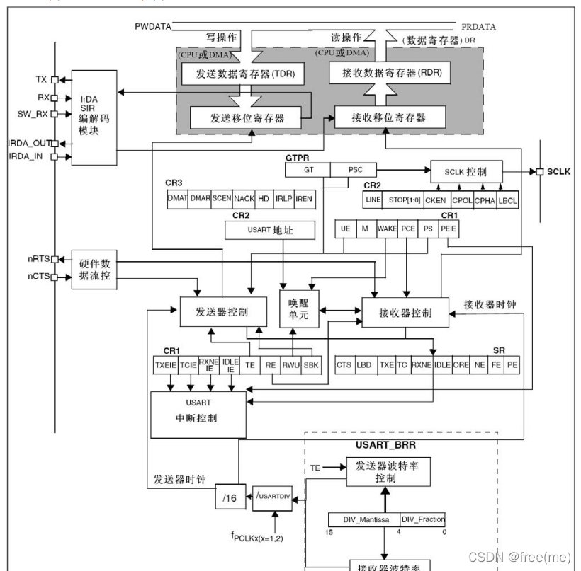
二、USART框图

三、代码
1.非中断的自发自收
代码如下(示例):
main.c

本文介绍了使用STM32F103VET6开发板通过KEIL5进行串口通信的实践,包括非中断和中断两种方式。在非中断模式下实现了自发自收,中断模式下同样实现自发自收,且指出串口接收中断无需清除标志位。还提到了STM32芯片手册可能存在关于中断事件的错误。
订阅专栏 解锁全文
2万+

被折叠的 条评论
为什么被折叠?



