1.(反相)BUCK-BOOST工作机制分析
- 升-降压转换器用于输入电压可能会改变,可低于或高于输出电压之应用。
- 分析关键:1.开关管断开与导通之后的能量迁移过程;2.电感电流、电容电流、负载电流分析。
1.1(反相)BUCK-BOOST示例

1.2原理分析
拓扑:

原理公式:
Vout=-Vin*D/(1-D)
具体分析:
PMOS管相当于开关的作用,控制所在支路的断开与闭合。
- 当栅极为高电平时,Vgs>Vgs(th),此时MOS管断开,其所在的支路不导通。
- 当栅极为低电平时,Vgs<Vgs(th),此时MOS管闭合,在不考虑压降的情况下,其相当于导线的作用。
因此,此电路分两种情况进行讨论:
(1) MOS导通时,电流流向如图。此时电感将电能转换为磁能进行储能,流过其两端的电流逐渐增大,由于电感具有阻碍电流变化的特性,所以对于其极性而言,表现为上正下负。同时C2电容放电,给负载进行供电。

(2) MOS断开时,电感的磁能转换为电能,因为流向其两端的电流逐渐变小,且其具有阻碍电流变化的特性,所以对于其极性而言,表现为下正上负。电流流向如图。电容C2被充电。

根据电感的秒伏定律:
- VinTon=-VoutToff
- VinDT=-Vout(1-D)T
- Vout=-Vin*D/(1-D)
- 当占空比小于50%时,输出为降压。
- 当占空比大于50%时,输出为升压。
- 常规的BUCK-BOOST电压,输出与输入极性相反,输出表现为负压。
电路特征:
- 输出电压可大于/等于/小于输入电压
- 输入/输出电流断续
- 输出电压是负压
- MOS管、二极管端压为(VIN+VOUT),对器件耐压要求较高。
- 虽说,BUCK-BOOST电路既能实现升压,也能实现降压,然而就效率而言,其还是要低于单纯的BUCK电路或者BOOST电路,所以在使用时,还是需注意余量。
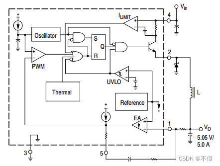
- MC34167简化框图:

原理理解参考: 一个闭环Boost升压&Buck-Boost升降压变换器是如何工作的------后半段
另:BUCK-BOOST电路还有一种拓扑,可以将BUCK、BOOST串在一起,通过控制两个开关管实现,其为正向。
2.(反相)BUCK-BOOST设计关键与选型分析
设计关键:
- 1.选择合理的IC类型
- 2.电流环、电压环的合理设计
- 3.合适的环路补偿
- 4.合理的选型
①对元器件的关键参数深入理接
②基于具体的应用在关键参数中确定最重要的参数
③依据这些参数完成具体的选型- 5.合理的PCB layout
①电容靠近管脚放置
②反馈电阻靠近FB,不能靠近电感,以防止电感磁场干扰耦合近反馈回路
③FB取样点在输出滤波电容上,提供环路稳定性
3.三种开关电源拓扑总结

参考链接: 既能升压又能降压的电源,是如何工作的?
本文详细介绍了反相BUCK-BOOST转换器的工作机制,包括能量迁移过程、电感电流分析及占空比对输出电压的影响。电路在占空比小于50%时为降压,大于50%时为升压,输出电压可正可负,适合输入电压变化的应用。设计关键涉及IC选择、环路设计和元件选型,同时提出了PCB布局的注意事项。BUCK-BOOST转换器虽然灵活,但效率低于单一的BUCK或BOOST电路。
1164

被折叠的 条评论
为什么被折叠?



