
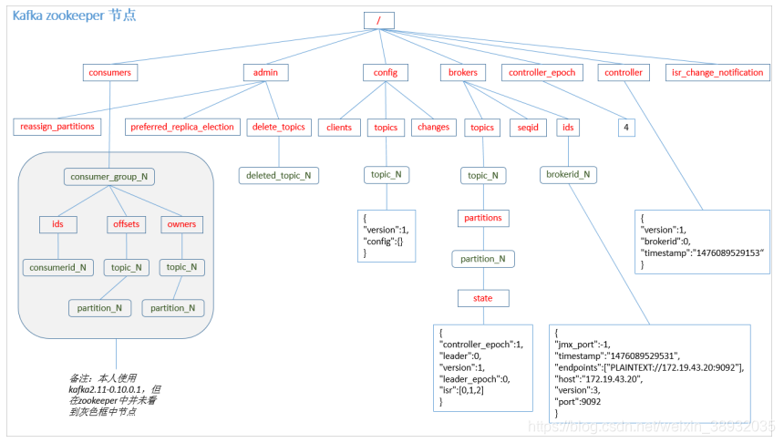
Kafka 集群中有一个 broker 会被选举为 Controller,负责管理集群 broker 的上下线,所有 topic 的分区副本分配和 leader 选举等工作。
Controller 的管理工作都是依赖于 Zookeeper 的。
partition 的 leader 选举过程:

Kafka集群中的Controller扮演关键角色,负责broker的管理、topic分区副本分配及leader选举。本文深入探讨Controller的工作原理及其与Zookeeper的紧密合作,解析partition leader选举流程。

Kafka 集群中有一个 broker 会被选举为 Controller,负责管理集群 broker 的上下线,所有 topic 的分区副本分配和 leader 选举等工作。
Controller 的管理工作都是依赖于 Zookeeper 的。
partition 的 leader 选举过程:

1093

被折叠的 条评论
为什么被折叠?