最新案例教程点击下方链接跳转,优快云已停止更新
点
击
跳
转
案例说明
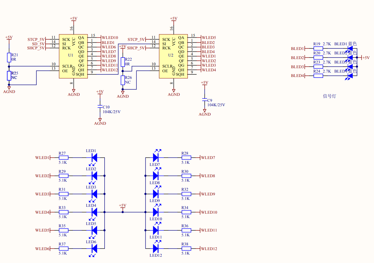
案例使用两个74HC595模块控制16个灯的开关,每个74HC595最多可以控制8个.
注意:控制GPIO引脚需要5v电压
1.逻辑原理图

2.代码
main.py
'''
@Date : 2021/08/05 20:51:50
'''
import utime as time
from driver_595 import dr595
global com_data_l
global com_data_h
global led_i
led_i = 0
com_data_h = 0xff
com_data_l = 0xff
ledshow = [0xff,0xff]
drv = dr595('data_595','clk_595','cs_595')
def flow_led():
global led_i
led_i+=1
if led_i == 5:
led_i = 1
if led_i == 1:
#改变数值可以控制1~16个不同的灯光亮灭
led_open(13)
led_close(14)
led_close(15)
led_close(16)
if led_i == 2:
led_close(13)
led_open(14)
led_close(15)
led_close(16)
if led_i == 3:
led_close(13)
led_close(14)
led_open(15)
led_close(16)
if led_i == 4:
led_close(13)
led_close(14)
led_close(15)
led_open(16)
def led_closeall():
ledshow2 = [0xff,0xff]
drv.senddata(ledshow2,2)
def led_open(i):
global com_data_l
global com_data_h
i = i - 1
if i >= 0 and i <= 7:
com_data_l = com_data_l & ~(2**i)
ledshow[1] = com_data_l
ledshow[0] = com_data_h
elif i > 7 and i <= 15:
ledshow[1] = com_data_l
com_data_h = com_data_h & ~(2**(i-8))
ledshow[0] = com_data_h
drv.senddata(ledshow,2)
def led_close(i):
global com_data_l
global com_data_h
i = i -1
if i >= 0 and i <= 7:
com_data_l = com_data_l | (2**i)
ledshow[1] = com_data_l
ledshow[0] = com_data_h
elif i > 7 and i <= 15:
ledshow[1] = com_data_l
com_data_h = com_data_h | (2**(i-8))
ledshow[0] = com_data_h
drv.senddata(ledshow,2)
def main():
while True:
time.sleep(1)
flow_led()
if __name__ == '__main__':
main()
driver_595.py
# -*- coding: UTF-8 -*-
from driver import GPIO
import utime as time
class dr595(object):
def __init__(self,data,clk,cs):
self.clk = GPIO()
self.cs = GPIO()
self.data = GPIO()
self.clk.open(clk)
self.cs.open(cs)
self.data.open(data)
pass
def __del__(self):
self.clk.close()
self.cs.close()
self.data.close()
def __cs(self):
self.cs.write(0)
time.sleep_us(10)
self.cs.write(1)
def __sendbyte(self,byte):
for i in range(8):
if byte & 0x80:
self.data.write(1)
else:
self.data.write(0)
self.clk.write(0)
time.sleep_us(1)
self.clk.write(1)
byte <<= 1
def senddata(self,data,len):
for i in range(len):
self.__sendbyte(data[i])
self.__cs()
board.json
{
"version": "1.0.0",
"io": {
"clk_595": {
"type": "GPIO",
"port": 4,
"dir": "output",
"pull": "pullup"
},
"data_595": {
"type": "GPIO",
"port": 24,
"dir": "output",
"pull": "pullup"
},
"cs_595": {
"type": "GPIO",
"port": 44,
"dir": "output",
"pull": "pullup"
},
"serial1":{
"type":"UART",
"port":0,
"dataWidth":8,
"baudRate":9600,
"stopBits":1,
"flowControl":"disable",
"parity":"none"
},
"serial2":{
"type":"UART",
"port":1,
"dataWidth":8,
"baudRate":4800,
"stopBits":1,
"flowControl":"disable",
"parity":"none"
},
"serial3":{
"type":"UART",
"port":2,
"dataWidth":8,
"baudRate":9600,
"stopBits":1,
"flowControl":"disable",
"parity":"none"
}
},
"debugLevel": "error",
"repl":"disable"
}
本文介绍如何使用HaaS5062.0开发板结合74HC595移位寄存器控制16个LED灯的亮灭。通过编写Python代码实现对LED灯的不同控制效果,并介绍了GPIO配置及代码实现细节。
4471

被折叠的 条评论
为什么被折叠?



