摘 要
本文介绍了基于Python及Django框架的校园招聘系统的设计与实现过程。该系统旨在为企业和高校毕业生提供一个高效、便捷的招聘与求职平台,通过数字化手段优化传统校园招聘流程。
在系统设计中,充分利用了Django框架的强大功能,实现了系统的快速开发和灵活部署。系统主要功能包括企业信息发布、岗位管理、简历投递、面试安排及通知等。企业用户可以通过系统轻松发布招聘岗位信息,管理收到的简历,并安排面试流程。求职学生则可以浏览各类企业的招聘信息,根据自己的兴趣和条件筛选合适的岗位,并在线投递简历。
为了实现求职者与岗位的精准匹配,系统还设计了智能推荐算法,根据求职者的专业背景、技能特长及求职意向,为其推荐符合需求的岗位。同时,系统也提供了完善的用户权限管理和数据安全保障机制,确保用户信息的安全性和隐私性。
该系统的开发不仅提高了校园招聘的效率和准确性,还为求职学生提供了更加便捷、个性化的求职体验。未来,我们将继续完善系统功能,优化用户体验,为构建更加开放、透明的就业市场贡献力量。
关键字:Python、Django框架、校园招聘、求职平台、智能推荐;
Abstract
This paper introduces the design and implementation process of the campus recruitment system based on Python and Django framework. The system aims to provide an efficient and convenient recruitment and job-hunting platform for enterprises and college graduates, and to optimize the traditional campus recruitment process through digital means.
In the system design, the powerful functions of the Django framework are fully utilized to realize the rapid development and flexible deployment of the system. The main functions of the system include enterprise information release, post management, resume delivery, interview arrangement and notification, etc. Enterprise users can easily post job information through the system, manage received resumes, and arrange the interview process. Job-hunting students can browse the recruitment information of various enterprises, select suitable positions according to their own interests and conditions, and send out resumes online.
In order to realize the accurate matching between job seekers and positions, the system also designs an intelligent recommendation algorithm, to recommend the suitable positions of the candidates according to their professional background, skills and job intention. At the same time, the system also provides a perfect user rights management and data security guarantee mechanism, to ensure the security and privacy of user information.
The development of the system not only improves the efficiency and accuracy of campus recruitment, but also provides students with a more convenient and personalized job-hunting experience. In the future, we will continue to improve the system functions, optimize the user experience, and contribute to the building of a more open and transparent job market.
Keywords: Python, Django framework, campus recruitment, job-hunting platform, intelligent recommendation;
1 绪 论
在当今社会,随着高等教育的不断扩张和就业市场的日益竞争激烈,校园招聘成为了连接企业与高校毕业生之间的关键纽带。然而,传统的校园招聘方式面临着信息传播效率低下、求职者与岗位匹配不精准等问题。企业难以高效地找到合适的人才,而求职者也常常在海量信息中迷失方向,难以快速定位到适合自己的岗位。互联网技术的快速发展为这一难题提供了新的解决思路。Python,作为一种功能强大且易于使用的编程语言,在Web开发领域展现出了巨大的潜力。其丰富的库资源和简洁的语法结构,使得开发高效、稳定的校园招聘系统成为可能。设计并实现基于Python的校园招聘系统,对于提升招聘效率和求职体验具有重要意义。这样的系统能够为企业提供一个集中发布招聘信息、管理求职简历、安排面试流程的平台。企业可以轻松地将岗位需求推送给广大高校毕业生,同时通过系统筛选功能,快速定位到符合要求的候选人,极大地提高了招聘的效率和准确性。
对于求职者而言,校园招聘系统提供了一个便捷的求职入口。他们可以在系统中浏览各类企业的招聘信息,根据自己的专业背景和职业规划,快速找到感兴趣的岗位并投递简历。系统还可以提供求职进度跟踪功能,让求职者随时了解自己的求职状态,增强了求职的透明度和可控性。此外,基于Python的校园招聘系统还有助于推动就业市场的信息化进程。通过整合企业和求职者的信息,系统能够构建一个更加开放、透明的就业环境,促进人才资源的合理配置和流动。这不仅有助于缓解就业压力,还能激发市场的活力和创新力。
综上所述,基于Python的校园招聘系统的设计与实现是顺应时代发展潮流的必然选择。它不仅能够提升企业招聘的效率和求职者的体验,还能推动就业市场的信息化发展,为构建更加和谐、稳定的就业环境贡献力量。
1.2 国内外现状研究
随着信息技术的飞速发展,校园招聘系统作为连接企业与高校毕业生的重要桥梁,其设计与实现日益受到关注。基于Python及其强大的Web开发框架Django,众多国内外学者和开发者在这一领域进行了深入的探索与实践。
在国内,基于Python的校园招聘系统开发已取得了显著进展。许多高校和科研机构利用Python的简洁语法和Django框架的丰富功能,开发出了功能完善、操作简便的校园招聘系统。这些系统不仅实现了企业招聘信息的在线发布与管理,还提供了求职学生简历的在线投递与跟踪功能,极大地提高了校园招聘的效率。同时,一些系统还融入了智能推荐算法,根据求职者的专业背景、技能特长及求职意向,为其推荐合适的岗位,进一步提升了招聘的精准度。
在国外,基于Python的校园招聘系统同样得到了广泛应用。许多知名企业和高校合作,利用Python和Django框架开发出了功能强大的招聘平台。这些平台不仅具备国内系统所具备的基本功能,还在用户体验、数据安全、国际化支持等方面进行了更多优化。例如,一些国外系统支持多语言界面,方便国际学生求职;同时,通过先进的数据加密技术,确保用户信息的安全传输与存储。
此外,国内外在基于Python的校园招聘系统研究方面还存在一些差异。国内研究更注重系统的实用性和本土化需求,如针对国内就业市场的特点进行功能定制与优化;而国外研究则更注重系统的创新性和国际化视野,如探索新的技术手段来提升用户体验,或研究如何在全球范围内吸引优秀人才。
综上所述,基于Python的校园招聘系统在国内外均得到了广泛应用和发展。未来,随着技术的不断进步和就业市场的不断变化,这一领域的研究将更加深入,系统功能也将更加完善,为高校毕业生和企业提供更加便捷、高效的招聘与求职服务。
1.3 主要研究内容
在开发校园招聘系统时,后端采用了Python作为编程语言,并利用了Django框架,这使得复杂的业务逻辑和数据操作得以高效完成。与此同时,系统的数据存储和管理通过MySQL数据库实现。结合Vue.js作为前端框架,具有数据绑定和组件化的特点,能够有效地提升用户体验和开发效率。在开发工具的选取上,使用了eclipse,它的强大功能和易用性使得编程工作更为高效;而Navicat作为数据库管理工具,使得数据库操作更为方便和快捷。这样的技术选择,确保了管理系统的开发流程既高效又稳定。本系统主要实现包括系统用户、岗位类型管理、学历信息管理、招聘岗位管理、简历投递管理、面试邀请管理、入职邀请管理、系统管理、留言管理、招聘公告管理、资源管理等功能进行管理。
2 相关技术介绍
Python是一种广泛使用的高级编程语言,由Guido van Rossum于1991年首次发布。它是一种解释型语言,意味着代码在运行时被逐行解释执行,而非事先编译成机器码。Python以其简洁、清晰、易读的语法而著称,被誉为“最易学的编程语言”之一[1]。
Python的设计哲学强调代码的可读性和简洁性,鼓励程序员使用清晰的表达方式。这种设计使得Python代码通常比其他语言更短、更易理解。此外,Python拥有丰富的标准库和第三方库,涵盖了从网络编程到文本处理、从数据分析到图形界面开发等多个领域,极大地扩展了其应用范围。
Python是一种动态类型语言,允许变量在运行时改变类型。这种灵活性使得Python在快速原型开发和脚本编写方面非常受欢迎。同时,Python也支持面向对象编程、函数式编程和过程式编程等多种编程范式,为程序员提供了丰富的编程选择[2]。
Python的跨平台性也是其一大亮点。Python代码可以在Windows、Linux、macOS等多种操作系统上无缝运行,无需进行额外的修改。这使得Python成为跨平台应用开发的理想选择。
总之,Python以其简洁的语法、丰富的库资源、强大的跨平台能力以及灵活的编程范式,成为了众多程序员的首选编程语言。无论是初学者还是经验丰富的开发者,都能从Python中找到适合自己的编程乐趣和职业发展机会。
Django是一个用Python编写的高级Web框架,它遵循MVC(Model-View-Controller)设计模式,但更准确地说是MVT(Model-View-Template)模式,其中Template对应于MVC中的Controller的部分职责,专注于页面的渲染。Django的主要目标是让开发者能够用更少的代码,快速构建安全、可维护且功能完备的网站[3]。
Django框架提供了丰富的内置功能,如ORM(对象关系映射)、用户认证、权限管理、会话机制、Admin管理站点等,极大地简化了Web开发的复杂性。其强大的可扩展性和组件化设计,使得开发者可以轻松地添加新的功能或集成第三方插件,满足项目的特定需求[4]。
此外,Django拥有完善的文档和活跃的社区支持,为开发者提供了丰富的资源和帮助。无论是初学者还是经验丰富的开发者,都能通过Django框架快速上手并开发出高质量的Web应用。
Mysql的语言是非结构化的,用户可以在数据上进行工作。MySQL因为其速度、可靠性和适应性而备受关注。大多数人都认为在不需要事务化处理的情况下,MySQL是管理内容最好的选择。并且因为Mysql的语言和结构比较简单,但是功能和存储信息量很强大,所以得到了普遍的应用[5]。
Mysql数据库在编程过程中的作用是很广泛的,为用户进行数据查询带来了方便。Mysql数据库的应用因其灵活性强,功能强大,所以在实现某功能时只需要一小段代码,而不像其他程序需要编写大段代码。总体来说,Mysql数据库的语言相对要简洁很多。
数据流程分析主要就是数据存储的储藏室,它是在计算机上进行的,而不是现实中的储藏室。数据的存放是按固定格式,而不是无序的,其定义就是:长期有固定格式,可以共享的存储在计算机存储器上。数据库管理主要是数据存储、修改和增加以及数据表的建立。为了保证系统数据的正常运行,一些有能力的处理者可以进行管理而不需要专业的人来处理。数据表的建立,可以对数据表中的数据进行调整,数据的重新组合及重新构造,保证数据的安全性。介于数据库的功能强大等特点,本系统的开发主要应用了Mysql进行对数据的管理。
3 系统分析
系统分析是对系统开发的可行性进行研究,分析功能需求以确保系统满足用户期望。系统用例设计将明确定义系统与外部用户的交互场景,系统流程规划则细化系统内部功能流程,确保系统各模块协调工作。通过系统分析,可以建立清晰的系统框架,明确系统目标和功能,为系统开发和实施奠定基础。
3.1.1 非技术可行性
该系统设计与实现符合当前校园招聘的发展趋势,能够解决校园招聘资源分配不均、求职用户求职体验差等问题。用户界面友好,操作简单,易于被系统用户接受。同时,系统的建设和维护团队具备丰富的专业知识和经验,确保项目顺利推进。
系统建设初期可能需要一定的资金投入,包括硬件购置、软件开发与测试等。但从长远来看,通过提高校园招聘服务效率、减少资源浪费,系统能够带来显著的经济效益。此外,系统维护与升级成本相对较低,具有良好的投入产出比。
系统能够提升校园招聘服务质量和求职用户满意度,促进社会和谐稳定。同时,通过信息共享与透明化,增强校园招聘行业的影响力。系统的推广使用还有助于提升企业用户的企业形象,提高社会对校园招聘行业的认可度。
因此,从技术、经济和社会方面来看,构建校园招聘系统具有较高的可行性,能够为企业带来多方面的益处。
校园招聘系统通过不同角色的功能模块,实现对校园招聘服务的全面管理。求职用户、企业用户和管理员各自的功能模块互相配合,共同构建了一个高效、透明的校园招聘服务管理体系。通过详细分析这些功能模块,可以帮助企业更好地理解和实施校园招聘服务管理系统,提高校园招聘服务管理的效率和准确性。具体功能分析如下:
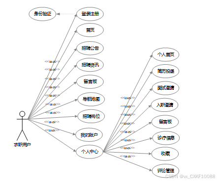
(1)求职用户功能:
登录注册:允许求职用户注册新账户或使用已有账户登录系统。
首页:展示校园招聘系统的欢迎页面及重要信息概览。
招聘公告:查看最新的招聘公告信息。
招聘资讯:提供行业招聘相关的新闻和资讯。
留言板:用户可发布和查看留言,进行互动交流。
导航地图:提供系统各功能模块的快速导航链接。
招聘岗位:展示可申请的岗位列表,含协同过滤算法推荐的岗位。
我的账户:查看和管理个人账户信息。
个人中心:
个人首页:展示用户个人信息及活动概览。
简历投递:管理已投递的简历记录。
面试邀请:查看和接受面试邀请。
入职邀请:查看和确认入职邀请。
留言板:个人留言管理。
收藏:管理用户收藏的岗位或资讯。
评论管理:查看和管理用户的评论。
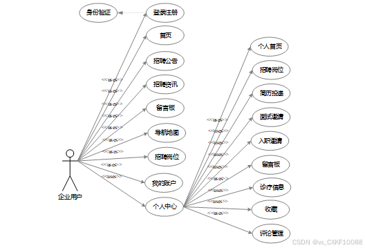
(2)企业用户功能:
登录注册:企业用户注册新账户或登录系统。
首页:展示企业用户界面的欢迎页面及重要信息。
招聘公告:发布和查看招聘公告。
招聘资讯:获取行业招聘相关资讯。
留言板:与企业用户或求职用户进行留言交流。
导航地图:提供企业用户功能模块的快速导航。
招聘岗位:发布和管理招聘岗位信息。
我的账户:管理企业账户信息。
个人中心:
个人首页:展示企业用户信息及活动概览。
招聘岗位:管理发布的招聘岗位。
简历投递:查看收到的简历投递。
面试邀请:发送和管理面试邀请。
入职邀请:发送和管理入职邀请。
留言板:企业留言管理。
收藏:管理企业收藏的简历或用户。
评论管理:查看和管理与企业相关的评论。
(3)管理员功能:
登录:管理员登录后台管理系统。
后台首页:展示后台管理系统的欢迎页面及统计信息。
系统用户:管理所有系统用户(求职用户、企业用户、管理员)的信息。
岗位类型管理:管理招聘岗位的类型设置。
学历信息管理:维护和管理学历信息的相关数据。
招聘岗位管理:审核和管理发布的招聘岗位。
简历投递管理:查看和管理所有简历投递记录。
面试邀请管理:监督和管理面试邀请的发送状态。
入职邀请管理:跟踪和管理入职邀请的发送及确认情况。
系统管理:进行系统设置和维护操作。
留言管理:审核和管理系统内的留言内容。
招聘公告管理:发布、编辑和删除招聘公告。
资源管理:管理系统内的资源文件,如图片、文档等。
非功能性分析旨在评估系统的非功能需求和性能要求。通过对性能、可靠性、安全性、可用性和扩展性等方面进行评估,确保平台能够满足用户和系统运行的要求。具体如下:
表2-1校园招聘系统非功能需求表
| 需求类型 | 描述 |
| 性能 | 系统应具有高性能,能够快速响应用户请求,保持稳定的性能水平,支持高并发访问和大规模数据处理。 |
| 可靠性 | 系统应具有高可靠性,确保系统稳定运行,防止系统故障和数据丢失,提供数据备份和恢复机制。 |
| 安全性 | 系统应具有高安全性,保护用户隐私信息和数据安全,采用加密传输技术、访问控制和身份验证机制。 |
| 可用性 | 系统应具有高可用性,保证系统全天候运行,最大限度减少系统故障和维护时间,提供灾备和故障转移功能。 |
| 易用性 | 系统应具有良好的易用性,用户界面设计友好,操作简单直观,提供清晰的指导和帮助文档。 |
| 可维护性 | 系统应具有良好的可维护性,易于维护和升级,提供模块化和结构化代码,方便开发人员进行维护和修改。 |
| 可扩展性 | 系统应具有良好的可扩展性,支持新增功能和模块的集成,具备良好的架构设计和扩展性能。 |
系统用例分析是对系统中各个功能模块的用户需求和行为进行分析,以识别和描述不同的用户用例。通过系统用例分析,可以深入了解用户在平台上的操作流程和交互方式,为系统设计和开发提供指导,并确保平台能够满足用户的需求和期望。
(1)求职用户角色用例图如下图所示。

图3-1 求职用户角色用例图
(2)企业用户角色用例图如下图所示。

图3-2 企业用户角色用例图
(3)管理员角色用例图如下图所示。

图3-3 管理员角色用例图
本章重点在对系统进行了可行性、功能需求、系统用例以及系统流程分析,旨在明确平台的功能要求。这些分析为系统的开发和测试提供了指导和标准,确保系统设计和实施符合用户需求。通过详细的分析,可以有效规划平台功能的实现方式,提供清晰的指引。同时,这些分析也有助于确保代码实现的质量和系统的稳定性,为系统的顺利上线和运行奠定基础。
4 系统总体设计
系统总体设计包括系统架构、数据库设计、用户界面设计等方面。通过三层架构模式,确保系统的可靠性和可扩展性。设计规范化的数据库结构,以存储和管理用户数据等信息。同时,注重用户界面的友好性和易用性,提供便捷的功能操作和良好的用户体验。总体设计的目标是实现一个稳定、安全、高效的系统,满足用户的需求。
在系统架构设计中,我将确定系统的整体结构和组件之间的关系。这包括选择适当的架构风格,划分系统的层次结构,并定义各个模块的职责和交互方式。架构图如下图所示。

图4-1系统架构设计图
表示层(Presentation Layer):负责与用户进行交互,将系统的功能和数据以易于理解和操作的方式展示给用户。通常包括用户界面、页面设计和用户输入验证等。
业务逻辑层(Business Logic Layer):处理系统的核心业务逻辑,包括对用户请求的处理、业务规则的执行以及数据的处理和转换。它独立于表现层和数据层,实现了业务逻辑的封装和复用。
数据层(Data Layer):负责数据的存储、访问和管理,包括数据库和持久化机制。数据层提供了对数据的增删改查操作,并与业务逻辑层进行交互,使系统能够有效地存储和检索数据。
这三个层次相互独立,通过明确的接口和协议进行通信,实现了系统的模块化和可扩展性。表现层负责将用户的请求传递给业务逻辑层,业务逻辑层处理请求并返回结果,最后数据层负责与数据库交互并提供数据支持。这种分层架构有助于实现系统的可维护性、灵活性和可测试性。
通过整体功能模块设计,我将根据需求分析的结果,将系统的功能划分为不同的模块。每个模块负责实现特定的功能,并与其他模块进行协作。我们将详细定义每个模块的输入、输出、处理逻辑和相互依赖关系。具体的功能模块图如图4-2所示。

图4-2 系统功能模块图
数据库设计是系统开发中至关重要的一环,它涉及到数据的组织、存储和管理。在数据库设计中,我将根据系统的需求设计数据库的概念结构和逻辑结构,包括定义实体、属性、关系和约束等[6]。
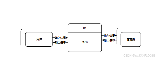
顶层数据流是指系统与外部实体之间的数据流动,描述了系统的整体数据流。在校园招聘系统中,顶层数据流涵盖用户信息录入、数据上传、系统处理分析、结果反馈、以及数据存档与追溯,确保信息流通高效且安全。
系统的顶层数据流图如下图所示。

图4-3系统数据流图(顶层)
底层数据流程图是对顶层数据流程图的细化,系统的底层数据流图如下图所示。

图4-4系统数据流图(底层)
4.3.2 数据库概念结构设计
数据库概念结构设计主要涉及数据库的实体和实体之间的关系。通过实体-关系模型或者其他适当的模型,我将定义系统中涉及的各个实体以及它们之间的联系。下面我将罗列主要的实体属性图和系统E-R图。
- 求职用户实体属性如下图所示。

图4-5 求职用户实体属性图
- 企业用户实体属性如下图所示。

图4-6 企业用户实体属性图
- 招聘岗位实体属性如下图所示。

图4-7 招聘岗位实体属性图
- 简历投递实体属性如下图所示。

图4-8 简历投递实体属性图
- 留言板实体属性如下图所示。

图4-9 留言板实体属性图
下面是整个校园招聘系统中主要的数据库表总E-R实体关系图。

图4-10 系统总E-R关系图
数据库表设计基于实体设计,将抽象的实体映射为具体的表结构。设计过程中,为每个实体定义表名、字段名及数据类型 。根据业务需求,合理定义主键、外键及约束条件,确保表之间的关联性,例如通过外键建立用户表和角色表之间的关系。表设计时注重数据存储的完整性、一致性,并通过索引优化查询效率,最终确保数据库结构能够支持系统的功能需求[7]。以下是系统的数据库表设计展示。
| 编号 | 名称 | 数据类型 | 长度 | 小数位 | 允许空值 | 主键 | 默认值 | 说明 |
| 1 | token_id | int | 10 | 0 | N | Y | 临时访问牌ID | |
| 2 | token | varchar | 64 | 0 | Y | N | 临时访问牌 | |
| 3 | info | text | 65535 | 0 | Y | N | ||
| 4 | maxage | int | 10 | 0 | N | N | 2 | 最大寿命:默认2小时 |
| 5 | create_time | timestamp | 19 | 0 | N | N | CURRENT_TIMESTAMP | 创建时间: |
| 6 | update_time | timestamp | 19 | 0 | N | N | CURRENT_TIMESTAMP | 更新时间: |
| 7 | user_id | int | 10 | 0 | N | N | 0 | 用户编号: |
| 编号 | 名称 | 数据类型 | 长度 | 小数位 | 允许空值 | 主键 | 默认值 | 说明 |
| 1 | article_id | mediumint | 8 | 0 | N | Y | 文章id:[0,8388607] | |
| 2 | title | varchar | 125 | 0 | N | Y | 标题:[0,125]用于文章和html的title标签中 | |
| 3 | type | varchar | 64 | 0 | N | N | 0 | 文章分类:[0,1000]用来搜索指定类型的文章 |
| 4 | hits | int | 10 | 0 | N | N | 0 | 点击数:[0,1000000000]访问这篇文章的人次 |
| 5 | praise_len | int | 10 | 0 | N | N | 0 | 点赞数 |
| 6 | create_time | timestamp | 19 | 0 | N | N | CURRENT_TIMESTAMP | 创建时间: |
| 7 | update_time | timestamp | 19 | 0 | N | N | CURRENT_TIMESTAMP | 更新时间: |
| 8 | source | varchar | 255 | 0 | Y | N | 来源:[0,255]文章的出处 | |
| 9 | url | varchar | 255 | 0 | Y | N | 来源地址:[0,255]用于跳转到发布该文章的网站 | |
| 10 | tag | varchar | 255 | 0 | Y | N | 标签:[0,255]用于标注文章所属相关内容,多个标签用空格隔开 | |
| 11 | content | longtext | 2147483647 | 0 | Y | N | 正文:文章的主体内容 | |
| 12 | img | varchar | 255 | 0 | Y | N | 封面图 | |
| 13 | description | text | 65535 | 0 | Y | N | 文章描述 |
| 编号 | 名称 | 数据类型 | 长度 | 小数位 | 允许空值 | 主键 | 默认值 | 说明 |
| 1 | type_id | smallint | 5 | 0 | N | Y | 分类ID:[0,10000] | |
| 2 | display | smallint | 5 | 0 | N | N | 100 | 显示顺序:[0,1000]决定分类显示的先后顺序 |
| 3 | name | varchar | 16 | 0 | N | N | 分类名称:[2,16] | |
| 4 | father_id | smallint | 5 | 0 | N | N | 0 | 上级分类ID:[0,32767] |
| 5 | description | varchar | 255 | 0 | Y | N | 描述:[0,255]描述该分类的作用 | |
| 6 | icon | text | 65535 | 0 | Y | N | 分类图标: | |
| 7 | url | varchar | 255 | 0 | Y | N | 外链地址:[0,255]如果该分类是跳转到其他网站的情况下,就在该URL上设置 | |
| 8 | create_time | timestamp | 19 | 0 | N | N | CURRENT_TIMESTAMP | 创建时间: |
| 9 | update_time | timestamp | 19 | 0 | N | N | CURRENT_TIMESTAMP | 更新时间: |
| 编号 | 名称 | 数据类型 | 长度 | 小数位 | 允许空值 | 主键 | 默认值 | 说明 |
| 1 | auth_id | int | 10 | 0 | N | Y | 授权ID: | |
| 2 | user_group | varchar | 64 | 0 | Y | N | 用户组: | |
| 3 | mod_name | varchar | 64 | 0 | Y | N | 模块名: | |
| 4 | table_name | varchar | 64 | 0 | Y | N | 表名: | |
| 5 | page_title | varchar | 255 | 0 | Y | N | 页面标题: | |
| 6 | path | varchar | 255 | 0 | Y | N | 路由路径: | |
| 7 | parent | varchar | 64 | 0 | Y | N | 父级菜单 | |
| 8 | parent_sort | int | 10 | 0 | N | N | 0 | 父级菜单排序 |
| 9 | position | varchar | 32 | 0 | Y | N | 位置: | |
| 10 | mode | varchar | 32 | 0 | N | N | _blank | 跳转方式: |
| 11 | add | tinyint | 3 | 0 | N | N | 1 | 是否可增加: |
| 12 | del | tinyint | 3 | 0 | N | N | 1 | 是否可删除: |
| 13 | set | tinyint | 3 | 0 | N | N | 1 | 是否可修改: |
| 14 | get | tinyint | 3 | 0 | N | N | 1 | 是否可查看: |
| 15 | field_add | text | 65535 | 0 | Y | N | 添加字段: | |
| 16 | field_set | text | 65535 | 0 | Y | N | 修改字段: | |
| 17 | field_get | text | 65535 | 0 | Y | N | 查询字段: | |
| 18 | table_nav_name | varchar | 500 | 0 | Y | N | 跨表导航名称: | |
| 19 | table_nav | varchar | 500 | 0 | Y | N | 跨表导航: | |
| 20 | option | text | 65535 | 0 | Y | N | 配置: | |
| 21 | create_time | timestamp | 19 | 0 | N | N | CURRENT_TIMESTAMP | 创建时间: |
| 22 | update_time | timestamp | 19 | 0 | N | N | CURRENT_TIMESTAMP | 更新时间: |
| 编号 | 名称 | 数据类型 | 长度 | 小数位 | 允许空值 | 主键 | 默认值 | 说明 |
| 1 | code_token_id | int | 10 | 0 | N | Y | ||
| 2 | token | varchar | 255 | 0 | Y | N | ||
| 3 | code | varchar | 255 | 0 | Y | N | 验证码 | |
| 4 | expire_time | timestamp | 19 | 0 | N | N | CURRENT_TIMESTAMP | 失效时间 |
| 5 | create_time | timestamp | 19 | 0 | N | N | CURRENT_TIMESTAMP | 创建时间 |
| 6 | update_time | timestamp | 19 | 0 | N | N | CURRENT_TIMESTAMP | 更新时间: |
| 编号 | 名称 | 数据类型 | 长度 | 小数位 | 允许空值 | 主键 | 默认值 | 说明 |
| 1 | collect_id | int | 10 | 0 | N | Y | 收藏ID: | |
| 2 | user_id | int | 10 | 0 | N | N | 0 | 收藏人ID: |
| 3 | source_table | varchar | 255 | 0 | Y | N | 来源表: | |
| 4 | source_field | varchar | 255 | 0 | Y | N | 来源字段: | |
| 5 | source_id | int | 10 | 0 | N | N | 0 | 来源ID: |
| 6 | title | varchar | 255 | 0 | Y | N | 标题: | |
| 7 | img | varchar | 255 | 0 | Y | N | 封面: | |
| 8 | create_time | timestamp | 19 | 0 | N | N | CURRENT_TIMESTAMP | 创建时间: |
| 9 | update_time | timestamp | 19 | 0 | N | N | CURRENT_TIMESTAMP | 更新时间: |
| 编号 | 名称 | 数据类型 | 长度 | 小数位 | 允许空值 | 主键 | 默认值 | 说明 |
| 1 | comment_id | int | 10 | 0 | N | Y | 评论ID: | |
| 2 | user_id | int | 10 | 0 | N | N | 0 | 评论人ID: |
| 3 | reply_to_id | int | 10 | 0 | N | N | 0 | 回复评论ID:空为0 |
| 4 | content | longtext | 2147483647 | 0 | Y | N | 内容: | |
| 5 | nickname | varchar | 255 | 0 | Y | N | 昵称: | |
| 6 | avatar | varchar | 255 | 0 | Y | N | 头像地址:[0,255] | |
| 7 | create_time | timestamp | 19 | 0 | N | N | CURRENT_TIMESTAMP | 创建时间: |
| 8 | update_time | timestamp | 19 | 0 | N | N | CURRENT_TIMESTAMP | 更新时间: |
| 9 | source_table | varchar | 255 | 0 | Y | N | 来源表: | |
| 10 | source_field | varchar | 255 | 0 | Y | N | 来源字段: | |
| 11 | source_id | int | 10 | 0 | N | N | 0 | 来源ID: |
表educational_background_information (学历信息)
| 编号 | 名称 | 数据类型 | 长度 | 小数位 | 允许空值 | 主键 | 默认值 | 说明 |
| 1 | educational_background_information_id | int | 10 | 0 | N | Y | 学历信息ID | |
| 2 | educational_background_information | varchar | 64 | 0 | Y | N | 学历信息 | |
| 3 | create_time | datetime | 19 | 0 | N | N | CURRENT_TIMESTAMP | 创建时间 |
| 4 | update_time | timestamp | 19 | 0 | N | N | CURRENT_TIMESTAMP | 更新时间 |
| 编号 | 名称 | 数据类型 | 长度 | 小数位 | 允许空值 | 主键 | 默认值 | 说明 |
| 1 | employment_invitation_id | int | 10 | 0 | N | Y | 入职邀请ID | |
| 2 | delivery_number | varchar | 64 | 0 | Y | N | 投递编号 | |
| 3 | job_title | varchar | 64 | 0 | Y | N | 岗位名称 | |
| 4 | job_type | varchar | 64 | 0 | Y | N | 岗位类型 | |
| 5 | enterprise_users | int | 10 | 0 | Y | N | 0 | 企业用户 |
| 6 | enterprise_name | varchar | 64 | 0 | Y | N | 企业名称 | |
| 7 | enterprise_phone_number | varchar | 16 | 0 | Y | N | 企业电话 | |
| 8 | work_address | varchar | 64 | 0 | Y | N | 工作地址 | |
| 9 | job_seeking_users | int | 10 | 0 | Y | N | 0 | 求职用户 |
| 10 | user_name | varchar | 64 | 0 | Y | N | 用户姓名 | |
| 11 | user_phone_number | varchar | 64 | 0 | Y | N | 用户电话 | |
| 12 | date_of_employment | datetime | 19 | 0 | Y | N | 入职日期 | |
| 13 | employment_address | text | 65535 | 0 | Y | N | 入职地址 | |
| 14 | entry_remarks | text | 65535 | 0 | Y | N | 入职备注 | |
| 15 | examine_state | varchar | 16 | 0 | N | N | 未审核 | 审核状态 |
| 16 | examine_reply | varchar | 16 | 0 | Y | N | 审核回复 | |
| 17 | create_time | datetime | 19 | 0 | N | N | CURRENT_TIMESTAMP | 创建时间 |
| 18 | update_time | timestamp | 19 | 0 | N | N | CURRENT_TIMESTAMP | 更新时间 |
| 19 | source_table | varchar | 255 | 0 | Y | N | 来源表 | |
| 20 | source_id | int | 10 | 0 | Y | N | 来源ID | |
| 21 | source_user_id | int | 10 | 0 | Y | N | 来源用户 |
| 编号 | 名称 | 数据类型 | 长度 | 小数位 | 允许空值 | 主键 | 默认值 | 说明 |
| 1 | enterprise_users_id | int | 10 | 0 | N | Y | 企业用户ID | |
| 2 | enterprise_name | varchar | 64 | 0 | Y | N | 企业名称 | |
| 3 | enterprise_phone_number | varchar | 16 | 0 | Y | N | 企业电话 | |
| 4 | enterprise_qualification | varchar | 255 | 0 | Y | N | 企业资质 | |
| 5 | examine_state | varchar | 16 | 0 | N | N | 未审核 | 审核状态 |
| 6 | user_id | int | 10 | 0 | N | N | 0 | 用户ID |
| 7 | create_time | datetime | 19 | 0 | N | N | CURRENT_TIMESTAMP | 创建时间 |
| 8 | update_time | timestamp | 19 | 0 | N | N | CURRENT_TIMESTAMP | 更新时间 |
| 编号 | 名称 | 数据类型 | 长度 | 小数位 | 允许空值 | 主键 | 默认值 | 说明 |
| 1 | hits_id | int | 10 | 0 | N | Y | 点赞ID: | |
| 2 | user_id | int | 10 | 0 | N | N | 0 | 点赞人: |
| 3 | create_time | timestamp | 19 | 0 | N | N | CURRENT_TIMESTAMP | 创建时间: |
| 4 | update_time | timestamp | 19 | 0 | N | N | CURRENT_TIMESTAMP | 更新时间: |
| 5 | source_table | varchar | 255 | 0 | Y | N | 来源表: | |
| 6 | source_field | varchar | 255 | 0 | Y | N | 来源字段: | |
| 7 | source_id | int | 10 | 0 | N | N | 0 | 来源ID: |
| 编号 | 名称 | 数据类型 | 长度 | 小数位 | 允许空值 | 主键 | 默认值 | 说明 |
| 1 | interview_invitation_id | int | 10 | 0 | N | Y | 面试邀请ID | |
| 2 | delivery_number | varchar | 64 | 0 | N | N | 投递编号 | |
| 3 | job_title | varchar | 64 | 0 | Y | N | 岗位名称 | |
| 4 | job_type | varchar | 64 | 0 | Y | N | 岗位类型 | |
| 5 | enterprise_users | int | 10 | 0 | Y | N | 0 | 企业用户 |
| 6 | enterprise_name | varchar | 64 | 0 | Y | N | 企业名称 | |
| 7 | enterprise_phone_number | varchar | 16 | 0 | Y | N | 企业电话 | |
| 8 | work_address | varchar | 64 | 0 | Y | N | 工作地址 | |
| 9 | job_seeking_users | int | 10 | 0 | Y | N | 0 | 求职用户 |
| 10 | user_name | varchar | 64 | 0 | Y | N | 用户姓名 | |
| 11 | user_phone_number | varchar | 64 | 0 | Y | N | 用户电话 | |
| 12 | interview_date | datetime | 19 | 0 | Y | N | 面试日期 | |
| 13 | interview_address | text | 65535 | 0 | Y | N | 面试地址 | |
| 14 | interview_remarks | text | 65535 | 0 | Y | N | 面试备注 | |
| 15 | examine_state | varchar | 16 | 0 | N | N | 未审核 | 审核状态 |
| 16 | examine_reply | varchar | 16 | 0 | Y | N | 审核回复 | |
| 17 | employment_invitation_limit_times | int | 10 | 0 | N | N | 1 | 入职邀请限制次数 |
| 18 | create_time | datetime | 19 | 0 | N | N | CURRENT_TIMESTAMP | 创建时间 |
| 19 | update_time | timestamp | 19 | 0 | N | N | CURRENT_TIMESTAMP | 更新时间 |
| 20 | source_table | varchar | 255 | 0 | Y | N | 来源表 | |
| 21 | source_id | int | 10 | 0 | Y | N | 来源ID | |
| 22 | source_user_id | int | 10 | 0 | Y | N | 来源用户 |
| 编号 | 名称 | 数据类型 | 长度 | 小数位 | 允许空值 | 主键 | 默认值 | 说明 |
| 1 | job_seeking_users_id | int | 10 | 0 | N | Y | 求职用户ID | |
| 2 | user_name | varchar | 64 | 0 | N | N | 用户姓名 | |
| 3 | user_phone_number | varchar | 16 | 0 | N | N | 用户电话 | |
| 4 | user_gender | varchar | 64 | 0 | Y | N | 用户性别 | |
| 5 | id_number | varchar | 255 | 0 | Y | N | 身份证号 | |
| 6 | examine_state | varchar | 16 | 0 | N | N | 已通过 | 审核状态 |
| 7 | user_id | int | 10 | 0 | N | N | 0 | 用户ID |
| 8 | create_time | datetime | 19 | 0 | N | N | CURRENT_TIMESTAMP | 创建时间 |
| 9 | update_time | timestamp | 19 | 0 | N | N | CURRENT_TIMESTAMP | 更新时间 |
| 编号 | 名称 | 数据类型 | 长度 | 小数位 | 允许空值 | 主键 | 默认值 | 说明 |
| 1 | job_type_id | int | 10 | 0 | N | Y | 岗位类型ID | |
| 2 | job_type | varchar | 64 | 0 | Y | N | 岗位类型 | |
| 3 | create_time | datetime | 19 | 0 | N | N | CURRENT_TIMESTAMP | 创建时间 |
| 4 | update_time | timestamp | 19 | 0 | N | N | CURRENT_TIMESTAMP | 更新时间 |
| 编号 | 名称 | 数据类型 | 长度 | 小数位 | 允许空值 | 主键 | 默认值 | 说明 |
| 1 | message_id | int | 10 | 0 | N | Y | 留言板ID: | |
| 2 | user_id | int | 10 | 0 | N | N | 0 | 用户ID: |
| 3 | title | varchar | 64 | 0 | Y | N | 标题: | |
| 4 | content | longtext | 2147483647 | 0 | N | N | 内容: | |
| 5 | nickname | varchar | 32 | 0 | N | N | 昵称: | |
| 6 | avatar | varchar | 255 | 0 | Y | N | 头像: | |
| 7 | | varchar | 125 | 0 | Y | N | 留言者邮箱 | |
| 8 | phone | varchar | 11 | 0 | Y | N | 留言者手机号码 | |
| 9 | create_time | timestamp | 19 | 0 | N | N | CURRENT_TIMESTAMP | 创建时间: |
| 10 | update_time | timestamp | 19 | 0 | N | N | CURRENT_TIMESTAMP | 更新时间: |
| 11 | reply | longtext | 2147483647 | 0 | Y | N | 回复 | |
| 12 | reply_state | tinyint | 4 | 0 | Y | N | 0 | 回复状态 |
| 编号 | 名称 | 数据类型 | 长度 | 小数位 | 允许空值 | 主键 | 默认值 | 说明 |
| 1 | notice_id | mediumint | 8 | 0 | N | Y | 公告id: | |
| 2 | title | varchar | 125 | 0 | N | N | 标题: | |
| 3 | content | longtext | 2147483647 | 0 | Y | N | 正文: | |
| 4 | create_time | timestamp | 19 | 0 | N | N | CURRENT_TIMESTAMP | 创建时间: |
| 5 | update_time | timestamp | 19 | 0 | N | N | CURRENT_TIMESTAMP | 更新时间: |
| 编号 | 名称 | 数据类型 | 长度 | 小数位 | 允许空值 | 主键 | 默认值 | 说明 |
| 1 | praise_id | int | 10 | 0 | N | Y | 点赞ID: | |
| 2 | user_id | int | 10 | 0 | N | N | 0 | 点赞人: |
| 3 | create_time | timestamp | 19 | 0 | N | N | CURRENT_TIMESTAMP | 创建时间: |
| 4 | update_time | timestamp | 19 | 0 | N | N | CURRENT_TIMESTAMP | 更新时间: |
| 5 | source_table | varchar | 255 | 0 | Y | N | 来源表: | |
| 6 | source_field | varchar | 255 | 0 | Y | N | 来源字段: | |
| 7 | source_id | int | 10 | 0 | N | N | 0 | 来源ID: |
| 8 | status | bit | 1 | 0 | N | N | 1 | 点赞状态:1为点赞,0已取消 |
| 编号 | 名称 | 数据类型 | 长度 | 小数位 | 允许空值 | 主键 | 默认值 | 说明 |
| 1 | recruitment_positions_id | int | 10 | 0 | N | Y | 招聘岗位ID | |
| 2 | job_title | varchar | 64 | 0 | Y | N | 岗位名称 | |
| 3 | promotional_images | varchar | 255 | 0 | Y | N | 宣传图片 | |
| 4 | job_type | varchar | 64 | 0 | Y | N | 岗位类型 | |
| 5 | educational_requirements | varchar | 64 | 0 | Y | N | 学历要求 | |
| 6 | enterprise_users | int | 10 | 0 | Y | N | 0 | 企业用户 |
| 7 | enterprise_name | varchar | 64 | 0 | Y | N | 企业名称 | |
| 8 | enterprise_phone_number | varchar | 16 | 0 | Y | N | 企业电话 | |
| 9 | work_address | varchar | 64 | 0 | Y | N | 工作地址 | |
| 10 | job_content | text | 65535 | 0 | Y | N | 工作内容 | |
| 11 | professional_requirements | text | 65535 | 0 | Y | N | 专业要求 | |
| 12 | number_of_recruits | double | 9 | 2 | Y | N | 0.00 | 招聘人数 |
| 13 | salary_and_benefits | double | 9 | 2 | Y | N | 0.00 | 薪资待遇 |
| 14 | recruitment_details | longtext | 2147483647 | 0 | Y | N | 招聘详情 | |
| 15 | hits | int | 10 | 0 | N | N | 0 | 点击数 |
| 16 | praise_len | int | 10 | 0 | N | N | 0 | 点赞数 |
| 17 | collect_len | int | 10 | 0 | N | N | 0 | 收藏数 |
| 18 | comment_len | int | 10 | 0 | N | N | 0 | 评论数 |
| 19 | recommend | int | 10 | 0 | N | N | 0 | 智能推荐 |
| 20 | resume_submission_limit_times | int | 10 | 0 | N | N | 1 | 简历投递限制次数 |
| 21 | create_time | datetime | 19 | 0 | N | N | CURRENT_TIMESTAMP | 创建时间 |
| 22 | update_time | timestamp | 19 | 0 | N | N | CURRENT_TIMESTAMP | 更新时间 |
| 编号 | 名称 | 数据类型 | 长度 | 小数位 | 允许空值 | 主键 | 默认值 | 说明 |
| 1 | resume_submission_id | int | 10 | 0 | N | Y | 简历投递ID | |
| 2 | delivery_number | varchar | 64 | 0 | Y | N | 投递编号 | |
| 3 | job_title | varchar | 64 | 0 | Y | N | 岗位名称 | |
| 4 | job_type | varchar | 64 | 0 | Y | N | 岗位类型 | |
| 5 | enterprise_users | int | 10 | 0 | Y | N | 0 | 企业用户 |
| 6 | enterprise_name | varchar | 64 | 0 | Y | N | 企业名称 | |
| 7 | enterprise_phone_number | varchar | 16 | 0 | Y | N | 企业电话 | |
| 8 | work_address | varchar | 64 | 0 | Y | N | 工作地址 | |
| 9 | job_seeking_users | int | 10 | 0 | Y | N | 0 | 求职用户 |
| 10 | user_name | varchar | 64 | 0 | Y | N | 用户姓名 | |
| 11 | user_phone_number | varchar | 64 | 0 | Y | N | 用户电话 | |
| 12 | delivery_date | date | 10 | 0 | Y | N | 投递日期 | |
| 13 | curriculum_vitae | varchar | 255 | 0 | Y | N | 个人简历 | |
| 14 | self_introduction | text | 65535 | 0 | Y | N | 自我介绍 | |
| 15 | examine_state | varchar | 16 | 0 | N | N | 未审核 | 审核状态 |
| 16 | examine_reply | varchar | 16 | 0 | Y | N | 审核回复 | |
| 17 | interview_invitation_limit_times | int | 10 | 0 | N | N | 1 | 面试邀请限制次数 |
| 18 | create_time | datetime | 19 | 0 | N | N | CURRENT_TIMESTAMP | 创建时间 |
| 19 | update_time | timestamp | 19 | 0 | N | N | CURRENT_TIMESTAMP | 更新时间 |
| 20 | source_table | varchar | 255 | 0 | Y | N | 来源表 | |
| 21 | source_id | int | 10 | 0 | Y | N | 来源ID | |
| 22 | source_user_id | int | 10 | 0 | Y | N | 来源用户 |
| 编号 | 名称 | 数据类型 | 长度 | 小数位 | 允许空值 | 主键 | 默认值 | 说明 |
| 1 | schedule_id | smallint | 5 | 0 | N | Y | 日程ID:[0,32767] | |
| 2 | content | varchar | 255 | 0 | Y | N | 日程内容 | |
| 3 | scheduled_time | datetime | 19 | 0 | Y | N | 计划时间 | |
| 4 | user_id | int | 10 | 0 | N | N | 用户id | |
| 5 | create_time | datetime | 19 | 0 | Y | N | 创建时间 | |
| 6 | update_time | datetime | 19 | 0 | Y | N | 更新时间 |
| 编号 | 名称 | 数据类型 | 长度 | 小数位 | 允许空值 | 主键 | 默认值 | 说明 |
| 1 | score_id | int | 10 | 0 | N | Y | 评分ID: | |
| 2 | user_id | int | 10 | 0 | N | N | 0 | 评分人: |
| 3 | nickname | varchar | 64 | 0 | Y | N | 昵称: | |
| 4 | score_num | double | 5 | 2 | N | N | 0.00 | 评分: |
| 5 | create_time | timestamp | 19 | 0 | N | N | CURRENT_TIMESTAMP | 创建时间: |
| 6 | update_time | timestamp | 19 | 0 | N | N | CURRENT_TIMESTAMP | 更新时间: |
| 7 | source_table | varchar | 255 | 0 | Y | N | 来源表: | |
| 8 | source_field | varchar | 255 | 0 | Y | N | 来源字段: | |
| 9 | source_id | int | 10 | 0 | N | N | 0 | 来源ID: |
| 编号 | 名称 | 数据类型 | 长度 | 小数位 | 允许空值 | 主键 | 默认值 | 说明 |
| 1 | slides_id | int | 10 | 0 | N | Y | 轮播图ID: | |
| 2 | title | varchar | 64 | 0 | Y | N | 标题: | |
| 3 | content | varchar | 255 | 0 | Y | N | 内容: | |
| 4 | url | varchar | 255 | 0 | Y | N | 链接: | |
| 5 | img | varchar | 255 | 0 | Y | N | 轮播图: | |
| 6 | hits | int | 10 | 0 | N | N | 0 | 点击量: |
| 7 | create_time | timestamp | 19 | 0 | N | N | CURRENT_TIMESTAMP | 创建时间: |
| 8 | update_time | timestamp | 19 | 0 | N | N | CURRENT_TIMESTAMP | 更新时间: |
| 编号 | 名称 | 数据类型 | 长度 | 小数位 | 允许空值 | 主键 | 默认值 | 说明 |
| 1 | upload_id | int | 10 | 0 | N | Y | 上传ID | |
| 2 | name | varchar | 64 | 0 | Y | N | 文件名 | |
| 3 | path | varchar | 255 | 0 | Y | N | 访问路径 | |
| 4 | file | varchar | 255 | 0 | Y | N | 文件路径 | |
| 5 | display | varchar | 255 | 0 | Y | N | 显示顺序 | |
| 6 | father_id | int | 10 | 0 | Y | N | 0 | 父级ID |
| 7 | dir | varchar | 255 | 0 | Y | N | 文件夹 | |
| 8 | type | varchar | 32 | 0 | Y | N | 文件类型 |
| 编号 | 名称 | 数据类型 | 长度 | 小数位 | 允许空值 | 主键 | 默认值 | 说明 |
| 1 | user_id | int | 10 | 0 | N | Y | 用户ID:[0,8388607]用户获取其他与用户相关的数据 | |
| 2 | state | smallint | 5 | 0 | N | N | 1 | 账户状态:[0,10](1可用|2异常|3已冻结|4已注销) |
| 3 | user_group | varchar | 32 | 0 | Y | N | 所在用户组:[0,32767]决定用户身份和权限 | |
| 4 | login_time | timestamp | 19 | 0 | N | N | CURRENT_TIMESTAMP | 上次登录时间: |
| 5 | phone | varchar | 11 | 0 | Y | N | 手机号码:[0,11]用户的手机号码,用于找回密码时或登录时 | |
| 6 | phone_state | smallint | 5 | 0 | N | N | 0 | 手机认证:[0,1](0未认证|1审核中|2已认证) |
| 7 | username | varchar | 16 | 0 | N | N | 用户名:[0,16]用户登录时所用的账户名称 | |
| 8 | nickname | varchar | 16 | 0 | Y | N | 昵称:[0,16] | |
| 9 | password | varchar | 64 | 0 | N | N | 密码:[0,32]用户登录所需的密码,由6-16位数字或英文组成 | |
| 10 | | varchar | 64 | 0 | Y | N | 邮箱:[0,64]用户的邮箱,用于找回密码时或登录时 | |
| 11 | email_state | smallint | 5 | 0 | N | N | 0 | 邮箱认证:[0,1](0未认证|1审核中|2已认证) |
| 12 | avatar | varchar | 255 | 0 | Y | N | 头像地址:[0,255] | |
| 13 | open_id | varchar | 255 | 0 | Y | N | 针对获取用户信息字段 | |
| 14 | create_time | timestamp | 19 | 0 | N | N | CURRENT_TIMESTAMP | 创建时间: |
| 编号 | 名称 | 数据类型 | 长度 | 小数位 | 允许空值 | 主键 | 默认值 | 说明 |
| 1 | group_id | mediumint | 8 | 0 | N | Y | 用户组ID:[0,8388607] | |
| 2 | display | smallint | 5 | 0 | N | N | 100 | 显示顺序:[0,1000] |
| 3 | name | varchar | 16 | 0 | N | N | 名称:[0,16] | |
| 4 | description | varchar | 255 | 0 | Y | N | 描述:[0,255]描述该用户组的特点或权限范围 | |
| 5 | source_table | varchar | 255 | 0 | Y | N | 来源表: | |
| 6 | source_field | varchar | 255 | 0 | Y | N | 来源字段: | |
| 7 | source_id | int | 10 | 0 | N | N | 0 | 来源ID: |
| 8 | register | smallint | 5 | 0 | Y | N | 0 | 注册位置: |
| 9 | create_time | timestamp | 19 | 0 | N | N | CURRENT_TIMESTAMP | 创建时间: |
| 10 | update_time | timestamp | 19 | 0 | N | N | CURRENT_TIMESTAMP | 更新时间: |
数据库设计是系统开发中的关键步骤,通过识别实体、建立关系、设计表结构、选择主键和索引等方式,确保数据存储和管理的有效性和一致性。同时,考虑安全性和性能优化,采用合适的规范化和反规范化技术,以提高系统的响应速度和用户体验。综合以上因素,数据库设计为系统的稳定运行和高效管理提供了基础支持。
5 系统详细设计与实现
系统关键模块设计与实现是系统开发中的核心任务。通过分析需求,设计和实现关键模块,确保系统功能的完整性和稳定性。在设计过程中,需要考虑模块之间的交互和数据流动,合理选择技术和框架,并进行测试和优化,以确保关键模块的高效运行和用户满意度。
5.1 求职用户功能模块
5.1.1 用户首页界面
首页是用户进入系统的门户,展示了系统的核心功能和最新招聘资讯的概览,方便求职者快速了解企业招聘的动态。主界面展示如下图所示。
图5-1 用户首页界面图
用户注册功能允许新用户创建账户,系统会收集基本信息如用户名、密码、邮箱和角色(求职用户、维护用户或管理员)。注册过程包括填写表单、验证邮箱、设置初始密码和分配角色。管理员可以审核和激活新账户,确保用户信息的准确性和系统安全性。其界面展示如下图所示。
图5-2 用户注册界面图
注册代码如下:
def Register(self, ctx):
print("===================注册=====================")
userService = service_select("user")
body = ctx.body
if "username" not in body and body["username"] == '':
return ctx.response(json.dumps({
"error": {
"code": 70000,
"message": "用户名不能为空",
}
}, ensure_ascii=False))
if "user_group" not in body and body["user_group"] == '':
return ctx.response(json.dumps({
"error": {
"code": 70000,
"message": "用户组不能为空",
}
}, ensure_ascii=False))
if "password" not in body and body["password"] == '':
return ctx.response(json.dumps({
"error": {
"code": 70000,
"message": "密码不能为空",
}
}, ensure_ascii=False))
post_param = body
post_param['nickname'] = body["nickname"] or ""
post_param['password'] = md5hash(body["password"])
obj = userService.Get_obj({"username": post_param['username']}, {"like": False})
if obj:
return ctx.response(json.dumps({
"error": {
"code": 70000,
"message": "用户名已存在",
}
}, ensure_ascii=False))
ret = {
"error": {
"code": 70000,
"message": "注册失败",
}
}
bl = userService.Add(post_param)
if bl:
ret = {
"result": {
"bl": True,
"message": "注册成功"
}
}
return ctx.response(json.dumps(ret, ensure_ascii=False))
用户登录功能允许已注册用户访问系统。用户通过输入用户名和密码进行身份验证,系统对凭据进行比对,成功后进入个人后台首页。登录过程包括输入凭据、验证身份、设置会话状态,并提供忘记密码功能,以确保用户账户的安全性和便捷性。其界面如下图所示。
图5-3登录界面图
def Login(self, ctx):
print("===================登录=====================")
ret = {
"error": {
"code": 70000,
"message": "账户不存在",
}
}
body = ctx.body
password = md5hash(body["password"]) or ""
obj = service_select("user").Get_obj(
{"username": body["username"]}, {"like": False}
)
if obj:
user_group = service_select("user_group").Get_obj({'name': obj['user_group']}, {"like": False})
if user_group and user_group['source_table'] != '':
user_obj = service_select(user_group['source_table']).Get_obj({"user_id": obj['user_id']}, {"like": False})
if user_obj['examine_state'] == '未通过':
ret = {
"error": {
"code": 70000,
"message": "账户未通过审核",
}
}
return ret
if user_obj['examine_state'] == '未审核':
ret = {
"error": {
"code": 70000,
"message": "账户未审核",
}
}
return ret
if obj["state"] == 1:
if obj["password"] == password:
timeout = timezone.now()
timestamp = int(time.mktime(timeout.timetuple())) * 1000
token = md5hash(str(obj["user_id"]) + "_" + str(timestamp))
ctx.request.session[token] = obj["user_id"]
service_select("access_token").Add(
{"token": token, "user_id": obj["user_id"]}
)
obj["token"] = token
ret = {
"result": {"obj": obj}
}
else:
ret = {
"error": {
"code": 70000,
"message": "密码错误",
}
}
else:
ret = {
"error": {
"code": 70000,
"message": "用户账户不可用,请联系管理员",
}
}
return ctx.response(json.dumps(ret, ensure_ascii=False))
5.1.4 招聘公告界面
招聘公告模块实时显示系统发布的最新通知和公告信息,可以查看企业发布的最新招聘公告,包括招聘岗位、招聘人数、招聘要求、截止日期等详细信息。其界面如下图所示。
图5-4招聘公告界面图
招聘资讯模块提供提供行业招聘相关的新闻和资讯,帮助求职用户了解市场动态和招聘趋势。其界面如下图所示。
图5-5招聘资讯界面图
图5-6招聘资讯详情界面图
招聘岗位模块展示了可申请的岗位列表,包括岗位名称、企业名称、工作地点、薪资待遇等信息,并含协同过滤算法推荐的岗位,点击过的岗位会优先推荐。其界面如下图所示。
图5-7招聘岗位详情界面图
图5-8招聘岗位界面图
企业用户可以和求职用户进行留言交流,回答求职用户的疑问,提升企业形象。主界面展示如下图所示。
图5-9留言板界面图
发布和管理招聘岗位信息,包括岗位名称、招聘人数、工作要求、薪资待遇等,并可查看岗位的申请情况和求职者的简历。其界面展示如下图所示。
图5-10 招聘岗位界面图
查看收到的简历投递,对求职者的简历进行筛选、评估,并决定是否发送面试邀请。其界面如下图所示。
图5-11简历投递管理界面图
发送和管理面试邀请,包括设置面试时间、地点、面试官等信息,并跟踪面试进度。其界面如下图所示。
图5-12面试邀请界面图
管理员管理用户信息、权限和行为。用户管理包括用户注册、登录、身份验证、权限控制、用户信息修改等操作。管理员可以查看和编辑用户信息,重置密码,激活或停用账户等。通过用户管理,系统可以确保数据安全性和用户身份真实性,同时实现个性化服务和定制化推荐。良好的用户管理设计能够简化用户操作流程,提高系统安全性和用户满意度,同时为系统运营提供有效支持。其界面如下图所示。
图5-13管理员系统用户界面图
增删查改代码如下:
增
def Add(self, ctx):
body = ctx.body
unique = self.config.get("unique")
obj = None
if unique:
qy = {}
for i in range(len(unique)):
key = unique[i]
qy[key] = body.get(key)
obj = self.service.Get_obj(qy)
if not obj:
error = self.Add_before(ctx)
if error["code"]:
return {"error": error}
error = self.Events("add_before", ctx, None)
if error["code"]:
return {"error": error}
result = self.service.Add(body, self.config)
if self.service.error:
return {"error": self.service.error}
res = self.Add_after(ctx, result)
if res:
result = res
res = self.Events("add_after", ctx, result)
if res:
result = res
return {"result": result}
else:
return {"error": {"code": 10000, "message": "已存在"}}
删
def Del(self, ctx):
if len(ctx.query) == 0:
errorMsg = {"code": 30000, "message": "删除条件不能为空!"}
return errorMsg
result = self.service.Del(ctx.query, self.config)
if self.service.error:
return {"error": self.service.error}
return {"result": result}
改
def Set(self, ctx):
error = self.Set_before(ctx)
if error["code"]:
return {"error": error}
error = self.Events("set_before", ctx, None)
if error["code"]:
return {"error": error}
query = ctx.query
if 'page' in query.keys():
del ctx.query['page']
if 'size' in query.keys():
del ctx.query['size']
if 'orderby' in query.keys():
del ctx.query['orderby']
result = self.service.Set(ctx.query, ctx.body, self.config)
if self.service.error:
return {"error": self.service.error}
res = self.Set_after(ctx, result)
if res:
result = res
res = self.Events("set_after", ctx, result)
if res:
result = res
return {"result": result}
管理员审核和管理企业发布的招聘岗位信息,包括审核岗位发布、编辑岗位信息、下架岗位等操作。其界面如下图所示。
图5-14招聘岗位管理界面图
管理员可以在资源管理页面上传和管理平台所需的图片、文档等资源。管理员可以对资源进行分类、删除或替换,确保平台内容的及时更新。其界面如下图所示。
图5-15资源管理界面图
管理员可对首页的轮播图进行管理,进行增删改查操作,可点击详情进行查阅。其界面如下图所示。
图5-16系统管理界面图
管理员可以发布、编辑和删除招聘的通知和公告,确保信息的及时性和准确性。其界面如下图所示。
图5-11招聘公告管理界面图
6 系统测试
校园招聘系统测试的主要目的是确保系统功能正常、性能稳定、安全可靠。测试旨在验证系统各项功能是否按照需求规格书要求正常工作,检查系统的易用性和用户体验,确保用户能够顺利完成各项操作。此外,系统测试还旨在评估系统的性能指标,包括响应时间、并发能力等,以保证系统在高负载情况下仍能正常运行[8]。另外,安全测试也是重要的一部分,确保系统能够有效防范各类安全威胁和攻击。通过全面的系统测试,可以保障校园招聘系统的稳定性、可靠性和安全性。
系统测试旨在检验系统功能是否正常工作。通过功能测试用例的执行,可以有效评估系统功能的正确性、完整性和稳定性,帮助发现和解决潜在的功能缺陷,确保系统能够按照预期功能正常运行。功能测试用例包括用户注册、用户登录、招聘岗位录入、招聘岗位搜索、查看等。
| 测试用例编号 | 功能模块 | 测试用例描述 | 预期结果 |
| TC001 | 用户注册 | 输入有效的用户名、密码、邮箱和角色信息 | 注册成功,用户账户创建并收到验证邮件 |
| TC002 | 用户注册 | 输入已有用户名 | 注册失败,提示用户名已存在 |
表6-1 注册功能测试用例
| 测试用例编号 | 功能模块 | 测试用例描述 | 预期结果 |
| TC003 | 用户登录 | 输入正确的用户名和密码 | 登录成功,进入用户后台首页 |
| TC004 | 用户登录 | 输入错误的用户名或密码 | 登录失败,提示用户名或密码错误 |
| TC005 | 用户登录 | 输入注册邮箱,使用忘记密码功能 | 提示发送重置密码链接到邮箱 |
表6-2 登录功能测试用例
| 测试用例编号 | 功能模块 | 测试用例描述 | 预期结果 |
| TC006 | 招聘岗位录入 | 企业用户填写完整的招聘岗位信息录入 | 招聘岗位录入成功,生成唯一招聘岗位ID |
| TC007 | 招聘岗位录入 | 企业用户录入招聘岗位时缺少必要信息 | 招聘岗位录入失败,提示补充必要信息 |
表6-3 招聘岗位录入功能测试用例
| 测试用例编号 | 功能模块 | 测试用例描述 | 预期结果 |
| TC008 | 招聘岗位搜索 | 员工用户选择所需招聘岗位并填写搜索信息 | 搜索提交成功,生成搜索记录并通知企业用户审核 |
| TC009 | 招聘岗位搜索 | 员工用户提交搜索时缺少必要搜索信息 | 搜索提交失败,提示补充搜索信息 |
表6-4 招聘岗位搜索功能测试用例
| 测试用例编号 | 功能模块 | 测试用例描述 | 预期结果 |
| TC010 | 查看 | 企业用户查看搜索详情并批准招聘岗位搜索 | 审核成功,搜索状态更新为已批准 |
| TC011 | 查看 | 企业用户查看搜索详情并拒绝招聘岗位搜索 | 审核成功,搜索状态更新为已拒绝 |
表6-5 查看功能测试用例
6.3 测试结果
在本次测试中,系统对用户注册、用户登录、招聘岗位录入、招聘岗位搜索和查看等功能进行了详细测试。测试结果显示,用户注册功能在输入有效信息时能够成功创建账户并发送验证邮件,而在输入已有用户名时则提示用户名已存在。用户登录功能在输入正确凭据时能成功登录,在输入错误凭据时会提示错误信息。招聘岗位录入功能在填写完整信息时能够成功录入招聘岗位,而在缺少必要信息时则提示补充信息。招聘岗位搜索功能能够生成搜索记录并通知企业用户审核。查看功能能正确更新搜索状态,确保招聘岗位管理流程的正常运作。总体而言,所有测试用例均达到预期效果,系统功能表现稳定。
结 论
本系统成功地将Python技术应用于校园招聘领域,构建了一个功能完善、操作便捷的在线招聘平台。通过系统的设计与实现,系统充分验证了Python在web开发方面的强大能力和灵活性。
系统实现了求职用户、企业用户和管理员三类用户的不同需求,提供了包括注册登录、招聘公告发布查看、招聘资讯获取、留言交流、岗位申请、简历投递、面试入职邀请等一系列功能。这些功能的设计充分考虑了用户的使用习惯和实际需求,有效提高了招聘效率和用户体验。
同时,系统在实现过程中注重了数据的安全性和可靠性,采用了多种安全措施来保护用户信息和招聘数据。系统的可扩展性和可维护性也得到了充分考虑,为后续的功能拓展和系统升级提供了便利。
综上所述,基于Python的校园招聘系统的设计与实现取得了预期的效果,为校园招聘工作提供了有力的支持。相信随着系统的不断完善和优化,将为更多求职者和企业用户带来更加便捷、高效的招聘体验。
参考文献
- 郭慧.基于Python的关键路径算法实现[J].山西电子技术,2025,(01):76-79.
- 罗艾滢.Python语言在教学中的应用实践——以“鸡兔同笼”为例[J].第二课堂(D),2024,(09):10-11.
- 兰琳琳.基于MySQL-Django-Vue的在线考试系统[J].电脑知识与技术,2024,20(33):51-54.DOI:10.14004/j.cnki.ckt.2024.1702.
- 张锦贤,吴晓玲.基于Django框架技术的网站设计[J].电脑知识与技术,2024,20(10):71-73.DOI:10.14004/j.cnki.ckt.2024.0565.
- 李艳杰.MySQL数据库下存储过程的综合运用研究[J].现代信息科技,2023,7(11):80-82+88.
- 周晓玉,崔文超.基于Web技术的数据库应用系统设计[J].信息与电脑(理论版),2023,35(09):189-191.
- 马艳艳,吴晓光.计算机软件与数据库的设计策略分析[J].电子技术,2024,53(05):104-105.
- 李俊萌.计算机软件测试技术与开发应用策略分析[J].信息记录材料,2023,24(03):50-52.
- Pei C .A Recruitment System Based on Data Mining: Finding the Best Candidate from Social Media[J].Journal of Information & Knowledge Management,2025,(prepublish):
- 陆赟.基于Scrapy和Flask的招聘信息自动化采集与数据可视化系统的设计与实现[J].现代计算机,2024,30(19):74-79+90.
- Zhang J ,He D ,Chen X , et al.LSTM-Oppurs: Opportunistic user recruitment strategy based on deep learning in mobile crowdsensing system[J].Future Generation Computer Systems,2025,162107490-107490.
- 杨晟.基于SSM的求职招聘系统设计[J].科技创新与应用,2024,14(21):111-114.DOI:10.19981/j.CN23-1581/G3.2024.21.026.
- 李康泉,曾小娟,罗志聪,等.基于Python的招聘大数据分析展示系统设计与实现[J].玩具世界,2024,(03):185-187.
- Arman M .The Advantages of Online Recruitment and Selection: A Systematic Review of Cost and Time Efficiency[J].Business Management and Strategy,2023,14(2):220-240.
- 姜永成.基于Django的网络招聘数据可视化分析系统的设计与实现[J].科技资讯,2023,21(19):57-60.DOI:10.16661/j.cnki.1672-3791.2306-5042-4316.
- 陈路路.基于场景理论的校园招聘APP交互设计研究[D].南昌大学,2023.DOI:10.27232/d.cnki.gnchu.2023.003886.
- 圣立明,李超,常京.基于微信小程序的求职招聘系统的设计[J].电脑知识与技术,2022,18(31):49-52.DOI:10.14004/j.cnki.ckt.2022.2032.
- 陈伟东.大数据背景下的校园求职用户画像研究[J].中国新通信,2022,24(09):81-83.
- 王晓青.企业校园招聘平台的设计与实现[D].北京交通大学,2021.DOI:10.26944/d.cnki.gbfju.2021.002830.
- 刘文.校园招聘面试计划管理系统的设计与实现[D].南京大学,2021.DOI:10.27235/d.cnki.gnjiu.2021.002176.
- 王磊.高校校园招聘信息服务系统设计与实现[D].电子科技大学,2021.DOI:10.27005/d.cnki.gdzku.2021.002941.
- 边倩,王振铎,库赵云.基于Python的招聘岗位数据分析系统的设计与实现[J].微型电脑应用,2020,36(09):18-19+26.
致 谢
首先,我要感谢我的论文指导老师。在论文完成的整个过程中,指导老师始终给予我无微不至的关爱与指导。在论文写作的过程中,导师那耐心细致的指导,以及提出的具有建设性的意见,都给予了我极大的帮助,让我受益匪浅。导师严谨的治学态度、敬业精神以及高水平的教学能力,都给我树立了追求卓越的典范,这对我以后的人生道路和学业成就都产生了极大的积极影响。
此外,我还要感谢我班的同学们,他们既是我的同窗好友,又是我的良师益友。正是由于你们的支持和关怀,使得我在大学期间的学习和生活都变得异常充实。感谢那些在大学期间给予我帮助的所有老师和同学们,是你们给予了我在学业道路上的前进动力。
当然,我也不能忘记我的父母,是他们用无私的爱抚养我成人。你们的养育之恩我将永生难忘,将来我一定会用我的成绩回报你们。在成长的道路上,我会不断努力,不负众望,用实际行动来回报你们对我的期望。
总之,在这篇论文中,我要感谢所有给予我帮助的人,包括指导老师、同学们、家人和朋友们。是你们的支持与关爱,让我在学术和个人生活中取得了优异的成绩。我会珍惜这份感恩之情,将这份力量用于学习和未来的生活中,不断追求卓越,成为一个更加优秀的人。
基于Python的校园招聘系统设计
1084

被折叠的 条评论
为什么被折叠?



