目 录
摘 要
随着房地产租赁市场的蓬勃发展与互联网技术的深度融合,租户对房屋租赁的个性化与高效管理需求日益凸显。基于这一背景,SSM房屋合同订单管理系统应运而生,它依托Spring MVC、Spring及MyBatis框架,专为解决房屋信息繁杂与高效合同管理挑战而精心打造。
该系统集成了全面的房屋信息管理、精细的地区与户型分类、实时的租赁订单追踪、系统化的合同管理、高效的系统管理、灵活的公告发布以及丰富的资源管理功能。通过采用先进的订单处理与数据分析技术,系统能够深入挖掘租户租房偏好,提供精准的房屋推荐与合同管理服务,极大地提升了租户的租房体验与满意度。
技术层面,SSM系统实现了前后端分离,显著增强了系统的可维护性与扩展性。同时,利用依赖注入与面向切面编程的特性,系统获得了更高的灵活性与可重用性。MyBatis框架的引入,确保了数据访问层的高效与准确,为系统的稳定运行提供了坚实保障。此外,结合现代前端技术如Vue.js等,系统用户界面得以进一步优化,用户体验显著提升。
总之,SSM房屋合同订单管理系统不仅满足了租户对房屋租赁的个性化与高效管理需求,还为房屋中介与房东提供了便捷的管理工具,推动了房地产租赁市场的数字化转型与升级。
关键词:房屋合同订单管理系统;Java语言;SSM框架;MySQL数据库
Abstract
With the vigorous development of the real estate leasing market and the deep integration of Internet technology, the tenants' demand for personalized and efficient management of housing leasing has become increasingly prominent. Based on this background, the SSM Housing Contract Order Management System has emerged, which relies on the Spring MVC, Spring, and MyBatis frameworks and is carefully designed to solve the challenges of complex housing information and efficient contract management.
The system integrates comprehensive housing information management, fine regional and household classification, real-time rental order tracking, systematic contract management, efficient system management, flexible announcement release, and rich resource management functions. By adopting advanced order processing and data analysis technologies, the system can deeply explore tenants' rental preferences, provide accurate housing recommendations and contract management services, and greatly improve tenants' rental experience and satisfaction.
On a technical level, the SSM system achieves front-end and back-end separation, significantly enhancing the maintainability and scalability of the system. Meanwhile, by utilizing the features of dependency injection and aspect oriented programming, the system has achieved higher flexibility and reusability. The introduction of MyBatis framework ensures the efficiency and accuracy of the data access layer, providing a solid guarantee for the stable operation of the system. In addition, by combining modern front-end technologies such as Vue.js, the system user interface can be further optimized and the user experience significantly improved.
In short, the SSM housing contract order management system not only meets the personalized and efficient management needs of tenants for housing leasing, but also provides convenient management tools for real estate intermediaries and landlords, promoting the digital transformation and upgrading of the real estate leasing market.
Keywords:Housing contract order management system; Java language; SSM framework; MySQL database
1 前 言
1.1研究目的与意义
通过设计与实现一个基于SSM框架的房屋合同订单管理系统,来解决当前房地产行业中合同订单管理存在的效率低下、安全性不足及用户体验不佳等问题。通过引入先进的Java技术和MySQL数据库管理手段,本系统致力于提高房屋租赁和销售过程中的合同管理和订单处理效率,确保数据的安全性和完整性。本项目还力求通过优化用户界面和操作流程,提升用户体验,简化业务人员的工作负担。该系统的成功实施不仅将提升企业的管理水平和服务质量,还将为用户提供更加便捷、可靠的服务体验,促进房地产市场的规范化运作,从而在经济上为企业创造更高的效益,在社会层面上推动行业信息化建设的发展,具有重要的现实意义和应用价值。
随着信息技术的不断发展,尤其是云计算、大数据等技术的应用,房地产行业的信息化管理面临着前所未有的机遇与挑战。目前应用于房屋合同订单管理的技术主要包括电子签名技术和区块链技术,但仍存在操作复杂、数据处理效率不高、安全性保障不足等问题。通过本选题的研究,不仅可以提升管理效率,通过自动化处理合同订单流程减少人工操作,还可以通过强化数据加密和权限控制机制,确保敏感信息的安全。此外,通过提供简洁直观的用户界面和优化操作流程,本系统将极大改善用户体验,提高用户满意度。推动业务流程的标准化和规范化,提升服务质量,使企业在激烈的市场竞争中保持优势。
从经济价值角度看,该系统能够为企业节省运营成本,提高业务处理效率,增强市场竞争力,为企业创造更高的经济效益;从社会价值角度看,通过提高房地产市场的透明度和规范化程度,保护消费者权益,促进行业的健康发展,营造公平公正的市场环境。该系统还将促进房地产行业的信息化水平,为未来进一步的技术创新和应用提供坚实的基础。通过本系统的实施,还可以为其他类似行业提供借鉴经验,推动整个服务业的信息化进程。
综上所述,本选题的研究不仅具有重要的技术实践意义,还将在经济和社会层面产生积极的影响,为房地产行业的信息化建设提供有力的支持。
1.2 国内外现状研究
在国内,房屋租赁及合同订单管理领域的技术研发与实践均取得了令人瞩目的进展。在国内市场,链家、贝壳[1]等大型房产中介公司凭借其强大的技术团队和深厚的行业经验,成功推出了基于大数据和云计算技术的在线租赁平台。这些平台不仅优化了房源信息的展示与匹配机制,显著提高了信息透明度,降低了交易成本,还通过合同管理和订单跟踪功能的提供,进一步提升了整体服务质量和运营效率。然而,随着用户数据的不断增加和市场的快速发展,这些平台仍面临着数据安全性、系统稳定性与响应速度、用户体验等方面的挑战,需要在技术创新和用户体验优化上持续投入。
与此同时,在国外市场,尤其是欧美等发达国家,房屋租赁市场的信息化、智能化发展也呈现出蓬勃的态势。Zillow[2]、Trulia等大型的房屋租赁平台通过运用先进的大数据和云计算技术,实现了房源信息的实时更新与精准匹配,为租客提供了丰富的房源信息和便捷的租赁体验。此外,这些平台还积极探索区块链等新兴技术的应用,以提高交易的透明性和安全性,降低中介成本。尽管国外在房屋租赁及合同订单管理领域的技术应用相对成熟,但仍面临着技术融合与创新、法规与监管等方面的挑战,需要不断探索和完善。
本研究采用Java语言作为开发语言,在IntelliJ IDEA软件开发环境下,利用jdk1.8版本进行编程。数据库方面,选用Mysql数据库来存储和管理系统数据。在框架选择上,我们采用SSM框架来构建房屋合同订单管理系统。该系统旨在解决当前房屋租赁市场中存在的合同管理混乱、信息不透明等问题,通过实现房源信息的智能化展示与匹配、合同管理与订单跟踪等功能,提高租赁市场的效率和透明度。在具体实现过程中,将根据需求分析结果,对系统进行模块划分,并利用Java语言和相关框架技术,分别实现前台、后台等功能模块,最终形成一个功能完善、易于维护的房屋合同订单管理系统。
2 相关技术介绍
2.1 Java语言
在本研究中,Java语言是构建SSM房屋合同订单管理系统的核心技术之一。主要使用Java语言开发后端系统,采用SSM框架来实现业务逻辑和数据交互。SSM简化了配置和开发过程,提供了一套开箱即用的解决方案,能够专注于业务功能的实现。同时,Java的多线程和并发处理能力,使平台能够高效处理大量用户请求和并发交易,保证系统的稳定性和响应速度。此外,Java语言的跨平台特性和丰富的类库支持,使得系统具有良好的可移植性和可扩展性,能够适应不同的操作环境和业务需求。总之,Java语言在本系统中的应用,为实现一个高效、安全、稳定的SSM房屋合同订单管理系统提供了坚实的技术基础。
2.2 SSM框架
通过SSM框架(Spring、Spring MVC和MyBatis),实现了房屋合同订单管理系统的高效开发与部署。Spring框架提供了依赖注入和面向切面编程的支持,简化了业务逻辑的管理和测试。Spring MVC作为Web框架,实现了灵活的请求处理与页面渲染,提升了用户的交互体验。MyBatis作为持久层框架,优化了与MySQL数据库的交互,实现了高效的数据访问与管理。这些特性与优势共同支撑了系统的稳定性与性能优化。
2.3 B/S体系结构
在本研究中,SSM房屋合同订单管理系统采用了B/S(Browser/Server)体系结构。B/S结构是一种基于浏览器和服务器的网络架构模式,用户通过浏览器访问系统,无需安装客户端软件,极大地简化了用户操作和系统维护。B/S结构具有易于部署和维护、跨平台兼容、高扩展性、安全性等优点。通过采用B/S体系结构,本研究实现了一个高效、易用且可扩展的SSM房屋合同订单管理系统。
MySQL是一种流行的开源关系型数据库管理系统,用于存储和管理数据。在宠物之家中,MySQL可以用于数据存储、数据查询和数据管理等方面,用户可以免费使用和修改源代码,为平台提供可靠和高性能的数据库支持。MySQL支持多种存储引擎,如InnoDB和MyISAM,可以根据不同的应用场景选择合适的存储引擎,以提高性能;提供了多种数据安全机制,如用户权限管理、数据加密和备份恢复等,确保数据的安全性。
3 系统分析
系统分析是对系统开发的可行性进行研究,分析功能需求以确保系统满足用户期望。系统用例设计将明确定义系统与外部用户的交互场景,系统流程规划则细化系统内部功能流程,确保系统各模块协调工作。通过系统分析,可以建立清晰的系统框架,明确系统目标和功能,为系统开发和实施奠定基础。
3.1.1 技术可行性
平台采用成熟且广泛应用的技术栈。后端开发使用Java语言和SSM框架,这些技术在Web应用开发中具有良好的稳定性和扩展性。前端利用Vue.js框架,为用户提供直观、流畅的界面体验。数据管理方面,MySQL数据库支持高效的数据存储和复杂查询,确保数据的完整性和一致性。同时,B/S体系结构使得系统部署和维护更加简便,用户无需安装任何客户端,只需通过浏览器即可访问平台。
项目开发成本控制良好,主要得益于使用了开源的技术栈,如Java、SSM、MySQL和Vue.js。这些技术的使用减少了软件许可费用,降低了开发和维护成本。此外,系统设计灵活,可随着需求的增长逐步扩展功能和容量,避免了初期过高的资本投入。通过提供一个便捷、安全的平台,预计能够吸引大量用户参与,进而实现稳定的收入流,具备较高的投资回报潜力。
本系统具有良好的市场可行性。随着信息化建设的不断推进,各高校对高效、安全的在线交流平台需求逐渐增加。本系统不仅能够满足师生的日常交流需求,还具备易于扩展和维护的优势,适应不同校园环境的要求。结合SSM和MySQL等主流技术,系统开发成本较低,部署和维护简便,具有广泛的推广潜力,有望在教育信息化市场中获得较大应用。
综合以上分析,SSM房屋合同订单管理系统的开发不仅在技术、经济、市场各个方面都具备充分的可行性,而且有望为用户提供极大便利,同时带来显著的社会和经济效益。
(一)租房用户功能分析
注册登录:允许用户通过手机号、邮箱或第三方社交账号创建新账户,并进行身份验证。登录系统后,用户可以享受个性化推荐、历史记录保存、账户安全保护等专属服务。
首页:首页设计简洁明了,提供房屋推荐、热门资讯、优惠活动等一站式服务。通过智能算法,根据用户的浏览历史和偏好,为用户推荐符合需求的房源,提高用户满意度。
网站公告:实时展示系统的重要通知、政策更新、活动预告等信息。用户可以通过公告了解系统的新功能、优化改进以及租赁市场的相关政策变化。
房屋资讯:提供丰富的房屋租赁市场资讯,包括行业动态、区域房价走势、租房技巧等。用户可以通过阅读资讯,了解市场趋势,做出更明智的租房决策。
导航地图:集成地图功能,展示房屋的具体位置、周边环境、交通状况等信息。用户可以通过地图快速定位目标房源,查看房源周边的配套设施,如学校、医院、商场等。
房屋信息:展示房屋的详细信息,包括户型、面积、租金、设施、照片等。用户可以根据自身需求,筛选合适的房源,并进行预约看房或在线咨询。
我的账户:用户可以在此管理个人信息,包括修改密码、绑定手机号、设置支付密码等。同时,用户可以查看账户余额、积分、优惠券等资产信息。
个人中心:个人中心为租房用户提供了一站式管理体验,涵盖个人主页、租赁追踪、合同查阅、租金管理、退续租处理、房屋维护申请、通知查看、收藏房源及评论互动等功能。在此,用户可便捷地管理个人信息、租房记录,追踪订单状态,查阅合同,处理租金与退续租事宜,并享受房屋维护服务。同时,收藏夹助您保存心仪房源,评论功能促进用户间交流,共同打造透明租房社区。
(二)管理员功能分析:
后台首页;展示系统的整体运营情况,包括用户数量、房源数量、订单数量等关键指标。管理员可以通过后台首页了解系统的运行状况,及时做出调整和优化。
系统用户管理;管理管理员和租房用户的账户信息,包括用户注册、审核、权限分配等。管理员可以确保用户信息的准确性和安全性,同时根据用户需求进行权限调整。
房屋信息管理;添加、编辑、删除和审核房源信息,确保房源信息的真实性和准确性。管理员可以通过房屋信息管理功能对房源进行精细化运营,提高房源的曝光率和匹配度。
地区分类管理;设置和更新地区分类,方便用户按区域查找房源。管理员可以根据市场变化和用户需求,调整地区分类和划分标准。
户型类型管理;定义和修改户型类型,提高房源信息的准确性和可读性。管理员可以根据市场需求和用户偏好,调整户型分类和描述方式。
租赁订单管理;处理用户的租赁订单,包括订单审核、确认、归档等。管理员可以确保订单流程的顺畅进行,同时解决用户在使用过程中遇到的问题和纠纷。
租赁合同管理:在线生成、审核、存档租赁合同,保障租赁双方权益。
租金信息管理:记录租金缴纳情况,提供租金明细查询,便于财务核对。
退租信息管理:处理退租申请,记录退租原因,确保退租流程合规。
续租信息管理:管理续租申请,记录续租条件,提升用户续租便利性。
房屋维护管理:处理房屋维修申请,跟踪维修进度,确保房屋设施完好。
通知信息管理:发布系统通知,包括政策更新、活动提醒等,确保用户信息同步。
财务报表管理;生成和管理财务报表,包括收入统计、支出统计、利润分析等。管理员可以通过财务报表了解系统的财务状况和经营效益,为决策提供支持。
系统管理(轮播图管理):管理首页轮播图,展示最新房源、优惠活动等,提升用户关注度与参与度。
网站公告管理:发布并管理网站公告,包括系统升级、功能更新等,确保用户及时了解系统动态。
资源管理;管理房屋资讯和资讯分类,提供有价值的租房信息给用户。管理员可以定期更新资讯内容,确保资讯的时效性和准确性。
非功能性分析旨在评估系统的非功能需求和性能要求。通过对性能、可靠性、安全性、可用性和扩展性等方面进行评估,确保平台能够满足用户和系统运行的要求。具体如下:
表2-1 SSM房屋合同订单管理系统非功能需求表
| 需求类型 | 描述 |
| 性能 | 系统应具有高性能,能够快速响应用户请求,保持稳定的性能水平,支持高并发访问和大规模数据处理。 |
| 可靠性 | 系统应具有高可靠性,确保系统稳定运行,防止系统故障和数据丢失,提供数据备份和恢复机制。 |
| 安全性 | 系统应具有高安全性,保护用户隐私信息和数据安全,采用加密传输技术、访问控制和身份验证机制。 |
| 可用性 | 系统应具有高可用性,保证系统全天候运行,最大限度减少系统故障和维护时间,提供灾备和故障转移功能。 |
| 易用性 | 系统应具有良好的易用性,用户界面设计友好,操作简单直观,提供清晰的指导和帮助文档。 |
| 可维护性 | 系统应具有良好的可维护性,易于维护和升级,提供模块化和结构化代码,方便开发人员进行维护和修改。 |
| 可扩展性 | 系统应具有良好的可扩展性,支持新增功能和模块的集成,具备良好的架构设计和扩展性能。 |
系统用例分析是对系统中各个功能模块的用户需求和行为进行分析,以识别和描述不同的用户用例。通过系统用例分析,可以深入了解用户在平台上的操作流程和交互方式,为系统设计和开发提供指导,并确保平台能够满足用户的需求和期望。
(1)租房用户角色用例图如下图所示。

图3-1 租房用户角色用例图
(2)管理员角色用例图如下图所示。

图3-2 管理员角色用例图
3.4系统流程分析
3.4.1程序操作流程
用户访问平台网站,可以选择进行注册或登录操作。注册成功后,用户可以使用注册的账号登录平台。登录后的用户可以进入系统功能界面,使用自己权限内的功能操作。程序操作流程图如下图所示。

图3-3程序操作流程图
3.4.2登录流程
用户访问平台的网站,进入登录页面页面,入其用户名和密码,后端服务接收登录请求,验证用户提供的用户名和密码是否匹配数据库中存储的信息,验证通过即可登录成功。登录流程图如下图所示。

图3-4登录流程图
3.4.3注册流程
未有账号的用户可进入注册界面进行注册操作,填写注册表格,包括用户名、密码、电子邮件等必要信息。后台系统验证并保存用户提交的信息。分配唯一用户标识符。注册成功后,用户可以使用账号密码进行登录。用户注册流程图如下图所示。

图3-5注册流程图
3.5 本章小结
本章重点在对系统进行了可行性、功能需求、系统用例以及系统流程分析,旨在明确平台的功能要求。这些分析为系统的开发和测试提供了指导和标准,确保系统设计和实施符合用户需求。通过详细的分析,可以有效规划平台功能的实现方式,提供清晰的指引。同时,这些分析也有助于确保代码实现的质量和系统的稳定性,为系统的顺利上线和运行奠定基础。
4 系统总体设计
系统总体设计包括系统架构、数据库设计、用户界面设计等方面。通过三层架构模式,确保系统的可靠性和可扩展性。设计规范化的数据库结构,以存储和管理用户数据等信息。同时,注重用户界面的友好性和易用性,提供便捷的功能操作和良好的用户体验。总体设计的目标是实现一个稳定、安全、高效的系统,满足用户的需求。
在系统架构设计中,我将确定系统的整体结构和组件之间的关系。这包括选择适当的架构风格,划分系统的层次结构,并定义各个模块的职责和交互方式。架构图如下图所示。

图4-1系统架构设计图
表示层(Presentation Layer):负责与用户进行交互,将系统的功能和数据以易于理解和操作的方式展示给用户。通常包括用户界面、页面设计和用户输入验证等。
业务逻辑层(Business Logic Layer):处理系统的核心业务逻辑,包括对用户请求的处理、业务规则的执行以及数据的处理和转换。它独立于表现层和数据层,实现了业务逻辑的封装和复用。
数据层(Data Layer):负责数据的存储、访问和管理,包括数据库和持久化机制。数据层提供了对数据的增删改查操作,并与业务逻辑层进行交互,使系统能够有效地存储和检索数据。
这三个层次相互独立,通过明确的接口和协议进行通信,实现了系统的模块化和可扩展性。表现层负责将用户的请求传递给业务逻辑层,业务逻辑层处理请求并返回结果,最后数据层负责与数据库交互并提供数据支持。这种分层架构有助于实现系统的可维护性、灵活性和可测试性。
通过整体功能模块设计,我将根据需求分析的结果,将系统的功能划分为不同的模块。每个模块负责实现特定的功能,并与其他模块进行协作。我们将详细定义每个模块的输入、输出、处理逻辑和相互依赖关系。具体的功能模块图如图4-2所示。

图4-2 系统功能模块图
数据库设计是系统开发中至关重要的一环,它涉及到数据的组织、存储和管理。在数据库设计中,我将根据系统的需求设计数据库的概念结构和逻辑结构,包括定义实体、属性、关系和约束等。
4.3.1 数据库概念结构设计
数据库概念结构设计主要涉及数据库的实体和实体之间的关系。通过实体-关系模型或者其他适当的模型,我将定义系统中涉及的各个实体以及它们之间的联系。下面我将罗列主要的实体属性图和系统E-R图。
- 注册用户实体属性如下图所示。

图4-3 注册用户实体属性图
- 房屋信息实体属性如下图所示。

图4-4 房屋信息实体属性图
- 续租信息属性如下图所示。

图4-5 续租信息实体属性图
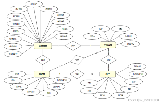
下面是整个SSM房屋合同订单管理系统中主要的数据库表总E-R实体关系图。

图4-6 系统总E-R关系图
4.3.2 数据库逻辑结构设计
数据库逻辑结构设计则是在概念结构的基础上,进行具体的数据库表设计。我们将定义每个表的结构、字段和约束,并建立表与表之间的关系。
| 编号 | 名称 | 数据类型 | 长度 | 小数位 | 允许空值 | 主键 | 默认值 | 说明 |
| 1 | token_id | int | 10 | 0 | N | Y | 临时访问牌ID | |
| 2 | token | varchar | 64 | 0 | Y | N | 临时访问牌 | |
| 3 | info | text | 65535 | 0 | Y | N | ||
| 4 | maxage | int | 10 | 0 | N | N | 2 | 最大寿命:默认2小时 |
| 5 | create_time | timestamp | 19 | 0 | N | N | CURRENT_TIMESTAMP | 创建时间: |
| 6 | update_time | timestamp | 19 | 0 | N | N | CURRENT_TIMESTAMP | 更新时间: |
| 7 | user_id | int | 10 | 0 | N | N | 0 | 用户编号: |
| 编号 | 名称 | 数据类型 | 长度 | 小数位 | 允许空值 | 主键 | 默认值 | 说明 |
| 1 | article_id | mediumint | 8 | 0 | N | Y | 文章id:[0,8388607] | |
| 2 | title | varchar | 125 | 0 | N | Y | 标题:[0,125]用于文章和html的title标签中 | |
| 3 | type | varchar | 64 | 0 | N | N | 0 | 文章分类:[0,1000]用来搜索指定类型的文章 |
| 4 | hits | int | 10 | 0 | N | N | 0 | 点击数:[0,1000000000]访问这篇文章的人次 |
| 5 | praise_len | int | 10 | 0 | N | N | 0 | 点赞数 |
| 6 | create_time | timestamp | 19 | 0 | N | N | CURRENT_TIMESTAMP | 创建时间: |
| 7 | update_time | timestamp | 19 | 0 | N | N | CURRENT_TIMESTAMP | 更新时间: |
| 8 | source | varchar | 255 | 0 | Y | N | 来源:[0,255]文章的出处 | |
| 9 | url | varchar | 255 | 0 | Y | N | 来源地址:[0,255]用于跳转到发布该文章的网站 | |
| 10 | tag | varchar | 255 | 0 | Y | N | 标签:[0,255]用于标注文章所属相关内容,多个标签用空格隔开 | |
| 11 | content | longtext | 2147483647 | 0 | Y | N | 正文:文章的主体内容 | |
| 12 | img | varchar | 255 | 0 | Y | N | 封面图 | |
| 13 | description | text | 65535 | 0 | Y | N | 文章描述 |
| 编号 | 名称 | 数据类型 | 长度 | 小数位 | 允许空值 | 主键 | 默认值 | 说明 |
| 1 | type_id | smallint | 5 | 0 | N | Y | 分类ID:[0,10000] | |
| 2 | display | smallint | 5 | 0 | N | N | 100 | 显示顺序:[0,1000]决定分类显示的先后顺序 |
| 3 | name | varchar | 16 | 0 | N | N | 分类名称:[2,16] | |
| 4 | father_id | smallint | 5 | 0 | N | N | 0 | 上级分类ID:[0,32767] |
| 5 | description | varchar | 255 | 0 | Y | N | 描述:[0,255]描述该分类的作用 | |
| 6 | icon | text | 65535 | 0 | Y | N | 分类图标: | |
| 7 | url | varchar | 255 | 0 | Y | N | 外链地址:[0,255]如果该分类是跳转到其他网站的情况下,就在该URL上设置 | |
| 8 | create_time | timestamp | 19 | 0 | N | N | CURRENT_TIMESTAMP | 创建时间: |
| 9 | update_time | timestamp | 19 | 0 | N | N | CURRENT_TIMESTAMP | 更新时间: |
| 编号 | 名称 | 数据类型 | 长度 | 小数位 | 允许空值 | 主键 | 默认值 | 说明 |
| 1 | auth_id | int | 10 | 0 | N | Y | 授权ID: | |
| 2 | user_group | varchar | 64 | 0 | Y | N | 用户组: | |
| 3 | mod_name | varchar | 64 | 0 | Y | N | 模块名: | |
| 4 | table_name | varchar | 64 | 0 | Y | N | 表名: | |
| 5 | page_title | varchar | 255 | 0 | Y | N | 页面标题: | |
| 6 | path | varchar | 255 | 0 | Y | N | 路由路径: | |
| 7 | parent | varchar | 64 | 0 | Y | N | 父级菜单 | |
| 8 | parent_sort | int | 10 | 0 | N | N | 0 | 父级菜单排序 |
| 9 | position | varchar | 32 | 0 | Y | N | 位置: | |
| 10 | mode | varchar | 32 | 0 | N | N | _blank | 跳转方式: |
| 11 | add | tinyint | 3 | 0 | N | N | 1 | 是否可增加: |
| 12 | del | tinyint | 3 | 0 | N | N | 1 | 是否可删除: |
| 13 | set | tinyint | 3 | 0 | N | N | 1 | 是否可修改: |
| 14 | get | tinyint | 3 | 0 | N | N | 1 | 是否可查看: |
| 15 | field_add | text | 65535 | 0 | Y | N | 添加字段: | |
| 16 | field_set | text | 65535 | 0 | Y | N | 修改字段: | |
| 17 | field_get | text | 65535 | 0 | Y | N | 查询字段: | |
| 18 | table_nav_name | varchar | 500 | 0 | Y | N | 跨表导航名称: | |
| 19 | table_nav | varchar | 500 | 0 | Y | N | 跨表导航: | |
| 20 | option | text | 65535 | 0 | Y | N | 配置: | |
| 21 | create_time | timestamp | 19 | 0 | N | N | CURRENT_TIMESTAMP | 创建时间: |
| 22 | update_time | timestamp | 19 | 0 | N | N | CURRENT_TIMESTAMP | 更新时间: |
| 编号 | 名称 | 数据类型 | 长度 | 小数位 | 允许空值 | 主键 | 默认值 | 说明 |
| 1 | code_token_id | int | 10 | 0 | N | Y | ||
| 2 | token | varchar | 255 | 0 | Y | N | ||
| 3 | code | varchar | 255 | 0 | Y | N | 验证码 | |
| 4 | expire_time | timestamp | 19 | 0 | N | N | CURRENT_TIMESTAMP | 失效时间 |
| 5 | create_time | timestamp | 19 | 0 | N | N | CURRENT_TIMESTAMP | 创建时间 |
| 6 | update_time | timestamp | 19 | 0 | N | N | CURRENT_TIMESTAMP | 更新时间: |
| 编号 | 名称 | 数据类型 | 长度 | 小数位 | 允许空值 | 主键 | 默认值 | 说明 |
| 1 | collect_id | int | 10 | 0 | N | Y | 收藏ID: | |
| 2 | user_id | int | 10 | 0 | N | N | 0 | 收藏人ID: |
| 3 | source_table | varchar | 255 | 0 | Y | N | 来源表: | |
| 4 | source_field | varchar | 255 | 0 | Y | N | 来源字段: | |
| 5 | source_id | int | 10 | 0 | N | N | 0 | 来源ID: |
| 6 | title | varchar | 255 | 0 | Y | N | 标题: | |
| 7 | img | varchar | 255 | 0 | Y | N | 封面: | |
| 8 | create_time | timestamp | 19 | 0 | N | N | CURRENT_TIMESTAMP | 创建时间: |
| 9 | update_time | timestamp | 19 | 0 | N | N | CURRENT_TIMESTAMP | 更新时间: |
| 编号 | 名称 | 数据类型 | 长度 | 小数位 | 允许空值 | 主键 | 默认值 | 说明 |
| 1 | comment_id | int | 10 | 0 | N | Y | 评论ID: | |
| 2 | user_id | int | 10 | 0 | N | N | 0 | 评论人ID: |
| 3 | reply_to_id | int | 10 | 0 | N | N | 0 | 回复评论ID:空为0 |
| 4 | content | longtext | 2147483647 | 0 | Y | N | 内容: | |
| 5 | nickname | varchar | 255 | 0 | Y | N | 昵称: | |
| 6 | avatar | varchar | 255 | 0 | Y | N | 头像地址:[0,255] | |
| 7 | create_time | timestamp | 19 | 0 | N | N | CURRENT_TIMESTAMP | 创建时间: |
| 8 | update_time | timestamp | 19 | 0 | N | N | CURRENT_TIMESTAMP | 更新时间: |
| 9 | source_table | varchar | 255 | 0 | Y | N | 来源表: | |
| 10 | source_field | varchar | 255 | 0 | Y | N | 来源字段: | |
| 11 | source_id | int | 10 | 0 | N | N | 0 | 来源ID: |
| 编号 | 名称 | 数据类型 | 长度 | 小数位 | 允许空值 | 主键 | 默认值 | 说明 |
| 1 | financial_statements_id | int | 10 | 0 | N | Y | 财务报表ID | |
| 2 | report_number | varchar | 64 | 0 | Y | N | 报表编号 | |
| 3 | report_name | varchar | 64 | 0 | Y | N | 报表名称 | |
| 4 | report_date | date | 10 | 0 | Y | N | 报表日期 | |
| 5 | deposit_income | double | 9 | 2 | Y | N | 0.00 | 押金收入 |
| 6 | rental_income | double | 9 | 2 | Y | N | 0.00 | 租金收入 |
| 7 | water_and_electricity_revenue | double | 9 | 2 | Y | N | 0.00 | 水电收入 |
| 8 | other_income | double | 9 | 2 | Y | N | 0.00 | 其他收入 |
| 9 | deposit_expenditure | double | 9 | 2 | Y | N | 0.00 | 押金支出 |
| 10 | maintenance_expenses | double | 9 | 2 | Y | N | 0.00 | 维护支出 |
| 11 | water_and_electricity_expenses | double | 9 | 2 | Y | N | 0.00 | 水电支出 |
| 12 | other_expenses | double | 9 | 2 | Y | N | 0.00 | 其他支出 |
| 13 | total_expenditure | double | 9 | 2 | Y | N | 0.00 | 总共支出 |
| 14 | total_income | double | 9 | 2 | Y | N | 0.00 | 总共收入 |
| 15 | current_profit_and_loss | double | 9 | 2 | Y | N | 0.00 | 当前盈亏 |
| 16 | create_time | datetime | 19 | 0 | N | N | CURRENT_TIMESTAMP | 创建时间 |
| 17 | update_time | timestamp | 19 | 0 | N | N | CURRENT_TIMESTAMP | 更新时间 |
| 编号 | 名称 | 数据类型 | 长度 | 小数位 | 允许空值 | 主键 | 默认值 | 说明 |
| 1 | hits_id | int | 10 | 0 | N | Y | 点赞ID: | |
| 2 | user_id | int | 10 | 0 | N | N | 0 | 点赞人: |
| 3 | create_time | timestamp | 19 | 0 | N | N | CURRENT_TIMESTAMP | 创建时间: |
| 4 | update_time | timestamp | 19 | 0 | N | N | CURRENT_TIMESTAMP | 更新时间: |
| 5 | source_table | varchar | 255 | 0 | Y | N | 来源表: | |
| 6 | source_field | varchar | 255 | 0 | Y | N | 来源字段: | |
| 7 | source_id | int | 10 | 0 | N | N | 0 | 来源ID: |
| 编号 | 名称 | 数据类型 | 长度 | 小数位 | 允许空值 | 主键 | 默认值 | 说明 |
| 1 | house_maintenance_id | int | 10 | 0 | N | Y | 房屋维护ID | |
| 2 | maintenance_number | varchar | 64 | 0 | Y | N | 维护编号 | |
| 3 | contract_number | varchar | 64 | 0 | Y | N | 合同编号 | |
| 4 | house_number | varchar | 64 | 0 | Y | N | 房屋编号 | |
| 5 | house_name | varchar | 64 | 0 | Y | N | 房屋名称 | |
| 6 | house_address | varchar | 64 | 0 | Y | N | 房屋地址 | |
| 7 | rental_users | int | 10 | 0 | Y | N | 0 | 租房用户 |
| 8 | user_name | varchar | 64 | 0 | Y | N | 用户姓名 | |
| 9 | user_phone_number | varchar | 64 | 0 | Y | N | 用户电话 | |
| 10 | maintenance_date | datetime | 19 | 0 | Y | N | 维护日期 | |
| 11 | maintain_images | varchar | 255 | 0 | Y | N | 维护图片 | |
| 12 | maintenance_status | varchar | 64 | 0 | Y | N | 维护状态 | |
| 13 | maintenance_details | longtext | 2147483647 | 0 | Y | N | 维护详情 | |
| 14 | examine_state | varchar | 16 | 0 | N | N | 未审核 | 审核状态 |
| 15 | examine_reply | varchar | 16 | 0 | Y | N | 审核回复 | |
| 16 | create_time | datetime | 19 | 0 | N | N | CURRENT_TIMESTAMP | 创建时间 |
| 17 | update_time | timestamp | 19 | 0 | N | N | CURRENT_TIMESTAMP | 更新时间 |
| 18 | source_table | varchar | 255 | 0 | Y | N | 来源表 | |
| 19 | source_id | int | 10 | 0 | Y | N | 来源ID | |
| 20 | source_user_id | int | 10 | 0 | Y | N | 来源用户 |
| 编号 | 名称 | 数据类型 | 长度 | 小数位 | 允许空值 | 主键 | 默认值 | 说明 |
| 1 | house_type_id | int | 10 | 0 | N | Y | 户型类型ID | |
| 2 | house_type | varchar | 64 | 0 | Y | N | 户型类型 | |
| 3 | create_time | datetime | 19 | 0 | N | N | CURRENT_TIMESTAMP | 创建时间 |
| 4 | update_time | timestamp | 19 | 0 | N | N | CURRENT_TIMESTAMP | 更新时间 |
| 编号 | 名称 | 数据类型 | 长度 | 小数位 | 允许空值 | 主键 | 默认值 | 说明 |
| 1 | housing_information_id | int | 10 | 0 | N | Y | 房屋信息ID | |
| 2 | house_number | varchar | 64 | 0 | N | N | 房屋编号 | |
| 3 | house_name | varchar | 64 | 0 | Y | N | 房屋名称 | |
| 4 | house_photos | varchar | 255 | 0 | Y | N | 房屋照片 | |
| 5 | regional_classification | varchar | 64 | 0 | Y | N | 地区分类 | |
| 6 | house_type | varchar | 64 | 0 | Y | N | 户型类型 | |
| 7 | decoration_degree | varchar | 64 | 0 | Y | N | 装修程度 | |
| 8 | house_area | double | 9 | 2 | Y | N | 0.00 | 房屋面积 |
| 9 | house_address | varchar | 64 | 0 | Y | N | 房屋地址 | |
| 10 | deposit_amount | double | 9 | 2 | Y | N | 0.00 | 押金金额 |
| 11 | monthly_rental_amount | double | 9 | 2 | Y | N | 0.00 | 月租金额 |
| 12 | supporting_facilities | text | 65535 | 0 | Y | N | 配套设施 | |
| 13 | property_certificate | varchar | 255 | 0 | Y | N | 房产附件 | |
| 14 | house_details | longtext | 2147483647 | 0 | Y | N | 房屋详情 | |
| 15 | hits | int | 10 | 0 | N | N | 0 | 点击数 |
| 16 | praise_len | int | 10 | 0 | N | N | 0 | 点赞数 |
| 17 | recommend | int | 10 | 0 | N | N | 0 | 智能推荐 |
| 18 | lease_booking_limit_times | int | 10 | 0 | N | N | 0 | 确认租赁限制次数 |
| 19 | create_time | datetime | 19 | 0 | N | N | CURRENT_TIMESTAMP | 创建时间 |
| 20 | update_time | timestamp | 19 | 0 | N | N | CURRENT_TIMESTAMP | 更新时间 |
| 编号 | 名称 | 数据类型 | 长度 | 小数位 | 允许空值 | 主键 | 默认值 | 说明 |
| 1 | lease_agreement_id | int | 10 | 0 | N | Y | 租赁合同ID | |
| 2 | contract_number | varchar | 64 | 0 | Y | N | 合同编号 | |
| 3 | house_number | varchar | 64 | 0 | Y | N | 房屋编号 | |
| 4 | house_name | varchar | 64 | 0 | Y | N | 房屋名称 | |
| 5 | regional_classification | varchar | 64 | 0 | Y | N | 地区分类 | |
| 6 | house_type | varchar | 64 | 0 | Y | N | 户型类型 | |
| 7 | house_area | varchar | 64 | 0 | Y | N | 房屋面积 | |
| 8 | house_address | varchar | 64 | 0 | Y | N | 房屋地址 | |
| 9 | deposit_amount | varchar | 64 | 0 | Y | N | 押金金额 | |
| 10 | monthly_rental_amount | varchar | 64 | 0 | Y | N | 月租金额 | |
| 11 | supporting_facilities | varchar | 64 | 0 | Y | N | 配套设施 | |
| 12 | rental_users | int | 10 | 0 | Y | N | 0 | 租房用户 |
| 13 | user_name | varchar | 64 | 0 | Y | N | 用户姓名 | |
| 14 | user_phone_number | varchar | 64 | 0 | Y | N | 用户电话 | |
| 15 | id_ | varchar | 255 | 0 | Y | N | 身份证件 | |
| 16 | contract_date | date | 10 | 0 | Y | N | 合同日期 | |
| 17 | expiration_date | date | 10 | 0 | Y | N | 到期日期 | |
| 18 | lease_months | double | 9 | 2 | Y | N | 0.00 | 租赁月数 |
| 19 | number_of_water_and_electricity_meters | text | 65535 | 0 | Y | N | 水电表数 | |
| 20 | contract_status | varchar | 64 | 0 | Y | N | 合同状态 | |
| 21 | deposit_receipt | varchar | 255 | 0 | Y | N | 押金收据 | |
| 22 | contract_documents | varchar | 255 | 0 | Y | N | 合同文件 | |
| 23 | deposit_payment | double | 9 | 2 | Y | N | 0.00 | 押金支付 |
| 24 | examine_state | varchar | 16 | 0 | N | N | 未审核 | 审核状态 |
| 25 | pay_state | varchar | 16 | 0 | N | N | 未支付 | 支付状态 |
| 26 | pay_type | varchar | 16 | 0 | Y | N | 支付类型: 微信、支付宝、网银 | |
| 27 | rental_information_limit_times | int | 10 | 0 | N | N | 0 | 租金结算限制次数 |
| 28 | lease_termination_information_limit_times | int | 10 | 0 | N | N | 0 | 退租申请限制次数 |
| 29 | renewal_information_limit_times | int | 10 | 0 | N | N | 0 | 续租申请限制次数 |
| 30 | house_maintenance_limit_times | int | 10 | 0 | N | N | 0 | 维护修理限制次数 |
| 31 | notification_information_limit_times | int | 10 | 0 | N | N | 0 | 提醒通知限制次数 |
| 32 | create_time | datetime | 19 | 0 | N | N | CURRENT_TIMESTAMP | 创建时间 |
| 33 | update_time | timestamp | 19 | 0 | N | N | CURRENT_TIMESTAMP | 更新时间 |
| 34 | source_table | varchar | 255 | 0 | Y | N | 来源表 | |
| 35 | source_id | int | 10 | 0 | Y | N | 来源ID | |
| 36 | source_user_id | int | 10 | 0 | Y | N | 来源用户 |
| 编号 | 名称 | 数据类型 | 长度 | 小数位 | 允许空值 | 主键 | 默认值 | 说明 |
| 1 | lease_booking_id | int | 10 | 0 | N | Y | 租赁订单ID | |
| 2 | order_number | varchar | 64 | 0 | Y | N | 订单编号 | |
| 3 | house_number | varchar | 64 | 0 | Y | N | 房屋编号 | |
| 4 | house_name | varchar | 64 | 0 | Y | N | 房屋名称 | |
| 5 | regional_classification | varchar | 64 | 0 | Y | N | 地区分类 | |
| 6 | house_type | varchar | 64 | 0 | Y | N | 户型类型 | |
| 7 | decoration_degree | varchar | 64 | 0 | Y | N | 装修程度 | |
| 8 | house_area | varchar | 64 | 0 | Y | N | 房屋面积 | |
| 9 | house_address | varchar | 64 | 0 | Y | N | 房屋地址 | |
| 10 | deposit_amount | varchar | 64 | 0 | Y | N | 押金金额 | |
| 11 | monthly_rental_amount | varchar | 64 | 0 | Y | N | 月租金额 | |
| 12 | supporting_facilities | varchar | 64 | 0 | Y | N | 配套设施 | |
| 13 | rental_users | int | 10 | 0 | Y | N | 0 | 租房用户 |
| 14 | user_name | varchar | 64 | 0 | Y | N | 用户姓名 | |
| 15 | user_phone_number | varchar | 64 | 0 | Y | N | 用户电话 | |
| 16 | id_ | varchar | 255 | 0 | Y | N | 身份证件 | |
| 17 | order_date | date | 10 | 0 | Y | N | 订单日期 | |
| 18 | lease_months | double | 9 | 2 | Y | N | 0.00 | 租赁月数 |
| 19 | examine_state | varchar | 16 | 0 | N | N | 未审核 | 审核状态 |
| 20 | examine_reply | varchar | 16 | 0 | Y | N | 审核回复 | |
| 21 | lease_agreement_limit_times | int | 10 | 0 | N | N | 1 | 支付押金限制次数 |
| 22 | create_time | datetime | 19 | 0 | N | N | CURRENT_TIMESTAMP | 创建时间 |
| 23 | update_time | timestamp | 19 | 0 | N | N | CURRENT_TIMESTAMP | 更新时间 |
| 24 | source_table | varchar | 255 | 0 | Y | N | 来源表 | |
| 25 | source_id | int | 10 | 0 | Y | N | 来源ID | |
| 26 | source_user_id | int | 10 | 0 | Y | N | 来源用户 |
表lease_termination_information (退租信息)
| 编号 | 名称 | 数据类型 | 长度 | 小数位 | 允许空值 | 主键 | 默认值 | 说明 |
| 1 | lease_termination_information_id | int | 10 | 0 | N | Y | 退租信息ID | |
| 2 | contract_number | varchar | 64 | 0 | Y | N | 合同编号 | |
| 3 | house_number | varchar | 64 | 0 | Y | N | 房屋编号 | |
| 4 | house_name | varchar | 64 | 0 | Y | N | 房屋名称 | |
| 5 | regional_classification | varchar | 64 | 0 | Y | N | 地区分类 | |
| 6 | house_type | varchar | 64 | 0 | Y | N | 户型类型 | |
| 7 | deposit_amount | varchar | 64 | 0 | Y | N | 押金金额 | |
| 8 | monthly_rental_amount | varchar | 64 | 0 | Y | N | 月租金额 | |
| 9 | supporting_facilities | varchar | 64 | 0 | Y | N | 配套设施 | |
| 10 | rental_users | int | 10 | 0 | Y | N | 0 | 租房用户 |
| 11 | user_name | varchar | 64 | 0 | Y | N | 用户姓名 | |
| 12 | user_phone_number | varchar | 64 | 0 | Y | N | 用户电话 | |
| 13 | contract_date | varchar | 64 | 0 | Y | N | 合同日期 | |
| 14 | expiration_date | varchar | 64 | 0 | Y | N | 到期日期 | |
| 15 | lease_months | varchar | 64 | 0 | Y | N | 租赁月数 | |
| 16 | lease_termination_date | date | 10 | 0 | Y | N | 退租日期 | |
| 17 | remaining_months | double | 9 | 2 | Y | N | 0.00 | 剩余月数 |
| 18 | notice_of_termination_of_lease | text | 65535 | 0 | Y | N | 退租备注 | |
| 19 | check_out_receipt | varchar | 255 | 0 | Y | N | 退房收据 | |
| 20 | payment_amount | varchar | 64 | 0 | Y | N | 支付金额 | |
| 21 | payment_remarks | text | 65535 | 0 | Y | N | 支付备注 | |
| 22 | examine_state | varchar | 16 | 0 | N | N | 未审核 | 审核状态 |
| 23 | examine_reply | varchar | 16 | 0 | Y | N | 审核回复 | |
| 24 | pay_state | varchar | 16 | 0 | N | N | 未支付 | 支付状态 |
| 25 | pay_type | varchar | 16 | 0 | Y | N | 支付类型: 微信、支付宝、网银 | |
| 26 | create_time | datetime | 19 | 0 | N | N | CURRENT_TIMESTAMP | 创建时间 |
| 27 | update_time | timestamp | 19 | 0 | N | N | CURRENT_TIMESTAMP | 更新时间 |
| 28 | source_table | varchar | 255 | 0 | Y | N | 来源表 | |
| 29 | source_id | int | 10 | 0 | Y | N | 来源ID | |
| 30 | source_user_id | int | 10 | 0 | Y | N | 来源用户 |
| 编号 | 名称 | 数据类型 | 长度 | 小数位 | 允许空值 | 主键 | 默认值 | 说明 |
| 1 | notice_id | mediumint | 8 | 0 | N | Y | 公告id: | |
| 2 | title | varchar | 125 | 0 | N | N | 标题: | |
| 3 | content | longtext | 2147483647 | 0 | Y | N | 正文: | |
| 4 | create_time | timestamp | 19 | 0 | N | N | CURRENT_TIMESTAMP | 创建时间: |
| 5 | update_time | timestamp | 19 | 0 | N | N | CURRENT_TIMESTAMP | 更新时间: |
表notification_information (通知信息)
| 编号 | 名称 | 数据类型 | 长度 | 小数位 | 允许空值 | 主键 | 默认值 | 说明 |
| 1 | notification_information_id | int | 10 | 0 | N | Y | 通知信息ID | |
| 2 | notification_number | varchar | 64 | 0 | Y | N | 通知编号 | |
| 3 | contract_number | varchar | 64 | 0 | Y | N | 合同编号 | |
| 4 | house_number | varchar | 64 | 0 | Y | N | 房屋编号 | |
| 5 | house_name | varchar | 64 | 0 | Y | N | 房屋名称 | |
| 6 | rental_users | int | 10 | 0 | Y | N | 0 | 租房用户 |
| 7 | user_name | varchar | 64 | 0 | Y | N | 用户姓名 | |
| 8 | user_phone_number | varchar | 64 | 0 | Y | N | 用户电话 | |
| 9 | notification_date | date | 10 | 0 | Y | N | 通知日期 | |
| 10 | notification_status | varchar | 64 | 0 | Y | N | 通知状态 | |
| 11 | notification_details | text | 65535 | 0 | Y | N | 通知详情 | |
| 12 | reply_details | text | 65535 | 0 | Y | N | 回复详情 | |
| 13 | create_time | datetime | 19 | 0 | N | N | CURRENT_TIMESTAMP | 创建时间 |
| 14 | update_time | timestamp | 19 | 0 | N | N | CURRENT_TIMESTAMP | 更新时间 |
| 15 | source_table | varchar | 255 | 0 | Y | N | 来源表 | |
| 16 | source_id | int | 10 | 0 | Y | N | 来源ID | |
| 17 | source_user_id | int | 10 | 0 | Y | N | 来源用户 |
| 编号 | 名称 | 数据类型 | 长度 | 小数位 | 允许空值 | 主键 | 默认值 | 说明 |
| 1 | praise_id | int | 10 | 0 | N | Y | 点赞ID: | |
| 2 | user_id | int | 10 | 0 | N | N | 0 | 点赞人: |
| 3 | create_time | timestamp | 19 | 0 | N | N | CURRENT_TIMESTAMP | 创建时间: |
| 4 | update_time | timestamp | 19 | 0 | N | N | CURRENT_TIMESTAMP | 更新时间: |
| 5 | source_table | varchar | 255 | 0 | Y | N | 来源表: | |
| 6 | source_field | varchar | 255 | 0 | Y | N | 来源字段: | |
| 7 | source_id | int | 10 | 0 | N | N | 0 | 来源ID: |
| 8 | status | bit | 1 | 0 | N | N | 1 | 点赞状态:1为点赞,0已取消 |
表regional_classification (地区分类)
| 编号 | 名称 | 数据类型 | 长度 | 小数位 | 允许空值 | 主键 | 默认值 | 说明 |
| 1 | regional_classification_id | int | 10 | 0 | N | Y | 地区分类ID | |
| 2 | regional_classification | varchar | 64 | 0 | Y | N | 地区分类 | |
| 3 | create_time | datetime | 19 | 0 | N | N | CURRENT_TIMESTAMP | 创建时间 |
| 4 | update_time | timestamp | 19 | 0 | N | N | CURRENT_TIMESTAMP | 更新时间 |
| 编号 | 名称 | 数据类型 | 长度 | 小数位 | 允许空值 | 主键 | 默认值 | 说明 |
| 1 | renewal_information_id | int | 10 | 0 | N | Y | 续租信息ID | |
| 2 | contract_number | varchar | 64 | 0 | N | N | 合同编号 | |
| 3 | house_number | varchar | 64 | 0 | Y | N | 房屋编号 | |
| 4 | house_name | varchar | 64 | 0 | Y | N | 房屋名称 | |
| 5 | regional_classification | varchar | 64 | 0 | Y | N | 地区分类 | |
| 6 | house_type | varchar | 64 | 0 | Y | N | 户型类型 | |
| 7 | deposit_amount | varchar | 64 | 0 | Y | N | 押金金额 | |
| 8 | monthly_rental_amount | varchar | 64 | 0 | Y | N | 月租金额 | |
| 9 | supporting_facilities | varchar | 64 | 0 | Y | N | 配套设施 | |
| 10 | rental_users | int | 10 | 0 | Y | N | 0 | 租房用户 |
| 11 | user_name | varchar | 64 | 0 | Y | N | 用户姓名 | |
| 12 | user_phone_number | varchar | 64 | 0 | Y | N | 用户电话 | |
| 13 | contract_date | varchar | 64 | 0 | Y | N | 合同日期 | |
| 14 | expiration_date | varchar | 64 | 0 | Y | N | 到期日期 | |
| 15 | lease_months | varchar | 64 | 0 | Y | N | 租赁月数 | |
| 16 | renewal_date | date | 10 | 0 | Y | N | 续租日期 | |
| 17 | renewal_months | double | 9 | 2 | Y | N | 0.00 | 续租月数 |
| 18 | renewal_remarks | text | 65535 | 0 | Y | N | 续租备注 | |
| 19 | examine_state | varchar | 16 | 0 | N | N | 未审核 | 审核状态 |
| 20 | examine_reply | varchar | 16 | 0 | Y | N | 审核回复 | |
| 21 | create_time | datetime | 19 | 0 | N | N | CURRENT_TIMESTAMP | 创建时间 |
| 22 | update_time | timestamp | 19 | 0 | N | N | CURRENT_TIMESTAMP | 更新时间 |
| 23 | source_table | varchar | 255 | 0 | Y | N | 来源表 | |
| 24 | source_id | int | 10 | 0 | Y | N | 来源ID | |
| 25 | source_user_id | int | 10 | 0 | Y | N | 来源用户 |
| 编号 | 名称 | 数据类型 | 长度 | 小数位 | 允许空值 | 主键 | 默认值 | 说明 |
| 1 | rental_information_id | int | 10 | 0 | N | Y | 租金信息ID | |
| 2 | contract_number | varchar | 64 | 0 | N | N | 合同编号 | |
| 3 | house_number | varchar | 64 | 0 | Y | N | 房屋编号 | |
| 4 | house_name | varchar | 64 | 0 | Y | N | 房屋名称 | |
| 5 | regional_classification | varchar | 64 | 0 | Y | N | 地区分类 | |
| 6 | house_type | varchar | 64 | 0 | Y | N | 户型类型 | |
| 7 | deposit_amount | varchar | 64 | 0 | Y | N | 押金金额 | |
| 8 | monthly_rental_amount | varchar | 64 | 0 | Y | N | 月租金额 | |
| 9 | supporting_facilities | varchar | 64 | 0 | Y | N | 配套设施 | |
| 10 | rental_users | int | 10 | 0 | Y | N | 0 | 租房用户 |
| 11 | user_name | varchar | 64 | 0 | Y | N | 用户姓名 | |
| 12 | user_phone_number | varchar | 64 | 0 | Y | N | 用户电话 | |
| 13 | lease_months | varchar | 64 | 0 | Y | N | 租赁月数 | |
| 14 | rent_collection_date | date | 10 | 0 | Y | N | 收租日期 | |
| 15 | rent_months | double | 9 | 2 | Y | N | 0.00 | 租金月数 |
| 16 | water_and_electricity_expenses | double | 9 | 2 | Y | N | 0.00 | 水电费用 |
| 17 | rent_receipt | varchar | 255 | 0 | Y | N | 租金收据 | |
| 18 | total_rental_amount | varchar | 64 | 0 | Y | N | 租金总额 | |
| 19 | pay_state | varchar | 16 | 0 | N | N | 未支付 | 支付状态 |
| 20 | pay_type | varchar | 16 | 0 | Y | N | 支付类型: 微信、支付宝、网银 | |
| 21 | create_time | datetime | 19 | 0 | N | N | CURRENT_TIMESTAMP | 创建时间 |
| 22 | update_time | timestamp | 19 | 0 | N | N | CURRENT_TIMESTAMP | 更新时间 |
| 23 | source_table | varchar | 255 | 0 | Y | N | 来源表 | |
| 24 | source_id | int | 10 | 0 | Y | N | 来源ID | |
| 25 | source_user_id | int | 10 | 0 | Y | N | 来源用户 |
| 编号 | 名称 | 数据类型 | 长度 | 小数位 | 允许空值 | 主键 | 默认值 | 说明 |
| 1 | rental_users_id | int | 10 | 0 | N | Y | 租房用户ID | |
| 2 | user_name | varchar | 64 | 0 | N | N | 用户姓名 | |
| 3 | user_phone_number | varchar | 16 | 0 | Y | N | 用户电话 | |
| 4 | examine_state | varchar | 16 | 0 | N | N | 已通过 | 审核状态 |
| 5 | user_id | int | 10 | 0 | N | N | 0 | 用户ID |
| 6 | create_time | datetime | 19 | 0 | N | N | CURRENT_TIMESTAMP | 创建时间 |
| 7 | update_time | timestamp | 19 | 0 | N | N | CURRENT_TIMESTAMP | 更新时间 |
| 编号 | 名称 | 数据类型 | 长度 | 小数位 | 允许空值 | 主键 | 默认值 | 说明 |
| 1 | schedule_id | smallint | 5 | 0 | N | Y | 日程ID:[0,32767] | |
| 2 | content | varchar | 255 | 0 | Y | N | 日程内容 | |
| 3 | scheduled_time | datetime | 19 | 0 | Y | N | 计划时间 | |
| 4 | user_id | int | 10 | 0 | N | N | 用户id | |
| 5 | create_time | datetime | 19 | 0 | Y | N | 创建时间 | |
| 6 | update_time | datetime | 19 | 0 | Y | N | 更新时间 |
| 编号 | 名称 | 数据类型 | 长度 | 小数位 | 允许空值 | 主键 | 默认值 | 说明 |
| 1 | score_id | int | 10 | 0 | N | Y | 评分ID: | |
| 2 | user_id | int | 10 | 0 | N | N | 0 | 评分人: |
| 3 | nickname | varchar | 64 | 0 | Y | N | 昵称: | |
| 4 | score_num | double | 5 | 2 | N | N | 0.00 | 评分: |
| 5 | create_time | timestamp | 19 | 0 | N | N | CURRENT_TIMESTAMP | 创建时间: |
| 6 | update_time | timestamp | 19 | 0 | N | N | CURRENT_TIMESTAMP | 更新时间: |
| 7 | source_table | varchar | 255 | 0 | Y | N | 来源表: | |
| 8 | source_field | varchar | 255 | 0 | Y | N | 来源字段: | |
| 9 | source_id | int | 10 | 0 | N | N | 0 | 来源ID: |
| 编号 | 名称 | 数据类型 | 长度 | 小数位 | 允许空值 | 主键 | 默认值 | 说明 |
| 1 | slides_id | int | 10 | 0 | N | Y | 轮播图ID: | |
| 2 | title | varchar | 64 | 0 | Y | N | 标题: | |
| 3 | content | varchar | 255 | 0 | Y | N | 内容: | |
| 4 | url | varchar | 255 | 0 | Y | N | 链接: | |
| 5 | img | varchar | 255 | 0 | Y | N | 轮播图: | |
| 6 | hits | int | 10 | 0 | N | N | 0 | 点击量: |
| 7 | create_time | timestamp | 19 | 0 | N | N | CURRENT_TIMESTAMP | 创建时间: |
| 8 | update_time | timestamp | 19 | 0 | N | N | CURRENT_TIMESTAMP | 更新时间: |
| 编号 | 名称 | 数据类型 | 长度 | 小数位 | 允许空值 | 主键 | 默认值 | 说明 |
| 1 | upload_id | int | 10 | 0 | N | Y | 上传ID | |
| 2 | name | varchar | 64 | 0 | Y | N | 文件名 | |
| 3 | path | varchar | 255 | 0 | Y | N | 访问路径 | |
| 4 | file | varchar | 255 | 0 | Y | N | 文件路径 | |
| 5 | display | varchar | 255 | 0 | Y | N | 显示顺序 | |
| 6 | father_id | int | 10 | 0 | Y | N | 0 | 父级ID |
| 7 | dir | varchar | 255 | 0 | Y | N | 文件夹 | |
| 8 | type | varchar | 32 | 0 | Y | N | 文件类型 |
| 编号 | 名称 | 数据类型 | 长度 | 小数位 | 允许空值 | 主键 | 默认值 | 说明 |
| 1 | user_id | int | 10 | 0 | N | Y | 用户ID:[0,8388607]用户获取其他与用户相关的数据 | |
| 2 | state | smallint | 5 | 0 | N | N | 1 | 账户状态:[0,10](1可用|2异常|3已冻结|4已注销) |
| 3 | user_group | varchar | 32 | 0 | Y | N | 所在用户组:[0,32767]决定用户身份和权限 | |
| 4 | login_time | timestamp | 19 | 0 | N | N | CURRENT_TIMESTAMP | 上次登录时间: |
| 5 | phone | varchar | 11 | 0 | Y | N | 手机号码:[0,11]用户的手机号码,用于找回密码时或登录时 | |
| 6 | phone_state | smallint | 5 | 0 | N | N | 0 | 手机认证:[0,1](0未认证|1审核中|2已认证) |
| 7 | username | varchar | 16 | 0 | N | N | 用户名:[0,16]用户登录时所用的账户名称 | |
| 8 | nickname | varchar | 16 | 0 | Y | N | 昵称:[0,16] | |
| 9 | password | varchar | 64 | 0 | N | N | 密码:[0,32]用户登录所需的密码,由6-16位数字或英文组成 | |
| 10 | | varchar | 64 | 0 | Y | N | 邮箱:[0,64]用户的邮箱,用于找回密码时或登录时 | |
| 11 | email_state | smallint | 5 | 0 | N | N | 0 | 邮箱认证:[0,1](0未认证|1审核中|2已认证) |
| 12 | avatar | varchar | 255 | 0 | Y | N | 头像地址:[0,255] | |
| 13 | open_id | varchar | 255 | 0 | Y | N | 针对获取用户信息字段 | |
| 14 | create_time | timestamp | 19 | 0 | N | N | CURRENT_TIMESTAMP | 创建时间: |
| 编号 | 名称 | 数据类型 | 长度 | 小数位 | 允许空值 | 主键 | 默认值 | 说明 |
| 1 | group_id | mediumint | 8 | 0 | N | Y | 用户组ID:[0,8388607] | |
| 2 | display | smallint | 5 | 0 | N | N | 100 | 显示顺序:[0,1000] |
| 3 | name | varchar | 16 | 0 | N | N | 名称:[0,16] | |
| 4 | description | varchar | 255 | 0 | Y | N | 描述:[0,255]描述该用户组的特点或权限范围 | |
| 5 | source_table | varchar | 255 | 0 | Y | N | 来源表: | |
| 6 | source_field | varchar | 255 | 0 | Y | N | 来源字段: | |
| 7 | source_id | int | 10 | 0 | N | N | 0 | 来源ID: |
| 8 | register | smallint | 5 | 0 | Y | N | 0 | 注册位置: |
| 9 | create_time | timestamp | 19 | 0 | N | N | CURRENT_TIMESTAMP | 创建时间: |
| 10 | update_time | timestamp | 19 | 0 | N | N | CURRENT_TIMESTAMP | 更新时间: |
数据库设计是系统开发中的关键步骤,通过识别实体、建立关系、设计表结构、选择主键和索引等方式,确保数据存储和管理的有效性和一致性。同时,考虑安全性和性能优化,采用合适的规范化和反规范化技术,以提高系统的响应速度和用户体验。综合以上因素,数据库设计为系统的稳定运行和高效管理提供了基础支持。
5 系统详细设计与实现
系统关键模块设计与实现是系统开发中的核心任务。通过分析需求,设计和实现关键模块,确保系统功能的完整性和稳定性。在设计过程中,需要考虑模块之间的交互和数据流动,合理选择技术和框架,并进行测试和优化,以确保关键模块的高效运行和用户满意度。
5.1.1 前台首页
在SSM房屋合同订单管理系统系统中,注册登录系统后,即可访问个性化首页,轻松浏览网站公告及最新的房屋资讯。导航地图功能帮助用户快速定位心仪房源。房屋信息页面详尽展示房屋细节,根据用户偏好和热度排序,便于发现理想住所。我的账户功能确保用户信息安全,个人中心则集成了个人首页、租赁订单、租赁合同等关键信息,以及租金、退租、续租管理,房屋维护申请和通知信息查看,还有收藏夹及评论管理,全方位提升租房体验。界面展示如下图所示。
图5-1 前台首页界面图
前台首页关键代码如下:
<?xml version="1.0" encoding="UTF-8" ?>
<!DOCTYPE configuration
PUBLIC "-//mybatis.org//DTD Config 3.0//EN"
"http://mybatis.org/dtd/mybatis-3-config.dtd">
<configuration>
<settings>
<setting name="lazyLoadingEnabled" value="true" />
<setting name="aggressiveLazyLoading" value="false" />
<setting name="useGeneratedKeys" value="true" />
<setting name="useColumnLabel" value="true" />
<setting name="mapUnderscoreToCamelCase" value="false" />
</settings>
</configuration>
<!--mybatis-->
<dependency>
<groupId>com.baomidou</groupId>
<artifactId>mybatis-plus</artifactId>
<version>3.3.1</version>
</dependency>
在SSM房屋合同订单管理系统系统中,用户注册是进入系统的第一步。用户通过提供必要的个人信息,如用户名、密码和电子邮件地址,完成注册流程。系统会验证信息的有效性,并生成唯一的用户账号。注册成功后,用户可以登录系统,访问和使用平台的各项功能。注册流程设计简洁,操作便捷,确保新用户能够顺利加入平台,参与到平台的互动和交流中。界面展示如下图所示。
图5-2 用户注册界面图
用户注册的关键代码如下:
public Map<String, Object> signUp(HttpServletRequest request) throws IOException {
Map<String, String> query = new HashMap<>();
Map<String,Object> map = service.readBody(request.getReader());
query.put("username",String.valueOf(map.get("username")));
List list = service.selectBaseList(service.select(query, new HashMap<>()));
if (list.size()>0){
return error(30000, "用户已存在");
}
map.put("password",service.encryption(String.valueOf(map.get("password"))));
service.insert(map);
return success(1);
}
在SSM房屋合同订单管理系统系统中,用户登录是访问平台各项功能的关键步骤。用户通过输入注册时的用户名和密码,进行身份验证。系统会检查输入的信息是否正确,若验证通过,用户将成功登录并进入系统主界面。登录后,用户可以浏览公告、发表评论、发布内容,以及管理个人资料。界面如下图所示。
图5-3登录界面图
public Map<String, Object> login(@RequestBody Map<String, String> data, HttpServletRequest httpServletRequest) {
log.info("[执行登录接口]");
String username = data.get("username");
String email = data.get("email");
String phone = data.get("phone");
String password = data.get("password");
List resultList = null;
QueryWrapper wrapper = new QueryWrapper<User>();
Map<String, String> map = new HashMap<>();
SSM房屋合同订单管理系统系统中,展示房屋的详细信息,包括户型、面积、租金、设施、照片等。用户可以根据自身需求,筛选合适的房源,并进行确定租房。界面如下图所示。
图5-4房屋信息界面图
房屋信息查看关键代码如下:
@PostMapping("/add")
@Transactional
public Map<String, Object> add(HttpServletRequest request) throws IOException {
Map<String,Object> paramMap = service.readBody(request.getReader());
this.addMap(paramMap);
return success(1);
}
@Transactional
public Map<String, Object> addMap(Map<String,Object> map){
service.insert(map);
return success(1);
}
图5-5租房详情界面图
SSM房屋合同订单管理系统系统中,实时展示系统的重要通知、政策更新、活动预告等信息。用户可以通过公告了解系统的新功能、优化改进以及租赁市场的相关政策变化。
界面如下图所示。
图5-6网站公告界面图
在SSM房屋合同订单管理系统系统中,管理员的用户管理功能至关重要。通过这一功能,管理员可以查看和管理所有注册用户的基本信息,包括用户名、注册时间、账号状态等。管理员可以执行操作,如启用或禁用用户账号、删除违规用户,以及调整用户权限,确保平台的安全性和健康的交流环境。界面如下图所示。
图5-7系统用户界面图
在SSM房屋合同订单管理系统系统中,管理员的系统管理功能包括轮播图管理部分。轮播图管理功能允许管理员上传、编辑和删除首页展示的轮播图片,用于推广重要活动、房屋或公告,确保用户能在第一时间看到关键信息。界面如下图所示。
图5-8系统管理界面图
关键代码如下:
@PostMapping("/add")
@Transactional
public Map<String, Object> add(HttpServletRequest request) throws IOException {
service.insert(service.readBody(request.getReader()));
return success(1);
}
@Transactional
public Map<String, Object> addMap(Map<String,Object> map){
service.insert(map);
return success(1);
}
在SSM房屋合同订单管理系统系统中,处理用户的租赁订单,包括订单审核、确认、归档等。管理员可以确保订单流程的顺畅进行,同时解决用户在使用过程中遇到的问题和纠纷。界面如下图所示。
图5-9租赁订单管理界面图
在SSM房屋合同订单管理系统系统中,续租信息管理模块允许管理员添加、编辑和删除续租信息,确保双方权益。通过便捷的在线续签和进度跟踪功能,提升用户续租体验。同时,该模块还具备数据分析能力,为优化租赁策略、提升服务效率提供数据支持。界面如下图所示。
图5-10续租信息管理界面图
关键代码如下:
@RequestMapping("/get_obj")
public Map<String, Object> obj(HttpServletRequest request) {
List resultList = service.selectBaseList(service.select(service.readQuery(request), service.readConfig(request)));
if (resultList.size() > 0) {
JSONObject jsonObject = new JSONObject();
jsonObject.put("obj",resultList.get(0));
return success(jsonObject);
} else {
return success(null);
}
}
6 系统测试
SSM房屋合同订单管理系统测试的主要目的是确保系统功能正常、性能稳定、安全可靠。测试旨在验证系统各项功能是否按照需求规格书要求正常工作,检查系统的易用性和用户体验,确保用户能够顺利完成各项操作。此外,系统测试还旨在评估系统的性能指标,包括响应时间、并发能力等,以保证系统在高负载情况下仍能正常运行。另外,安全测试也是重要的一部分,确保系统能够有效防范各类安全威胁和攻击。通过全面的系统测试,可以保障SSM房屋合同订单管理系统的稳定性、可靠性和安全性。
系统测试旨在检验系统功能是否正常工作。通过功能测试用例的执行,可以有效评估系统功能的正确性、完整性和稳定性,帮助发现和解决潜在的功能缺陷,确保系统能够按照预期功能正常运行。功能测试用例包括用户注册、用户登录、房屋查看、房屋信息发布、评论发布等。
| 测试用例编号 | 功能模块 | 测试用例描述 | 测试结果 |
| TC001 | 用户注册 | 输入有效的用户名、密码、邮箱和角色信息 | 注册成功,用户账户创建并收到验证邮件 |
| TC002 | 用户注册 | 输入已有用户名 | 注册失败,提示用户名已存在 |
表6-1 注册功能测试用例
| 测试用例编号 | 功能模块 | 测试用例描述 | 测试结果 |
| TC003 | 用户登录 | 输入正确的用户名和密码 | 登录成功,进入系统主界面 |
| TC004 | 用户登录 | 输入错误的用户名或密码 | 登录失败,提示用户名或密码错误 |
表6-2 登录功能测试用例
| 测试用例编号 | 功能模块 | 测试用例描述 | 测试结果 |
| TC005 | 房屋查看 | 进入房屋页面,查看所有房屋列表 | 成功加载所有房屋列表,按时间顺序排列 |
| TC006 | 房屋查看 | 点击特定主题,查看房屋内容 | 成功显示房屋的详细内容 |
表6-3 房屋查看功能测试用例
| 测试用例编号 | 功能模块 | 测试用例描述 | 测试结果 |
| TC007 | 房屋信息发布 | 输入标题和内容,发布新房屋 | 房屋发布成功,房屋出现在房屋列表顶部 |
| TC008 | 房屋信息发布 | 未输入标题,尝试发布房屋 | 发布失败,提示标题为必填项 |
表6-4房屋信息发布功能测试用例
| 测试用例编号 | 功能模块 | 测试用例描述 | 测试结果 |
| TC009 | 评论发布 | 在房屋下方输入评论内容并提交 | 评论发布成功,评论显示在房屋下方 |
| TC010 | 评论发布 | 输入超长评论内容并提交 | 发布失败,提示评论内容过长 |
表6-5评论发布功能测试用例
6.3 测试结果
在对SSM房屋合同订单管理系统系统的功能测试中,各模块的测试结果表明系统具备较高的稳定性和完备性。用户注册和登录模块能够正确处理用户输入信息:当注册信息有效时,系统成功创建账户并发送验证邮件;当用户名已存在或密码错误时,系统准确提示错误,保证了用户体验。在房屋查看功能的测试中,系统能够按时间顺序加载并显示房屋列表,并且成功展示房屋详细内容,操作流畅。对于房屋信息发布模块,系统能够成功发布新房屋并将其置顶,且对于缺少标题的房屋,系统阻止发布并提示补充必要信息,确保房屋内容规范。评论发布功能测试显示,当评论符合要求时,系统能成功发布;对于超长评论,系统会提示精简内容,保持评论区的可读性。整体测试结果表明,该系统能有效满足用户互动和信息交流需求。
结 论
SSM房屋合同订单管理系统,基于SSM框架构建,集成了房屋信息管理、租赁订单与合同管理、租金及退续租处理、房屋维护、财务报表等核心功能。系统结构清晰,采用Spring MVC实现前后端分离,Spring Context简化依赖关系,MyBatis优化数据库操作,确保高效稳定运行。
该系统覆盖了从房源录入到租赁完成的全流程管理,数据准确一致,提供丰富的报表统计功能,为管理层提供决策支持。同时,系统界面友好,操作便捷,提升了用户体验。
总体而言,SSM房屋合同订单管理系统以其功能全面、技术先进、操作简便的特点,为房屋租赁企业提供了高效、可靠的管理工具,促进了房屋租赁市场的数字化转型和规范化管理。
参考文献
[1]丁盈嘉.房地产业的整合式创新路径研究:看链家到贝壳的发展[J].经济研究导刊,2022,(33):63-65.
[2]A B M .Teaching user-friendly web design: A case study on Zillow.com in the real estate industry[J].Journal of Information Technology Teaching Cases,2022,12(1):35-42.
[3]王冠龙. 基于SSM的客房管理系统设计与实现[J]. 现代信息科技, 2024, 8 (13): 84-89.
[4]朴丽莎, 陈平星. 基于SSM框架的学生作业管理系统的设计与实现[J]. 科技资讯, 2024, 22 (08): 233-237+243.
[5]李昊聪,李喜龙,曹俊鹏,等.基于SSM框架的安全生产费用审核管理系统设计[J].轻工科技,2024,40(02):87-90.
[6]李伟. 基于课程思政背景的线上线下融合教学探索——以Java SSM框架技术课程为例[J]. 现代信息科技, 2024, 8 (09): 190-193+198.
[7]王云亮,胡琳.基于SSM框架结构的高职学生岗位实习过程管理系统设计[J].信息与电脑(理论版),2024,36(01):251-253.
[8]袁爱平,陈畅,孙士兵,等.基于SSM框架的高校学生信息管理系统设计与实现[J].工业控制计算机,2023,36(12):127-129.
[9]李昊聪, 李喜龙, 曹俊鹏, 夏旭, 李翔宇. 基于SSM框架的安全生产费用审核管理系统设计[J]. 轻工科技, 2024, 40 (02): 87-90.
[10]申娇娣.基于SSM框架的大学生创新创业申报系统构建[J].中国新技术新产品,2024,(03):27-30.
[11]赵梓皓,景波,单诚,等.基于SSM的校园常态化防控管理信息系统研究与设计[J].软件,2022,43(08):160-166.
[12]Xiao Z ,Ali Y ,Xin W , et al.Sports Work Strategy of College Counselors Based on MySQL Database Big Data Analysis[J].International Journal of Information Technology and Web Engineering (IJITWE),2023,18(1):1-14.
[13]Xin H ,Chaobing Y .Development and application of JAVA language development test evaluation system software[J].Journal of Computational Methods in Sciences and Engineering,2020,20(4):1-12.
[14]王云亮, 胡琳. 基于SSM框架结构的高职学生岗位实习过程管理系统设计[J]. 信息与电脑(理论版), 2024, 36 (01): 251-253.
[15]袁爱平, 陈畅, 孙士兵, 符春. 基于SSM框架的高校学生信息管理系统设计与实现[J]. 工业控制计算机, 2023, 36 (12): 127-129.
[16]魏林, 朱杨骁, 蔡亚洲, 吴轶垚. 基于SSM的高校实验室设备故障报修综合管理平台设计与实现[J]. 电脑知识与技术, 2023, 19 (23): 57-59.
[17]岳峰, 段政伟. 基于SSM的IMSI与人像采集比对系统设计与实现[J]. 工业控制计算机, 2023, 36 (07): 96-97.
致 谢
在此,我衷心地向所有在我开发SSM房屋合同订单管理系统过程中给予支持与帮助的人们表示最诚挚的感谢。感谢我的指导老师,您的专业指导和无私分享让我受益匪浅;感谢我的团队成员,我们并肩作战,共同攻克了一个又一个技术难关;感谢测试人员,你们的严格把关确保了系统的稳定性和可靠性;还要感谢所有提供反馈和建议的用户,你们的意见是我不断进步的动力。没有你们,就没有这个系统的成功上线。再次感谢大家的支持与信任,未来我们将继续努力,为用户带来更好的产品和服务。

被折叠的 条评论
为什么被折叠?



