目 录
摘要
随着社会对公益事业关注度的不断提升,如何高效、透明地进行爱心捐赠成为亟待解决的问题。本研究旨在通过开发一个基于Spring Boot框架的公益众筹爱心捐赠系统,以满足现代社会对于公益项目管理的需求。
系统实现了包括志愿者用户端和管理员后台在内的多种功能模块。志愿者用户可以浏览首页、通知公告、公益资讯、参与公益项目及培训活动等;管理员则负责审核物品和资金捐赠、管理公益类型与项目、维护系统资源等。系统采用Spring Boot作为后端框架,结合Java语言的强大功能以及MySQL数据库的支持,确保系统的稳定性和数据的安全性。
本系统的建立不仅有助于提高公益项目的管理和执行效率,还能够增强公众对公益事业的信任感,促进更多人参与到爱心捐赠中来。其创新之处在于将现代信息技术与传统公益活动相结合,提供了一个开放、透明、高效的在线捐赠平台,具有重要的实践价值和社会意义。通过这一平台,不仅可以帮助需要帮助的人群更快获得支持,也能让捐赠者更加直观地看到自己的贡献,从而激励更多的爱心行动。
关键词:Java;Spring Boot框架;公益众筹爱心捐赠系统;MySQL
Abstract
With the continuous improvement of social attention to public welfare, how to make charitable donations efficiently and transparently has become an urgent problem to be solved. The purpose of this study is to develop a charity crowdfunding donation system based on the Spring Boot framework to meet the needs of modern society for philanthropic project management.
The system implements a variety of functional modules, including the volunteer user terminal and the administrator background. Volunteer users can browse the homepage, notices, public welfare information, participate in public welfare projects and training activities, etc.; Administrators are responsible for reviewing goods and fund donations, managing public welfare types and projects, and maintaining system resources. The system uses Spring Boot as the back-end framework, combined with the powerful functions of Java language and the support of MySQL database to ensure the stability of the system and the security of data.
The establishment of this system not only helps to improve the efficiency of the management and implementation of public welfare projects, but also enhances the public's trust in public welfare undertakings and promotes more people to participate in charitable donations. Its innovation lies in the combination of modern information technology and traditional public welfare activities, providing an open, transparent and efficient online donation platform, which has important practical value and social significance. Through this platform, it can not only help people in need to get support faster, but also allow donors to see their contributions more intuitively, so as to inspire more loving actions.
Keywords: Java; Spring Boot framework; public welfare crowdfunding donation system; MySQL
1 绪论
1.1 研究背景
在当今社会,随着互联网技术的飞速发展和社会公众对公益事业关注度的日益增加,如何利用先进的信息技术手段来提高公益活动的透明度、效率以及参与度成为了新的研究热点。传统的公益捐赠模式由于信息传播效率低下、管理成本高昂和透明度不足等问题,难以满足现代社会的需求。特别是在处理资金与物品捐赠的过程中,缺乏一个高效、可靠的平台来确保每一笔捐赠都能准确无误地到达需要帮助的人手中,并让捐赠者能够实时跟踪捐赠情况。
基于此背景,本研究聚焦于开发一套基于Spring Boot框架的公益众筹爱心捐赠系统。通过整合现代信息技术的优势,如采用Java语言进行后端开发,MySQL数据库实现数据持久化,以及引入前后端分离架构提升用户体验,旨在构建一个既开放又透明的在线捐赠平台。平台不仅能够支持志愿者用户便捷地参与到各类公益项目中,同时也为管理员提供了强大的后台管理功能,以便更有效地审核和管理捐赠事务,确保公益活动的顺利开展。
在国内,公益众筹爱心捐赠系统的相关研究与应用起步较晚,但随着互联网技术的发展和社会对公益活动关注度的提升,近年来取得了显著进展。起初,国内的公益项目多依赖于传统的线下募捐方式,存在透明度低、管理成本高等问题。随着电子商务和移动支付技术的普及,众多互联网公司开始涉足公益领域,推出了如腾讯公益、阿里巴巴公益等平台,极大地推动了公益众筹模式的发展。然而,这些平台在功能完整性、用户体验以及透明度方面仍有较大的提升空间,特别是在结合现代框架和技术实现高效管理方面。
在国外,公益众筹的概念兴起较早,并且发展迅速,形成了较为成熟的市场环境和技术体系。国际上知名的公益众筹平台如Kickstarter、Indiegogo不仅支持多种类型的公益项目,还通过先进的技术手段保障交易的安全性和信息的透明度。此外,国外的研究更多地集中在如何利用区块链技术来进一步提高公益项目的透明度和信任度,例如通过智能合约自动执行捐赠条款,确保每一笔捐款都能被追踪。尽管如此,针对特定用户群体(如志愿者)的功能开发和服务优化仍然是一个持续探索的方向,尤其是在整合社交网络特性以增强用户互动和参与感方面。
本研究旨在通过开发一个基于Spring Boot框架的公益众筹爱心捐赠系统,提升公益活动的透明度和效率。该系统将集成志愿者用户端与管理员后台管理功能,支持物品和资金捐赠、公益项目展示与管理、培训信息及活动安排等功能模块,确保每一个捐赠环节都能够被有效追踪,同时简化公益项目的管理和执行流程,为用户提供便捷、直观的操作体验。
本系统的建立不仅能够填补现有公益捐赠平台在透明度和效率方面的不足,还能够在促进社会公益事业发展方面发挥重要作用。通过提供一个开放且透明的在线捐赠环境,可以增强公众对公益事业的信任感,激励更多的个人和组织参与到爱心捐赠活动中来,从而帮助更多需要帮助的人群。此外,系统采用的技术架构也为其他类型的公益平台建设提供了参考案例,具有重要的实践指导价值。
论文将分层次经行编排,除去论文摘要致谢文献参考部分,正文部分还会对系统需求做出分析,以及阐述大体的设计和实现的功能,最后罗列部分调测记录,论文主要架构如下:
第一章:引言。第一章主要介绍了课题研究的背景和意义,系统开发的国内外研究现状和本文的组织结构。
第二章:相关技术介绍。主要对本系统使用的相关技术和开发环境进行介绍。
第三章:系统需求分析。主要从系统的用户、功能等方面进行需求分析。
第四章:系统设计。主要对系统框架、系统功能模块、数据库进行功能设计。
第五章:系统实现。主要介绍了系统框架搭建、系统界面的实现。
第六章:系统测试。主要对系统的部分界面进行测试并对主要功能进行测试
2 相关技术介绍
2.1 Java语言
Java是一种跨平台的高级编程语言[1],具有广泛应用于各个领域的优势。它拥有简单易学、可靠稳定、安全性强和良好的性能等特点。在公益众筹爱心捐赠系统中,Java将作为主要的后端编程语言来实现系统的核心功能[2]。通过使用Java,我们可以实现数据的处理、业务逻辑的编写以及与前端界面的交互。同时,Java还提供了丰富的类库和开发工具,方便开发人员进行系统设计和开发。
2.2 Spring Boot框架
Spring Boot[3],作为Spring生态系统中一颗璀璨的明星,以其“约定优于配置”的核心理念,极大地简化了Java应用的开发、部署与管理流程。它并非是对Spring框架的颠覆,而是在其基础上进行了深度封装与优化,旨在快速搭建独立的、生产级别的Spring应用[4]。Spring Boot通过自动配置功能,减少了大量繁琐的配置工作,让开发者能够更加专注于业务逻辑的实现。同时,它集成了众多常用库,如数据库连接池、缓存、消息队列等,为开发者提供了一站式的解决方案。此外,Spring Boot还支持多种部署方式,无论是传统的WAR包部署,还是现代的容器化部署,都能轻松应对。因此,选择Spring Boot作为公益众筹爱心捐赠系统的开发框架,不仅能够提升开发效率,还能确保系统的稳定性和可维护性。
2.3 HTML前端技术
HTML(超文本标记语言)是构建WEB页面的标准标记语言[5]。它用于定义网页的结构和内容,通过标签(tag)来描述文本、图像、链接等元素。结合CSS和JavaScript,HTML可以实现丰富的用户界面和交互效果,是WEB前端开发的基础。
B/S(Browser/Server)结构是一种用于WEB应用程序的架构模式[6],用户通过浏览器与服务器进行交互。与传统的C/S(Client/Server)架构相比,B/S结构具有更好的普适性和简便性,用户无需安装客户端软件,只需通过浏览器即可访问应用,降低了维护和升级的成本。
MySQL数据库[7],作为开源关系型数据库管理系统的佼佼者,以其高性能、可靠性、易用性和灵活性,在全球范围内被广泛应用于各类企业级应用中。MySQL采用SQL(结构化查询语言)作为数据操作的标准语言,支持复杂的查询、数据更新、索引优化等功能,确保数据的高效存取和完整性。其强大的事务处理能力,为业务逻辑的原子性、一致性、隔离性和持久性提供了坚实保障。此外,MySQL还具备高度的可配置性和可扩展性,通过优化存储引擎、调整配置参数等手段,可以轻松应对高并发、大数据量的应用场景。在公益众筹爱心捐赠系统中,MySQL作为后端数据存储的核心[8],不仅为系统提供了稳定可靠的数据支持,还通过其丰富的数据操作功能,助力系统实现复杂的业务逻辑和高效的数据管理。
3 系统分析
3.1 可行性分析
可行性分析是系统分析的第一步,进行系统的可行性分析是至关重要的。它不仅帮助我们评估项目的潜在风险和挑战,还能确保资源的有效利用,避免不必要的浪费。通过技术、经济和操作三个维度的全面分析,我们可以明确项目的实施路径,确定是否具备成功的基础条件,并为后续的开发和运营提供科学依据。这种系统化的评估有助于识别可能的瓶颈,提前制定应对策略,从而提高项目的成功率和可持续性。
3.1.1 技术可行性分析
从技术角度来看,本系统基于Spring Boot框架构建,结合现代前端技术和数据库管理,能够有效支持公益众筹爱心捐赠系统的各项功能需求。Spring Boot提供了强大的架构支持,确保系统的可扩展性和稳定性。通过充分的技术调研和原型测试,我们确认现有的技术栈完全能够满足系统的开发和运行要求,具备较高的技术可行性。
从经济角度考量,本系统的开发和维护成本在可控范围内,且预期的投资回报率较高。初期投入主要包括软件开发、硬件采购和人员培训等方面,但通过合理的预算规划和资源分配,可以有效控制成本。更重要的是,系统上线后将显著提升公益众筹爱心捐赠系统的运营效率,减少人工干预,降低管理成本。
在操作可行性方面,本系统设计注重用户体验,采用了直观易用的界面设计,并提供详细的帮助文档支持,确保用户可以轻松上手使用各项功能。无论是用户还是管理员,都能通过简洁明了的操作流程完成信息查询和管理等任务。因此,从用户操作的角度来看,本系统具备良好的操作可行性。
3.2.1 功能性需求分析
本公益众筹爱心捐赠系统旨在为志愿者用户提供便捷的参与途径,同时为管理员提供强大的后台管理功能。系统需要支持包括首页浏览、通知公告、公益资讯获取、公益项目和培训信息查询、活动安排查看、个人账户管理等模块;对于管理员,则需具备审核物品与资金捐赠、管理公益类型与项目、维护系统资源等功能,确保系统的高效运作和信息透明度。具体功能描述如下:
(1)志愿者用户模块:
首页:展示最新公益资讯和热门项目,帮助用户快速了解平台动态。
通知公告:发布重要消息和更新,确保用户获取最新公益活动信息。
公益资讯:提供详尽的公益相关文章和资料,丰富用户的公益知识。
公益项目:列出所有可参与的公益项目详情,方便用户选择感兴趣的项目进行支持。
培训信息:介绍各类公益培训课程的时间地点等信息,提升用户的公益实践能力。
活动安排:显示即将举行的公益活动日程,鼓励用户积极参与线下活动。
我的账户:允许用户管理个人信息,包括修改密码、联系方式等。
个人中心:包含物品捐赠、资金捐赠、收藏、评论管理等子模块,便于用户跟踪自己的捐赠记录和互动情况。
(2)管理员管理模块:
后台首页:提供物品捐赠统计、资金捐赠统计图表,直观展示公益成果。
系统用户管理:添加、删除或编辑用户信息,确保用户数据的准确性和安全性。
公益类型管理:定义和调整公益项目的类别,便于分类管理和用户筛选。
公益项目管理:创建、编辑和删除公益项目,控制项目上线和下线状态。
物品捐赠管理:审查用户提交的物品捐赠请求,确保符合要求后批准。
资金捐赠管理:检查资金捐赠的合法性和准确性,保证每笔捐款的安全。
培训信息管理:发布、更新或取消培训课程信息,保持信息的时效性。
活动安排管理:规划和调整公益活动的日程安排,提高活动组织效率。
系统管理:上传和管理首页轮播图,设置并监控敏感词汇,维护系统环境健康。
通知公告管理:发布重要通知,确保用户及时了解最新的政策和活动信息。
资源管理:收集、整理和发布公益资讯,增强平台的信息服务功能。
3.2.2 非功能性分析
公益众筹爱心捐赠系统设计与实现需要具备性能、可靠性、安全性、可用性、扩展性等非功能性特征。系统应在长时间运行中保持稳定,用户界面简洁直观;具备高效的数据处理和响应速度;采取安全措施保护用户信息;根据用户反馈调整推荐算法;方便用户进行信息搜索和排序;易于维护和管理,支持与其他系统互操作。设计和开发过程中需注重这些要求,以提供高质量、用户友好和可信赖的系统体验。具体如下3-1表格:
表3-1公益众筹爱心捐赠系统非功能需求表
| 非功能性要求 | 说明 |
| 性能 | 评估响应时间、并发用户数、吞吐量等指标,以确保系统稳定高效地运行。 |
| 可靠性 | 评估系统的稳定性、容错能力和数据完整性,保障系统在故障情况下正常运行。 |
| 安全性 | 评估用户身份认证、数据加密和访问控制等,保护用户信息和交易的安全。 |
| 可用性 | 评估系统的稳定性、故障处理能力和用户界面友好性,提供良好的用户体验。 |
| 扩展性 | 评估系统的可扩展性和灵活性,以便根据需求进行功能扩展和升级。 |
系统用例分析是对公益众筹爱心捐赠系统中各个功能模块的用户需求和行为进行分析,以识别和描述不同的用户用例。通过系统用例分析,可以深入了解用户在系统上的操作流程和交互方式,为系统设计和开发提供指导,并确保系统能够满足用户的需求和期望。
志愿者用户用例图如图3-1所示。

图3-1 志愿者用户角色用例图
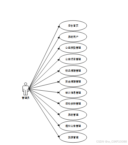
管理员角色用例图如图3-2所示。

公益众筹爱心捐赠系统须支撑整个机构不同层面的多种职能,而各功能模块间存在着多种关联信息,组成一个有机整体,并针对就业数据自身特点和面临的现实条件,对系统进行流程图设计。活动图是一种用于对系统的动态行为建模的另一种常用图表,通常用于可视化展示系统中各个活动的执行顺序、流程控制和数据交互,展现从一个活动到另一个活动的控制流,活动图在本质上是一种流程图;但活动图着重表现从一个活动到另一个活动的控制流。因此,这里列举了2个业务活动图。
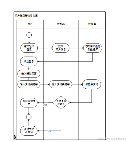
(1)用户登录查询的业务流程如下。
用户注册登录,系统从数据库获取用户数据信息,登录成功用户进入查询页面,用户输入查询关键字,数据库查询用户所输入的关键字,查询成功显示查询的模块信息,查询失败不显示。用户登录查询功能的活动图如图3-3所示。

图3-3 用户登录查询活动图
(2)管理员添加信息的业务流程如下。
此活动图描述了管理员添加信息。管理员可以通过信息管理模块页面选择要添加的基本信息。添加成功传入数据库中,失败则不添加。管理员可以保存信息并更新系统中的信息。管理员添加信息功能的活动图如图3-4所示。

4 系统总体设计
从技术角度来看,公益众筹爱心捐赠系统的架构设计至关重要。我们将采用MVC架构,包括表现层、业务逻辑层和数据访问层。表现层负责用户界面展示,业务逻辑层处理核心功能逻辑,数据访问层负责数据库交互。通过三层架构模式,确保系统的可靠性和可扩展性。
系统架构图如图4-1所示。

图4-1 系统架构图
通过整体功能模块设计,我们将根据需求分析的结果,将系统的功能划分为不同的模块。每个模块负责实现特定的功能,并与其他模块进行协作。我们将详细定义每个模块的输入、输出、处理逻辑和相互依赖关系。系统总体功能模块图如下图所示。

图4-2 公益众筹爱心捐赠系统功能模块图
4.3 数据库设计
数据库设计一般包括需求分析、概念模型设计、数据库表建立三大过程,其中需求分析前面章节已经阐述,概念模型设计有概念模型和逻辑结构设计两部分。
4.3.1 数据库概念结构设计
本文在系统分析阶段就抽取了一些实体,根据实体之间的关系,经过分析进行系统E-R图的设计。下面是整个公益众筹爱心捐赠系统中主要的数据库表总E-R实体关系图。

图4-3 公益众筹爱心捐赠系统总E-R关系图
4.3.2 数据库逻辑结构设计
数据库是公益众筹爱心捐赠系统的数据处理的基础,也是为界面数据的展示与存储的关键。公益众筹爱心捐赠系统的主要数据库表如下。
| 编号 | 字段名 | 类型 | 长度 | 是否非空 | 是否主键 | 注释 |
| 1 | token_id | int | 是 | 是 | 临时访问牌ID | |
| 2 | token | varchar | 64 | 否 | 否 | 临时访问牌 |
| 3 | info | text | 65535 | 否 | 否 | 信息 |
| 4 | maxage | int | 是 | 否 | 最大寿命:默认2小时 | |
| 5 | create_time | timestamp | 是 | 否 | 创建时间 | |
| 6 | update_time | timestamp | 是 | 否 | 更新时间 | |
| 7 | user_id | int | 是 | 否 | 用户编号 |
表 4-2-activity_arrangement(活动安排)
| 编号 | 字段名 | 类型 | 长度 | 是否非空 | 是否主键 | 注释 |
| 1 | activity_arrangement_id | int | 是 | 是 | 活动安排ID | |
| 2 | event_name | varchar | 64 | 否 | 否 | 活动名称 |
| 3 | activity_number | varchar | 64 | 否 | 否 | 活动编号 |
| 4 | activity_time | datetime | 否 | 否 | 活动时间 | |
| 5 | activity_pictures | varchar | 255 | 否 | 否 | 活动图片 |
| 6 | participants | varchar | 64 | 否 | 否 | 参与人员 |
| 7 | activity_content | text | 65535 | 否 | 否 | 活动内容 |
| 8 | activity_arrangement | text | 65535 | 否 | 否 | 活动安排 |
| 9 | event_details | text | 65535 | 否 | 否 | 活动详情 |
| 10 | hits | int | 是 | 否 | 点击数 | |
| 11 | praise_len | int | 是 | 否 | 点赞数 | |
| 12 | collect_len | int | 是 | 否 | 收藏数 | |
| 13 | comment_len | int | 是 | 否 | 评论数 | |
| 14 | create_time | datetime | 是 | 否 | 创建时间 | |
| 15 | update_time | timestamp | 是 | 否 | 更新时间 |
表 4-3-article(文章)
| 编号 | 字段名 | 类型 | 长度 | 是否非空 | 是否主键 | 注释 |
| 1 | article_id | mediumint | 是 | 是 | 文章id | |
| 2 | title | varchar | 125 | 是 | 是 | 标题 |
| 3 | type | varchar | 64 | 是 | 否 | 文章分类 |
| 4 | hits | int | 是 | 否 | 点击数 | |
| 5 | praise_len | int | 是 | 否 | 点赞数 | |
| 6 | create_time | timestamp | 是 | 否 | 创建时间 | |
| 7 | update_time | timestamp | 是 | 否 | 更新时间 | |
| 8 | source | varchar | 255 | 否 | 否 | 来源 |
| 9 | url | varchar | 255 | 否 | 否 | 来源地址 |
| 10 | tag | varchar | 255 | 否 | 否 | 标签 |
| 11 | content | longtext | 4294967295 | 否 | 否 | 正文 |
| 12 | img | varchar | 255 | 否 | 否 | 封面图 |
| 13 | description | text | 65535 | 否 | 否 | 文章描述 |
表 4-4-article_type(文章分类)
| 编号 | 字段名 | 类型 | 长度 | 是否非空 | 是否主键 | 注释 |
| 1 | type_id | smallint | 是 | 是 | 分类ID | |
| 2 | display | smallint | 是 | 否 | 显示顺序 | |
| 3 | name | varchar | 16 | 是 | 否 | 分类名称 |
| 4 | father_id | smallint | 是 | 否 | 上级分类ID | |
| 5 | description | varchar | 255 | 否 | 否 | 描述 |
| 6 | icon | text | 65535 | 否 | 否 | 分类图标 |
| 7 | url | varchar | 255 | 否 | 否 | 外链地址 |
| 8 | create_time | timestamp | 是 | 否 | 创建时间 | |
| 9 | update_time | timestamp | 是 | 否 | 更新时间 |
表 4-5-auth(用户权限管理)
| 编号 | 字段名 | 类型 | 长度 | 是否非空 | 是否主键 | 注释 |
| 1 | auth_id | int | 是 | 是 | 授权ID | |
| 2 | user_group | varchar | 64 | 否 | 否 | 用户组 |
| 3 | mod_name | varchar | 64 | 否 | 否 | 模块名 |
| 4 | table_name | varchar | 64 | 否 | 否 | 表名 |
| 5 | page_title | varchar | 255 | 否 | 否 | 页面标题 |
| 6 | path | varchar | 255 | 否 | 否 | 路由路径 |
| 7 | parent | varchar | 64 | 否 | 否 | 父级菜单 |
| 8 | parent_sort | int | 是 | 否 | 父级菜单排序 | |
| 9 | position | varchar | 32 | 否 | 否 | 位置 |
| 10 | mode | varchar | 32 | 是 | 否 | 跳转方式 |
| 11 | add | tinyint | 是 | 否 | 是否可增加 | |
| 12 | del | tinyint | 是 | 否 | 是否可删除 | |
| 13 | set | tinyint | 是 | 否 | 是否可修改 | |
| 14 | get | tinyint | 是 | 否 | 是否可查看 | |
| 15 | field_add | text | 65535 | 否 | 否 | 添加字段 |
| 16 | field_set | text | 65535 | 否 | 否 | 修改字段 |
| 17 | field_get | text | 65535 | 否 | 否 | 查询字段 |
| 18 | table_nav_name | varchar | 500 | 否 | 否 | 跨表导航名称 |
| 19 | table_nav | varchar | 500 | 否 | 否 | 跨表导航 |
| 20 | option | text | 65535 | 否 | 否 | 配置 |
| 21 | create_time | timestamp | 是 | 否 | 创建时间 | |
| 22 | update_time | timestamp | 是 | 否 | 更新时间 |
表 4-6-code_token(验证码)
| 编号 | 字段名 | 类型 | 长度 | 是否非空 | 是否主键 | 注释 |
| 1 | code_token_id | int | 是 | 是 | 验证码ID | |
| 2 | token | varchar | 255 | 否 | 否 | 令牌 |
| 3 | code | varchar | 255 | 否 | 否 | 验证码 |
| 4 | expire_time | timestamp | 是 | 否 | 失效时间 | |
| 5 | create_time | timestamp | 是 | 否 | 创建时间 | |
| 6 | update_time | timestamp | 是 | 否 | 更新时间 |
表 4-7-collect(收藏)
| 编号 | 字段名 | 类型 | 长度 | 是否非空 | 是否主键 | 注释 |
| 1 | collect_id | int | 是 | 是 | 收藏ID | |
| 2 | user_id | int | 是 | 是 | 收藏人ID | |
| 3 | source_table | varchar | 255 | 否 | 否 | 来源表 |
| 4 | source_field | varchar | 255 | 否 | 否 | 来源字段 |
| 5 | source_id | int | 是 | 否 | 来源ID | |
| 6 | title | varchar | 255 | 否 | 否 | 标题 |
| 7 | img | varchar | 255 | 否 | 否 | 封面 |
| 8 | create_time | timestamp | 是 | 否 | 创建时间 | |
| 9 | update_time | timestamp | 是 | 否 | 更新时间 |
表 4-8-comment(评论)
| 编号 | 字段名 | 类型 | 长度 | 是否非空 | 是否主键 | 注释 |
| 1 | comment_id | int | 是 | 是 | 评论ID | |
| 2 | user_id | int | 是 | 是 | 评论人ID | |
| 3 | reply_to_id | int | 是 | 否 | 回复评论ID | |
| 4 | content | longtext | 4294967295 | 否 | 否 | 内容 |
| 5 | nickname | varchar | 255 | 否 | 否 | 昵称 |
| 6 | avatar | varchar | 255 | 否 | 否 | 头像地址 |
| 7 | create_time | timestamp | 是 | 否 | 创建时间 | |
| 8 | update_time | timestamp | 是 | 否 | 更新时间 | |
| 9 | source_table | varchar | 255 | 否 | 否 | 来源表 |
| 10 | source_field | varchar | 255 | 否 | 否 | 来源字段 |
| 11 | source_id | int | 是 | 否 | 来源ID |
表 4-9-donation_of_items(物品捐赠)
| 编号 | 字段名 | 类型 | 长度 | 是否非空 | 是否主键 | 注释 |
| 1 | donation_of_items_id | int | 是 | 是 | 物品捐赠ID | |
| 2 | volunteer_account | int | 否 | 否 | 志愿者账号 | |
| 3 | user_name | varchar | 64 | 否 | 否 | 用户姓名 |
| 4 | user_address | varchar | 64 | 否 | 否 | 用户住址 |
| 5 | user_phone_number | varchar | 64 | 否 | 否 | 用户电话 |
| 6 | public_welfare_name | varchar | 64 | 否 | 否 | 公益名称 |
| 7 | public_welfare_number | varchar | 64 | 否 | 否 | 公益编号 |
| 8 | public_welfare_type | varchar | 64 | 否 | 否 | 公益类型 |
| 9 | donation_time | date | 否 | 否 | 捐赠时间 | |
| 10 | donate_items | varchar | 64 | 否 | 否 | 捐赠物品 |
| 11 | list_of_items | varchar | 255 | 否 | 否 | 物品清单 |
| 12 | number_of_donors | double | 否 | 否 | 捐赠人数 | |
| 13 | donation_details | text | 65535 | 否 | 否 | 捐赠详情 |
| 14 | examine_state | varchar | 16 | 是 | 否 | 审核状态 |
| 15 | examine_reply | varchar | 16 | 否 | 否 | 审核回复 |
| 16 | create_time | datetime | 是 | 否 | 创建时间 | |
| 17 | update_time | timestamp | 是 | 否 | 更新时间 | |
| 18 | source_table | varchar | 255 | 否 | 否 | 来源表 |
| 19 | source_id | int | 否 | 否 | 来源ID | |
| 20 | source_user_id | int | 否 | 否 | 来源用户 |
表 4-10-funding_donation(资金捐赠)
| 编号 | 字段名 | 类型 | 长度 | 是否非空 | 是否主键 | 注释 |
| 1 | funding_donation_id | int | 是 | 是 | 资金捐赠ID | |
| 2 | volunteer_account | int | 否 | 否 | 志愿者账号 | |
| 3 | user_name | varchar | 64 | 否 | 否 | 用户姓名 |
| 4 | user_address | varchar | 64 | 否 | 否 | 用户住址 |
| 5 | user_phone_number | varchar | 64 | 否 | 否 | 用户电话 |
| 6 | public_welfare_name | varchar | 64 | 否 | 否 | 公益名称 |
| 7 | public_welfare_number | varchar | 64 | 否 | 否 | 公益编号 |
| 8 | public_welfare_type | varchar | 64 | 否 | 否 | 公益类型 |
| 9 | donation_time | date | 否 | 否 | 捐赠时间 | |
| 10 | donation_amount | double | 否 | 否 | 捐赠金额 | |
| 11 | donation_details | text | 65535 | 否 | 否 | 捐赠详情 |
| 12 | examine_state | varchar | 16 | 是 | 否 | 审核状态 |
| 13 | examine_reply | varchar | 16 | 否 | 否 | 审核回复 |
| 14 | pay_state | varchar | 16 | 是 | 否 | 支付状态 |
| 15 | pay_type | varchar | 16 | 否 | 否 | 支付类型: 微信、支付宝、网银 |
| 16 | create_time | datetime | 是 | 否 | 创建时间 | |
| 17 | update_time | timestamp | 是 | 否 | 更新时间 | |
| 18 | source_table | varchar | 255 | 否 | 否 | 来源表 |
| 19 | source_id | int | 否 | 否 | 来源ID | |
| 20 | source_user_id | int | 否 | 否 | 来源用户 |
表 4-11-hits(用户点击)
| 编号 | 字段名 | 类型 | 长度 | 是否非空 | 是否主键 | 注释 |
| 1 | hits_id | int | 是 | 是 | 点赞ID | |
| 2 | user_id | int | 是 | 否 | 点赞人 | |
| 3 | create_time | timestamp | 是 | 否 | 创建时间 | |
| 4 | update_time | timestamp | 是 | 否 | 更新时间 | |
| 5 | source_table | varchar | 255 | 否 | 否 | 来源表 |
| 6 | source_field | varchar | 255 | 否 | 否 | 来源字段 |
| 7 | source_id | int | 是 | 否 | 来源ID |
表 4-12-notice(公告)
| 编号 | 字段名 | 类型 | 长度 | 是否非空 | 是否主键 | 注释 |
| 1 | notice_id | mediumint | 是 | 是 | 公告ID | |
| 2 | title | varchar | 125 | 是 | 否 | 标题 |
| 3 | content | longtext | 4294967295 | 否 | 否 | 正文 |
| 4 | create_time | timestamp | 是 | 否 | 创建时间 | |
| 5 | update_time | timestamp | 是 | 否 | 更新时间 |
表 4-13-praise(点赞)
| 编号 | 字段名 | 类型 | 长度 | 是否非空 | 是否主键 | 注释 |
| 1 | praise_id | int | 是 | 是 | 点赞ID | |
| 2 | user_id | int | 是 | 是 | 点赞人 | |
| 3 | create_time | timestamp | 是 | 否 | 创建时间 | |
| 4 | update_time | timestamp | 是 | 否 | 更新时间 | |
| 5 | source_table | varchar | 255 | 否 | 否 | 来源表 |
| 6 | source_field | varchar | 255 | 否 | 否 | 来源字段 |
| 7 | source_id | int | 是 | 否 | 来源ID | |
| 8 | status | tinyint | 是 | 否 | 点赞状态:1为点赞,0已取消 |
表 4-14-public_welfare_projects(公益项目)
| 编号 | 字段名 | 类型 | 长度 | 是否非空 | 是否主键 | 注释 |
| 1 | public_welfare_projects_id | int | 是 | 是 | 公益项目ID | |
| 2 | public_welfare_name | varchar | 64 | 否 | 否 | 公益名称 |
| 3 | public_welfare_number | varchar | 64 | 否 | 否 | 公益编号 |
| 4 | public_welfare_type | varchar | 64 | 否 | 否 | 公益类型 |
| 5 | public_welfare_pictures | varchar | 255 | 否 | 否 | 公益图片 |
| 6 | release_time | date | 否 | 否 | 发布时间 | |
| 7 | required_items | varchar | 64 | 否 | 否 | 所需物品 |
| 8 | donation_address | varchar | 64 | 否 | 否 | 捐赠地址 |
| 9 | target_amount | double | 否 | 否 | 目标金额 | |
| 10 | raised_amount | double | 否 | 否 | 已筹金额 | |
| 11 | public_welfare_details | text | 65535 | 否 | 否 | 公益详情 |
| 12 | hits | int | 是 | 否 | 点击数 | |
| 13 | praise_len | int | 是 | 否 | 点赞数 | |
| 14 | collect_len | int | 是 | 否 | 收藏数 | |
| 15 | comment_len | int | 是 | 否 | 评论数 | |
| 16 | recommend | int | 是 | 否 | 智能推荐 | |
| 17 | donation_of_items_limit_times | int | 是 | 否 | 物品捐赠限制次数 | |
| 18 | funding_donation_limit_times | int | 是 | 否 | 资金捐赠限制次数 | |
| 19 | create_time | datetime | 是 | 否 | 创建时间 | |
| 20 | update_time | timestamp | 是 | 否 | 更新时间 |
表 4-15-public_welfare_type(公益类型)
| 编号 | 字段名 | 类型 | 长度 | 是否非空 | 是否主键 | 注释 |
| 1 | public_welfare_type_id | int | 是 | 是 | 公益类型ID | |
| 2 | public_welfare_type | varchar | 64 | 否 | 否 | 公益类型 |
| 3 | create_time | datetime | 是 | 否 | 创建时间 | |
| 4 | update_time | timestamp | 是 | 否 | 更新时间 |
表 4-16-schedule(日程管理)
| 编号 | 字段名 | 类型 | 长度 | 是否非空 | 是否主键 | 注释 |
| 1 | schedule_id | smallint | 是 | 是 | 日程ID | |
| 2 | content | varchar | 255 | 否 | 否 | 日程内容 |
| 3 | scheduled_time | datetime | 否 | 否 | 计划时间 | |
| 4 | user_id | int | 是 | 否 | 用户ID | |
| 5 | create_time | datetime | 否 | 否 | 创建时间 | |
| 6 | update_time | datetime | 否 | 否 | 更新时间 |
表 4-17-score(评分)
| 编号 | 字段名 | 类型 | 长度 | 是否非空 | 是否主键 | 注释 |
| 1 | score_id | int | 是 | 是 | 评分ID | |
| 2 | user_id | int | 是 | 否 | 评分人 | |
| 3 | nickname | varchar | 64 | 否 | 否 | 昵称 |
| 4 | score_num | double | 是 | 否 | 评分 | |
| 5 | create_time | timestamp | 是 | 否 | 创建时间 | |
| 6 | update_time | timestamp | 是 | 否 | 更新时间 | |
| 7 | source_table | varchar | 255 | 否 | 否 | 来源表 |
| 8 | source_field | varchar | 255 | 否 | 否 | 来源字段 |
| 9 | source_id | int | 是 | 否 | 来源ID |
表 4-18-sensitive_vocabulary(敏感词汇)
| 编号 | 字段名 | 类型 | 长度 | 是否非空 | 是否主键 | 注释 |
| 1 | sensitive_vocabulary_id | int | 是 | 是 | 敏感词汇ID | |
| 2 | sensitive_vocabulary | varchar | 64 | 否 | 否 | 敏感词汇 |
| 3 | create_time | datetime | 是 | 否 | 创建时间 | |
| 4 | update_time | timestamp | 是 | 否 | 更新时间 |
表 4-19-slides(轮播图)
| 编号 | 字段名 | 类型 | 长度 | 是否非空 | 是否主键 | 注释 |
| 1 | slides_id | int | 是 | 是 | 轮播图ID | |
| 2 | title | varchar | 64 | 否 | 否 | 标题 |
| 3 | content | varchar | 255 | 否 | 否 | 内容 |
| 4 | url | varchar | 255 | 否 | 否 | 链接 |
| 5 | img | varchar | 255 | 否 | 否 | 轮播图 |
| 6 | hits | int | 是 | 否 | 点击量 | |
| 7 | create_time | timestamp | 是 | 否 | 创建时间 | |
| 8 | update_time | timestamp | 是 | 否 | 更新时间 |
表 4-20-training_information(培训信息)
| 编号 | 字段名 | 类型 | 长度 | 是否非空 | 是否主键 | 注释 |
| 1 | training_information_id | int | 是 | 是 | 培训信息ID | |
| 2 | training_name | varchar | 64 | 否 | 否 | 培训名称 |
| 3 | training_number | varchar | 64 | 否 | 否 | 培训编号 |
| 4 | training_time | datetime | 否 | 否 | 培训时间 | |
| 5 | training_pictures | varchar | 255 | 否 | 否 | 培训图片 |
| 6 | training_location | varchar | 64 | 否 | 否 | 培训地点 |
| 7 | participants | varchar | 64 | 否 | 否 | 参与人员 |
| 8 | training_details | text | 65535 | 否 | 否 | 培训详情 |
| 9 | hits | int | 是 | 否 | 点击数 | |
| 10 | praise_len | int | 是 | 否 | 点赞数 | |
| 11 | collect_len | int | 是 | 否 | 收藏数 | |
| 12 | comment_len | int | 是 | 否 | 评论数 | |
| 13 | create_time | datetime | 是 | 否 | 创建时间 | |
| 14 | update_time | timestamp | 是 | 否 | 更新时间 |
表 4-21-upload(文件上传)
| 编号 | 字段名 | 类型 | 长度 | 是否非空 | 是否主键 | 注释 |
| 1 | upload_id | int | 是 | 是 | 上传ID | |
| 2 | name | varchar | 64 | 否 | 否 | 文件名 |
| 3 | path | varchar | 255 | 否 | 否 | 访问路径 |
| 4 | file | varchar | 255 | 否 | 否 | 文件路径 |
| 5 | display | varchar | 255 | 否 | 否 | 显示顺序 |
| 6 | father_id | int | 否 | 否 | 父级ID | |
| 7 | dir | varchar | 255 | 否 | 否 | 文件夹 |
| 8 | type | varchar | 32 | 否 | 否 | 文件类型 |
表 4-22-user(用户账户)
| 编号 | 字段名 | 类型 | 长度 | 是否非空 | 是否主键 | 注释 |
| 1 | user_id | int | 是 | 是 | 用户ID | |
| 2 | state | smallint | 是 | 否 | 账户状态:(1可用|2异常|3已冻结|4已注销) | |
| 3 | user_group | varchar | 32 | 否 | 否 | 所在用户组 |
| 4 | login_time | timestamp | 是 | 否 | 上次登录时间 | |
| 5 | phone | varchar | 11 | 否 | 否 | 手机号码 |
| 6 | phone_state | smallint | 是 | 否 | 手机认证:(0未认证|1审核中|2已认证) | |
| 7 | username | varchar | 16 | 是 | 否 | 用户名 |
| 8 | nickname | varchar | 16 | 否 | 否 | 昵称 |
| 9 | password | varchar | 64 | 是 | 否 | 密码 |
| 10 | | varchar | 64 | 否 | 否 | 邮箱 |
| 11 | email_state | smallint | 是 | 否 | 邮箱认证:(0未认证|1审核中|2已认证) | |
| 12 | avatar | varchar | 255 | 否 | 否 | 头像地址 |
| 13 | open_id | varchar | 255 | 否 | 否 | 针对获取用户信息字段 |
| 14 | create_time | timestamp | 是 | 否 | 创建时间 |
表 4-23-user_group(用户组)
| 编号 | 字段名 | 类型 | 长度 | 是否非空 | 是否主键 | 注释 |
| 1 | group_id | mediumint | 是 | 是 | 用户组ID | |
| 2 | display | smallint | 是 | 否 | 显示顺序 | |
| 3 | name | varchar | 16 | 是 | 否 | 名称 |
| 4 | description | varchar | 255 | 否 | 否 | 描述 |
| 5 | source_table | varchar | 255 | 否 | 否 | 来源表 |
| 6 | source_field | varchar | 255 | 否 | 否 | 来源字段 |
| 7 | source_id | int | 是 | 否 | 来源ID | |
| 8 | register | smallint | 否 | 否 | 注册位置 | |
| 9 | create_time | timestamp | 是 | 否 | 创建时间 | |
| 10 | update_time | timestamp | 是 | 否 | 更新时间 |
表 4-24-volunteer_users(志愿者用户)
| 编号 | 字段名 | 类型 | 长度 | 是否非空 | 是否主键 | 注释 |
| 1 | volunteer_users_id | int | 是 | 是 | 志愿者用户ID | |
| 2 | user_name | varchar | 64 | 否 | 否 | 用户姓名 |
| 3 | user_gender | varchar | 64 | 否 | 否 | 用户性别 |
| 4 | user_age | double | 否 | 否 | 用户年龄 | |
| 5 | user_address | varchar | 64 | 否 | 否 | 用户住址 |
| 6 | user_phone_number | varchar | 16 | 否 | 否 | 用户电话 |
| 7 | examine_state | varchar | 16 | 是 | 否 | 审核状态 |
| 8 | examine_reply | varchar | 16 | 否 | 否 | 审核回复 |
| 9 | user_id | int | 是 | 否 | 用户ID | |
| 10 | create_time | datetime | 是 | 否 | 创建时间 | |
| 11 | update_time | timestamp | 是 | 否 | 更新时间 |
5 系统详细设计与实现
公益众筹爱心捐赠系统的详细设计与实现主要是根据前面的公益众筹爱心捐赠系统的需求分析和公益众筹爱心捐赠系统的总体设计来设计页面并实现业务逻辑。主要从公益众筹爱心捐赠系统界面实现、业务逻辑实现这两部分进行介绍。
5.1前台用户功能模块
5.1.1 前台首页界面
前台首页界面是用户访问系统的入口页面,它应该展示平台的主要功能和特色,并提供导航链接以便用户浏览和搜索。首页界面的设计应注重页面的美观性和用户体验,同时也需要考虑页面的加载速度和响应性能。
首页载入流程图如下所示。

图5-1 首页载入流程图
系统首页实现效果如下图5-2所示。
图5-2 前台首页界面图
5.1.2 用户注册界面
用户注册界面是公益众筹爱心捐赠系统中的重要组成部分。该界面包含一个注册表单,其中用户需要填写用户名、密码、确认密码、电子邮箱、手机号码和标签选择等信息。为了确保安全性,还可以添加验证码字段。用户需要勾选同意系统的用户协议和隐私政策才能继续注册。注册过程中,系统应提供错误提示,及时指出输入信息的错误或不完整,并引导用户进行修正。通过这样的设计,用户可以方便地填写个人信息并完成注册,同时确保注册过程的安全和准确性。
注册流程图如下图5-3所示。

图5-3 注册流程图
用户注册界面展示如下图5-4所示。
图5-4注册界面图
5.1.3 用户登录界面
公益众筹爱心捐赠系统中的前台上注册后的用户是可以通过自己的账户名和密码进行登录的,当用户输入完整的自己的账户名和密码信息并点击“登录”按钮后,将会首先验证输入的有没有空数据,再次验证输入的账户名、密码和数据库中当前保存的用户信息是否一致,只有在一致后将会登录成功并自动跳转到公益众筹爱心捐赠系统的首页中;否则将会提示相应错误信息。
登录流程图如下图所示。

图5-5登录流程图
用户登录界面如下图5-6所示。
图5-6用户登录界面图
通知公告模块为用户提供平台动态和重要通知的信息展示功能。用户可以通过首页或专门的公告页面查看最新公告,支持按时间顺序浏览或搜索特定内容。系统后台会定期更新公告信息,用户均可通过点击公告标题查看详情,确保第一时间获取平台政策调整、功能升级等重要信息。通知公告界面如下图5-7所示。
图5-7通知公告界面图
公益资讯模块旨在为用户提供最新、最全面的公益相关信息,包括但不限于公益活动报道、公益项目进展、行业动态等。通过简洁明了的界面设计,用户可以轻松浏览各类资讯,并且可以根据自己的兴趣选择订阅特定类型的资讯更新,以便第一时间获取感兴趣的内容。公益资讯界面如下图5-8所示。
图5-8公益资讯界面图
公益项目模块展示了平台上的所有公益项目详情,每个项目都配有详细的介绍、所需资金或物资、当前筹款进度等信息。用户不仅可以查看这些信息,还能直接在项目页面进行捐赠或分享给朋友,增加了参与公益的便捷性和互动性。此外,还设有收藏功能,方便用户关注自己感兴趣的项目。公益项目详情界面如下图5-9所示。
图5-9公益项目详情界面图
物品捐赠界面如下图5-10所示。
图5-10 物品捐赠界面图
资金捐赠界面如下图5-11所示。
图5-11 资金捐赠界面图
培训信息模块设计用于展示即将举行的各类公益培训课程,提供关于培训时间、地点、内容及参与方式的详尽信息。用户能够在线报名参加感兴趣的培训,并对培训内容进行点赞、收藏和评论,既有助于提升个人的公益实践能力,也促进了社区成员间的交流与学习。培训信息详情界面如下图5-12所示。
图5-12培训信息详情界面图
活动安排模块列出了所有计划中的公益活动,详细说明了每项活动的时间、地点、主题以及预期效果。用户可以通过简单的操作报名参加活动,并能对活动进行评价或留下反馈,增强了用户的参与感和满意度。同时,它也为用户提供了搜索和筛选工具,便于找到最适合自己的活动。活动安排详情界面如下图5-13所示。
图5-13活动安排详情界面图
作为用户管理个人信息的核心区域,个人中心允许用户查看和编辑个人资料,如联系方式、密码等基本信息,同时也支持跟踪个人的捐赠记录、收藏的公益项目和活动参与情况。此外,用户还可以在此模块中查看并回复针对其评论的反馈,增强了用户与平台之间的互动性和归属感。志愿者用户个人中心界面如下图5-14所示。
图5-14 志愿者用户个人中心界面图
5.2后台管理员功能模块
5.2.1后台登录界面
管理员通过后台登录模块验证身份后进入管理系统,该模块支持账号密码登录,并可选择记住登录状态或进行双因素认证以增强安全性。登录失败时提供错误提示,确保管理员账户的安全性。后台登录界面如下图5-15所示。
图5-15后台登录界面图
管理员通过此模块可以直观地查看平台上所有物品和资金捐赠的统计数据,包括总捐赠数、月度趋势图等,这些数据以图表形式展示,便于快速了解捐赠活动的整体情况,并据此做出相应策略调整。后台首页界面如下图5-16所示。
图5-16后台首页界面图
系统用户管理模块为管理员提供了对志愿者用户、管理员的统一管理功能。管理员可以通过该模块查看所有注册用户的基本信息,包括用户名、角色类型和注册时间等,并支持对用户进行审核、重置密码或封禁操作。系统用户界面如下图5-17所示。
图5-17系统用户界面图
公益项目管理模块允许管理员审核和管理用户提交的游记内容,包括标题、类型、旅行地点、日期及正文等字段。管理员可对游记进行添加或删除操作,并支持关键词过滤和违规内容检测,确保游记内容的真实性和合规性,同时提供游记分类管理和统计功能,便于数据分析和优化展示。公益类型管理界面如下图5-18所示。
图5-18公益类型管理界面图
5.2.5 公益项目管理界面
公益项目模块提供了一站式的公益项目创建、编辑和管理功能,管理员可以发布新项目、更新已有项目的进度信息或结束已完成的项目。此外,还支持项目状态的实时监控,确保每个公益项目都能高效、透明地进行。公益项目管理界面如下图5-19所示。
图5-19公益项目管理界面图
管理员在此模块中审查用户提交的物品捐赠申请,检查物品种类、数量是否符合要求,并决定是否批准捐赠。这一过程确保了所捐物品的真实性和适宜性,保证它们能被合理分配到需要的地方。物品捐赠审核界面如下图5-20所示。
图5-20物品捐赠审核界面图
系统管理模块下设有轮播图管理和敏感词管理两个子模块,前者让管理员能够轻松上传、编辑或移除首页展示的轮播图片,美化界面吸引用户;后者则提供了设置和管理敏感词汇的功能,自动过滤不良信息,维护社区环境的健康和谐。轮播图管理界面如下图5-21所示。
图5-21轮播图管理界面图
敏感词管理界面如下图5-22所示。
图5-22 敏感词管理界面图
资源管理模块专注于公益资讯及其分类的管理,支持新增、编辑和删除资讯内容,同时维护资讯分类体系。管理员可通过该模块保持资讯内容的多样性和时效性,提升用户体验。资源管理界面如下图5-23所示。
图5-23资源管理界面图
6系统测试
6.1 测试目的
在对该系统进行完详细设计和编码之后,就要对公益众筹爱心捐赠系统的程序进行测试,检测程序是否运行无误,反复进行测试和修改,使之最后成为完整的软件,满足用户的需求,实现预期的功能。系统测试的目的在于确保软件正常运作,并实现其应有的功能,促进行中出现的错误和逻辑问题。系统测试不但可以找见程序运行中的系统错误,还可以找见程序运行的需要改进的地方,并去协助改良程序运行使其获得最高幅度的完备。世界一流的安装测试员可以增加软件品质,将软件系统错误概率降至最少。
6.2 功能测试
系统测试包括:用户登录功能测试、培训信息展示功能测试、公益项目添加功能测试、活动安排搜索功能测试、用户密码修改功能测试、公益项目捐赠功能测试,如表6-1、6-2、6-3、6-4、6-5、6-6所示:
用户登录功能测试:
表6-1 用户登录功能测试表
| 用例名称 | 用户登录系统 |
| 目的 | 测试用户通过正确的用户名和密码可否登录功能 |
| 前提 | 未登录的情况下 |
| 测试流程 | 1) 进入登录页面 2) 输入正确的用户名和密码 |
| 预期结果 | 用户名和密码正确的时候,跳转到登录成功界面,反之则显示错误信息,提示重新输入 |
| 实际结果 | 实际结果与预期结果一致 |
培训信息查看功能测试:
表6-2 培训信息查看功能测试表
| 用例名称 | 培训信息查看 |
| 目的 | 测试培训信息查看功能 |
| 前提 | 用户登录 |
| 测试流程 | 点击培训信息列表 |
| 预期结果 | 可以查看到所有培训信息信息 |
| 实际结果 | 实际结果与预期结果一致 |
添加公益项目界面测试:
表6-3 添加公益项目界面测试表
| 用例名称 | 添加公益项目测试用例 |
| 目的 | 测试公益项目添加功能 |
| 前提 | 用户正常登录情况下 |
| 测试流程 | 1)点击公益项目,然后点击添加按钮并填写信息。 2)点击进行提交。 |
| 预期结果 | 提交以后,页面会显示新的公益项目 |
| 实际结果 | 实际结果与预期结果一致 |
活动安排搜索功能测试:
表6-4活动安排搜索功能测试表
| 用例名称 | 活动安排搜索测试 |
| 目的 | 测试活动安排搜索功能 |
| 前提 | 无 |
| 测试流程 | 1)在搜索框填入搜索关键字。 2)点击搜索按钮。 |
| 预期结果 | 页面显示包含有搜索关键字的活动安排 |
| 实际结果 | 实际结果与预期结果一致 |
密码修改搜索功能测试:
表6-5 密码修改功能测试表
| 用例名称 | 密码修改测试用例 |
| 目的 | 测试管理员密码修改功能 |
| 前提 | 管理员用户正常登录情况下 |
| 测试流程 | 1)管理员密码修改并完成填写。 2)点击进行提交。 |
| 预期结果 | 使用新的密码可以登录 |
| 实际结果 | 实际结果与预期结果一致 |
公益项目捐赠功能测试:
表6-6公益项目捐赠功能测试表
| 用例名称 | 公益项目捐赠测试用例 |
| 目的 | 测试用户公益项目捐赠功能 |
| 前提 | 用户正常登录情况下 |
| 测试流程 | 1)搜索查看公益项目,点击捐赠。 2)填写捐赠内容,提交订单。 |
| 预期结果 | 显示公益项目捐赠结果 |
| 实际结果 | 实际结果与预期结果一致 |
6.3 测试结果
通过编写公益众筹爱心捐赠系统的测试用例,已经检测完毕用户登录功能测试、培训信息展示功能测试、公益项目添加功能测试、培训信息搜索功能测试、用户密码修改功能测试、公益项目捐赠功能测试,通过这6大模块为公益众筹爱心捐赠系统的后期推广运营提供了强力的技术支撑。
结论
在基于Spring Boot的公益众筹爱心捐赠系统的设计与实现中,我们通过志愿者用户和管理员等角色的划分,实现了多层次的用户管理和权限控制。通过首页、通知公告、公益资讯、公益项目、培训信息、活动安排等功能模块,提供了便捷高效的公益众筹爱心捐赠系统体验。同时,捐赠、点赞、收藏和发布评论等功能的引入,进一步增强了平台的交互性和用户满意度,有效保障了交流的公平性和平台的稳定运行。资源管理和通知公告管理的实施,不仅丰富了平台的内容,也促进了用户之间的信息交流与互动。
在未来的发展中,可以进一步优化系统的响应速度和用户体验,加强对用户行为的分析与挖掘,以实现个性化推荐和精准营销。同时,结合大数据和人工智能技术,提升平台的智能化水平,为用户提供更加智能化、便捷化的服务。此外,加强对安全性的防护和隐私保护,是平台未来发展的重要方向之一,保障用户信息的安全与私密性,维护良好的用户口碑和品牌形象。
通过不断优化和创新,公益众筹爱心捐赠系统将更好地满足用户的多样化需求,成为用户信赖和选择的首要平台之一。通过本次项目,我不仅深入理解了Spring Boot框架的应用和公益众筹爱心捐赠系统的设计思路,也积累了丰富的实际开发经验。未来,我将进一步优化系统的稳定性和安全性,引入更多智能化和个性化的功能,以更好地满足用户需求和市场变化。
参考文献
- 陈敬宗.计算机软件Java编程特点与技术应用分析[J].中国信息界,2025,(01):162-164.
- 柯灵.Java编程语言在计算机软件开发中的应用与问题处理探析[J].电脑知识与技术,2024,20(27):45-47.
- 王志亮,纪松波.基于SpringBoot的Web前端与数据库的接口设计[J].工业控制计算机,2023,36(03):51-53.
- 李兴华,马云涛.Spring开发实战[M].人民邮电出版社:202303.381.
- 张宇薇.HTML5在Web前端开发中的应用[J].集成电路应用,2024,41(04):274-276.
- 黄维.基于B/S模式的虚拟网络实验室安全管理体系分析[J].信息系统工程,2024,(05):4-7.
- 李艳杰.MySQL数据库下存储过程的综合运用研究[J].现代信息科技,2023,7(11):80-82+88.
- 肖睿,李鲲程,范效亮,等.MySQL数据库应用技术及实践[M].人民邮电出版社:202206.228.
- Board member reappointed to the Charity Commission for England and Wales[J].M2 Presswire,2024,
- Yang Q .Exploring the Research on Media Communication Strategies of Public Welfare and Charity Organizations in the Context of Social Governance Innovation[J].Applied Mathematics and Nonlinear Sciences,2024,9(1):
- 蔡文秀.共同富裕视域下中国特色慈善事业发展研究[D].山东大学,2023.004587.
- 赵娜.慈善教育救助众筹绩效及提升对策[D].沈阳师范大学,2023.000264.
- 张佳楠.我国慈善组织参与社会救助的困境与对策研究[D].武汉科技大学,2023.000170.
- 王凯.基于区块链的公益善款溯源系统及共识算法研究[D].兰州理工大学,2023.000675.
- 崔玮琦.基金会资助过程中行动者网络的构建[D].华东理工大学,2023.000068.
- 谢琼.公益慈善数字化的现实审视与未来发展[J].人民论坛·学术前沿,2022,(22):86-99.
- 刘梦嗣.互联网慈善平台公益资源配置机制研究[D].中南财经政法大学,2022.000529.
- 周爽.中国慈善能力发展研究[D].中共中央党校,2022.000105.
- 严冰洁.我国互联网公益平台的监管策略研究[D].北京邮电大学,2022.002695.
- 李文萱.互联网时代下中国公益慈善事业的发展研究[D].哈尔滨理工大学,2022.000376.
致 谢
时光荏苒,大学的学业生涯即将画上美好的句号。在这段时光里,我深感老师的热情与友谊,校长对学生的关爱深深印在我的心中。老师们时常关心我们的生活状况,关切我们的旅游、寝室和学习环境,使我们感受到了温馨与关怀。在此,我想表达对那些曾经给予我帮助的人们的深深感激之情。
首先,我要衷心感谢我的导师。无论是在学业上还是生活中,您都给予我巨大的支持与启发。这些年来,在您的教导下,我不仅学到了丰富的知识,还领悟了做人的真谛。您的认真和待人之道让我受益匪浅,我感激能够成为您的学生。
同时,感谢我的专业课老师们。没有你们的精心教导,我的论文也不可能如此顺利。我所学到的知识将成为我未来发展的重要动力。
感谢同学们,写作过程中遇到的问题,得到了同学们的耐心指导和丰富参考材料。你们给予了我很多帮助,感谢你们对我的支持。
最后,感谢我的父母,是你们的支持和鼓励让我能够顺利完成学业。你们为我付出了辛勤的努力和无私的关爱,是我坚强前行的后盾。在即将离开校园,我深感家庭的温馨和爱意,这些将是我未来奋斗的力量源泉。
感谢你们一直以来的支持和陪伴,让我在大学的日子里无论遇到什么困难都感到温馨而坚定。未来,我将以更加饱满的热情投入社会工作,为家人和自己创造更美好的未来。再次感谢大家的陪伴与关爱!
782

被折叠的 条评论
为什么被折叠?



