摘要
随着互联网技术的飞速发展,旅游行业也逐渐向数字化、智能化方向转型,个性化服务成为提升用户体验和市场竞争力的重要途径。本文设计并实现了一个基于Vue的个性化旅游服务网站。系统通过前后端分离的架构,利用Vue.js实现前端的动态交互与用户体验优化,后端则采用SpringBoot框架构建,提供高效的服务接口。该系统为不同用户提供了定制化的功能,管理员能够全面管理旅游产品、景点、酒店和线路等资源;普通用户可以浏览产品、预定酒店、评价产品以及参与反馈等;商家用户则可以发布和管理自己的旅游产品、景点信息等内容。
系统的实现不仅为用户提供了直观、便捷的操作界面,也为商家提供了灵活的管理工具,优化了旅游行业的信息流通与服务流程。通过结合Vue和SpringBoot的技术优势,本系统在前端交互体验和后端性能上都取得了良好的效果。此外,系统还具备强大的扩展性,能够适应未来旅游行业需求的变化与发展。最终,本系统的设计和实现为个性化旅游服务提供了一个新的解决方案,并在实际应用中展现了较高的可行性和实用价值。
关键词:Vue;SpringBoot;个性化旅游服务;前后端分离;系统设计
Abstract
With the rapid development of Internet technology, the tourism industry has gradually transformed to the digital and intelligent direction. Personalized service has become an important way to improve user experience and market competitiveness. This article designs and implements a personalized travel service website based on Vue. The system adopts a front-end and back-end separation architecture, utilizing Vue.js to achieve dynamic interaction and user experience optimization in the front-end, while the back-end is built using the SpringBoot framework to provide efficient service interfaces. The system provides customized functions for different users, and administrators can comprehensively manage resources such as tourism products, attractions, hotels, and routes; Ordinary users can browse products, book hotels, evaluate products, and participate in feedback; Business users can publish and manage their own tourism products, attraction information, and other content.
The implementation of the system not only provides users with an intuitive and convenient operating interface, but also offers flexible management tools for businesses, optimizing the information flow and service processes in the tourism industry. By combining the technological advantages of Vue and SpringBoot, this system has achieved good results in both front-end interaction experience and back-end performance. In addition, the system also has strong scalability, which can adapt to the changes and developments in the future demand of the tourism industry. In the end, the design and implementation of this system provided a new solution for personalized tourism services, and demonstrated high feasibility and practical value in practical applications.
Key words: Vue; SpringBoot; Personalized tourism services; Front and rear separation; systems design
目录
1绪论
随着人们生活水平的不断提升和旅游需求的多样化,传统的旅游服务方式逐渐难以满足消费者个性化和高效便捷的需求。现代游客对于旅游体验的期望逐渐从单一的景点观光向更多元的定制化服务转变。个性化旅游服务不仅要求在选择产品、景点、线路等方面提供更加灵活和符合个人需求的方案,还需要平台能够提供高效、实时的服务和信息流通。与此同时,互联网技术的发展为旅游行业的创新和发展提供了新的机遇,尤其是前后端分离的架构和动态交互技术,使得个性化服务成为可能。
旅游行业的信息化建设在很大程度上影响了其服务质量和效率。在传统的服务模式下,游客往往需要通过大量的信息搜索、咨询以及线下预定来获得理想的旅游产品,这一过程既费时又费力。而现代化的旅游平台通过互联网技术,能够将旅游产品、景点信息、酒店预定、线路选择等服务集成在一个平台内,提升了旅游体验的流畅性和便捷性。因此,个性化旅游服务网站的设计和实现,旨在为不同用户群体提供量身定制的旅游产品,既提升了用户的体验感,也为商家提供了更有效的管理和营销工具。
在技术层面,前后端分离的架构模式已成为许多现代网站和应用程序的设计标准。通过Vue.js等前端技术,用户可以获得更加流畅和互动性强的操作界面,而SpringBoot等后端框架则确保了系统的数据处理和业务逻辑能够高效稳定地运行。这种架构不仅提升了系统的性能,还增加了系统的可扩展性,使得平台能够根据未来用户需求的变化进行灵活调整。个性化旅游服务网站的研究和开发,不仅是对旅游服务模式的创新,也是对技术应用的深化,其研究成果将对旅游行业的数字化转型和信息服务优化起到积极的推动作用。
随着互联网技术的发展,个性化旅游服务已成为旅游行业研究的热点之一。在全球范围内,越来越多的旅游平台开始关注用户的个性化需求,力求通过智能化手段为用户提供更精准的服务。国外的旅游平台,如Expedia、Booking.com等,已经在用户推荐系统、产品定制和用户体验优化方面进行了广泛探索。通过分析用户的历史行为和偏好,国外平台在个性化推荐、智能搜索和定制化服务等领域取得了显著成果,帮助用户快速找到符合自己需求的旅游产品,提升了平台的用户黏性和市场竞争力。
在国内,旅游行业的信息化建设也取得了显著进展。许多大型旅游平台,如携程、途牛和飞猪等,纷纷加强了个性化服务的研究与应用,特别是在旅游产品推荐、定制旅游和智能客服等方面取得了重要突破。国内平台借助大规模的数据积累和用户行为分析,能够提供更具针对性的产品推荐、线路安排和酒店选择,进一步提升了用户体验。然而,尽管国内旅游平台在个性化服务领域取得了一定的成绩,但在细分市场的定制化、个性化深度以及平台智能化的综合应用方面仍有较大的发展空间。
从技术层面来看,国内外关于个性化旅游服务的研究主要集中在前后端技术架构的优化、用户行为分析以及产品推荐系统的建设。Vue.js等现代前端框架和SpringBoot等后端技术为旅游平台的开发提供了强有力的支持,尤其是在系统的交互体验和业务逻辑处理方面。尽管如此,国内外的研究多集中于对个性化推荐的优化与提升,少有对完整的旅游平台进行系统化的设计与实现研究。未来,随着用户需求的不断变化和技术的持续进步,个性化旅游服务平台将在技术创新和市场需求的双重推动下,逐步迈向更加多元化和智能化的发展方向。
2相关技术介绍
B/S(Browser/Server)架构是一种基于浏览器和服务器的应用架构模式。它以Web浏览器作为客户端,服务器端通过Web技术提供应用服务。客户端通过浏览器与服务器进行交互,用户无需安装专门的客户端应用程序,只需要通过互联网连接即可访问应用程序[1]。在B/S架构中,客户端主要承担用户界面的呈现和基本的输入输出功能,而核心的业务处理、数据存储等操作则由服务器端完成。这种架构的核心优势在于无需在每个客户端机器上安装或更新软件,只要用户的浏览器符合要求,就可以使用系统。
B/S(Browser/Server)架构是一种网络架构模型,其主要特点是客户端通过浏览器与服务器进行通信,所有的业务逻辑和数据处理都在服务器端完成,客户端仅负责展示数据[2]。B/S架构本质上是一种客户端-服务器模式的变体,它通过将传统的C/S(Client/Server)架构中的客户端功能移到浏览器中,简化了客户端的开发和维护工作。在B/S架构中,用户通过浏览器发送请求,浏览器负责展示从服务器获取的数据,服务器则处理请求并返回响应。该架构避免了安装和配置客户端软件的麻烦,也减少了对客户端硬件的依赖,适合于需要大规模部署和跨平台支持的应用系统。
B/S模式三层结构图如图2-1所示。

图2-1 B/S模式三层结构图
2.2 SpringBoot框架
SpringBoot是一个用于简化Spring应用开发的开源框架,通过减少开发人员配置和依赖的复杂性,使得开发者能够快速构建基于Spring的生产级应用。SpringBoot基于Spring框架之上,提供了一种自配置的方式,使得开发者可以以最少的配置来启动和开发Spring应用[3]。它通过约定优于配置的原则,将常见的配置预设,使得开发人员能够聚焦于业务逻辑的实现,而不必过多关注繁琐的配置和环境搭建。
SpringBoot框架的核心特点之一是其自动配置功能。它能够根据项目中已存在的类和库,自动推断出开发环境的配置需求,减少了手动配置的工作量。SpringBoot还提供了嵌入式Web服务器支持(如Tomcat、Jetty等),使得应用可以以独立的Java应用形式运行,不再依赖外部的Web容器。这种特性使得SpringBoot特别适合于微服务架构的构建。SpringBoot还通过其提供的启动器(Starters)简化了常见功能的集成,例如数据库连接、消息队列、缓存、认证与授权等,从而提升了开发效率[4]。
2.3 Vue技术
Vue.js是一款用于构建用户界面的渐进式JavaScript框架,提供一种灵活而高效的方式来开发单页面应用(SPA)。Vue的设计理念是通过尽量简化开发过程,提供一种声明式的方式来构建用户界面[5]。Vue.js通过数据驱动的视图模型,允许开发者以声明式语法绑定数据与视图,使得应用的状态和界面表现更加简洁和可维护。它的核心思想是通过组件化开发将复杂的UI拆分为可重用的独立模块,从而提升了代码的模块化、可维护性和可扩展性。
Vue.js具备响应式数据绑定和虚拟DOM的特性。响应式数据绑定意味着当数据变化时,Vue会自动更新与之绑定的DOM元素,从而实现视图的实时更新。虚拟DOM则是Vue.js的一种优化手段,通过将对DOM的操作抽象为一个虚拟的DOM树来提高性能,减少实际DOM操作的开销[6]。Vue还提供了丰富的插件和工具,如Vue Router用于路由管理,Vuex用于状态管理,方便开发者构建复杂的前端应用。Vue的灵活性和简洁性使其成为现代Web开发中常用的前端框架之一。
2.4 MySQL数据库
MySQL是一种开源的关系型数据库管理系统(RDBMS),基于SQL(结构化查询语言)进行数据操作。作为一个被广泛使用的数据库系统,MySQL具有高度的性能、可扩展性和可靠性。MySQL使用表格结构来存储数据,每个表由多个列和行组成,数据通过SQL查询语言进行操作[7]。MySQL支持多种数据类型,如整数、浮动小数、字符串、日期等,以满足不同应用场景对数据存储的需求。在实际应用中,MySQL通常用于存储和管理结构化数据,通过索引、视图、触发器等功能提升数据查询的效率和数据的完整性。
MySQL支持ACID事务特性(原子性、一致性、隔离性、持久性),确保数据库操作的可靠性和数据的一致性。它还支持多种存储引擎,其中InnoDB是最常用的存储引擎,具备事务支持、行级锁定和外键约束等特性,适用于高并发、高可靠性的数据存储需求。MySQL可以通过主从复制、分区和分库分表等技术实现横向扩展,以应对大规模数据存储和高负载的应用需求。MySQL还具有灵活的权限管理机制,支持用户角色管理、细粒度的权限控制等,保障数据的安全性。
3需求分析
从技术角度来看,Spring Boot作为一种轻量级、快速构建的Java框架,能够提高开发效率,降低系统的复杂程度,易于维护和升级。同时,MySQL作为关系型数据库,能够支持平台数据的存储与管理,保障系统的稳定性和高效性。因此,本系统具有技术可行性。
考虑到Springboot、Vue、MyBatis Plus及MySQL等均为开源技术,无需支付高昂的许可费用,大大降低了系统的开发成本。同时,这些技术拥有广泛的用户群体和成熟的社区支持,便于获取技术支持和资源共享。此外,系统的实施将显著用户体验,从而带来潜在的经济效益。因此,从经济角度来看,该系统的开发同样具备可行性。
系统设计应遵循用户友好原则,确保用户能够轻松上手并高效使用。通过合理的界面布局、直观的操作流程以及详尽的帮助文档,可以大大降低用户的学习成本,提高系统的操作可行性。此外,系统还应具备完善的权限管理和数据安全机制,确保操作的安全性和合规性。
对于个性化旅游服务网站,下面是系统性能分析表:
表3.1性能需求表
| 项目 | 内容 |
| 响应时间 | 系统对用户请求的响应时间需在500ms以内 |
| 并发用户数 | 系统需要支持1000个并发用户同时访问 |
| 吞吐量 | 系统每秒需要处理1000个请求 |
| 可用性 | 系统需要保证每月99.9%的可用性 |
| 数据安全 | 用户敏感数据需要加密存储,并支持数据库备份和恢复 |
| 数据一致性 | 系统中的数据操作需保证ACID特性,确保数据一致性 |
| 扩展性 | 系统需要支持水平扩展,能够方便地增加服务器节点以应对高请求量 |
| 可维护性 | 系统代码需要清晰易懂、结构良好,方便维护和修改 |
| 日志记录 | 系统需要记录用户操作日志、异常日志以及系统运行日志 |
| 监控报警 | 系统需要实时监控运行状态,当系统异常时能够及时发送警报通知相关人员 |
| 缓存设置 | 针对频繁使用的数据,系统需要进行合适的缓存 |
功能需求分析是对系统所需功能进行详细描述的过程,明确系统的目标、功能模块及其相互关系。在此阶段,结合用户需求、业务流程和技术架构,识别系统必须实现的各项功能,并对其优先级、实现方式和约束条件进行梳理。通过功能需求分析,确保系统设计能够满足实际需求,且具有良好的可用性、可维护性和扩展性,为后续的系统开发和测试提供明确的指导和依据。
普通用户在该平台上享受各种旅游服务,包括查看并浏览旅游产品、景点信息和旅游线路,还可以获取旅游资讯和通知公告。用户可以根据个人需求预定酒店、购买旅游产品、评价产品,并进行预定的修改、取消或反馈。个人中心还提供账户管理功能,用户能够查看订单、进行反馈、接收通知提醒,并可以收藏感兴趣的旅游产品或酒店信息,所有这些都为普通用户提供了便捷的个性化服务。
普通用户用例图如图3-1所示。

图3-1 普通用户用例图
管理员在后台管理系统中拥有全面的管理权限。通过后台首页,管理员可以管理系统的各项操作,包括管理系统用户、旅游产品、景点、酒店和旅游线路等。管理员可对旅游产品、景点、酒店信息进行增删改查操作,并对产品购买、评价、酒店预订等进行管理。此外,管理员还可以管理系统的通知提醒、轮播图、通知公告等资源内容。其他功能还包括对用户反馈的管理、信息分类、交流管理、以及网站的资讯发布和管理等。
管理员用例图如图3-2所示。

图3-2管理员用例图
商家用户在系统中主要负责发布和管理自己的旅游产品、景点信息、旅游线路以及酒店信息。商家能够查看平台的通知公告和旅游资讯,管理并更新自己的旅游产品,接受并处理用户的产品购买、评价、以及收藏信息。同时,商家也能管理自己的账户和个人信息,以便有效地开展业务活动和提升服务质量。
商家用户用例图如图3-3所示。

图3-3商家用户用例图
3.4系统流程分析
3.4.1程序操作流程
用户访问系统,可以选择进行注册或登录操作。注册成功后,用户可以使用注册的账号登录系统。登录后的用户可以进入系统功能界面,使用自己权限内的功能操作。程序操作流程图如图3-4所示。

图3-4 程序操作流程图
3.4.2登录流程
用户访问系统,进入登录页面页面,入其用户名和密码,后端服务接收登录请求,验证用户提供的用户名和密码是否匹配数据库中存储的信息,验证通过即可登录成功。登录流程图如图3-5所示。

图3-5登录流程图
3.4.3注册流程
未有账号的用户可进入注册界面进行注册操作,填写注册表格,包括用户名、密码、电子邮件等必要信息。后台系统验证并保存用户提交的信息。分配唯一用户标识符。注册成功后,用户可以使用账号密码进行登录。用户注册流程图如图3-6所示。

图3-6注册流程图
4系统设计
系统由表现层、业务逻辑层、数据访问层和数据库服务器组成。表现层通过浏览器(如IE、Chrome、Firefox)与用户交互,采用FreeMarker、Bootstrap、jQuery等技术实现界面呈现。业务逻辑层负责处理系统的核心业务逻辑,通过分模块设计实现功能分离。数据访问层使用MyBatis框架连接数据库,执行数据的增删改查操作。数据库服务器采用MySQL进行数据存储和管理,为系统提供稳定的数据库支持。整个架构通过Tomcat服务器完成用户请求的接收和处理,确保系统的高效运行[8]。整个系统架构如图4-1所示。

图4-1 系统架构图

图4-2 系统功能结构图
数据库设计是系统开发中至关重要的环节,为系统提供高效、规范的数据存储和管理方案。设计过程包括需求分析、实体设计、表设计和逻辑结构设计。首先,通过分析业务需求,确定系统的核心实体及其属性,同时明确实体间的关系。接着,将实体抽象为具体的数据库表,为每张表定义字段名、数据类型、主键和外键,通过主外键关系和关联表设计,保证数据的完整性和一致性。最后,数据库逻辑设计进一步优化表之间的关系,通过索引、视图和存储过程提升查询效率和操作性能。整个设计需严格遵循规范,避免数据冗余和冲突,确保系统在高并发访问和复杂数据处理场景下的稳定性和高效性。
数据库实体设计是数据库设计的关键步骤,对实际业务逻辑中涉及的实体及其属性进行抽象建模,明确系统中的主要信息对象及其关系[9]。在实体设计中,根据需求分析确定系统的核心实体,如用户、角色、权限等,提取实体的主要属性,如用户的ID、姓名、联系方式,名称、类型等,同时定义各实体之间的关系,包括一对一、一对多、多对多等。在设计过程中,注重实体的完整性、规范性和唯一性,确保设计能够满足系统功能需求,并为后续的表设计提供清晰的结构框架。实体设计需遵循数据库设计的标准化要求,避免数据冗余和不必要的复杂度。
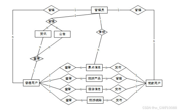
系统全局E-R图如图4-3所示。

图4-3系统E-R图
数据库表设计基于实体设计,将抽象的实体映射为具体的表结构。设计过程中,为每个实体定义表名、字段名及数据类型 [10]。根据业务需求,合理定义主键、外键及约束条件,确保表之间的关联性,例如通过外键建立用户表和角色表之间的关系。表设计时注重数据存储的完整性、一致性,并通过索引优化查询效率,最终确保数据库结构能够支持系统的功能需求。以下是系统的数据库表设计展示。
表 4-1-access_token(登陆访问时长)
| 编号 | 字段名 | 类型 | 长度 | 是否非空 | 是否主键 | 注释 |
| 1 | token_id | int | 是 | 是 | 临时访问牌ID | |
| 2 | token | varchar | 64 | 否 | 否 | 临时访问牌 |
| 3 | info | text | 65535 | 否 | 否 | 信息 |
| 4 | maxage | int | 是 | 否 | 最大寿命:默认2小时 | |
| 5 | create_time | timestamp | 是 | 否 | 创建时间 | |
| 6 | update_time | timestamp | 是 | 否 | 更新时间 | |
| 7 | user_id | int | 是 | 否 | 用户编号 |
表 4-2-article(文章)
| 编号 | 字段名 | 类型 | 长度 | 是否非空 | 是否主键 | 注释 |
| 1 | article_id | mediumint | 是 | 是 | 文章id | |
| 2 | title | varchar | 125 | 是 | 是 | 标题 |
| 3 | type | varchar | 64 | 是 | 否 | 文章分类 |
| 4 | hits | int | 是 | 否 | 点击数 | |
| 5 | praise_len | int | 是 | 否 | 点赞数 | |
| 6 | create_time | timestamp | 是 | 否 | 创建时间 | |
| 7 | update_time | timestamp | 是 | 否 | 更新时间 | |
| 8 | source | varchar | 255 | 否 | 否 | 来源 |
| 9 | url | varchar | 255 | 否 | 否 | 来源地址 |
| 10 | tag | varchar | 255 | 否 | 否 | 标签 |
| 11 | content | longtext | 4294967295 | 否 | 否 | 正文 |
| 12 | img | varchar | 255 | 否 | 否 | 封面图 |
| 13 | description | text | 65535 | 否 | 否 | 文章描述 |
表 4-3-article_type(文章分类)
| 编号 | 字段名 | 类型 | 长度 | 是否非空 | 是否主键 | 注释 |
| 1 | type_id | smallint | 是 | 是 | 分类ID | |
| 2 | display | smallint | 是 | 否 | 显示顺序 | |
| 3 | name | varchar | 16 | 是 | 否 | 分类名称 |
| 4 | father_id | smallint | 是 | 否 | 上级分类ID | |
| 5 | description | varchar | 255 | 否 | 否 | 描述 |
| 6 | icon | text | 65535 | 否 | 否 | 分类图标 |
| 7 | url | varchar | 255 | 否 | 否 | 外链地址 |
| 8 | create_time | timestamp | 是 | 否 | 创建时间 | |
| 9 | update_time | timestamp | 是 | 否 | 更新时间 |
表 4-4-attractions_information(景点信息)
| 编号 | 字段名 | 类型 | 长度 | 是否非空 | 是否主键 | 注释 |
| 1 | attractions_information_id | int | 是 | 是 | 景点信息ID | |
| 2 | name_of_scenic_spot | varchar | 64 | 否 | 否 | 景点名称 |
| 3 | type_of_attraction | varchar | 64 | 否 | 否 | 景点类型 |
| 4 | attraction_address | varchar | 64 | 否 | 否 | 景点地址 |
| 5 | opening_hours | varchar | 64 | 否 | 否 | 开放时间 |
| 6 | attraction_cover | varchar | 255 | 否 | 否 | 景点封面 |
| 7 | attraction_details | text | 65535 | 否 | 否 | 景点详情 |
| 8 | tourism_guide | longtext | 4294967295 | 否 | 否 | 旅游攻略 |
| 9 | hits | int | 是 | 否 | 点击数 | |
| 10 | praise_len | int | 是 | 否 | 点赞数 | |
| 11 | collect_len | int | 是 | 否 | 收藏数 | |
| 12 | comment_len | int | 是 | 否 | 评论数 | |
| 13 | recommend | int | 是 | 否 | 智能推荐 | |
| 14 | create_time | datetime | 是 | 否 | 创建时间 | |
| 15 | update_time | timestamp | 是 | 否 | 更新时间 |
表 4-5-auth(用户权限管理)
| 编号 | 字段名 | 类型 | 长度 | 是否非空 | 是否主键 | 注释 |
| 1 | auth_id | int | 是 | 是 | 授权ID | |
| 2 | user_group | varchar | 64 | 否 | 否 | 用户组 |
| 3 | mod_name | varchar | 64 | 否 | 否 | 模块名 |
| 4 | table_name | varchar | 64 | 否 | 否 | 表名 |
| 5 | page_title | varchar | 255 | 否 | 否 | 页面标题 |
| 6 | path | varchar | 255 | 否 | 否 | 路由路径 |
| 7 | parent | varchar | 64 | 否 | 否 | 父级菜单 |
| 8 | parent_sort | int | 是 | 否 | 父级菜单排序 | |
| 9 | position | varchar | 32 | 否 | 否 | 位置 |
| 10 | mode | varchar | 32 | 是 | 否 | 跳转方式 |
| 11 | add | tinyint | 是 | 否 | 是否可增加 | |
| 12 | del | tinyint | 是 | 否 | 是否可删除 | |
| 13 | set | tinyint | 是 | 否 | 是否可修改 | |
| 14 | get | tinyint | 是 | 否 | 是否可查看 | |
| 15 | field_add | text | 65535 | 否 | 否 | 添加字段 |
| 16 | field_set | text | 65535 | 否 | 否 | 修改字段 |
| 17 | field_get | text | 65535 | 否 | 否 | 查询字段 |
| 18 | table_nav_name | varchar | 500 | 否 | 否 | 跨表导航名称 |
| 19 | table_nav | varchar | 500 | 否 | 否 | 跨表导航 |
| 20 | option | text | 65535 | 否 | 否 | 配置 |
| 21 | create_time | timestamp | 是 | 否 | 创建时间 | |
| 22 | update_time | timestamp | 是 | 否 | 更新时间 |
表 4-6-business_user(商家用户)
| 编号 | 字段名 | 类型 | 长度 | 是否非空 | 是否主键 | 注释 |
| 1 | business_user_id | int | 是 | 是 | 商家用户ID | |
| 2 | business_name | varchar | 64 | 否 | 否 | 商家名称 |
| 3 | business_phone | varchar | 64 | 否 | 否 | 商家电话 |
| 4 | business_address | varchar | 64 | 否 | 否 | 商家地址 |
| 5 | examine_state | varchar | 16 | 是 | 否 | 审核状态 |
| 6 | user_id | int | 是 | 否 | 用户ID | |
| 7 | create_time | datetime | 是 | 否 | 创建时间 | |
| 8 | update_time | timestamp | 是 | 否 | 更新时间 |
表 4-7-cancel_reservation(取消预定)
| 编号 | 字段名 | 类型 | 长度 | 是否非空 | 是否主键 | 注释 |
| 1 | cancel_reservation_id | int | 是 | 是 | 取消预定ID | |
| 2 | order_number | varchar | 64 | 否 | 否 | 订单编号 |
| 3 | hotel_name | varchar | 64 | 否 | 否 | 酒店名称 |
| 4 | hotel_address | varchar | 64 | 否 | 否 | 酒店地址 |
| 5 | reservation_price | double | 否 | 否 | 预定价格 | |
| 6 | user_information | int | 否 | 否 | 用户信息 | |
| 7 | user_name | varchar | 64 | 否 | 否 | 用户姓名 |
| 8 | scheduled_date | date | 否 | 否 | 预定日期 | |
| 9 | reason_for_cancellation | text | 65535 | 否 | 否 | 取消原因 |
| 10 | examine_state | varchar | 16 | 是 | 否 | 审核状态 |
| 11 | examine_reply | varchar | 16 | 否 | 否 | 审核回复 |
| 12 | create_time | datetime | 是 | 否 | 创建时间 | |
| 13 | update_time | timestamp | 是 | 否 | 更新时间 | |
| 14 | source_table | varchar | 255 | 否 | 否 | 来源表 |
| 15 | source_id | int | 否 | 否 | 来源ID | |
| 16 | source_user_id | int | 否 | 否 | 来源用户 |
表 4-8-code_token(验证码)
| 编号 | 字段名 | 类型 | 长度 | 是否非空 | 是否主键 | 注释 |
| 1 | code_token_id | int | 是 | 是 | 验证码ID | |
| 2 | token | varchar | 255 | 否 | 否 | 令牌 |
| 3 | code | varchar | 255 | 否 | 否 | 验证码 |
| 4 | expire_time | timestamp | 是 | 否 | 失效时间 | |
| 5 | create_time | timestamp | 是 | 否 | 创建时间 | |
| 6 | update_time | timestamp | 是 | 否 | 更新时间 |
表 4-9-collect(收藏)
| 编号 | 字段名 | 类型 | 长度 | 是否非空 | 是否主键 | 注释 |
| 1 | collect_id | int | 是 | 是 | 收藏ID | |
| 2 | user_id | int | 是 | 是 | 收藏人ID | |
| 3 | source_table | varchar | 255 | 否 | 否 | 来源表 |
| 4 | source_field | varchar | 255 | 否 | 否 | 来源字段 |
| 5 | source_id | int | 是 | 否 | 来源ID | |
| 6 | title | varchar | 255 | 否 | 否 | 标题 |
| 7 | img | varchar | 255 | 否 | 否 | 封面 |
| 8 | create_time | timestamp | 是 | 否 | 创建时间 | |
| 9 | update_time | timestamp | 是 | 否 | 更新时间 |
表 4-10-comment(评论)
| 编号 | 字段名 | 类型 | 长度 | 是否非空 | 是否主键 | 注释 |
| 1 | comment_id | int | 是 | 是 | 评论ID | |
| 2 | user_id | int | 是 | 是 | 评论人ID | |
| 3 | reply_to_id | int | 是 | 否 | 回复评论ID | |
| 4 | content | longtext | 4294967295 | 否 | 否 | 内容 |
| 5 | nickname | varchar | 255 | 否 | 否 | 昵称 |
| 6 | avatar | varchar | 255 | 否 | 否 | 头像地址 |
| 7 | create_time | timestamp | 是 | 否 | 创建时间 | |
| 8 | update_time | timestamp | 是 | 否 | 更新时间 | |
| 9 | source_table | varchar | 255 | 否 | 否 | 来源表 |
| 10 | source_field | varchar | 255 | 否 | 否 | 来源字段 |
| 11 | source_id | int | 是 | 否 | 来源ID |
表 4-11-forum(论坛)
| 编号 | 字段名 | 类型 | 长度 | 是否非空 | 是否主键 | 注释 |
| 1 | forum_id | mediumint | 是 | 是 | 论坛ID | |
| 2 | display | smallint | 是 | 否 | 排序 | |
| 3 | user_id | mediumint | 是 | 否 | 用户ID | |
| 4 | nickname | varchar | 16 | 否 | 否 | 昵称 |
| 5 | praise_len | int | 否 | 否 | 点赞数 | |
| 6 | hits | int | 是 | 否 | 访问数 | |
| 7 | title | varchar | 125 | 是 | 否 | 标题 |
| 8 | keywords | varchar | 125 | 否 | 否 | 关键词 |
| 9 | description | varchar | 255 | 否 | 否 | 描述 |
| 10 | url | varchar | 255 | 否 | 否 | 来源地址 |
| 11 | tag | varchar | 255 | 否 | 否 | 标签 |
| 12 | img | text | 65535 | 否 | 否 | 封面图 |
| 13 | content | longtext | 4294967295 | 否 | 否 | 正文 |
| 14 | create_time | timestamp | 是 | 否 | 创建时间 | |
| 15 | update_time | timestamp | 是 | 否 | 更新时间 | |
| 16 | avatar | varchar | 255 | 否 | 否 | 发帖人头像 |
| 17 | type | varchar | 64 | 是 | 否 | 论坛分类 |
| 18 | istop | int | 是 | 否 | 是否置顶 |
表 4-12-forum_type(论坛分类)
| 编号 | 字段名 | 类型 | 长度 | 是否非空 | 是否主键 | 注释 |
| 1 | type_id | smallint | 是 | 是 | 分类ID | |
| 2 | name | varchar | 16 | 是 | 否 | 分类名称 |
| 3 | description | varchar | 255 | 否 | 否 | 描述 |
| 4 | url | varchar | 255 | 否 | 否 | 外链地址 |
| 5 | father_id | smallint | 是 | 否 | 上级分类ID | |
| 6 | icon | varchar | 255 | 否 | 否 | 分类图标 |
| 7 | create_time | timestamp | 是 | 否 | 创建时间 | |
| 8 | update_time | timestamp | 是 | 否 | 更新时间 |
表 4-13-hits(用户点击)
| 编号 | 字段名 | 类型 | 长度 | 是否非空 | 是否主键 | 注释 |
| 1 | hits_id | int | 是 | 是 | 点赞ID | |
| 2 | user_id | int | 是 | 否 | 点赞人 | |
| 3 | create_time | timestamp | 是 | 否 | 创建时间 | |
| 4 | update_time | timestamp | 是 | 否 | 更新时间 | |
| 5 | source_table | varchar | 255 | 否 | 否 | 来源表 |
| 6 | source_field | varchar | 255 | 否 | 否 | 来源字段 |
| 7 | source_id | int | 是 | 否 | 来源ID |
表 4-14-hotel_information(酒店信息)
| 编号 | 字段名 | 类型 | 长度 | 是否非空 | 是否主键 | 注释 |
| 1 | hotel_information_id | int | 是 | 是 | 酒店信息ID | |
| 2 | hotel_name | varchar | 64 | 否 | 否 | 酒店名称 |
| 3 | type_of_hotel | varchar | 64 | 否 | 否 | 酒店类型 |
| 4 | hotel_address | varchar | 64 | 否 | 否 | 酒店地址 |
| 5 | reservation_price | double | 否 | 否 | 预定价格 | |
| 6 | hotel_cover | varchar | 255 | 否 | 否 | 酒店封面 |
| 7 | hotel_introduction | longtext | 4294967295 | 否 | 否 | 酒店介绍 |
| 8 | hits | int | 是 | 否 | 点击数 | |
| 9 | praise_len | int | 是 | 否 | 点赞数 | |
| 10 | collect_len | int | 是 | 否 | 收藏数 | |
| 11 | comment_len | int | 是 | 否 | 评论数 | |
| 12 | recommend | int | 是 | 否 | 智能推荐 | |
| 13 | hotel_reservation_limit_times | int | 是 | 否 | 预订限制次数 | |
| 14 | create_time | datetime | 是 | 否 | 创建时间 | |
| 15 | update_time | timestamp | 是 | 否 | 更新时间 |
表 4-15-hotel_reservation(酒店预定)
| 编号 | 字段名 | 类型 | 长度 | 是否非空 | 是否主键 | 注释 |
| 1 | hotel_reservation_id | int | 是 | 是 | 酒店预定ID | |
| 2 | order_number | varchar | 64 | 否 | 否 | 订单编号 |
| 3 | hotel_name | varchar | 64 | 否 | 否 | 酒店名称 |
| 4 | hotel_address | varchar | 64 | 否 | 否 | 酒店地址 |
| 5 | reservation_price | double | 否 | 否 | 预定价格 | |
| 6 | user_information | int | 否 | 否 | 用户信息 | |
| 7 | user_name | varchar | 64 | 否 | 否 | 用户姓名 |
| 8 | scheduled_date | date | 否 | 否 | 预定日期 | |
| 9 | scheduled_remarks | text | 65535 | 否 | 否 | 预定备注 |
| 10 | scheduled_status | varchar | 64 | 否 | 否 | 预定状态 |
| 11 | status_description | text | 65535 | 否 | 否 | 状态描述 |
| 12 | pay_state | varchar | 16 | 是 | 否 | 支付状态 |
| 13 | pay_type | varchar | 16 | 否 | 否 | 支付类型: 微信、支付宝、网银 |
| 14 | cancel_reservation_limit_times | int | 是 | 否 | 取消限制次数 | |
| 15 | modify_scheduled_limit_times | int | 是 | 否 | 修改限制次数 | |
| 16 | create_time | datetime | 是 | 否 | 创建时间 | |
| 17 | update_time | timestamp | 是 | 否 | 更新时间 | |
| 18 | source_table | varchar | 255 | 否 | 否 | 来源表 |
| 19 | source_id | int | 否 | 否 | 来源ID | |
| 20 | source_user_id | int | 否 | 否 | 来源用户 |
表 4-16-line_type(线路类型)
| 编号 | 字段名 | 类型 | 长度 | 是否非空 | 是否主键 | 注释 |
| 1 | line_type_id | int | 是 | 是 | 线路类型ID | |
| 2 | line_type | varchar | 64 | 否 | 否 | 线路类型 |
| 3 | create_time | datetime | 是 | 否 | 创建时间 | |
| 4 | update_time | timestamp | 是 | 否 | 更新时间 |
表 4-17-modify_scheduled(修改预定)
| 编号 | 字段名 | 类型 | 长度 | 是否非空 | 是否主键 | 注释 |
| 1 | modify_scheduled_id | int | 是 | 是 | 修改预定ID | |
| 2 | order_number | varchar | 64 | 否 | 否 | 订单编号 |
| 3 | hotel_name | varchar | 64 | 否 | 否 | 酒店名称 |
| 4 | hotel_address | varchar | 64 | 否 | 否 | 酒店地址 |
| 5 | reservation_price | double | 否 | 否 | 预定价格 | |
| 6 | user_information | int | 否 | 否 | 用户信息 | |
| 7 | user_name | varchar | 64 | 否 | 否 | 用户姓名 |
| 8 | scheduled_date | date | 否 | 否 | 预定日期 | |
| 9 | reason_for_modification | text | 65535 | 否 | 否 | 修改原因 |
| 10 | modification_details | text | 65535 | 否 | 否 | 修改详情 |
| 11 | examine_state | varchar | 16 | 是 | 否 | 审核状态 |
| 12 | examine_reply | varchar | 16 | 否 | 否 | 审核回复 |
| 13 | create_time | datetime | 是 | 否 | 创建时间 | |
| 14 | update_time | timestamp | 是 | 否 | 更新时间 | |
| 15 | source_table | varchar | 255 | 否 | 否 | 来源表 |
| 16 | source_id | int | 否 | 否 | 来源ID | |
| 17 | source_user_id | int | 否 | 否 | 来源用户 |
表 4-18-notice(公告)
| 编号 | 字段名 | 类型 | 长度 | 是否非空 | 是否主键 | 注释 |
| 1 | notice_id | mediumint | 是 | 是 | 公告ID | |
| 2 | title | varchar | 125 | 是 | 否 | 标题 |
| 3 | content | longtext | 4294967295 | 否 | 否 | 正文 |
| 4 | create_time | timestamp | 是 | 否 | 创建时间 | |
| 5 | update_time | timestamp | 是 | 否 | 更新时间 |
表 4-19-notification_reminder(通知提醒)
| 编号 | 字段名 | 类型 | 长度 | 是否非空 | 是否主键 | 注释 |
| 1 | notification_reminder_id | int | 是 | 是 | 通知提醒ID | |
| 2 | notification_title | varchar | 64 | 否 | 否 | 通知标题 |
| 3 | ordinary_user | int | 否 | 否 | 普通用户 | |
| 4 | user_name | varchar | 64 | 否 | 否 | 用户姓名 |
| 5 | user_phone | varchar | 64 | 否 | 否 | 用户电话 |
| 6 | date_of_notification | date | 否 | 否 | 通知日期 | |
| 7 | notification_content | text | 65535 | 否 | 否 | 通知内容 |
| 8 | create_time | datetime | 是 | 否 | 创建时间 | |
| 9 | update_time | timestamp | 是 | 否 | 更新时间 |
表 4-20-online_feedback(在线反馈)
| 编号 | 字段名 | 类型 | 长度 | 是否非空 | 是否主键 | 注释 |
| 1 | online_feedback_id | int | 是 | 是 | 在线反馈ID | |
| 2 | user_information | int | 否 | 否 | 用户信息 | |
| 3 | user_name | varchar | 64 | 否 | 否 | 用户姓名 |
| 4 | user_phone | varchar | 64 | 否 | 否 | 用户电话 |
| 5 | feedback_content | varchar | 64 | 否 | 否 | 反馈内容 |
| 6 | type_of_feedback | varchar | 64 | 否 | 否 | 反馈类型 |
| 7 | feedback_details | text | 65535 | 否 | 否 | 反馈详情 |
| 8 | management_response | text | 65535 | 否 | 否 | 管理回复 |
| 9 | create_time | datetime | 是 | 否 | 创建时间 | |
| 10 | update_time | timestamp | 是 | 否 | 更新时间 |
表 4-21-ordinary_user(普通用户)
| 编号 | 字段名 | 类型 | 长度 | 是否非空 | 是否主键 | 注释 |
| 1 | ordinary_user_id | int | 是 | 是 | 普通用户ID | |
| 2 | user_name | varchar | 64 | 否 | 否 | 用户姓名 |
| 3 | user_phone | varchar | 64 | 否 | 否 | 用户电话 |
| 4 | examine_state | varchar | 16 | 是 | 否 | 审核状态 |
| 5 | user_id | int | 是 | 否 | 用户ID | |
| 6 | create_time | datetime | 是 | 否 | 创建时间 | |
| 7 | update_time | timestamp | 是 | 否 | 更新时间 |
表 4-22-praise(点赞)
| 编号 | 字段名 | 类型 | 长度 | 是否非空 | 是否主键 | 注释 |
| 1 | praise_id | int | 是 | 是 | 点赞ID | |
| 2 | user_id | int | 是 | 是 | 点赞人 | |
| 3 | create_time | timestamp | 是 | 否 | 创建时间 | |
| 4 | update_time | timestamp | 是 | 否 | 更新时间 | |
| 5 | source_table | varchar | 255 | 否 | 否 | 来源表 |
| 6 | source_field | varchar | 255 | 否 | 否 | 来源字段 |
| 7 | source_id | int | 是 | 否 | 来源ID | |
| 8 | status | tinyint | 是 | 否 | 点赞状态:1为点赞,0已取消 |
表 4-23-product_evaluation(产品评价)
| 编号 | 字段名 | 类型 | 长度 | 是否非空 | 是否主键 | 注释 |
| 1 | product_evaluation_id | int | 是 | 是 | 产品评价ID | |
| 2 | business_user | int | 否 | 否 | 商家用户 | |
| 3 | business_name | varchar | 64 | 否 | 否 | 商家名称 |
| 4 | product_name | varchar | 64 | 否 | 否 | 产品名称 |
| 5 | product_price | double | 否 | 否 | 产品价格 | |
| 6 | user_information | int | 否 | 否 | 用户信息 | |
| 7 | user_name | varchar | 64 | 否 | 否 | 用户姓名 |
| 8 | degree_of_satisfaction | varchar | 64 | 否 | 否 | 满意程度 |
| 9 | evaluation_content | text | 65535 | 否 | 否 | 评价内容 |
| 10 | create_time | datetime | 是 | 否 | 创建时间 | |
| 11 | update_time | timestamp | 是 | 否 | 更新时间 | |
| 12 | source_table | varchar | 255 | 否 | 否 | 来源表 |
| 13 | source_id | int | 否 | 否 | 来源ID | |
| 14 | source_user_id | int | 否 | 否 | 来源用户 |
表 4-24-product_purchase(产品购买)
| 编号 | 字段名 | 类型 | 长度 | 是否非空 | 是否主键 | 注释 |
| 1 | product_purchase_id | int | 是 | 是 | 产品购买ID | |
| 2 | business_user | int | 否 | 否 | 商家用户 | |
| 3 | business_name | varchar | 64 | 否 | 否 | 商家名称 |
| 4 | business_phone | varchar | 64 | 否 | 否 | 商家电话 |
| 5 | business_address | varchar | 64 | 否 | 否 | 商家地址 |
| 6 | product_name | varchar | 64 | 否 | 否 | 产品名称 |
| 7 | product_price | double | 否 | 否 | 产品价格 | |
| 8 | user_information | int | 否 | 否 | 用户信息 | |
| 9 | user_name | varchar | 64 | 否 | 否 | 用户姓名 |
| 10 | purchase_quantity | double | 否 | 否 | 购买数量 | |
| 11 | total_purchase_price | varchar | 64 | 否 | 否 | 购买总价 |
| 12 | purchase_notes | text | 65535 | 否 | 否 | 购买备注 |
| 13 | examine_state | varchar | 16 | 是 | 否 | 审核状态 |
| 14 | examine_reply | varchar | 16 | 否 | 否 | 审核回复 |
| 15 | pay_state | varchar | 16 | 是 | 否 | 支付状态 |
| 16 | pay_type | varchar | 16 | 否 | 否 | 支付类型: 微信、支付宝、网银 |
| 17 | product_evaluation_limit_times | int | 是 | 否 | 评价限制次数 | |
| 18 | create_time | datetime | 是 | 否 | 创建时间 | |
| 19 | update_time | timestamp | 是 | 否 | 更新时间 | |
| 20 | source_table | varchar | 255 | 否 | 否 | 来源表 |
| 21 | source_id | int | 否 | 否 | 来源ID | |
| 22 | source_user_id | int | 否 | 否 | 来源用户 |
表 4-25-schedule(日程管理)
| 编号 | 字段名 | 类型 | 长度 | 是否非空 | 是否主键 | 注释 |
| 1 | schedule_id | smallint | 是 | 是 | 日程ID | |
| 2 | content | varchar | 255 | 否 | 否 | 日程内容 |
| 3 | scheduled_time | datetime | 否 | 否 | 计划时间 | |
| 4 | user_id | int | 是 | 否 | 用户ID | |
| 5 | create_time | datetime | 否 | 否 | 创建时间 | |
| 6 | update_time | datetime | 否 | 否 | 更新时间 |
表 4-26-score(评分)
| 编号 | 字段名 | 类型 | 长度 | 是否非空 | 是否主键 | 注释 |
| 1 | score_id | int | 是 | 是 | 评分ID | |
| 2 | user_id | int | 是 | 否 | 评分人 | |
| 3 | nickname | varchar | 64 | 否 | 否 | 昵称 |
| 4 | score_num | double | 是 | 否 | 评分 | |
| 5 | create_time | timestamp | 是 | 否 | 创建时间 | |
| 6 | update_time | timestamp | 是 | 否 | 更新时间 | |
| 7 | source_table | varchar | 255 | 否 | 否 | 来源表 |
| 8 | source_field | varchar | 255 | 否 | 否 | 来源字段 |
| 9 | source_id | int | 是 | 否 | 来源ID |
表 4-27-slides(轮播图)
| 编号 | 字段名 | 类型 | 长度 | 是否非空 | 是否主键 | 注释 |
| 1 | slides_id | int | 是 | 是 | 轮播图ID | |
| 2 | title | varchar | 64 | 否 | 否 | 标题 |
| 3 | content | varchar | 255 | 否 | 否 | 内容 |
| 4 | url | varchar | 255 | 否 | 否 | 链接 |
| 5 | img | varchar | 255 | 否 | 否 | 轮播图 |
| 6 | hits | int | 是 | 否 | 点击量 | |
| 7 | create_time | timestamp | 是 | 否 | 创建时间 | |
| 8 | update_time | timestamp | 是 | 否 | 更新时间 |
表 4-28-tourism_products(旅游产品)
| 编号 | 字段名 | 类型 | 长度 | 是否非空 | 是否主键 | 注释 |
| 1 | tourism_products_id | int | 是 | 是 | 旅游产品ID | |
| 2 | business_user | int | 否 | 否 | 商家用户 | |
| 3 | business_name | varchar | 64 | 否 | 否 | 商家名称 |
| 4 | business_phone | varchar | 64 | 否 | 否 | 商家电话 |
| 5 | business_address | varchar | 64 | 否 | 否 | 商家地址 |
| 6 | product_name | varchar | 64 | 是 | 是 | 产品名称 |
| 7 | product_type | varchar | 64 | 否 | 否 | 产品类型 |
| 8 | product_price | double | 否 | 否 | 产品价格 | |
| 9 | product_quantity | double | 否 | 否 | 产品数量 | |
| 10 | product_cover | varchar | 255 | 否 | 否 | 产品封面 |
| 11 | product_introduction | longtext | 4294967295 | 否 | 否 | 产品介绍 |
| 12 | praise_len | int | 是 | 否 | 点赞数 | |
| 13 | collect_len | int | 是 | 否 | 收藏数 | |
| 14 | comment_len | int | 是 | 否 | 评论数 | |
| 15 | examine_state | varchar | 16 | 是 | 否 | 审核状态 |
| 16 | examine_reply | varchar | 16 | 否 | 否 | 审核回复 |
| 17 | product_purchase_limit_times | int | 是 | 否 | 下单限制次数 | |
| 18 | create_time | datetime | 是 | 否 | 创建时间 | |
| 19 | update_time | timestamp | 是 | 否 | 更新时间 |
表 4-29-tourist_route(旅游线路)
| 编号 | 字段名 | 类型 | 长度 | 是否非空 | 是否主键 | 注释 |
| 1 | tourist_route_id | int | 是 | 是 | 旅游线路ID | |
| 2 | route_title | varchar | 64 | 否 | 否 | 路线标题 |
| 3 | route_type | varchar | 64 | 否 | 否 | 路线类型 |
| 4 | departure_location | varchar | 64 | 否 | 否 | 出发地点 |
| 5 | route_location | varchar | 64 | 否 | 否 | 途径地点 |
| 6 | route_endpoint | varchar | 64 | 否 | 否 | 路线终点 |
| 7 | cover_photo | varchar | 255 | 否 | 否 | 封面图片 |
| 8 | detailed_description | longtext | 4294967295 | 否 | 否 | 详情描述 |
| 9 | hits | int | 是 | 否 | 点击数 | |
| 10 | praise_len | int | 是 | 否 | 点赞数 | |
| 11 | collect_len | int | 是 | 否 | 收藏数 | |
| 12 | comment_len | int | 是 | 否 | 评论数 | |
| 13 | recommend | int | 是 | 否 | 智能推荐 | |
| 14 | create_time | datetime | 是 | 否 | 创建时间 | |
| 15 | update_time | timestamp | 是 | 否 | 更新时间 |
表 4-30-type_of_attraction(景点类型)
| 编号 | 字段名 | 类型 | 长度 | 是否非空 | 是否主键 | 注释 |
| 1 | type_of_attraction_id | int | 是 | 是 | 景点类型ID | |
| 2 | type_of_attraction | varchar | 64 | 否 | 否 | 景点类型 |
| 3 | create_time | datetime | 是 | 否 | 创建时间 | |
| 4 | update_time | timestamp | 是 | 否 | 更新时间 |
表 4-31-type_of_hotel(酒店类型)
| 编号 | 字段名 | 类型 | 长度 | 是否非空 | 是否主键 | 注释 |
| 1 | type_of_hotel_id | int | 是 | 是 | 酒店类型ID | |
| 2 | type_of_hotel | varchar | 64 | 否 | 否 | 酒店类型 |
| 3 | create_time | datetime | 是 | 否 | 创建时间 | |
| 4 | update_time | timestamp | 是 | 否 | 更新时间 |
表 4-32-upload(文件上传)
| 编号 | 字段名 | 类型 | 长度 | 是否非空 | 是否主键 | 注释 |
| 1 | upload_id | int | 是 | 是 | 上传ID | |
| 2 | name | varchar | 64 | 否 | 否 | 文件名 |
| 3 | path | varchar | 255 | 否 | 否 | 访问路径 |
| 4 | file | varchar | 255 | 否 | 否 | 文件路径 |
| 5 | display | varchar | 255 | 否 | 否 | 显示顺序 |
| 6 | father_id | int | 否 | 否 | 父级ID | |
| 7 | dir | varchar | 255 | 否 | 否 | 文件夹 |
| 8 | type | varchar | 32 | 否 | 否 | 文件类型 |
表 4-33-user(用户账户)
| 编号 | 字段名 | 类型 | 长度 | 是否非空 | 是否主键 | 注释 |
| 1 | user_id | int | 是 | 是 | 用户ID | |
| 2 | state | smallint | 是 | 否 | 账户状态:(1可用|2异常|3已冻结|4已注销) | |
| 3 | user_group | varchar | 32 | 否 | 否 | 所在用户组 |
| 4 | login_time | timestamp | 是 | 否 | 上次登录时间 | |
| 5 | phone | varchar | 11 | 否 | 否 | 手机号码 |
| 6 | phone_state | smallint | 是 | 否 | 手机认证:(0未认证|1审核中|2已认证) | |
| 7 | username | varchar | 16 | 是 | 否 | 用户名 |
| 8 | nickname | varchar | 16 | 否 | 否 | 昵称 |
| 9 | password | varchar | 64 | 是 | 否 | 密码 |
| 10 | | varchar | 64 | 否 | 否 | 邮箱 |
| 11 | email_state | smallint | 是 | 否 | 邮箱认证:(0未认证|1审核中|2已认证) | |
| 12 | avatar | varchar | 255 | 否 | 否 | 头像地址 |
| 13 | open_id | varchar | 255 | 否 | 否 | 针对获取用户信息字段 |
| 14 | create_time | timestamp | 是 | 否 | 创建时间 |
表 4-34-user_group(用户组)
| 编号 | 字段名 | 类型 | 长度 | 是否非空 | 是否主键 | 注释 |
| 1 | group_id | mediumint | 是 | 是 | 用户组ID | |
| 2 | display | smallint | 是 | 否 | 显示顺序 | |
| 3 | name | varchar | 16 | 是 | 否 | 名称 |
| 4 | description | varchar | 255 | 否 | 否 | 描述 |
| 5 | source_table | varchar | 255 | 否 | 否 | 来源表 |
| 6 | source_field | varchar | 255 | 否 | 否 | 来源字段 |
| 7 | source_id | int | 是 | 否 | 来源ID | |
| 8 | register | smallint | 否 | 否 | 注册位置 | |
| 9 | create_time | timestamp | 是 | 否 | 创建时间 | |
| 10 | update_time | timestamp | 是 | 否 | 更新时间 |
表 4-35-user_route(用户路线)
| 编号 | 字段名 | 类型 | 长度 | 是否非空 | 是否主键 | 注释 |
| 1 | user_route_id | int | 是 | 是 | 用户路线ID | |
| 2 | user_information | int | 否 | 否 | 用户信息 | |
| 3 | route_title | varchar | 64 | 否 | 否 | 路线标题 |
| 4 | type_of_route | varchar | 64 | 否 | 否 | 路线类型 |
| 5 | departure_location | varchar | 64 | 否 | 否 | 出发地点 |
| 6 | route_location | varchar | 64 | 否 | 否 | 途径地点 |
| 7 | route_end | varchar | 64 | 否 | 否 | 路线终点 |
| 8 | cover_image | varchar | 255 | 否 | 否 | 封面图片 |
| 9 | detailed_description | text | 65535 | 否 | 否 | 详情描述 |
| 10 | create_time | datetime | 是 | 否 | 创建时间 | |
| 11 | update_time | timestamp | 是 | 否 | 更新时间 |
5系统实现
5.1.1用户注册
用户注册:输入账号、设置密码、确认密码、昵称、邮箱、选择用户身份、用户姓名、用户性别、联系电话等用户个人信息,点击注册按钮进行注册,用户注册界面如下图所示。
图5-1用户注册界面图
5.1.2用户登录
用户登录:输入用户名跟密码点击登录按钮,校验通过后即可登录,用户登录界面如下图所示。
图5-2用户登录界面图
用户在资讯页面浏览旅游资讯信息。通过分类标签筛选资讯类型,点击标题查看详细文章,页面提供评论区供用户交流心得。旅游资讯界面如下图所示。
图5-3旅游资讯界面
用户进入旅游产品页面,浏览旅游产品的图片、名称、描述等基本信息。通过搜索栏输入关键词或筛选条件,快速旅游产品界面。可以进行购买。旅游产品界面如下图所示。
图5-4旅游产品界面
用户进入景点信息页面,浏览景点的图片、名称、描述等基本信息。通过搜索栏输入关键词或筛选条件,快速景点信息界面。可以进行点赞、收藏和评论。景点信息界面如下图所示。
图5-5景点信息界面
在“系统用户”模块下,管理员可以管理系统上的三类用户:管理员、普通用户和商家用户。管理员可以进行用户的增、删、改、查操作,包括设置权限、修改用户信息等。系统用户界面如下图所示。
图5-6系统用户界面
管理员点击“旅游线路管理”这一菜单会显示旅游线路列表和旅游线路添加两个子菜单,点击“旅游线路列表”可以查看旅游线路详情和用户评论,可以进行查询、重置和删除等操作。点击“旅游线路添加”,管理员可以添加新的旅游线路。旅游线路管理界面如下图所示。
图5-7旅游线路管理界面
管理员点击“酒店类型管理”这一菜单会显示酒店类型列表和酒店类型添加两个子菜单,点击“酒店类型列表”可以查看酒店类型详情,可以进行查询、重置和删除等操作。点击“酒店类型添加”,管理员可以添加新的酒店类型。酒店类型管理界面如下图所示。
图5-8酒店类型管理界面
管理员点击“酒店预订管理”这一菜单会显示酒店预订列表这个子菜单,点击“酒店预订列表”可以查看酒店预订详情,可以进行查询、重置、删除、取消和修改等操作。酒店预订管理界面如下图所示。
图5-9酒店预订管理界面
5.2.5系统管理
管理员点击“系统管理”菜单,可以对前台展示的轮播图进行设置,系统管理界面如下图所示。
图5-10系统管理界面
5.2.6通知公告管理
管理员点击“通知公告管理”这个菜单,可以对系统中的网站公告进行管理,包括公告的增删改查等操作。通知公告管理界面如下图所示。
图5-11通知公告管理界面
商家在个人中心能够管理所有发布的旅游产品,包括查看已发布的产品、编辑信息以及新增产品等。旅游产品界面如下图所示。
图5-12旅游产品界面
商家可以查看和审核通过平台售出的旅游产品订单情况,了解产品的销售状况。产品购买界面如下图所示。
图5-13产品购买界面
6系统测
6.1测试目的
测试的主要目的是确保系统的功能和性能满足预期的需求,同时识别和修复潜在的缺陷。通过系统测试,可以验证各个功能模块的正确性和稳定性,确保系统在不同使用场景下的表现符合设计要求。测试目的包括确认系统功能的完整性、验证数据处理的准确性、评估系统的性能和安全性。测试还可以提高用户满意度,保证用户在使用系统时获得流畅和可靠的体验。通过全面的测试,可以降低后期维护成本,减少系统上线后出现故障的风险,从而保障系统的长期稳定运行。
6.2测试方法
在本系统中,测试方法主要依赖于测试用例的设计与执行。测试用例是根据系统需求文档编写的,覆盖所有功能模块及其边界情况。每个测试用例包含输入数据、预期结果和实际结果的对比,以验证系统的功能是否按预期工作。
常见的测试用例包括功能测试用例、边界测试用例和异常测试用例[11]。功能测试用例针对系统的各项功能进行验证;边界测试用例则侧重于输入数据的边界条件,验证系统在极端情况下是否能够稳定运行;异常测试用例则用于验证系统在处理错误输入或异常情况时的反应。本文选择功能测试用例进行系统测试。
在测试执行过程中,记录每个用例的执行结果,并根据实际结果与预期结果的对比,判断系统是否存在缺陷。通过系统化的测试用例执行,可以有效提高测试的覆盖率和效率,为系统的最终上线提供保障。
6.3测试内容
通过对系统中所含的主要实体对象及其功能操作进行测试用例设计。以下是详细的测试:
表6-1用户注册登录测试表
用户注册登录测试用例:
| 用例说明 | 测试目的 | 测试步骤 | 预期结果 | 输出结果 | 通过情况 |
| 用户注册、登录 | 测试用户正确注册、登录 |
| 用户注册成功,登录成功 | 结果输出符合预期 | 通过 |
表6-2酒店预定测试表
酒店预定用例:
| 用例说明 | 测试目的 | 测试步骤 | 预期结果 | 输出结果 | 通过情况 |
| 酒店预定 | 测试用户酒店预定功能 |
| 用户酒店预定成功,生成新的酒店预定信息 | 结果输出符合预期 | 通过 |
表6-3景点信息评论测试表
景点信息评论测试用例:
| 用例说明 | 测试目的 | 测试步骤 | 预期结果 | 输出结果 | 通过情况 |
| 景点信息评论 | 测试用户景点信息评论功能 | 1、在首页点击景点信息并看详情; 2、点击评论,输入相关信息点击提交 | 生成新的评论信息 | 结果输出符合预期 | 通过 |
表6-4景点信息添加测试表
管理员景点信息添加测试用例:
| 用例说明 | 测试目的 | 测试步骤 | 预期结果 | 输出结果 | 通过情况 |
| 景点信息添加测试 | 测试管理员添加景点信息功能 |
| 景点信息添加成功 | 结果输出符合预期 | 通过 |
表6-5公告删除测试表
公告删除测试用例:
| 用例说明 | 测试目的 | 测试步骤 | 预期结果 | 输出结果 | 通过情况 |
| 公告删除测试 | 测试公告删除功能 |
| 公告删除成功,前端不在展示该公告 | 结果输出符合预期 | 通过 |
6.4测试结果
在本次测试的过程主要针对所有功能下的添加操作,修改操作和删除操作,并以真实数据一一进行相关功能项目的输入,最终能够保证每个项目涉及的功能都是能够正常运行,因此能够保证本次设计的,已实现的功能能够正常运行并且相关数据库的信息也同样保证正确。
7总结
经过一个学期的毕业设计的实现完成已接近尾声,到目前为止,当我回想起整个学期的系统开发日,收获颇丰。毕业设计的主要任务是建立一个智能化的个性化旅游服务网站,主要使用springboot+vue框架和Mysql数据库的开发工具,对系统的每个功能模块进行相对应的操作,最后,系统调试结果表明系统基本可以满足功能要求。
个性化旅游服务网站的开发对我大学学习的改进有很大帮助。它使我能够学习计算机知识的相关技术方面问题及与人交往的沟通交流方面,让我意识到无论我们做什么,我们都需要坚持不懈,努力工作,只有这样尝试了并且坚持去做了,我们才可以成功,才可以获得成功的喜悦,如果没有尝试,只是想,那连成功的机会都没有,实际操作进行做了,才会越来越近的靠近成功,随着道路一路向前,未来的路是美好的。
在项目的设计过程中,我克服了各种困难,并且在面对这些困难,我积极的面对,想办法解决问题,并且更好的掌握了理论知识和动手操作实践能力,从系统的开发到设计完成,我完成了一个更全面、更完善、更安全的系统,这也让我取得了很大的成就感,也使我对未来的生活更有信心。
参考文献
- 刘江涛,王亮亮,吴庆茹,等.基于B/S模式的铁路勘测设计案例信息化管理系统设计与实现[J].铁路计算机应用,2021,30(03):32-35.
- 张丹丹,李弘.基于B/S架构的办公管理系统设计与开发[J].铁路通信信号工程技术,2024,21(09):44-48+106.
- 王志亮,纪松波.基于SpringBoot的Web前端与数据库的接口设计[J].工业控制计算机,2023,36(03):51-53.
- 熊永平.基于SpringBoot框架应用开发技术的分析与研究[J].电脑知识与技术,2021,15(36):76-77.
- 赵媛.基于Vue的Web系统前端性能优化分析[J].电脑编程技巧与维护,2024,(09):44-46.
- 秦冬.浅析Vue框架在前端开发中的应用[J].信息与电脑(理论版),2024,36(13):61-63.
- 李艳杰.MySQL数据库下存储过程的综合运用研究[J].现代信息科技,2023,7(11):80-82+88.
- 陈倩怡,何军.Vue+Springboot+MyBatis技术应用解析[J].电脑编程技巧与维护,2020,(01):14-15+28.
- 周晓玉,崔文超.基于Web技术的数据库应用系统设计[J].信息与电脑(理论版),2023,35(09):189-191.
- 马艳艳,吴晓光.计算机软件与数据库的设计策略分析[J].电子技术,2024,53(05):104-105.
- 李俊萌.计算机软件测试技术与开发应用策略分析[J].信息记录材料,2023,24(03):50-52.
- Wang Q ,Zheng L ,Hong R .Exploration on the Teaching Model of Java Programming and Practice for Students with No Programming Background[J].Advances in Educational Technology and Psychology,2024,8(6):
- 周静,王忠青.基于Vue技术的少数民族旅游网站设计与应用[J].智能计算机与应用,2024,14(05):270-274.DOI:10.20169/j.issn.2095-2163.240539.
- Ullenboom C .Java Programming Exercises:Volume Two: Java Standard Library[M].CRC Press:2024-03-30.
- 王莉萍,江海涛,戴晓峰.个性化旅游网站系统的设计与实现[J].信息与电脑(理论版),2024,36(03):120-123.
- Davi V .Designing Hexagonal Architecture with Java:Build maintainable and long-lasting applications with Java and Quarkus[M].Packt Publishing Limited:2023-09-29.DOI:10.0000/9781837630714.
- 李建森,董宝兰.旅游服务网站的设计与实现[J].电子技术,2023,52(09):54-55.
- 蒋莉.东阳古镇旅游网站设计与实现[J].信息与电脑(理论版),2022,34(12):113-116.
- 朱爱辉,范晓萱.大连王家岛乡村旅游现状分析——基于旅游网站的统计分析[J].辽宁省交通高等专科学校学报,2021,23(05):30-34.
- 黄文灿.基于Java Web的旅游服务系统设计研究[J].数字技术与应用,2019,37(09):156-157.DOI:10.19695/j.cnki.cn12-1369.2019.09.81.
致谢
本论文的完成离不开众多导师、同学以及亲友的支持与帮助。在此,首先向我的导师表示最诚挚的感谢。在整个研究和写作过程中,导师以严谨治学的态度和丰富的专业知识给予了我无私的指导,从论文选题到最终定稿的每一个环节,都为我提供了宝贵的建议与意见,使我得以不断完善研究内容、拓展学术视野。导师耐心细致的指导不仅帮助我解决了许多学术难题,也让我在研究能力与学术写作方面得到了显著的提升。导师的鼓励与支持是我完成这篇论文的重要动力,也让我深刻体会到学术研究的严谨性与意义。
我还要感谢在学习生活中给予我帮助和支持的同学、朋友以及家人。论文撰写过程中,许多同学与我共同探讨问题,分享经验与资料,使我的研究更加全面深入。朋友们的关心和陪伴让我在繁忙的研究过程中能够调节心情,保持良好的状态。特别感谢我的家人,他们始终给予我无条件的理解和支持,为我创造了安心学习与研究的环境。正是因为有了大家的帮助和支持,我才能克服论文写作中的重重困难并顺利完成。再次向所有支持和帮助过我的人表达衷心的感谢。

1333

被折叠的 条评论
为什么被折叠?



