目 录
摘要
随着信息技术的快速发展,大学校园内的二手书籍交易逐渐受到关注,成为学生节约成本和资源再利用的重要方式。本文设计并实现了大学校园二手书籍售卖平台,旨在为学生提供一个便捷、安全、高效的交易环境。
在研究中,首先分析了当前大学校园二手书籍交易的现状及存在的问题,包括信息不对称、交易流程繁琐及缺乏有效沟通等。基于这些问题,本文提出了平台的核心功能模块,包括用户注册与登录、书籍信息发布与浏览、在线聊天、购物车管理、订单处理及个人账户管理等。这些功能的实现不仅方便了学生的书籍交易,还促进了用户之间的互动与交流。
在技术实现方面,本文选用C#作为开发语言,结合ASP.NET框架进行后端开发,利用Entity Framework进行数据库操作,以确保数据的高效管理和安全存储。前端采用HTML、CSS及JavaScript技术,提供良好的用户体验。平台经过严格的测试与评估,确保系统的稳定性和安全性,以应对高并发用户访问的需求。
最后,本文探讨了该平台对大学校园文化的积极影响,强调了二手书籍交易在资源节约、环保教育及学生社交方面的重要性。研究结果表明,该平台有效提升了二手书籍的流通效率,增强了学生的参与感和归属感,为促进校园资源共享与可持续发展提供了新的解决方案。
关键词:大学校园;ASP.NET;售卖平台;二手书籍
Abstract
With the rapid development of information technology, second-hand book transactions on university campuses have gradually received attention and become an important way for students to save costs and reuse resources. This article designs and implements a second-hand book sales platform on university campuses, aiming to provide students with a convenient, safe, and efficient trading environment.
In the study, the current situation and problems of second-hand book transactions on university campuses were first analyzed, including information asymmetry, cumbersome transaction processes, and lack of effective communication. Based on these issues, this article proposes the core functional modules of the platform, including user registration and login, book information publishing and browsing, online chat, shopping cart management, order processing, and personal account management. The implementation of these functions not only facilitates student book transactions, but also promotes interaction and communication among users.
In terms of technical implementation, this article uses C # as the development language and combines ASP NET framework for backend development, utilizing Entity Framework for database operations to ensure efficient management and secure storage of data. The front-end adopts HTML, CSS, and JavaScript technologies to provide a good user experience. The platform undergoes rigorous testing and evaluation to ensure the stability and security of the system, in order to meet the needs of high concurrency user access.
Finally, this article explores the positive impact of the platform on university campus culture, emphasizing the importance of second-hand book trading in resource conservation, environmental education, and student socialization. The research results indicate that the platform effectively improves the circulation efficiency of second-hand books, enhances students' sense of participation and belonging, and provides new solutions for promoting campus resource sharing and sustainable development.
Keywords:University Campus; ASP.NET; Sales platform; Second hand books
1 绪论
1.1研究背景与意义
在当今社会,随着教育普及和信息技术的迅猛发展,大学生的学习和生活方式发生了显著变化。二手书籍的交易作为一种经济实惠的资源获取方式,逐渐受到广大学生的欢迎。大学生普遍面临学业负担和经济压力,许多学生希望通过购买二手书籍来降低学习成本,同时,随着环境保护意识的增强,资源的合理利用和再循环也成为了社会关注的焦点。在这一背景下,搭建一个高效、便捷的大学校园二手书籍售卖平台台显得尤为重要。
目前,许多大学生在寻找二手书籍时面临信息不对称和交易不便的问题。传统的线下交易往往存在信息获取困难、交易不安全、沟通不畅等诸多弊端,导致学生在书籍交易过程中耗费大量时间与精力。因此,建立一个基于数字化平台的二手书籍交易系统,不仅能够有效解决这些问题,还能促进学生之间的交流与互动,增强校园文化氛围。
此外,大学校园二手书籍售卖平台的构建对于推动绿色校园建设、倡导可持续发展具有重要意义。通过促进二手书籍的流通,减少新书购买带来的资源浪费,鼓励学生在日常学习中养成环保意识,推动形成一种资源共享的良好风气。这不仅有助于培养学生的社会责任感,还能提升校园的整体文化素养。
综上所述,大学校园二手书籍售卖平台的研究与开发不仅具有实际的经济价值,还有助于推动校园文化的建设,促进资源的合理利用与环保理念的传播。这一平台的成功实施,能够为大学生提供更加便利的学习资源获取渠道,同时为校园的可持续发展贡献力量。
在全球范围内,二手书籍交易平台的研究和应用逐渐引起了学术界和产业界的关注,尤其是在大学校园环境中。国内外的相关研究主要集中在二手书籍交易的市场需求、用户行为分析、平台设计与实现等方面,形成了一定的理论基础和实践经验。
在国外,许多大学校园内已经建立了成熟的二手书籍交易平台。例如,美国的“BookFinder”和“Chegg”等平台提供了便捷的二手书籍搜索和交易功能。这些平台通过用户评价系统和价格比较功能,帮助学生选择合适的书籍,降低学习成本。同时,研究者也对二手书籍市场的动态进行了深入分析,探讨了影响用户购买决策的因素,如书籍的成色、价格、卖家的信誉等。相关研究表明,二手书籍的可获取性和交易的便利性显著影响了学生的购买行为。
在国内,随着二手经济的崛起,许多高校也开始关注二手书籍交易平台的建设。以“转转”和“闲鱼”等二手交易平台为例,这些平台不仅提供了丰富的商品种类,还通过社交功能促进了用户之间的互动。在大学校园中,部分高校通过微信公众号和小程序等方式,搭建了专属的二手书籍交易平台,以满足学生的需求。研究显示,校园内的二手书籍交易不仅能够有效解决学生的经济问题,还能够增强校园文化氛围,促进资源的循环利用。
在理论研究方面,国内外学者对二手书籍交易的市场机制、用户体验和平台运营模式等进行了广泛探讨。例如,部分研究从消费者行为学的角度分析了大学生在二手书籍交易中的决策过程,指出社交网络和口碑效应在交易中的重要性。同时,关于二手书籍交易平台的技术架构和用户界面的研究也逐渐增多,强调了用户体验在平台成功中的关键作用。
总体而言,国内外对大学校园二手书籍售卖平台台的研究现状表明,随着技术的进步和用户需求的变化,二手书籍交易的模式和平台设计正不断演变。未来,随着资源共享理念的深入人心,二手书籍交易平台将在大学校园中发挥更为重要的作用,为学生提供更为便捷和高效的学习资源获取方式。
本文共分为六章,章节内容安排如下:
第一章为引言,此章节对所设计和实现的系统的背景和状况以及意义进行详细的论述以及说明,同时进行了论文整体框架的结构的简要介绍。
第二章为系统需求分析,章节所做的主要的工作是对系统进行了技术、经济和操作方面可行性的分析;对系统实行了总体功能的需求、用例分析。
第三章为系统的设计,主要是对系统的功能结构进行设计,并对系统数据库的概念结构以及物理结构的设计进行了分析。
第四章就是对系统的实现,根据系统功能的划分,分别的对系统所需要实现的前台客户功能和后台管理员功能进行了分析和说明。
第五章:系统测试。主要对系统的部分界面进行测试并对主要功能进行测试
2 相关技术介绍
2.1 C#开发语言
C#是一种面向对象的程序设计语言,类是C#程序的基本组成单元,类中又包含了属性和方法,在类中又可以创建无数个对象。类中包含的主要成员是字段和方法,字段是指一种数据变量,方法是指对字段进行操作的集合,包括给其他变量赋值、调用方法等。C#代码都是编写在类体中,类体中的每个数据项都可以看作是一个对象,C#不支持类的多重继承,但可以支持接口的多重继承,并且支持类和接口的实现。由于C#通常在网络环境中使用,所以C#提供了一个防止代码恶意攻击的安全机制,同时,C#具有强类型机制、自动收集垃圾和异常处理等特性,这些都是C#语言健壮性的重要保证。
- C#语言具有如下特点:
- C# 结合 C、Java、Perl 以及自创的新语法形成了自己独特的语法。
- C#可以更快速的执行动态网页,当然这只是相对于CGI或者Perl来说,C#可以在HTML文档中嵌入程序,而且去执行,另外C#能够实现CGI的所有功能,因此说明C#具有很强大的功能。
- 大部分当下流行的数据库和操作系统C#语言都能够支持。
- C#语言的最重要特点就是可以让C、C++进行扩展
- C#语言具有如下优势:
- 开放源代码:事实上C#的所有源代码都可以得到。
- 免费性:C#是开源代码并且免费。
- 快捷性:C#对于初学者来说,它不止编辑简单可以嵌入与HTML语言中,而且对于程序开发和运行也是非常快速的,并且非常容易掌握。
- 跨平台性强:C#是可以在服务器运行的脚本语言,所以在UNIX、Android、Mac OS、WINDOWS等操作平台上都可以运行。
- 效率高:C#对系统资源的消耗相当少,所以它的效率高。
- 图像处理:C#不止是可以使用GD2对图像进行处理,而且他还可以完成对图像的创建。
- 面向对象:C#在面向对象上有了许多的改进,C#语言开发大型商业程序也是可以胜任的。
2.2 JavaScript脚本语言
此作品中,其中包含了页面的搭建,以及前后台数据接口的连接等,而对于实现用户页面交互以及一些页面逻辑性判断等功能都是用JavaScript完成的,而JavaScript是已经被广泛用于Web应用开发,是一种属于网络的脚本语言,常用来为网页添加各式各样的动态功能,为用户提供更流畅美观的浏览效果。通常JavaScript脚本是通过嵌入在HTML中来实现自身的功能。JavaScript作为一种描述语言,作用于web前端,它基于对象(object)和事件驱动(Event Driven)并且安全性也较好。它可以有效的在农户端运行并为服务器减轻负担。
- JavaScript具有的特点:
- 脚本语言。JavaScript是一种脚本语言并具有解释性,在程序运行过程中,它就可以进行解释。
- 基于对象。JavaScript可以创建对象,而且还可以使用现在存在的对象,它是基于对象的脚本语言。
- 简单。JavaScript不对使用的数据类型有着严格的要求,应用的是弱类型的变量类型,设计是十分紧凑简单。
- 动态性。JavaScript是可以不经过Web服务器对用户的操作做出相应,是可以采用事件驱动的脚本语言。
- 跨平台性。JavaScript可以不依赖操作系统,但需要浏览器的支持。所以在编写JavaScript脚本后可以在任意机器上使用,但要注意的一点,使用的浏览器是支持JavaScript脚本语言,现在大多浏览器也支持JavaScript。
- JavaScript的用途
JavaScript的用途是解决页面交互和数据交互,最终目的是丰富用户端效果以及数据的有效传递。
- 实现页面交互,提升用户体验实现页面特效。即js操作html的dom节构或操作样式。
- 用户端表单验证。当数据传送到服务端前,可以将用户填入并上交的信息快速有效的验证,进行了数据的交互,为服务器减轻了负担。
2.3 SQL Server数据库
SQL Server是一种开放源代码的关系型数据库管理系统(RDBMS),关系数据库将数据保存在不同的表中,提高了灵活性,它使用最常用的结构化查询语言(SQL)进行数据库管理。SQL Server因其具有速度快、体积小、总体拥有成本低和开放源码的优点而备受关注。特点:
(1)支持多种操作系统。
(2)为多种编程语言提供了API。
(3)支持多线程,充分利用CPU资源。
(4)SQL Server性能卓越、服务稳定,很少出现异常宕机。
(5)原生JSON支持。
(6)优化SQL查询算法,有效地提高查询速度[8]。
2.4 ASP.NET技术
ASP.NET技术:ASP.NET 是微软公司主推的新技术,是运行于Windows 平台.net 框架下的一种新型的功能强大的WEB 编程语言。发展至今,ASP.NET 经过几年的改进和优化,已渐渐成为成熟、稳定的能与JSP 对抗的一种WEB 编程语言。传统ASP 由于被束缚于弱类型的脚本语言功能限制,导致ASP 难以应用在中大型系统中。ASP.NET 其强大的功能、高系数的安全性、快捷的处理速率等众多优点,成为程序员爱不释手的技术。
因为ASP.NET 是基于通用语言的编译运行的程序,所以它的强大性和适应性,可以使它运行在WEB 应用软件开发者的几乎全部的平台上。通用语言的基本库,消息机制,数据接口的处理都能无缝的整合到ASP.NET 的WEB 应用中。
3 系统分析
系统需求分析是系统开发的一个关键环节,它在系统的设计和实现上起到了一个承上启下的位置。系统需求分析是对所需要做的系统进行一个需求的挖掘,如果分析的准确可以精准的解决现实中碰到的问题。如果分析不到位会影响后期系统的实现。一个系统的优秀程度需求分析也是占据了非常大的比例,如果需求分析不到位,后面的系统设计要实现就是一个偏离导航的设计。
系统可行行分析是对系统对系统可行性进行一个探讨。在探讨系统的可行性上我们主要从技术上的可行性和经济上的可行性以及法律层面的可行性上进行分析,如果三个层面度通过,我们则认为系统是比较可行的。
3.1.1 技术可行性分析
大学校园二手书籍售卖平台在数据的存储上使用的SQL Server数据库,在大学校园二手书籍售卖平台开发中使用了C#、core、Internet information service、ASP.NET这些开发工具的使用,能够给我们的编写工作带来许多的便利。系统使用B/S模式进行开发,使系统的可扩展性和维护性更佳,减少系统配置代码,简化编程代码,目前B/S模式是目前最受欢迎的一种模式。
从经济可行性上看项目在开发阶段需要一台开发PC,在生产阶段需要web服务器和数据库服务器。一台个人PC从经济上来看也不是太多问题,在后期的系统部署生产上来说,服务器的投入也不会过高,在经济层面上是一个比较可行的。
系统从法律层面上来没有对第三方有其他放有法律层面的问题,系统数据库采用的SQL Server 开源社区数据库、框架采用的是开源的ASP.NET。系统资讯和相关内容也是呵呵法律层面的。在源码的管理上采用git开源进行管理,所以在法律可行性上是成立的。
3.2.1 功能性分析
大学校园二手书籍售卖平台划分为了注册用户和管理员这两大部分。
注册用户功能介绍:
首页:用户登录后,首页是他们的主要入口,展示平台的整体布局,包括推荐书籍、热门书籍、最新书籍以及促销活动等信息。首页设计应简洁直观,方便用户快速找到感兴趣的内容。
网站公告:用户可以访问网站公告板,查看管理员发布的最新通知和公告,包括促销信息、平台维护、活动公告等。这一功能确保用户及时获取重要信息,提升用户体验。
书籍资讯:用户可以浏览和搜索平台上发布的书籍资讯,了解书籍的详细信息。书籍资讯页面应提供分类和筛选功能,以便用户快速找到所需的书籍。
在线聊天:该功能允许用户与卖家或平台客服进行实时沟通,解决购买过程中的疑问或问题。在线聊天功能应简洁易用,支持文本、图片等多种形式的交流,提高用户的互动体验。
购书商城:用户可以访问购书商城,浏览所有可购买的书籍,并进行在线下单。商城页面应提供清晰的分类和搜索功能,方便用户快速找到目标书籍。此外,用户可以查看书籍的详细信息、卖家评价等,帮助他们做出购买决策。
商城管理:
我的购物车: 用户可以将感兴趣的书籍添加到购物车中,便于后续结算。购物车页面应显示所选书籍的详细信息和总价,用户可以在此进行数量修改或删除操作。
我的订单: 用户可以查看自己的订单历史,包括已完成的订单和待处理的订单,了解订单状态和详细信息。
我的地址: 用户可以管理自己的收货地址,包括添加、编辑和删除地址信息,确保订单配送的准确性。
我的账户:用户可以在此管理个人账户信息,包括用户名、密码、联系方式等。账户管理功能应提供信息修改和安全设置,确保用户信息的安全性。
个人中心:
个人首页: 显示用户的基本信息,提供个性化的用户体验。
订单配送: 用户可以查看订单的配送状态和物流信息,了解书籍的运输情况。
收藏: 用户可以将感兴趣的书籍添加到收藏夹中,以便日后查看和购买。收藏功能应便于管理,用户可以随时查看和移除不再感兴趣的书籍。
管理员功能介绍:
登录功能:管理员通过安全的登录界面输入用户名和密码,以验证身份并进入系统。登录过程应包含密码加密和安全性检查,确保系统的安全性。
后台首页:管理员登录后将进入后台首页,提供系统的整体概况,以便管理员快速掌握系统的运行状态。
系统用户管理:管理员可以查看和管理系统用户的信息,包括注册用户和其他管理员的基本信息。功能包括用户的添加、删除、权限设置和状态管理(如禁用或激活账户),确保用户信息的准确性和安全性。
系统管理(轮播图):该模块允许管理员上传、删除和管理网站首页的轮播图,确保平台的视觉效果和用户体验。同时,管理员可以设置轮播图的展示顺序和链接,推广特定活动或书籍信息。
网站公告管理:管理员可以发布、编辑和删除网站公告,及时向用户传达重要信息,如促销活动、平台更新或其他通知。公告可以设置优先级和有效期,以确保信息的时效性。
资源管理(书籍资讯、资讯分类):在资源管理模块中,管理员能够添加、编辑和删除书籍信息,包括书名、作者、价格、状态(新书、二手书)等。同时,管理员可以对书籍进行分类管理,确保用户在浏览时能够快速找到所需书籍。
商城管理:
购书商城: 管理员负责维护购书商城的整体结构和内容,确保书籍信息的准确性和完整性。
分类列表: 管理员可以创建和管理书籍分类,便于用户在平台上进行筛选和查找。
订单列表: 管理员可以查看和管理所有用户的订单信息,包括订单状态、支付情况等。
订单配送: 管理员负责处理订单的配送信息,更新订单状态并与物流公司进行协调,确保用户及时收到书籍。
订单售后: 管理员可以处理用户的售后请求,包括退换货、投诉和建议等,提供良好的用户服务体验。
3.2.2 非功能性分析
大学校园二手书籍售卖平台的非功能性需求比如大学校园二手书籍售卖平台的安全性怎么样,可靠性怎么样,性能怎么样,可拓展性怎么样等。具体可以表示在如下3-1表格中:
表3-1大学校园二手书籍售卖平台非功能需求表
| 安全性 | 主要指大学校园二手书籍售卖平台数据库的安装,数据库的使用和密码的设定必须合乎规范。 |
| 可靠性 | 可靠性是指大学校园二手书籍售卖平台能够按照用户提交的指示进行操作,经过测试,可靠性90%以上。 |
| 性能 | 性能是影响大学校园二手书籍售卖平台占据市场的必要条件,所以性能最好要佳才好。 |
| 可扩展性 | 比如数据库预留多个属性,比如接口的使用等确保了系统的非功能性需求。 |
| 易用性 | 用户只要跟着大学校园二手书籍售卖平台的页面展示内容进行操作,就可以了。 |
| 可维护性 | 大学校园二手书籍售卖平台开发的可维护性是非常重要的,经过测试,可维护性没有问题 |
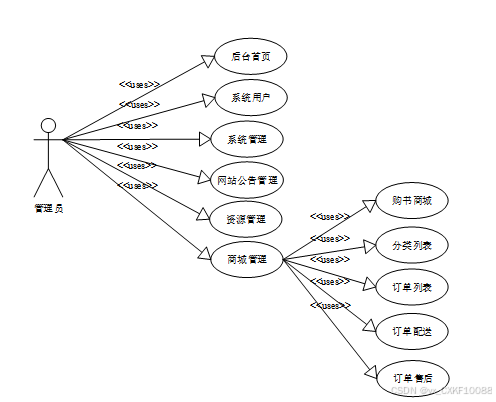
3.3 系统用例分析
大学校园二手书籍售卖平台的完整UML用例图分别是图3-1和图3-2。
图3-1就是注册用户角色的用例展示。

图3-1 大学校园二手书籍售卖平台注册用户角色用例图
图3-2就是管理员角色的用例展示。

图3-2 大学校园二手书籍售卖平台管理员角色用例图
3.4系统流程分析
3.4.1登录流程
登录模块主要满足管理员、注册用户管理的权限登录,登录流程图如图3-3所示。

图3-3登录流程图
用户在添加信息时,信息编号自动生成,系统会对添加的信息进行验证,验证通过则添加至数据库,添加信息成功,反之添加失败。添加信息流程如图3-4所示。

图3-4 添加信息流程图
用户可选择要删除的信息进行信息删除操作,在删除信息时系统提示是否确定删除信息,是则删除信息成功,系统数据库将信息进行删除。删除信息流程图如图3-5所示。

图3-5删除信息流程图
本章主要通过对大学校园二手书籍售卖平台的可行性分析、功能需求分析、系统用例分析、系统流程分析,确定整个大学校园二手书籍售卖平台要实现的功能。同时也为大学校园二手书籍售卖平台的代码实现和测试提供了标准。
4 系统总体设计
本章主要讨论的内容包括大学校园二手书籍售卖平台的功能模块设计、数据库系统设计。
4.1 系统功能模块设计
在上一章节中主要对系统的功能性需求和非功能性需求进行分析,并且根据需求分析了本大学校园二手书籍售卖平台中的用例。那么接下来就要开始对本大学校园二手书籍售卖平台的架构、主要功能和数据库开始进行设计。大学校园二手书籍售卖平台根据前面章节的需求分析得出,其总体设计模块图如图4-1所示。

图4-1 大学校园二手书籍售卖平台功能模块图
4.2系统顺序图设计
登录模块主要满足了管理员、注册用户的权限登录,登录模块顺序图如图4-2所示。

图4-2登录顺序图
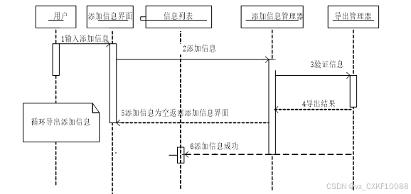
管理员、注册用户登录后均可进行添加信息操作,添加信息模块顺序图如图4-3所示。

图4-3添加信息顺序图
数据库设计一般包括需求分析、概念模型设计、数据库表建立三大过程,其中需求分析前面章节已经阐述,概念模型设计有概念模型和逻辑结构设计两部分。
4.3.1 数据库概念结构设计
下面是整个大学校园二手书籍售卖平台中主要的数据库表总E-R实体关系图。

图4-4大学校园二手书籍售卖平台总E-R关系图
4.3.2 数据库逻辑结构设计
通过上一小节中大学校园二手书籍售卖平台中总E-R关系图上得出一共需要创建很多个数据表。在此主要罗列几个主要的数据库表结构设计。
| 编号 | 名称 | 数据类型 | 长度 | 小数位 | 允许空值 | 主键 | 默认值 | 说明 |
| 1 | token_id | int | 10 | 0 | N | Y | 临时访问牌ID | |
| 2 | token | varchar | 64 | 0 | Y | N | 临时访问牌 | |
| 3 | info | text | 65535 | 0 | Y | N | ||
| 4 | maxage | int | 10 | 0 | N | N | 2 | 最大寿命:默认2小时 |
| 5 | create_time | timestamp | 19 | 0 | N | N | CURRENT_TIMESTAMP | 创建时间: |
| 6 | update_time | timestamp | 19 | 0 | N | N | CURRENT_TIMESTAMP | 更新时间: |
| 7 | user_id | int | 10 | 0 | N | N | 0 | 用户编号: |
| 编号 | 名称 | 数据类型 | 长度 | 小数位 | 允许空值 | 主键 | 默认值 | 说明 |
| 1 | address_id | int | 10 | 0 | N | Y | 收货地址: | |
| 2 | name | varchar | 32 | 0 | Y | N | 姓名: | |
| 3 | phone | varchar | 13 | 0 | Y | N | 手机: | |
| 4 | postcode | varchar | 8 | 0 | Y | N | 邮编: | |
| 5 | address | varchar | 255 | 0 | N | N | 地址: | |
| 6 | user_id | mediumint | 8 | 0 | N | N | 用户ID:[0,8388607]用户获取其他与用户相关的数据 | |
| 7 | create_time | timestamp | 19 | 0 | N | N | CURRENT_TIMESTAMP | 创建时间: |
| 8 | update_time | timestamp | 19 | 0 | N | N | CURRENT_TIMESTAMP | 更新时间: |
| 9 | default | bit | 1 | 0 | N | N | 0 | 默认判断 |
| 编号 | 名称 | 数据类型 | 长度 | 小数位 | 允许空值 | 主键 | 默认值 | 说明 |
| 1 | article_id | mediumint | 8 | 0 | N | Y | 文章id:[0,8388607] | |
| 2 | title | varchar | 125 | 0 | N | Y | 标题:[0,125]用于文章和html的title标签中 | |
| 3 | type | varchar | 64 | 0 | N | N | 0 | 文章分类:[0,1000]用来搜索指定类型的文章 |
| 4 | hits | int | 10 | 0 | N | N | 0 | 点击数:[0,1000000000]访问这篇文章的人次 |
| 5 | praise_len | int | 10 | 0 | N | N | 0 | 点赞数 |
| 6 | create_time | timestamp | 19 | 0 | N | N | CURRENT_TIMESTAMP | 创建时间: |
| 7 | update_time | timestamp | 19 | 0 | N | N | CURRENT_TIMESTAMP | 更新时间: |
| 8 | source | varchar | 255 | 0 | Y | N | 来源:[0,255]文章的出处 | |
| 9 | url | varchar | 255 | 0 | Y | N | 来源地址:[0,255]用于跳转到发布该文章的网站 | |
| 10 | tag | varchar | 255 | 0 | Y | N | 标签:[0,255]用于标注文章所属相关内容,多个标签用空格隔开 | |
| 11 | content | longtext | 2147483647 | 0 | Y | N | 正文:文章的主体内容 | |
| 12 | img | varchar | 255 | 0 | Y | N | 封面图 | |
| 13 | description | text | 65535 | 0 | Y | N | 文章描述 |
| 编号 | 名称 | 数据类型 | 长度 | 小数位 | 允许空值 | 主键 | 默认值 | 说明 |
| 1 | type_id | smallint | 5 | 0 | N | Y | 分类ID:[0,10000] | |
| 2 | display | smallint | 5 | 0 | N | N | 100 | 显示顺序:[0,1000]决定分类显示的先后顺序 |
| 3 | name | varchar | 16 | 0 | N | N | 分类名称:[2,16] | |
| 4 | father_id | smallint | 5 | 0 | N | N | 0 | 上级分类ID:[0,32767] |
| 5 | description | varchar | 255 | 0 | Y | N | 描述:[0,255]描述该分类的作用 | |
| 6 | icon | text | 65535 | 0 | Y | N | 分类图标: | |
| 7 | url | varchar | 255 | 0 | Y | N | 外链地址:[0,255]如果该分类是跳转到其他网站的情况下,就在该URL上设置 | |
| 8 | create_time | timestamp | 19 | 0 | N | N | CURRENT_TIMESTAMP | 创建时间: |
| 9 | update_time | timestamp | 19 | 0 | N | N | CURRENT_TIMESTAMP | 更新时间: |
| 编号 | 名称 | 数据类型 | 长度 | 小数位 | 允许空值 | 主键 | 默认值 | 说明 |
| 1 | auth_id | int | 10 | 0 | N | Y | 授权ID: | |
| 2 | user_group | varchar | 64 | 0 | Y | N | 用户组: | |
| 3 | mod_name | varchar | 64 | 0 | Y | N | 模块名: | |
| 4 | table_name | varchar | 64 | 0 | Y | N | 表名: | |
| 5 | page_title | varchar | 255 | 0 | Y | N | 页面标题: | |
| 6 | path | varchar | 255 | 0 | Y | N | 路由路径: | |
| 7 | parent | varchar | 64 | 0 | Y | N | 父级菜单 | |
| 8 | parent_sort | int | 10 | 0 | N | N | 0 | 父级菜单排序 |
| 9 | position | varchar | 32 | 0 | Y | N | 位置: | |
| 10 | mode | varchar | 32 | 0 | N | N | _blank | 跳转方式: |
| 11 | add | tinyint | 3 | 0 | N | N | 1 | 是否可增加: |
| 12 | del | tinyint | 3 | 0 | N | N | 1 | 是否可删除: |
| 13 | set | tinyint | 3 | 0 | N | N | 1 | 是否可修改: |
| 14 | get | tinyint | 3 | 0 | N | N | 1 | 是否可查看: |
| 15 | field_add | text | 65535 | 0 | Y | N | 添加字段: | |
| 16 | field_set | text | 65535 | 0 | Y | N | 修改字段: | |
| 17 | field_get | text | 65535 | 0 | Y | N | 查询字段: | |
| 18 | table_nav_name | varchar | 500 | 0 | Y | N | 跨表导航名称: | |
| 19 | table_nav | varchar | 500 | 0 | Y | N | 跨表导航: | |
| 20 | option | text | 65535 | 0 | Y | N | 配置: | |
| 21 | create_time | timestamp | 19 | 0 | N | N | CURRENT_TIMESTAMP | 创建时间: |
| 22 | update_time | timestamp | 19 | 0 | N | N | CURRENT_TIMESTAMP | 更新时间: |
| 编号 | 名称 | 数据类型 | 长度 | 小数位 | 允许空值 | 主键 | 默认值 | 说明 |
| 1 | book_shopping_mall_id | int | 10 | 0 | N | Y | 购书商城ID | |
| 2 | product_specifications | varchar | 64 | 0 | Y | N | 商品规格 | |
| 3 | hits | int | 10 | 0 | N | N | 0 | 点击数 |
| 4 | praise_len | int | 10 | 0 | N | N | 0 | 点赞数 |
| 5 | cart_title | varchar | 125 | 0 | Y | N | 标题:[0,125]用于产品html的标签中 | |
| 6 | cart_img | text | 65535 | 0 | Y | N | 封面图:用于显示于产品列表页 | |
| 7 | cart_description | varchar | 255 | 0 | Y | N | 描述:[0,255]用于产品规格描述 | |
| 8 | cart_price_ago | double | 8 | 2 | N | N | 0.00 | 原价:[1] |
| 9 | cart_price | double | 8 | 2 | N | N | 0.00 | 卖价:[1] |
| 10 | cart_inventory | int | 10 | 0 | N | N | 0 | 商品库存 |
| 11 | cart_type | varchar | 64 | 0 | N | N | 未分类 | 商品分类: |
| 12 | cart_content | longtext | 2147483647 | 0 | Y | N | 正文:产品的主体内容 | |
| 13 | cart_img_1 | text | 65535 | 0 | Y | N | 主图1: | |
| 14 | cart_img_2 | text | 65535 | 0 | Y | N | 主图2: | |
| 15 | cart_img_3 | text | 65535 | 0 | Y | N | 主图3: | |
| 16 | cart_img_4 | text | 65535 | 0 | Y | N | 主图4: | |
| 17 | cart_img_5 | text | 65535 | 0 | Y | N | 主图5: | |
| 18 | create_time | datetime | 19 | 0 | N | N | CURRENT_TIMESTAMP | 创建时间 |
| 19 | update_time | timestamp | 19 | 0 | N | N | CURRENT_TIMESTAMP | 更新时间 |
| 编号 | 名称 | 数据类型 | 长度 | 小数位 | 允许空值 | 主键 | 默认值 | 说明 |
| 1 | cart_id | int | 10 | 0 | N | Y | 购物车ID: | |
| 2 | title | varchar | 64 | 0 | Y | N | 标题: | |
| 3 | img | varchar | 255 | 0 | N | N | 0 | 图片: |
| 4 | user_id | int | 10 | 0 | N | N | 0 | 用户ID: |
| 5 | create_time | timestamp | 19 | 0 | N | N | CURRENT_TIMESTAMP | 创建时间: |
| 6 | update_time | timestamp | 19 | 0 | N | N | CURRENT_TIMESTAMP | 更新时间: |
| 7 | state | int | 10 | 0 | N | N | 0 | 状态:使用中,已失效 |
| 8 | price | double | 9 | 2 | N | N | 0.00 | 单价: |
| 9 | price_ago | double | 9 | 2 | N | N | 0.00 | 原价: |
| 10 | price_count | double | 11 | 2 | N | N | 0.00 | 总价: |
| 11 | num | int | 10 | 0 | N | N | 1 | 数量: |
| 12 | goods_id | mediumint | 8 | 0 | N | N | 商品id:[0,8388607] | |
| 13 | type | varchar | 64 | 0 | N | N | 未分类 | 商品分类: |
| 14 | description | varchar | 255 | 0 | Y | N | 描述:[0,255]用于产品规格描述 |
| 编号 | 名称 | 数据类型 | 长度 | 小数位 | 允许空值 | 主键 | 默认值 | 说明 |
| 1 | code_token_id | int | 10 | 0 | N | Y | ||
| 2 | token | varchar | 255 | 0 | Y | N | ||
| 3 | code | varchar | 255 | 0 | Y | N | 验证码 | |
| 4 | expire_time | timestamp | 19 | 0 | N | N | CURRENT_TIMESTAMP | 失效时间 |
| 5 | create_time | timestamp | 19 | 0 | N | N | CURRENT_TIMESTAMP | 创建时间 |
| 6 | update_time | timestamp | 19 | 0 | N | N | CURRENT_TIMESTAMP | 更新时间: |
| 编号 | 名称 | 数据类型 | 长度 | 小数位 | 允许空值 | 主键 | 默认值 | 说明 |
| 1 | collect_id | int | 10 | 0 | N | Y | 收藏ID: | |
| 2 | user_id | int | 10 | 0 | N | N | 0 | 收藏人ID: |
| 3 | source_table | varchar | 255 | 0 | Y | N | 来源表: | |
| 4 | source_field | varchar | 255 | 0 | Y | N | 来源字段: | |
| 5 | source_id | int | 10 | 0 | N | N | 0 | 来源ID: |
| 6 | title | varchar | 255 | 0 | Y | N | 标题: | |
| 7 | img | varchar | 255 | 0 | Y | N | 封面: | |
| 8 | create_time | timestamp | 19 | 0 | N | N | CURRENT_TIMESTAMP | 创建时间: |
| 9 | update_time | timestamp | 19 | 0 | N | N | CURRENT_TIMESTAMP | 更新时间: |
| 编号 | 名称 | 数据类型 | 长度 | 小数位 | 允许空值 | 主键 | 默认值 | 说明 |
| 1 | comment_id | int | 10 | 0 | N | Y | 评论ID: | |
| 2 | user_id | int | 10 | 0 | N | N | 0 | 评论人ID: |
| 3 | reply_to_id | int | 10 | 0 | N | N | 0 | 回复评论ID:空为0 |
| 4 | content | longtext | 2147483647 | 0 | Y | N | 内容: | |
| 5 | nickname | varchar | 255 | 0 | Y | N | 昵称: | |
| 6 | avatar | varchar | 255 | 0 | Y | N | 头像地址:[0,255] | |
| 7 | create_time | timestamp | 19 | 0 | N | N | CURRENT_TIMESTAMP | 创建时间: |
| 8 | update_time | timestamp | 19 | 0 | N | N | CURRENT_TIMESTAMP | 更新时间: |
| 9 | source_table | varchar | 255 | 0 | Y | N | 来源表: | |
| 10 | source_field | varchar | 255 | 0 | Y | N | 来源字段: | |
| 11 | source_id | int | 10 | 0 | N | N | 0 | 来源ID: |
| 编号 | 名称 | 数据类型 | 长度 | 小数位 | 允许空值 | 主键 | 默认值 | 说明 |
| 1 | goods_id | mediumint | 8 | 0 | N | Y | 产品id:[0,8388607] | |
| 2 | title | varchar | 125 | 0 | Y | N | 标题:[0,125]用于产品和html的<title>标签中 | |
| 3 | img | text | 65535 | 0 | Y | N | 封面图:用于显示于产品列表页 | |
| 4 | description | varchar | 255 | 0 | Y | N | 描述:[0,255]用于产品规格描述 | |
| 5 | price_ago | double | 8 | 2 | N | N | 0.00 | 原价:[1] |
| 6 | price | double | 8 | 2 | N | N | 0.00 | 卖价:[1] |
| 7 | sales | int | 10 | 0 | N | N | 0 | 销量:[0,1000000000] |
| 8 | inventory | int | 10 | 0 | N | N | 0 | 商品库存 |
| 9 | type | varchar | 64 | 0 | N | N | 商品分类: | |
| 10 | hits | int | 10 | 0 | N | N | 0 | 点击量:[0,1000000000]访问这篇产品的人次 |
| 11 | content | longtext | 2147483647 | 0 | Y | N | 正文:产品的主体内容 | |
| 12 | img_1 | text | 65535 | 0 | Y | N | 主图1: | |
| 13 | img_2 | text | 65535 | 0 | Y | N | 主图2: | |
| 14 | img_3 | text | 65535 | 0 | Y | N | 主图3: | |
| 15 | img_4 | text | 65535 | 0 | Y | N | 主图4: | |
| 16 | img_5 | text | 65535 | 0 | Y | N | 主图5: | |
| 17 | create_time | timestamp | 19 | 0 | N | N | CURRENT_TIMESTAMP | 创建时间: |
| 18 | update_time | timestamp | 19 | 0 | N | N | CURRENT_TIMESTAMP | 更新时间: |
| 19 | customize_field | text | 65535 | 0 | Y | N | 自定义字段 | |
| 20 | source_table | varchar | 255 | 0 | Y | N | 来源表: | |
| 21 | source_field | varchar | 255 | 0 | Y | N | 来源字段: | |
| 22 | source_id | int | 10 | 0 | N | N | 0 | 来源ID: |
| 23 | user_id | int | 10 | 0 | Y | N | 0 | 添加人 |
| 编号 | 名称 | 数据类型 | 长度 | 小数位 | 允许空值 | 主键 | 默认值 | 说明 |
| 1 | type_id | int | 10 | 0 | N | Y | 商品分类ID: | |
| 2 | father_id | smallint | 5 | 0 | N | N | 0 | 上级分类ID:[0,32767] |
| 3 | name | varchar | 255 | 0 | Y | N | 商品名称: | |
| 4 | desc | varchar | 255 | 0 | Y | N | 描述: | |
| 5 | icon | varchar | 255 | 0 | Y | N | 图标: | |
| 6 | source_table | varchar | 255 | 0 | Y | N | 来源表: | |
| 7 | source_field | varchar | 255 | 0 | Y | N | 来源字段: | |
| 8 | create_time | timestamp | 19 | 0 | N | N | CURRENT_TIMESTAMP | 创建时间: |
| 9 | update_time | timestamp | 19 | 0 | N | N | CURRENT_TIMESTAMP | 更新时间: |
| 编号 | 名称 | 数据类型 | 长度 | 小数位 | 允许空值 | 主键 | 默认值 | 说明 |
| 1 | hits_id | int | 10 | 0 | N | Y | 点赞ID: | |
| 2 | user_id | int | 10 | 0 | N | N | 0 | 点赞人: |
| 3 | create_time | timestamp | 19 | 0 | N | N | CURRENT_TIMESTAMP | 创建时间: |
| 4 | update_time | timestamp | 19 | 0 | N | N | CURRENT_TIMESTAMP | 更新时间: |
| 5 | source_table | varchar | 255 | 0 | Y | N | 来源表: | |
| 6 | source_field | varchar | 255 | 0 | Y | N | 来源字段: | |
| 7 | source_id | int | 10 | 0 | N | N | 0 | 来源ID: |
| 编号 | 名称 | 数据类型 | 长度 | 小数位 | 允许空值 | 主键 | 默认值 | 说明 |
| 1 | logistics_delivery_id | int | 10 | 0 | N | Y | 物流配送ID | |
| 2 | order_number | varchar | 64 | 0 | Y | N | 订单号 | |
| 3 | product_name | varchar | 64 | 0 | Y | N | 商品名称 | |
| 4 | purchase_quantity | varchar | 64 | 0 | Y | N | 购买数量 | |
| 5 | total_transaction_amount | double | 11 | 2 | Y | N | 0.00 | 交易总额 |
| 6 | the_date_of_issuance | date | 10 | 0 | Y | N | 发货日期 | |
| 7 | delivery_number | varchar | 30 | 0 | Y | N | 配送订单 | |
| 8 | ordinary_users | int | 10 | 0 | Y | N | 0 | 注册用户 |
| 9 | shipping_address | varchar | 64 | 0 | Y | N | 收货地址 | |
| 10 | delivery_status | varchar | 64 | 0 | Y | N | 配送状态 | |
| 11 | signing_status | varchar | 64 | 0 | Y | N | 签收状态 | |
| 12 | recommend | int | 10 | 0 | N | N | 0 | 智能推荐 |
| 13 | contact_name | varchar | 255 | 0 | Y | N | 联系人名字 | |
| 14 | merchant_id | int | 10 | 0 | Y | N | 商家id | |
| 15 | create_time | datetime | 19 | 0 | N | N | CURRENT_TIMESTAMP | 创建时间 |
| 16 | update_time | timestamp | 19 | 0 | N | N | CURRENT_TIMESTAMP | 更新时间 |
| 编号 | 名称 | 数据类型 | 长度 | 小数位 | 允许空值 | 主键 | 默认值 | 说明 |
| 1 | notice_id | mediumint | 8 | 0 | N | Y | 公告id: | |
| 2 | title | varchar | 125 | 0 | N | N | 标题: | |
| 3 | content | longtext | 2147483647 | 0 | Y | N | 正文: | |
| 4 | create_time | timestamp | 19 | 0 | N | N | CURRENT_TIMESTAMP | 创建时间: |
| 5 | update_time | timestamp | 19 | 0 | N | N | CURRENT_TIMESTAMP | 更新时间: |
| 编号 | 名称 | 数据类型 | 长度 | 小数位 | 允许空值 | 主键 | 默认值 | 说明 |
| 1 | order_id | int | 10 | 0 | N | Y | 订单ID: | |
| 2 | order_number | varchar | 64 | 0 | Y | N | 订单号: | |
| 3 | goods_id | mediumint | 8 | 0 | N | N | 商品id:[0,8388607] | |
| 4 | title | varchar | 255 | 0 | Y | N | 商品标题: | |
| 5 | img | varchar | 255 | 0 | Y | N | 商品图片: | |
| 6 | price | double | 10 | 2 | N | N | 0.00 | 价格: |
| 7 | price_ago | double | 10 | 2 | N | N | 0.00 | 原价: |
| 8 | num | int | 10 | 0 | N | N | 1 | 数量: |
| 9 | price_count | double | 8 | 2 | N | N | 0.00 | 总价: |
| 10 | norms | varchar | 255 | 0 | Y | N | 规格: | |
| 11 | type | varchar | 64 | 0 | N | N | 未分类 | 商品分类: |
| 12 | contact_name | varchar | 32 | 0 | Y | N | 联系人姓名: | |
| 13 | contact_email | varchar | 125 | 0 | Y | N | 联系人邮箱: | |
| 14 | contact_phone | varchar | 11 | 0 | Y | N | 联系人手机: | |
| 15 | contact_address | varchar | 255 | 0 | Y | N | 收件地址: | |
| 16 | postal_code | varchar | 9 | 0 | Y | N | 邮政编码: | |
| 17 | user_id | int | 10 | 0 | N | N | 0 | 买家ID: |
| 18 | merchant_id | mediumint | 8 | 0 | N | N | 0 | 商家ID: |
| 19 | create_time | timestamp | 19 | 0 | N | N | CURRENT_TIMESTAMP | 创建时间: |
| 20 | update_time | timestamp | 19 | 0 | N | N | CURRENT_TIMESTAMP | 更新时间: |
| 21 | description | varchar | 255 | 0 | Y | N | 描述:[0,255]用于产品规格描述 | |
| 22 | state | varchar | 16 | 0 | N | N | 待付款 | 订单状态:待付款,待发货,待签收,已签收,待退款,已退款,已拒绝,已完成 |
| 23 | remark | text | 65535 | 0 | Y | N | 订单备注 | |
| 24 | delivery_state | varchar | 16 | 0 | Y | N | 未配送 | 发货状态:未配送,已配送 |
| 25 | vip_discount | double | 11 | 2 | Y | N | 0.00 | 折扣 |
| 编号 | 名称 | 数据类型 | 长度 | 小数位 | 允许空值 | 主键 | 默认值 | 说明 |
| 1 | order_after_sale_id | int | 10 | 0 | N | Y | 订单售后id | |
| 2 | order_id | int | 10 | 0 | N | N | 订单ID | |
| 3 | order_number | varchar | 64 | 0 | Y | N | 订单号 | |
| 4 | goods_id | mediumint | 8 | 0 | N | N | 商品id:[0,8388607] | |
| 5 | title | varchar | 255 | 0 | Y | N | 商品标题 | |
| 6 | price | double | 10 | 2 | N | N | 0.00 | 价格 |
| 7 | price_ago | double | 10 | 2 | N | N | 0.00 | 原价 |
| 8 | num | int | 10 | 0 | N | N | 1 | 数量 |
| 9 | price_count | double | 8 | 2 | N | N | 0.00 | 总价 |
| 10 | user_id | int | 10 | 0 | N | N | 0 | 买家ID |
| 11 | merchant_id | mediumint | 8 | 0 | N | N | 0 | 商家ID |
| 12 | state | varchar | 16 | 0 | N | N | 待付款 | 订单状态:待付款,待发货,待签收,已签收,待退款,已退款,已拒绝,已完成 |
| 13 | after_state | varchar | 16 | 0 | Y | N | 未审核 | 售后状态:未审核,未通过,已通过 |
| 14 | after_state_reply | varchar | 255 | 0 | Y | N | 售后回复 | |
| 15 | type | varchar | 255 | 0 | Y | N | 售后类型 | |
| 16 | content_desc | varchar | 255 | 0 | Y | N | 售后内容 | |
| 17 | imgs | varchar | 1000 | 0 | Y | N | 售后凭证 | |
| 18 | create_time | timestamp | 19 | 0 | N | N | CURRENT_TIMESTAMP | 创建时间 |
| 19 | update_time | timestamp | 19 | 0 | N | N | CURRENT_TIMESTAMP | 更新时间 |
| 编号 | 名称 | 数据类型 | 长度 | 小数位 | 允许空值 | 主键 | 默认值 | 说明 |
| 1 | praise_id | int | 10 | 0 | N | Y | 点赞ID: | |
| 2 | user_id | int | 10 | 0 | N | N | 0 | 点赞人: |
| 3 | create_time | timestamp | 19 | 0 | N | N | CURRENT_TIMESTAMP | 创建时间: |
| 4 | update_time | timestamp | 19 | 0 | N | N | CURRENT_TIMESTAMP | 更新时间: |
| 5 | source_table | varchar | 255 | 0 | Y | N | 来源表: | |
| 6 | source_field | varchar | 255 | 0 | Y | N | 来源字段: | |
| 7 | source_id | int | 10 | 0 | N | N | 0 | 来源ID: |
| 8 | status | bit | 1 | 0 | N | N | 1 | 点赞状态:1为点赞,0已取消 |
| 编号 | 名称 | 数据类型 | 长度 | 小数位 | 允许空值 | 主键 | 默认值 | 说明 |
| 1 | registered_user_id | int | 10 | 0 | N | Y | 注册用户ID | |
| 2 | user_name | varchar | 64 | 0 | Y | N | 用户姓名 | |
| 3 | users_mobile_phone | varchar | 64 | 0 | Y | N | 用户手机 | |
| 4 | affiliated_university | varchar | 64 | 0 | Y | N | 所属大学 | |
| 5 | location_address | text | 65535 | 0 | Y | N | 所在地址 | |
| 6 | examine_state | varchar | 16 | 0 | N | N | 已通过 | 审核状态 |
| 7 | user_id | int | 10 | 0 | N | N | 0 | 用户ID |
| 8 | create_time | datetime | 19 | 0 | N | N | CURRENT_TIMESTAMP | 创建时间 |
| 9 | update_time | timestamp | 19 | 0 | N | N | CURRENT_TIMESTAMP | 更新时间 |
| 编号 | 名称 | 数据类型 | 长度 | 小数位 | 允许空值 | 主键 | 默认值 | 说明 |
| 1 | schedule_id | smallint | 5 | 0 | N | Y | 日程ID:[0,32767] | |
| 2 | content | varchar | 255 | 0 | Y | N | 日程内容 | |
| 3 | scheduled_time | datetime | 19 | 0 | Y | N | 计划时间 | |
| 4 | user_id | int | 10 | 0 | N | N | 用户id | |
| 5 | create_time | datetime | 19 | 0 | Y | N | 创建时间 | |
| 6 | update_time | datetime | 19 | 0 | Y | N | 更新时间 |
| 编号 | 名称 | 数据类型 | 长度 | 小数位 | 允许空值 | 主键 | 默认值 | 说明 |
| 1 | score_id | int | 10 | 0 | N | Y | 评分ID: | |
| 2 | user_id | int | 10 | 0 | N | N | 0 | 评分人: |
| 3 | nickname | varchar | 64 | 0 | Y | N | 昵称: | |
| 4 | score_num | double | 5 | 2 | N | N | 0.00 | 评分: |
| 5 | create_time | timestamp | 19 | 0 | N | N | CURRENT_TIMESTAMP | 创建时间: |
| 6 | update_time | timestamp | 19 | 0 | N | N | CURRENT_TIMESTAMP | 更新时间: |
| 7 | source_table | varchar | 255 | 0 | Y | N | 来源表: | |
| 8 | source_field | varchar | 255 | 0 | Y | N | 来源字段: | |
| 9 | source_id | int | 10 | 0 | N | N | 0 | 来源ID: |
| 编号 | 名称 | 数据类型 | 长度 | 小数位 | 允许空值 | 主键 | 默认值 | 说明 |
| 1 | slides_id | int | 10 | 0 | N | Y | 轮播图ID: | |
| 2 | title | varchar | 64 | 0 | Y | N | 标题: | |
| 3 | content | varchar | 255 | 0 | Y | N | 内容: | |
| 4 | url | varchar | 255 | 0 | Y | N | 链接: | |
| 5 | img | varchar | 255 | 0 | Y | N | 轮播图: | |
| 6 | hits | int | 10 | 0 | N | N | 0 | 点击量: |
| 7 | create_time | timestamp | 19 | 0 | N | N | CURRENT_TIMESTAMP | 创建时间: |
| 8 | update_time | timestamp | 19 | 0 | N | N | CURRENT_TIMESTAMP | 更新时间: |
| 编号 | 名称 | 数据类型 | 长度 | 小数位 | 允许空值 | 主键 | 默认值 | 说明 |
| 1 | upload_id | int | 10 | 0 | N | Y | 上传ID | |
| 2 | name | varchar | 64 | 0 | Y | N | 文件名 | |
| 3 | path | varchar | 255 | 0 | Y | N | 访问路径 | |
| 4 | file | varchar | 255 | 0 | Y | N | 文件路径 | |
| 5 | display | varchar | 255 | 0 | Y | N | 显示顺序 | |
| 6 | father_id | int | 10 | 0 | Y | N | 0 | 父级ID |
| 7 | dir | varchar | 255 | 0 | Y | N | 文件夹 | |
| 8 | type | varchar | 32 | 0 | Y | N | 文件类型 |
| 编号 | 名称 | 数据类型 | 长度 | 小数位 | 允许空值 | 主键 | 默认值 | 说明 |
| 1 | user_id | int | 10 | 0 | N | Y | 用户ID:[0,8388607]用户获取其他与用户相关的数据 | |
| 2 | state | smallint | 5 | 0 | N | N | 1 | 账户状态:[0,10](1可用|2异常|3已冻结|4已注销) |
| 3 | user_group | varchar | 32 | 0 | Y | N | 所在用户组:[0,32767]决定用户身份和权限 | |
| 4 | login_time | timestamp | 19 | 0 | N | N | CURRENT_TIMESTAMP | 上次登录时间: |
| 5 | phone | varchar | 11 | 0 | Y | N | 手机号码:[0,11]用户的手机号码,用于找回密码时或登录时 | |
| 6 | phone_state | smallint | 5 | 0 | N | N | 0 | 手机认证:[0,1](0未认证|1审核中|2已认证) |
| 7 | username | varchar | 16 | 0 | N | N | 用户名:[0,16]用户登录时所用的账户名称 | |
| 8 | nickname | varchar | 16 | 0 | Y | N | 昵称:[0,16] | |
| 9 | password | varchar | 64 | 0 | N | N | 密码:[0,32]用户登录所需的密码,由6-16位数字或英文组成 | |
| 10 | | varchar | 64 | 0 | Y | N | 邮箱:[0,64]用户的邮箱,用于找回密码时或登录时 | |
| 11 | email_state | smallint | 5 | 0 | N | N | 0 | 邮箱认证:[0,1](0未认证|1审核中|2已认证) |
| 12 | avatar | varchar | 255 | 0 | Y | N | 头像地址:[0,255] | |
| 13 | open_id | varchar | 255 | 0 | Y | N | 针对获取用户信息字段 | |
| 14 | create_time | timestamp | 19 | 0 | N | N | CURRENT_TIMESTAMP | 创建时间: |
| 编号 | 名称 | 数据类型 | 长度 | 小数位 | 允许空值 | 主键 | 默认值 | 说明 |
| 1 | user_chat_friend_id | int | 10 | 0 | N | Y | id | |
| 2 | user_id | int | 10 | 0 | N | N | 用户id | |
| 3 | friend_user_id | int | 10 | 0 | N | N | 用户好友id | |
| 4 | friend_user_name | varchar | 255 | 0 | Y | N | 好友名称 | |
| 5 | create_time | timestamp | 19 | 0 | N | N | CURRENT_TIMESTAMP | |
| 6 | update_time | timestamp | 19 | 0 | N | N | CURRENT_TIMESTAMP |
| 编号 | 名称 | 数据类型 | 长度 | 小数位 | 允许空值 | 主键 | 默认值 | 说明 |
| 1 | user_chat_group_id | int | 10 | 0 | N | Y | id | |
| 2 | group_id | int | 10 | 0 | Y | N | 群聊id | |
| 3 | group_name | varchar | 255 | 0 | Y | N | 群聊名称 | |
| 4 | user_id | int | 10 | 0 | Y | N | 用户id | |
| 5 | create_time | timestamp | 19 | 0 | N | N | CURRENT_TIMESTAMP | |
| 6 | update_time | timestamp | 19 | 0 | N | N | CURRENT_TIMESTAMP |
| 编号 | 名称 | 数据类型 | 长度 | 小数位 | 允许空值 | 主键 | 默认值 | 说明 |
| 1 | user_chat_read_id | varchar | 255 | 0 | N | Y | id | |
| 2 | user_id | int | 10 | 0 | Y | N | 接收人id | |
| 3 | send_user_id | int | 10 | 0 | Y | N | 发送人id | |
| 4 | group_id | int | 10 | 0 | Y | N | 群聊id | |
| 5 | type | int | 10 | 0 | Y | N | 类型1-点对点消息,2-群聊消息 | |
| 6 | create_time | timestamp | 19 | 0 | Y | N | CURRENT_TIMESTAMP | 时间 |
| 7 | message | text | 65535 | 0 | Y | N | 消息 |
| 编号 | 名称 | 数据类型 | 长度 | 小数位 | 允许空值 | 主键 | 默认值 | 说明 |
| 1 | group_id | mediumint | 8 | 0 | N | Y | 用户组ID:[0,8388607] | |
| 2 | display | smallint | 5 | 0 | N | N | 100 | 显示顺序:[0,1000] |
| 3 | name | varchar | 16 | 0 | N | N | 名称:[0,16] | |
| 4 | description | varchar | 255 | 0 | Y | N | 描述:[0,255]描述该用户组的特点或权限范围 | |
| 5 | source_table | varchar | 255 | 0 | Y | N | 来源表: | |
| 6 | source_field | varchar | 255 | 0 | Y | N | 来源字段: | |
| 7 | source_id | int | 10 | 0 | N | N | 0 | 来源ID: |
| 8 | register | smallint | 5 | 0 | Y | N | 0 | 注册位置: |
| 9 | create_time | timestamp | 19 | 0 | N | N | CURRENT_TIMESTAMP | 创建时间: |
| 10 | update_time | timestamp | 19 | 0 | N | N | CURRENT_TIMESTAMP | 更新时间: |
整个大学校园二手书籍售卖平台的需求分析主要对系统总体架构以及功能模块的设计,通过建立E-R模型和数据库逻辑系统设计完成了数据库系统设计。
5 系统详细设计与实现
大学校园二手书籍售卖平台的详细设计与实现主要是根据前面的大学校园二手书籍售卖平台的需求分析和大学校园二手书籍售卖平台的总体设计来设计页面并实现业务逻辑。主要从大学校园二手书籍售卖平台界面实现、业务逻辑实现这两部分进行介绍。
5.1注册用户功能模块
5.1.1 用户登录界面
大学校园二手书籍售卖平台中的前台上注册后的用户是可以通过自己的账户名和密码进行登录的,当注册用户输入完整的自己的账户名和密码信息并点击“登录”按钮后,将会首先验证输入的有没有空数据,再次验证输入的账户名+密码和数据库中当前保存的用户信息是否一致,只有在一致后将会登录成功并自动跳转到大学校园二手书籍售卖平台的首页中;否则将会提示相应错误信息,用户登录界面如下图所示。
图5-1用户登录界面图
登录的逻辑代码如下所示。
public class ValidateAuthorizeAttribute : ValidateAuthorityBase
{
protected override ReturnData ValidateTicket(string encryptTicket, System.Web.Http.Controllers.HttpActionContext actionContext)
{
ReturnData returnData = LoginHelper.Decrypt(encryptTicket);
if (returnData.code != 200)
{
return returnData;
}
UserLoginInfo userInfo = returnData.result as UserLoginInfo;
#region 验证登录状态
bool loginStatus = false;
if (CommonHelper.IsLoged())
{
UserLoginInfo userInfoFromSession = CommonHelper.GetUserLoginInfoFromSession();
if (userInfo.user_id == userInfoFromSession.user_id)
{
loginStatus = true;
}
}
else
{
loginStatus = LoginHelper.ValidateUserInfo(userInfo.user_id,
userInfo.username, userInfo.password);
if (loginStatus)
{
CommonHelper.SetUserSession(userInfo);
}
}
if (loginStatus == false)
{
return ReturnData.Error(30000, "登录失效,请重新登录!");
}
#endregion
return ReturnData.Success();
}
}
用户可以浏览和搜索平台上发布的书籍资讯,了解书籍的详细信息。书籍资讯页面应提供分类和筛选功能,以便用户快速找到所需的书籍。在详情页可以点赞、收藏和评论。书籍资讯界面如下图所示。
图5-2书籍资讯界面图
该功能允许用户与卖家或平台客服进行实时沟通,解决购买过程中的疑问或问题。在线聊天功能应简洁易用,支持文本、图片等多种形式的交流,提高用户的互动体验。在线聊天界面如下图所示。
图5-3在线聊天界面图
用户可以访问购书商城,浏览所有可购买的书籍,并进行在线下单。商城页面应提供清晰的分类和搜索功能,方便用户快速找到目标书籍。此外,用户可以查看书籍的详细信息、卖家评价等,帮助他们做出购买决策。购书商城界面如下图所示。
图5-4 购书商城界面图
展示用户临时选购的书籍列表,用户可以在此确认书籍数量、价格,或删除不需要的书箱。我的购物车主界面图如下所示。
图5-5 我的购物车主界面设计
提供用户的历史订单和当前订单的详细信息,包括每个订单的状态、预计送达时间、书籍明细等。我的订单主界面图如下所示。
图5-6我的订单主界面设计
用户可以管理自己的收货地址,确保送达时的准确性。支持新增、修改、删除收货地址。我的地址主界面图如下所示。
图5-7我的地址主界面设计
5.2管理员功能模块
5.2.1登录界面
管理员在后台可以通过账号和密码进行登录,管理员的账号和密码是在数据库中直接设定的,如果忘记密码可以点击“忘记密码”进行密码找回。界面展示如下图所示。
图5-8管理员登录界面图
大学校园二手书籍售卖平台中的管理人员在“系统用户”这一菜单是中可以对注册用户以及管理员进行管控。界面如下图所示。
图5-9用户管理界面图
用户管理关键代码如下:
[HttpGet]
[HttpPost]
public virtual ReturnData add()
{
return baseService.Add();
}
5.2.4 系统管理界面
该模块允许管理员上传、删除和管理网站首页的轮播图,确保平台的视觉效果和用户体验。同时,管理员可以设置轮播图的展示顺序和链接,推广特定活动或书籍信息。界面如下图所示。
图5-10系统管理界面图
上传图片关键代码如下:
[HttpGet]
[HttpPost]
public object del()
{
return baseService.DeleteData();
}
5.2.5网站公告管理界面
管理员可以发布、编辑和删除网站公告,及时向用户传达重要信息,如促销活动、平台更新或其他通知。公告可以设置优先级和有效期,以确保信息的时效性。界面如下图所示。
图5-11网站公告管理界面图
上传公告关键代码如下:
[HttpPost]
public ReturnData set()
{
return baseService.Set();
}
在商城管理模块中,管理员负责维护购书商城的整体结构和内容,以确保书籍信息的准确性和完整性。同时,管理员可以创建和管理书籍分类,便于用户在平台上进行筛选和查找。此外,管理员还需查看和管理所有用户的订单信息,包括订单状态和支付情况,以便及时处理相关事务。在订单配送方面,管理员负责更新订单状态,并与物流公司进行协调,确保用户能够及时收到所购书籍。最后,管理员还需处理用户的售后请求,包括退换货、投诉和建议等,从而提供良好的用户服务体验,增强用户满意度。界面如下图所示。
图5-12购书商城界面图
图5-13分类列表界面图
图5-14订单列表界面图
图5-15订单配送界面图
图5-16订单售后界面图
6系统测试
6.1 系统测试用例
系统测试包括:用户登录功能测试、购书商城查看功能测试、书籍资讯添加、书籍资讯搜索、密码修改、订单配送测试,如表6-1、6-2、6-3、6-4、6-5、6-6所示:
表6-1 用户登录功能测试表
| 用例名称 | 用户登录系统 |
| 目的 | 测试用户通过正确的用户名和密码可否登录功能 |
| 前提 | 未登录的情况下 |
| 测试流程 | 1) 进入登录页面 2) 输入正确的用户名和密码 |
| 预期结果 | 用户名和密码正确的时候,跳转到登录成功界面,反之则显示错误信息,提示重新输入 |
| 实际结果 | 实际结果与预期结果一致 |
购书商城查看功能测试:
表6-2 购书商城查看功能测试表
| 用例名称 | 购书商城查看 |
| 目的 | 测试购书商城查看功能 |
| 前提 | 用户登录 |
| 测试流程 | 点击购书商城列表 |
| 预期结果 | 可以查看到所有购书商城信息 |
| 实际结果 | 实际结果与预期结果一致 |
管理员添加书籍资讯界面测试:
表6-3 管理员添加书籍资讯界面测试表
| 用例名称 | 添加书籍资讯测试用例 |
| 目的 | 测试书籍资讯添加功能 |
| 前提 | 管理员用户正常登录情况下 |
| 测试流程 | 1)管理员点击书籍资讯,然后点击添加后并填写信息。 2)点击进行提交。 |
| 预期结果 | 提交以后,页面首页会显示新的书籍资讯 |
| 实际结果 | 实际结果与预期结果一致 |
书籍资讯搜索功能测试:
表6-4书籍资讯搜索功能测试表
| 用例名称 | 书籍资讯搜索测试 |
| 目的 | 测试书籍资讯搜索功能 |
| 前提 | 无 |
| 测试流程 | 1)在搜索框填入搜索关键字。 2)点击搜索按钮。 |
| 预期结果 | 页面显示包含有搜索关键字的书籍资讯 |
| 实际结果 | 实际结果与预期结果一致 |
密码修改功能测试:
表6-5 密码修改功能测试表
| 用例名称 | 密码修改测试用例 |
| 目的 | 测试管理员密码修改功能 |
| 前提 | 管理员用户正常登录情况下 |
| 测试流程 | 1)管理员密码修改并完成填写。 2)点击进行提交。 |
| 预期结果 | 使用新的密码可以登录 |
| 实际结果 | 实际结果与预期结果一致 |
订单配送测试:
表6-6订单配送测试表
| 用例名称 | 订单配送测试用例 |
| 目的 | 测试管理员订单配送 |
| 前提 | 管理员正常登录情况下 |
| 测试流程 | 1)搜索查看订单信息,点击配送。 2)填写配送信息,点击进行提交。 |
| 预期结果 | 订单配送成功 |
| 实际结果 | 实际结果与预期结果一致 |
通过编写大学校园二手书籍售卖平台的测试用例,已经检测完毕用户登录模块、购书商城查看模块、书籍资讯添加模块、书籍资讯搜索模块、密码修改模块、订单配送功能测试,通过这6大模块为大学校园二手书籍售卖平台的后期推广运营提供了强力的技术支撑。
结论
在开发本大学校园二手书籍售卖平台之前,首先通过网上查询现有的大学校园二手书籍售卖平台功能、线下通过在问卷调查的方式,了解用户对二手书籍方面的具体需求,对系统的开发背景以及大学校园二手书籍售卖平台的现状进行研究,设计了本大学校园二手书籍售卖平台具体实现的功能;确定好功能后,第二步就是开发工具的选择,在设计本大学校园二手书籍售卖平台的时候,采用了现下比较流程的C#语言,采用ASP.NET框架,数据的存储方面采用的是开源的SQL Server,接下来就是对系统需求的分析,在文中主要通过对大学校园二手书籍售卖平台进行可行性、性能、功能、用例四个方面进行分析,确定了本大学校园二手书籍售卖平台的具体功能,功能确定后就是对系统的设计以及,包括前后台、数据库等方面,最终完成系统的开发,对系统进行测试总结。
在开发本大学校园二手书籍售卖平台的过程中我成长了很多,学习到了很多书本上没有的知识,目前系统虽然已经完成,但是还有许多地方需要改进,比如界面布局方面,代码的编写方面,都可以进一步完善,由于自己专业知识的浅薄,系统做的并不是十分完美,以后我会不断进行学习,对系统进行完善,希望有机会能够投入到学校的使用当中,给同学们提供便利。
参考文献
[1]沈菲,陈冬菊.高校二手交易市场平台研究[J].家电维修,2024,(12):52-55.
[2]袁江琛.校园二手交易网的设计与实现[J].福建电脑,2024,40(09):108-110.DOI:10.16707/j.cnki.fjpc.2024.09.022.
[3]S. A B .C# and Algorithmic Thinking for the Complete Beginner:Unlock the Power of Programming with C# and Algorithmic Thinking[M].Packt Publishing Limited:2024-06-19.DOI:10.0000/9781836205623.
[4]刘珉彤,朱敏娜,潘柯文,等.社区闲置交易系统开发实施的前景分析[J].经济研究导刊,2024,(10):54-57.
[5]赵俊杰,葛敬军,朱文婷.基于微信小程序的校园二手书交易平台的设计与实现[J].科技与创新,2024,(09):7-11+15.DOI:10.15913/j.cnki.kjycx.2024.09.002.
[6]蒋瑞霞,王莉.基于地理位置的校园二手交易平台设计与实现[J].物联网技术,2024,14(04):73-76.DOI:10.16667/j.issn.2095-1302.2024.04.018.
[7]黄骏博,代红梅,饶巧巧.“互联网+”环境下九江高校二手商品交易平台研究[J].办公自动化,2024,29(04):21-24.
[8]孙天骄.各种“神药”在二手交易平台售卖[N].法治日报,2024-01-31(004).DOI:10.28241/n.cnki.nfzrb.2024.000644.
[9]唐瑛.服务设计思维下校园二手书籍交易平台设计研究[J].大众文艺,2023,(23):13-15.DOI:10.20112/j.cnki.ISSN1007-5828.2023.23.005.
[10]殷梅雨,肖月,周慧珍.基于“互联网+”的校园二手交易平台发展对策研究[J].现代商贸工业,2023,44(23):23-25.DOI:10.19311/j.cnki.1672-3198.2023.23.008.
[11]谭艳容,习剑遥,姜攀.基于区块链技术的二手交易交流平台的设计与实现[J].电脑编程技巧与维护,2023,(10):35-39.DOI:10.16184/j.cnki.comprg.2023.10.041.
[12]崔臣,宋甲旭.基于SpringBoot的校园二手交易系统研究[J].无线互联科技,2023,20(18):31-34.
[13]胡佳静.基于React Native的校园二手交易平台的设计与实现[J].电脑知识与技术,2023,19(25):42-44.DOI:10.14004/j.cnki.ckt.2023.1385.
[14]张芸芳,范双双.C2B2C模式下“剩闲书”二手书交易平台的构建[J].今日财富,2023,(17):17-19.
[15]何晓曦.闲置交易催生万亿市场二手交易平台开出“绿色”之花[N].国际商报,2023-08-10(005).DOI:10.28270/n.cnki.ngjsb.2023.002993.
[16]Harrison F .Learning C# by Developing Games with Unity 2021:Kickstart your C# programming and Unity journey by building 3D games from scratch[M].Packt Publishing Limited:2021-10-29.DOI:10.0000/9781801812962.
[17]Oikonomou K E ,Yiannakopoulou E .Sustainable coastal zone management of Strymonikos Gulf: implementation of the analytic hierarchy process through an application designed using the programming language C# (sharp)[J].World Review of Science, Technology and Sustainable Development,2021,17(1):
[18]Kanjilal J .How to work with static anonymous functions in C# 9[J].InfoWorld.com,2021,
[19]Murray J ,Murray W J .C# Game Programming Cookbook for Unity[M].CRC Press:2021-01-12.
[20]何晓庆.浅析农产品+互联网销售平台服务设计——以五华县为例[J].南方农机,2020,51(07):76+81.
致 谢
逝者如斯夫,不舍昼夜。转眼间,大学生活便已经接近尾声,人面对着离别与结束,总是充满着不舍与茫然,我亦如此,仍记得那年秋天,我迫不及待的提前一天到了学校,面对学校巍峨的大门,我心里充满了期待:这里,就是我新生活的起点吗?那天,阳光明媚,学校的欢迎仪式很热烈,我面对着一个个对着我微笑的同学,仿佛一缕缕阳光透过胸口照进了我心里,同时,在那天我认识可爱的室友,我们携手共同度过了这难忘的两年。如今,我望着这篇论文的致谢,不禁又要问自己:现在,我们就要说再见了吗?
感慨莫名,不知所言。遥想当初刚来学校的时候,心里总是想着工科学校会过于板正,会缺乏一些柔情,当时心里甚至有一点点排斥,但是随着我对学校的慢慢认识与了解,我才认识到了她的美丽,她的柔情,并且慢慢的喜欢上了这个校园,但是时间太快了,快到我还没有好好体会她的美丽便要离开了,但是她带给我的回忆,永远不会离开我,也许真正离开那天我的眼里会满含泪水,我不是因为难过,我只是想将她的样子映在我的泪水里,刻在我的心里。最后,感谢我的老师们,是你们教授了我们知识与做人的道理;感谢我的室友们,是你们陪伴了我如此之久;感谢每位关心与支持我的人。
少年,追风赶月莫停留,平荒尽处是春山。

被折叠的 条评论
为什么被折叠?



