目录
摘 要
本文旨在探讨和阐述一个基于SpringBoot框架构建的校园二手物品交易平台的设计与实现过程。该平台的开发是为了满足校园内部学生和教职工之间在日常生活中对于二手物品交易的需求,提供一个便捷、安全、高效的在线交易环境。
在设计该平台时,我们首先考虑了用户界面的友好性和易用性,确保即便是技术新手也能轻松上手。接着,我们深入分析了校园二手市场的特点,包括交易物品的种类、交易频率以及用户群体的特殊需求,从而确定了平台的核心功能和设计方向。
在技术实现方面,我们采用了SpringBoot框架,它简化了项目的配置和部署过程,使得开发更加高效。我们还集成了Spring Security来保证交易的安全性,确保用户信息和交易数据的保密性。此外,为了提高用户体验,我们设计了简洁直观的用户界面,并且实现了商品搜索、分类浏览、在线支付等功能。为了确保交易的顺畅进行,我们还特别设计了智能推荐系统,根据用户的浏览和校园二手物品交易平台历史,推荐可能感兴趣的二手商品。同时,平台还提供了评价系统,让用户可以对交易对象进行评价,增加了交易的透明度和信任度。
关键词:校园二手物品交易平台;SpringBoot框架
Abstract
This article aims to explore and elaborate on the design and implementation process of a campus second-hand item trading platform built on the SpringBoot framework. The development of this platform is intended to meet the needs of students and faculty members within the campus for trading second-hand items in daily life, providing a convenient, secure, and efficient online trading environment.
In designing the platform, we first considered the friendliness and ease of use of the user interface, ensuring that even novices in technology could easily get started. Subsequently, we conducted an in-depth analysis of the characteristics of the campus second-hand market, including the types of items traded, the frequency of transactions, and the special needs of the user group, thereby determining the core functions and design direction of the platform.
From a technical implementation perspective, we adopted the SpringBoot framework, which simplifies project configuration and deployment processes, making development more efficient. We also integrated Spring Security to ensure the security of transactions, ensuring the confidentiality of user information and transaction data. Furthermore, to enhance the user experience, we designed a clean and intuitive user interface and implemented features such as item search, categorized browsing, and online payment. To ensure smooth transactions, we also specially designed an intelligent recommendation system that suggests second-hand items of interest to users based on their browsing and purchase history. Additionally, the platform provides a rating system, allowing users to rate trading partners, which increases the transparency and trustworthiness of transactions.
Keywords: Campus second-hand item trading platform; SpringBoot framework
第一章 绪 论
1.1研究背景及意义
随着高等教育的普及和校园生活的丰富化,学生们在日常生活中积累了大量的二手物品,如书籍、电子产品、衣物等。这些物品往往在使用一段时间后便被闲置,既占据了宝贵的存储空间,又未能充分发挥其剩余价值[1]。与此同时,许多学生因预算有限或追求性价比,对二手物品有着浓厚的兴趣[2]。因此,构建一个校园二手物品交易平台,旨在实现资源的有效配置和循环利用,满足学生的实际需求,具有重要的现实意义[3]。
此外,校园二手物品交易平台的建立还能促进校园内的环保意识和节约文化的传播。通过鼓励二手物品的交换和再利用,可以减少不必要的资源浪费,降低环境污染,同时培养学生的节约意识和环保意识。这对于推动校园绿色发展和可持续发展具有深远的意义[4]。
1.2国内外研究现状
在国内,近年来已有一些高校开始探索校园二手物品交易平台的建设。这些平台通常利用校园网络或社交媒体作为信息传播渠道,为学生提供一个发布和查找二手物品信息的便捷途径[5]。一些平台还引入了信用评价机制,以确保交易的公平性和安全性[6]。然而,这些平台在功能完善性、用户体验以及推广力度等方面仍存在不足,有待进一步优化和提升[7]。
在国外,校园二手物品交易平台的发展相对成熟。一些知名的在线交易平台如eBay、Craigslist等,在校园二手物品交易领域发挥着重要作用。这些平台不仅提供了丰富的二手物品信息,还具备完善的交易流程和保障机制,有效降低了交易风险。此外,一些国外高校还自主研发了适用于本校的二手物品交易平台,这些平台通常与校园一卡通系统或学生信息系统相结合,实现了更为便捷和安全的交易体验[8]。
综上所述,国内外在校园二手物品交易平台的建设上呈现出不同的发展态势。国内平台虽然起步较晚,但依托校园网络和社交媒体,已初步形成了规模,并在信用评价等方面进行了有益探索。然而,与国外成熟平台相比,国内平台在功能、体验和推广等方面仍有较大提升空间。国外平台不仅信息丰富、流程完善,还与校园系统紧密结合,提供了更为便捷和安全的交易服务。因此,在借鉴国外经验的基础上,进一步加强国内校园二手物品交易平台的建设和优化,对于推动校园资源的循环利用和促进绿色校园建设具有重要意义。
1.3论文组织结构
本论文共分为七个主要章节,具体结构如下:
1. 绪论:介绍研究背景与意义,回顾国内外研究现状,并概述论文的组织结构。
2. 相关技术介绍:详细介绍与本研究相关的技术,包括Java语言、B/S框架、SpringBoot框架、Vue技术和MySQL数据库。
3. 需求分析:对系统的功能需求和非功能需求进行分析,明确用户和管理员的需求,并进行可行性分析,包括技术、操作和经济可行性。
4. 系统设计:涵盖系统架构设计、系统模块设计,并进行数据库的概念设计与表设计。
5. 系统实现:具体描述各个功能模块的实现过程,展示系统如何根据需求进行开发。
6. 系统测试:阐述测试的目的,分析测试结果并得出结论,以验证系统的稳定性和功能完整性。
7. 总结:总结研究的主要成果和贡献,指出存在的不足及未来的研究方向。
第二章 关键技术
2.1Java语言
在本研究中,Java语言是构建校园二手物品交易平台的核心技术之一。主要使用Java语言开发后端系统,采用SpringBoot框架来实现业务逻辑和数据交互。SpringBoot简化了配置和开发过程,提供了一套开箱即用的解决方案,能够专注于业务功能的实现。Java的多线程和并发处理能力,使平台能够高效处理大量用户请求和并发交易,保证系统的稳定性和响应速度。Java语言的跨平台特性和丰富的类库支持,使得系统具有良好的可移植性和可扩展性,能够适应不同的操作环境和业务需求。Java语言在本系统中的应用,为实现一个高效、安全、稳定的校园二手物品交易平台提供了坚实的技术基础。
2.2MySQL
MySQL是一种流行的开源关系型数据库管理系统,用于存储和管理数据。在校园二手物品交易平台中,MySQL可以用于数据存储、数据查询和数据管理等方面,用户可以免费使用和修改源代码,为平台提供可靠和高性能的数据库支持。MySQL支持多种存储引擎,如InnoDB和MyISAM,可以根据不同的应用场景选择合适的存储引擎,以提高性能;提供了多种数据安全机制,如用户权限管理、数据加密和备份恢复等,确保数据的安全性。
2.3SpringBoot框架
在本研究中,SpringBoot框架被用于开发校园二手物品交易平台的后端系统。SpringBoot是基于Spring框架的一款快速开发工具,提供了简化的配置和自动化的设置,极大地提高了开发效率。它通过"约定优于配置"的理念,减少了人员的配置工作,使得项目能够快速启动和运行。SpringBoot内置了嵌入式服务器(如Tomcat),无需进行复杂的服务器配置即可运行项目。此外,SpringBoot还支持微服务架构,方便系统的模块化开发和部署,提高了系统的可扩展性和维护性。通过SpringBoot能够快速构建出一个高效、稳定且具备良好扩展性的后端系统,满足校园二手物品交易平台的复杂需求。
2.4B/S结构概述
B/S结构是一种网络应用模式,其主要特点是将客户端与服务器端的任务进行划分。客户端主要负责用户界面的显示与用户操作,而服务器端则负责数据处理、业务逻辑实现以及数据存储等任务。在这种结构中,客户端使用浏览器作为访问服务器端应用程序的入口,通过HTTP协议与服务器端进行通信。
B/S结构相较于传统的C/S(Client/Server,客户端/服务器)结构,具有更好的跨平台性、可维护性和可扩展性。它摆脱了客户端与服务器端之间的紧密耦合,使得开发和维护变得更加方便。同时,B/S结构还能够充分利用互联网的资源,实现快速的信息传递与共享。
第三章 校园二手物品交易平台 系统分析
3.1系统可行性分析
3.1.1技术可行性
现代软件开发技术已经相当成熟,提供了丰富的工具和框架,可以应对各种复杂的业务需求。采用Java等成熟、稳定的语言进行开发,利用其面向对象、跨平台等特性,实现系统的模块化、可扩展性和可维护性。利用SpringBoot等现代框架,简化开发过程,提高开发效率。对于数据库的选择,使用MySQL等关系型数据库,以满足数据存储和查询的需求。因此,从技术层面来看,开发校园二手物品交易平台是完全可行的。
3.1.2经济可行性
系统的开发成本相对较低,可以利用开源框架和工具,降低开发成本。其次,系统的运行和维护成本也相对较低,可以采用Java等技术,实现系统的自动化部署和维护。因此,从经济层面来看,开发校园二手物品交易平台也是可行的。
3.1.3社会可行性
系统开发符合社会的需求和趋势,能够为用户提供美妆时尚方面的信息交流和分享平台,提高用户的生活质量和审美水平。同时,系统的开发也能够促进相关产业的发展,为社会创造更多的经济价值和就业机会。因此,从社会层面来看,开发校园二手物品交易平台也是可行的。
3.1.4操作可行性
系统的操作界面设计简洁明了,易于用户理解和操作。系统提供了详尽的操作指南和帮助文档,使得用户能够快速上手并熟练使用系统。系统还具备良好的容错性和错误提示功能,当用户操作失误时,能够及时给出提示信息,引导用户进行正确的操作。因此,从操作层面来看,校园二手物品交易平台同样具备可行性。
3.2系统功能分析
3.2.1功能性分析
校园二手物品交易平台我划分为了前端模块和后端模块两大部分。
前端普通用户模块:
1. 首页:用户可以浏览网站的主界面,获取最新动态和热门推荐,快速了解网站提供的主要服务和产品。
2. 网站公告:用户能够查看最新的公告信息,了解网站的最新政策、活动和更新内容。
3. 新闻资讯:用户可以阅读各类新闻资讯,掌握行业动态和相关知识,丰富个人视野。
4. 闲置好物:用户有机会发现并校园二手物品交易平台其他用户出售的二手或闲置物品,实现资源的循环利用。
5. 商城管理:用户可以管理自己的商城,包括我的订单、我的地址、我的购物车等,方便快捷地进行电子商务活动。
6. 我的账户:用户可以查看和编辑个人信息,管理密码、收货地址等账户设置。
7. 个人中心:用户能够查看个人的个人首页、订单配送、收藏、评论管理等,享受个性化的服务体验。
后端管理员模块:
- 后台首页:管理员可以直观地查看商品销售金额统计和商品销售数量统计,通过数据图表和报表,快速掌握销售趋势和业绩情况。
- 系统用户:管理员能够全面管理系统中的用户角色,包括管理员、售卖用户、校园二手物品交易平台用户等,进行用户的查询、重置、添加、删除及详情查看,确保用户信息的准确性和安全性。
- 学校信息管理:管理员负责学校信息的录入和维护,包括查询、重置、添加、删除和详情查看,保证信息的时效性和准确性,方便用户获取学校相关信息。
- 系统管理:管理员可以管理系统中的轮播图,进行轮播图的查询、重置、添加、删除等操作,以优化页面展示效果。同时,管理员还可以进行系统设置和维护,确保系统的稳定运行。
- 网站公告管理:管理员负责发布管理网站公告,进行公告的查询、重置、添加、删除等操作,及时传达重要信息。
- 资源管理:管理员负责发布新闻资讯和资讯分类,进行资讯的查询、重置、添加、删除、详情查看及评论管理,丰富网站内容,提升用户体验。
- 商城管理:在商城管理模块,管理员拥有全面的管理权限。他们可以查看闲置好物,管理分类列表,确保商品分类的准确性和合理性。同时,管理员可以列出所有订单详情,跟踪订单状态,处理订单问题,确保交易流程的顺畅。此外,管理员还可以管理订单的配送流程,以及进行商城内各项内容的查询、重置、添加、删除和详情查看,维护商城的正常运营。
后端售卖用户模块:
- 后台首页:提供了商品销售金额统计和商品销售数量统计的直观数据,帮助管理者快速了解销售情况。
- 商城管理:售卖用户可以在此功能查看,闲置好物、分类列表、订单列表、订单配送等功能,查看商城中待售的二手或剩余商品,方便用户浏览和校园二手物品交易平台,将商品按照类别进行划分,便于用户根据需求快速找到想要的商品。并列出所有订单详情,方便管理者跟踪订单状态和处理订单。还可以管理订单的配送流程,确保商品能够准确无误地送达客户手中。允许售卖用户添加、重置、删除、详情、查看评论帮助改进商品和服务质量。
3.2.2非功能性分析
校园二手物品交易平台的非功能性需求比如校园二手物品交易平台的安全性怎么样,可靠性怎么样,性能怎么样,可拓展性怎么样等,具体可以表示在如下3-1表格中:
表3-1校园二手物品交易平台非功能需求表
| 安全性 | 主要指校园二手物品交易平台数据库的安装,数据库的使用和密码的设定必须合乎规范。 |
| 可靠性 | 可靠性是指校园二手物品交易平台能够安装用户的指示进行操作,经过测试,可靠性90%以上。 |
| 性能 | 性能是影响校园二手物品交易平台占据市场的必要条件,所以性能最好要佳才好。 |
| 可扩展性 | 比如数据库预留多个属性,比如接口的使用等确保了系统的非功能性需求。 |
| 易用性 | 用户只要跟着校园二手物品交易平台的页面展示内容进行操作,就可以了。 |
| 可维护性 | 校园二手物品交易平台开发的可维护性是非常重要的,经过测试,可维护性没有问题 |
3.3系统用例分析
校园二手物品交易平台的完整UML用例图分别是图3-1、3-2、3-3.
普通用户角色用例如图3-1所示。

图 3-1校园二手物品交易平台普通用户角色用例图
管理员角色用例如图3-2所示。

图 3-2校园二手物品交易平台管理员角色用例图
售卖用户角色用例如图3-3所示。

图 3-3校园二手物品交易平台售卖用户用例图
3.4系统总体流程设计
3.4.1数据开发流程
系统开发流程的主要步骤,从需求分析到系统完成的全过程。流程包括需求分析、总体设计(结构、功能、数据)、详细设计(模块、编码)、模块整合与调用,以及测试、扩展和完善,最终完成系统的开发。本系统的开发流程如图3-4所示

图 3-4系统开发流程图
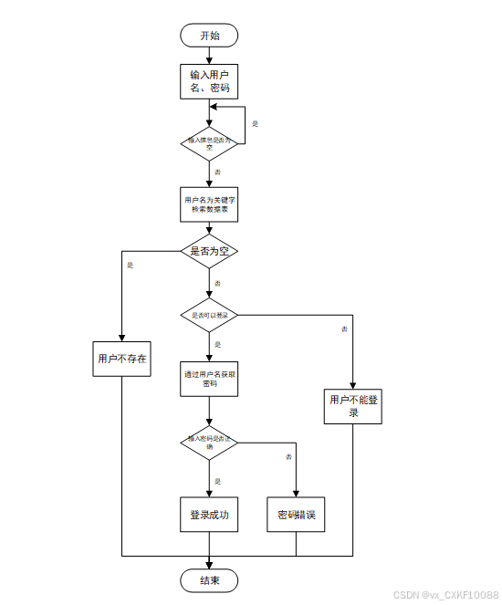
3.4.2用户登录流程
用户输入用户名和密码后,系统先检查输入是否为空,再验证用户名是否存在,若存在则通过用户名获取密码并校验。若密码正确则登录成功,否则提示密码错误。若用户名不存在或无法登录,提示用户操作无效。如图3-5所示。

图 3-5登录流程图
3.4.3系统操作流程
用户首先进入系统登录界面,输入用户名和密码后,系统验证信息是否正确。若验证失败,返回登录界面重新输入;若验证成功,则进入功能界面,执行相应功能处理后结束操作流程。操作流程如图3-6所示。

图 3-6 系统操作流程图
3.4.4添加信息流程
管理员可以添加信息,用户添加可以自己权限内的信息,输入信息后,要想利用这个软件来进行系统的安全管理,首先需要登录到该软件中。添加信息流程如图3-7所示。

图 3-7添加信息流程图
3.4.5修改信息流程
用户首先选择需要修改的记录,输入修改后的数据,系统判断输入数据是否合法。若数据不合法,提示重新输入;若数据合法,则将修改后的数据写入数据库,完成操作后流程结束。修改信息流程图如图3-8所示。

图 3-8修改信息流程图
3.4.6删除信息流程
用户选择需要删除的记录后,系统判断是否确认删除。若未确认,返回选择环节;若确认删除,则更新数据库,删除对应记录,完成操作后流程结束。删除信息流程图如图3-9所示。

图 3-9删除信息流程图
第四章 校园二手物品交易平台 总体设计
本章主要讨论的内容包括校园二手物品交易平台的功能模块设计、数据库系统设计。
4.1系统架构设计
本校园二手物品交易平台从架构上分为三层:表现层(UI)、业务逻辑层(BLL)以及数据层(DL)。

图 4-1校园二手物品交易平台架构设计图
表现层(UI):也称为用户界面层,它负责与用户进行直接的交互。一个优秀的UI设计能够显著提升用户的体验,确保用户在使用校园二手物品交易平台时感到舒适和便捷。为了确保良好的兼容性,UI界面设计需要适应不同版本的平台和各种屏幕尺寸的分辨率。此外,UI交互功能必须合理设计,确保用户的操作能够得到相应的反馈和结果,这要求表现层与业务逻辑层之间保持良好的通信和协同工作。
业务逻辑层(BLL):这一层主要处理校园二手物品交易平台的数据和业务逻辑。当用户通过表现层提交数据时,业务逻辑层会接收这些数据,进行处理,并将结果传递给数据层进行存储或查询。同时,当系统需要从数据层读取数据时,业务逻辑层会处理这些数据,并将其传递给表现层进行展示。
数据层(DL):虽然本校园二手物品交易平台的数据存储在服务端的MySQL数据库中,但数据层仍然作为一个独立的部分存在。它的主要功能是存储和管理校园二手物品交易平台的数据。数据层与MySQL数据库进行交互,执行数据的增、删、改、查等操作,确保数据的完整性和安全性。
这三个层次相互独立但又紧密协作,共同构成了校园二手物品交易平台的完整架构。通过合理的分层设计,可以提高系统的可维护性、可扩展性和可重用性,为用户提供更好的服务和体验。
4.2系统模块设计
在上一章节中主要对系统的功能性需求和非功能性需求进行分析,并且根据需求分析了本校园二手物品交易平台中的用例。那么接下来就要开始对本校园二手物品交易平台的架构、主要功能和数据库开始进行设计。校园二手物品交易平台根据前面章节的需求分析得出,校园二手物品交易平台的功能模块图如下图所示。

图 4-2校园二手物品交易平台功能模块图
4.3数据库设计
数据库设计一般包括需求分析、概念模型设计、数据库表建立三大过程,其中需求分析前面章节已经阐述,概念模型设计有概念模型和逻辑结构设计两部分。
4.3.1数据库概念结构设计
下面是整个校园二手物品交易平台中主要的数据库表总E-R实体关系图。

图 4-3校园二手物品交易平台总E-R关系图
4.3.2数据库逻辑结构设计
通过上一小节中校园二手物品交易平台中总E-R关系图上得出一共需要创建多个数据表。在此主要罗列几个主要的数据库表结构设计。
| 编号 | 字段名 | 类型 | 长度 | 是否非空 | 是否主键 | 注释 |
| 1 | token_id | int | 是 | 是 | 临时访问牌ID | |
| 2 | token | varchar | 64 | 否 | 否 | 临时访问牌 |
| 3 | info | text | 65535 | 否 | 否 | 信息 |
| 4 | maxage | int | 是 | 否 | 最大寿命:默认2小时 | |
| 5 | create_time | timestamp | 是 | 否 | 创建时间 | |
| 6 | update_time | timestamp | 是 | 否 | 更新时间 | |
| 7 | user_id | int | 是 | 否 | 用户编号 |
表 4-2-address(收货地址)
| 编号 | 字段名 | 类型 | 长度 | 是否非空 | 是否主键 | 注释 |
| 1 | address_id | int | 是 | 是 | 收货地址 | |
| 2 | name | varchar | 32 | 否 | 否 | 姓名 |
| 3 | phone | varchar | 13 | 否 | 否 | 手机 |
| 4 | postcode | varchar | 8 | 否 | 否 | 邮编 |
| 5 | address | varchar | 255 | 是 | 否 | 地址 |
| 6 | user_id | mediumint | 是 | 否 | 用户ID | |
| 7 | create_time | timestamp | 是 | 否 | 创建时间 | |
| 8 | update_time | timestamp | 是 | 否 | 更新时间 | |
| 9 | default | tinyint | 是 | 否 | 默认判断 |
表 4-3-article(文章)
| 编号 | 字段名 | 类型 | 长度 | 是否非空 | 是否主键 | 注释 |
| 1 | article_id | mediumint | 是 | 是 | 文章id | |
| 2 | title | varchar | 125 | 是 | 是 | 标题 |
| 3 | type | varchar | 64 | 是 | 否 | 文章分类 |
| 4 | hits | int | 是 | 否 | 点击数 | |
| 5 | praise_len | int | 是 | 否 | 点赞数 | |
| 6 | create_time | timestamp | 是 | 否 | 创建时间 | |
| 7 | update_time | timestamp | 是 | 否 | 更新时间 | |
| 8 | source | varchar | 255 | 否 | 否 | 来源 |
| 9 | url | varchar | 255 | 否 | 否 | 来源地址 |
| 10 | tag | varchar | 255 | 否 | 否 | 标签 |
| 11 | content | longtext | 4294967295 | 否 | 否 | 正文 |
| 12 | img | varchar | 255 | 否 | 否 | 封面图 |
| 13 | description | text | 65535 | 否 | 否 | 文章描述 |
表 4-4-article_type(文章分类)
| 编号 | 字段名 | 类型 | 长度 | 是否非空 | 是否主键 | 注释 |
| 1 | type_id | smallint | 是 | 是 | 分类ID | |
| 2 | display | smallint | 是 | 否 | 显示顺序 | |
| 3 | name | varchar | 16 | 是 | 否 | 分类名称 |
| 4 | father_id | smallint | 是 | 否 | 上级分类ID | |
| 5 | description | varchar | 255 | 否 | 否 | 描述 |
| 6 | icon | text | 65535 | 否 | 否 | 分类图标 |
| 7 | url | varchar | 255 | 否 | 否 | 外链地址 |
| 8 | create_time | timestamp | 是 | 否 | 创建时间 | |
| 9 | update_time | timestamp | 是 | 否 | 更新时间 |
表 4-5-auth(用户权限管理)
| 编号 | 字段名 | 类型 | 长度 | 是否非空 | 是否主键 | 注释 |
| 1 | auth_id | int | 是 | 是 | 授权ID | |
| 2 | user_group | varchar | 64 | 否 | 否 | 用户组 |
| 3 | mod_name | varchar | 64 | 否 | 否 | 模块名 |
| 4 | table_name | varchar | 64 | 否 | 否 | 表名 |
| 5 | page_title | varchar | 255 | 否 | 否 | 页面标题 |
| 6 | path | varchar | 255 | 否 | 否 | 路由路径 |
| 7 | parent | varchar | 64 | 否 | 否 | 父级菜单 |
| 8 | parent_sort | int | 是 | 否 | 父级菜单排序 | |
| 9 | position | varchar | 32 | 否 | 否 | 位置 |
| 10 | mode | varchar | 32 | 是 | 否 | 跳转方式 |
| 11 | add | tinyint | 是 | 否 | 是否可增加 | |
| 12 | del | tinyint | 是 | 否 | 是否可删除 | |
| 13 | set | tinyint | 是 | 否 | 是否可修改 | |
| 14 | get | tinyint | 是 | 否 | 是否可查看 | |
| 15 | field_add | text | 65535 | 否 | 否 | 添加字段 |
| 16 | field_set | text | 65535 | 否 | 否 | 修改字段 |
| 17 | field_get | text | 65535 | 否 | 否 | 查询字段 |
| 18 | table_nav_name | varchar | 500 | 否 | 否 | 跨表导航名称 |
| 19 | table_nav | varchar | 500 | 否 | 否 | 跨表导航 |
| 20 | option | text | 65535 | 否 | 否 | 配置 |
| 21 | create_time | timestamp | 是 | 否 | 创建时间 | |
| 22 | update_time | timestamp | 是 | 否 | 更新时间 |
表 4-6-cart(购物车)
| 编号 | 字段名 | 类型 | 长度 | 是否非空 | 是否主键 | 注释 |
| 1 | cart_id | int | 是 | 是 | 购物车ID | |
| 2 | title | varchar | 64 | 否 | 否 | 标题 |
| 3 | img | varchar | 255 | 是 | 否 | 图片 |
| 4 | user_id | int | 是 | 否 | 用户ID | |
| 5 | create_time | timestamp | 是 | 否 | 创建时间 | |
| 6 | update_time | timestamp | 是 | 否 | 更新时间 | |
| 7 | state | int | 是 | 否 | 状态:使用中,已失效 | |
| 8 | price | double | 是 | 否 | 单价 | |
| 9 | price_ago | double | 是 | 否 | 原价 | |
| 10 | price_count | double | 是 | 否 | 总价 | |
| 11 | num | int | 是 | 否 | 数量 | |
| 12 | goods_id | mediumint | 是 | 是 | 商品id | |
| 13 | type | varchar | 64 | 是 | 否 | 商品分类 |
| 14 | description | varchar | 255 | 否 | 否 | 描述 |
表 4-7-code_token(验证码)
| 编号 | 字段名 | 类型 | 长度 | 是否非空 | 是否主键 | 注释 |
| 1 | code_token_id | int | 是 | 是 | 验证码ID | |
| 2 | token | varchar | 255 | 否 | 否 | 令牌 |
| 3 | code | varchar | 255 | 否 | 否 | 验证码 |
| 4 | expire_time | timestamp | 是 | 否 | 失效时间 | |
| 5 | create_time | timestamp | 是 | 否 | 创建时间 | |
| 6 | update_time | timestamp | 是 | 否 | 更新时间 |
表 4-8-collect(收藏)
| 编号 | 字段名 | 类型 | 长度 | 是否非空 | 是否主键 | 注释 |
| 1 | collect_id | int | 是 | 是 | 收藏ID | |
| 2 | user_id | int | 是 | 是 | 收藏人ID | |
| 3 | source_table | varchar | 255 | 否 | 否 | 来源表 |
| 4 | source_field | varchar | 255 | 否 | 否 | 来源字段 |
| 5 | source_id | int | 是 | 否 | 来源ID | |
| 6 | title | varchar | 255 | 否 | 否 | 标题 |
| 7 | img | varchar | 255 | 否 | 否 | 封面 |
| 8 | create_time | timestamp | 是 | 否 | 创建时间 | |
| 9 | update_time | timestamp | 是 | 否 | 更新时间 |
表 4-9-comment(评论)
| 编号 | 字段名 | 类型 | 长度 | 是否非空 | 是否主键 | 注释 |
| 1 | comment_id | int | 是 | 是 | 评论ID | |
| 2 | user_id | int | 是 | 是 | 评论人ID | |
| 3 | reply_to_id | int | 是 | 否 | 回复评论ID | |
| 4 | content | longtext | 4294967295 | 否 | 否 | 内容 |
| 5 | nickname | varchar | 255 | 否 | 否 | 昵称 |
| 6 | avatar | varchar | 255 | 否 | 否 | 头像地址 |
| 7 | create_time | timestamp | 是 | 否 | 创建时间 | |
| 8 | update_time | timestamp | 是 | 否 | 更新时间 | |
| 9 | source_table | varchar | 255 | 否 | 否 | 来源表 |
| 10 | source_field | varchar | 255 | 否 | 否 | 来源字段 |
| 11 | source_id | int | 是 | 否 | 来源ID |
表 4-10-goods(商品信息)
| 编号 | 字段名 | 类型 | 长度 | 是否非空 | 是否主键 | 注释 |
| 1 | goods_id | mediumint | 是 | 是 | 产品ID | |
| 2 | title | varchar | 125 | 否 | 否 | 标题 |
| 3 | img | text | 65535 | 否 | 否 | 封面图:用于显示于产品列表页 |
| 4 | description | varchar | 255 | 否 | 否 | 描述 |
| 5 | price_ago | double | 是 | 否 | 原价 | |
| 6 | price | double | 是 | 否 | 卖价 | |
| 7 | sales | int | 是 | 否 | 销量 | |
| 8 | inventory | int | 是 | 否 | 商品库存 | |
| 9 | type | varchar | 64 | 是 | 否 | 商品分类 |
| 10 | hits | int | 是 | 否 | 点击量 | |
| 11 | content | longtext | 4294967295 | 否 | 否 | 正文 |
| 12 | img_1 | text | 65535 | 否 | 否 | 主图1 |
| 13 | img_2 | text | 65535 | 否 | 否 | 主图2 |
| 14 | img_3 | text | 65535 | 否 | 否 | 主图3 |
| 15 | img_4 | text | 65535 | 否 | 否 | 主图4 |
| 16 | img_5 | text | 65535 | 否 | 否 | 主图5 |
| 17 | create_time | timestamp | 是 | 否 | 创建时间 | |
| 18 | update_time | timestamp | 是 | 否 | 更新时间 | |
| 19 | customize_field | text | 65535 | 否 | 否 | 自定义字段 |
| 20 | source_table | varchar | 255 | 否 | 否 | 来源表 |
| 21 | source_field | varchar | 255 | 否 | 否 | 来源字段 |
| 22 | source_id | int | 是 | 否 | 来源ID | |
| 23 | user_id | int | 否 | 否 | 添加人 |
表 4-11-goods_type(商品类型)
| 编号 | 字段名 | 类型 | 长度 | 是否非空 | 是否主键 | 注释 |
| 1 | type_id | int | 是 | 是 | 商品分类ID | |
| 2 | father_id | smallint | 是 | 否 | 上级分类ID | |
| 3 | name | varchar | 255 | 否 | 否 | 商品名称 |
| 4 | desc | varchar | 255 | 否 | 否 | 描述 |
| 5 | icon | varchar | 255 | 否 | 否 | 图标 |
| 6 | source_table | varchar | 255 | 否 | 否 | 来源表 |
| 7 | source_field | varchar | 255 | 否 | 否 | 来源字段 |
| 8 | create_time | timestamp | 是 | 否 | 创建时间 | |
| 9 | update_time | timestamp | 是 | 否 | 更新时间 |
表 4-12-hits(用户点击)
| 编号 | 字段名 | 类型 | 长度 | 是否非空 | 是否主键 | 注释 |
| 1 | hits_id | int | 是 | 是 | 点赞ID | |
| 2 | user_id | int | 是 | 否 | 点赞人 | |
| 3 | create_time | timestamp | 是 | 否 | 创建时间 | |
| 4 | update_time | timestamp | 是 | 否 | 更新时间 | |
| 5 | source_table | varchar | 255 | 否 | 否 | 来源表 |
| 6 | source_field | varchar | 255 | 否 | 否 | 来源字段 |
| 7 | source_id | int | 是 | 否 | 来源ID |
表 4-13-idle_good_items(闲置好物)
| 编号 | 字段名 | 类型 | 长度 | 是否非空 | 是否主键 | 注释 |
| 1 | idle_good_items_id | int | 是 | 是 | 闲置好物ID | |
| 2 | selling_account | int | 否 | 否 | 售卖账号 | |
| 3 | collect_len | int | 是 | 否 | 收藏数 | |
| 4 | comment_len | int | 是 | 否 | 评论数 | |
| 5 | cart_title | varchar | 125 | 否 | 否 | 标题:[0,125]用于产品html的标签中 |
| 6 | cart_img | text | 65535 | 否 | 否 | 封面图:用于显示于产品列表页 |
| 7 | cart_description | varchar | 255 | 否 | 否 | 描述:[0,255]用于产品规格描述 |
| 8 | cart_price_ago | double | 是 | 否 | 原价:[1] | |
| 9 | cart_price | double | 是 | 否 | 卖价:[1] | |
| 10 | cart_inventory | int | 是 | 否 | 商品库存 | |
| 11 | cart_type | varchar | 64 | 是 | 否 | 商品分类: |
| 12 | cart_content | longtext | 4294967295 | 否 | 否 | 正文:产品的主体内容 |
| 13 | cart_img_1 | text | 65535 | 否 | 否 | 主图1: |
| 14 | cart_img_2 | text | 65535 | 否 | 否 | 主图2: |
| 15 | cart_img_3 | text | 65535 | 否 | 否 | 主图3: |
| 16 | cart_img_4 | text | 65535 | 否 | 否 | 主图4: |
| 17 | cart_img_5 | text | 65535 | 否 | 否 | 主图5: |
| 18 | create_time | datetime | 是 | 否 | 创建时间 | |
| 19 | update_time | timestamp | 是 | 否 | 更新时间 |
表 4-14-logistics_delivery(物流配送)
| 编号 | 字段名 | 类型 | 长度 | 是否非空 | 是否主键 | 注释 |
| 1 | logistics_delivery_id | int | 是 | 是 | 物流配送ID | |
| 2 | order_number | varchar | 64 | 否 | 否 | 订单号 |
| 3 | product_name | varchar | 64 | 否 | 否 | 商品名称 |
| 4 | purchase_quantity | varchar | 64 | 否 | 否 | 购买数量 |
| 5 | total_transaction_amount | double | 否 | 否 | 交易总额 | |
| 6 | the_date_of_issuance | date | 否 | 否 | 发货日期 | |
| 7 | delivery_number | varchar | 30 | 否 | 否 | 配送订单 |
| 8 | ordinary_users | int | 否 | 否 | 普通用户 | |
| 9 | shipping_address | varchar | 64 | 否 | 否 | 收货地址 |
| 10 | delivery_status | varchar | 64 | 否 | 否 | 配送状态 |
| 11 | signing_status | varchar | 64 | 否 | 否 | 签收状态 |
| 12 | recommend | int | 是 | 否 | 智能推荐 | |
| 13 | contact_name | varchar | 255 | 否 | 否 | 联系人名字 |
| 14 | merchant_id | int | 否 | 否 | 商家id | |
| 15 | create_time | datetime | 是 | 否 | 创建时间 | |
| 16 | update_time | timestamp | 是 | 否 | 更新时间 |
表 4-15-notice(公告)
| 编号 | 字段名 | 类型 | 长度 | 是否非空 | 是否主键 | 注释 |
| 1 | notice_id | mediumint | 是 | 是 | 公告ID | |
| 2 | title | varchar | 125 | 是 | 否 | 标题 |
| 3 | content | longtext | 4294967295 | 否 | 否 | 正文 |
| 4 | create_time | timestamp | 是 | 否 | 创建时间 | |
| 5 | update_time | timestamp | 是 | 否 | 更新时间 |
表 4-16-order(订单)
| 编号 | 字段名 | 类型 | 长度 | 是否非空 | 是否主键 | 注释 |
| 1 | order_id | int | 是 | 是 | 订单ID | |
| 2 | order_number | varchar | 64 | 否 | 否 | 订单号 |
| 3 | goods_id | mediumint | 是 | 是 | 商品ID | |
| 4 | title | varchar | 255 | 否 | 否 | 商品标题 |
| 5 | img | varchar | 255 | 否 | 否 | 商品图片 |
| 6 | price | double | 是 | 否 | 价格 | |
| 7 | price_ago | double | 是 | 否 | 原价 | |
| 8 | num | int | 是 | 否 | 数量 | |
| 9 | price_count | double | 是 | 否 | 总价 | |
| 10 | norms | varchar | 255 | 否 | 否 | 规格 |
| 11 | type | varchar | 64 | 是 | 否 | 商品分类 |
| 12 | contact_name | varchar | 32 | 否 | 否 | 联系人姓名 |
| 13 | contact_email | varchar | 125 | 否 | 否 | 联系人邮箱 |
| 14 | contact_phone | varchar | 11 | 否 | 否 | 联系人手机 |
| 15 | contact_address | varchar | 255 | 否 | 否 | 收件地址 |
| 16 | postal_code | varchar | 9 | 否 | 否 | 邮政编码 |
| 17 | user_id | int | 是 | 否 | 买家ID | |
| 18 | merchant_id | mediumint | 是 | 否 | 商家ID | |
| 19 | create_time | timestamp | 是 | 否 | 创建时间 | |
| 20 | update_time | timestamp | 是 | 否 | 更新时间 | |
| 21 | description | varchar | 255 | 否 | 否 | 描述 |
| 22 | state | varchar | 16 | 是 | 否 | 订单状态:待付款,待发货,待签收,已签收,待退款,已退款,已拒绝,已完成 |
| 23 | remark | text | 65535 | 否 | 否 | 订单备注 |
| 24 | delivery_state | varchar | 16 | 否 | 否 | 发货状态:未配送,已配送 |
| 25 | vip_discount | double | 否 | 否 | 折扣 |
表 4-17-praise(点赞)
| 编号 | 字段名 | 类型 | 长度 | 是否非空 | 是否主键 | 注释 |
| 1 | praise_id | int | 是 | 是 | 点赞ID | |
| 2 | user_id | int | 是 | 是 | 点赞人 | |
| 3 | create_time | timestamp | 是 | 否 | 创建时间 | |
| 4 | update_time | timestamp | 是 | 否 | 更新时间 | |
| 5 | source_table | varchar | 255 | 否 | 否 | 来源表 |
| 6 | source_field | varchar | 255 | 否 | 否 | 来源字段 |
| 7 | source_id | int | 是 | 否 | 来源ID | |
| 8 | status | tinyint | 是 | 否 | 点赞状态:1为点赞,0已取消 |
表 4-18-purchase_users(购买用户)
| 编号 | 字段名 | 类型 | 长度 | 是否非空 | 是否主键 | 注释 |
| 1 | purchase_users_id | int | 是 | 是 | 购买用户ID | |
| 2 | buyers_name | varchar | 64 | 否 | 否 | 买家姓名 |
| 3 | buyers_phone_number | varchar | 64 | 否 | 否 | 买家电话 |
| 4 | buyers_school | varchar | 64 | 否 | 否 | 买家学校 |
| 5 | examine_state | varchar | 16 | 是 | 否 | 审核状态 |
| 6 | user_id | int | 是 | 否 | 用户ID | |
| 7 | create_time | datetime | 是 | 否 | 创建时间 | |
| 8 | update_time | timestamp | 是 | 否 | 更新时间 |
表 4-19-schedule(日程管理)
| 编号 | 字段名 | 类型 | 长度 | 是否非空 | 是否主键 | 注释 |
| 1 | schedule_id | smallint | 是 | 是 | 日程ID | |
| 2 | content | varchar | 255 | 否 | 否 | 日程内容 |
| 3 | scheduled_time | datetime | 否 | 否 | 计划时间 | |
| 4 | user_id | int | 是 | 否 | 用户ID | |
| 5 | create_time | datetime | 否 | 否 | 创建时间 | |
| 6 | update_time | datetime | 否 | 否 | 更新时间 |
表 4-20-school_information(学校信息)
| 编号 | 字段名 | 类型 | 长度 | 是否非空 | 是否主键 | 注释 |
| 1 | school_information_id | int | 是 | 是 | 学校信息ID | |
| 2 | school_name | varchar | 64 | 否 | 否 | 学校名称 |
| 3 | school_introduction | text | 65535 | 否 | 否 | 学校介绍 |
| 4 | create_time | datetime | 是 | 否 | 创建时间 | |
| 5 | update_time | timestamp | 是 | 否 | 更新时间 |
表 4-21-score(评分)
| 编号 | 字段名 | 类型 | 长度 | 是否非空 | 是否主键 | 注释 |
| 1 | score_id | int | 是 | 是 | 评分ID | |
| 2 | user_id | int | 是 | 否 | 评分人 | |
| 3 | nickname | varchar | 64 | 否 | 否 | 昵称 |
| 4 | score_num | double | 是 | 否 | 评分 | |
| 5 | create_time | timestamp | 是 | 否 | 创建时间 | |
| 6 | update_time | timestamp | 是 | 否 | 更新时间 | |
| 7 | source_table | varchar | 255 | 否 | 否 | 来源表 |
| 8 | source_field | varchar | 255 | 否 | 否 | 来源字段 |
| 9 | source_id | int | 是 | 否 | 来源ID |
表 4-22-selling_users(售卖用户)
| 编号 | 字段名 | 类型 | 长度 | 是否非空 | 是否主键 | 注释 |
| 1 | selling_users_id | int | 是 | 是 | 售卖用户ID | |
| 2 | seller_name | varchar | 64 | 否 | 否 | 卖家姓名 |
| 3 | sellers_phone_number | varchar | 64 | 否 | 否 | 卖家电话 |
| 4 | sellers_school | varchar | 64 | 否 | 否 | 卖家学校 |
| 5 | examine_state | varchar | 16 | 是 | 否 | 审核状态 |
| 6 | user_id | int | 是 | 否 | 用户ID | |
| 7 | create_time | datetime | 是 | 否 | 创建时间 | |
| 8 | update_time | timestamp | 是 | 否 | 更新时间 |
表 4-23-slides(轮播图)
| 编号 | 字段名 | 类型 | 长度 | 是否非空 | 是否主键 | 注释 |
| 1 | slides_id | int | 是 | 是 | 轮播图ID | |
| 2 | title | varchar | 64 | 否 | 否 | 标题 |
| 3 | content | varchar | 255 | 否 | 否 | 内容 |
| 4 | url | varchar | 255 | 否 | 否 | 链接 |
| 5 | img | varchar | 255 | 否 | 否 | 轮播图 |
| 6 | hits | int | 是 | 否 | 点击量 | |
| 7 | create_time | timestamp | 是 | 否 | 创建时间 | |
| 8 | update_time | timestamp | 是 | 否 | 更新时间 |
表 4-24-upload(文件上传)
| 编号 | 字段名 | 类型 | 长度 | 是否非空 | 是否主键 | 注释 |
| 1 | upload_id | int | 是 | 是 | 上传ID | |
| 2 | name | varchar | 64 | 否 | 否 | 文件名 |
| 3 | path | varchar | 255 | 否 | 否 | 访问路径 |
| 4 | file | varchar | 255 | 否 | 否 | 文件路径 |
| 5 | display | varchar | 255 | 否 | 否 | 显示顺序 |
| 6 | father_id | int | 否 | 否 | 父级ID | |
| 7 | dir | varchar | 255 | 否 | 否 | 文件夹 |
| 8 | type | varchar | 32 | 否 | 否 | 文件类型 |
表 4-25-user(用户账户)
| 编号 | 字段名 | 类型 | 长度 | 是否非空 | 是否主键 | 注释 |
| 1 | user_id | int | 是 | 是 | 用户ID | |
| 2 | state | smallint | 是 | 否 | 账户状态:(1可用|2异常|3已冻结|4已注销) | |
| 3 | user_group | varchar | 32 | 否 | 否 | 所在用户组 |
| 4 | login_time | timestamp | 是 | 否 | 上次登录时间 | |
| 5 | phone | varchar | 11 | 否 | 否 | 手机号码 |
| 6 | phone_state | smallint | 是 | 否 | 手机认证:(0未认证|1审核中|2已认证) | |
| 7 | username | varchar | 16 | 是 | 否 | 用户名 |
| 8 | nickname | varchar | 16 | 否 | 否 | 昵称 |
| 9 | password | varchar | 64 | 是 | 否 | 密码 |
| 10 | | varchar | 64 | 否 | 否 | 邮箱 |
| 11 | email_state | smallint | 是 | 否 | 邮箱认证:(0未认证|1审核中|2已认证) | |
| 12 | avatar | varchar | 255 | 否 | 否 | 头像地址 |
| 13 | open_id | varchar | 255 | 否 | 否 | 针对获取用户信息字段 |
| 14 | create_time | timestamp | 是 | 否 | 创建时间 |
表 4-26-user_group(用户组)
| 编号 | 字段名 | 类型 | 长度 | 是否非空 | 是否主键 | 注释 |
| 1 | group_id | mediumint | 是 | 是 | 用户组ID | |
| 2 | display | smallint | 是 | 否 | 显示顺序 | |
| 3 | name | varchar | 16 | 是 | 否 | 名称 |
| 4 | description | varchar | 255 | 否 | 否 | 描述 |
| 5 | source_table | varchar | 255 | 否 | 否 | 来源表 |
| 6 | source_field | varchar | 255 | 否 | 否 | 来源字段 |
| 7 | source_id | int | 是 | 否 | 来源ID | |
| 8 | register | smallint | 否 | 否 | 注册位置 | |
| 9 | create_time | timestamp | 是 | 否 | 创建时间 | |
| 10 | update_time | timestamp | 是 | 否 | 更新时间 |
第五章 校园二手物品交易平台 详细设计与实现
校园二手物品交易平台的详细设计与实现主要是根据前面的校园二手物品交易平台的需求分析和校园二手物品交易平台的总体设计来设计页面并实现业务逻辑。主要从校园二手物品交易平台界面实现、业务逻辑实现这两部分进行介绍。
5.1前端首页模块
首页是用户进入平台后首先看到的页面,它设计得直观且易于导航。页面上会展示网站公告推荐、商城管理推荐、闲置好物推荐,根据用户的浏览历史和偏好推荐相关产品和文章。整个首页旨在为用户提供丰富的内容和资源,增强用户体验。前台首页模块展示如下图所示。
图 5-1前台首页模块图
5.2用户注册模块
不是校园二手物品交易平台中正式用户的是可以在线进行注册的,当填写上自己的账号+设置密码+确认密码+昵称+邮箱+手机号+身份+用户姓名+用户性别等信息后再点击“注册”按钮后将会先验证输入的有没有空数据,再次验证密码和确认密码是否是一样的,最后验证输入的账户名和数据库表中已经注册的账户名是否重复,只有都验证没问题后即可用户注册成功。其用户注册模块展示如下图所示。
图 5-2注册模块图
5.3登录模块
校园二手物品交易平台中的前台上注册后的用户是可以通过自己的用户名+密码进行登录的,当用户输入完整的自己的用户名+密码信息并点击“登录”按钮后,将会首先验证输入的有没有空数据,再次验证输入的用户名+密码和数据库中当前保存的用户信息是否一致,只有在一致后将会登录成功并自动跳转到校园二手物品交易平台的首页中;否则将会提示相应错误信息,登录模块如下图所示。
图 5-3登录模块图
5.4前端普通用户功能模块
5.4.1新闻资讯模块
新闻资讯:用户可以阅读各类新闻资讯,掌握行业动态和相关知识,丰富个人视野。新闻资讯模块如下图所示:
图 5-4新闻资讯模块图
5.4.2网站公告模块
网站公告:用户能够查看最新的公告信息,了解网站的最新政策、活动和更新内容。网站公告模块如下图所示。
图 5-5网站公告模块图
5.4.3闲置好物模块
闲置好物:用户有机会发现并校园二手物品交易平台其他用户出售的二手或闲置物品,实现资源的循环利用。闲置好物模块如下图所示。
图 5-6闲置好物模块图
5.4.4商城管理模块
商城管理:用户可以管理自己的商城,包括我的订单、我的地址、我的购物车等,方便快捷地进行电子商务活动。商城管理模块如下图所示。
图 5-7商城管理模块图
5.4.5个人中心模块
个人中心:用户能够查看个人的个人首页、订单配送、收藏、评论管理等,享受个性化的服务体验。个人中心模块如下图所示。
图 5-8个人中心模块图
5.5后端管理员功能模块
5.5.1后台首页模块
后台首页:管理员可以直观地查看商品销售金额统计和商品销售数量统计,通过数据图表和报表,快速掌握销售趋势和业绩情况。后台首页模块如下图所示。
图 5-9后台首页模块图
5.5.2系统用户模块
系统用户:系统用户管理功能允许管理员对系统中的用户进行全面管理。管理员可以添加用户、修改用户信息、设定用户角色以及处理用户账号的停用或删除。这一功能确保了系统用户信息的准确性和安全性,也方便管理员根据实际需要调整用户权限。用户管理流程图如下所示。
图 5-10用户管理流程图
系统用户模块如下图所示。
图 5-11系统用户模块图
5.5.3网站公告管理模块
网站公告管理:管理员可以管理用户提交的网站公告,包括添加新的测评、删除不当内容、查询和查看测评详情,以及审核用户评论。网站公告管理模块如下图所示。
图 5-12网站公告管理模块图
5.5.4资源管理模块
资源管理:管理员负责发布新闻资讯和资讯分类,进行资讯的查询、重置、添加、删除、详情查看及评论管理,丰富网站内容,提升用户体验。资源管理审核模块如下图所示。
图 5-13资源管理审核模块图
5.5.5学校信息管理模块
学校信息管理:管理员负责学校信息的录入和维护,包括查询、重置、添加、删除和详情查看,保证信息的时效性和准确性,方便用户获取学校相关信息。学校信息管理模块如下图所示。
图 5-14学校信息管理模块图
5.5.6商城管理管理模块
商城管理:在商城管理模块,管理员拥有全面的管理权限。他们可以查看闲置好物,管理分类列表,确保商品分类的准确性和合理性。同时,管理员可以列出所有订单详情,跟踪订单状态,处理订单问题,确保交易流程的顺畅。此外,管理员还可以管理订单的配送流程,以及进行商城内各项内容的查询、重置、添加、删除和详情查看,维护商城的正常运营。商城管理管理模块如下图所示。
图 5-15商城管理管理模块图
5.5.7系统管理模块
系统管理:管理员可以管理系统中的轮播图,进行轮播图的查询、重置、添加、删除等操作,以优化页面展示效果。同时,管理员还可以进行系统设置和维护,确保系统的稳定运行。轮播图管理模块如下图所示。
图 5-16轮播图管理模块图
5.6后端售卖用户功能模块
5.6.1后台首页模块
后台首页:提供了商品销售金额统计和商品销售数量统计的直观数据,帮助管理者快速了解销售情况。后台首页模块如下图所示。
图 5-17后台首页模块图
5.6.2商城管理模块
商城管理:售卖用户可以在此功能查看,闲置好物、分类列表、订单列表、订单配送等功能,查看商城中待售的二手或剩余商品,方便用户浏览和校园二手物品交易平台,将商品按照类别进行划分,便于用户根据需求快速找到想要的商品。并列出所有订单详情,方便管理者跟踪订单状态和处理订单。还可以管理订单的配送流程,确保商品能够准确无误地送达客户手中。允许售卖用户添加、重置、删除、详情、查看评论帮助改进商品和服务质量。商城管理模块如下图所示。
图 5-18商城管理模块图
第六章 系统测试
在系统开发的流程中,前台、后台以及数据库的建设只是整个项目的基础构建部分,完成了这些仅仅意味着系统框架的搭建告一段落。然而,一个系统的真正成熟与稳定,关键在于其是否能经受住严格的测试。测试是系统开发流程中不可或缺的一环,它对于确保系统质量至关重要。
6.1系统测试的目的
一个系统测试的目的就是检验系统在真正的工作环境和条件下是不是能够正常运行,各种功能能不能符合设计的要求,通过测试发现系统当中存在的一些潜在的错误,然后对系统进行改进,使得系统最终以完美的形式展现给用户,提高用户使用过程中的体验度,真正达到项目的实际使用目的。
6.2测试用例
6.2.1评论测试
评论测试用例如表6-1 所示。
表6-1 评论测试用例
| 测试用例编号 | YL_03 | |
| 测试用例名称 | 系统使用者进行提交评论 | |
| 测试用例描述 | 使用者输入评论信息 | |
| 系统入口 | 浏览器 | |
| 步骤 | 预期结果 | 实际结果 |
| 输入完整的评论内容 | 点击“提交”,并进入系统 | 预期结果 |
| 不输入评论目内容 | 提示“请输入完整” | 预期结果 |
6.2.2创建数据测试
在系统中,创建功能也是基础功能之一,因此创建功能的测试很有代表性。在此章节主要列举在创建时各种情况下系统结果的测试。由于系统涉及创建功能操作过多,因此将多处统称创建功能。
创建数据用例如表6-2 所示。
表6-2 创建数据测试用例
| 测试用例编号 | YL_05 | |
| 测试用例名称 | 系统使用者进行创建数据 | |
| 测试用例描述 | 使用者输入要创建的数据 | |
| 系统入口 | 浏览器 | |
| 步骤 | 预期结果 | 实际结果 |
| 输入完整并且格式正确的数据 | 提示“创建成功”,并显示所有数据 | 预期结果 |
| 核心位置数据但非必要位置不输入数据 | 提示“创建成功”,并显示所有数据 | 预期结果 |
| 核心数据位置不输入数据 | 提示“创建失败” | 预期结果 |
6.2.3修改数据测试
在系统中,修改功能是系统主要实现功能,因此修改功能的测试很有代表性。在此章节主要列举在修改时各种情况下系统结果的测试。由于系统涉及修改功能操作过多,因此将多处数据表记录修改和状态修改统称修改功能。
修改数据用例如表6-3所示。
表6-3 修改数据测试用例
| 测试用例编号 | YL_06 | |
| 测试用例名称 | 系统使用者进行修改数据 | |
| 测试用例描述 | 使用者对可修改的数据项进行修改 | |
| 系统入口 | 浏览器 | |
| 步骤 | 预期结果 | 实际结果 |
| 将现有数据修改成正确的数据 | 提示“修改成功”,并显示所有数据 | 预期结果 |
| 将现有数据修改成错误的数据 | 提示“修改失败” | 预期结果 |
6.2.4查询数据测试
在系统中,查询功能是使用系统使用最多也是最基础的功能,因此查询功能的测试很有代表性。在此章节主要列举在查询时各种情况下系统结果的测试。
查询数据用例如表6-4所示。
表6-4 查询数据测试用例
| 测试用例编号 | YL_05 | |
| 测试用例名称 | 系统使用者进行查询数据 | |
| 测试用例描述 | 全部查询以及输入关键词查询 | |
| 系统入口 | 浏览器 | |
| 步骤 | 预期结果 | 实际结果 |
| 界面自动查询全部 | 显示对应所有记录 | 预期结果 |
| 输入已存在且能匹配成功的关键字 | 显示所查询到的数据 | 预期结果 |
| 输入不存在的关键字 | 显示数据界面为空 | 预期结果 |
6.3测试结果
在本次测试的过程主要针对所有功能下的添加操作,修改操作和删除操作,并以真实数据一一进行相关功能项目的输入,最终能够保证每个项目涉及的功能都能够正常运行,因此能够保证本次设计的,已实现的功能能够正常运行并且相关数据库的信息也同样保证正确。
结 论
经过系统测试,验证了平台的功能完整性、稳定性和用户体验。轮播图管理模块和资源管理模块在实际操作中表现出良好的交互性和易用性,管理员可以方便地更新轮播图、管理美妆资讯和新闻资讯内容。评论测试、创建数据测试、修改数据测试和查询数据测试等测试用例的通过,进一步证明了系统在各种使用场景下的可靠性和准确性。
测试结果显示,系统能够正常运行,并符合设计要求。在测试过程中,发现了并修复了一些潜在的错误,提升了系统的整体质量。用户在使用系统时,将能够享受到流畅、高效的操作体验。
综上所述,本次系统测试达到了预期目的,验证了系统的功能和性能。相信这个系统将在实际应用中发挥重要作用,为校园二手物品交易平台提供有力的支持。同时,通过对用户反馈的收集和分析,我们也发现了系统未来可优化的方向,例如增加更多的个性化设置、优化搜索功能等,这将进一步提升用户的满意度和系统的竞争力。总体而言,本次系统测试不仅是对系统功能和性能的全面检验,也为系统的持续优化和升级提供了宝贵的参考依据。我们期待这个系统能够在校园二手物品交易领域发挥更大的价值,为广大学生提供更加便捷、高效的交易服务。
参考文献
- 蒋瑞霞,王莉. 基于地理位置的校园二手交易平台设计与实现 [J]. 物联网技术, 2024, 14 (04): 73-76.
- 胡佳静. 基于React Native的校园二手交易平台的设计与实现 [J]. 电脑知识与技术, 2023, 19 (25): 42-44. .
- 于凯,李苏,杨婷婷,等. 电子商务环境下大学生二手物品交易平台发展研究 [J]. 老字号品牌营销, 2023, (03): 89-91.
- 曹振兴,刘亚娇,邹敏,等. 绿色校园背景下的校园二手交易平台 [J]. 数字通信世界, 2023, (01): 75-77.
- 高耀,许诺,李博,等. 基于Web的新型校园二手交易平台实践研究——以“校易集市”为例 [J]. 中国商论, 2023, (01): 130-132.
- 李馨雅,吴茂琳,许婕益,等. 互联网下大学生二手交易平台的物流网络优化研究 [J]. 中国储运, 2023, (01): 197-198.
- 张翼飞,郭宇斌,高斌梁. 关于大学生App的开发与现实意义——以校园二手交易平台“拾物”App为例 [J]. 老字号品牌营销, 2022, (22): 88-90.
- 张宇航,刘琪,陈攀龙,等. “互联网+”大学校园交易二手互助平台发展规划 [J]. 商业经济, 2022, (12): 182-184.
- 潘俊任,洪小萍. 校园二手交易平台探析——以广西民族师范学院为例 [J]. 现代商贸工业, 2022, 43 (21): 75-77.
- 冯玲霞,张亚杰. 基于大学生二手消费需求的物品交易平台提升策略分析 [J]. 老字号品牌营销, 2022, (13): 42-44.
- 武晓朦,赵嘉阳,赵晓静,等. “互联网+”背景下大学生校内二手交易平台的构建 [J]. 商展经济, 2022, (12): 60-62.
- 苏琛铠. 大学校园二手物品交易平台构建的设想 [J]. 老字号品牌营销, 2022, (07): 87-89.
- 李俊,马琦,朱嘉灵,等. 新型大学校园二手交易平台构建研究 [J]. 物流工程与管理, 2021, 43 (12): 145-148.
- 蒋君妍,盛婉婷,连兆大. 高校二手市场调查分析及交易平台构建研究 [J]. 中国市场, 2021, (30): 120-121+150.
- 程功,王春霞. 校园二手物品交易平台的研究 [J]. 农村经济与科技, 2021, 32 (14): 97-99.
- 余紫燕,姚芷晴,韦龄祺,等. 关于构建校园二手交易平台的研究 [J]. 北方经贸, 2021, (06): 69-71.
- 张洋洋,王丹,越豪杰,等. 校园二手物品交易平台研究与设计 [J]. 无线互联科技, 2021, 18 (10): 48-49.
- Java Sunrise Coffee: Better Beans, and Better Coffee [J]. M2 Presswire, 2025,
- Salunke V S ,Ouda A . A Performance Benchmark for the PostgreSQL and MySQL Databases [J]. Future Internet, 2024, 16 (10): 382-382.
- Shao W ,Liu K . Design and Implementation of Online Ordering System Based on SpringBoot [J]. Journal of Big Data and Computing, 2024, 2 (3):
致 谢
校园二手物品交易平台设计与实现工作已结束,虽然过程中充满挑战,但内心充满自豪和满足。感谢大学四年间教导我的所有老师,他们的专业知识与人生智慧让我成长为能独立完成系统的学生。特别感谢指导老师,他耐心解答疑惑,引导我解决问题,提升自主解决能力。室友和同学们的宝贵建议和支持也让我取得长足进步。未来,我将继续努力追求卓越,不辜负所学所悟和老师期望。坚信坚定信念和不懈努力,未来定能取得更辉煌成就。期待更美好未来!
此外,校园二手物品交易平台设计与实现不仅是技术挑战,挫折和困难是成长的垫脚石,让我更深入理解问题,精确找到解决方案。每次解决问题,都感到满足和自豪。
对于未来,我充满期待和信心。无论道路多崎岖,只要保持坚定信念,持续努力,定能取得更大成就。期待将知识和技能运用到实际中,为社会做出更大贡献。
最后,感谢所有帮助和支持我的人。你们的教诲、鼓励和支持让我有今天的成就。我会继续努力,不辜负期望,为实现更美好的未来而奋斗。
1575

被折叠的 条评论
为什么被折叠?



