目 录
摘 要
基于Java Spring Boot开发的旅游景区智能管理系统是一个集成多种功能于一身的综合平台,旨在提升景区管理效率与游客体验。系统通过模块化设计,实现了对景区、酒店、停车场、餐饮及娱乐等信息的全面覆盖与精细化管理。注册用户能够方便地浏览和预订门票、酒店以及查询天气预报等实用信息;而管理员则可以通过后台首页实现对各类资源的高效管理,包括但不限于景区类型、酒店房间类型、停车场预约等功能的添加、删除与查询。系统还支持安全信息管理和景区预警管理,确保景区运营的安全性和稳定性。
该系统利用SpringBoot框架的优势,简化了配置流程并提高了开发效率,使得开发者可以更专注于业务逻辑的实现。系统不仅支持基本的数据增删改查操作,还能处理复杂的业务场景,如支付流程、评论管理以及客流数量监控等。通过对不同角色提供定制化的界面与权限设置,有效提升了系统的灵活性与适应性。系统能够为用户提供安全可靠的访问控制机制,保护用户数据不受未授权访问的威胁。此系统代表了现代旅游景区智能化管理的发展趋势,为实现智慧旅游提供了坚实的技术支撑。
关键词:旅游景区智能管理系统;SpringBoot框架;Java
Abstract
The intelligent management system of tourist scenic spots developed based on Java Spring Boot is a comprehensive platform integrated with various functions, aiming to improve the efficiency of scenic spot management and tourist experience. Through the modular design, the system realizes the comprehensive coverage and fine management of the information of scenic spots, hotels, parking lots, catering and entertainment. Registered users can easily browse and book tickets, hotels and query the administrator can realize efficient management of various resources through the background homepage, including but not limited to the addition, deletion and query of scenic spot type, hotel room type, parking reservation and other functions. The system also supports security information management and early warning management to ensure the safety and stability of scenic spots.
The system leverages the advantages of the SpringBoot framework to simplify the configuration process and improve the development efficiency, allowing developers to focus more on the implementation of business logic. The system not only supports basic data addition, deletion, modification and checking operations, but also handles complex business scenarios, such as payment process, comment management and passenger flow quantity monitoring. By providing customized interface and permission Settings for different roles, the flexibility and adaptability of the system are effectively improved. The system can provide users with a safe and reliable access control mechanism and protect user data from the threat of unauthorized access. This system represents the development trend of intelligent management of modern tourist attractions, and provides a solid technical support for the realization of smart tourism.
Keywords: intelligent management system of tourist attractions; SpringBoot framework; Java
第一章 绪 论
1.1研究背景及意义
在当今数字化时代,旅游业作为全球经济的重要组成部分,正经历着前所未有的变革。随着游客需求的多样化和个性化,旅游景区需要更加高效灵活的管理工具来应对市场变化。传统的管理方式已难以满足现代景区运营的需求,特别是在信息处理、资源调度和服务提供方面存在诸多不足。为此,开发一套全面覆盖景区各项业务流程的智能管理系统显得尤为必要。这套系统通过整合多种旅游资源,实现信息的实时更新与共享,不仅提升了景区的服务质量,还为管理者提供了强有力的数据支持,有助于做出科学决策。
这套基于Java Spring Boot框架开发的旅游景区智能管理系统,旨在解决传统管理模式下的效率低下和服务不一致问题。它通过统一的平台集中管理景区内各类资源,包括但不限于门票销售、酒店预订、停车场管理和餐饮服务等,极大地简化了操作流程,提高了工作效率。系统设计注重用户体验。对于游客而言,可以轻松获取所需信息并完成在线预订,而对于管理者来说,则能实时监控景区运行状况,及时调整策略以应对各种突发情况。这样的系统有助于推动旅游业向智能化、精细化方向发展,同时也提升了游客满意度和忠诚度,促进了旅游业的可持续发展。
1.2国内外研究现状
在全球范围内,旅游景区的管理与发展已经成为学术界和业界共同关注的焦点。国外的研究倾向于结合先进的技术手段与管理理念,探索如何提升游客体验和优化资源配置。例如,一些发达国家通过建立高效的信息化平台,实现了旅游资源的整合与共享,显著提升了服务质量和运营效率。同时,这些研究还强调了环境保护与可持续发展的重要性,倡导绿色旅游的发展模式,以减少旅游业对自然环境的影响。
在国内,随着旅游业的蓬勃发展,相关的理论研究与实践探索也在不断深入。学者们注重从实际出发,分析国内景区管理中存在的问题,并提出针对性的解决方案。例如,有研究聚焦于提升景区服务质量,通过优化内部管理流程和服务标准,增强游客满意度。此外,关于旅游安全管理的研究也日益增多,旨在构建更加完善的安全保障体系,确保游客的人身财产安全。总体来看,国内外的研究均显示,通过科学合理的管理策略,可以有效促进旅游景区的健康发展,同时也为全球旅游业的繁荣贡献力量。这些研究不仅丰富了理论体系,也为实际操作提供了宝贵的参考经验。
1.3论文组织结构
本论文共分为七个主要章节,具体结构如下:
1. 绪论:介绍研究背景与意义,回顾国内外研究现状,并概述论文的组织结构。
2. 相关技术介绍:详细介绍与本研究相关的技术,包括Java语言、B/S框架、SpringBoot框架、Vue技术和MySQL数据库。
3. 需求分析:对系统的功能需求和非功能需求进行分析,明确用户和管理员的需求,并进行可行性分析,包括技术、操作和经济可行性。
4. 系统设计:涵盖系统架构设计、系统模块设计,并进行数据库的概念设计与表设计。
5. 系统实现:具体描述各个功能模块的实现过程,展示系统如何根据需求进行开发。
6. 系统测试:阐述测试的目的,分析测试结果并得出结论,以验证系统的稳定性和功能完整性。
7. 总结:总结研究的主要成果和贡献,指出存在的不足及未来的研究方向。
第二章 关键技术
2.1Java语言
Java语言是一种广泛使用的高级编程语言,具有平台无关性、面向对象特性和丰富的标准库。Java通过Java虚拟机(JVM)实现跨平台运行,开发者可以编写一次代码,在任何支持JVM的环境中执行[1]。Java的面向对象特性使得代码复用和模块化变得更加容易,促进了软件的维护和扩展。Java支持多线程编程,允许开发者在同一程序中同时执行多个任务,提升了应用程序的性能。
Java语言的语法结构简洁且易于理解,吸引了大量开发者。Java的标准库包含数据结构、输入输出处理、网络编程等众多功能模块。这使得开发者在构建应用程序时能够高效利用已有工具,减少重复劳动。Java广泛应用于企业级应用、移动应用、Web开发和大数据处理等领域。
2.2 B/S框架
B/S(Browser/Server)架构是一种基于浏览器和服务器的系统架构模式,用户通过浏览器与服务器进行交互。B/S架构简化了客户端的部署和管理,用户无需在本地安装复杂的软件,只需使用标准浏览器即可访问应用程序。服务器端负责处理业务逻辑和数据存储,客户端则主要负责展示用户界面和数据交互[2]。B/S架构的设计使得系统更新和维护集中在服务器端,降低了维护成本。
B/S架构通常采用Web技术进行实现,包括HTML、CSS和JavaScript等。用户在浏览器中发起请求,服务器响应并返回数据。数据传输通常通过HTTP或HTTPS协议进行,B/S架构的灵活性使其适用于在线购物、信息管理系统和社交网络等各类应用场景[3]。由于其易于扩展性,B/S架构可以方便地支持大规模用户访问,适应不断变化的业务需求。
2.3 SpringBoot框架
SpringBoot框架是基于Spring框架的开源项目,简化Java应用程序的开发过程。SpringBoot通过约定优于配置的理念,减少了传统Spring应用的繁琐配置,开发者可以快速搭建和部署应用程序。框架提供了一系列默认配置,支持自动化配置,简化了应用启动的复杂性[4]。SpringBoot内置了嵌入式Web服务器,使得开发者能够独立运行Java应用,无需外部容器。
SpringBoot支持微服务架构,开发者可以轻松创建和管理多个微服务。框架集成了丰富的功能模块,包括安全、数据访问和消息中间件等,支持RESTful API和JSON数据格式的处理[5]。SpringBoot还提供了强大的监控和管理功能,允许开发者实时监控应用的健康状态和性能指标。借助SpringBoot,开发者能够高效构建和维护现代企业级应用,满足复杂业务需求。
2.4 Vue技术
Vue是一种渐进式JavaScript框架,专注于构建用户界面。Vue采用组件化的开发模式,允许开发者将应用程序拆分为独立的、可重用的组件,从而提高了开发效率和代码的可维护性[6]。框架的核心库专注于视图层,支持数据绑定和DOM操作,提供了简洁的API。Vue的虚拟DOM机制提升了应用的性能,减少了实际DOM操作的次数。
Vue支持双向数据绑定,能够自动更新视图与模型之间的变化。开发者可以通过Vue的指令系统,简化数据展示和事件处理。Vue还支持路由管理和状态管理,使得开发复杂单页面应用变得更加容易[7]。借助Vue的生态系统,开发者能够使用多种工具和库来扩展功能,满足不同的业务需求。Vue在前端开发中逐渐成为主流选择,受到广泛关注和应用。
2.5 MySQL数据库
MySQL是一种开源关系型数据库管理系统,广泛应用于Web应用和企业级数据存储。MySQL支持结构化查询语言,允许开发者通过标准语句进行数据的创建、读取、更新和删除操作[8]。数据库通过表格形式组织数据,支持数据完整性和约束条件的定义。MySQL的存储引擎机制使得用户可以根据具体需求选择不同的存储引擎,以优化性能和功能。
MySQL具有高性能和可扩展性,支持大规模数据存储和高并发访问。系统提供了丰富的用户权限管理和数据加密安全特性。
第三章 系统分析
3.1系统可行性分析
3.1.1技术可行性
现代软件开发技术已经相当成熟,提供了丰富的工具和框架,可以应对各种复杂的业务需求。采用Java等成熟、稳定的语言进行开发,利用其面向对象、跨平台等特性,实现系统的模块化、可扩展性和可维护性。利用SpringBoot等现代框架,简化开发过程,提高开发效率。对于数据库的选择,使用MySQL等关系型数据库,以满足数据存储和查询的需求。因此,从技术层面来看,开发旅游景区智能管理系统是完全可行的。
3.1.2经济可行性
系统的开发成本相对较低,可以利用开源框架和工具,降低开发成本。其次,系统的运行和维护成本也相对较低,可以采用Java等技术,实现系统的自动化部署和维护。因此,从经济层面来看,开发旅游景区智能管理系统也是可行的。
3.1.3社会可行性
随着旅游业的快速发展,旅游景区的管理需求日益增加,智能管理系统的引入可以提高管理效率和服务质量。系统的使用不会对社会造成负面影响,反而有助于提升旅游景区的竞争力和游客满意度。同时,系统的开发和使用符合当前信息化、智能化的趋势,能够得到社会的广泛认可和支持。因此,从社会层面来看,开发旅游景区智能管理系统同样是可行的。
3.1.4操作可行性
系统的操作界面设计简洁明了,易于用户理解和操作。系统提供了详尽的操作指南和帮助文档,使得用户能够快速上手并熟练使用系统。系统还具备良好的容错性和错误提示功能,当用户操作失误时,能够及时给出提示信息,引导用户进行正确的操作。因此,从操作层面来看,旅游景区智能管理系统同样具备可行性。
3.2系统功能分析
3.2.1功能性分析
旅游景区智能管理系统划分为了前端模块和后端模块两大部分。
前端注册用户模块:
- 注册登录:用户可以通过填写必要的信息来创建一个新账户,包括用户名、密码、邮箱等。登录功能允许用户使用已注册的凭证访问他们的账户。
- 首页:用户在首页上可以查看各种旅游相关信息,包括景区信息和旅游资讯,为他们的旅行计划提供参考。
- 通知公告:此部分展示最新的通知和公告,确保用户能够及时获取平台的重要信息和更新。
- 旅游资讯:用户可以阅读旅游相关的新闻和文章,并通过点赞、收藏和评论功能与内容互动,分享自己的观点和感受。
- 天气预报:用户可以查看当前及未来几天的天气情况,帮助他们为旅行做好准备。
- 景区信息:用户可以浏览不同景区的详细信息,并通过点赞、收藏和评论功能与他人分享自己的体验和建议。
- 酒店信息:用户可以查找和预订酒店,并通过点赞、收藏和评论功能分享住宿体验。
- 停车场信息:用户可以查看停车场的位置和容量信息,并进行预约,确保到达时有停车位。
- 餐饮信息:用户可以了解不同餐饮场所的信息,并通过点赞、收藏和评论功能分享美食体验。
- 娱乐信息:用户可以查找各种娱乐活动和场所,并通过点赞、收藏和评论功能分享自己的娱乐体验。
- 商店信息:用户可以浏览旅游纪念品和商品,并通过点赞、收藏和评论功能分享购物体验。
- 我的账号:用户可以在此部分修改自己的登录密码和账户资料,确保账户安全和个人信息的准确性。
- 个人中心:用户可以访问个人首页,管理门票购买、酒店预订、酒店入住、停车场预约、安全信息、景区预警、收藏和评论管理等个人事务。
后端管理员模块:
- 登录:管理员通过输入用户名和密码进入后端管理系统,系统会验证登录信息的正确性,确保只有授权的管理员可以访问管理界面。
- 后台首页:管理员登录后,首先看到的是后台首页,这里展示了个人信息、修改密码的选项,以及门票购买统计和酒店预订统计的概览,方便管理员快速了解业务情况。
- 系统用户:此模块允许管理员管理不同类型的用户账户,包括其他管理员账户和注册用户账户。管理员可以添加、删除或查询用户信息,确保用户数据的安全和准确性。
- 景区类型管理:管理员可以在此模块添加、删除和查询不同的景区类型,以及查看每个类型的详细信息,有助于对景区进行分类管理。
- 景区信息管理:管理员可以添加新的景区信息,删除或查询现有信息,并查看游客对各个景区的评论,以便对景区信息进行维护和更新。
- 门票购买管理:此模块允许管理员查看和管理门票购买记录,包括删除查询、查看订单详情以及处理支付状态,确保门票销售的准确性和及时性。
- 房间类型管理:管理员可以添加、删除和查询不同的房间类型,以及查看每个类型的详细信息,有助于对酒店房间进行有效管理。
- 酒店信息管理:管理员可以添加新的酒店信息,删除或查询现有信息,并查看游客对各个酒店的评论,以便对酒店信息进行维护和更新。
- 酒店预订管理:此模块允许管理员管理酒店预订,包括删除查询、查看订单详情、处理支付和入住信息,确保酒店预订服务的顺利进行。
- 酒店入住管理:管理员可以在此模块删除查询酒店入住记录,查看详细的入住信息,以便对酒店入住情况进行监控和管理。
- 停车场信息管理:管理员可以添加、删除和查询停车场信息,以及查看游客对停车场的评论,有助于对停车场资源进行合理分配和管理。
- 停车场预约管理:此模块允许管理员管理停车场预约,包括删除查询、查看预约详情、处理支付,确保停车场资源的合理使用。
- 菜品类型管理:管理员可以添加、删除和查询不同的菜品类型,以及查看每个类型的详细信息,有助于对餐饮服务进行分类管理。
- 餐饮信息管理:管理员可以添加新的餐饮信息,删除或查询现有信息,并查看游客对各个餐饮点的评论,以便对餐饮信息进行维护和更新。
- 娱乐类型管理:管理员可以添加、删除和查询不同的娱乐类型,以及查看每个类型的详细信息,有助于对娱乐项目进行分类管理。
- 娱乐信息管理:管理员可以添加新的娱乐信息,删除或查询现有信息,并查看游客对各个娱乐项目的评论,以便对娱乐信息进行维护和更新。
- 商店信息管理:管理员可以添加新的商店信息,删除或查询现有信息,并查看游客对各个商店的评论,以便对商店信息进行维护和更新。
- 安全信息管理:此模块允许管理员添加、删除和查询安全相关信息,包括安全提示和紧急通知,确保游客的安全和信息的及时传达。
- 景区预警管理:管理员可以在此模块添加、删除和查询景区预警信息,及时向游客发布景区的安全预警,保障游客的安全。
- 客流数量列表:管理员可以添加、删除和查询客流数量信息,监控各个景区的客流情况,以便进行合理的客流管理和调度。
- 系统管理: 轮播图管理: 管理员可以添加、删除和查询轮播图信息,用于网站或应用的首页轮播展示重要信息或活动。
- 通知公告管理:此模块允许管理员添加、删除和查询通知公告,及时向用户发布最新消息和通知,保持信息的透明度和及时性。
- 资源管理:管理员可以添加、删除和查询旅游资讯信息,以及查看游客对资讯的评论,有助于提供丰富的旅游信息资源。管理员可以添加、删除和查询资讯分类,对旅游资讯进行有效分类,方便用户快速找到感兴趣的内容。
3.2.2非功能性分析
旅游景区智能管理系统的非功能性需求比如旅游景区智能管理系统的安全性怎么样,可靠性怎么样,性能怎么样,可拓展性怎么样等,具体可以表示在如下3-1表格中:
表3-1旅游景区智能管理系统非功能需求表
| 安全性 | 主要指旅游景区智能管理系统数据库的安装,数据库的使用和密码的设定必须合乎规范。 |
| 可靠性 | 可靠性是指旅游景区智能管理系统能够安装用户的指示进行操作,经过测试,可靠性90%以上。 |
| 性能 | 性能是影响旅游景区智能管理系统占据市场的必要条件,所以性能最好要佳才好。 |
| 可扩展性 | 比如数据库预留多个属性,比如接口的使用等确保了系统的非功能性需求。 |
| 易用性 | 用户只要跟着旅游景区智能管理系统的页面展示内容进行操作,就可以了。 |
| 可维护性 | 旅游景区智能管理系统开发的可维护性是非常重要的,经过测试,可维护性没有问题 |
3.3系统用例分析
旅游景区智能管理系统的完整UML用例图分别是图3-1、3-2。
注册用户角色用例如下图所示。
图3-1旅游景区智能管理系统注册用户角色用例图
管理员角色用例如下图所示。

图3-2旅游景区智能管理系统管理员角色用例图
3.4系统总体流程设计
3.4.1数据开发流程
系统开发流程的主要步骤,从需求分析到系统完成的全过程。流程包括需求分析、总体设计(结构、功能、数据)、详细设计(模块、编码)、模块整合与调用,以及测试、扩展和完善,最终完成系统的开发。本系统的开发流程如下图所示

图3-3系统开发流程图
3.4.2用户登录流程
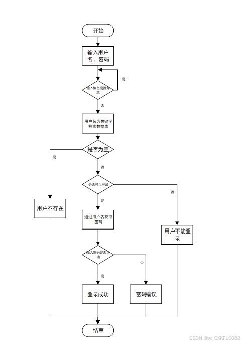
用户输入用户名和密码后,系统先检查输入是否为空,再验证用户名是否存在,若存在则通过用户名获取密码并校验。若密码正确则登录成功,否则提示密码错误。若用户名不存在或无法登录,提示用户操作无效。如下图所示。

图3-4登录流程图
3.4.3系统操作流程
用户首先进入系统登录界面,输入用户名和密码后,系统验证信息是否正确。若验证失败,返回登录界面重新输入,若验证成功,则进入功能界面,执行相应功能处理后结束操作流程。操作流程如下图所示。

图3-5系统操作流程图
3.4.4添加信息流程
管理员可以添加信息,用户添加可以自己权限内的信息,输入信息后,要想利用这个软件来进行系统的安全管理,首先需要登录到该软件中。添加信息流程如下图所示。

图3-6添加信息流程图
3.4.5修改信息流程
用户首先选择需要修改的记录,输入修改后的数据,系统判断输入数据是否合法。若数据不合法,提示重新输入,若数据合法,则将修改后的数据写入数据库,完成操作后流程结束。修改信息流程图如下图所示。

图3-7修改信息流程图
3.4.6删除信息流程
用户选择需要删除的记录后,系统判断是否确认删除。若未确认,返回选择环节,若确认删除,则更新数据库,删除对应记录,完成操作后流程结束。删除信息流程图如下图所示。

图3-8删除信息流程图
第四章 总体设计
本章主要讨论的内容包括旅游景区智能管理系统的功能模块设计、数据库系统设计。
4.1系统架构设计
本旅游景区智能管理系统从架构上分为三层:表现层(UI)、业务逻辑层(BLL)以及数据层(DL)。

图4-1旅游景区智能管理系统架构设计图
表现层(UI):也称为用户界面层,它负责与用户进行直接的交互。一个优秀的UI设计能够显著提升用户的体验,确保用户在使用旅游景区智能管理系统时感到舒适和便捷。为了确保良好的兼容性,UI界面设计需要适应不同版本的平台和各种屏幕尺寸的分辨率。此外,UI交互功能必须合理设计,确保用户的操作能够得到相应的反馈和结果,这要求表现层与业务逻辑层之间保持良好的通信和协同工作。
业务逻辑层(BLL):这一层主要处理旅游景区智能管理系统的数据和业务逻辑。当用户通过表现层提交数据时,业务逻辑层会接收这些数据,进行处理,并将结果传递给数据层进行存储或查询。同时,当系统需要从数据层读取数据时,业务逻辑层会处理这些数据,并将其传递给表现层进行展示。
数据层(DL):虽然本旅游景区智能管理系统的数据存储在服务端的MySQL数据库中,但数据层仍然作为一个独立的部分存在。它的主要功能是存储和管理旅游景区智能管理系统的数据。数据层与MySQL数据库进行交互,执行数据的增、删、改、查等操作,确保数据的完整性和安全性。
这三个层次相互独立但又紧密协作,共同构成了旅游景区智能管理系统的完整架构。通过合理的分层设计,可以提高系统的可维护性、可扩展性和可重用性,为用户提供更好的服务和体验。
4.2系统模块设计
在上一章节中主要对系统的功能性需求和非功能性需求进行分析,并且根据需求分析了本旅游景区智能管理系统中的用例。那么接下来就要开始对本旅游景区智能管理系统的架构、主要功能和数据库开始进行设计。旅游景区智能管理系统根据前面章节的需求分析得出,旅游景区智能管理系统的功能模块图如下图所示。

图4-2旅游景区智能管理系统功能模块图
4.3数据库设计
数据库设计一般包括需求分析、概念模型设计、数据库表建立三大过程,其中需求分析前面章节已经阐述,概念模型设计有概念模型和逻辑结构设计两部分。
4.3.1数据库概念结构设计
下面是整个旅游景区智能管理系统中主要的数据库表总E-R实体关系图。

图4-3旅游景区智能管理系统总E-R关系图
4.3.2数据库逻辑结构设计
通过上一小节中旅游景区智能管理系统中总E-R关系图上得出一共需要创建多个数据表。在此主要罗列几个主要的数据库表结构设计。
| 编号 | 字段名 | 类型 | 长度 | 是否非空 | 是否主键 | 注释 |
| 1 | token_id | int | 是 | 是 | 临时访问牌ID | |
| 2 | token | varchar | 64 | 否 | 否 | 临时访问牌 |
| 3 | info | text | 65535 | 否 | 否 | 信息 |
| 4 | maxage | int | 是 | 否 | 最大寿命:默认2小时 | |
| 5 | create_time | timestamp | 是 | 否 | 创建时间 | |
| 6 | update_time | timestamp | 是 | 否 | 更新时间 | |
| 7 | user_id | int | 是 | 否 | 用户编号 |
表 4-2-article(文章)
| 编号 | 字段名 | 类型 | 长度 | 是否非空 | 是否主键 | 注释 |
| 1 | article_id | mediumint | 是 | 是 | 文章id | |
| 2 | title | varchar | 125 | 是 | 是 | 标题 |
| 3 | type | varchar | 64 | 是 | 否 | 文章分类 |
| 4 | hits | int | 是 | 否 | 点击数 | |
| 5 | praise_len | int | 是 | 否 | 点赞数 | |
| 6 | create_time | timestamp | 是 | 否 | 创建时间 | |
| 7 | update_time | timestamp | 是 | 否 | 更新时间 | |
| 8 | source | varchar | 255 | 否 | 否 | 来源 |
| 9 | url | varchar | 255 | 否 | 否 | 来源地址 |
| 10 | tag | varchar | 255 | 否 | 否 | 标签 |
| 11 | content | longtext | 4294967295 | 否 | 否 | 正文 |
| 12 | img | varchar | 255 | 否 | 否 | 封面图 |
| 13 | description | text | 65535 | 否 | 否 | 文章描述 |
表 4-3-article_type(文章分类)
| 编号 | 字段名 | 类型 | 长度 | 是否非空 | 是否主键 | 注释 |
| 1 | type_id | smallint | 是 | 是 | 分类ID | |
| 2 | display | smallint | 是 | 否 | 显示顺序 | |
| 3 | name | varchar | 16 | 是 | 否 | 分类名称 |
| 4 | father_id | smallint | 是 | 否 | 上级分类ID | |
| 5 | description | varchar | 255 | 否 | 否 | 描述 |
| 6 | icon | text | 65535 | 否 | 否 | 分类图标 |
| 7 | url | varchar | 255 | 否 | 否 | 外链地址 |
| 8 | create_time | timestamp | 是 | 否 | 创建时间 | |
| 9 | update_time | timestamp | 是 | 否 | 更新时间 |
表 4-4-auth(用户权限管理)
| 编号 | 字段名 | 类型 | 长度 | 是否非空 | 是否主键 | 注释 |
| 1 | auth_id | int | 是 | 是 | 授权ID | |
| 2 | user_group | varchar | 64 | 否 | 否 | 用户组 |
| 3 | mod_name | varchar | 64 | 否 | 否 | 模块名 |
| 4 | table_name | varchar | 64 | 否 | 否 | 表名 |
| 5 | page_title | varchar | 255 | 否 | 否 | 页面标题 |
| 6 | path | varchar | 255 | 否 | 否 | 路由路径 |
| 7 | parent | varchar | 64 | 否 | 否 | 父级菜单 |
| 8 | parent_sort | int | 是 | 否 | 父级菜单排序 | |
| 9 | position | varchar | 32 | 否 | 否 | 位置 |
| 10 | mode | varchar | 32 | 是 | 否 | 跳转方式 |
| 11 | add | tinyint | 是 | 否 | 是否可增加 | |
| 12 | del | tinyint | 是 | 否 | 是否可删除 | |
| 13 | set | tinyint | 是 | 否 | 是否可修改 | |
| 14 | get | tinyint | 是 | 否 | 是否可查看 | |
| 15 | field_add | text | 65535 | 否 | 否 | 添加字段 |
| 16 | field_set | text | 65535 | 否 | 否 | 修改字段 |
| 17 | field_get | text | 65535 | 否 | 否 | 查询字段 |
| 18 | table_nav_name | varchar | 500 | 否 | 否 | 跨表导航名称 |
| 19 | table_nav | varchar | 500 | 否 | 否 | 跨表导航 |
| 20 | option | text | 65535 | 否 | 否 | 配置 |
| 21 | create_time | timestamp | 是 | 否 | 创建时间 | |
| 22 | update_time | timestamp | 是 | 否 | 更新时间 |
表 4-5-classification_of_dishes(餐饮信息)
| 编号 | 字段名 | 类型 | 长度 | 是否非空 | 是否主键 | 注释 |
| 1 | classification_of_dishes_id | int | 是 | 是 | 餐饮信息ID | |
| 2 | scenic_area_name | varchar | 64 | 否 | 否 | 景区名称 |
| 3 | restaurant_name | varchar | 64 | 否 | 否 | 餐厅名称 |
| 4 | restaurant_location | varchar | 64 | 否 | 否 | 餐厅位置 |
| 5 | name_of_dish | varchar | 64 | 否 | 否 | 菜品名称 |
| 6 | food_pictures | varchar | 255 | 否 | 否 | 菜品图片 |
| 7 | type_of_dish | varchar | 64 | 否 | 否 | 菜品类型 |
| 8 | price_of_dishes | double | 否 | 否 | 菜品价格 | |
| 9 | details_of_dishes | text | 65535 | 否 | 否 | 菜品详情 |
| 10 | hits | int | 是 | 否 | 点击数 | |
| 11 | praise_len | int | 是 | 否 | 点赞数 | |
| 12 | collect_len | int | 是 | 否 | 收藏数 | |
| 13 | comment_len | int | 是 | 否 | 评论数 | |
| 14 | create_time | datetime | 是 | 否 | 创建时间 | |
| 15 | update_time | timestamp | 是 | 否 | 更新时间 |
表 4-6-code_token(验证码)
| 编号 | 字段名 | 类型 | 长度 | 是否非空 | 是否主键 | 注释 |
| 1 | code_token_id | int | 是 | 是 | 验证码ID | |
| 2 | token | varchar | 255 | 否 | 否 | 令牌 |
| 3 | code | varchar | 255 | 否 | 否 | 验证码 |
| 4 | expire_time | timestamp | 是 | 否 | 失效时间 | |
| 5 | create_time | timestamp | 是 | 否 | 创建时间 | |
| 6 | update_time | timestamp | 是 | 否 | 更新时间 |
表 4-7-collect(收藏)
| 编号 | 字段名 | 类型 | 长度 | 是否非空 | 是否主键 | 注释 |
| 1 | collect_id | int | 是 | 是 | 收藏ID | |
| 2 | user_id | int | 是 | 是 | 收藏人ID | |
| 3 | source_table | varchar | 255 | 否 | 否 | 来源表 |
| 4 | source_field | varchar | 255 | 否 | 否 | 来源字段 |
| 5 | source_id | int | 是 | 否 | 来源ID | |
| 6 | title | varchar | 255 | 否 | 否 | 标题 |
| 7 | img | varchar | 255 | 否 | 否 | 封面 |
| 8 | create_time | timestamp | 是 | 否 | 创建时间 | |
| 9 | update_time | timestamp | 是 | 否 | 更新时间 |
表 4-8-comment(评论)
| 编号 | 字段名 | 类型 | 长度 | 是否非空 | 是否主键 | 注释 |
| 1 | comment_id | int | 是 | 是 | 评论ID | |
| 2 | user_id | int | 是 | 是 | 评论人ID | |
| 3 | reply_to_id | int | 是 | 否 | 回复评论ID | |
| 4 | content | longtext | 4294967295 | 否 | 否 | 内容 |
| 5 | nickname | varchar | 255 | 否 | 否 | 昵称 |
| 6 | avatar | varchar | 255 | 否 | 否 | 头像地址 |
| 7 | create_time | timestamp | 是 | 否 | 创建时间 | |
| 8 | update_time | timestamp | 是 | 否 | 更新时间 | |
| 9 | source_table | varchar | 255 | 否 | 否 | 来源表 |
| 10 | source_field | varchar | 255 | 否 | 否 | 来源字段 |
| 11 | source_id | int | 是 | 否 | 来源ID |
表 4-9-entertainment_information(娱乐信息)
| 编号 | 字段名 | 类型 | 长度 | 是否非空 | 是否主键 | 注释 |
| 1 | entertainment_information_id | int | 是 | 是 | 娱乐信息ID | |
| 2 | entertainment_name | varchar | 64 | 否 | 否 | 娱乐名称 |
| 3 | entertainment_type | varchar | 64 | 否 | 否 | 娱乐类型 |
| 4 | entertainment_pictures | varchar | 255 | 否 | 否 | 娱乐图片 |
| 5 | release_time | date | 否 | 否 | 发布时间 | |
| 6 | detailed_address | varchar | 64 | 否 | 否 | 详细地址 |
| 7 | entertainment_details | text | 65535 | 否 | 否 | 娱乐详情 |
| 8 | hits | int | 是 | 否 | 点击数 | |
| 9 | praise_len | int | 是 | 否 | 点赞数 | |
| 10 | collect_len | int | 是 | 否 | 收藏数 | |
| 11 | comment_len | int | 是 | 否 | 评论数 | |
| 12 | create_time | datetime | 是 | 否 | 创建时间 | |
| 13 | update_time | timestamp | 是 | 否 | 更新时间 |
表 4-10-entertainment_type(娱乐类型)
| 编号 | 字段名 | 类型 | 长度 | 是否非空 | 是否主键 | 注释 |
| 1 | entertainment_type_id | int | 是 | 是 | 娱乐类型ID | |
| 2 | entertainment_type | varchar | 64 | 否 | 否 | 娱乐类型 |
| 3 | create_time | datetime | 是 | 否 | 创建时间 | |
| 4 | update_time | timestamp | 是 | 否 | 更新时间 |
表 4-11-hits(用户点击)
| 编号 | 字段名 | 类型 | 长度 | 是否非空 | 是否主键 | 注释 |
| 1 | hits_id | int | 是 | 是 | 点赞ID | |
| 2 | user_id | int | 是 | 否 | 点赞人 | |
| 3 | create_time | timestamp | 是 | 否 | 创建时间 | |
| 4 | update_time | timestamp | 是 | 否 | 更新时间 | |
| 5 | source_table | varchar | 255 | 否 | 否 | 来源表 |
| 6 | source_field | varchar | 255 | 否 | 否 | 来源字段 |
| 7 | source_id | int | 是 | 否 | 来源ID |
表 4-12-hotel_check_in(酒店入住)
| 编号 | 字段名 | 类型 | 长度 | 是否非空 | 是否主键 | 注释 |
| 1 | hotel_check_in_id | int | 是 | 是 | 酒店入住ID | |
| 2 | user_account | int | 否 | 否 | 用户账号 | |
| 3 | user_name | varchar | 64 | 否 | 否 | 用户姓名 |
| 4 | user_phone_number | varchar | 64 | 否 | 否 | 用户电话 |
| 5 | hotel_name | varchar | 64 | 否 | 否 | 酒店名称 |
| 6 | booking_time | date | 否 | 否 | 预订时间 | |
| 7 | check_in_time | date | 否 | 否 | 入住时间 | |
| 8 | check_in_details | text | 65535 | 否 | 否 | 入住详情 |
| 9 | create_time | datetime | 是 | 否 | 创建时间 | |
| 10 | update_time | timestamp | 是 | 否 | 更新时间 | |
| 11 | source_table | varchar | 255 | 否 | 否 | 来源表 |
| 12 | source_id | int | 否 | 否 | 来源ID | |
| 13 | source_user_id | int | 否 | 否 | 来源用户 |
表 4-13-hotel_information(酒店信息)
| 编号 | 字段名 | 类型 | 长度 | 是否非空 | 是否主键 | 注释 |
| 1 | hotel_information_id | int | 是 | 是 | 酒店信息ID | |
| 2 | hotel_name | varchar | 64 | 否 | 否 | 酒店名称 |
| 3 | room_type | varchar | 64 | 否 | 否 | 房间类型 |
| 4 | hotel_pictures | varchar | 255 | 否 | 否 | 酒店图片 |
| 5 | room_prices | double | 否 | 否 | 房间价格 | |
| 6 | hotel_location | varchar | 64 | 否 | 否 | 酒店位置 |
| 7 | supporting_facilities | text | 65535 | 否 | 否 | 配套设施 |
| 8 | hotel_details | text | 65535 | 否 | 否 | 酒店详情 |
| 9 | hits | int | 是 | 否 | 点击数 | |
| 10 | praise_len | int | 是 | 否 | 点赞数 | |
| 11 | collect_len | int | 是 | 否 | 收藏数 | |
| 12 | comment_len | int | 是 | 否 | 评论数 | |
| 13 | hotel_reservation_limit_times | int | 是 | 否 | 预订限制次数 | |
| 14 | create_time | datetime | 是 | 否 | 创建时间 | |
| 15 | update_time | timestamp | 是 | 否 | 更新时间 |
表 4-14-hotel_reservation(酒店预订)
| 编号 | 字段名 | 类型 | 长度 | 是否非空 | 是否主键 | 注释 |
| 1 | hotel_reservation_id | int | 是 | 是 | 酒店预订ID | |
| 2 | user_account | int | 否 | 否 | 用户账号 | |
| 3 | user_name | varchar | 64 | 否 | 否 | 用户姓名 |
| 4 | user_phone_number | varchar | 64 | 否 | 否 | 用户电话 |
| 5 | hotel_name | varchar | 64 | 否 | 否 | 酒店名称 |
| 6 | room_prices | double | 否 | 否 | 房间价格 | |
| 7 | booking_time | date | 否 | 否 | 预订时间 | |
| 8 | number_of_reservations | double | 否 | 否 | 预订数量 | |
| 9 | booking_amount | varchar | 64 | 否 | 否 | 预订金额 |
| 10 | booking_details | text | 65535 | 否 | 否 | 预订详情 |
| 11 | pay_state | varchar | 16 | 是 | 否 | 支付状态 |
| 12 | pay_type | varchar | 16 | 否 | 否 | 支付类型: 微信、支付宝、网银 |
| 13 | hotel_check_in_limit_times | int | 是 | 否 | 入住限制次数 | |
| 14 | create_time | datetime | 是 | 否 | 创建时间 | |
| 15 | update_time | timestamp | 是 | 否 | 更新时间 | |
| 16 | source_table | varchar | 255 | 否 | 否 | 来源表 |
| 17 | source_id | int | 否 | 否 | 来源ID | |
| 18 | source_user_id | int | 否 | 否 | 来源用户 |
表 4-15-notice(公告)
| 编号 | 字段名 | 类型 | 长度 | 是否非空 | 是否主键 | 注释 |
| 1 | notice_id | mediumint | 是 | 是 | 公告ID | |
| 2 | title | varchar | 125 | 是 | 否 | 标题 |
| 3 | content | longtext | 4294967295 | 否 | 否 | 正文 |
| 4 | create_time | timestamp | 是 | 否 | 创建时间 | |
| 5 | update_time | timestamp | 是 | 否 | 更新时间 |
表 4-16-parking_lot_information(停车场信息)
| 编号 | 字段名 | 类型 | 长度 | 是否非空 | 是否主键 | 注释 |
| 1 | parking_lot_information_id | int | 是 | 是 | 停车场信息ID | |
| 2 | parking_lot_name | varchar | 64 | 否 | 否 | 停车场名称 |
| 3 | parking_lot_location | varchar | 64 | 否 | 否 | 停车场位置 |
| 4 | parking_lot_pictures | varchar | 255 | 否 | 否 | 停车场图片 |
| 5 | parking_lot_number | varchar | 64 | 否 | 否 | 停车场编号 |
| 6 | hourly_unit_price | double | 否 | 否 | 小时单价 | |
| 7 | remaining_parking_spaces | double | 否 | 否 | 剩余车位 | |
| 8 | parking_lot_details | text | 65535 | 否 | 否 | 停车场详情 |
| 9 | hits | int | 是 | 否 | 点击数 | |
| 10 | praise_len | int | 是 | 否 | 点赞数 | |
| 11 | collect_len | int | 是 | 否 | 收藏数 | |
| 12 | comment_len | int | 是 | 否 | 评论数 | |
| 13 | parking_reservation_limit_times | int | 是 | 否 | 预约限制次数 | |
| 14 | create_time | datetime | 是 | 否 | 创建时间 | |
| 15 | update_time | timestamp | 是 | 否 | 更新时间 |
表 4-17-parking_reservation(停车场预约)
| 编号 | 字段名 | 类型 | 长度 | 是否非空 | 是否主键 | 注释 |
| 1 | parking_reservation_id | int | 是 | 是 | 停车场预约ID | |
| 2 | user_account | int | 否 | 否 | 用户账号 | |
| 3 | user_name | varchar | 64 | 否 | 否 | 用户姓名 |
| 4 | user_phone_number | varchar | 64 | 否 | 否 | 用户电话 |
| 5 | parking_lot_name | varchar | 64 | 否 | 否 | 停车场名称 |
| 6 | parking_lot_location | varchar | 64 | 否 | 否 | 停车场位置 |
| 7 | parking_lot_number | varchar | 64 | 否 | 否 | 停车场编号 |
| 8 | hourly_unit_price | double | 否 | 否 | 小时单价 | |
| 9 | time_of_appointment | datetime | 否 | 否 | 预约时间 | |
| 10 | appointment_duration | double | 否 | 否 | 预约时长 | |
| 11 | number_of_appointments | double | 否 | 否 | 预约数量 | |
| 12 | appointment_amount | varchar | 64 | 否 | 否 | 预约金额 |
| 13 | appointment_details | text | 65535 | 否 | 否 | 预约详情 |
| 14 | pay_state | varchar | 16 | 是 | 否 | 支付状态 |
| 15 | pay_type | varchar | 16 | 否 | 否 | 支付类型: 微信、支付宝、网银 |
| 16 | create_time | datetime | 是 | 否 | 创建时间 | |
| 17 | update_time | timestamp | 是 | 否 | 更新时间 | |
| 18 | source_table | varchar | 255 | 否 | 否 | 来源表 |
| 19 | source_id | int | 否 | 否 | 来源ID | |
| 20 | source_user_id | int | 否 | 否 | 来源用户 |
表 4-18-passenger_flow_quantity(客流数量)
| 编号 | 字段名 | 类型 | 长度 | 是否非空 | 是否主键 | 注释 |
| 1 | passenger_flow_quantity_id | int | 是 | 是 | 客流数量ID | |
| 2 | scenic_area_name | varchar | 64 | 否 | 否 | 景区名称 |
| 3 | types_of_scenic_spots | varchar | 64 | 否 | 否 | 景区类型 |
| 4 | statistical_time | datetime | 否 | 否 | 统计时间 | |
| 5 | number_of_people | double | 否 | 否 | 人数数量 | |
| 6 | statistical_details | text | 65535 | 否 | 否 | 统计详情 |
| 7 | create_time | datetime | 是 | 否 | 创建时间 | |
| 8 | update_time | timestamp | 是 | 否 | 更新时间 |
表 4-19-praise(点赞)
| 编号 | 字段名 | 类型 | 长度 | 是否非空 | 是否主键 | 注释 |
| 1 | praise_id | int | 是 | 是 | 点赞ID | |
| 2 | user_id | int | 是 | 是 | 点赞人 | |
| 3 | create_time | timestamp | 是 | 否 | 创建时间 | |
| 4 | update_time | timestamp | 是 | 否 | 更新时间 | |
| 5 | source_table | varchar | 255 | 否 | 否 | 来源表 |
| 6 | source_field | varchar | 255 | 否 | 否 | 来源字段 |
| 7 | source_id | int | 是 | 否 | 来源ID | |
| 8 | status | tinyint | 是 | 否 | 点赞状态:1为点赞,0已取消 |
表 4-20-registered_user(注册用户)
| 编号 | 字段名 | 类型 | 长度 | 是否非空 | 是否主键 | 注释 |
| 1 | registered_user_id | int | 是 | 是 | 注册用户ID | |
| 2 | user_name | varchar | 64 | 否 | 否 | 用户姓名 |
| 3 | user_phone_number | varchar | 16 | 否 | 否 | 用户电话 |
| 4 | examine_state | varchar | 16 | 是 | 否 | 审核状态 |
| 5 | user_id | int | 是 | 否 | 用户ID | |
| 6 | create_time | datetime | 是 | 否 | 创建时间 | |
| 7 | update_time | timestamp | 是 | 否 | 更新时间 |
表 4-21-room_type(房间类型)
| 编号 | 字段名 | 类型 | 长度 | 是否非空 | 是否主键 | 注释 |
| 1 | room_type_id | int | 是 | 是 | 房间类型ID | |
| 2 | room_type | varchar | 64 | 否 | 否 | 房间类型 |
| 3 | create_time | datetime | 是 | 否 | 创建时间 | |
| 4 | update_time | timestamp | 是 | 否 | 更新时间 |
表 4-22-scenic_area_information(景区信息)
| 编号 | 字段名 | 类型 | 长度 | 是否非空 | 是否主键 | 注释 |
| 1 | scenic_area_information_id | int | 是 | 是 | 景区信息ID | |
| 2 | scenic_area_name | varchar | 64 | 否 | 否 | 景区名称 |
| 3 | scenic_area_pictures | varchar | 255 | 否 | 否 | 景区图片 |
| 4 | types_of_scenic_spots | varchar | 64 | 否 | 否 | 景区类型 |
| 5 | scenic_area_level | varchar | 64 | 否 | 否 | 景区等级 |
| 6 | scenic_spot_tickets | double | 否 | 否 | 景区门票 | |
| 7 | location_of_the_scenic_area | varchar | 64 | 否 | 否 | 景区位置 |
| 8 | traffic_information | text | 65535 | 否 | 否 | 交通信息 |
| 9 | scenic_area_introduction | text | 65535 | 否 | 否 | 景区介绍 |
| 10 | hits | int | 是 | 否 | 点击数 | |
| 11 | praise_len | int | 是 | 否 | 点赞数 | |
| 12 | collect_len | int | 是 | 否 | 收藏数 | |
| 13 | comment_len | int | 是 | 否 | 评论数 | |
| 14 | ticket_purchase_limit_times | int | 是 | 否 | 购票限制次数 | |
| 15 | create_time | datetime | 是 | 否 | 创建时间 | |
| 16 | update_time | timestamp | 是 | 否 | 更新时间 |
表 4-23-scenic_area_warning(景区预警)
| 编号 | 字段名 | 类型 | 长度 | 是否非空 | 是否主键 | 注释 |
| 1 | scenic_area_warning_id | int | 是 | 是 | 景区预警ID | |
| 2 | scenic_area_name | varchar | 64 | 否 | 否 | 景区名称 |
| 3 | warning_name | varchar | 64 | 否 | 否 | 预警名称 |
| 4 | release_time | date | 否 | 否 | 发布时间 | |
| 5 | warning_content | text | 65535 | 否 | 否 | 预警内容 |
| 6 | warning_details | text | 65535 | 否 | 否 | 预警详情 |
| 7 | create_time | datetime | 是 | 否 | 创建时间 | |
| 8 | update_time | timestamp | 是 | 否 | 更新时间 |
表 4-24-schedule(日程管理)
| 编号 | 字段名 | 类型 | 长度 | 是否非空 | 是否主键 | 注释 |
| 1 | schedule_id | smallint | 是 | 是 | 日程ID | |
| 2 | content | varchar | 255 | 否 | 否 | 日程内容 |
| 3 | scheduled_time | datetime | 否 | 否 | 计划时间 | |
| 4 | user_id | int | 是 | 否 | 用户ID | |
| 5 | create_time | datetime | 否 | 否 | 创建时间 | |
| 6 | update_time | datetime | 否 | 否 | 更新时间 |
表 4-25-score(评分)
| 编号 | 字段名 | 类型 | 长度 | 是否非空 | 是否主键 | 注释 |
| 1 | score_id | int | 是 | 是 | 评分ID | |
| 2 | user_id | int | 是 | 否 | 评分人 | |
| 3 | nickname | varchar | 64 | 否 | 否 | 昵称 |
| 4 | score_num | double | 是 | 否 | 评分 | |
| 5 | create_time | timestamp | 是 | 否 | 创建时间 | |
| 6 | update_time | timestamp | 是 | 否 | 更新时间 | |
| 7 | source_table | varchar | 255 | 否 | 否 | 来源表 |
| 8 | source_field | varchar | 255 | 否 | 否 | 来源字段 |
| 9 | source_id | int | 是 | 否 | 来源ID |
表 4-26-security_information(安全信息)
| 编号 | 字段名 | 类型 | 长度 | 是否非空 | 是否主键 | 注释 |
| 1 | security_information_id | int | 是 | 是 | 安全信息ID | |
| 2 | scenic_area_name | varchar | 64 | 否 | 否 | 景区名称 |
| 3 | safety_name | varchar | 64 | 否 | 否 | 安全名称 |
| 4 | release_time | date | 否 | 否 | 发布时间 | |
| 5 | rescue_information | text | 65535 | 否 | 否 | 救援信息 |
| 6 | security_details | text | 65535 | 否 | 否 | 安全详情 |
| 7 | create_time | datetime | 是 | 否 | 创建时间 | |
| 8 | update_time | timestamp | 是 | 否 | 更新时间 |
表 4-27-slides(轮播图)
| 编号 | 字段名 | 类型 | 长度 | 是否非空 | 是否主键 | 注释 |
| 1 | slides_id | int | 是 | 是 | 轮播图ID | |
| 2 | title | varchar | 64 | 否 | 否 | 标题 |
| 3 | content | varchar | 255 | 否 | 否 | 内容 |
| 4 | url | varchar | 255 | 否 | 否 | 链接 |
| 5 | img | varchar | 255 | 否 | 否 | 轮播图 |
| 6 | hits | int | 是 | 否 | 点击量 | |
| 7 | create_time | timestamp | 是 | 否 | 创建时间 | |
| 8 | update_time | timestamp | 是 | 否 | 更新时间 |
表 4-28-store_information(商店信息)
| 编号 | 字段名 | 类型 | 长度 | 是否非空 | 是否主键 | 注释 |
| 1 | store_information_id | int | 是 | 是 | 商店信息ID | |
| 2 | store_name | varchar | 64 | 否 | 否 | 商店名称 |
| 3 | store_location | varchar | 64 | 否 | 否 | 商店位置 |
| 4 | shop_pictures | varchar | 255 | 否 | 否 | 商店图片 |
| 5 | store_type | varchar | 64 | 否 | 否 | 商店类型 |
| 6 | business_hours | varchar | 64 | 否 | 否 | 营业时间 |
| 7 | store_introduction | text | 65535 | 否 | 否 | 商店简介 |
| 8 | hits | int | 是 | 否 | 点击数 | |
| 9 | praise_len | int | 是 | 否 | 点赞数 | |
| 10 | collect_len | int | 是 | 否 | 收藏数 | |
| 11 | comment_len | int | 是 | 否 | 评论数 | |
| 12 | create_time | datetime | 是 | 否 | 创建时间 | |
| 13 | update_time | timestamp | 是 | 否 | 更新时间 |
表 4-29-ticket_purchase(门票购买)
| 编号 | 字段名 | 类型 | 长度 | 是否非空 | 是否主键 | 注释 |
| 1 | ticket_purchase_id | int | 是 | 是 | 门票购买ID | |
| 2 | user_account | int | 否 | 否 | 用户账号 | |
| 3 | user_name | varchar | 64 | 否 | 否 | 用户姓名 |
| 4 | user_phone_number | varchar | 64 | 否 | 否 | 用户电话 |
| 5 | scenic_area_name | varchar | 64 | 否 | 否 | 景区名称 |
| 6 | types_of_scenic_spots | varchar | 64 | 否 | 否 | 景区类型 |
| 7 | scenic_spot_tickets | double | 否 | 否 | 景区门票 | |
| 8 | purchase_quantity | double | 否 | 否 | 购买数量 | |
| 9 | purchase_time | date | 否 | 否 | 购买时间 | |
| 10 | purchase_amount | varchar | 64 | 否 | 否 | 购买金额 |
| 11 | purchase_details | text | 65535 | 否 | 否 | 购买详情 |
| 12 | pay_state | varchar | 16 | 是 | 否 | 支付状态 |
| 13 | pay_type | varchar | 16 | 否 | 否 | 支付类型: 微信、支付宝、网银 |
| 14 | create_time | datetime | 是 | 否 | 创建时间 | |
| 15 | update_time | timestamp | 是 | 否 | 更新时间 | |
| 16 | source_table | varchar | 255 | 否 | 否 | 来源表 |
| 17 | source_id | int | 否 | 否 | 来源ID | |
| 18 | source_user_id | int | 否 | 否 | 来源用户 |
表 4-30-types_of_scenic_spots(景区类型)
| 编号 | 字段名 | 类型 | 长度 | 是否非空 | 是否主键 | 注释 |
| 1 | types_of_scenic_spots_id | int | 是 | 是 | 景区类型ID | |
| 2 | types_of_scenic_spots | varchar | 64 | 否 | 否 | 景区类型 |
| 3 | create_time | datetime | 是 | 否 | 创建时间 | |
| 4 | update_time | timestamp | 是 | 否 | 更新时间 |
表 4-31-type_of_dish(菜品类型)
| 编号 | 字段名 | 类型 | 长度 | 是否非空 | 是否主键 | 注释 |
| 1 | type_of_dish_id | int | 是 | 是 | 菜品类型ID | |
| 2 | type_of_dish | varchar | 64 | 否 | 否 | 菜品类型 |
| 3 | create_time | datetime | 是 | 否 | 创建时间 | |
| 4 | update_time | timestamp | 是 | 否 | 更新时间 |
表 4-32-upload(文件上传)
| 编号 | 字段名 | 类型 | 长度 | 是否非空 | 是否主键 | 注释 |
| 1 | upload_id | int | 是 | 是 | 上传ID | |
| 2 | name | varchar | 64 | 否 | 否 | 文件名 |
| 3 | path | varchar | 255 | 否 | 否 | 访问路径 |
| 4 | file | varchar | 255 | 否 | 否 | 文件路径 |
| 5 | display | varchar | 255 | 否 | 否 | 显示顺序 |
| 6 | father_id | int | 否 | 否 | 父级ID | |
| 7 | dir | varchar | 255 | 否 | 否 | 文件夹 |
| 8 | type | varchar | 32 | 否 | 否 | 文件类型 |
表 4-33-user(用户账户)
| 编号 | 字段名 | 类型 | 长度 | 是否非空 | 是否主键 | 注释 |
| 1 | user_id | int | 是 | 是 | 用户ID | |
| 2 | state | smallint | 是 | 否 | 账户状态:(1可用|2异常|3已冻结|4已注销) | |
| 3 | user_group | varchar | 32 | 否 | 否 | 所在用户组 |
| 4 | login_time | timestamp | 是 | 否 | 上次登录时间 | |
| 5 | phone | varchar | 11 | 否 | 否 | 手机号码 |
| 6 | phone_state | smallint | 是 | 否 | 手机认证:(0未认证|1审核中|2已认证) | |
| 7 | username | varchar | 16 | 是 | 否 | 用户名 |
| 8 | nickname | varchar | 16 | 否 | 否 | 昵称 |
| 9 | password | varchar | 64 | 是 | 否 | 密码 |
| 10 | | varchar | 64 | 否 | 否 | 邮箱 |
| 11 | email_state | smallint | 是 | 否 | 邮箱认证:(0未认证|1审核中|2已认证) | |
| 12 | avatar | varchar | 255 | 否 | 否 | 头像地址 |
| 13 | open_id | varchar | 255 | 否 | 否 | 针对获取用户信息字段 |
| 14 | create_time | timestamp | 是 | 否 | 创建时间 |
表 4-34-user_group(用户组)
| 编号 | 字段名 | 类型 | 长度 | 是否非空 | 是否主键 | 注释 |
| 1 | group_id | mediumint | 是 | 是 | 用户组ID | |
| 2 | display | smallint | 是 | 否 | 显示顺序 | |
| 3 | name | varchar | 16 | 是 | 否 | 名称 |
| 4 | description | varchar | 255 | 否 | 否 | 描述 |
| 5 | source_table | varchar | 255 | 否 | 否 | 来源表 |
| 6 | source_field | varchar | 255 | 否 | 否 | 来源字段 |
| 7 | source_id | int | 是 | 否 | 来源ID | |
| 8 | register | smallint | 否 | 否 | 注册位置 | |
| 9 | create_time | timestamp | 是 | 否 | 创建时间 | |
| 10 | update_time | timestamp | 是 | 否 | 更新时间 |
第五章 详细设计与实现
旅游景区智能管理系统的详细设计与实现主要是根据前面的旅游景区智能管理系统的需求分析和旅游景区智能管理系统的总体设计来设计页面并实现业务逻辑。主要从旅游景区智能管理系统界面实现、业务逻辑实现这两部分进行介绍。
5.1前端首页模块
用户在首页上可以查看各种旅游相关信息,包括景区信息和旅游资讯,为他们的旅行计划提供参考。前台首页模块展示如下图所示。

图5-1前台首页模块图
5.2用户注册模块
不是旅游景区智能管理系统中正式用户的是可以在线进行注册的,当填写上自己的账号+设置密码+确认密码+昵称+邮箱+手机号+身份+用户姓名+用户性别等信息后再点击“注册”按钮后将会先验证输入的有没有空数据,再次验证密码和确认密码是否是一样的,最后验证输入的账户名和数据库表中已经注册的账户名是否重复,只有都验证没问题后即可用户注册成功。其用户注册模块展示如下图所示。

图5-2注册模块图
5.3登录模块
旅游景区智能管理系统中的前台上注册后的用户是可以通过自己的用户名+密码进行登录的,当用户输入完整的自己的用户名+密码信息并点击“登录”按钮后,将会首先验证输入的有没有空数据,再次验证输入的用户名+密码和数据库中当前保存的用户信息是否一致,只有在一致后将会登录成功并自动跳转到旅游景区智能管理系统的首页中,否则将会提示相应错误信息,登录模块如下图所示。

图5-3登录模块图
5.4前端注册用户功能模块
5.4.1旅游资讯模块
用户可以阅读旅游相关的新闻和文章,并通过点赞、收藏和评论功能与内容互动,分享自己的观点和感受。模块如下图所示:

图5-4旅游资讯模块图
5.4.2天气预报模
用户可以查看当前及未来几天的天气情况,帮助他们为旅行做好准备。模块如下图所示。

图5-5天气预报模块图
5.4.3景区信息模块
用户可以浏览不同景区的详细信息,可以直接购买景区门票,并通过点赞、收藏和评论功能与他人分享自己的体验和建议。模块如下图所示。

图5-6景区信息详情模块图
5.4.4酒店信息模块
用户可以查找和预订酒店,并通过点赞、收藏和评论功能分享住宿体验。模块如下图所示。

图5-7酒店信息详情模块图
5.4.5停车场信息模块
用户可以查看停车场的位置和容量信息,并进行预约,确保到达时有停车位。模块如下图所示。

图5-8停车场信息详情模块图
5.4.6个人中心模块
用户可以访问个人首页,管理门票购买、酒店预订、酒店入住、停车场预约、安全信息、景区预警、收藏和评论管理等个人事务。模块如下图所示。

图5-9个人中心模块图
5.5后端管理员功能模块
5.5.1后台首页模块
管理员登录后,首先看到的是后台首页,这里展示了个人信息、修改密码的选项,以及门票购买统计和酒店预订统计的概览,方便管理员快速了解业务情况。模块如下图所示。

图5-10后台首页模块图
5.5.2系统用户模块
管理员可以查看和管理所有用户的信息,包括注册用户和管理员账户。可以进行用户信息的添加、删除、查询和编辑操作。流程图如下所示。

图5-11用户管理流程图
系统用户模块如下图所示。

图5-12系统用户模块图
5.5.3景区信息管理模块
管理员可以添加新的景区信息,删除或查询现有信息,并查看游客对各个景区的评论,以便对景区信息进行维护和更新。模块如下图所示。

图5-13景区信息管理添加模块图
5.5.4娱乐信息管理模块
管理员可以添加新的娱乐信息,删除或查询现有信息,并查看游客对各个娱乐项目的评论,以便对娱乐信息进行维护和更新。模块如下图所示。

图5-14娱乐信息管理模块图
5.5.5门票购买管理模块
此模块允许管理员查看和管理门票购买记录,包括删除查询、查看订单详情以及处理支付状态,确保门票销售的准确性和及时性。模块如下图所示。

图5-15门票购买管理模块图
5.5.6酒店信息管理模块
管理员可以添加新的酒店信息,删除或查询现有信息,并查看游客对各个酒店的评论,以便对酒店信息进行维护和更新。模块如下图所示。

图5-16酒店信息管理模块图
5.5.7停车场信息管理模块
管理员可以添加、删除和查询停车场信息,以及查看游客对停车场的评论,有助于对停车场资源进行合理分配和管理。模块如下图所示。

图5-17停车场信息管理模块图
5.5.8资源管理模块
管理员可以添加、删除和查询旅游资讯信息,以及查看游客对资讯的评论,有助于提供丰富的旅游信息资源。管理员可以添加、删除和查询资讯分类,对旅游资讯进行有效分类,方便用户快速找到感兴趣的内容。模块如下图所示。

图5-18旅游资讯管理模块图
5.5.9商店信息管理模块
管理员可以添加新的商店信息,删除或查询现有信息,并查看游客对各个商店的评论,以便对商店信息进行维护和更新。模块如下图所示。

图5-19商店信息管理添加模块图
第六章 系统测试
6.1系统测试的目的
测试的主要目的是确保系统的功能和性能满足预期的需求,同时识别和修复潜在的缺陷。通过系统测试,可以验证各个功能模块的正确性和稳定性,确保系统在不同使用场景下的表现符合设计要求。测试目的包括确认系统功能的完整性、验证数据处理的准确性、评估系统的性能和安全性[10]。测试还可以提高用户满意度,保证用户在使用系统时获得流畅和可靠的体验。通过全面的测试,可以降低后期维护成本,减少系统上线后出现故障的风险,从而保障系统的长期稳定运行。
6.2测试方法
在本系统中,测试方法主要依赖于测试用例的设计与执行。测试用例是根据系统需求文档编写的,覆盖所有功能模块及其边界情况。每个测试用例包含输入数据、预期结果和实际结果的对比,以验证系统的功能是否按预期工作。
常见的测试用例包括功能测试用例、边界测试用例和异常测试用例。功能测试用例针对系统的各项功能进行验证;边界测试用例则侧重于输入数据的边界条件,验证系统在极端情况下是否能够稳定运行;异常测试用例则用于验证系统在处理错误输入或异常情况时的反应。本文选择功能测试用例进行系统测试。
在测试执行过程中,记录每个用例的执行结果,并根据实际结果与预期结果的对比,判断系统是否存在缺陷。通过系统化的测试用例执行,可以有效提高测试的覆盖率和效率,为系统的最终上线提供保障。
6.3测试用例
6.3.1用户登录功能测试
表6-1 用户登录功能测试表
| 用例名称 | 用户登录系统 |
| 目的 | 测试用户通过正确的用户名和密码可否登录功能 |
| 前提 | 未登录的情况下 |
| 测试流程 | 1) 进入登录页面 2) 输入正确的用户名和密码 |
| 预期结果 | 用户名和密码正确的时候,跳转到登录成功界面,反之则显示错误信息,提示重新输入 |
| 实际结果 | 实际结果与预期结果一致 |
6.3.2创建数据测试
在系统中,创建功能也是基础功能之一,因此创建功能的测试很有代表性。在此章节主要列举在创建时各种情况下系统结果的测试。由于系统涉及创建功能操作过多,因此将多处统称创建功能。
创建数据用例如表6-2 所示。
表6-2 创建数据测试用例
| 测试用例编号 | YL_05 | |
| 测试用例名称 | 系统使用者进行创建数据 | |
| 测试用例描述 | 使用者输入要创建的数据 | |
| 系统入口 | 浏览器 | |
| 步骤 | 预期结果 | 实际结果 |
| 输入完整并且格式正确的数据 | 提示“创建成功”,并显示所有数据 | 预期结果 |
| 核心位置数据但非必要位置不输入数据 | 提示“创建成功”,并显示所有数据 | 预期结果 |
| 核心数据位置不输入数据 | 提示“创建失败” | 预期结果 |
6.3.3修改数据测试
在系统中,修改功能是系统主要实现功能,因此修改功能的测试很有代表性。在此章节主要列举在修改时各种情况下系统结果的测试。由于系统涉及修改功能操作过多,因此将多处数据表记录修改和状态修改统称修改功能。
修改数据用例如表6-3所示。
表6-3 修改数据测试用例
| 测试用例编号 | YL_06 | |
| 测试用例名称 | 系统使用者进行修改数据 | |
| 测试用例描述 | 使用者对可修改的数据项进行修改 | |
| 系统入口 | 浏览器 | |
| 步骤 | 预期结果 | 实际结果 |
| 将现有数据修改成正确的数据 | 提示“修改成功”,并显示所有数据 | 预期结果 |
| 将现有数据修改成错误的数据 | 提示“修改失败” | 预期结果 |
6.3.4查询数据测试
在系统中,查询功能是使用系统使用最多也是最基础的功能,因此查询功能的测试很有代表性。在此章节主要列举在查询时各种情况下系统结果的测试。
查询数据用例如表6-4所示。
表6-4 查询数据测试用例
| 测试用例编号 | YL_05 | |
| 测试用例名称 | 系统使用者进行查询数据 | |
| 测试用例描述 | 全部查询以及输入关键词查询 | |
| 系统入口 | 浏览器 | |
| 步骤 | 预期结果 | 实际结果 |
| 界面自动查询全部 | 显示对应所有记录 | 预期结果 |
| 输入已存在且能匹配成功的关键字 | 显示所查询到的数据 | 预期结果 |
| 输入不存在的关键字 | 显示数据界面为空 | 预期结果 |
6.4测试结果
在本次测试的过程主要针对所有功能下的添加操作,修改操作和删除操作,并以真实数据一一进行相关功能项目的输入,最终能够保证每个项目涉及的功能都能够正常运行,因此能够保证本次设计的,已实现的功能能够正常运行并且相关数据库的信息也同样保证正确。
结 论
经过本次系统测试,旅游景区智能管理系统的各项功能均得到了全面的验证。测试结果显示,系统在不同使用场景下均能稳定运行,功能和性能均达到了预期的设计要求。特别是在数据创建、数据修改以及数据查询等核心功能上,系统展现出了良好的稳定性和准确性。
在测试过程中,发现了少量潜在的缺陷,并及时进行了修复。这些修复工作进一步提升了系统的可靠性和用户体验。通过全面的测试用例执行,确保了系统的测试覆盖率达到了较高水平,为系统的最终上线提供了坚实的保障。
综上所述,本次系统测试取得了圆满成功。旅游景区智能管理系统的功能和性能均达到了预期目标,为系统的后续开发和维护奠定了坚实的基础。该模块将在实际应用中发挥出色的表现,为用户提供高效、便捷的资源管理服务。
参考文献
- 尹应荆.JAVA编程语言在计算机软件开发中的应用[J].石河子科技,2023,(05):45-47.
- 刘江涛,王亮亮,吴庆茹,等.基于B/S模式的铁路勘测设计案例信息化管理系统设计与实现[J].铁路计算机应用,2021,30(03):32-35.
- 张丹丹,李弘.基于B/S架构的办公管理系统设计与开发[J].铁路通信信号工程技术,2024,21(09):44-48+106.
- 王志亮,纪松波.基于SpringBoot的Web前端与数据库的接口设计[J].工业控制计算机,2023,36(03):51-53.
- 熊永平.基于SpringBoot框架应用开发技术的分析与研究[J].电脑知识与技术,2021,15(36):76-77.
- 赵媛.基于Vue的Web系统前端性能优化分析[J].电脑编程技巧与维护,2024,(09):44-46.
- 秦冬.浅析Vue框架在前端开发中的应用[J].信息与电脑(理论版),2024,36(13):61-63.
- 李艳杰.MySQL数据库下存储过程的综合运用研究[J].现代信息科技,2023,7(11):80-82+88.
- 周晓玉,崔文超.基于Web技术的数据库应用系统设计[J].信息与电脑(理论版),2023,35(09):189-191.
- 李俊萌.计算机软件测试技术与开发应用策略分析[J].信息记录材料,2023,24(03):50-52.
- Java Sunrise Coffee: Better Beans, and Better Coffee [J]. M2 Presswire, 2025,
- Salunke V S ,Ouda A . A Performance Benchmark for the PostgreSQL and MySQL Databases [J]. Future Internet, 2024, 16 (10): 382-382.
- Shao W ,Liu K . Design and Implementation of Online Ordering System Based on SpringBoot [J]. Journal of Big Data and Computing, 2024, 2 (3):
- 叶凯欣.智慧旅游景区管理模式研究[J].漫旅,2024,11(22):37-39.
- 潘富.基于体验经济环境的旅游景区管理发展研究[J].经济研究导刊,2024,(15):57-60.
- 沈宏洁.一流本科专业建设背景下地方高校《旅游景区管理》课程建设探析[J].宜春学院学报,2024,46(07):121-125.
- 张娟,贺彬.智慧旅游背景下的旅游景区管理策略研究[J].旅游与摄影,2024,(13):4-6.
- 王铭杰,袁浩文.森林旅游景区管理中的环境承载力研析——评《森林旅游景区服务与管理》[J].林业经济,2023,45(07):100.
- 杨永鹤.基于循环经济理念的旅游景区管理体系构建——以丽江古城旅游景区为例[J].旅游与摄影,2023,(08):37-39.
- 赵祺.职业院校旅游景区管理实训课程改革分析[J].旅游与摄影,2023,(08):119-121.
致 谢
旅游景区智能管理系统设计与实现工作已结束,虽然过程中充满挑战,但内心充满自豪和满足。感谢大学四年间教导我的所有老师,他们的专业知识与人生智慧让我成长为能独立完成系统的学生。特别感谢指导老师,他耐心解答疑惑,引导我解决问题,提升自主解决能力。室友和同学们的宝贵建议和支持也让我取得长足进步。未来,我将继续努力追求卓越,不辜负所学所悟和老师期望。坚信坚定信念和不懈努力,未来定能取得更辉煌成就。期待更美好未来!
此外,旅游景区智能管理系统设计与实现不仅是技术挑战,挫折和困难是成长的垫脚石,让我更深入理解问题,精确找到解决方案。每次解决问题,都感到满足和自豪。
对于未来,我充满期待和信心。无论道路多崎岖,只要保持坚定信念,持续努力,定能取得更大成就。期待将知识和技能运用到实际中,为社会做出更大贡献。
最后,感谢所有帮助和支持我的人。你们的教诲、鼓励和支持让我有今天的成就。我会继续努力,不辜负期望,为实现更美好的未来而奋斗。
1333

被折叠的 条评论
为什么被折叠?



