摘要
本文介绍了一种基于SpringBoot框架开发的校园公益活动管理系统,旨在提升校园公益活动的组织效率和参与度。该系统通过集成用户注册与登录、活动信息发布与管理、资源申请及反馈评价等功能模块,为志愿用户、组织用户和管理员提供了全面的服务支持。志愿用户可以方便地浏览并报名参加各类公益活动,组织用户能够发布和管理活动信息,并申请所需资源,而管理员则负责系统的整体运维和数据统计分析。系统采用模块化设计,确保了功能的灵活性和扩展性,同时提升了用户体验和管理效率。
系统利用现代化技术手段实现了从活动信息发布到报名管理等一系列流程的数字化转型,不仅提高了工作效率,还增强了公益活动的透明度和公信力。此外,通过对数据的深入分析,管理者能够更加科学地进行决策,优化资源配置。该系统的成功实施不仅有效解决了传统校园公益活动中的信息不对称和管理不便等问题,还促进了学生社会责任感和团队合作精神的培养,对推动教育信息化建设具有重要意义。
关键词:校园公益活动;SpringBoot;MySQL
Abstract
With the rapid development of Internet technology, the pet adoption industry is gradually transforming from the traditional offline model to the online platform. In the past, pet adoption mainly relied on physical pet stores or rescue centers, with limited channels for information dissemination. The efficiency of users obtaining pet information was low, and the adoption process was cumbersome, involving multiple links, resulting in poor user experience. In addition, poor communication and insufficient information transparency between users and institutions further reduce the success rate of adoption. The existing pet adoption platforms generally have problems such as single functionality, complex operation, and poor interactivity, which make it difficult to meet users' needs for convenience and transparency. Therefore, developing an efficient, easy-to-use, and comprehensive pet adoption platform has become an urgent need for the industry's development.
This system is built on the SpringBoot and Vue technology stacks. The backend uses the SpringBoot framework to implement business logic and data processing, while the frontend uses the Vue framework to develop user interfaces. The database uses MySQL for data storage and management. The system is divided into two core parts: the user module and the administrator module. The user module provides functions such as browsing pet information, adding pet information, submitting adoption applications, communicating and interacting, and managing comments, aiming to provide users with a convenient adoption experience and interactive platform. The administrator module covers functions such as user management, pet information management, adoption application management, information notification management, and resource management, ensuring the efficient operation and data maintenance of the platform. By integrating front-end and back-end technologies, the system has achieved rapid information transmission and processing, optimized the adoption process, improved user experience, and solved problems such as information opacity and complex operations in traditional models, providing a new solution for the pet adoption industry.
Key words: Pet adoption; SpringBoot; Vue; MySQL
目录
1绪论
随着社会经济的发展和人们生活水平的提高,公众对公益事业的关注度日益增加。校园作为培养未来社会栋梁的重要场所,其在推动公益活动中的作用不容忽视。然而,传统的校园公益活动组织方式存在信息不对称、效率低下等问题,难以满足现代公益活动的需求。一方面,学生志愿者往往缺乏有效的渠道获取活动信息;另一方面,活动组织者也面临资源分配不均、管理不便等挑战。因此,构建一个高效、便捷的信息管理系统显得尤为重要。
互联网技术的快速发展为解决上述问题提供了可能。近年来,云计算、大数据和人工智能等新兴技术逐渐应用于各类管理信息系统中,极大地提高了工作效率和服务质量。在此背景下,基于SpringBoot框架开发的校园公益活动管理系统应运而生。该系统利用现代化的技术手段,实现了从活动信息发布、报名管理到反馈评价等一系列功能的数字化转型,不仅提升了用户体验,还增强了公益活动的透明度和公信力。此外,通过系统的数据分析功能,管理者可以更加科学地进行决策,优化资源配置,提升整体管理水平。
校园公益活动管理系统的建立具有重要的现实意义。首先,它有助于打破传统公益活动的信息壁垒,实现资源共享的最大化。通过搭建统一的信息发布平台,所有参与者都可以第一时间获取最新的活动资讯,避免了因信息滞后导致的机会错失。其次,系统的自动化管理功能大大减轻了工作人员的负担,使得他们能够将更多精力投入到实际活动中去,提高了整个公益活动的运作效率。此外,通过对数据的深入分析,还可以发现潜在的问题并及时调整策略,从而更好地服务于社会大众。
从长远来看,本研究对于推动教育信息化建设同样具有重要意义。随着信息技术与教育教学的深度融合,如何利用数字工具促进学生的全面发展成为了亟待解决的问题。校园公益活动管理系统不仅是一个简单的管理工具,更是一个培养学生社会责任感、团队合作精神的重要平台。通过参与各类公益活动,学生们不仅能学到书本之外的知识,还能锻炼自己的实践能力和社会交往能力,为其未来的职业生涯打下坚实的基础。
在国内,关于校园公益活动管理的研究尚处于起步阶段,但已有一些初步成果。部分高校尝试利用现有的OA(办公自动化)系统来管理校内的公益活动,虽然取得了一定成效,但仍存在诸多不足之处。例如,现有系统大多侧重于内部事务处理,缺乏对外部资源的有效整合,无法满足多元化需求。此外,由于缺乏统一标准,各校之间难以实现互联互通,限制了资源共享的可能性。为了克服这些问题,一些研究者开始探索基于云计算和大数据技术的新模式,试图构建更加智能高效的管理系统。
近年来,随着国家对志愿服务工作的重视程度不断提高,相关政策法规相继出台,为校园公益活动的规范化发展提供了有力保障。在此背景下,越来越多的研究聚焦于如何借助信息技术提升公益活动的质量和影响力。例如,某些项目致力于开发专门的APP或微信小程序,以便志愿者随时随地参与活动,并能实时追踪进度。尽管如此,目前大多数解决方案仍停留在概念验证阶段,尚未形成成熟的商业产品或广泛的应用案例。
尽管国内在校园公益活动管理系统方面取得了不少进展,但在实践中依然面临着一系列挑战。首先是资金和技术支持问题,许多学校由于预算有限,难以承担系统开发和维护的成本。其次是数据安全和隐私保护问题,如何确保个人信息不被泄露是每一个在线服务平台都必须面对的重大课题。最后,用户习惯的转变也是一个不可忽视的因素。要让师生们接受并熟练使用新的管理工具,需要投入大量的培训和宣传工作。
在国外,特别是欧美发达国家,校园公益活动管理系统的研究相对成熟。早在20世纪末,就有学者提出利用互联网技术改进公益活动管理的想法,并逐步付诸实践。美国的一些大学如哈佛大学、斯坦福大学等率先建立了自己的在线服务平台,用于发布活动信息、招募志愿者以及收集反馈意见。这些早期的尝试为后续的研究奠定了坚实的基础,并积累了丰富的经验。
近年来,随着移动互联网的兴起,国外的研究重点转向了移动端应用的开发。许多机构推出了专门的APP,不仅具备传统网站的基本功能,还增加了地理位置服务、个性化推荐等特色功能,极大地提升了用户体验。例如,加拿大的“VolunteerMatch”平台就是一个成功的例子,它通过精准匹配志愿者的兴趣和技能,帮助他们找到最适合自己的公益活动。此外,该平台还支持多语言界面,便于国际志愿者的参与,体现了全球化视野下的创新思维。
尽管国外在校园公益活动管理系统领域取得了显著成就,但也面临一些共性问题。首先是不同文化背景下的适应性问题,即如何使系统在全球范围内得到有效推广。其次是法律法规差异带来的合规性挑战,特别是在涉及跨境数据传输和个人隐私保护方面,需要遵循严格的国际标准。为此,研究人员不断探索新技术,如区块链和加密算法,以期在保证数据安全的同时提升系统的灵活性和扩展性。这些努力为全球范围内的公益活动管理提供了宝贵的经验借鉴。
本论文共分为七个主要章节,具体结构如下:
1. 绪论:介绍研究背景与意义,回顾国内外研究现状,并概述论文的组织结构。
2. 相关技术介绍:详细介绍与本研究相关的技术,包括Java语言、B/S框架、SpringBoot框架、Vue技术和MySQL数据库。
3. 需求分析:对系统的功能需求和非功能需求进行分析,明确用户和管理员的需求,并进行可行性分析,包括技术、操作和经济可行性。
4. 系统设计:涵盖系统架构设计、总体流程设计和功能设计,并进行数据库的概念设计与表设计。
5. 系统实现:具体描述各个功能模块的实现过程,展示系统如何根据需求进行开发。
6. 系统测试:阐述测试的目的、方法和内容,分析测试结果并得出结论,以验证系统的稳定性和功能完整性。
7. 总结:总结研究的主要成果和贡献,指出存在的不足及未来的研究方向。
2相关技术介绍
Java语言是一种广泛使用的高级编程语言,具有平台无关性、面向对象特性和丰富的标准库[1]。Java通过Java虚拟机(JVM)实现跨平台运行,开发者可以编写一次代码,在任何支持JVM的环境中执行。Java的面向对象特性使得代码复用和模块化变得更加容易,促进了软件的维护和扩展。Java支持多线程编程,允许开发者在同一程序中同时执行多个任务,提升了应用程序的性能。
Java语言的语法结构简洁且易于理解,吸引了大量开发者[2]。Java的标准库包含数据结构、输入输出处理、网络编程等众多功能模块。这使得开发者在构建应用程序时能够高效利用已有工具,减少重复劳动。Java广泛应用于企业级应用、移动应用、Web开发和大数据处理等领域。
2.2 B/S框架
B/S(Browser/Server)架构是一种基于浏览器和服务器的系统架构模式,用户通过浏览器与服务器进行交互。B/S架构简化了客户端的部署和管理,用户无需在本地安装复杂的软件,只需使用标准浏览器即可访问应用程序。服务器端负责处理业务逻辑和数据存储,客户端则主要负责展示用户界面和数据交互[3]。B/S架构的设计使得系统更新和维护集中在服务器端,降低了维护成本。
B/S架构通常采用Web技术进行实现,包括HTML、CSS和JavaScript等。用户在浏览器中发起请求,服务器响应并返回数据。数据传输通常通过HTTP或HTTPS协议进行,B/S架构的灵活性使其适用于在线购物、信息管理系统和社交网络等各类应用场景[4]。由于其易于扩展性,B/S架构可以方便地支持大规模用户访问,适应不断变化的业务需求。
2.3 SpringBoot框架
SpringBoot框架是基于Spring框架的开源项目,简化Java应用程序的开发过程。SpringBoot通过约定优于配置的理念,减少了传统Spring应用的繁琐配置,开发者可以快速搭建和部署应用程序。框架提供了一系列默认配置,支持自动化配置,简化了应用启动的复杂性[5]。SpringBoot内置了嵌入式Web服务器,使得开发者能够独立运行Java应用,无需外部容器。
SpringBoot支持微服务架构,开发者可以轻松创建和管理多个微服务。框架集成了丰富的功能模块,包括安全、数据访问和消息中间件等,支持RESTful API和JSON数据格式的处理[6]。SpringBoot还提供了强大的监控和管理功能,允许开发者实时监控应用的健康状态和性能指标。借助SpringBoot,开发者能够高效构建和维护现代企业级应用,满足复杂业务需求。
2.4 Vue技术
Vue是一种渐进式JavaScript框架,专注于构建用户界面。Vue采用组件化的开发模式,允许开发者将应用程序拆分为独立的、可重用的组件,从而提高了开发效率和代码的可维护性[7]。框架的核心库专注于视图层,支持数据绑定和DOM操作,提供了简洁的API。Vue的虚拟DOM机制提升了应用的性能,减少了实际DOM操作的次数。
Vue支持双向数据绑定,能够自动更新视图与模型之间的变化。开发者可以通过Vue的指令系统,简化数据展示和事件处理。Vue还支持路由管理和状态管理,使得开发复杂单页面应用变得更加容易[8]。借助Vue的生态系统,开发者能够使用多种工具和库来扩展功能,满足不同的业务需求。Vue在前端开发中逐渐成为主流选择,受到广泛关注和应用。
2.5 MySQL数据库
MySQL是一种开源关系型数据库管理系统,广泛应用于Web应用和企业级数据存储。MySQL支持结构化查询语言,允许开发者通过标准语句进行数据的创建、读取、更新和删除操作[9]。数据库通过表格形式组织数据,支持数据完整性和约束条件的定义。MySQL的存储引擎机制使得用户可以根据具体需求选择不同的存储引擎,以优化性能和功能。
MySQL具有高性能和可扩展性,支持大规模数据存储和高并发访问。系统提供了丰富的用户权限管理和数据加密安全特性。MySQL能够与多种编程语言和框架兼容,广泛应用于内容管理系统、电子商务平台和数据分析等各种场景。
3需求分析
UML(统一建模语言)用例图是需求分析阶段常用的工具,通过直观的图形方式表示系统的功能需求和参与者。每个用例图包含一系列用例,即系统能够执行的特定功能,以及与之交互的参与者。本文将对系统按照角色模块进行需求分析。
志愿用户用例图如图3-1所示。

图3-1 志愿用户用例图

图3-2 组织用户用例图
3.1.3管理员功能
管理员用例图如图3-3所示。

图3-3 管理员用例图
1. 可用性
系统应具备高可用性,用户在任何时间都能顺畅访问。系统的正常运行时间应达到99.9%以上,用户不会因系统故障而影响操作体验。用户界面设计应简洁明了,降低操作复杂性。
2. 可靠性
系统需要具备高可靠性,在故障发生时能够快速恢复。数据应定期备份,在意外情况下不丢失。系统应具备故障检测机制,自动识别并处理潜在问题。
3. 安全性
系统应实现严格的安全控制,保护用户数据的隐私和完整性。用户信息应加密存储,传输过程中的数据也需采用加密协议,防止数据泄露。系统应具备权限管理功能,不同用户只能访问相应的数据和功能。
4. 可扩展性
系统设计应具备良好的可扩展性,模块化设计使得新功能可以方便地集成,系统能够支持更高的用户负载而无需重构基础架构。
5. 性能
系统的响应时间应控制在合理范围内,通常不超过2秒。
系统采用当前主流的SpringBoot和Vue.js开发框架,具备良好的技术基础。这些技术已被广泛应用于多种商业项目,具备成熟的文档和社区支持,便于开发获取必要的资源与解决方案。个人拥有丰富的相关技术经验,能够有效应对潜在技术挑战。所需的软硬件资源易于获取,且具备良好的兼容性,降低了技术实现的难度。
系统具备直观友好的用户界面,支持简便的导航和功能访问,极大地提升了用户的使用体验。系统提供了自定义的工作流程和角色权限管理,使不同层级的用户能够快速上手,完成各自的任务。
系统所使用的软件为开源技术,降低了使用费用,同时硬件成本较低,使得整体初始投入相对合理,具备较高性价比。因此,系统在经济上是完全可行的。
4系统设计
系统采用SpringBoot 框架开发,该系统分为VIEW层、Controller层、Model层、DAO层和持久化数据存储层,VIEW层支持电脑浏览器访问系统。VIEW 层与 Controller 层紧密结合并系协同工作,共同完成前台页面的数据展示;Controller层为控制层,通过接收前端请求的参数进行业务处理,返回指定的路径或数据;Model层主要是服务层,用于业务逻辑处理;DAO 和持久化层,主要用于访问数据库和持久化数据[10]。整个系统架构如图4-1所示。

图4-1 系统架构图
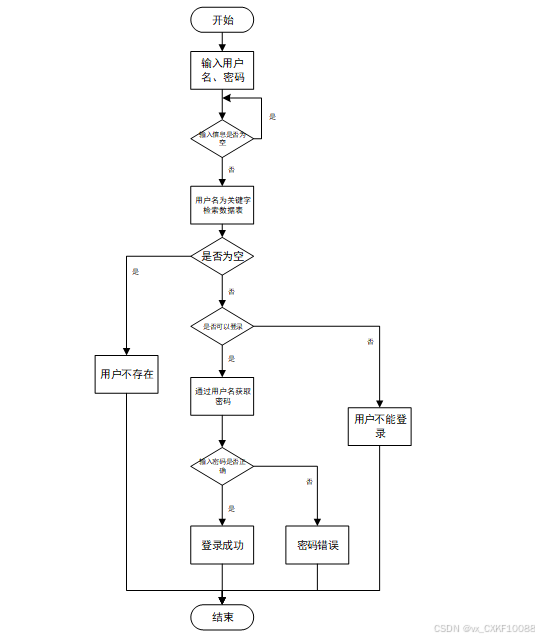
4.2.1用户登录流程
用户输入用户名和密码后,系统先检查输入是否为空,再验证用户名是否存在,若存在则通过用户名获取密码并校验。若密码正确则登录成功,否则提示密码错误。若用户名不存在或无法登录,提示用户操作无效。如图4-2所示。

图4-2登录流程图
4.2.2添加信息流程
管理员可以添加信息,用户添加可以自己权限内的信息,输入信息后,要想利用这个软件来进行系统的安全管理,首先需要登录到该软件中。添加信息流程如图4-3所示。

图4-3添加信息流程图
4.2.3修改信息流程
用户首先选择需要修改的记录,输入修改后的数据,系统判断输入数据是否合法。若数据不合法,提示重新输入;若数据合法,则将修改后的数据写入数据库,完成操作后流程结束。修改信息流程图如图4-4所示。

图4-4修改信息流程图
4.2.4删除信息流程
用户选择需要删除的记录后,系统判断是否确认删除。若未确认,返回选择环节;若确认删除,则更新数据库,删除对应记录,完成操作后流程结束。删除信息流程图如图4-5所示。

图4-5删除信息流程图
系统功能结构图如图4-6所示。

图4-6系统功能结构图
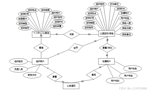
在进行数据库设计时,概念设计帮助明确系统的整体结构和需求。在这一阶段,需要确定实体、属性以及它们之间的关系,为后续的数据库表设计奠定基础。下图是系统总ER图。

系统全局E-R图如图4-7所示。
概念设计是数据库设计的第一步,其主要目标是对系统的数据需求进行全面的理解和抽象[11]。在这一阶段,通过建立实体-关系模型(ER模型)来识别系统中的关键实体、属性及其相互关系。概念设计的输出是一个清晰的ER图,作为后续数据库表设计的基础。以下将展示系统的全局E-R图以及各个实体的属性图。
这一阶段的重点是将概念模型转换为实际的数据库结构,包括表的创建、字段的定义及数据类型的选择。每个实体通常对应于数据库中的一张表,而实体的属性则转化为表的列[12]。以下是系统的数据库表设计展示。
用户表:用于保存用户登录信息及相关数据。如表4-1所示。
表access_token (登陆访问时长)
| 编号 | 名称 | 数据类型 | 长度 | 小数位 | 允许空值 | 主键 | 默认值 | 说明 |
| 1 | token_id | int | 10 | 0 | N | Y | 临时访问牌ID | |
| 2 | token | varchar | 64 | 0 | Y | N | 临时访问牌 | |
| 3 | info | text | 65535 | 0 | Y | N | ||
| 4 | maxage | int | 10 | 0 | N | N | 2 | 最大寿命:默认2小时 |
| 5 | create_time | timestamp | 19 | 0 | N | N | CURRENT_TIMESTAMP | 创建时间: |
| 6 | update_time | timestamp | 19 | 0 | N | N | CURRENT_TIMESTAMP | 更新时间: |
| 7 | user_id | int | 10 | 0 | N | N | 0 | 用户编号: |
| 编号 | 名称 | 数据类型 | 长度 | 小数位 | 允许空值 | 主键 | 默认值 | 说明 |
| 1 | activity_type_id | int | 10 | 0 | N | Y | 活动类型ID | |
| 2 | activity_type | varchar | 64 | 0 | Y | N | 活动类型 | |
| 3 | create_time | datetime | 19 | 0 | N | N | CURRENT_TIMESTAMP | 创建时间 |
| 4 | update_time | timestamp | 19 | 0 | N | N | CURRENT_TIMESTAMP | 更新时间 |
| 编号 | 名称 | 数据类型 | 长度 | 小数位 | 允许空值 | 主键 | 默认值 | 说明 |
| 1 | article_id | mediumint | 8 | 0 | N | Y | 文章id:[0,8388607] | |
| 2 | title | varchar | 125 | 0 | N | Y | 标题:[0,125]用于文章和html的title标签中 | |
| 3 | type | varchar | 64 | 0 | N | N | 0 | 文章分类:[0,1000]用来搜索指定类型的文章 |
| 4 | hits | int | 10 | 0 | N | N | 0 | 点击数:[0,1000000000]访问这篇文章的人次 |
| 5 | praise_len | int | 10 | 0 | N | N | 0 | 点赞数 |
| 6 | create_time | timestamp | 19 | 0 | N | N | CURRENT_TIMESTAMP | 创建时间: |
| 7 | update_time | timestamp | 19 | 0 | N | N | CURRENT_TIMESTAMP | 更新时间: |
| 8 | source | varchar | 255 | 0 | Y | N | 来源:[0,255]文章的出处 | |
| 9 | url | varchar | 255 | 0 | Y | N | 来源地址:[0,255]用于跳转到发布该文章的网站 | |
| 10 | tag | varchar | 255 | 0 | Y | N | 标签:[0,255]用于标注文章所属相关内容,多个标签用空格隔开 | |
| 11 | content | longtext | 2147483647 | 0 | Y | N | 正文:文章的主体内容 | |
| 12 | img | varchar | 255 | 0 | Y | N | 封面图 | |
| 13 | description | text | 65535 | 0 | Y | N | 文章描述 |
| 编号 | 名称 | 数据类型 | 长度 | 小数位 | 允许空值 | 主键 | 默认值 | 说明 |
| 1 | type_id | smallint | 5 | 0 | N | Y | 分类ID:[0,10000] | |
| 2 | display | smallint | 5 | 0 | N | N | 100 | 显示顺序:[0,1000]决定分类显示的先后顺序 |
| 3 | name | varchar | 16 | 0 | N | N | 分类名称:[2,16] | |
| 4 | father_id | smallint | 5 | 0 | N | N | 0 | 上级分类ID:[0,32767] |
| 5 | description | varchar | 255 | 0 | Y | N | 描述:[0,255]描述该分类的作用 | |
| 6 | icon | text | 65535 | 0 | Y | N | 分类图标: | |
| 7 | url | varchar | 255 | 0 | Y | N | 外链地址:[0,255]如果该分类是跳转到其他网站的情况下,就在该URL上设置 | |
| 8 | create_time | timestamp | 19 | 0 | N | N | CURRENT_TIMESTAMP | 创建时间: |
| 9 | update_time | timestamp | 19 | 0 | N | N | CURRENT_TIMESTAMP | 更新时间: |
| 编号 | 名称 | 数据类型 | 长度 | 小数位 | 允许空值 | 主键 | 默认值 | 说明 |
| 1 | auth_id | int | 10 | 0 | N | Y | 授权ID: | |
| 2 | user_group | varchar | 64 | 0 | Y | N | 用户组: | |
| 3 | mod_name | varchar | 64 | 0 | Y | N | 模块名: | |
| 4 | table_name | varchar | 64 | 0 | Y | N | 表名: | |
| 5 | page_title | varchar | 255 | 0 | Y | N | 页面标题: | |
| 6 | path | varchar | 255 | 0 | Y | N | 路由路径: | |
| 7 | parent | varchar | 64 | 0 | Y | N | 父级菜单 | |
| 8 | parent_sort | int | 10 | 0 | N | N | 0 | 父级菜单排序 |
| 9 | position | varchar | 32 | 0 | Y | N | 位置: | |
| 10 | mode | varchar | 32 | 0 | N | N | _blank | 跳转方式: |
| 11 | add | tinyint | 3 | 0 | N | N | 1 | 是否可增加: |
| 12 | del | tinyint | 3 | 0 | N | N | 1 | 是否可删除: |
| 13 | set | tinyint | 3 | 0 | N | N | 1 | 是否可修改: |
| 14 | get | tinyint | 3 | 0 | N | N | 1 | 是否可查看: |
| 15 | field_add | text | 65535 | 0 | Y | N | 添加字段: | |
| 16 | field_set | text | 65535 | 0 | Y | N | 修改字段: | |
| 17 | field_get | text | 65535 | 0 | Y | N | 查询字段: | |
| 18 | table_nav_name | varchar | 500 | 0 | Y | N | 跨表导航名称: | |
| 19 | table_nav | varchar | 500 | 0 | Y | N | 跨表导航: | |
| 20 | option | text | 65535 | 0 | Y | N | 配置: | |
| 21 | create_time | timestamp | 19 | 0 | N | N | CURRENT_TIMESTAMP | 创建时间: |
| 22 | update_time | timestamp | 19 | 0 | N | N | CURRENT_TIMESTAMP | 更新时间: |
| 编号 | 名称 | 数据类型 | 长度 | 小数位 | 允许空值 | 主键 | 默认值 | 说明 |
| 1 | check_in_information_id | int | 10 | 0 | N | Y | 打卡信息ID | |
| 2 | event_name | varchar | 64 | 0 | Y | N | 活动名称 | |
| 3 | activity_type | varchar | 64 | 0 | Y | N | 活动类型 | |
| 4 | activity_time | varchar | 64 | 0 | Y | N | 活动时间 | |
| 5 | event_location | varchar | 64 | 0 | Y | N | 活动地点 | |
| 6 | organize_users | int | 10 | 0 | Y | N | 0 | 组织用户 |
| 7 | organization_name | varchar | 64 | 0 | Y | N | 组织名称 | |
| 8 | duration_unit | varchar | 64 | 0 | Y | N | 时长单位 | |
| 9 | activity_duration | double | 9 | 2 | Y | N | 0.00 | 活动时长 |
| 10 | volunteer_users | int | 10 | 0 | Y | N | 0 | 志愿用户 |
| 11 | user_name | varchar | 64 | 0 | Y | N | 用户姓名 | |
| 12 | check_in_type | varchar | 64 | 0 | Y | N | 打卡类型 | |
| 13 | check_in_time | datetime | 19 | 0 | Y | N | 打卡时间 | |
| 14 | check_in_notes | text | 65535 | 0 | Y | N | 打卡备注 | |
| 15 | examine_state | varchar | 16 | 0 | N | N | 未审核 | 审核状态 |
| 16 | location_address | varchar | 64 | 0 | Y | N | 当前位置 | |
| 17 | location_lng | varchar | 64 | 0 | Y | N | 当前位置经度 | |
| 18 | location_lat | varchar | 64 | 0 | Y | N | 当前位置纬度 | |
| 19 | feedback_evaluation_limit_times | int | 10 | 0 | N | N | 0 | 评价限制次数 |
| 20 | create_time | datetime | 19 | 0 | N | N | CURRENT_TIMESTAMP | 创建时间 |
| 21 | update_time | timestamp | 19 | 0 | N | N | CURRENT_TIMESTAMP | 更新时间 |
| 22 | source_table | varchar | 255 | 0 | Y | N | 来源表 | |
| 23 | source_id | int | 10 | 0 | Y | N | 来源ID | |
| 24 | source_user_id | int | 10 | 0 | Y | N | 来源用户 |
| 编号 | 名称 | 数据类型 | 长度 | 小数位 | 允许空值 | 主键 | 默认值 | 说明 |
| 1 | code_token_id | int | 10 | 0 | N | Y | ||
| 2 | token | varchar | 255 | 0 | Y | N | ||
| 3 | code | varchar | 255 | 0 | Y | N | 验证码 | |
| 4 | expire_time | timestamp | 19 | 0 | N | N | CURRENT_TIMESTAMP | 失效时间 |
| 5 | create_time | timestamp | 19 | 0 | N | N | CURRENT_TIMESTAMP | 创建时间 |
| 6 | update_time | timestamp | 19 | 0 | N | N | CURRENT_TIMESTAMP | 更新时间: |
| 编号 | 名称 | 数据类型 | 长度 | 小数位 | 允许空值 | 主键 | 默认值 | 说明 |
| 1 | collect_id | int | 10 | 0 | N | Y | 收藏ID: | |
| 2 | user_id | int | 10 | 0 | N | N | 0 | 收藏人ID: |
| 3 | source_table | varchar | 255 | 0 | Y | N | 来源表: | |
| 4 | source_field | varchar | 255 | 0 | Y | N | 来源字段: | |
| 5 | source_id | int | 10 | 0 | N | N | 0 | 来源ID: |
| 6 | title | varchar | 255 | 0 | Y | N | 标题: | |
| 7 | img | varchar | 255 | 0 | Y | N | 封面: | |
| 8 | create_time | timestamp | 19 | 0 | N | N | CURRENT_TIMESTAMP | 创建时间: |
| 9 | update_time | timestamp | 19 | 0 | N | N | CURRENT_TIMESTAMP | 更新时间: |
| 编号 | 名称 | 数据类型 | 长度 | 小数位 | 允许空值 | 主键 | 默认值 | 说明 |
| 1 | comment_id | int | 10 | 0 | N | Y | 评论ID: | |
| 2 | user_id | int | 10 | 0 | N | N | 0 | 评论人ID: |
| 3 | reply_to_id | int | 10 | 0 | N | N | 0 | 回复评论ID:空为0 |
| 4 | content | longtext | 2147483647 | 0 | Y | N | 内容: | |
| 5 | nickname | varchar | 255 | 0 | Y | N | 昵称: | |
| 6 | avatar | varchar | 255 | 0 | Y | N | 头像地址:[0,255] | |
| 7 | create_time | timestamp | 19 | 0 | N | N | CURRENT_TIMESTAMP | 创建时间: |
| 8 | update_time | timestamp | 19 | 0 | N | N | CURRENT_TIMESTAMP | 更新时间: |
| 9 | source_table | varchar | 255 | 0 | Y | N | 来源表: | |
| 10 | source_field | varchar | 255 | 0 | Y | N | 来源字段: | |
| 11 | source_id | int | 10 | 0 | N | N | 0 | 来源ID: |
| 编号 | 名称 | 数据类型 | 长度 | 小数位 | 允许空值 | 主键 | 默认值 | 说明 |
| 1 | feedback_evaluation_id | int | 10 | 0 | N | Y | 反馈评价ID | |
| 2 | event_name | varchar | 64 | 0 | Y | N | 活动名称 | |
| 3 | activity_type | varchar | 64 | 0 | Y | N | 活动类型 | |
| 4 | activity_time | varchar | 64 | 0 | Y | N | 活动时间 | |
| 5 | event_location | varchar | 64 | 0 | Y | N | 活动地点 | |
| 6 | organize_users | int | 10 | 0 | Y | N | 0 | 组织用户 |
| 7 | organization_name | varchar | 64 | 0 | Y | N | 组织名称 | |
| 8 | volunteer_users | int | 10 | 0 | Y | N | 0 | 志愿用户 |
| 9 | user_name | varchar | 64 | 0 | Y | N | 用户姓名 | |
| 10 | activity_evaluation | varchar | 64 | 0 | Y | N | 活动评价 | |
| 11 | evaluation_date | date | 10 | 0 | Y | N | 评价日期 | |
| 12 | evaluation_content | text | 65535 | 0 | Y | N | 评价内容 | |
| 13 | create_time | datetime | 19 | 0 | N | N | CURRENT_TIMESTAMP | 创建时间 |
| 14 | update_time | timestamp | 19 | 0 | N | N | CURRENT_TIMESTAMP | 更新时间 |
| 15 | source_table | varchar | 255 | 0 | Y | N | 来源表 | |
| 16 | source_id | int | 10 | 0 | Y | N | 来源ID | |
| 17 | source_user_id | int | 10 | 0 | Y | N | 来源用户 |
| 编号 | 名称 | 数据类型 | 长度 | 小数位 | 允许空值 | 主键 | 默认值 | 说明 |
| 1 | hits_id | int | 10 | 0 | N | Y | 点赞ID: | |
| 2 | user_id | int | 10 | 0 | N | N | 0 | 点赞人: |
| 3 | create_time | timestamp | 19 | 0 | N | N | CURRENT_TIMESTAMP | 创建时间: |
| 4 | update_time | timestamp | 19 | 0 | N | N | CURRENT_TIMESTAMP | 更新时间: |
| 5 | source_table | varchar | 255 | 0 | Y | N | 来源表: | |
| 6 | source_field | varchar | 255 | 0 | Y | N | 来源字段: | |
| 7 | source_id | int | 10 | 0 | N | N | 0 | 来源ID: |
| 编号 | 名称 | 数据类型 | 长度 | 小数位 | 允许空值 | 主键 | 默认值 | 说明 |
| 1 | notice_id | mediumint | 8 | 0 | N | Y | 公告id: | |
| 2 | title | varchar | 125 | 0 | N | N | 标题: | |
| 3 | content | longtext | 2147483647 | 0 | Y | N | 正文: | |
| 4 | create_time | timestamp | 19 | 0 | N | N | CURRENT_TIMESTAMP | 创建时间: |
| 5 | update_time | timestamp | 19 | 0 | N | N | CURRENT_TIMESTAMP | 更新时间: |
| 编号 | 名称 | 数据类型 | 长度 | 小数位 | 允许空值 | 主键 | 默认值 | 说明 |
| 1 | organize_users_id | int | 10 | 0 | N | Y | 组织用户ID | |
| 2 | organization_name | varchar | 64 | 0 | Y | N | 组织名称 | |
| 3 | responsible_personnel | varchar | 64 | 0 | Y | N | 负责人员 | |
| 4 | contact_information | varchar | 16 | 0 | Y | N | 联系方式 | |
| 5 | examine_state | varchar | 16 | 0 | N | N | 未审核 | 审核状态 |
| 6 | user_id | int | 10 | 0 | N | N | 0 | 用户ID |
| 7 | create_time | datetime | 19 | 0 | N | N | CURRENT_TIMESTAMP | 创建时间 |
| 8 | update_time | timestamp | 19 | 0 | N | N | CURRENT_TIMESTAMP | 更新时间 |
| 编号 | 名称 | 数据类型 | 长度 | 小数位 | 允许空值 | 主键 | 默认值 | 说明 |
| 1 | praise_id | int | 10 | 0 | N | Y | 点赞ID: | |
| 2 | user_id | int | 10 | 0 | N | N | 0 | 点赞人: |
| 3 | create_time | timestamp | 19 | 0 | N | N | CURRENT_TIMESTAMP | 创建时间: |
| 4 | update_time | timestamp | 19 | 0 | N | N | CURRENT_TIMESTAMP | 更新时间: |
| 5 | source_table | varchar | 255 | 0 | Y | N | 来源表: | |
| 6 | source_field | varchar | 255 | 0 | Y | N | 来源字段: | |
| 7 | source_id | int | 10 | 0 | N | N | 0 | 来源ID: |
| 8 | status | bit | 1 | 0 | N | N | 1 | 点赞状态:1为点赞,0已取消 |
表public_benefit_activities (公益活动)
| 编号 | 名称 | 数据类型 | 长度 | 小数位 | 允许空值 | 主键 | 默认值 | 说明 |
| 1 | public_benefit_activities_id | int | 10 | 0 | N | Y | 公益活动ID | |
| 2 | event_name | varchar | 64 | 0 | Y | N | 活动名称 | |
| 3 | activity_type | varchar | 64 | 0 | Y | N | 活动类型 | |
| 4 | cover_photo | varchar | 255 | 0 | Y | N | 封面图片 | |
| 5 | activity_time | varchar | 64 | 0 | Y | N | 活动时间 | |
| 6 | event_location | varchar | 64 | 0 | Y | N | 活动地点 | |
| 7 | activity_quota | double | 9 | 2 | Y | N | 0.00 | 活动名额 |
| 8 | organize_users | int | 10 | 0 | Y | N | 0 | 组织用户 |
| 9 | organization_name | varchar | 64 | 0 | Y | N | 组织名称 | |
| 10 | duration_unit | varchar | 64 | 0 | Y | N | 时长单位 | |
| 11 | activity_duration | double | 9 | 2 | Y | N | 0.00 | 活动时长 |
| 12 | event_details | longtext | 2147483647 | 0 | Y | N | 活动详情 | |
| 13 | hits | int | 10 | 0 | N | N | 0 | 点击数 |
| 14 | praise_len | int | 10 | 0 | N | N | 0 | 点赞数 |
| 15 | collect_len | int | 10 | 0 | N | N | 0 | 收藏数 |
| 16 | comment_len | int | 10 | 0 | N | N | 0 | 评论数 |
| 17 | examine_state | varchar | 16 | 0 | N | N | 未审核 | 审核状态 |
| 18 | registration_information_limit_times | int | 10 | 0 | N | N | 0 | 报名限制次数 |
| 19 | create_time | datetime | 19 | 0 | N | N | CURRENT_TIMESTAMP | 创建时间 |
| 20 | update_time | timestamp | 19 | 0 | N | N | CURRENT_TIMESTAMP | 更新时间 |
表registration_information (报名信息)
| 编号 | 名称 | 数据类型 | 长度 | 小数位 | 允许空值 | 主键 | 默认值 | 说明 |
| 1 | registration_information_id | int | 10 | 0 | N | Y | 报名信息ID | |
| 2 | event_name | varchar | 64 | 0 | Y | N | 活动名称 | |
| 3 | activity_type | varchar | 64 | 0 | Y | N | 活动类型 | |
| 4 | activity_time | varchar | 64 | 0 | Y | N | 活动时间 | |
| 5 | event_location | varchar | 64 | 0 | Y | N | 活动地点 | |
| 6 | organize_users | int | 10 | 0 | Y | N | 0 | 组织用户 |
| 7 | organization_name | varchar | 64 | 0 | Y | N | 组织名称 | |
| 8 | duration_unit | varchar | 64 | 0 | Y | N | 时长单位 | |
| 9 | activity_duration | double | 9 | 2 | Y | N | 0.00 | 活动时长 |
| 10 | volunteer_users | int | 10 | 0 | Y | N | 0 | 志愿用户 |
| 11 | user_name | varchar | 64 | 0 | Y | N | 用户姓名 | |
| 12 | number_of_applicants | varchar | 64 | 0 | Y | N | 报名人数 | |
| 13 | registration_date | date | 10 | 0 | Y | N | 报名日期 | |
| 14 | registration_remarks | text | 65535 | 0 | Y | N | 报名备注 | |
| 15 | examine_state | varchar | 16 | 0 | N | N | 未审核 | 审核状态 |
| 16 | check_in_information_limit_times | int | 10 | 0 | N | N | 0 | 打卡限制次数 |
| 17 | supplementary_visa_application_limit_times | int | 10 | 0 | N | N | 0 | 补签限制次数 |
| 18 | create_time | datetime | 19 | 0 | N | N | CURRENT_TIMESTAMP | 创建时间 |
| 19 | update_time | timestamp | 19 | 0 | N | N | CURRENT_TIMESTAMP | 更新时间 |
| 20 | source_table | varchar | 255 | 0 | Y | N | 来源表 | |
| 21 | source_id | int | 10 | 0 | Y | N | 来源ID | |
| 22 | source_user_id | int | 10 | 0 | Y | N | 来源用户 |
| 编号 | 名称 | 数据类型 | 长度 | 小数位 | 允许空值 | 主键 | 默认值 | 说明 |
| 1 | resource_request_id | int | 10 | 0 | N | Y | 资源申请ID | |
| 2 | title_application | varchar | 64 | 0 | Y | N | 申请标题 | |
| 3 | application_type | varchar | 64 | 0 | Y | N | 申请类型 | |
| 4 | organize_users | int | 10 | 0 | Y | N | 0 | 组织用户 |
| 5 | organization_name | varchar | 64 | 0 | Y | N | 组织名称 | |
| 6 | application_date | date | 10 | 0 | Y | N | 申请日期 | |
| 7 | application_details | text | 65535 | 0 | Y | N | 申请详情 | |
| 8 | examine_state | varchar | 16 | 0 | N | N | 未审核 | 审核状态 |
| 9 | examine_reply | varchar | 16 | 0 | Y | N | 审核回复 | |
| 10 | create_time | datetime | 19 | 0 | N | N | CURRENT_TIMESTAMP | 创建时间 |
| 11 | update_time | timestamp | 19 | 0 | N | N | CURRENT_TIMESTAMP | 更新时间 |
| 编号 | 名称 | 数据类型 | 长度 | 小数位 | 允许空值 | 主键 | 默认值 | 说明 |
| 1 | schedule_id | smallint | 5 | 0 | N | Y | 日程ID:[0,32767] | |
| 2 | content | varchar | 255 | 0 | Y | N | 日程内容 | |
| 3 | scheduled_time | datetime | 19 | 0 | Y | N | 计划时间 | |
| 4 | user_id | int | 10 | 0 | N | N | 用户id | |
| 5 | create_time | datetime | 19 | 0 | Y | N | 创建时间 | |
| 6 | update_time | datetime | 19 | 0 | Y | N | 更新时间 |
| 编号 | 名称 | 数据类型 | 长度 | 小数位 | 允许空值 | 主键 | 默认值 | 说明 |
| 1 | score_id | int | 10 | 0 | N | Y | 评分ID: | |
| 2 | user_id | int | 10 | 0 | N | N | 0 | 评分人: |
| 3 | nickname | varchar | 64 | 0 | Y | N | 昵称: | |
| 4 | score_num | double | 5 | 2 | N | N | 0.00 | 评分: |
| 5 | create_time | timestamp | 19 | 0 | N | N | CURRENT_TIMESTAMP | 创建时间: |
| 6 | update_time | timestamp | 19 | 0 | N | N | CURRENT_TIMESTAMP | 更新时间: |
| 7 | source_table | varchar | 255 | 0 | Y | N | 来源表: | |
| 8 | source_field | varchar | 255 | 0 | Y | N | 来源字段: | |
| 9 | source_id | int | 10 | 0 | N | N | 0 | 来源ID: |
| 编号 | 名称 | 数据类型 | 长度 | 小数位 | 允许空值 | 主键 | 默认值 | 说明 |
| 1 | slides_id | int | 10 | 0 | N | Y | 轮播图ID: | |
| 2 | title | varchar | 64 | 0 | Y | N | 标题: | |
| 3 | content | varchar | 255 | 0 | Y | N | 内容: | |
| 4 | url | varchar | 255 | 0 | Y | N | 链接: | |
| 5 | img | varchar | 255 | 0 | Y | N | 轮播图: | |
| 6 | hits | int | 10 | 0 | N | N | 0 | 点击量: |
| 7 | create_time | timestamp | 19 | 0 | N | N | CURRENT_TIMESTAMP | 创建时间: |
| 8 | update_time | timestamp | 19 | 0 | N | N | CURRENT_TIMESTAMP | 更新时间: |
表supplementary_visa_application (补签申请)
| 编号 | 名称 | 数据类型 | 长度 | 小数位 | 允许空值 | 主键 | 默认值 | 说明 |
| 1 | supplementary_visa_application_id | int | 10 | 0 | N | Y | 补签申请ID | |
| 2 | volunteer_users | int | 10 | 0 | Y | N | 0 | 志愿用户 |
| 3 | user_name | varchar | 64 | 0 | Y | N | 用户姓名 | |
| 4 | organize_users | int | 10 | 0 | Y | N | 0 | 组织用户 |
| 5 | event_name | varchar | 64 | 0 | Y | N | 活动名称 | |
| 6 | activity_duration | double | 9 | 2 | Y | N | 0.00 | 活动时长 |
| 7 | supplementary_signing_date | date | 10 | 0 | Y | N | 补签日期 | |
| 8 | application_content | text | 65535 | 0 | Y | N | 申请内容 | |
| 9 | examine_state | varchar | 16 | 0 | N | N | 未审核 | 审核状态 |
| 10 | create_time | datetime | 19 | 0 | N | N | CURRENT_TIMESTAMP | 创建时间 |
| 11 | update_time | timestamp | 19 | 0 | N | N | CURRENT_TIMESTAMP | 更新时间 |
| 12 | source_table | varchar | 255 | 0 | Y | N | 来源表 | |
| 13 | source_id | int | 10 | 0 | Y | N | 来源ID | |
| 14 | source_user_id | int | 10 | 0 | Y | N | 来源用户 |
| 编号 | 名称 | 数据类型 | 长度 | 小数位 | 允许空值 | 主键 | 默认值 | 说明 |
| 1 | upload_id | int | 10 | 0 | N | Y | 上传ID | |
| 2 | name | varchar | 64 | 0 | Y | N | 文件名 | |
| 3 | path | varchar | 255 | 0 | Y | N | 访问路径 | |
| 4 | file | varchar | 255 | 0 | Y | N | 文件路径 | |
| 5 | display | varchar | 255 | 0 | Y | N | 显示顺序 | |
| 6 | father_id | int | 10 | 0 | Y | N | 0 | 父级ID |
| 7 | dir | varchar | 255 | 0 | Y | N | 文件夹 | |
| 8 | type | varchar | 32 | 0 | Y | N | 文件类型 |
| 编号 | 名称 | 数据类型 | 长度 | 小数位 | 允许空值 | 主键 | 默认值 | 说明 |
| 1 | user_id | int | 10 | 0 | N | Y | 用户ID:[0,8388607]用户获取其他与用户相关的数据 | |
| 2 | state | smallint | 5 | 0 | N | N | 1 | 账户状态:[0,10](1可用|2异常|3已冻结|4已注销) |
| 3 | user_group | varchar | 32 | 0 | Y | N | 所在用户组:[0,32767]决定用户身份和权限 | |
| 4 | login_time | timestamp | 19 | 0 | N | N | CURRENT_TIMESTAMP | 上次登录时间: |
| 5 | phone | varchar | 11 | 0 | Y | N | 手机号码:[0,11]用户的手机号码,用于找回密码时或登录时 | |
| 6 | phone_state | smallint | 5 | 0 | N | N | 0 | 手机认证:[0,1](0未认证|1审核中|2已认证) |
| 7 | username | varchar | 16 | 0 | N | N | 用户名:[0,16]用户登录时所用的账户名称 | |
| 8 | nickname | varchar | 16 | 0 | Y | N | 昵称:[0,16] | |
| 9 | password | varchar | 64 | 0 | N | N | 密码:[0,32]用户登录所需的密码,由6-16位数字或英文组成 | |
| 10 | | varchar | 64 | 0 | Y | N | 邮箱:[0,64]用户的邮箱,用于找回密码时或登录时 | |
| 11 | email_state | smallint | 5 | 0 | N | N | 0 | 邮箱认证:[0,1](0未认证|1审核中|2已认证) |
| 12 | avatar | varchar | 255 | 0 | Y | N | 头像地址:[0,255] | |
| 13 | open_id | varchar | 255 | 0 | Y | N | 针对获取用户信息字段 | |
| 14 | create_time | timestamp | 19 | 0 | N | N | CURRENT_TIMESTAMP | 创建时间: |
| 编号 | 名称 | 数据类型 | 长度 | 小数位 | 允许空值 | 主键 | 默认值 | 说明 |
| 1 | group_id | mediumint | 8 | 0 | N | Y | 用户组ID:[0,8388607] | |
| 2 | display | smallint | 5 | 0 | N | N | 100 | 显示顺序:[0,1000] |
| 3 | name | varchar | 16 | 0 | N | N | 名称:[0,16] | |
| 4 | description | varchar | 255 | 0 | Y | N | 描述:[0,255]描述该用户组的特点或权限范围 | |
| 5 | source_table | varchar | 255 | 0 | Y | N | 来源表: | |
| 6 | source_field | varchar | 255 | 0 | Y | N | 来源字段: | |
| 7 | source_id | int | 10 | 0 | N | N | 0 | 来源ID: |
| 8 | register | smallint | 5 | 0 | Y | N | 0 | 注册位置: |
| 9 | create_time | timestamp | 19 | 0 | N | N | CURRENT_TIMESTAMP | 创建时间: |
| 10 | update_time | timestamp | 19 | 0 | N | N | CURRENT_TIMESTAMP | 更新时间: |
| 编号 | 名称 | 数据类型 | 长度 | 小数位 | 允许空值 | 主键 | 默认值 | 说明 |
| 1 | volunteer_users_id | int | 10 | 0 | N | Y | 志愿用户ID | |
| 2 | user_name | varchar | 64 | 0 | Y | N | 用户姓名 | |
| 3 | user_age | varchar | 64 | 0 | Y | N | 用户年龄 | |
| 4 | user_gender | varchar | 64 | 0 | Y | N | 用户性别 | |
| 5 | accumulated_duration | double | 9 | 2 | Y | N | 0.00 | 累计时长 |
| 6 | examine_state | varchar | 16 | 0 | N | N | 已通过 | 审核状态 |
| 7 | user_id | int | 10 | 0 | N | N | 0 | 用户ID |
| 8 | create_time | datetime | 19 | 0 | N | N | CURRENT_TIMESTAMP | 创建时间 |
| 9 | update_time | timestamp | 19 | 0 | N | N | CURRENT_TIMESTAMP | 更新时间 |
5系统实现
5.1.1新闻资讯
新闻资讯:用户点击可查看新闻资讯,同时可对咨讯文章进行点赞、收藏和评论。界面如图5-1所示。

图5-1 新闻资讯界面
5.1.2公益活动
公益活动:志愿用户点击可通过搜索过的名称、活动类型、组织名称进行查看公益活动列表。点击进入想要参加的活动可查看详情信息,可对活动进行点赞、收藏和评论。点击“报名”按钮可填写报名信息,包括报名人数和报名备注等。界面如图5-2所示。

图5-2 公益活动界面

图5-3报名界面
5.1.3个人中心
个人中心:个人中心包含多个功能模块,如个人首页、报名信息、打卡信息、反馈评价、收藏和评论管理。点击进入“报名信息”可查看报名信息审核状态,在审核通过后,可点击”打卡“按钮填写打卡信息;可点击反馈评价填写反馈信息;同时可对历史收藏信息和评论信息进行查看或删除。界面如下图所示。

图5-4 个人中心界面
5.2.1个人中心
个人中心:个人中心包含多个功能模块,如个人首页、公益活动、报名信息、打卡信息、反馈评价、资源申请、收藏和评论管理。点击进入“公益活动”可对志愿用户的报名信息进行审核,同时可点击“添加‘按钮可添加新的公益信息,包括活动名称、活动类型、封面图片、活动时间、活动地点、活动名额、组织用户、组织名称、时长单位、活动时长和活动详情。点击进入其他功能模块可进行查看、管理和删除操作。界面如下图所示。

图5-5 个人中心界面

图5-6 公益活动添加界面
5.2.2资源申请
资源申请:组织用户点击可添加资源申请信息,包括申请标题、申请类型、组织用户、组织名称、申请日期和申请详情。界面如下图所示。

图5-7 资源申请添加界面
5.3管理员功能实现
5.3.1后台首页
后台首页:管理员点击可查看公益活动、报名信息、打卡信息和反馈评价数据统计图。界面如下图所示。

图5-8 后台首页界面
公益活动管理:管理员点击可查看公益活动列表,同时可对组织添加的公益活动进行审核回复。界面如下图所示。

图5-9 公益活动管理界面
资源申请管理:管理员点击可查看资源申请列表,同时可对组织添加的资源申请进行审核回复。界面如下图所示。

图5-10资源申请管理界面
系统管理:管理员点击可查看轮播图管理;如需添加新的轮播图,点击右侧“添加”按钮,上传图片,输入标题和链接,点击“确认”按钮进行添加,可对轮播图进行增删改查。界面如下图所示。

图5-11 系统管理界面
资源管理:管理员点击可查看新闻资讯和资讯分类;如需添加新的资讯,点击“添加”按钮,上传封面图,输入标题,选择分类,输入标签、描述和正文,点击“确认”按钮进行添加。同时可对资讯和分类行增删改查。界面如下图所示。

图5-12 资源管理界面
权限管理:管理员可以对不同用户角色进行权限设置,控制不同用户的操作权限和访问范围。界面如下图所示。

图5-13 权限管理界面
6系统测试
测试的主要目的是确保系统的功能和性能满足预期的需求,同时识别和修复潜在的缺陷。通过系统测试,可以验证各个功能模块的正确性和稳定性,确保系统在不同使用场景下的表现符合设计要求。测试目的包括确认系统功能的完整性、验证数据处理的准确性、评估系统的性能和安全性。测试还可以提高用户满意度,保证用户在使用系统时获得流畅和可靠的体验。通过全面的测试,可以降低后期维护成本,减少系统上线后出现故障的风险,从而保障系统的长期稳定运行。
在本系统中,测试方法主要依赖于测试用例的设计与执行。测试用例是根据系统需求文档编写的,覆盖所有功能模块及其边界情况。每个测试用例包含输入数据、预期结果和实际结果的对比,以验证系统的功能是否按预期工作。
常见的测试用例包括功能测试用例、边界测试用例和异常测试用例[13]。功能测试用例针对系统的各项功能进行验证;边界测试用例则侧重于输入数据的边界条件,验证系统在极端情况下是否能够稳定运行;异常测试用例则用于验证系统在处理错误输入或异常情况时的反应。本文选择功能测试用例进行系统测试。
在测试执行过程中,记录每个用例的执行结果,并根据实际结果与预期结果的对比,判断系统是否存在缺陷。通过系统化的测试用例执行,可以有效提高测试的覆盖率和效率,为系统的最终上线提供保障。
公益活动浏览功能测试用例表是用来验证用户能否正确浏览和筛选公益活动的测试用例。公益活动浏览功能测试用例表如表6-1所示。
表6-1 公益活动浏览功能测试用例
| 测试项 | 测试用例 | 预期结果 | 结论 |
| 公益活动浏览功能测试 | 1. 打开公益活动浏览页面。 | 页面正常加载,显示公益活动列表。 | 与预期结果一致。 |
| 公益活动浏览功能测试 | 2. 选择筛选条件(如名称、类型等)。 | 筛选条件被成功选中。 | 与预期结果一致。 |
| 公益活动浏览功能测试 | 3. 点击搜索按钮。 | 系统根据筛选条件进行搜索。 | 与预期结果一致。 |
| 公益活动浏览功能测试 | 4. 查看筛选结果。 | 页面显示符合条件的公益活动列表。 | 与预期结果一致。 |
添加公益活动功能测试用例表是用来验证用户能否正确添加公益活动的测试用例。添加公益活动功能测试用例表如表6-2所示。
表6-2 添加公益活动功能测试用例
| 测试项 | 测试用例 | 预期结果 | 结论 |
| 添加公益活动功能测试 | 1. 打开添加公益活动信息页面。 | 页面正常加载,显示信息填写表单。 | 与预期结果一致。 |
| 添加公益活动功能测试 | 2. 填写公益活动基本信息(名称、地点、时间等)。 | 信息成功输入并保存。 | 与预期结果一致。 |
| 添加公益活动功能测试 | 3. 上传公益活动照片。 | 照片成功上传并显示预览。 | 与预期结果一致。 |
| 添加公益活动功能测试 | 4. 点击提交按钮。 | 页面提示信息提交成功,并显示等待审核状态。 | 与预期结果一致。 |
资源申请功能测试用例表是用来验证用户能否正确提交资源申请的测试用例。资源申请功能测试用例表如表6-3所示。
表6-3 资源申请功能测试用例
| 测试项 | 测试用例 | 预期结果 | 结论 |
| 资源申请功能测试 | 1. 打开资源申请页面。 | 页面正常加载,显示目标资源申请表单。 | 与预期结果一致。 |
| 资源申请功能测试 | 2. 填写申请信息。 | 相关信息加载到申请表单中。 | 与预期结果一致。 |
| 资源申请功能测试 | 3. 点击提交按钮。 | 页面提示申请提交成功,并显示申请状态为待审核。 | 与预期结果一致。 |
用户管理功能测试用例表是用来验证管理员能否正确管理用户信息的测试用例。用户管理功能测试用例表如表6-4所示。
表6-4 用户管理功能测试用例
| 测试项 | 测试用例 | 预期结果 | 结论 |
| 用户管理功能测试 | 1. 打开用户管理页面。 | 页面正常加载,显示用户列表及操作选项。 | 与预期结果一致。 |
| 用户管理功能测试 | 2. 选择目标用户。 | 目标用户信息成功加载到编辑界面。 | 与预期结果一致。 |
| 用户管理功能测试 | 3. 修改用户权限或状态。 | 用户权限或状态成功更新。 | 与预期结果一致。 |
| 用户管理功能测试 | 4. 点击保存按钮。 | 用户信息成功更新并显示在用户列表中。 | 与预期结果一致。 |
通过对公益活动浏览功能的测试,系统能够正常加载公益活动页面,用户可根据筛选条件成功搜索并查看符合条件的公益活动列表,所有操作均与预期结果一致。添加公益活动功能的测试结果表明,用户能够顺利填写公益活动信息并上传照片,提交后系统正确提示信息提交成功并显示等待审核状态。资源申请功能的测试验证了用户能够完整填写资源申请表,提交后系统提示申请成功且状态为待审核。用户管理功能的测试验证了管理员能够选择目标用户并修改其权限或状态,保存后用户信息成功更新并显示在列表中。所有功能测试结果均与预期一致,系统功能运行正常。
7总结
本文设计并实现了一个校园公益活动管理系统平台系统,旨在解决传统校园公益活动管理系统行业中信息不透明、操作繁琐及用户互动性差等问题。通过对国内外校园公益活动管理系统平台发展现状的分析,本文总结了当前行业的痛点,并提出了系统的设计目标。系统采用前后端分离架构,后端使用SpringBoot框架实现业务逻辑,前端使用Vue构建用户界面,数据库选用MySQL进行数据存储。系统功能涵盖用户模块(志愿用户和组织用户)和管理员模块,用户可通过平台浏览公益活动、报名参加活动,进行打卡和反馈,进行评论管理,组织用户负责添加公益活动信息、资源申请信息、审核活动报名信息,管理员则负责用户管理、公益活动审核管理、资源申请管理及资源管理等操作。通过功能测试,系统各项功能均运行正常,达到了预期设计目标。
系统的实现为校园公益活动管理系统行业提供了一个高效、透明且用户友好的解决方案。通过优化信息传播流程和简化参加公益活动操作,系统显著提升了用户体验。同时,系统的模块化设计和可扩展性为未来功能升级提供了便利。测试结果表明,系统在功能完整性、操作流畅性及数据安全性方面均表现良好。未来,可进一步引入人工智能推荐算法和区块链技术,以增强系统的智能化和数据可信度。本文的研究为校园公益活动管理系统行业的数字化转型提供了参考,具有一定的理论价值和实践意义。
参考文献
- 冯志林.Java EE程序设计与开发实践教程[M].机械工业出版社:202105.353.
- 尹应荆.JAVA编程语言在计算机软件开发中的应用[J].石河子科技,2023,(05):45-47.
- 刘江涛,王亮亮,吴庆茹,等.基于B/S模式的铁路勘测设计案例信息化管理系统设计与实现[J].铁路计算机应用,2021,30(03):32-35.
- 张丹丹,李弘.基于B/S架构的办公管理系统设计与开发[J].铁路通信信号工程技术,2024,21(09):44-48+106.
- 王志亮,纪松波.基于SpringBoot的Web前端与数据库的接口设计[J].工业控制计算机,2023,36(03):51-53.
- 熊永平.基于SpringBoot框架应用开发技术的分析与研究[J].电脑知识与技术,2021,15(36):76-77.
- 赵媛.基于Vue的Web系统前端性能优化分析[J].电脑编程技巧与维护,2024,(09):44-46.
- 秦冬.浅析Vue框架在前端开发中的应用[J].信息与电脑(理论版),2024,36(13):61-63.
- 李艳杰.MySQL数据库下存储过程的综合运用研究[J].现代信息科技,2023,7(11):80-82+88.
- 陈倩怡,何军.Vue+Springboot+MyBatis技术应用解析[J].电脑编程技巧与维护,2020,(01):14-15+28.
- 周晓玉,崔文超.基于Web技术的数据库应用系统设计[J].信息与电脑(理论版),2023,35(09):189-191.
- 马艳艳,吴晓光.计算机软件与数据库的设计策略分析[J].电子技术,2024,53(05):104-105.
- 李俊萌.计算机软件测试技术与开发应用策略分析[J].信息记录材料,2023,24(03):50-52.
- 王雪茹,吕建友,甘耀远,等.宏愿志愿服务管理平台开发与设计[J].信息与电脑(理论版),2021,33(09):128-130.
- 陈付群,余静,任杰,等.基于Web的校内服务专项平台的设计与实现[J].信息与电脑(理论版),2021,33(08):110-113.
- 武腾,何来琛,冯硕.校园公益活动志愿者招募平台[J].福建电脑,2021,37(04):138-139.DOI:10.16707/j.cnki.fjpc.2021.04.039.
- 帅勇,杨锦荣,任学航,等.互联网+时代下的校园公益系统设计[J].福建电脑,2021,37(03):38-40.DOI:10.16707/j.cnki.fjpc.2021.03.010.
- 唐珏,韩梓琪,姚光智.大学生校园公益活动的思政育人功能研究[J].黑龙江教育(高教研究与评估),2020,(10):59-61.
- 王嘉,杨平.“互联网+”时代创新高校校园公益活动初探——以沈阳工学院为例[J].现代交际,2020,(04):40+39.
致谢
在本项目的实施过程中,许多人给予了我无私的支持和帮助,令我深感感谢。
我要衷心感谢我的指导老师。不仅在项目的初期提供了宝贵的建议,还在整个过程中给予了我细致入微的指导。专业知识和严谨态度始终激励着我,让我在遇到困难时能够保持信心,继续前行。每一次的讨论都让我对项目有了更深刻的理解,帮助我克服了许多技术难题。
我也要感谢参与用户测试的同学们。你们的反馈和建议为我们系统的优化提供了重要的参考,帮助我们更好地理解用户需求。正是因为有了你们的参与,我们才能够不断改进,提升系统的用户体验。感谢所有支持我的家人和朋友。你们的理解与鼓励让我在项目的紧张时刻始终能够保持积极的心态,成为我前进的动力。每当我遇到挑战时,想到你们的支持,我就能够重新振作,继续努力。最后,我要感谢所有在我职业发展过程中给予帮助的人。每一次的交流与分享都让我受益匪浅,拓宽了我的视野,让我在这条道路上走得更加坚定。
项目的完成不仅是我个人努力的结果,更是许多人共同支持与协作的成果。在此,我再次向所有关心和支持我的人表达衷心的感谢。希望未来我们能够继续携手,共同创造更多的价值和成就。
基于SpringBoot的校园公益活动管理系统

被折叠的 条评论
为什么被折叠?



