摘要
基于Java的酒店管理系统通过整合多个核心功能模块,旨在提升酒店运营效率和客户体验。系统包括公共管理、用户管理、资讯管理、客房管理和餐饮管理等模块,其中公共管理提供轮播图和公告信息展示,确保重要信息及时传达;用户管理模块根据不同角色(如管理员、顾客、厨师和保洁人员)进行权限配置和信息管理;资讯管理模块帮助酒店发布和分类资讯,便于顾客了解最新动态。客房管理模块涵盖房间信息、预约、入住订单、清洁任务等,确保房间资源的高效调度;餐饮管理模块则负责菜品信息、订单和配送管理。系统使用Servlet相关技术进行用户请求处理和页面呈现,支持高并发访问,确保系统稳定性和响应速度。整体架构基于Java,具有良好的扩展性和高效性,为酒店管理提供了一体化解决方案。
关键词:酒店管理系统;Servlet;Vue;MySQL
Abstract
The Java based hotel management system aims to improve hotel operational efficiency and customer experience by integrating multiple core functional modules. The system includes modules such as public management, user management, information management, room management, and catering management. Public management provides carousel and announcement information display to ensure timely communication of important information; The user management module configures permissions and manages information based on different roles, such as administrators, customers, chefs, and cleaners; The information management module helps hotels publish and categorize information, making it easier for customers to stay informed about the latest developments. The room management module covers room information, reservations, check-in orders, cleaning tasks, etc., ensuring efficient scheduling of room resources; The catering management module is responsible for dish information, order and delivery management. The system uses Servlet related technologies for user request processing and page presentation, supports high concurrency access, and ensures system stability and response speed. The overall architecture is based on Java and has good scalability and efficiency, providing an integrated solution for hotel management.
Keywords: hotel management system; Servlet; Vue; MySQL
目录
1绪论
随着全球旅游业的不断增长,酒店行业面临着越来越复杂的管理挑战,传统的手工管理模式已无法满足高效、精准的服务需求。为了提高运营效率、优化客户体验以及降低管理成本,越来越多的酒店开始寻求信息化管理系统的支持。基于Java的酒店管理系统通过Servlet技术可以高效处理用户请求,提供实时的数据管理与处理功能,能够有效整合酒店业务的各个环节,涵盖客房管理、餐饮服务、用户信息和员工调度等模块,从而提升酒店的整体运营能力。Servlet作为Java EE平台的重要技术之一,能够保证系统在高并发情况下的稳定运行,满足现代酒店对信息系统的高性能要求。
本研究通过构建基于Java和Servlet技术的酒店管理系统,旨在为酒店行业提供一套智能、高效的管理解决方案。系统不仅可以提高酒店管理的自动化水平,还能够优化各类业务流程,如客房预订、餐饮服务、清洁管理和用户信息管理等。利用Servlet的技术优势,系统能够高效响应大量用户请求,确保在高负载情况下依然稳定运行,从而有效提升客户体验。此外,研究还为酒店管理系统的进一步发展提供了技术上的支持,推动了行业信息化进程,具有较大的实践意义和应用价值。
在国内,随着信息技术的不断进步,酒店管理系统逐渐向数字化和智能化方向发展。许多高校和研究机构已开展了基于Java技术的酒店管理系统研究,并应用到实际的酒店运营中。例如,某些国内酒店通过使用Java和Servlet技术开发了全面的酒店管理系统,涵盖了客房管理、餐饮服务、员工调度等模块,极大地提高了运营效率。国内一些研究集中于如何提升系统在高并发情况下的性能,优化数据库结构以提高响应速度,并加强系统的安全性。尽管已有一些成功案例,但在用户体验的提升、系统的跨平台适配以及深度集成方面仍有待进一步完善。
在国际上,酒店管理系统的研究和应用已取得显著进展。许多国际酒店集团如万豪、希尔顿等,早已采用基于Servlet技术的智能管理系统,并通过集成多种功能模块提升运营效率。例如,国外一些酒店利用Servlet技术处理大量预订请求,自动生成入住和退房订单,甚至结合客户历史数据提供个性化服务。除此之外,国外的研究还注重系统的高可扩展性与全球化支持,确保能够适应多语言、多币种和不同文化背景的需求。诸如微软、甲骨文等公司也推出了相关的软件系统,帮助全球酒店集团实现信息化管理,提高了系统的稳定性与效率。
无论在国内还是国外,酒店管理系统的研究和应用都在逐步推进,并随着技术的进步不断优化。国内的研究更多聚焦于提升系统的稳定性和安全性,而国外则更加注重智能化和跨文化适应性。尽管目前已有许多成功的系统案例,但仍需继续探索如何进一步优化用户体验、提升系统可扩展性及应对多变的市场需求。综合来看,基于Java和Servlet技术的酒店管理系统无疑是未来酒店行业发展趋势的重要组成部分,且有着广阔的应用前景。
本论文共分为七个主要章节,具体结构如下:
1. 绪论:介绍研究背景与意义,回顾国内外研究现状,并概述论文的组织结构。
2. 相关技术介绍:详细介绍与本研究相关的技术,包括Java语言、B/S框架、Servlet框架、Vue技术和MySQL数据库。
3. 需求分析:对系统的功能需求和非功能需求进行分析,明确用户和管理员的需求,并进行可行性分析,包括技术、操作和经济可行性。
4. 系统设计:涵盖系统架构设计、总体流程设计和功能设计,并进行数据库的概念设计与表设计。
5. 系统实现:具体描述各个功能模块的实现过程,展示系统如何根据需求进行开发。
6. 系统测试:阐述测试的目的、方法和内容,分析测试结果并得出结论,以验证系统的稳定性和功能完整性。
7. 总结:总结研究的主要成果和贡献,指出存在的不足及未来的研究方向。
2相关技术介绍
Java语言是一种广泛使用的高级编程语言,具有平台无关性、面向对象特性和丰富的标准库[1]。Java通过Java虚拟机(JVM)实现跨平台运行,开发者可以编写一次代码,在任何支持JVM的环境中执行。Java的面向对象特性使得代码复用和模块化变得更加容易,促进了软件的维护和扩展。Java支持多线程编程,允许开发者在同一程序中同时执行多个任务,提升了应用程序的性能。
Java语言的语法结构简洁且易于理解,吸引了大量开发者[2]。Java的标准库包含数据结构、输入输出处理、网络编程等众多功能模块。这使得开发者在构建应用程序时能够高效利用已有工具,减少重复劳动。Java广泛应用于企业级应用、移动应用、Web开发和大数据处理等领域。
2.2 B/S框架
B/S(Browser/Server)架构是一种基于浏览器和服务器的系统架构模式,用户通过浏览器与服务器进行交互。B/S架构简化了客户端的部署和管理,用户无需在本地安装复杂的软件,只需使用标准浏览器即可访问应用程序。服务器端负责处理业务逻辑和数据存储,客户端则主要负责展示用户界面和数据交互[3]。B/S架构的设计使得系统更新和维护集中在服务器端,降低了维护成本。
B/S架构通常采用Web技术进行实现,包括HTML、CSS和JavaScript等。用户在浏览器中发起请求,服务器响应并返回数据。数据传输通常通过HTTP或HTTPS协议进行,B/S架构的灵活性使其适用于在线购物、信息管理系统和社交网络等各类应用场景[4]。由于其易于扩展性,B/S架构可以方便地支持大规模用户访问,适应不断变化的业务需求。
2.3 servlet框架介绍
Servlet(Server Applet)是Java Servlet的简称,称为小服务程序或服务连接器,用Java编写的服务器端程序,具有独立于平台和协议的特性,主要功能在于交互式地浏览和生成数据,生成动态Web内容。
狭义的Servlet是指Java语言实现的一个接口,广义的Servlet是指任何实现了这个Servlet接口的类[5],一般情况下,人们将Servlet理解为后者。Servlet运行于支持Java的应用服务器中。从原理上讲,Servlet可以响应任何类型的请求,但绝大多数情况下Servlet只用来扩展基于HTTP协议的Web服务器。
最早支持Servlet标准的是JavaSoft的Java Web Server,此后,一些其它的基于Java的Web服务器开始支持标准的Servlet[6]。
2.4 Vue技术
Vue是一种渐进式JavaScript框架,专注于构建用户界面。Vue采用组件化的开发模式,允许开发者将应用程序拆分为独立的、可重用的组件,从而提高了开发效率和代码的可维护性[7]。框架的核心库专注于视图层,支持数据绑定和DOM操作,提供了简洁的API。Vue的虚拟DOM机制提升了应用的性能,减少了实际DOM操作的次数。
Vue支持双向数据绑定,能够自动更新视图与模型之间的变化。开发者可以通过Vue的指令系统,简化数据展示和事件处理。Vue还支持路由管理和状态管理,使得开发复杂单页面应用变得更加容易[8]。借助Vue的生态系统,开发者能够使用多种工具和库来扩展功能,满足不同的业务需求。Vue在前端开发中逐渐成为主流选择,受到广泛关注和应用。
2.5 MySQL数据库
MySQL是一种开源关系型数据库管理系统,广泛应用于Web应用和企业级数据存储。MySQL支持结构化查询语言,允许开发者通过标准语句进行数据的创建、读取、更新和删除操作[9]。数据库通过表格形式组织数据,支持数据完整性和约束条件的定义。MySQL的存储引擎机制使得用户可以根据具体需求选择不同的存储引擎,以优化性能和功能。
MySQL具有高性能和可扩展性,支持大规模数据存储和高并发访问。系统提供了丰富的用户权限管理和数据加密安全特性。MySQL能够与多种编程语言和框架兼容,广泛应用于内容管理系统、电子商务平台和数据分析等各种场景。
3需求分析
UML(统一建模语言)用例图是需求分析阶段常用的工具,通过直观的图形方式表示系统的功能需求和参与者。每个用例图包含一系列用例,即系统能够执行的特定功能,以及与之交互的参与者。本文将对系统按照角色模块进行需求分析。
用户用例图如图3-1所示。

图3-1 顾客用户用例图
管理员用例图如图3-2所示。

图3-2 管理员用例图
厨师用户/保洁人员用例图如图3-3所示。

图3-3保洁人员、厨师用户用例图
1. 可用性
系统应具备高可用性,用户在任何时间都能顺畅访问。系统的正常运行时间应达到99.9%以上,用户不会因系统故障而影响操作体验。用户界面设计应简洁明了,降低操作复杂性。
2. 可靠性
系统需要具备高可靠性,在故障发生时能够快速恢复。数据应定期备份,在意外情况下不丢失。系统应具备故障检测机制,自动识别并处理潜在问题。
3. 安全性
系统应实现严格的安全控制,保护用户数据的隐私和完整性。用户信息应加密存储,传输过程中的数据也需采用加密协议,防止数据泄露。系统应具备权限管理功能,不同用户只能访问相应的数据和功能。
4. 可扩展性
系统设计应具备良好的可扩展性,模块化设计使得新功能可以方便地集成,系统能够支持更高的用户负载而无需重构基础架构。
5. 性能
系统的响应时间应控制在合理范围内,通常不超过2秒。
系统采用当前主流的Servlet和Vue.js开发框架,具备良好的技术基础。这些技术已被广泛应用于多种商业项目,具备成熟的文档和社区支持,便于开发获取必要的资源与解决方案。个人拥有丰富的相关技术经验,能够有效应对潜在技术挑战。所需的软硬件资源易于获取,且具备良好的兼容性,降低了技术实现的难度。
系统具备直观友好的用户界面,支持简便的导航和功能访问,极大地提升了用户的使用体验。系统提供了自定义的工作流程和角色权限管理,使不同层级的用户能够快速上手,完成各自的任务。
系统所使用的软件为开源技术,降低了使用费用,同时硬件成本较低,使得整体初始投入相对合理,具备较高性价比。因此,系统在经济上是完全可行的。
系统采用Servlet 框架开发,该系统分为VIEW层、Controller层、Model层、DAO层和持久化数据存储层,VIEW层支持电脑浏览器访问系统。VIEW 层与 Controller 层紧密结合并系协同工作,共同完成前台页面的数据展示;Controller层为控制层,通过接收前端请求的参数进行业务处理,返回指定的路径或数据;Model层主要是服务层,用于业务逻辑处理;DAO 和持久化层,主要用于访问数据库和持久化数据[10]。整个系统架构如图4-1所示。

图4-1 系统架构图
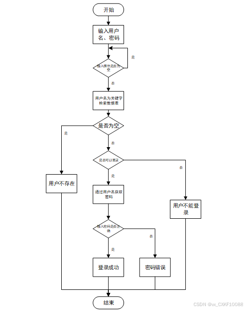
4.2.1用户登录流程
用户输入用户名和密码后,系统先检查输入是否为空,再验证用户名是否存在,若存在则通过用户名获取密码并校验。若密码正确则登录成功,否则提示密码错误。若用户名不存在或无法登录,提示用户操作无效。如图4-2所示。

图4-2登录流程图
4.2.2添加信息流程
管理员可以添加信息,用户添加可以自己权限内的信息,输入信息后,要想利用这个软件来进行系统的安全管理,首先需要登录到该软件中。添加信息流程如图4-3所示。

图4-3添加信息流程图
4.2.3修改信息流程
用户首先选择需要修改的记录,输入修改后的数据,系统判断输入数据是否合法。若数据不合法,提示重新输入;若数据合法,则将修改后的数据写入数据库,完成操作后流程结束。修改信息流程图如图4-4所示。

图4-4修改信息流程图
4.2.4删除信息流程
用户选择需要删除的记录后,系统判断是否确认删除。若未确认,返回选择环节;若确认删除,则更新数据库,删除对应记录,完成操作后流程结束。删除信息流程图如图4-5所示。

图4-5删除信息流程图
系统功能结构图如图4-6所示。

图4-6系统功能结构图
在进行数据库设计时,概念设计帮助明确系统的整体结构和需求。在这一阶段,需要确定实体、属性以及它们之间的关系,为后续的数据库表设计奠定基础。接下来,将深入探讨数据库表设计的具体细节,实现更高效的数据存储和管理。
系统全局E-R图如图4-7所示。

图4-7系统E-R图
用户实体图如图4-8所示。

图4-8 用户实体图
菜品信息实体图如图4-9所示。

图4-9 菜品信息实体图
酒店资讯实体图如图4-10所示。

图4-10 酒店资讯实体图
概念设计是数据库设计的第一步,其主要目标是对系统的数据需求进行全面的理解和抽象[11]。在这一阶段,通过建立实体-关系模型(ER模型)来识别系统中的关键实体、属性及其相互关系。概念设计的输出是一个清晰的ER图,作为后续数据库表设计的基础。以下将展示系统的全局E-R图以及各个实体的属性图。
这一阶段的重点是将概念模型转换为实际的数据库结构,包括表的创建、字段的定义及数据类型的选择。每个实体通常对应于数据库中的一张表,而实体的属性则转化为表的列[12]。以下是系统的数据库表设计展示。
用户表:用于保存用户登录信息及相关数据。如表4-1所示。
表 4-1-access_token(登陆访问时长)
| 编号 | 字段名 | 类型 | 长度 | 是否非空 | 是否主键 | 注释 |
| 1 | token_id | int | 是 | 是 | 临时访问牌ID | |
| 2 | token | varchar | 64 | 否 | 否 | 临时访问牌 |
| 3 | info | text | 65535 | 否 | 否 | 信息 |
| 4 | maxage | int | 是 | 否 | 最大寿命:默认2小时 | |
| 5 | create_time | timestamp | 是 | 否 | 创建时间 | |
| 6 | update_time | timestamp | 是 | 否 | 更新时间 | |
| 7 | user_id | int | 是 | 否 | 用户编号 |
表 4-2-article(文章)
| 编号 | 字段名 | 类型 | 长度 | 是否非空 | 是否主键 | 注释 |
| 1 | article_id | mediumint | 是 | 是 | 文章id | |
| 2 | title | varchar | 125 | 是 | 是 | 标题 |
| 3 | type | varchar | 64 | 是 | 否 | 文章分类 |
| 4 | hits | int | 是 | 否 | 点击数 | |
| 5 | praise_len | int | 是 | 否 | 点赞数 | |
| 6 | create_time | timestamp | 是 | 否 | 创建时间 | |
| 7 | update_time | timestamp | 是 | 否 | 更新时间 | |
| 8 | source | varchar | 255 | 否 | 否 | 来源 |
| 9 | url | varchar | 255 | 否 | 否 | 来源地址 |
| 10 | tag | varchar | 255 | 否 | 否 | 标签 |
| 11 | content | longtext | 4294967295 | 否 | 否 | 正文 |
| 12 | img | varchar | 255 | 否 | 否 | 封面图 |
| 13 | description | text | 65535 | 否 | 否 | 文章描述 |
表 4-3-article_type(文章分类)
| 编号 | 字段名 | 类型 | 长度 | 是否非空 | 是否主键 | 注释 |
| 1 | type_id | smallint | 是 | 是 | 分类ID | |
| 2 | display | smallint | 是 | 否 | 显示顺序 | |
| 3 | name | varchar | 16 | 是 | 否 | 分类名称 |
| 4 | father_id | smallint | 是 | 否 | 上级分类ID | |
| 5 | description | varchar | 255 | 否 | 否 | 描述 |
| 6 | icon | text | 65535 | 否 | 否 | 分类图标 |
| 7 | url | varchar | 255 | 否 | 否 | 外链地址 |
| 8 | create_time | timestamp | 是 | 否 | 创建时间 | |
| 9 | update_time | timestamp | 是 | 否 | 更新时间 |
表 4-4-auth(用户权限管理)
| 编号 | 字段名 | 类型 | 长度 | 是否非空 | 是否主键 | 注释 |
| 1 | auth_id | int | 是 | 是 | 授权ID | |
| 2 | user_group | varchar | 64 | 否 | 否 | 用户组 |
| 3 | mod_name | varchar | 64 | 否 | 否 | 模块名 |
| 4 | table_name | varchar | 64 | 否 | 否 | 表名 |
| 5 | page_title | varchar | 255 | 否 | 否 | 页面标题 |
| 6 | path | varchar | 255 | 否 | 否 | 路由路径 |
| 7 | parent | varchar | 64 | 否 | 否 | 父级菜单 |
| 8 | parent_sort | int | 是 | 否 | 父级菜单排序 | |
| 9 | position | varchar | 32 | 否 | 否 | 位置 |
| 10 | mode | varchar | 32 | 是 | 否 | 跳转方式 |
| 11 | add | tinyint | 是 | 否 | 是否可增加 | |
| 12 | del | tinyint | 是 | 否 | 是否可删除 | |
| 13 | set | tinyint | 是 | 否 | 是否可修改 | |
| 14 | get | tinyint | 是 | 否 | 是否可查看 | |
| 15 | field_add | text | 65535 | 否 | 否 | 添加字段 |
| 16 | field_set | text | 65535 | 否 | 否 | 修改字段 |
| 17 | field_get | text | 65535 | 否 | 否 | 查询字段 |
| 18 | table_nav_name | varchar | 500 | 否 | 否 | 跨表导航名称 |
| 19 | table_nav | varchar | 500 | 否 | 否 | 跨表导航 |
| 20 | option | text | 65535 | 否 | 否 | 配置 |
| 21 | create_time | timestamp | 是 | 否 | 创建时间 | |
| 22 | update_time | timestamp | 是 | 否 | 更新时间 |
表 4-5-check_in_order(入住订单)
| 编号 | 字段名 | 类型 | 长度 | 是否非空 | 是否主键 | 注释 |
| 1 | check_in_order_id | int | 是 | 是 | 入住订单ID | |
| 2 | order_number | varchar | 64 | 否 | 否 | 订单编号 |
| 3 | room_number | varchar | 64 | 否 | 否 | 房间编号 |
| 4 | room_name | varchar | 64 | 否 | 否 | 房间名称 |
| 5 | room_type | varchar | 64 | 否 | 否 | 房间类型 |
| 6 | room_unit_price | double | 否 | 否 | 房间单价 | |
| 7 | customer_user | int | 否 | 否 | 顾客用户 | |
| 8 | customer_name | varchar | 64 | 是 | 否 | 客户姓名 |
| 9 | contact_number | varchar | 16 | 是 | 否 | 联系号码 |
| 10 | id_number | varchar | 255 | 是 | 否 | 身份证号 |
| 11 | check_in_date | date | 否 | 否 | 入住日期 | |
| 12 | stay_days | double | 否 | 否 | 入住天数 | |
| 13 | amount_paid | varchar | 64 | 否 | 否 | 支付金额 |
| 14 | pay_state | varchar | 16 | 是 | 否 | 支付状态 |
| 15 | pay_type | varchar | 16 | 否 | 否 | 支付类型: 微信、支付宝、网银 |
| 16 | create_time | datetime | 是 | 否 | 创建时间 | |
| 17 | update_time | timestamp | 是 | 否 | 更新时间 | |
| 18 | source_table | varchar | 255 | 否 | 否 | 来源表 |
| 19 | source_id | int | 否 | 否 | 来源ID | |
| 20 | source_user_id | int | 否 | 否 | 来源用户 |
表 4-6-check_in_reservation(入住预约)
| 编号 | 字段名 | 类型 | 长度 | 是否非空 | 是否主键 | 注释 |
| 1 | check_in_reservation_id | int | 是 | 是 | 入住预约ID | |
| 2 | order_number | varchar | 64 | 否 | 否 | 订单编号 |
| 3 | room_number | varchar | 64 | 否 | 否 | 房间编号 |
| 4 | room_name | varchar | 64 | 否 | 否 | 房间名称 |
| 5 | room_type | varchar | 64 | 否 | 否 | 房间类型 |
| 6 | room_unit_price | double | 否 | 否 | 房间单价 | |
| 7 | customer_user | int | 否 | 否 | 顾客用户 | |
| 8 | customer_name | varchar | 64 | 是 | 否 | 客户姓名 |
| 9 | contact_number | varchar | 16 | 是 | 否 | 联系号码 |
| 10 | id_number | varchar | 255 | 是 | 否 | 身份证号 |
| 11 | check_in_date | date | 否 | 否 | 入住日期 | |
| 12 | stay_days | double | 否 | 否 | 入住天数 | |
| 13 | appointment_remarks | text | 65535 | 否 | 否 | 预约备注 |
| 14 | examine_state | varchar | 16 | 是 | 否 | 审核状态 |
| 15 | examine_reply | varchar | 16 | 否 | 否 | 审核回复 |
| 16 | check_in_order_limit_times | int | 是 | 否 | 接待限制次数 | |
| 17 | create_time | datetime | 是 | 否 | 创建时间 | |
| 18 | update_time | timestamp | 是 | 否 | 更新时间 | |
| 19 | source_table | varchar | 255 | 否 | 否 | 来源表 |
| 20 | source_id | int | 否 | 否 | 来源ID | |
| 21 | source_user_id | int | 否 | 否 | 来源用户 |
表 4-7-chef_user(厨师用户)
| 编号 | 字段名 | 类型 | 长度 | 是否非空 | 是否主键 | 注释 |
| 1 | chef_user_id | int | 是 | 是 | 厨师用户ID | |
| 2 | chefs_name | varchar | 64 | 否 | 否 | 厨师姓名 |
| 3 | chefs_mobile_phone | varchar | 16 | 否 | 否 | 厨师手机 |
| 4 | examine_state | varchar | 16 | 是 | 否 | 审核状态 |
| 5 | user_id | int | 是 | 否 | 用户ID | |
| 6 | create_time | datetime | 是 | 否 | 创建时间 | |
| 7 | update_time | timestamp | 是 | 否 | 更新时间 |
表 4-8-cleaning_staff(保洁人员)
| 编号 | 字段名 | 类型 | 长度 | 是否非空 | 是否主键 | 注释 |
| 1 | cleaning_staff_id | int | 是 | 是 | 保洁人员ID | |
| 2 | job_id | varchar | 64 | 是 | 是 | 工作工号 |
| 3 | personnel_name | varchar | 64 | 否 | 否 | 人员姓名 |
| 4 | phone_number | varchar | 16 | 否 | 否 | 手机号码 |
| 5 | examine_state | varchar | 16 | 是 | 否 | 审核状态 |
| 6 | user_id | int | 是 | 否 | 用户ID | |
| 7 | create_time | datetime | 是 | 否 | 创建时间 | |
| 8 | update_time | timestamp | 是 | 否 | 更新时间 |
表 4-9-cleaning_task(清洁任务)
| 编号 | 字段名 | 类型 | 长度 | 是否非空 | 是否主键 | 注释 |
| 1 | cleaning_task_id | int | 是 | 是 | 清洁任务ID | |
| 2 | task_number | varchar | 64 | 否 | 否 | 任务编号 |
| 3 | room_number | varchar | 64 | 是 | 否 | 房间编号 |
| 4 | room_name | varchar | 64 | 否 | 否 | 房间名称 |
| 5 | room_type | varchar | 64 | 否 | 否 | 房间类型 |
| 6 | cleaning_date | date | 否 | 否 | 清洁日期 | |
| 7 | responsible_personnel | int | 否 | 否 | 负责人员 | |
| 8 | task_content | text | 65535 | 否 | 否 | 任务内容 |
| 9 | examine_state | varchar | 16 | 是 | 否 | 审核状态 |
| 10 | examine_reply | varchar | 16 | 否 | 否 | 审核回复 |
| 11 | complete_cleaning_limit_times | int | 是 | 否 | 完成清洁限制次数 | |
| 12 | create_time | datetime | 是 | 否 | 创建时间 | |
| 13 | update_time | timestamp | 是 | 否 | 更新时间 |
表 4-10-code_token(验证码)
| 编号 | 字段名 | 类型 | 长度 | 是否非空 | 是否主键 | 注释 |
| 1 | code_token_id | int | 是 | 是 | 验证码ID | |
| 2 | token | varchar | 255 | 否 | 否 | 令牌 |
| 3 | code | varchar | 255 | 否 | 否 | 验证码 |
| 4 | expire_time | timestamp | 是 | 否 | 失效时间 | |
| 5 | create_time | timestamp | 是 | 否 | 创建时间 | |
| 6 | update_time | timestamp | 是 | 否 | 更新时间 |
表 4-11-collect(收藏)
| 编号 | 字段名 | 类型 | 长度 | 是否非空 | 是否主键 | 注释 |
| 1 | collect_id | int | 是 | 是 | 收藏ID | |
| 2 | user_id | int | 是 | 是 | 收藏人ID | |
| 3 | source_table | varchar | 255 | 否 | 否 | 来源表 |
| 4 | source_field | varchar | 255 | 否 | 否 | 来源字段 |
| 5 | source_id | int | 是 | 否 | 来源ID | |
| 6 | title | varchar | 255 | 否 | 否 | 标题 |
| 7 | img | varchar | 255 | 否 | 否 | 封面 |
| 8 | create_time | timestamp | 是 | 否 | 创建时间 | |
| 9 | update_time | timestamp | 是 | 否 | 更新时间 |
表 4-12-comment(评论)
| 编号 | 字段名 | 类型 | 长度 | 是否非空 | 是否主键 | 注释 |
| 1 | comment_id | int | 是 | 是 | 评论ID | |
| 2 | user_id | int | 是 | 是 | 评论人ID | |
| 3 | reply_to_id | int | 是 | 否 | 回复评论ID | |
| 4 | content | longtext | 4294967295 | 否 | 否 | 内容 |
| 5 | nickname | varchar | 255 | 否 | 否 | 昵称 |
| 6 | avatar | varchar | 255 | 否 | 否 | 头像地址 |
| 7 | create_time | timestamp | 是 | 否 | 创建时间 | |
| 8 | update_time | timestamp | 是 | 否 | 更新时间 | |
| 9 | source_table | varchar | 255 | 否 | 否 | 来源表 |
| 10 | source_field | varchar | 255 | 否 | 否 | 来源字段 |
| 11 | source_id | int | 是 | 否 | 来源ID |
表 4-13-complete_cleaning(完成清洁)
| 编号 | 字段名 | 类型 | 长度 | 是否非空 | 是否主键 | 注释 |
| 1 | complete_cleaning_id | int | 是 | 是 | 完成清洁ID | |
| 2 | task_number | varchar | 64 | 否 | 否 | 任务编号 |
| 3 | room_number | varchar | 64 | 是 | 否 | 房间编号 |
| 4 | room_name | varchar | 64 | 否 | 否 | 房间名称 |
| 5 | room_type | varchar | 64 | 否 | 否 | 房间类型 |
| 6 | cleaning_date | date | 否 | 否 | 清洁日期 | |
| 7 | responsible_personnel | int | 否 | 否 | 负责人员 | |
| 8 | task_content | text | 65535 | 否 | 否 | 任务内容 |
| 9 | complete_screenshot | varchar | 255 | 否 | 否 | 完成截图 |
| 10 | complete_notes | text | 65535 | 否 | 否 | 完成备注 |
| 11 | examine_state | varchar | 16 | 是 | 否 | 审核状态 |
| 12 | examine_reply | varchar | 16 | 否 | 否 | 审核回复 |
| 13 | create_time | datetime | 是 | 否 | 创建时间 | |
| 14 | update_time | timestamp | 是 | 否 | 更新时间 | |
| 15 | source_table | varchar | 255 | 否 | 否 | 来源表 |
| 16 | source_id | int | 否 | 否 | 来源ID | |
| 17 | source_user_id | int | 否 | 否 | 来源用户 |
表 4-14-customer_user(顾客用户)
| 编号 | 字段名 | 类型 | 长度 | 是否非空 | 是否主键 | 注释 |
| 1 | customer_user_id | int | 是 | 是 | 顾客用户ID | |
| 2 | customer_name | varchar | 64 | 是 | 否 | 客户姓名 |
| 3 | contact_number | varchar | 16 | 是 | 否 | 联系号码 |
| 4 | id_number | varchar | 255 | 是 | 否 | 身份证号 |
| 5 | examine_state | varchar | 16 | 是 | 否 | 审核状态 |
| 6 | user_id | int | 是 | 否 | 用户ID | |
| 7 | create_time | datetime | 是 | 否 | 创建时间 | |
| 8 | update_time | timestamp | 是 | 否 | 更新时间 |
表 4-15-dishes_information(菜品信息)
| 编号 | 字段名 | 类型 | 长度 | 是否非空 | 是否主键 | 注释 |
| 1 | dishes_information_id | int | 是 | 是 | 菜品信息ID | |
| 2 | name_of_dish | varchar | 64 | 是 | 否 | 菜品名称 |
| 3 | cover_of_dishes | varchar | 255 | 是 | 否 | 菜品封面 |
| 4 | type_of_dish | varchar | 64 | 是 | 否 | 菜品类型 |
| 5 | food_specifications | varchar | 64 | 是 | 否 | 菜品规格 |
| 6 | unit_price_of_dishes | double | 是 | 否 | 菜品单价 | |
| 7 | chef_in_charge | int | 否 | 否 | 负责厨师 | |
| 8 | introduction_to_dishes | longtext | 4294967295 | 否 | 否 | 菜品介绍 |
| 9 | hits | int | 是 | 否 | 点击数 | |
| 10 | collect_len | int | 是 | 否 | 收藏数 | |
| 11 | comment_len | int | 是 | 否 | 评论数 | |
| 12 | recommend | int | 是 | 否 | 智能推荐 | |
| 13 | dish_order_limit_times | int | 是 | 否 | 下单限制次数 | |
| 14 | create_time | datetime | 是 | 否 | 创建时间 | |
| 15 | update_time | timestamp | 是 | 否 | 更新时间 |
表 4-16-dish_order(菜品订单)
| 编号 | 字段名 | 类型 | 长度 | 是否非空 | 是否主键 | 注释 |
| 1 | dish_order_id | int | 是 | 是 | 菜品订单ID | |
| 2 | order_number | varchar | 64 | 否 | 否 | 订单号 |
| 3 | name_of_dish | varchar | 64 | 否 | 否 | 菜品名称 |
| 4 | type_of_dish | varchar | 64 | 是 | 否 | 菜品类型 |
| 5 | food_specifications | varchar | 64 | 是 | 否 | 菜品规格 |
| 6 | unit_price_of_dishes | double | 是 | 否 | 菜品单价 | |
| 7 | chef_in_charge | int | 否 | 否 | 负责厨师 | |
| 8 | customer_user | int | 否 | 否 | 顾客用户 | |
| 9 | customer_name | varchar | 64 | 是 | 否 | 客户姓名 |
| 10 | contact_number | varchar | 16 | 是 | 否 | 联系号码 |
| 11 | order_date | date | 否 | 否 | 下单日期 | |
| 12 | order_quantity | double | 否 | 否 | 下单数量 | |
| 13 | amount_paid | varchar | 64 | 否 | 否 | 支付金额 |
| 14 | order_remarks | text | 65535 | 否 | 否 | 订单备注 |
| 15 | examine_state | varchar | 16 | 是 | 否 | 审核状态 |
| 16 | examine_reply | varchar | 16 | 否 | 否 | 审核回复 |
| 17 | pay_state | varchar | 16 | 是 | 否 | 支付状态 |
| 18 | pay_type | varchar | 16 | 否 | 否 | 支付类型: 微信、支付宝、网银 |
| 19 | food_distribution_limit_times | int | 是 | 否 | 配送限制次数 | |
| 20 | create_time | datetime | 是 | 否 | 创建时间 | |
| 21 | update_time | timestamp | 是 | 否 | 更新时间 | |
| 22 | source_table | varchar | 255 | 否 | 否 | 来源表 |
| 23 | source_id | int | 否 | 否 | 来源ID | |
| 24 | source_user_id | int | 否 | 否 | 来源用户 |
表 4-17-food_distribution(菜品配送)
| 编号 | 字段名 | 类型 | 长度 | 是否非空 | 是否主键 | 注释 |
| 1 | food_distribution_id | int | 是 | 是 | 菜品配送ID | |
| 2 | order_number | varchar | 64 | 否 | 否 | 订单号 |
| 3 | name_of_dish | varchar | 64 | 否 | 否 | 菜品名称 |
| 4 | type_of_dish | varchar | 64 | 是 | 否 | 菜品类型 |
| 5 | food_specifications | varchar | 64 | 是 | 否 | 菜品规格 |
| 6 | unit_price_of_dishes | double | 是 | 否 | 菜品单价 | |
| 7 | chef_in_charge | int | 否 | 否 | 负责厨师 | |
| 8 | customer_user | int | 否 | 否 | 顾客用户 | |
| 9 | customer_name | varchar | 64 | 是 | 否 | 客户姓名 |
| 10 | contact_number | varchar | 16 | 是 | 否 | 联系号码 |
| 11 | order_date | date | 否 | 否 | 下单日期 | |
| 12 | order_quantity | double | 否 | 否 | 下单数量 | |
| 13 | amount_paid | varchar | 64 | 否 | 否 | 支付金额 |
| 14 | order_remarks | text | 65535 | 否 | 否 | 订单备注 |
| 15 | examine_state | varchar | 16 | 是 | 否 | 审核状态 |
| 16 | examine_reply | varchar | 16 | 否 | 否 | 审核回复 |
| 17 | create_time | datetime | 是 | 否 | 创建时间 | |
| 18 | update_time | timestamp | 是 | 否 | 更新时间 | |
| 19 | source_table | varchar | 255 | 否 | 否 | 来源表 |
| 20 | source_id | int | 否 | 否 | 来源ID | |
| 21 | source_user_id | int | 否 | 否 | 来源用户 |
表 4-18-hits(用户点击)
| 编号 | 字段名 | 类型 | 长度 | 是否非空 | 是否主键 | 注释 |
| 1 | hits_id | int | 是 | 是 | 点赞ID | |
| 2 | user_id | int | 是 | 否 | 点赞人 | |
| 3 | create_time | timestamp | 是 | 否 | 创建时间 | |
| 4 | update_time | timestamp | 是 | 否 | 更新时间 | |
| 5 | source_table | varchar | 255 | 否 | 否 | 来源表 |
| 6 | source_field | varchar | 255 | 否 | 否 | 来源字段 |
| 7 | source_id | int | 是 | 否 | 来源ID |
表 4-19-notice(公告)
| 编号 | 字段名 | 类型 | 长度 | 是否非空 | 是否主键 | 注释 |
| 1 | notice_id | mediumint | 是 | 是 | 公告ID | |
| 2 | title | varchar | 125 | 是 | 否 | 标题 |
| 3 | content | longtext | 4294967295 | 否 | 否 | 正文 |
| 4 | create_time | timestamp | 是 | 否 | 创建时间 | |
| 5 | update_time | timestamp | 是 | 否 | 更新时间 |
表 4-20-praise(点赞)
| 编号 | 字段名 | 类型 | 长度 | 是否非空 | 是否主键 | 注释 |
| 1 | praise_id | int | 是 | 是 | 点赞ID | |
| 2 | user_id | int | 是 | 是 | 点赞人 | |
| 3 | create_time | timestamp | 是 | 否 | 创建时间 | |
| 4 | update_time | timestamp | 是 | 否 | 更新时间 | |
| 5 | source_table | varchar | 255 | 否 | 否 | 来源表 |
| 6 | source_field | varchar | 255 | 否 | 否 | 来源字段 |
| 7 | source_id | int | 是 | 否 | 来源ID | |
| 8 | status | tinyint | 是 | 否 | 点赞状态:1为点赞,0已取消 |
表 4-21-room_information(房间信息)
| 编号 | 字段名 | 类型 | 长度 | 是否非空 | 是否主键 | 注释 |
| 1 | room_information_id | int | 是 | 是 | 房间信息ID | |
| 2 | room_number | varchar | 64 | 是 | 是 | 房间编号 |
| 3 | room_name | varchar | 64 | 否 | 否 | 房间名称 |
| 4 | room_picture | varchar | 255 | 否 | 否 | 房间图片 |
| 5 | room_type | varchar | 64 | 否 | 否 | 房间类型 |
| 6 | room_unit_price | double | 否 | 否 | 房间单价 | |
| 7 | room_status | varchar | 64 | 否 | 否 | 房间状态 |
| 8 | details_introduction | longtext | 4294967295 | 否 | 否 | 详情介绍 |
| 9 | hits | int | 是 | 否 | 点击数 | |
| 10 | collect_len | int | 是 | 否 | 收藏数 | |
| 11 | comment_len | int | 是 | 否 | 评论数 | |
| 12 | recommend | int | 是 | 否 | 智能推荐 | |
| 13 | check_in_reservation_limit_times | int | 是 | 否 | 入住预约限制次数 | |
| 14 | create_time | datetime | 是 | 否 | 创建时间 | |
| 15 | update_time | timestamp | 是 | 否 | 更新时间 |
表 4-22-room_type(房间类型)
| 编号 | 字段名 | 类型 | 长度 | 是否非空 | 是否主键 | 注释 |
| 1 | room_type_id | int | 是 | 是 | 房间类型ID | |
| 2 | room_type | varchar | 64 | 否 | 否 | 房间类型 |
| 3 | create_time | datetime | 是 | 否 | 创建时间 | |
| 4 | update_time | timestamp | 是 | 否 | 更新时间 |
表 4-23-schedule(日程管理)
| 编号 | 字段名 | 类型 | 长度 | 是否非空 | 是否主键 | 注释 |
| 1 | schedule_id | smallint | 是 | 是 | 日程ID | |
| 2 | content | varchar | 255 | 否 | 否 | 日程内容 |
| 3 | scheduled_time | datetime | 否 | 否 | 计划时间 | |
| 4 | user_id | int | 是 | 否 | 用户ID | |
| 5 | create_time | datetime | 否 | 否 | 创建时间 | |
| 6 | update_time | datetime | 否 | 否 | 更新时间 |
表 4-24-score(评分)
| 编号 | 字段名 | 类型 | 长度 | 是否非空 | 是否主键 | 注释 |
| 1 | score_id | int | 是 | 是 | 评分ID | |
| 2 | user_id | int | 是 | 否 | 评分人 | |
| 3 | nickname | varchar | 64 | 否 | 否 | 昵称 |
| 4 | score_num | double | 是 | 否 | 评分 | |
| 5 | create_time | timestamp | 是 | 否 | 创建时间 | |
| 6 | update_time | timestamp | 是 | 否 | 更新时间 | |
| 7 | source_table | varchar | 255 | 否 | 否 | 来源表 |
| 8 | source_field | varchar | 255 | 否 | 否 | 来源字段 |
| 9 | source_id | int | 是 | 否 | 来源ID |
表 4-25-slides(轮播图)
| 编号 | 字段名 | 类型 | 长度 | 是否非空 | 是否主键 | 注释 |
| 1 | slides_id | int | 是 | 是 | 轮播图ID | |
| 2 | title | varchar | 64 | 否 | 否 | 标题 |
| 3 | content | varchar | 255 | 否 | 否 | 内容 |
| 4 | url | varchar | 255 | 否 | 否 | 链接 |
| 5 | img | varchar | 255 | 否 | 否 | 轮播图 |
| 6 | hits | int | 是 | 否 | 点击量 | |
| 7 | create_time | timestamp | 是 | 否 | 创建时间 | |
| 8 | update_time | timestamp | 是 | 否 | 更新时间 |
表 4-26-type_of_dish(菜品类型)
| 编号 | 字段名 | 类型 | 长度 | 是否非空 | 是否主键 | 注释 |
| 1 | type_of_dish_id | int | 是 | 是 | 菜品类型ID | |
| 2 | type_of_dish | varchar | 64 | 否 | 否 | 菜品类型 |
| 3 | create_time | datetime | 是 | 否 | 创建时间 | |
| 4 | update_time | timestamp | 是 | 否 | 更新时间 |
表 4-27-upload(文件上传)
| 编号 | 字段名 | 类型 | 长度 | 是否非空 | 是否主键 | 注释 |
| 1 | upload_id | int | 是 | 是 | 上传ID | |
| 2 | name | varchar | 64 | 否 | 否 | 文件名 |
| 3 | path | varchar | 255 | 否 | 否 | 访问路径 |
| 4 | file | varchar | 255 | 否 | 否 | 文件路径 |
| 5 | display | varchar | 255 | 否 | 否 | 显示顺序 |
| 6 | father_id | int | 否 | 否 | 父级ID | |
| 7 | dir | varchar | 255 | 否 | 否 | 文件夹 |
| 8 | type | varchar | 32 | 否 | 否 | 文件类型 |
表 4-28-user(用户账户)
| 编号 | 字段名 | 类型 | 长度 | 是否非空 | 是否主键 | 注释 |
| 1 | user_id | int | 是 | 是 | 用户ID | |
| 2 | state | smallint | 是 | 否 | 账户状态:(1可用|2异常|3已冻结|4已注销) | |
| 3 | user_group | varchar | 32 | 否 | 否 | 所在用户组 |
| 4 | login_time | timestamp | 是 | 否 | 上次登录时间 | |
| 5 | phone | varchar | 11 | 否 | 否 | 手机号码 |
| 6 | phone_state | smallint | 是 | 否 | 手机认证:(0未认证|1审核中|2已认证) | |
| 7 | username | varchar | 16 | 是 | 否 | 用户名 |
| 8 | nickname | varchar | 16 | 否 | 否 | 昵称 |
| 9 | password | varchar | 64 | 是 | 否 | 密码 |
| 10 | | varchar | 64 | 否 | 否 | 邮箱 |
| 11 | email_state | smallint | 是 | 否 | 邮箱认证:(0未认证|1审核中|2已认证) | |
| 12 | avatar | varchar | 255 | 否 | 否 | 头像地址 |
| 13 | open_id | varchar | 255 | 否 | 否 | 针对获取用户信息字段 |
| 14 | create_time | timestamp | 是 | 否 | 创建时间 |
表 4-29-user_group(用户组)
| 编号 | 字段名 | 类型 | 长度 | 是否非空 | 是否主键 | 注释 |
| 1 | group_id | mediumint | 是 | 是 | 用户组ID | |
| 2 | display | smallint | 是 | 否 | 显示顺序 | |
| 3 | name | varchar | 16 | 是 | 否 | 名称 |
| 4 | description | varchar | 255 | 否 | 否 | 描述 |
| 5 | source_table | varchar | 255 | 否 | 否 | 来源表 |
| 6 | source_field | varchar | 255 | 否 | 否 | 来源字段 |
| 7 | source_id | int | 是 | 否 | 来源ID | |
| 8 | register | smallint | 否 | 否 | 注册位置 | |
| 9 | create_time | timestamp | 是 | 否 | 创建时间 | |
| 10 | update_time | timestamp | 是 | 否 | 更新时间 |
5系统实现
顾客通过系统查看酒店餐饮菜单、菜品种类及价格,方便他们选择和下单自己喜欢的餐品。菜品信息浏览界面如图5-1所示。

图5-1 菜品信息浏览界面
下单界面如图5-2所示。

图5-2 下单界面
顾客可以查看酒店发布的公告和新闻,了解酒店的最新活动、促销优惠以及服务调整等信息,帮助顾客更好地规划自己的入住体验。公告信息界面如图5-3所示。

图5-3 公告信息界面
顾客能够浏览关于酒店的资讯内容,了解酒店的历史、品牌特色及特色服务,增强对酒店的认同感和信任感。酒店资讯界面如图5-4所示。

图5-4 酒店资讯界面
个人中心是一个便捷的平台,顾客可以查看和修改个人资料、管理入住预约、查看入住订单和菜品订单,以及跟踪菜品配送情况。同时,顾客可以保存喜欢的房型和菜品,方便下次预定,还能通过评论管理功能提供反馈,帮助酒店改善服务。个人中心简化了顾客的操作流程,提升了使用体验。个人中心界面如图5-5所示。

图5-5用户个人中心界面
用户管理功能让管理员能够管理不同类型的用户,包括管理员、顾客、厨师和保洁人员,管理员可以查看、编辑和删除用户信息,并控制其系统权限,确保系统的安全性、数据的准确性以及各类服务的顺畅运行。用户管理界面如图5-6所示。

图5-6 用户管理界面
公共管理功能包括轮播图和公告信息的管理,管理员可以更新酒店网站的广告图像、活动信息以及发布酒店公告,确保顾客及时了解酒店的最新动态、优惠活动和重要通知,从而提高酒店的吸引力和顾客体验。公共管理界面如图5-7所示。

图5-7公共管理界面
资讯管理功能让管理员可以发布、修改和分类酒店的新闻和活动信息,包括最新的酒店动态、促销活动等,帮助顾客了解酒店的服务内容及更新,提高顾客的满意度和参与感。资讯管理界面如图5-8所示。

图5-8资讯管理界面
客房管理功能包括房间信息、房间类型、入住预约、入住订单、清洁任务和清洁完成等管理,通过这一功能,管理员可以高效地管理房间的分配、入住和清洁工作,确保顾客入住体验的顺利和房间的及时准备。客房管理界面如图5-9所示。

图5-9客房管理界面
餐饮管理功能允许管理员管理酒店餐厅的菜品信息、菜品类型、订单和配件,确保餐饮服务的高效运行,管理员可以调整菜单、跟踪菜品订单的处理进度以及确保菜品准时送达顾客,提升顾客的用餐体验。餐饮管理界面如图5-9所示。

图5-9餐饮管理界面
保洁员可以查看待清洁房间的详细信息,如房间号、入住情况和特殊清洁要求,确保清洁工作的高效精准。房间信息界面如图5-10所示。

图5-10 房间信息界面
保洁员在完成清洁后,更新房间的清洁状态,标记为“已清洁”,从而让管理员和其他工作人员实时了解房间的状态,保障入住客人的需求。完成任务界面如图5-11所示。

图5-11完成任务界面
厨师可以实时查看顾客的菜品订单,包括菜品名称、数量以及特殊需求,保证准确及时地备餐和传菜。菜品订单界面如图5-12所示。

图5-12菜品订单界面
厨师跟踪菜品的配送进度,与服务员协作,确保每道菜品准时送达顾客,提升顾客满意度和餐饮服务质量。菜品配送界面如图5-13所示。

图5-13菜品配送界面
6系统测试
测试的主要目的是确保系统的功能和性能满足预期的需求,同时识别和修复潜在的缺陷。通过系统测试,可以验证各个功能模块的正确性和稳定性,确保系统在不同使用场景下的表现符合设计要求。测试目的包括确认系统功能的完整性、验证数据处理的准确性、评估系统的性能和安全性。测试还可以提高用户满意度,保证用户在使用系统时获得流畅和可靠的体验。通过全面的测试,可以降低后期维护成本,减少系统上线后出现故障的风险,从而保障系统的长期稳定运行。
在本系统中,测试方法主要依赖于测试用例的设计与执行。测试用例是根据系统需求文档编写的,覆盖所有功能模块及其边界情况。每个测试用例包含输入数据、预期结果和实际结果的对比,以验证系统的功能是否按预期工作。
常见的测试用例包括功能测试用例、边界测试用例和异常测试用例[13]。功能测试用例针对系统的各项功能进行验证;边界测试用例则侧重于输入数据的边界条件,验证系统在极端情况下是否能够稳定运行;异常测试用例则用于验证系统在处理错误输入或异常情况时的反应。本文选择功能测试用例进行系统测试。
在测试执行过程中,记录每个用例的执行结果,并根据实际结果与预期结果的对比,判断系统是否存在缺陷。通过系统化的测试用例执行,可以有效提高测试的覆盖率和效率,为系统的最终上线提供保障。
菜品信息浏览功能测试用例表是用来验证用户能否正确浏览和筛选菜品信息的测试用例。菜品信息浏览功能测试用例表如表6-1所示。
表6-1 菜品信息浏览功能测试用例
| 测试项 | 测试用例 | 预期结果 | 结论 |
| 菜品信息浏览功能测试 | 1. 打开菜品信息浏览页面。 | 页面正常加载,显示菜品信息列表。 | 与预期结果一致。 |
| 菜品信息浏览功能测试 | 2. 选择筛选条件。 | 筛选条件被成功选中。 | 与预期结果一致。 |
| 菜品信息浏览功能测试 | 3. 点击搜索按钮。 | 系统根据筛选条件进行搜索。 | 与预期结果一致。 |
| 菜品信息浏览功能测试 | 4. 查看筛选结果。 | 页面显示符合条件的菜品信息列表。 | 与预期结果一致。 |
添加菜品信息功能测试用例表是用来验证用户能否正确添加菜品信息的测试用例。添加菜品信息功能测试用例表如表6-2所示。
表6-2 添加菜品信息功能测试用例
| 测试项 | 测试用例 | 预期结果 | 结论 |
| 添加菜品信息功能测试 | 1. 打开添加菜品信息页面。 | 页面正常加载,显示信息填写表单。 | 与预期结果一致。 |
| 添加菜品信息功能测试 | 2. 填写论文基本信息。 | 信息成功输入并保存。 | 与预期结果一致。 |
| 添加菜品信息功能测试 | 3. 上传服务照片。 | 照片成功上传并显示预览。 | 与预期结果一致。 |
| 添加菜品信息功能测试 | 4. 点击提交按钮。 | 页面提示信息提交成功,并显示等待审核状态。 | 与预期结果一致。 |
表6-3 酒店资讯功能测试用例
| 测试项 | 测试用例 | 预期结果 | 结论 |
| 酒店资讯功能测试 | 1. 打开酒店资讯页面。 | 页面正常加载,显示聊天窗口及联系人列表。 | 与预期结果一致。 |
| 酒店资讯功能测试 | 2. 选择聊天对象(用户或管理员)。 | 聊天窗口成功切换到目标联系人。 | 与预期结果一致。 |
| 酒店资讯功能测试 | 3. 输入消息内容。 | 消息内容成功输入并显示在输入框中。 | 与预期结果一致。 |
| 酒店资讯功能测试 | 4. 点击发送按钮。 | 消息成功发送并显示在聊天窗口中。 | 与预期结果一致。 |
评论管理功能测试用例表是用来验证用户能否正确发表和管理评论的测试用例。评论管理功能测试用例表如表6-4所示。
表6-4 评论管理功能测试用例
| 测试项 | 测试用例 | 预期结果 | 结论 |
| 评论管理功能测试 | 1. 打开评论管理页面。 | 页面正常加载,显示评论列表及输入框。 | 与预期结果一致。 |
| 评论管理功能测试 | 2. 选择目标服务。 | 目标服务的评论列表成功加载。 | 与预期结果一致。 |
| 评论管理功能测试 | 3. 输入评论内容。 | 评论内容成功输入并显示在输入框中。 | 与预期结果一致。 |
| 评论管理功能测试 | 4. 点击提交按钮。 | 评论成功发布并显示在评论列表中。 | 与预期结果一致。 |
用户管理功能测试用例表是用来验证管理员能否正确管理用户信息的测试用例。用户管理功能测试用例表如表6-5所示。
表6-5用户管理功能测试用例
| 测试项 | 测试用例 | 预期结果 | 结论 |
| 用户管理功能测试 | 1. 打开用户管理页面。 | 页面正常加载,显示用户列表及操作选项。 | 与预期结果一致。 |
| 用户管理功能测试 | 2. 选择目标用户。 | 目标用户信息成功加载到编辑界面。 | 与预期结果一致。 |
| 用户管理功能测试 | 3. 修改用户权限或状态。 | 用户权限或状态成功更新。 | 与预期结果一致。 |
| 用户管理功能测试 | 4. 点击保存按钮。 | 用户信息成功更新并显示在用户列表中。 | 与预期结果一致。 |
通过对菜品信息浏览功能的测试,系统能够正常加载菜品信息页面,用户可根据筛选条件成功搜索并查看符合条件的菜品信息列表,所有操作均与预期结果一致。添加菜品信息功能的测试结果表明,用户能够顺利填写服务基本信息并上传照片,提交后系统正确提示信息提交成功并显示等待审核状态。酒店资讯功能的测试显示,用户能够正常选择聊天对象、输入消息内容并成功发送,消息实时显示在聊天窗口中。评论管理功能的测试表明,用户能够选择目标服务并发表评论,评论成功显示在评论列表中。用户管理功能的测试验证了管理员能够选择目标用户并修改其权限或状态,保存后用户信息成功更新并显示在列表中。所有功能测试结果均与预期一致,系统功能运行正常。
7总结
基于Java的酒店管理系统通过合理的模块划分和功能设计,成功实现了酒店各项业务流程的自动化和高效管理。系统采用了Servlet框架进行后台开发,利用Servlet技术实现了请求和响应的处理,确保了系统高效、稳定的运行。数据持久化层使用了JDBC技术进行数据库操作,简化了数据库访问,提升了数据处理的效率和安全性。前端采用了HTML、CSS和JavaScript技术,结合Bootstrap框架,提供了用户友好的界面和响应式设计,确保了在各种设备上的良好展示。系统通过MySQL数据库存储数据,保证了数据的一致性和安全性。同时,系统能够支持高并发访问,提供稳定的服务,提升了酒店的运营效率和顾客满意度。通过这些技术的结合,系统具备了良好的可扩展性和稳定性,能够根据酒店的具体需求进行灵活调整和功能扩展。
参考文献
- 冯志林.Java EE程序设计与开发实践教程[M].机械工业出版社:202105.353.
- 尹应荆.JAVA编程语言在计算机软件开发中的应用[J].石河子科技,2023,(05):45-47.
- 刘江涛,王亮亮,吴庆茹,等.基于B/S模式的铁路勘测设计案例信息化管理系统设计与实现[J].铁路计算机应用,2021,30(03):32-35.
- 张丹丹,李弘.基于B/S架构的办公管理系统设计与开发[J].铁路通信信号工程技术,2024,21(09):44-48+106.
- 王玲玲.基于JSP/Servlet技术的电商平台开发技术分析[J].电子技术与软件工程,2023,(02):239-242.DOI:10.20109/j.cnki.etse.2023.02.054.
- 崔天鑫.基于装饰器与监听器模式对Servlet文件上传编程的改进设计[J].电脑编程技巧与维护,2021,(01):3-6.DOI:10.16184/j.cnki.comprg.2021.01.001.
- 赵媛.基于Vue的Web系统前端性能优化分析[J].电脑编程技巧与维护,2024,(09):44-46.
- 秦冬.浅析Vue框架在前端开发中的应用[J].信息与电脑(理论版),2024,36(13):61-63.
- 李艳杰.MySQL数据库下存储过程的综合运用研究[J].现代信息科技,2023,7(11):80-82+88.
- 陈倩怡,何军.Vue+Servlet+MyBatis技术应用解析[J].电脑编程技巧与维护,2020,(01):14-15+28.
- 周晓玉,崔文超.基于Web技术的数据库应用系统设计[J].信息与电脑(理论版),2023,35(09):189-191.
- 马艳艳,吴晓光.计算机软件与数据库的设计策略分析[J].电子技术,2024,53(05):104-105.
- 李俊萌.计算机软件测试技术与开发应用策略分析[J].信息记录材料,2023,24(03):50-52.
- 朱玉凤.基于JavaWeb的酒店管理系统的设计与实现[J].网络安全和信息化,2023,(12):91-94.
- 郭志英.基于Web的酒店管理系统的设计与实现[J].长江信息通信,2022,35(12):120-123.
- 周文哲,孔璐.基于大数据的酒店运营信息管理系统设计[J].信息与电脑(理论版),2022,34(18):118-120.
- Li T .CRM Hotel Management System and Intelligent Information Push Based on Bp Neural Network[J].Advances in Computer, Signals and Systems,2022,6(4):
- 钱春霞.连锁酒店管理系统的设计研究[J].电子技术与软件工程,2022,(11):216-219.DOI:10.20109/j.cnki.etse.2022.11.053.
- Wong E .破解四大云酒店管理系统误区[J].软件和集成电路,2022,(05):12-13.DOI:10.19609/j.cnki.cn10-1339/tn.2022.05.010.
- 于盛洋.智慧酒店管理系统设计与实现——基于RFID模块[J].产业科技创新,2022,4(02):37-40.
- 董华军.酒店管理系统的设计与实现[J].工业控制计算机,2022,35(01):140-141.
- Hongmei M .Optimization of Hotel Financial Management Information System Based on Computational Intelligence[J].Wireless Communications and Mobile Computing,2021,2021
致谢
在毕业论文管理系统的设计与实现过程中,我深感团队的力量与智慧的重要性。从需求调研到系统设计,再到编码实现与测试,每一步都凝聚了团队成员的辛勤付出与不懈努力。特别感谢指导老师的专业指导与耐心解答,他们在技术选型、功能实现及优化方面给予了我极大的帮助。同时,也要感谢参与系统测试与反馈的用户,他们的意见与建议为我提供了宝贵的改进方向。此外,家人的支持与理解,让我在忙碌的研发过程中感受到了温暖与力量。在此,我衷心感谢所有给予我帮助与支持的人,正是有了他们的陪伴与共同努力,才使得这个项目得以顺利完成。
319

被折叠的 条评论
为什么被折叠?



