摘 要
本文介绍了一种基于Spring Boot框架设计与实现的健康养老系统,旨在提升老年人健康管理和服务的效率与质量。该系统集成了用户注册登录、公告信息发布、新闻资讯浏览、医生信息查询及预约咨询等核心功能模块,为老人用户提供了一个便捷的一站式服务平台。通过采用Spring Boot框架,系统实现了快速开发与部署,同时保证了系统的高可扩展性和稳定性,支持未来功能的迭代更新和性能优化。
此外,系统还针对医生和护工提供了专业的管理工具,包括医疗管理、住院管理和药品管理等功能,便于医护人员高效处理日常工作事务,并提高服务质量。管理员则可通过后台管理系统对所有用户信息、内容资源进行有效管理与维护,确保系统的安全运行。整个项目充分考虑了用户体验和实际需求,结合现代化的信息技术手段,力求为老年群体提供更加贴心、全面的养老服务解决方案。
关键词:健康养老系统;Spring Boot;Java;MySQL
This paper introduces a health care system based on Spring Boot framework, aiming to improve the efficiency and quality of health management and service for the elderly. The system integrates core function modules such as user registration and login, announcement information release, news information browsing, doctor information inquiry and appointment consultation, providing a convenient one-stop service platform for elderly users. By using Spring Boot framework, the system can realize rapid development and deployment, and ensure the high scalability and stability of the system, and support the iterative update of future functions and performance optimization.
In addition, the system also provides professional management tools for doctors and nurses, including medical management, hospitalization management and drug management functions, so that medical staff can efficiently deal with daily work affairs and improve service quality. The administrator can effectively manage and maintain all user information and content resources through the background management system to ensure the safe operation of the system. The whole project fully considers the user experience and actual needs, combined with modern information technology means, and strives to provide more intimate and comprehensive elderly care service solutions for the elderly.
Keywords:A healthy pension system; Spring Boot; Java; MySQL
目 录
第1章绪 论
1.1选题依据
随着全球人口老龄化进程的加速,老年人群体的数量逐年增加,养老服务的需求愈发迫切。长期以来,传统的养老模式主要依赖家庭成员的照料和社会服务机构的支持。然而,随着社会结构的变化和人口老龄化的加深,传统的养老模式面临诸多挑战。家庭照料往往因劳动力短缺、照料资源有限而无法满足老年人多样化的需求,社会服务机构则受制于人员不足、服务质量参差不齐等问题,导致老年人在生活质量、健康管理等方面存在较大缺陷。传统养老模式未能有效应对老年人群体在健康监护、医疗保障、生活照料等方面的复杂需求,造成了许多老年人在生活中的孤独感、健康风险及安全隐患。因此,寻找新的养老服务方式,提升老年人生活质量,成为了社会亟待解决的问题。
1.2国内外研究现状
1.2.1国内研究现状
近年来,随着我国人口老龄化加剧,智慧养老的研究逐渐成为学术界的热点问题。王梦奇设计的健康管理系统本着建立完善的数据采集、智能分析、个性化干预体系的原则,开发了针对会员健康状态进行统计分析、校园相关健身活动线上预约和制定预防措施等一系功能,并利用微信小程序技术开发了健康管理移动端,让会员能够在移动端进行健康监测、结果查询等操作。史森中以5G、WiFi网络技术作为通信链路,结合人工智能技术设计居家养老健康管理系统。他指出,人工智能技术能够有效支持智慧养老服务,提升养老服务的质量和效率,但同时也面临数据安全和隐私保护等挑战。江苏康优凯欣智慧养老平台通过健康管理系统等,形成一个以家庭为核心、社区养老服务网络为支撑的居家养老服务体系。该平台的特点在于降低养老成本, 提升服务效率,保障老年人的权益,使养老更加规范化。葛英云提出的智慧化背景下社区养老服务网格化管理系统建设是一个系统化、全面化的过程,主要包括搭建养老服务网格化管理组织架构、建设养老服务网格化管理运行机制、设计养老服务网格化管理服务流程三大方面,实现对社区养老服务各项资源和服务内容的高效整合,极大地提升了社区养老服务的质量和效率。潘智兴则从ERG需求、健康老龄化理论的角度来看,在智慧养老服务系统中,首先要考虑满足老年人对健康养老的需求,从协调治理、共享经济理论的角度来看,健康养老服务系统的发展是为了打造更有效的养老方式,使老年人可以继续实现自身价值,同时全面地满足多样化的养老需求。
这些研究表明,国内养老系统的设计与实现已经逐步从传统的模式向智能化、信息化转型。大数据、云计算、物联网等技术的应用,正在为健康养老提供更加精准、高效的解决方案。学者们对数据共享、隐私保护、服务生态系统等方面进行了广泛研究,推动了养老领域的理论与实践进步。
1.2.2国外研究现状
国外在养老领域的研究也已取得显著进展,特别是在信息技术与养老服务的结合上。英国依托社区建立养老服务中心,利用完善的互联网信息技术为老年人提供丰富、快捷 的养老服务,其最为突出的是在医疗领域,以信息化技术为依托,研究出台了丰富的健康养老,实现了数字医疗、远程医疗、移动医疗等的模式,为老年人提供及时、完善、高效的医疗服务,从而提高老年人的健康水平和独立生活的能力。欧洲委员会支持研究了一个可以促进多学科团队(MDT)成员交流的智能化平台,旨在向多病老年病人提供综合护理,包括多学科团队成员(MDTs)、老年病人、非正式照护 者(ICG)3个用户系统,存在3种不同类型的用户与系 统交互,涉及临床决策支持模块(CDSM)、病人授权平 台(PEP)、协调护理治疗平台(C3DP)3个模块,研究结果显示,其用户应用的满意度较高。在互联网、移动互联网、物联网“三网”融合技术背景下,开发设计一款基于智能数字化的智慧养老管理系统,该系统利用可穿戴设备RFID智能手环对老人身体健康实施数据采集,通过连接系统平台实现生理监测、视频监控、连接社区养老院等功能,以精准智能的数据分析来预测老人的身体状况,有效提升养老管理的效率和服务质量。
国外一些研究提出了如何通过云计算平台,提升养老服务中的数据分析与服务质量,确保老年人在智能环境下的生活质量。随着技术的不断进步,物联网、人工智能等技术已逐步融入养老系统,为提升老年人生活质量提供了重要支持。这些研究不仅为国外养老系统的设计与实现提供了理论指导,也推动了智能技术在养老领域的实际应用。
1.3研究目的与意义
本研究的主要目的在于设计并实现一个基于Spring Boot框架的健康养老系统,旨在通过信息化手段提升老年人健康管理和服务的效率与质量。随着老龄化社会的到来,老年人在医疗咨询、健康管理等方面的需求日益增加,而传统服务模式难以满足这些需求。因此,开发一个集用户注册登录、公告信息发布、新闻资讯浏览、医生信息查询及预约咨询等功能于一体的综合平台显得尤为重要。该系统不仅能够为老年用户提供便捷的服务体验,还能帮助医护人员更高效地管理日常工作,从而提高整体服务质量。
从社会意义上看,该健康养老系统的实施具有重要的现实价值和社会效益。首先,它有助于缓解当前养老服务资源紧张的局面,通过信息化手段优化资源配置,提升服务效率。其次,系统的广泛应用可以促进养老服务行业的数字化转型,推动行业向更加智能化、人性化方向发展。此外,系统的设计充分考虑了老年人的实际需求和使用习惯,确保其易用性和实用性,从而有效改善老年人的生活质量,增强他们的幸福感和安全感。综上所述,本研究不仅响应了社会对高质量养老服务的需求,也为构建和谐社会提供了有力的技术支持。
第2章相关技术介绍
2.1SpringBoot框架介绍
SpringBoot是Spring家族中的一个重要成员,它简化了Spring应用的初始搭建和开发过程[1]。通过提供一系列默认配置和自动装配机制,SpringBoot使得开发者能够更快地构建出生产级别的Spring应用。它支持多种开发工具和框架,如Maven、Gradle等,并且可以与多种数据库和缓存技术无缝集成[2]。SpringBoot的简洁性和高效性使其成为开发企业级应用的首选框架之一。在本次毕业设计中,SpringBoot框架为健康养老系统的后端开发提供了强大的支持。
2.2MySQL数据库
MySQL是一款开源的关系型数据库管理系统,它以其高性能、高可靠性和易用性而著称。MySQL支持多种存储引擎,如InnoDB、MyISAM等,能够满足不同应用场景的需求[3]。它提供了丰富的SQL语法和函数,使得开发者能够方便地进行数据查询、更新和删除操作。MySQL还支持事务处理、索引优化和复制等高级功能,为数据的完整性和安全性提供了有力保障。在本次毕业设计中,MySQL数据库作为健康养老系统的数据存储核心,承担着存储和管理房屋信息、用户信息等重要数据的任务。而且通过合理的数据库设计和优化,确保了系统的数据访问效率和数据安全性[4]。
2.3Java语言
JAVA是一种广泛使用的编程语言,具有跨平台、面向对象、安全性高等特点。JAVA语言提供了丰富的类库和API,使得开发者能够轻松地进行网络编程、数据库操作、图形界面开发等任务[4]。JAVA还支持多线程编程和分布式计算,为开发高性能和可扩展的应用提供了有力支持[5]。所以本次毕设选择了JAVA作为健康养老系统的开发语言。通过利用JAVA的面向对象特性和丰富的类库资源,成功实现了系统的各个功能模块,并保证了系统的稳定性和可扩展性。而且JAVA的跨平台特性也使得此次毕业设计能够在不同的操作系统和硬件平台上运行,为用户提供了更加便捷的使用体验。
第3章系统分析
3.1可行性分析
3.1.1技术可行性
基于Spring Boot框架开发健康养老系统具有显著优势。Spring Boot以其简洁的配置、高效的性能以及强大的集成能力,为快速构建稳定、可扩展的Web应用提供了坚实基础[7]。结合MySQL数据库的高效存储与检索能力,以及Java语言的广泛应用与成熟生态,系统能够实现复杂的数据处理与业务逻辑[8]。此外前端采用Vue.js等现代前端框架,可确保用户界面的流畅与互动性,技术实现路径清晰可行。
3.1.2经济可行性
该系统开发成本相对较低,主要投入在于人力与硬件资源。Spring Boot及MySQL均为开源技术,无需额外购买软件许可,降低了开发成本。如果系统上线可通过提供便捷、透明的租赁服务,可吸引大量用户,进而通过广告、增值服务等方式实现盈利,具有良好的经济回报预期。此外,系统维护成本适中,便于长期运营与迭代升级。
3.1.3操作可行性
系统界面简洁友好,操作流程简单,用户无需复杂培训即可上手。系统功能模块化设计,包括医疗管理、药品管理、住院管理、医生咨询、预约、用户管理等,便于用户快速完成操作。且系统支持多角色操作,管理员和普通用户均可根据权限进行相应操作,提升了管理效率。
3.1.4社会可行性
该健康养老系统的开发与应用具有显著的社会可行性。随着人口老龄化的加剧,社会对高效、便捷的养老服务需求日益增长。本系统通过整合多种功能模块,提供了一站式的健康管理和服务平台,有效缓解了老年人在获取医疗咨询、健康管理等方面面临的困难。此外,系统的易用性和高扩展性使其能够广泛适用于不同地区的养老机构和社区,促进了养老服务的普及和质量提升,增强了社会的整体福祉水平。因此,该系统不仅响应了当前社会的需求,也为未来的养老服务发展提供了强有力的支持。
3.2系统功能需求
健康养老系统包含老人用户、医生用户、护工用户和管理员四个角色划分,每个角色对应的主要功能如下:
3.2.1老人用户主要功能
(1)注册登录:用户可以通过注册成为系统用户,注册后可以用账号密码登录系统。
(2)首页:用户进入健康养老系统的时候,首先映入眼帘的是系统的首页、公告信息、新闻咨询、医生信息等信息。
(3)公告信息:用户点击可查看网站公告、关于我们、联系方式和网站介绍等信息,方便用户浏览了解系统公告信息。
(4)新闻资讯:用户点击可查看新闻资讯,同时可对咨讯文章进行点赞、收藏和评论。
(5)医生信息:用户点击可通过搜索医生姓名进行查看医生信息列表,点击进入想要咨询的医生可查看详情信息,可对医生信息进行点赞、收藏和评论。点击进入“咨询”按钮可添加咨询内容;点击“预约”按钮可填写预约信息,包括预约备注等。
(6)我的账户:用户可以在个人账户中查看并管理自己的个人信息。包括个人资料、修改密码等。
(7)个人中心:个人中心包含多个功能模块,如个人首页、预约信息、入院记录、病历档案、处方信息、用药记录、问诊咨询、出院记录、外出申请、留言记录、收藏和评论管理。点击进入“入院记录”可查看入院信息,可点击”外出“和”留言“按钮进行填写相关信息。点击进入”处方信息“可查看医生开具的处方详情,可点击”支付“按钮进行费用支付。同时用户可点击其他功能查看医生和护工添加的相关信息详情。
3.2.2医生用户主要功能
(1)登录:医生用户的账号是由管理员在后台添加的,可直接使用账号、密码进行登录系统。
(2)后台首页:医生用户点击可查看床位信息和药品仓库统计数据图。
(3)医疗管理:医疗管理包含医生信息管理、预约信息管理、问诊咨询管理三个模块。点击进入“预约信息管理”可查看预约信息列表,医生可对用户的预约信息进行审核回复,审核后可点击“入院”按钮填写用户的入院信息。点击进入”问诊咨询管理“可查看用户的问诊信息,可对问诊信息进行审核回复。
(4)住院管理:住院管理包含床位信息管理、入院记录管理、病历档案管理、出院记录管理、外出申请管理、留言记录管理六个模块。点击进入“入院记录管理”可查看入院记录列表,同时可点击“出院”、“处方”和“病历”按钮填写相关信息,同时出院时也是回到此模块进行操作。同时可查看床位信息、病历档案、外出申请和留言记录相关信息详情。
(5)药品管理:药品管理包含药品仓库管理、处方信息管理和用药记录管理三个模块。点击进入“药品仓库管理”可查看药品仓库列表。
3.2.3护工用户主要功能
(1)登录:护工用户的账号是由管理员在后台添加的,可直接使用账号、密码进行登录系统。
(2)后台首页:护工用户点击可查看床位信息和药品仓库统计数据图。
(3)住院管理:住院管理包含床位信息管理、入院记录管理、病历档案管理、出院记录管理、外出申请管理和留言记录管理六个模块。点击进入”入院记录管理“可查看用户的入院信息,同时可点击”病历“和”外出“按钮填写用户病历信息和审核用户外出申请信息。
(4)药品管理:药品管理包含药品仓库管理、处方信息管理和用药记录管理三个模块。点击进入”处方信息管理“可查看医生出具的处方信息,可点击”记录用药“按钮添加用户的用药信息;同时可查看药品仓库和处方信息详细信息。
3.2.4管理员主要功能
(1)登录:管理员账号密码由系统生成,可使用账号密码可进行登录系统后台,使用系统功能进行管理,并可对自己的个人信息和密码进行管控。
(2)后台首页:管理员点击可查看床位信息和药品仓库统计数据图。
(3)系统用户:管理员可以查看系统用户(管理员、老人用户、医生用户、护工用户)列表中某个用户的详情,可以对用户信息进行查询、审核、添加和删除操作。
(4)医疗管理:医疗管理包含医生信息管理、预约信息管理和问诊咨询管理三个模块。点击进入”医生信息管理“可添加医生信息,包括个人照片、医生用户、医生工号、医生姓名、医生年龄、医生性别、擅长领域和详情介绍。同时可查看预约信息和问诊咨询详情信息。
(5)住院管理:住院管理包含床位信息管理、入院记录管理、病历档案管理、出院记录管理、外出申请管理和留言记录管理六个个模块。点击进入”床位信息管理“可添加床位信息;同时可查看入院记录、出院记录、外出申请、留言记录相关信息详情。
(6)药品管理:药品管理包含药品仓库管理、处方信息管理和用药记录管理三个模块。点击进入”药品仓库管理“可添加药品仓库信息,包括药品名称、药品规格、要批厂商、库存数量、销售单价和药品详情。同时可查看医生处方信息和护工用药记录信息。
(7)系统管理:管理员点击可查看轮播图管理;如需添加新的轮播图,点击右侧“添加”按钮,上传图片,输入标题和链接,点击“确认”按钮进行添加;同时可对轮播图进行增删改查。
(8)公告信息管理:当管理点击“公告信息管理”时,可查看公告信息;如需添加新的公告信息,点击右侧“添加”按钮,输入标题和正文,点击“确认”按钮进行添加。
(9)资源管理:管理员点击可查看新闻资讯和资讯分类;如需添加新的资讯,点击“添加”按钮,上传封面图,输入标题,选择分类,输入标签、描述和正文,点击“确认”按钮进行添加。同时可对资讯和分类行增删改查。
3.3非功能性需求分析
在健康养老系统的毕业设计中,非功能性需求分析是也是很重要的。它主要关注系统除了基本功能外的其他特性,如性能、安全性、易用性、可维护性等,这些特性对于确保系统的稳定运行和用户满意度至关重要。
性能:系统需要能够处理高并发请求,确保在多个用户同时操作时仍能保持稳定运行。
安全性:系统必须采取严格的措施来保护敏感数据,如用户信息、交易记录等,防止数据泄露和非法访问。
易用性:系界面友好直观,操作流程简化,提升用户体验。
可维护性:代码结构清晰,文档完备,便于后续开发与问题排查。
3.4系统用户用例分析
3.4.1老人用户用例图
老人用户用例图如下所示:

图3-1 老人用户用例图
3.4.2医生用户用例图
医生用户用例图如下所示:

图3-2 医生用户用例图
3.4.3护工用户用例图
护工用户用例图如下所示:

图3-3 护工用户用例图
3.4.4管理员用例图
管理员用例图如下所示:

图3-4 管理员用例图
第4章
系统设计
4.1功能模块设计
健康养老系统主要涉及有老人用户、医生用户、护工用户和管理员四个角色。每个角色对应的功能模块如图所示。
图4-1系统功能结构图
4.2数据库设计
4.2.1概念设计
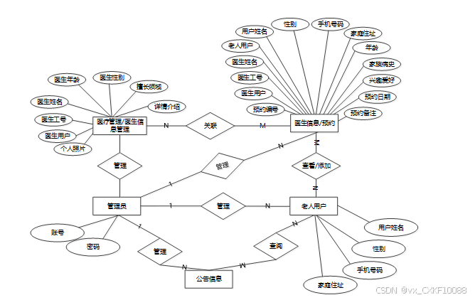
在数据库概念模型设计的时候,一般都采用E-R实体图进行展示,在实体图中可以展示出数据库表中的所有字段名称。下面是整个健康养老系统中主要的数据库表总E-R实体关系图。

图4-2总体ER图
4.2.2逻辑设计
通过上一小节健康养老系统中总E-R关系图上得出一共需要创建很多个数据表。在此主要罗列几个主要的数据库表结构设计。
介绍了一些根据各类别主要数据库表的设计结构以及基本功能建立数据库表:
表 4-1-access_token(登陆访问时长)
| 编号 | 字段名 | 类型 | 长度 | 是否非空 | 是否主键 | 注释 |
| 1 | token_id | int | 是 | 是 | 临时访问牌ID | |
| 2 | token | varchar | 64 | 否 | 否 | 临时访问牌 |
| 3 | info | text | 65535 | 否 | 否 | 信息 |
| 4 | maxage | int | 是 | 否 | 最大寿命:默认2小时 | |
| 5 | create_time | timestamp | 是 | 否 | 创建时间 | |
| 6 | update_time | timestamp | 是 | 否 | 更新时间 | |
| 7 | user_id | int | 是 | 否 | 用户编号 |
表 4-2-admission_record(入院记录)
| 编号 | 字段名 | 类型 | 长度 | 是否非空 | 是否主键 | 注释 |
| 1 | admission_record_id | int | 是 | 是 | 入院记录ID | |
| 2 | check_in_number | varchar | 64 | 否 | 否 | 入住编号 |
| 3 | doctor_users | int | 否 | 否 | 医生用户 | |
| 4 | doctors_id | varchar | 64 | 否 | 否 | 医生工号 |
| 5 | doctors_name | varchar | 64 | 否 | 否 | 医生姓名 |
| 6 | elderly_users | int | 否 | 否 | 老人用户 | |
| 7 | user_name | varchar | 64 | 否 | 否 | 用户姓名 |
| 8 | gender | varchar | 64 | 否 | 否 | 性别 |
| 9 | phone_number | varchar | 16 | 否 | 否 | 手机号码 |
| 10 | home_address | varchar | 64 | 否 | 否 | 家庭住址 |
| 11 | age | double | 否 | 否 | 年龄 | |
| 12 | family_medical_history | varchar | 64 | 否 | 否 | 家族病史 |
| 13 | hobby | varchar | 64 | 否 | 否 | 兴趣爱好 |
| 14 | ward_name | varchar | 64 | 否 | 否 | 病房名称 |
| 15 | ward_address | varchar | 64 | 否 | 否 | 病房地址 |
| 16 | bed_unit_price | varchar | 64 | 否 | 否 | 床位单价 |
| 17 | number_of_beds_used | double | 否 | 否 | 使用床数 | |
| 18 | check_in_date | date | 否 | 否 | 入住日期 | |
| 19 | responsible_for_caregivers | int | 否 | 否 | 负责护工 | |
| 20 | discharge_record_limit_times | int | 是 | 否 | 出院限制次数 | |
| 21 | prescription_information_limit_times | int | 是 | 否 | 处方限制次数 | |
| 22 | medical_records_limit_times | int | 是 | 否 | 病历限制次数 | |
| 23 | application_for_going_out_limit_times | int | 是 | 否 | 外出限制次数 | |
| 24 | message_record_limit_times | int | 是 | 否 | 留言限制次数 | |
| 25 | create_time | datetime | 是 | 否 | 创建时间 | |
| 26 | update_time | timestamp | 是 | 否 | 更新时间 | |
| 27 | source_table | varchar | 255 | 否 | 否 | 来源表 |
| 28 | source_id | int | 否 | 否 | 来源ID | |
| 29 | source_user_id | int | 否 | 否 | 来源用户 |
表 4-3-application_for_going_out(外出申请)
| 编号 | 字段名 | 类型 | 长度 | 是否非空 | 是否主键 | 注释 |
| 1 | application_for_going_out_id | int | 是 | 是 | 外出申请ID | |
| 2 | outbound_number | varchar | 64 | 否 | 否 | 外出编号 |
| 3 | doctor_users | int | 否 | 否 | 医生用户 | |
| 4 | doctors_id | varchar | 64 | 否 | 否 | 医生工号 |
| 5 | doctors_name | varchar | 64 | 否 | 否 | 医生姓名 |
| 6 | elderly_users | int | 否 | 否 | 老人用户 | |
| 7 | user_name | varchar | 64 | 否 | 否 | 用户姓名 |
| 8 | gender | varchar | 64 | 否 | 否 | 性别 |
| 9 | phone_number | varchar | 16 | 否 | 否 | 手机号码 |
| 10 | home_address | varchar | 64 | 否 | 否 | 家庭住址 |
| 11 | age | double | 否 | 否 | 年龄 | |
| 12 | family_medical_history | varchar | 64 | 否 | 否 | 家族病史 |
| 13 | hobby | varchar | 64 | 否 | 否 | 兴趣爱好 |
| 14 | ward_name | varchar | 64 | 否 | 否 | 病房名称 |
| 15 | ward_address | varchar | 64 | 否 | 否 | 病房地址 |
| 16 | bed_unit_price | varchar | 64 | 否 | 否 | 床位单价 |
| 17 | responsible_for_caregivers | int | 否 | 否 | 负责护工 | |
| 18 | date_of_departure | date | 否 | 否 | 外出日期 | |
| 19 | reason_for_going_out | text | 65535 | 否 | 否 | 外出原因 |
| 20 | examine_state | varchar | 16 | 是 | 否 | 审核状态 |
| 21 | examine_reply | varchar | 16 | 否 | 否 | 审核回复 |
| 22 | create_time | datetime | 是 | 否 | 创建时间 | |
| 23 | update_time | timestamp | 是 | 否 | 更新时间 | |
| 24 | source_table | varchar | 255 | 否 | 否 | 来源表 |
| 25 | source_id | int | 否 | 否 | 来源ID | |
| 26 | source_user_id | int | 否 | 否 | 来源用户 |
表 4-4-appointment_information(预约信息)
| 编号 | 字段名 | 类型 | 长度 | 是否非空 | 是否主键 | 注释 |
| 1 | appointment_information_id | int | 是 | 是 | 预约信息ID | |
| 2 | appointment_number | varchar | 64 | 否 | 否 | 预约编号 |
| 3 | doctor_users | int | 否 | 否 | 医生用户 | |
| 4 | doctors_id | varchar | 64 | 否 | 否 | 医生工号 |
| 5 | doctors_name | varchar | 64 | 否 | 否 | 医生姓名 |
| 6 | elderly_users | int | 否 | 否 | 老人用户 | |
| 7 | user_name | varchar | 64 | 否 | 否 | 用户姓名 |
| 8 | gender | varchar | 64 | 否 | 否 | 性别 |
| 9 | phone_number | varchar | 16 | 否 | 否 | 手机号码 |
| 10 | home_address | varchar | 64 | 否 | 否 | 家庭住址 |
| 11 | age | double | 否 | 否 | 年龄 | |
| 12 | family_medical_history | varchar | 64 | 否 | 否 | 家族病史 |
| 13 | hobby | varchar | 64 | 否 | 否 | 兴趣爱好 |
| 14 | appointment_date | date | 否 | 否 | 预约日期 | |
| 15 | appointment_remarks | text | 65535 | 否 | 否 | 预约备注 |
| 16 | examine_state | varchar | 16 | 是 | 否 | 审核状态 |
| 17 | examine_reply | varchar | 16 | 否 | 否 | 审核回复 |
| 18 | admission_record_limit_times | int | 是 | 否 | 入院限制次数 | |
| 19 | create_time | datetime | 是 | 否 | 创建时间 | |
| 20 | update_time | timestamp | 是 | 否 | 更新时间 | |
| 21 | source_table | varchar | 255 | 否 | 否 | 来源表 |
| 22 | source_id | int | 否 | 否 | 来源ID | |
| 23 | source_user_id | int | 否 | 否 | 来源用户 |
表 4-5-article(文章)
| 编号 | 字段名 | 类型 | 长度 | 是否非空 | 是否主键 | 注释 |
| 1 | article_id | mediumint | 是 | 是 | 文章id | |
| 2 | title | varchar | 125 | 是 | 是 | 标题 |
| 3 | type | varchar | 64 | 是 | 否 | 文章分类 |
| 4 | hits | int | 是 | 否 | 点击数 | |
| 5 | praise_len | int | 是 | 否 | 点赞数 | |
| 6 | create_time | timestamp | 是 | 否 | 创建时间 | |
| 7 | update_time | timestamp | 是 | 否 | 更新时间 | |
| 8 | source | varchar | 255 | 否 | 否 | 来源 |
| 9 | url | varchar | 255 | 否 | 否 | 来源地址 |
| 10 | tag | varchar | 255 | 否 | 否 | 标签 |
| 11 | content | longtext | 4294967295 | 否 | 否 | 正文 |
| 12 | img | varchar | 255 | 否 | 否 | 封面图 |
| 13 | description | text | 65535 | 否 | 否 | 文章描述 |
表 4-6-article_type(文章分类)
| 编号 | 字段名 | 类型 | 长度 | 是否非空 | 是否主键 | 注释 |
| 1 | type_id | smallint | 是 | 是 | 分类ID | |
| 2 | display | smallint | 是 | 否 | 显示顺序 | |
| 3 | name | varchar | 16 | 是 | 否 | 分类名称 |
| 4 | father_id | smallint | 是 | 否 | 上级分类ID | |
| 5 | description | varchar | 255 | 否 | 否 | 描述 |
| 6 | icon | text | 65535 | 否 | 否 | 分类图标 |
| 7 | url | varchar | 255 | 否 | 否 | 外链地址 |
| 8 | create_time | timestamp | 是 | 否 | 创建时间 | |
| 9 | update_time | timestamp | 是 | 否 | 更新时间 |
表 4-7-auth(用户权限管理)
| 编号 | 字段名 | 类型 | 长度 | 是否非空 | 是否主键 | 注释 |
| 1 | auth_id | int | 是 | 是 | 授权ID | |
| 2 | user_group | varchar | 64 | 否 | 否 | 用户组 |
| 3 | mod_name | varchar | 64 | 否 | 否 | 模块名 |
| 4 | table_name | varchar | 64 | 否 | 否 | 表名 |
| 5 | page_title | varchar | 255 | 否 | 否 | 页面标题 |
| 6 | path | varchar | 255 | 否 | 否 | 路由路径 |
| 7 | parent | varchar | 64 | 否 | 否 | 父级菜单 |
| 8 | parent_sort | int | 是 | 否 | 父级菜单排序 | |
| 9 | position | varchar | 32 | 否 | 否 | 位置 |
| 10 | mode | varchar | 32 | 是 | 否 | 跳转方式 |
| 11 | add | tinyint | 是 | 否 | 是否可增加 | |
| 12 | del | tinyint | 是 | 否 | 是否可删除 | |
| 13 | set | tinyint | 是 | 否 | 是否可修改 | |
| 14 | get | tinyint | 是 | 否 | 是否可查看 | |
| 15 | field_add | text | 65535 | 否 | 否 | 添加字段 |
| 16 | field_set | text | 65535 | 否 | 否 | 修改字段 |
| 17 | field_get | text | 65535 | 否 | 否 | 查询字段 |
| 18 | table_nav_name | varchar | 500 | 否 | 否 | 跨表导航名称 |
| 19 | table_nav | varchar | 500 | 否 | 否 | 跨表导航 |
| 20 | option | text | 65535 | 否 | 否 | 配置 |
| 21 | create_time | timestamp | 是 | 否 | 创建时间 | |
| 22 | update_time | timestamp | 是 | 否 | 更新时间 |
表 4-8-bed_information(床位信息)
| 编号 | 字段名 | 类型 | 长度 | 是否非空 | 是否主键 | 注释 |
| 1 | bed_information_id | int | 是 | 是 | 床位信息ID | |
| 2 | ward_name | varchar | 64 | 是 | 是 | 病房名称 |
| 3 | remaining_beds | double | 否 | 否 | 剩余床位 | |
| 4 | bed_unit_price | double | 否 | 否 | 床位单价 | |
| 5 | ward_address | varchar | 64 | 否 | 否 | 病房地址 |
| 6 | create_time | datetime | 是 | 否 | 创建时间 | |
| 7 | update_time | timestamp | 是 | 否 | 更新时间 |
表 4-9-code_token(验证码)
| 编号 | 字段名 | 类型 | 长度 | 是否非空 | 是否主键 | 注释 |
| 1 | code_token_id | int | 是 | 是 | 验证码ID | |
| 2 | token | varchar | 255 | 否 | 否 | 令牌 |
| 3 | code | varchar | 255 | 否 | 否 | 验证码 |
| 4 | expire_time | timestamp | 是 | 否 | 失效时间 | |
| 5 | create_time | timestamp | 是 | 否 | 创建时间 | |
| 6 | update_time | timestamp | 是 | 否 | 更新时间 |
表 4-10-collect(收藏)
| 编号 | 字段名 | 类型 | 长度 | 是否非空 | 是否主键 | 注释 |
| 1 | collect_id | int | 是 | 是 | 收藏ID | |
| 2 | user_id | int | 是 | 是 | 收藏人ID | |
| 3 | source_table | varchar | 255 | 否 | 否 | 来源表 |
| 4 | source_field | varchar | 255 | 否 | 否 | 来源字段 |
| 5 | source_id | int | 是 | 否 | 来源ID | |
| 6 | title | varchar | 255 | 否 | 否 | 标题 |
| 7 | img | varchar | 255 | 否 | 否 | 封面 |
| 8 | create_time | timestamp | 是 | 否 | 创建时间 | |
| 9 | update_time | timestamp | 是 | 否 | 更新时间 |
表 4-11-comment(评论)
| 编号 | 字段名 | 类型 | 长度 | 是否非空 | 是否主键 | 注释 |
| 1 | comment_id | int | 是 | 是 | 评论ID | |
| 2 | user_id | int | 是 | 是 | 评论人ID | |
| 3 | reply_to_id | int | 是 | 否 | 回复评论ID | |
| 4 | content | longtext | 4294967295 | 否 | 否 | 内容 |
| 5 | nickname | varchar | 255 | 否 | 否 | 昵称 |
| 6 | avatar | varchar | 255 | 否 | 否 | 头像地址 |
| 7 | create_time | timestamp | 是 | 否 | 创建时间 | |
| 8 | update_time | timestamp | 是 | 否 | 更新时间 | |
| 9 | source_table | varchar | 255 | 否 | 否 | 来源表 |
| 10 | source_field | varchar | 255 | 否 | 否 | 来源字段 |
| 11 | source_id | int | 是 | 否 | 来源ID |
表 4-12-consultation_and_consultation(问诊咨询)
| 编号 | 字段名 | 类型 | 长度 | 是否非空 | 是否主键 | 注释 |
| 1 | consultation_and_consultation_id | int | 是 | 是 | 问诊咨询ID | |
| 2 | doctor_users | int | 否 | 否 | 医生用户 | |
| 3 | doctors_id | varchar | 64 | 否 | 否 | 医生工号 |
| 4 | doctors_name | varchar | 64 | 否 | 否 | 医生姓名 |
| 5 | elderly_users | int | 否 | 否 | 老人用户 | |
| 6 | user_name | varchar | 64 | 否 | 否 | 用户姓名 |
| 7 | gender | varchar | 64 | 否 | 否 | 性别 |
| 8 | phone_number | varchar | 16 | 否 | 否 | 手机号码 |
| 9 | home_address | varchar | 64 | 否 | 否 | 家庭住址 |
| 10 | age | double | 否 | 否 | 年龄 | |
| 11 | family_medical_history | varchar | 64 | 否 | 否 | 家族病史 |
| 12 | date_of_consultation | date | 否 | 否 | 问诊日期 | |
| 13 | consultation_content | text | 65535 | 否 | 否 | 咨询内容 |
| 14 | examine_state | varchar | 16 | 是 | 否 | 审核状态 |
| 15 | examine_reply | varchar | 16 | 否 | 否 | 审核回复 |
| 16 | create_time | datetime | 是 | 否 | 创建时间 | |
| 17 | update_time | timestamp | 是 | 否 | 更新时间 | |
| 18 | source_table | varchar | 255 | 否 | 否 | 来源表 |
| 19 | source_id | int | 否 | 否 | 来源ID | |
| 20 | source_user_id | int | 否 | 否 | 来源用户 |
表 4-13-discharge_record(出院记录)
| 编号 | 字段名 | 类型 | 长度 | 是否非空 | 是否主键 | 注释 |
| 1 | discharge_record_id | int | 是 | 是 | 出院记录ID | |
| 2 | check_in_number | varchar | 64 | 否 | 否 | 入住编号 |
| 3 | doctor_users | int | 否 | 否 | 医生用户 | |
| 4 | doctors_id | varchar | 64 | 否 | 否 | 医生工号 |
| 5 | doctors_name | varchar | 64 | 否 | 否 | 医生姓名 |
| 6 | elderly_users | int | 否 | 否 | 老人用户 | |
| 7 | user_name | varchar | 64 | 否 | 否 | 用户姓名 |
| 8 | gender | varchar | 64 | 否 | 否 | 性别 |
| 9 | phone_number | varchar | 16 | 否 | 否 | 手机号码 |
| 10 | home_address | varchar | 64 | 否 | 否 | 家庭住址 |
| 11 | family_medical_history | varchar | 64 | 否 | 否 | 家族病史 |
| 12 | ward_name | varchar | 64 | 否 | 否 | 病房名称 |
| 13 | ward_address | varchar | 64 | 否 | 否 | 病房地址 |
| 14 | bed_unit_price | double | 否 | 否 | 床位单价 | |
| 15 | number_of_beds_used | double | 否 | 否 | 使用床数 | |
| 16 | responsible_for_caregivers | int | 否 | 否 | 负责护工 | |
| 17 | discharge_date | date | 否 | 否 | 出院日期 | |
| 18 | stay_days | double | 否 | 否 | 入住天数 | |
| 19 | payment_amount | double | 否 | 否 | 支付金额 | |
| 20 | pay_state | varchar | 16 | 是 | 否 | 支付状态 |
| 21 | pay_type | varchar | 16 | 否 | 否 | 支付类型: 微信、支付宝、网银 |
| 22 | create_time | datetime | 是 | 否 | 创建时间 | |
| 23 | update_time | timestamp | 是 | 否 | 更新时间 | |
| 24 | source_table | varchar | 255 | 否 | 否 | 来源表 |
| 25 | source_id | int | 否 | 否 | 来源ID | |
| 26 | source_user_id | int | 否 | 否 | 来源用户 |
表 4-14-doctor_information(医生信息)
| 编号 | 字段名 | 类型 | 长度 | 是否非空 | 是否主键 | 注释 |
| 1 | doctor_information_id | int | 是 | 是 | 医生信息ID | |
| 2 | personal_photo | varchar | 255 | 否 | 否 | 个人照片 |
| 3 | doctor_users | int | 否 | 否 | 医生用户 | |
| 4 | doctors_id | varchar | 64 | 否 | 否 | 医生工号 |
| 5 | doctors_name | varchar | 64 | 否 | 否 | 医生姓名 |
| 6 | doctors_age | double | 否 | 否 | 医生年龄 | |
| 7 | doctors_gender | varchar | 64 | 否 | 否 | 医生性别 |
| 8 | specializes_in_specific_fields | text | 65535 | 否 | 否 | 擅长领域 |
| 9 | details_introduction | longtext | 4294967295 | 否 | 否 | 详情介绍 |
| 10 | hits | int | 是 | 否 | 点击数 | |
| 11 | collect_len | int | 是 | 否 | 收藏数 | |
| 12 | comment_len | int | 是 | 否 | 评论数 | |
| 13 | appointment_information_limit_times | int | 是 | 否 | 预约限制次数 | |
| 14 | consultation_and_consultation_limit_times | int | 是 | 否 | 咨询限制次数 | |
| 15 | create_time | datetime | 是 | 否 | 创建时间 | |
| 16 | update_time | timestamp | 是 | 否 | 更新时间 |
表 4-15-doctor_users(医生用户)
| 编号 | 字段名 | 类型 | 长度 | 是否非空 | 是否主键 | 注释 |
| 1 | doctor_users_id | int | 是 | 是 | 医生用户ID | |
| 2 | doctors_id | varchar | 64 | 是 | 是 | 医生工号 |
| 3 | doctors_name | varchar | 64 | 否 | 否 | 医生姓名 |
| 4 | examine_state | varchar | 16 | 是 | 否 | 审核状态 |
| 5 | user_id | int | 是 | 否 | 用户ID | |
| 6 | create_time | datetime | 是 | 否 | 创建时间 | |
| 7 | update_time | timestamp | 是 | 否 | 更新时间 |
表 4-16-drug_warehouse(药品仓库)
| 编号 | 字段名 | 类型 | 长度 | 是否非空 | 是否主键 | 注释 |
| 1 | drug_warehouse_id | int | 是 | 是 | 药品仓库ID | |
| 2 | drug_name | varchar | 64 | 是 | 是 | 药品名称 |
| 3 | drug_specifications | varchar | 64 | 否 | 否 | 药品规格 |
| 4 | pharmaceutical_manufacturers | varchar | 64 | 否 | 否 | 药品厂商 |
| 5 | inventory_quantity | double | 否 | 否 | 库存数量 | |
| 6 | sales_unit_price | double | 否 | 否 | 销售单价 | |
| 7 | drug_details | longtext | 4294967295 | 否 | 否 | 药品详情 |
| 8 | create_time | datetime | 是 | 否 | 创建时间 | |
| 9 | update_time | timestamp | 是 | 否 | 更新时间 |
表 4-17-elderly_users(老人用户)
| 编号 | 字段名 | 类型 | 长度 | 是否非空 | 是否主键 | 注释 |
| 1 | elderly_users_id | int | 是 | 是 | 老人用户ID | |
| 2 | user_name | varchar | 64 | 否 | 否 | 用户姓名 |
| 3 | gender | varchar | 64 | 否 | 否 | 性别 |
| 4 | phone_number | varchar | 16 | 否 | 否 | 手机号码 |
| 5 | home_address | varchar | 64 | 否 | 否 | 家庭住址 |
| 6 | age | double | 否 | 否 | 年龄 | |
| 7 | family_medical_history | varchar | 64 | 否 | 否 | 家族病史 |
| 8 | hobby | varchar | 64 | 否 | 否 | 兴趣爱好 |
| 9 | examine_state | varchar | 16 | 是 | 否 | 审核状态 |
| 10 | user_id | int | 是 | 否 | 用户ID | |
| 11 | create_time | datetime | 是 | 否 | 创建时间 | |
| 12 | update_time | timestamp | 是 | 否 | 更新时间 |
表 4-18-hits(用户点击)
| 编号 | 字段名 | 类型 | 长度 | 是否非空 | 是否主键 | 注释 |
| 1 | hits_id | int | 是 | 是 | 点赞ID | |
| 2 | user_id | int | 是 | 否 | 点赞人 | |
| 3 | create_time | timestamp | 是 | 否 | 创建时间 | |
| 4 | update_time | timestamp | 是 | 否 | 更新时间 | |
| 5 | source_table | varchar | 255 | 否 | 否 | 来源表 |
| 6 | source_field | varchar | 255 | 否 | 否 | 来源字段 |
| 7 | source_id | int | 是 | 否 | 来源ID |
表 4-19-medical_records(病历档案)
| 编号 | 字段名 | 类型 | 长度 | 是否非空 | 是否主键 | 注释 |
| 1 | medical_records_id | int | 是 | 是 | 病历档案ID | |
| 2 | medical_record_number | varchar | 64 | 否 | 否 | 病历编号 |
| 3 | doctor_users | int | 否 | 否 | 医生用户 | |
| 4 | doctors_id | varchar | 64 | 否 | 否 | 医生工号 |
| 5 | doctors_name | varchar | 64 | 否 | 否 | 医生姓名 |
| 6 | elderly_users | int | 否 | 否 | 老人用户 | |
| 7 | user_name | varchar | 64 | 否 | 否 | 用户姓名 |
| 8 | gender | varchar | 64 | 否 | 否 | 性别 |
| 9 | phone_number | varchar | 16 | 否 | 否 | 手机号码 |
| 10 | home_address | varchar | 64 | 否 | 否 | 家庭住址 |
| 11 | age | double | 否 | 否 | 年龄 | |
| 12 | family_medical_history | varchar | 64 | 否 | 否 | 家族病史 |
| 13 | hobby | varchar | 64 | 否 | 否 | 兴趣爱好 |
| 14 | responsible_for_caregivers | int | 否 | 否 | 负责护工 | |
| 15 | record_date | date | 否 | 否 | 记录日期 | |
| 16 | health | text | 65535 | 否 | 否 | 健康状况 |
| 17 | medical_record_files | varchar | 255 | 否 | 否 | 病历文件 |
| 18 | create_time | datetime | 是 | 否 | 创建时间 | |
| 19 | update_time | timestamp | 是 | 否 | 更新时间 | |
| 20 | source_table | varchar | 255 | 否 | 否 | 来源表 |
| 21 | source_id | int | 否 | 否 | 来源ID | |
| 22 | source_user_id | int | 否 | 否 | 来源用户 |
表 4-20-medication_records(用药记录)
| 编号 | 字段名 | 类型 | 长度 | 是否非空 | 是否主键 | 注释 |
| 1 | medication_records_id | int | 是 | 是 | 用药记录ID | |
| 2 | prescription_number | varchar | 64 | 否 | 否 | 处方编号 |
| 3 | doctor_users | int | 否 | 否 | 医生用户 | |
| 4 | doctors_id | varchar | 64 | 否 | 否 | 医生工号 |
| 5 | doctors_name | varchar | 64 | 否 | 否 | 医生姓名 |
| 6 | elderly_users | int | 否 | 否 | 老人用户 | |
| 7 | user_name | varchar | 64 | 否 | 否 | 用户姓名 |
| 8 | gender | varchar | 64 | 否 | 否 | 性别 |
| 9 | phone_number | varchar | 16 | 否 | 否 | 手机号码 |
| 10 | home_address | varchar | 64 | 否 | 否 | 家庭住址 |
| 11 | family_medical_history | varchar | 64 | 否 | 否 | 家族病史 |
| 12 | ward_name | varchar | 64 | 否 | 否 | 病房名称 |
| 13 | ward_address | varchar | 64 | 否 | 否 | 病房地址 |
| 14 | responsible_for_caregivers | int | 否 | 否 | 负责护工 | |
| 15 | drug_name | varchar | 64 | 否 | 否 | 药品名称 |
| 16 | drug_specifications | varchar | 64 | 否 | 否 | 药品规格 |
| 17 | pharmaceutical_manufacturers | varchar | 64 | 否 | 否 | 药品厂商 |
| 18 | medication_date | date | 否 | 否 | 用药日期 | |
| 19 | medication_quantity | double | 否 | 否 | 用药数量 | |
| 20 | medication_notes | text | 65535 | 否 | 否 | 用药备注 |
| 21 | create_time | datetime | 是 | 否 | 创建时间 | |
| 22 | update_time | timestamp | 是 | 否 | 更新时间 | |
| 23 | source_table | varchar | 255 | 否 | 否 | 来源表 |
| 24 | source_id | int | 否 | 否 | 来源ID | |
| 25 | source_user_id | int | 否 | 否 | 来源用户 |
表 4-21-message_record(留言记录)
| 编号 | 字段名 | 类型 | 长度 | 是否非空 | 是否主键 | 注释 |
| 1 | message_record_id | int | 是 | 是 | 留言记录ID | |
| 2 | message_number | varchar | 64 | 否 | 否 | 留言编号 |
| 3 | doctor_users | int | 否 | 否 | 医生用户 | |
| 4 | doctors_id | varchar | 64 | 否 | 否 | 医生工号 |
| 5 | doctors_name | varchar | 64 | 否 | 否 | 医生姓名 |
| 6 | elderly_users | int | 否 | 否 | 老人用户 | |
| 7 | user_name | varchar | 64 | 否 | 否 | 用户姓名 |
| 8 | gender | varchar | 64 | 否 | 否 | 性别 |
| 9 | phone_number | varchar | 16 | 否 | 否 | 手机号码 |
| 10 | home_address | varchar | 64 | 否 | 否 | 家庭住址 |
| 11 | family_medical_history | varchar | 64 | 否 | 否 | 家族病史 |
| 12 | hobby | varchar | 64 | 否 | 否 | 兴趣爱好 |
| 13 | ward_name | varchar | 64 | 否 | 否 | 病房名称 |
| 14 | ward_address | varchar | 64 | 否 | 否 | 病房地址 |
| 15 | responsible_for_caregivers | int | 否 | 否 | 负责护工 | |
| 16 | message_content | text | 65535 | 否 | 否 | 留言内容 |
| 17 | examine_state | varchar | 16 | 是 | 否 | 审核状态 |
| 18 | examine_reply | varchar | 16 | 否 | 否 | 审核回复 |
| 19 | create_time | datetime | 是 | 否 | 创建时间 | |
| 20 | update_time | timestamp | 是 | 否 | 更新时间 | |
| 21 | source_table | varchar | 255 | 否 | 否 | 来源表 |
| 22 | source_id | int | 否 | 否 | 来源ID | |
| 23 | source_user_id | int | 否 | 否 | 来源用户 |
表 4-22-notice(公告)
| 编号 | 字段名 | 类型 | 长度 | 是否非空 | 是否主键 | 注释 |
| 1 | notice_id | mediumint | 是 | 是 | 公告ID | |
| 2 | title | varchar | 125 | 是 | 否 | 标题 |
| 3 | content | longtext | 4294967295 | 否 | 否 | 正文 |
| 4 | create_time | timestamp | 是 | 否 | 创建时间 | |
| 5 | update_time | timestamp | 是 | 否 | 更新时间 |
表 4-23-nurse_user(护工用户)
| 编号 | 字段名 | 类型 | 长度 | 是否非空 | 是否主键 | 注释 |
| 1 | nurse_user_id | int | 是 | 是 | 护工用户ID | |
| 2 | caregiver_id | varchar | 64 | 是 | 是 | 护工工号 |
| 3 | name_of_caregiver | varchar | 64 | 否 | 否 | 护工姓名 |
| 4 | age_of_caregiver | double | 否 | 否 | 护工年龄 | |
| 5 | gender_of_caregiver | varchar | 64 | 否 | 否 | 护工性别 |
| 6 | examine_state | varchar | 16 | 是 | 否 | 审核状态 |
| 7 | user_id | int | 是 | 否 | 用户ID | |
| 8 | create_time | datetime | 是 | 否 | 创建时间 | |
| 9 | update_time | timestamp | 是 | 否 | 更新时间 |
表 4-24-praise(点赞)
| 编号 | 字段名 | 类型 | 长度 | 是否非空 | 是否主键 | 注释 |
| 1 | praise_id | int | 是 | 是 | 点赞ID | |
| 2 | user_id | int | 是 | 是 | 点赞人 | |
| 3 | create_time | timestamp | 是 | 否 | 创建时间 | |
| 4 | update_time | timestamp | 是 | 否 | 更新时间 | |
| 5 | source_table | varchar | 255 | 否 | 否 | 来源表 |
| 6 | source_field | varchar | 255 | 否 | 否 | 来源字段 |
| 7 | source_id | int | 是 | 否 | 来源ID | |
| 8 | status | tinyint | 是 | 否 | 点赞状态:1为点赞,0已取消 |
表 4-25-prescription_information(处方信息)
| 编号 | 字段名 | 类型 | 长度 | 是否非空 | 是否主键 | 注释 |
| 1 | prescription_information_id | int | 是 | 是 | 处方信息ID | |
| 2 | prescription_number | varchar | 64 | 否 | 否 | 处方编号 |
| 3 | doctor_users | int | 否 | 否 | 医生用户 | |
| 4 | doctors_id | varchar | 64 | 否 | 否 | 医生工号 |
| 5 | doctors_name | varchar | 64 | 否 | 否 | 医生姓名 |
| 6 | elderly_users | int | 否 | 否 | 老人用户 | |
| 7 | user_name | varchar | 64 | 否 | 否 | 用户姓名 |
| 8 | gender | varchar | 64 | 否 | 否 | 性别 |
| 9 | phone_number | varchar | 16 | 否 | 否 | 手机号码 |
| 10 | home_address | varchar | 64 | 否 | 否 | 家庭住址 |
| 11 | family_medical_history | varchar | 64 | 否 | 否 | 家族病史 |
| 12 | ward_name | varchar | 64 | 否 | 否 | 病房名称 |
| 13 | ward_address | varchar | 64 | 否 | 否 | 病房地址 |
| 14 | check_in_date | date | 否 | 否 | 入住日期 | |
| 15 | responsible_for_caregivers | int | 否 | 否 | 负责护工 | |
| 16 | drug_name | varchar | 64 | 否 | 否 | 药品名称 |
| 17 | drug_specifications | varchar | 64 | 否 | 否 | 药品规格 |
| 18 | pharmaceutical_manufacturers | varchar | 64 | 否 | 否 | 药品厂商 |
| 19 | sales_unit_price | varchar | 64 | 否 | 否 | 销售单价 |
| 20 | quantity_of_medication_prescribed | double | 否 | 否 | 开药数量 | |
| 21 | payment_amount | double | 否 | 否 | 支付金额 | |
| 22 | medical_advice_content | text | 65535 | 否 | 否 | 医嘱内容 |
| 23 | pay_state | varchar | 16 | 是 | 否 | 支付状态 |
| 24 | pay_type | varchar | 16 | 否 | 否 | 支付类型: 微信、支付宝、网银 |
| 25 | medication_records_limit_times | int | 是 | 否 | 记录用药限制次数 | |
| 26 | create_time | datetime | 是 | 否 | 创建时间 | |
| 27 | update_time | timestamp | 是 | 否 | 更新时间 | |
| 28 | source_table | varchar | 255 | 否 | 否 | 来源表 |
| 29 | source_id | int | 否 | 否 | 来源ID | |
| 30 | source_user_id | int | 否 | 否 | 来源用户 |
表 4-26-schedule(日程管理)
| 编号 | 字段名 | 类型 | 长度 | 是否非空 | 是否主键 | 注释 |
| 1 | schedule_id | smallint | 是 | 是 | 日程ID | |
| 2 | content | varchar | 255 | 否 | 否 | 日程内容 |
| 3 | scheduled_time | datetime | 否 | 否 | 计划时间 | |
| 4 | user_id | int | 是 | 否 | 用户ID | |
| 5 | create_time | datetime | 否 | 否 | 创建时间 | |
| 6 | update_time | datetime | 否 | 否 | 更新时间 |
表 4-27-score(评分)
| 编号 | 字段名 | 类型 | 长度 | 是否非空 | 是否主键 | 注释 |
| 1 | score_id | int | 是 | 是 | 评分ID | |
| 2 | user_id | int | 是 | 否 | 评分人 | |
| 3 | nickname | varchar | 64 | 否 | 否 | 昵称 |
| 4 | score_num | double | 是 | 否 | 评分 | |
| 5 | create_time | timestamp | 是 | 否 | 创建时间 | |
| 6 | update_time | timestamp | 是 | 否 | 更新时间 | |
| 7 | source_table | varchar | 255 | 否 | 否 | 来源表 |
| 8 | source_field | varchar | 255 | 否 | 否 | 来源字段 |
| 9 | source_id | int | 是 | 否 | 来源ID |
表 4-28-slides(轮播图)
| 编号 | 字段名 | 类型 | 长度 | 是否非空 | 是否主键 | 注释 |
| 1 | slides_id | int | 是 | 是 | 轮播图ID | |
| 2 | title | varchar | 64 | 否 | 否 | 标题 |
| 3 | content | varchar | 255 | 否 | 否 | 内容 |
| 4 | url | varchar | 255 | 否 | 否 | 链接 |
| 5 | img | varchar | 255 | 否 | 否 | 轮播图 |
| 6 | hits | int | 是 | 否 | 点击量 | |
| 7 | create_time | timestamp | 是 | 否 | 创建时间 | |
| 8 | update_time | timestamp | 是 | 否 | 更新时间 |
表 4-29-upload(文件上传)
| 编号 | 字段名 | 类型 | 长度 | 是否非空 | 是否主键 | 注释 |
| 1 | upload_id | int | 是 | 是 | 上传ID | |
| 2 | name | varchar | 64 | 否 | 否 | 文件名 |
| 3 | path | varchar | 255 | 否 | 否 | 访问路径 |
| 4 | file | varchar | 255 | 否 | 否 | 文件路径 |
| 5 | display | varchar | 255 | 否 | 否 | 显示顺序 |
| 6 | father_id | int | 否 | 否 | 父级ID | |
| 7 | dir | varchar | 255 | 否 | 否 | 文件夹 |
| 8 | type | varchar | 32 | 否 | 否 | 文件类型 |
表 4-30-user(用户账户)
| 编号 | 字段名 | 类型 | 长度 | 是否非空 | 是否主键 | 注释 |
| 1 | user_id | int | 是 | 是 | 用户ID | |
| 2 | state | smallint | 是 | 否 | 账户状态:(1可用|2异常|3已冻结|4已注销) | |
| 3 | user_group | varchar | 32 | 否 | 否 | 所在用户组 |
| 4 | login_time | timestamp | 是 | 否 | 上次登录时间 | |
| 5 | phone | varchar | 11 | 否 | 否 | 手机号码 |
| 6 | phone_state | smallint | 是 | 否 | 手机认证:(0未认证|1审核中|2已认证) | |
| 7 | username | varchar | 16 | 是 | 否 | 用户名 |
| 8 | nickname | varchar | 16 | 否 | 否 | 昵称 |
| 9 | password | varchar | 64 | 是 | 否 | 密码 |
| 10 | | varchar | 64 | 否 | 否 | 邮箱 |
| 11 | email_state | smallint | 是 | 否 | 邮箱认证:(0未认证|1审核中|2已认证) | |
| 12 | avatar | varchar | 255 | 否 | 否 | 头像地址 |
| 13 | open_id | varchar | 255 | 否 | 否 | 针对获取用户信息字段 |
| 14 | create_time | timestamp | 是 | 否 | 创建时间 |
表 4-31-user_group(用户组)
| 编号 | 字段名 | 类型 | 长度 | 是否非空 | 是否主键 | 注释 |
| 1 | group_id | mediumint | 是 | 是 | 用户组ID | |
| 2 | display | smallint | 是 | 否 | 显示顺序 | |
| 3 | name | varchar | 16 | 是 | 否 | 名称 |
| 4 | description | varchar | 255 | 否 | 否 | 描述 |
| 5 | source_table | varchar | 255 | 否 | 否 | 来源表 |
| 6 | source_field | varchar | 255 | 否 | 否 | 来源字段 |
| 7 | source_id | int | 是 | 否 | 来源ID | |
| 8 | register | smallint | 否 | 否 | 注册位置 | |
| 9 | create_time | timestamp | 是 | 否 | 创建时间 | |
| 10 | update_time | timestamp | 是 | 否 | 更新时间 |
第5章
系统实现
5.1老人用户主要功能实现
5.1.1用户注册
用户注册:点击注册,进入注册页面,填写好账号、密码、确认密码、昵称、邮箱、身份:用户姓名、联系方式等字段值,点击下方注册按钮,提示注册成功后,系统将自动跳转回到登录页面。注册界面如下图所示。
图5-1 注册界面
5.1.2用户登录
用户登录:点击“登录”按钮,输入用户名、密码、验证码登录系统,登录时前端会自动校验用户名与密码以及该用户是否审核通过,审核通过的用户输入正确登录
成功,输入错误会有提示信息。登录界面如下图所示。
图5-2 登录界面
5.1.3前台首页
首页:用户进入健康养老系统的时候,首先映入眼帘的是系统的首页、公告信息、新闻咨询、医生信息等信息。首页界面如下图所示。
图5-3 首页界面
5.1.4新闻资讯
新闻资讯:用户点击可查看新闻资讯,同时可对咨讯文章进行点赞、收藏和评论。界面如下图所示。
图5-4 新闻资讯界面
5.1.5医生信息
医生信息:用户点击可通过搜索医生姓名进行查看医生信息列表,点击进入想要咨询的医生可查看详情信息,可对医生信息进行点赞、收藏和评论。点击进入“咨询”按钮可添加咨询内容;点击“预约”按钮可填写预约信息,包括预约备注等。界面如下图所示。
图5-5 医生信息界面
图5-6 医生咨询界面
图5-7 医生预约界面
5.1.6个人中心
个人中心:个人中心包含多个功能模块,如个人首页、预约信息、入院记录、病历档案、处方信息、用药记录、问诊咨询、出院记录、外出申请、留言记录、收藏和评论管理。点击进入“入院记录”可查看入院信息,可点击”外出“和”留言“按钮进行填写相关信息。点击进入”处方信息“可查看医生开具的处方详情,可点击”支付“按钮进行费用支付。同时用户可点击其他功能查看医生和护工添加的相关信息详情。各类界面如下图所示。
图5-8 个人中心界面
图5-9 入院记录界面
图5-10 处方信息界面
5.2医生用户主要功能实现
5.2.1医疗管理
医疗管理:医疗管理包含医生信息管理、预约信息管理、问诊咨询管理三个模块。点击进入“预约信息管理”可查看预约信息列表,医生可对用户的预约信息进行审核回复,审核后可点击“入院”按钮填写用户的入院信息。点击进入”问诊咨询管理“可查看用户的问诊信息,可对问诊信息进行审核回复。各类界面如下图所示。
图5-11 预约信息审核界面
图5-12 入院记录添加界面
图5-13 问诊咨询回复界面
5.2.2住院管理
住院管理:住院管理包含床位信息管理、入院记录管理、病档案管理、出院记录管理、外出申请管理、留言记录管理六个模块。点击进入“入院记录管理”可查看入院记录列表,同时可点击“出院”、“处方”和“病历”按钮填写相关信息,同时出院时也是回到此模块进行操作。同时可查看床位信息、病历档案、外出申请和留言记录相关信息详情。各类界面如下图所示。
图5-14入院记录界面
图5-15 处方信息界面
5.2.3药品管理
药品管理:药品管理包含药品仓库管理、处方信息管理和用药记录管理三个模块。点击进入“药品仓库管理”可查看药品仓库列表。界面如下图所示。
图5-16药品仓库管理界面
5.3护工用户主要功能实现
5.3.1住院管理
住院管理:住院管理包含床位信息管理、入院记录管理、病历档案管理、出院记录管理、外出申请管理和留言记录管理六个模块。点击进入”入院记录管理“可查看用户的入院信息,同时可点击”病历“和”外出“按钮填写用户病历信息和审核用户外出申请信息。各类界面如下图所示。
图5-17住院管理界面
图5-18入院记录界面
5.3.2药品管理
药品管理:药品管理包含药品仓库管理、处方信息管理和用药记录管理三个模块。点击进入”处方信息管理“可查看医生出具的处方信息,可点击”记录用药“按钮添加用户的用药信息;同时可查看药品仓库和处方信息详细信息。界面如下图所示。
图5-19用药记录界面
5.4管理员模块主要功能实现
5.4.1医疗管理
医疗管理:医疗管理包含医生信息管理、预约信息管理和问诊咨询管理三个模块。点击进入”医生信息管理“可添加医生信息,包括个人照片、医生用户、医生工号、医生姓名、医生年龄、医生性别、擅长领域和详情介绍。同时可查看预约信息和问诊咨询详情信息。界面如下图所示。
图5-20医疗管理界面
图5-21医生信息添加界面图
5.4.2住院管理
住院管理:住院管理包含床位信息管理、入院记录管理、病历档案管理、出院记录管理、外出申请管理和留言记录管理六个个模块。点击进入”床位信息管理“可添加床位信息;同时可查看入院记录、出院记录、外出申请、留言记录相关信息详情。界面如下图所示。
图5-22 床位信息添加界面
5.4.3药品管理
药品管理:药品管理包含药品仓库管理、处方信息管理和用药记录管理三个模块。点击进入”药品仓库管理“可添加药品仓库信息,包括药品名称、药品规格、要批厂商、库存数量、销售单价和药品详情。同时可查看医生处方信息和护工用药记录信息。界面如下图所示。
图5-23药品仓库添加界面图
5.4.4系统管理
系统管理:管理员点击可查看轮播图管理;如需添加新的轮播图,点击右侧“添加”按钮,上传图片,输入标题和链接,点击“确认”按钮进行添加;同时可对轮播图进行增删改查。界面如下图所示。
图5-24 系统管理界面图
5.4.5资源管理
资源管理:管理员点击可查看新闻资讯和资讯分类;如需添加新的资讯,点击“添加”按钮,上传封面图,输入标题,选择分类,输入标签、描述和正文,点击“确认”按钮进行添加。同时可对资讯和分类行增删改查。界面如下图所示。
图5-25 资源管理界面图
第6章系统测试
6.1测试目的
在这个产品被投入使用前,首先需要进行试用,这是重要的环节。考虑到某个部分的开发没有缺陷情况下,把各种模块拼接,也有一定概率就存在矛盾。这就好比每个人都很独特,但聚在一起就显得杂乱无章,需要保证有默契的配合。对于测试,要看它的各项内容是否契合的原则[10]。若与最初定下的标准有一定程度上的出入,那么就需要做出一些调整,让最终的大方向朝着目标前进。
测试是为了发现在开发的程序中所存在的问题,测试这一工作是非常艰巨的,而又是非常困难的,这一部分在程序的设计中占有很大比例,可以说一个程序的开发工作量要是占据了百分至六十,那么剩下的百分之四十必然是测试这一部分,甚至更高。
6.2测试用例
用户登录功能测试
表6-1 用户登录功能测试表
| 用例名称 | 普通用户登录系统 |
| 目的 | 测试用户通过正确的用户名和密码可否登录功能 |
| 前提 | 未登录的情况下 |
| 测试流程 | 1) 进入登录页面 2) 输入正确的用户名和密码 |
| 预期结果 | 用户名和密码正确的时候,跳转到登录成功界面,反之则显示错误信息,提示重新输入 |
| 实际结果 | 实际结果与预期结果一致 |
查看医生信息功能测试:
表6-2 查看医生信息功能测试表
| 用例名称 | 查看医生信息 |
| 目的 | 测试查看医生信息 |
| 前提 | 用户登录 |
| 测试流程 | 点击首页的医生信息 |
| 预期结果 | 可以查看到所有医生信息 |
| 实际结果 | 实际结果与预期结果一致 |
管理员添加药品仓库测试:
表6-3 添加药品仓库测试表
| 用例名称 | 添加药品仓库测试用例 |
| 目的 | 测试添加药品仓库功能 |
| 前提 | 管理员正常登录情况下 |
| 测试流程 | 1)点击药品仓库管理,点击药品仓库添加,输入相关药品仓库信息。 2)点击进行提交。 |
| 预期结果 | 提交以后,页面首页会显示新的药品仓库信息 |
| 实际结果 | 实际结果与预期结果一致 |
公告信息搜索功能测试:
表6-4公告信息搜索功能测试表
| 用例名称 | 公告信息搜索测试 |
| 目的 | 测试公告信息搜索功能 |
| 前提 | 无 |
| 测试流程 | 1)在搜索框填入搜索关键字。 2)点击搜索按钮。 |
| 预期结果 | 页面显示包含有搜索关键字的公告信息 |
| 实际结果 | 实际结果与预期结果一致 |
密码修改功能测试:
表6-5密码修改功能测试表
| 用例名称 | 密码修改测试用例 |
| 目的 | 测试管理员密码修改功能 |
| 前提 | 管理员用户正常登录情况下 |
| 测试流程 | 1)管理员密码修改并完成填写。 2)点击进行提交。 |
| 预期结果 | 使用新的密码可以登录 |
| 实际结果 | 实际结果与预期结果一致 |
6.3测试结果
在本次主要测试用户登录、医生信息查看、药品仓库添加、公告信息查看和密码修改等功能。验证所有操作都能够正常运行,因此能够保证本次设计的,已实现的功能能够正常运行并且相关数据库的信息也同样保存正确。
结 论
本研究基于Spring Boot框架成功设计并实现了一个健康养老系统,显著提升了老年人健康管理和服务的效率与便捷性。通过集成多种功能模块,如用户注册登录、公告信息发布、新闻资讯浏览、医生信息查询及预约咨询等,该系统为老年用户提供了一个全面且易于使用的平台。此外,系统的高可扩展性和稳定性确保了未来功能的迭代更新和性能优化,满足了不断变化的服务需求。整体而言,此系统不仅提高了老年人的生活质量,也为养老服务行业的数字化转型提供了有力支持。
在实践过程中,针对医生、护工和管理员的专业管理工具进一步增强了系统的实用性和操作便捷性。医疗管理、住院管理和药品管理等功能模块的引入,极大地简化了医护人员的工作流程,提高了服务效率和质量。后台管理系统则确保了所有用户信息和内容资源的安全与有效管理,保障了系统的稳定运行。综上所述,本项目通过结合现代化信息技术手段,为老年群体提供了更加贴心、全面的养老服务解决方案,具有重要的现实意义和广泛的应用前景。
参考文献
- 韦珍娜,陈宇佳. 基于Springboot的服装租赁系统设计 [J]. 电脑编程技巧与维护, 2025, (01): 35-38. DOI:10.16184/j.cnki.comprg.2025.01.005.
- 姚佰允,张豪,杜瑞庆. 基于SpringBoot与Vue的学院人员管理系统设计与实现 [J]. 无线互联科技, 2025, 22 (02): 78-83.
- 谢海明,张佐中,林顺福.基于自动化技术的MySQL故障处理系统的设计与实现[J].电脑知识与技术,2024,20(33):73-75.DOI:10.14004/j.cnki.ckt.2024.1721.
- 陈芳.基于MySQL数据库的数据录入系统设计研究[J].科技资讯,2024,22(20):35-37.DOI:10.16661/j.cnki.1672-3791.2405-5042-7194.
- 谢帅虎.基于Java语言的翻页功能接口程序设计与实现[J].数字通信世界,2024,(11):92-94.
- 贾琴.Java编程语言的应用策略分析[J].集成电路应用,2024,41(10):84-85.DOI:10.19339/j.issn.1674-2583.2024.10.034.
- 张靖旭,曾晓晶,郭玉坤. 基于SpringBoot的校园植物信息网建设研究 [J]. 信息与电脑(理论版), 2024, 36 (22): 119-121.
- 戴亚哲,李尤,赵利宏,等. 基于SpringBoot+Vue的文旅平台设计与研究 [J]. 无线互联科技, 2024, 21 (21): 70-72.
- 朴明,邱翠花,苗子. 基于SpringBoot+小程序的信息采集系统设计与实现 [J]. 电子技术, 2024, 53 (10): 47-49.
- 刘建,何冬辉,刘维,等.国产通用计算机性能测试系统的设计与验证[J].计算机测量与控制,2024,32(09):44-50.DOI:10.16526/j.cnki.11-4762/tp.2024.09.007.
- 王梦奇,张文亮,金玲.健康管理系统的设计与实现[J].电脑编程技巧与维护,2024,(12):101-103+110.
- 史森中,张和华,周超,等.基于5G智能终端的居家养老健康监测管理系统构建[J].医学信息学杂志,2023,44(09):74-79.
- 薛原,王毓婷,高俊杰.江苏省居家养老老年人健康管理系统指标体系构建[J].江苏科技信息,2022,39(31):71-77.
- 葛英刚,韩云.智慧化背景下社区养老服务网格化管理系统建设研究[J].佳木斯大学社会科学学报,2023,41(05):50-52+56.
- 潘智兴.哈尔滨市居家智慧养老服务系统的需求检验与实现路径[D].哈尔滨商业大学,2023.
- 董二帅.智慧养老系统的设计[D].内蒙古大学,2023.
- 孟李雪,张艳,田雨同,等.养老机构智慧养老系统研究进展[J].护理研究,2023,37(06):1011-1014.
- 魏娇,白磊.基于智能数字化的智慧养老管理系统设计[J].鞋类工艺与设计,2022,2(24):168-170.
- 郑在盛.智慧养老管理系统的设计与研究[C]//天津市电子学会.第三十六届中国(天津)2022’IT、网络、信息技术、电子、仪器仪表创新学术会议论文集.中国机房设施工程有限公司;,2022:3.
- Piao X .Design of Health and Elderly Care Intelligent Monitoring System Based on IoT Wireless Sensing and Data Mining[J].Mobile Networks and Applications,2024,(prepublish):1-13.
- Aneksak W ,Kijphati R ,Krates J , et al.Database System Development of Mental Health Care for Elderly in Situation with COVID-19 Period[J].International Journal of TROPICAL DISEASE & Health,2023,44(12):43-63.
致 谢
在完成本次 Spring Boot 健康养老系统毕业设计的过程中,我收获了诸多宝贵的经验,也感受到了成长的喜悦,也深刻体会到理论与实践相结合的重要性。在这里我特别感谢我毕设的导师。在整个毕设过程中老师不但给我指明方向也给予我专业的指导,给了我很大的帮助也让我在探索中不断突破自我不断提升我的专业能力,更让我学会了如何以科学的方法解决问题。
我也感谢学校为我提供了一个良好的学习环境和丰富的资源支持。让我得以接触到前沿的技术知识和开发工具,为毕业设计的顺利开展奠定了坚实基础。在开发过程中,我遇到了许多技术难题,但通过查阅大量文献资料和反复实践,我逐渐找到了解决方法。这一过程不仅锻炼了我的自主学习能力,也让我深刻体会到知识的力量。
最后我要感谢我的家人和亲朋们。在我为毕业设计忙碌的日子里,他们始终给予我无条件的支持和鼓励。他们的理解让我能够在紧张的学习中保持良好的心态,专注于项目的每一个细节。这份毕业设计是我大学生活的完美收官,也是我人生旅程中的一个重要里程碑。我将带着这份成长和感恩,继续在未来的道路上努力前行。
1824

被折叠的 条评论
为什么被折叠?



