摘要
本论文设计与实现了一个基于Spring Boot和Vue的社区流浪动物救助管理系统,旨在通过技术手段有效促进流浪动物的救助与管理。系统采用Spring Boot作为后端开发框架,结合Vue.js实现前端页面,前后端通过RESTful API进行数据交互。系统数据库采用MySQL,主要存储用户信息、动物救助任务、捐赠记录等重要数据。系统分为三类角色:兽医人员、普通用户和管理员,每个角色具有不同的功能模块,动物领养、志愿活动报名、捐赠登记、任务管理等。通过该系统,用户可进行流浪动物救助、领养、捐赠等活动,兽医人员提供专业的健康常识和讲座,管理员进行后台数据管理与资源调配。该系统提高了流浪动物救助的效率与透明度,推动了社会各界参与公益事业,具有较高的应用价值和社会意义。
关键字:社区流浪动物救助管理系统; Java ; SpringBoot; MySQL
Abstract
This paper designs and implements a community stray animal rescue management system based on Spring Boot and Vue, aiming to effectively promote the rescue and management of stray animals through technical means. The system adopts Spring Boot as the backend development framework, combined with Vue.js to implement the frontend page, and the frontend and backend interact with each other through RESTful API. The system database adopts MySQL, mainly storing important data such as user information, animal rescue tasks, donation records, etc. The system is divided into three types of roles: veterinary personnel, regular users, and administrators, each with different functional modules such as animal adoption, volunteer activity registration, donation registration, and task management. Through this system, users can engage in activities such as rescuing, adopting, and donating stray animals. Veterinary personnel provide professional health knowledge and lectures, while administrators manage backend data and allocate resources. This system has improved the efficiency and transparency of rescuing stray animals, promoted the participation of all sectors of society in public welfare undertakings, and has high application value and social significance.
Keywords: Community stray animal rescue management system; Java ; SpringBoot; MySQL
目录
1绪论
随着城市化进程的加速,流浪动物问题日益严重,成为社会的突出问题。流浪动物不仅影响城市环境和公共卫生,还面临食物短缺、健康问题和人类伤害的风险。传统的流浪动物救助方式通常依赖志愿者和社会团体,然而,由于信息传播不畅、资源有限以及任务管理不规范,导致救助效果不理想。为了提高流浪动物的救助效率和透明度,构建一个现代化的、信息化的救助平台显得尤为重要。基于此背景,本文提出了一个基于Spring Boot和Vue的社区流浪动物救助管理系统,旨在通过技术手段提高流浪动物救助的效率和社会参与度。该系统为用户提供流浪动物领养、捐赠、志愿活动等功能,同时支持兽医人员发布健康常识和讲座,为管理员提供完整的数据管理和资源调度功能。通过这一平台,可以实现流浪动物救助工作的信息化、透明化,并促使更多社会力量参与其中。
本研究的意义在于通过技术创新提升流浪动物救助管理的效率和透明度,解决传统救助方式中的信息不对称、资源浪费和管理混乱等问题。随着社会对动物保护意识的提高,流浪动物的救助工作亟需更加高效、规范和可持续的解决方案。通过基于Spring Boot和Vue的社区流浪动物救助管理系统,能够实现救助任务、捐赠记录、动物领养、志愿活动等信息的数字化管理,提升了资源调配的效率和信息的公开透明。此外,系统还为兽医人员提供了一个专业的健康教育平台,促进了流浪动物的医疗护理和健康知识的普及。该系统不仅提升了社区参与度和公益活动的透明度,还为动物保护事业提供了创新的技术支持,对推动社会责任和公共福利具有重要的社会意义。通过该系统的实施,能够进一步加强社会对流浪动物保护的关注,形成全社会共同参与的救助氛围。
在我国,随着城市化进程的加速,流浪动物问题日益突出,尤其是在大城市中,流浪犬猫数量庞大,带来了公共卫生、安全等多方面的挑战。虽然政府和社会组织对流浪动物的救助投入逐渐增多,但由于缺乏有效的管理机制和信息化平台,流浪动物救助工作仍面临许多困难。传统的救助方式依赖于志愿者和动物保护组织,然而由于资源有限、信息传播渠道不畅以及救助工作缺乏专业化管理,导致救助效果不理想。此外,流浪动物的领养、捐赠、志愿活动等信息常常无法及时更新,导致资源无法高效配置和利用,阻碍了动物保护事业的发展。近年来,部分地方和公益组织开始尝试利用互联网技术进行流浪动物救助的信息化管理,但普及度和技术水平仍然有限。总体而言,国内流浪动物救助管理体系仍较为薄弱,亟需借助现代化技术手段优化管理流程,提高救助效率和透明度。
在国外,流浪动物的救助与管理已经取得了一定进展,许多国家和地区采用信息化手段提高救助效率和资源配置。尤其是在欧美等发达国家,流浪动物保护组织(如美国的ASPCA和英国的RSPCA)已经建立了较为完善的流浪动物救助系统,利用互联网技术和移动应用程序开展领养、捐赠、志愿者管理等工作。例如,许多动物保护机构开发了在线领养平台,允许用户通过网站查看可领养的动物,提交领养申请并进行实时沟通。部分国家还通过智能化手段进行流浪动物的健康监测和跟踪,结合物联网技术实现对动物健康状况的实时监控。此外,社交媒体也被广泛用于宣传流浪动物的救助信息,动员更多社会力量参与救助活动。尽管如此,部分地区的流浪动物救助工作仍面临资金和资源匮乏的问题,尤其是在发展中国家,信息化和资源整合尚未完全普及。因此,国外在流浪动物救助管理系统的研究和实践中取得了一定成果,但依然存在提升的空间。
本研究主要围绕基于Spring Boot和Vue的社区流浪动物救助管理系统进行设计与实现,重点解决流浪动物救助过程中的信息管理和资源调配问题。研究内容包括系统架构设计、功能模块实现(如动物领养、捐赠管理、志愿活动、健康讲座等)、数据库设计(采用MySQL存储数据)以及前后端数据交互的实现。通过该系统实现流浪动物救助过程的信息化、透明化,提升救助效率,促进社会各界的参与与支持。
2相关技术介绍
Java语言是一种广泛使用的高级编程语言,具有平台无关性、面向对象特性和丰富的标准库。Java通过Java虚拟机(JVM)实现跨平台运行,开发者可以编写一次代码,在任何支持JVM的环境中执行[1]。Java的面向对象特性使得代码复用和模块化变得更加容易,促进了软件的维护和扩展。Java支持多线程编程,允许开发者在同一程序中同时执行多个任务,提升了应用程序的性能。
Java语言的语法结构简洁且易于理解,吸引了大量开发者。Java的标准库包含数据结构、输入输出处理、网络编程等众多功能模块。这使得开发者在构建应用程序时能够高效利用已有工具,减少重复劳动。Java广泛应用于企业级应用、移动应用、Web开发和数据处理等领域。
2.2 B/S框架
B/S(Browser/Server)架构是一种基于浏览器和服务器的系统架构模式,用户通过浏览器与服务器进行交互。B/S架构简化了客户端的部署和管理,用户无需在本地安装复杂的软件,只需使用标准浏览器即可访问应用程序。服务器端负责处理业务逻辑和数据存储,客户端则主要负责展示用户界面和数据交互[2]。B/S架构的设计使得系统更新和维护集中在服务器端,降低了维护成本。
B/S架构通常采用Web技术进行实现,包括HTML、CSS和JavaScript等。用户在浏览器中发起请求,服务器响应并返回数据。数据传输通常通过HTTP或HTTPS协议进行,B/S架构的灵活性使其适用于在线购物、信息管理系统和社交网络等各类应用场景[3]。由于其易于扩展性,B/S架构可以方便地支持大规模用户访问,适应不断变化的业务需求。
2.3 SpringBoot框架
SpringBoot框架是基于Spring框架的开源项目,简化Java应用程序的开发过程。SpringBoot通过约定优于配置的理念,减少了传统Spring应用的繁琐配置,开发者可以快速搭建和部署应用程序。框架提供了一系列默认配置,支持自动化配置,简化了应用启动的复杂性[4]。SpringBoot内置了嵌入式Web服务器,使得开发者能够独立运行Java应用,无需外部容器。
SpringBoot支持微服务架构,开发者可以轻松创建和管理多个微服务。框架集成了丰富的功能模块,包括安全、数据访问和消息中间件等,支持RESTful API和JSON数据格式的处理[5]。SpringBoot还提供了强大的监控和管理功能,允许开发者实时监控应用的健康状态和性能指标。借助SpringBoot,开发者能够高效构建和维护现代企业级应用,满足复杂业务需求。
2.4 Vue技术
Vue是一种渐进式JavaScript框架,专注于构建用户界面。Vue采用组件化的开发模式,允许开发者将应用程序拆分为独立的、可重用的组件,从而提高了开发效率和代码的可维护性[6]。框架的核心库专注于视图层,支持数据绑定和DOM操作,提供了简洁的API。Vue的虚拟DOM机制提升了应用的性能,减少了实际DOM操作的次数。
Vue支持双向数据绑定,能够自动更新视图与模型之间的变化。开发者可以通过Vue的指令系统,简化数据展示和事件处理。Vue还支持路由管理和状态管理,使得开发复杂单页面应用变得更加容易[7]。借助Vue的生态系统,开发者能够使用多种工具和库来扩展功能,满足不同的业务需求。Vue在前端开发中逐渐成为主流选择,受到广泛关注和应用。
2.5 MySQL数据库
MySQL是一种开源关系型数据库管理系统,广泛应用于Web应用和企业级数据存储。MySQL支持结构化查询语言,允许开发者通过标准语句进行数据的创建、读取、更新和删除操作[8]。数据库通过表格形式组织数据,支持数据完整性和约束条件的定义。MySQL的存储引擎机制使得用户可以根据具体需求选择不同的存储引擎,以优化性能和功能。
MySQL具有高性能和可扩展性,支持大规模数据存储和高并发访问。系统提供了丰富的用户权限管理和数据加密安全特性。MySQL能够与多种编程语言和框架兼容,广泛应用于内容管理系统、电子商务平台和数据分析等各种场景。
3系统需求分析
随着社会对社区流浪动物救助管理系统需求的日益增加,尤其是智能化、信息化管理的普及,越来越多的社区流浪动物希望通过数字化手段提升管理效率,改善用户体验,优化资源分配。由于一些社区流浪动物救助管理系统缺乏信息技术基础,传统的人工管理方式常常导致资源浪费、管理混乱,且用户使用体验不佳。在开发一款社区流浪动物救助管理系统时,需充分考虑目标用户的实际需求,特别是管理员、普通用户、救助站用户及兽医人员的需求。为了更好地满足这些需求,系统设计时应关注以下几个方面:
(1)易于操作:系统应具备简洁直观的用户界面,确保管理员和用户能够轻松上手操作,操作应尽可能简化,避免复杂的步骤,帮助用户快速完成操作,减少学习成本。
(2)快速响应:系统应具备高效的响应能力,能够在用户提交请求后快速处理。例如,当用户进行个人信息管理时,系统应能够及时更新资源状态,避免重复操作,保证信息的准确性。同时,管理员对资源的调度与管理应尽可能实现自动化,确保处理速度和响应时间。
(3)信息管理简化:系统应能自动化地处理大量信息,减少人工输入与审核。通过数据分类和智能化管理,帮助管理员快速获系统等信息。系统需要具备强大的数据分析和报告功能,以帮助管理者做出精准的决策,提高资源利用率。
(4)优化资源分配板块:考虑到许多设施面临资源有限、使用分配不均等问题,系统应着重增强资源调度与优化能力。例如,通过智能匹配系统,协助用户选取最适宜的设施和装备,防止资源过度集中或闲置浪费。
本系统的总体功能设计包括兽医人员、普通用户和管理员角色的管理需求,旨在实现社区流浪动物救助管理系统的高效管理与资源优化配置。
(1)兽医人员功能
1.注册登录:兽医人员需要通过注册账号并登录系统来验证身份,从而管理自己的任务、信息和活动,确保平台的安全性。
2.首页:兽医人员在首页查看个人信息、系统通知、任务进度以及相关公告,方便快速掌握当前的工作动态。
3.通知公告:兽医人员可以查看系统发布的各类通知和公告,如救助任务的紧急需求或系统更新的消息。
4.新闻资讯:兽医可以浏览与流浪动物救助相关的最新新闻、政策变化或兽医行业的动态,保持对行业的关注。
5.留言板:兽医可以在留言板上与兽医人员或其他兽医进行互动,解答问题或与用户沟通救助事宜。
6.动物信息:兽医可以查看流浪动物的详细信息,包括健康状态、品种、年龄等,为救助工作提供详细资料。
7.志愿活动:兽医可以浏览、加入并管理志愿活动,参与组织流浪动物救助和保护相关的活动,提升社区参与度。
8.健康常识:兽医可以分享并更新动物健康常识,包括疫苗接种、疾病预防和日常护理知识,为社区提供专业支持。
9.健康讲座:兽医举办关于动物健康的讲座,向社会传递重要的健康知识,增强公众对流浪动物保护的关注。
10.修改密码:为了账户安全,兽医人员可随时修改自己的登录密码,确保账户不被非法访问。
11.我的账户:兽医人员可以查看和管理自己的账户信息,如个人资料、联系方式、任务记录等,便于随时更新。
12.个人中心:兽医的个人主页,集中显示个人信息、参与的任务、已报名的活动和讲座,提升使用体验。
13.个人首页:显示兽医的基本信息、参与的志愿活动、正在进行的救助任务及已完成的任务,方便其进行工作管理。
14.讲座报名:兽医提供的讲座可供其他用户报名参加,兽医人员也可管理讲座的报名情况,确保讲座的顺利举行。
15.咨询信息:兽医解答兽医人员或其他兽医提出的咨询问题,提供有关动物健康、领养、救助等方面的专业建议。
16.救助任务:兽医可以查看待处理的救助任务,接受并执行任务,记录进展,并为任务设置优先级,确保任务完成。
17.完成任务:兽医完成的救助任务需要标记为“已完成”,任务状态会自动更新,便于系统追踪任务进度。
18.收藏:兽医可以收藏有用的资源、文章、任务和活动,以便后续查看和使用,提高工作效率。
19.评论管理:兽医可以管理自己发布的评论或回复,包括对任务、活动、讲座的评论进行审核和处理。
(2)普通用户功能
1.注册登录:兽医人员通过注册账户并登录系统,能够参与领养、捐赠、志愿活动等,同时保持账户的私密性和安全性。
2.修改密码:为了账户安全,兽医人员可以随时修改登录密码,确保信息不被未经授权的人员访问。
3.个人首页:兽医人员的个人主页,展示其领养记录、捐赠历史、参加的活动和任务,方便管理和查看个人贡献。
4.领养申请:兽医人员可以提交流浪动物领养申请,填写所需信息并提交审核,参与动物保护和救助活动。
5.活动报名:用户可以报名参加各种志愿活动,如动物救助、宣传活动等,积极参与到社区的公益事业中。
6.捐赠登记:用户可以登记并记录自己的捐赠信息,包括捐赠物品或金钱,为流浪动物提供帮助。
7.捐赠记录:用户查看自己的捐赠历史,了解自己对流浪动物救助的贡献。
8.讲座报名:兽医人员可以报名参加兽医举办的健康讲座,提升自己的动物护理知识,增强救助能力。
9.咨询信息:用户可以向兽医人员咨询关于动物救助、健康护理等方面的问题,获取专业建议和帮助。
10.救助登记:用户可以登记自己愿意参与的流浪动物救助任务,报告流浪动物的情况,发起救助。
11.救助任务:兽医人员可以参与系统发布的救助任务,按任务要求提供必要的援助,帮助流浪动物脱离困境。
12.完成任务:用户标记已完成的救助任务,帮助系统追踪任务进度,确保任务的顺利完成。
13.留言板:兽医人员可以在留言板上留言,与其他用户和兽医人员沟通交流,提出建议和问题。
14.收藏:用户可以收藏相关的信息、文章、活动等,方便后续查看和参与,提高平台的使用便捷性。
15.评论管理:用户可以查看和管理自己发布的评论,修改或删除不适当的内容。
(3)管理员功能
1.登录:管理员使用账号和密码登录后台系统,进行各种管理操作,如用户管理、任务分配和资源更新。
2.后台首页:管理员进入后台后,查看系统的概览信息,包括活跃用户数、任务进度、公告更新等,进行全面管理。
3.系统用户管理:管理员管理平台的用户账户,包括兽医人员、兽医人员和其他管理员,确保各类用户权限和角色的分配正确。
4.领养管理:管理员负责管理流浪动物的信息和领养申请,审核用户的领养申请,确保流浪动物得到合适的照顾。
5.活动管理:管理员负责创建和管理志愿活动,包括活动类型分类、活动列表、报名情况等,确保活动的顺利组织。
6.捐赠管理:管理员管理捐赠记录、登记信息,处理用户的爱心捐赠,确保捐赠的透明性和有效性。
7.常识管理:管理员发布和更新健康常识,为社区用户提供动物健康护理的有用信息,提升公众意识。
8.讲座管理:管理员管理和发布动物健康讲座的相关信息,确保讲座顺利举办并能够吸引足够的参与者。
9.救助管理:管理员管理救助任务的发布、跟进和完成情况,确保救助工作的高效和及时。
10.系统管理:管理员负责管理系统资源,如轮播图、后台设置等,保持系统的运行稳定和用户体验。
11.留言管理:管理员查看和管理平台的留言板内容,及时响应用户问题,提升用户参与感和满意度。
12.通知公告管理:管理员发布和管理平台的通知公告,如系统更新、紧急救助任务等重要信息,确保用户及时知晓。
13.资源管理:管理员管理平台上的新闻资讯,确保资讯内容的质量和分类的清晰,满足用户的需求。
系统功能结构图如图3-1所示。

图3-1系统功能结构图
系统采用当前主流的SpringBoot和Vue.js开发框架,具备良好的技术基础。这些技术已被广泛应用于多种商业项目,具备成熟的文档和社区支持,便于开发获取必要的资源与解决方案。个人拥有丰富的相关技术经验,能够有效应对潜在技术挑战。所需的软硬件资源易于获取,且具备良好的兼容性,降低了技术实现的难度。
系统具备直观友好的用户界面,支持简便的导航和功能访问,极大地提升了用户的使用体验。系统提供了自定义的工作流程和角色权限管理,使不同层级的用户能够快速上手,完成各自的任务。
系统所使用的软件为开源技术,降低了使用费用,同时硬件成本较低,使得整体初始投入相对合理,具备较高性价比。因此,系统在经济上是完全可行的。
4.1.1用户登录流程
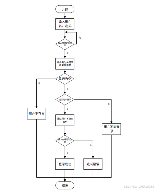
用户输入用户名和密码后,系统先检查输入是否为空,再验证用户名是否存在,若存在则通过用户名获取密码并校验。若密码正确则登录成功,否则提示密码错误。若用户名不存在或无法登录,提示用户操作无效。如图4-1所示。

图4-1登录流程图
4.1.2添加信息流程
管理员可以添加信息,用户添加可以自己权限内的信息,输入信息后,要想利用这个软件来进行系统的安全管理,首先需要登录到该软件中。添加信息流程如图4-2所示。

图4-2添加信息流程图
4.1.3修改信息流程
用户首先选择需要修改的记录,输入修改后的数据,系统判断输入数据是否合法。若数据不合法,提示重新输入;若数据合法,则将修改后的数据写入数据库,完成操作后流程结束。修改信息流程图如图4-3所示。

图4-3修改信息流程图
4.1.4删除信息流程
用户选择需要删除的记录后,系统判断是否确认删除。若未确认,返回选择环节;若确认删除,则更新数据库,删除对应记录,完成操作后流程结束。删除信息流程图如图4-4所示。

图4-4删除信息流程图
数据库概念模型是数据库设计的一个阶段,它描述了数据库中数据的逻辑结构和之间的关系,而不关注具体的实现细节[9]。概念模型通常用于数据库设计的初期阶段,以帮助开发人员和用户理解数据库中存储的数据以及数据之间的关系。
数据库概念模型通常采用高层次的概念来描述数据,常见的概念模型包括实体-关系模型(Entity-Relationship Model,ERM)、面向对象模型(Object-Oriented Model)等。在概念模型中,数据被抽象为实体(Entity)和实体之间的关系(Relationship),并且定义了实体的属性(Attribute),通常以E-R图来表达。
兽医人员表实体属性图如图4-5所示。

图4-5兽医人员表实体图
动物信息实体属性如下图所示。

图4-6动物信息表实体图
救助任务表实体属性图如图4-7所示。

图4-7救助任务表实体图
普通用户表实体属性图如图4-8所示。

图4-8普通用户表实体图
轮播图表实体属性图如图4-9所示。

图4-9轮播图表实体图
公告表实体属性图如图4-10所示。

图4-10公告表实体图
下面是整个社区流浪动物救助管理系统中主要的数据库表总E-R实体关系图。

图4-11 系统E-R关系图
数据库表设计基于实体设计,将抽象的实体映射为具体的表结构。设计过程中,为每个实体定义表名、字段名及数据类型 。根据业务需求,合理定义主键、外键及约束条件,确保表之间的关联性,例如通过外键建立用户表和角色表之间的关系。表设计时注重数据存储的完整性、一致性,并通过索引优化查询效率,最终确保数据库结构能够支持系统的功能需求。以下是系统的数据库表设计展示。
表 4-1-access_token(登陆访问时长)
| 编号 | 字段名 | 类型 | 长度 | 是否非空 | 是否主键 | 注释 |
| 1 | token_id | int | 是 | 是 | 临时访问牌ID | |
| 2 | token | varchar | 64 | 否 | 否 | 临时访问牌 |
| 3 | info | text | 65535 | 否 | 否 | 信息 |
| 4 | maxage | int | 是 | 否 | 最大寿命:默认2小时 | |
| 5 | create_time | timestamp | 是 | 否 | 创建时间 | |
| 6 | update_time | timestamp | 是 | 否 | 更新时间 | |
| 7 | user_id | int | 是 | 否 | 用户编号 |
表 4-2-activity_type(活动类型)
| 编号 | 字段名 | 类型 | 长度 | 是否非空 | 是否主键 | 注释 |
| 1 | activity_type_id | int | 是 | 是 | 活动类型ID | |
| 2 | activity_type | varchar | 64 | 否 | 否 | 活动类型 |
| 3 | create_time | datetime | 是 | 否 | 创建时间 | |
| 4 | update_time | timestamp | 是 | 否 | 更新时间 |
表 4-3-adoption_application(领养申请)
| 编号 | 字段名 | 类型 | 长度 | 是否非空 | 是否主键 | 注释 |
| 1 | adoption_application_id | int | 是 | 是 | 领养申请ID | |
| 2 | animal_name | varchar | 64 | 否 | 否 | 动物名称 |
| 3 | animal_type | varchar | 64 | 否 | 否 | 动物类型 |
| 4 | cover_image | varchar | 255 | 否 | 否 | 封面图 |
| 5 | animal_hair_color | varchar | 64 | 否 | 否 | 动物毛色 |
| 6 | animal_gender | varchar | 64 | 否 | 否 | 动物性别 |
| 7 | adoption_address | varchar | 64 | 否 | 否 | 领养地址 |
| 8 | animal_age | varchar | 64 | 否 | 否 | 动物年龄 |
| 9 | adopting_users | int | 否 | 否 | 领养用户 | |
| 10 | user_name | varchar | 64 | 否 | 否 | 用户姓名 |
| 11 | phone_number | varchar | 16 | 否 | 否 | 手机号码 |
| 12 | reason_for_adoption | text | 65535 | 否 | 否 | 领养原因 |
| 13 | examine_state | varchar | 16 | 是 | 否 | 审核状态 |
| 14 | examine_reply | varchar | 16 | 否 | 否 | 审核回复 |
| 15 | create_time | datetime | 是 | 否 | 创建时间 | |
| 16 | update_time | timestamp | 是 | 否 | 更新时间 | |
| 17 | source_table | varchar | 255 | 否 | 否 | 来源表 |
| 18 | source_id | int | 否 | 否 | 来源ID | |
| 19 | source_user_id | int | 否 | 否 | 来源用户 |
表 4-4-animal_information(动物信息)
| 编号 | 字段名 | 类型 | 长度 | 是否非空 | 是否主键 | 注释 |
| 1 | animal_information_id | int | 是 | 是 | 动物信息ID | |
| 2 | animal_name | varchar | 64 | 否 | 否 | 动物名称 |
| 3 | animal_type | varchar | 64 | 否 | 否 | 动物类型 |
| 4 | cover_image | varchar | 255 | 否 | 否 | 封面图 |
| 5 | animal_hair_color | varchar | 64 | 否 | 否 | 动物毛色 |
| 6 | animal_gender | varchar | 64 | 否 | 否 | 动物性别 |
| 7 | adoption_address | varchar | 64 | 否 | 否 | 领养地址 |
| 8 | animal_age | varchar | 64 | 否 | 否 | 动物年龄 |
| 9 | details_introduction | longtext | 4294967295 | 否 | 否 | 详情介绍 |
| 10 | hits | int | 是 | 否 | 点击数 | |
| 11 | collect_len | int | 是 | 否 | 收藏数 | |
| 12 | comment_len | int | 是 | 否 | 评论数 | |
| 13 | recommend | int | 是 | 否 | 智能推荐 | |
| 14 | adoption_application_limit_times | int | 是 | 否 | 申请领养限制次数 | |
| 15 | create_time | datetime | 是 | 否 | 创建时间 | |
| 16 | update_time | timestamp | 是 | 否 | 更新时间 |
表 4-5-animal_type(动物类型)
| 编号 | 字段名 | 类型 | 长度 | 是否非空 | 是否主键 | 注释 |
| 1 | animal_type_id | int | 是 | 是 | 动物类型ID | |
| 2 | animal_type | varchar | 64 | 否 | 否 | 动物类型 |
| 3 | create_time | datetime | 是 | 否 | 创建时间 | |
| 4 | update_time | timestamp | 是 | 否 | 更新时间 |
表 4-6-article(文章)
| 编号 | 字段名 | 类型 | 长度 | 是否非空 | 是否主键 | 注释 |
| 1 | article_id | mediumint | 是 | 是 | 文章id | |
| 2 | title | varchar | 125 | 是 | 是 | 标题 |
| 3 | type | varchar | 64 | 是 | 否 | 文章分类 |
| 4 | hits | int | 是 | 否 | 点击数 | |
| 5 | praise_len | int | 是 | 否 | 点赞数 | |
| 6 | create_time | timestamp | 是 | 否 | 创建时间 | |
| 7 | update_time | timestamp | 是 | 否 | 更新时间 | |
| 8 | source | varchar | 255 | 否 | 否 | 来源 |
| 9 | url | varchar | 255 | 否 | 否 | 来源地址 |
| 10 | tag | varchar | 255 | 否 | 否 | 标签 |
| 11 | content | longtext | 4294967295 | 否 | 否 | 正文 |
| 12 | img | varchar | 255 | 否 | 否 | 封面图 |
| 13 | description | text | 65535 | 否 | 否 | 文章描述 |
表 4-7-article_type(文章分类)
| 编号 | 字段名 | 类型 | 长度 | 是否非空 | 是否主键 | 注释 |
| 1 | type_id | smallint | 是 | 是 | 分类ID | |
| 2 | display | smallint | 是 | 否 | 显示顺序 | |
| 3 | name | varchar | 16 | 是 | 否 | 分类名称 |
| 4 | father_id | smallint | 是 | 否 | 上级分类ID | |
| 5 | description | varchar | 255 | 否 | 否 | 描述 |
| 6 | icon | text | 65535 | 否 | 否 | 分类图标 |
| 7 | url | varchar | 255 | 否 | 否 | 外链地址 |
| 8 | create_time | timestamp | 是 | 否 | 创建时间 | |
| 9 | update_time | timestamp | 是 | 否 | 更新时间 |
表 4-8-auth(用户权限管理)
| 编号 | 字段名 | 类型 | 长度 | 是否非空 | 是否主键 | 注释 |
| 1 | auth_id | int | 是 | 是 | 授权ID | |
| 2 | user_group | varchar | 64 | 否 | 否 | 用户组 |
| 3 | mod_name | varchar | 64 | 否 | 否 | 模块名 |
| 4 | table_name | varchar | 64 | 否 | 否 | 表名 |
| 5 | page_title | varchar | 255 | 否 | 否 | 页面标题 |
| 6 | path | varchar | 255 | 否 | 否 | 路由路径 |
| 7 | parent | varchar | 64 | 否 | 否 | 父级菜单 |
| 8 | parent_sort | int | 是 | 否 | 父级菜单排序 | |
| 9 | position | varchar | 32 | 否 | 否 | 位置 |
| 10 | mode | varchar | 32 | 是 | 否 | 跳转方式 |
| 11 | add | tinyint | 是 | 否 | 是否可增加 | |
| 12 | del | tinyint | 是 | 否 | 是否可删除 | |
| 13 | set | tinyint | 是 | 否 | 是否可修改 | |
| 14 | get | tinyint | 是 | 否 | 是否可查看 | |
| 15 | field_add | text | 65535 | 否 | 否 | 添加字段 |
| 16 | field_set | text | 65535 | 否 | 否 | 修改字段 |
| 17 | field_get | text | 65535 | 否 | 否 | 查询字段 |
| 18 | table_nav_name | varchar | 500 | 否 | 否 | 跨表导航名称 |
| 19 | table_nav | varchar | 500 | 否 | 否 | 跨表导航 |
| 20 | option | text | 65535 | 否 | 否 | 配置 |
| 21 | create_time | timestamp | 是 | 否 | 创建时间 | |
| 22 | update_time | timestamp | 是 | 否 | 更新时间 |
表 4-9-code_token(验证码)
| 编号 | 字段名 | 类型 | 长度 | 是否非空 | 是否主键 | 注释 |
| 1 | code_token_id | int | 是 | 是 | 验证码ID | |
| 2 | token | varchar | 255 | 否 | 否 | 令牌 |
| 3 | code | varchar | 255 | 否 | 否 | 验证码 |
| 4 | expire_time | timestamp | 是 | 否 | 失效时间 | |
| 5 | create_time | timestamp | 是 | 否 | 创建时间 | |
| 6 | update_time | timestamp | 是 | 否 | 更新时间 |
表 4-10-collect(收藏)
| 编号 | 字段名 | 类型 | 长度 | 是否非空 | 是否主键 | 注释 |
| 1 | collect_id | int | 是 | 是 | 收藏ID | |
| 2 | user_id | int | 是 | 是 | 收藏人ID | |
| 3 | source_table | varchar | 255 | 否 | 否 | 来源表 |
| 4 | source_field | varchar | 255 | 否 | 否 | 来源字段 |
| 5 | source_id | int | 是 | 否 | 来源ID | |
| 6 | title | varchar | 255 | 否 | 否 | 标题 |
| 7 | img | varchar | 255 | 否 | 否 | 封面 |
| 8 | create_time | timestamp | 是 | 否 | 创建时间 | |
| 9 | update_time | timestamp | 是 | 否 | 更新时间 |
表 4-11-comment(评论)
| 编号 | 字段名 | 类型 | 长度 | 是否非空 | 是否主键 | 注释 |
| 1 | comment_id | int | 是 | 是 | 评论ID | |
| 2 | user_id | int | 是 | 是 | 评论人ID | |
| 3 | reply_to_id | int | 是 | 否 | 回复评论ID | |
| 4 | content | longtext | 4294967295 | 否 | 否 | 内容 |
| 5 | nickname | varchar | 255 | 否 | 否 | 昵称 |
| 6 | avatar | varchar | 255 | 否 | 否 | 头像地址 |
| 7 | create_time | timestamp | 是 | 否 | 创建时间 | |
| 8 | update_time | timestamp | 是 | 否 | 更新时间 | |
| 9 | source_table | varchar | 255 | 否 | 否 | 来源表 |
| 10 | source_field | varchar | 255 | 否 | 否 | 来源字段 |
| 11 | source_id | int | 是 | 否 | 来源ID |
表 4-12-common_sense_classification(常识分类)
| 编号 | 字段名 | 类型 | 长度 | 是否非空 | 是否主键 | 注释 |
| 1 | common_sense_classification_id | int | 是 | 是 | 常识分类ID | |
| 2 | common_sense_classification | varchar | 64 | 否 | 否 | 常识分类 |
| 3 | create_time | datetime | 是 | 否 | 创建时间 | |
| 4 | update_time | timestamp | 是 | 否 | 更新时间 |
表 4-13-complete_the_task(完成任务)
| 编号 | 字段名 | 类型 | 长度 | 是否非空 | 是否主键 | 注释 |
| 1 | complete_the_task_id | int | 是 | 是 | 完成任务ID | |
| 2 | registration_number | varchar | 64 | 否 | 否 | 登记编号 |
| 3 | registration_date | date | 否 | 否 | 登记日期 | |
| 4 | rescue_address | varchar | 64 | 是 | 否 | 救助地址 |
| 5 | rescue_animals | varchar | 64 | 否 | 否 | 救助动物 |
| 6 | registration_personnel | int | 否 | 否 | 登记人员 | |
| 7 | veterinary_personnel | int | 否 | 否 | 兽医人员 | |
| 8 | task_tagging | varchar | 64 | 否 | 否 | 任务标记 |
| 9 | task_amount | double | 否 | 否 | 任务金额 | |
| 10 | remarks_content | text | 65535 | 否 | 否 | 备注内容 |
| 11 | complete_the_atlas | text | 65535 | 否 | 否 | 完成图集 |
| 12 | examine_state | varchar | 16 | 是 | 否 | 审核状态 |
| 13 | examine_reply | varchar | 16 | 否 | 否 | 审核回复 |
| 14 | create_time | datetime | 是 | 否 | 创建时间 | |
| 15 | update_time | timestamp | 是 | 否 | 更新时间 | |
| 16 | source_table | varchar | 255 | 否 | 否 | 来源表 |
| 17 | source_id | int | 否 | 否 | 来源ID | |
| 18 | source_user_id | int | 否 | 否 | 来源用户 |
表 4-14-consultation_information(咨询信息)
| 编号 | 字段名 | 类型 | 长度 | 是否非空 | 是否主键 | 注释 |
| 1 | consultation_information_id | int | 是 | 是 | 咨询信息ID | |
| 2 | lecture_title | varchar | 64 | 否 | 否 | 讲座标题 |
| 3 | lecture_purpose | varchar | 64 | 否 | 否 | 讲座目的 |
| 4 | lecture_time | varchar | 64 | 否 | 否 | 讲座时间 |
| 5 | lecture_venue | varchar | 64 | 否 | 否 | 讲座地点 |
| 6 | lecture_personnel | int | 否 | 否 | 讲座人员 | |
| 7 | consultants | int | 否 | 否 | 咨询人员 | |
| 8 | user_name | varchar | 64 | 否 | 否 | 用户姓名 |
| 9 | phone_number | varchar | 16 | 否 | 否 | 手机号码 |
| 10 | consultation_content | text | 65535 | 否 | 否 | 咨询内容 |
| 11 | examine_state | varchar | 16 | 是 | 否 | 审核状态 |
| 12 | examine_reply | varchar | 16 | 否 | 否 | 审核回复 |
| 13 | create_time | datetime | 是 | 否 | 创建时间 | |
| 14 | update_time | timestamp | 是 | 否 | 更新时间 | |
| 15 | source_table | varchar | 255 | 否 | 否 | 来源表 |
| 16 | source_id | int | 否 | 否 | 来源ID | |
| 17 | source_user_id | int | 否 | 否 | 来源用户 |
表 4-15-donation_record(捐赠记录)
| 编号 | 字段名 | 类型 | 长度 | 是否非空 | 是否主键 | 注释 |
| 1 | donation_record_id | int | 是 | 是 | 捐赠记录ID | |
| 2 | donation_number | varchar | 64 | 是 | 是 | 捐赠编号 |
| 3 | donation_title | varchar | 64 | 否 | 否 | 捐赠标题 |
| 4 | donation_purpose | varchar | 64 | 否 | 否 | 捐赠目的 |
| 5 | payment_address | varchar | 64 | 否 | 否 | 收款地址 |
| 6 | donation_personnel | int | 否 | 否 | 捐赠人员 | |
| 7 | user_name | varchar | 64 | 否 | 否 | 用户姓名 |
| 8 | phone_number | varchar | 16 | 否 | 否 | 手机号码 |
| 9 | donation_amount | double | 否 | 否 | 捐赠金额 | |
| 10 | donate_items | text | 65535 | 否 | 否 | 捐赠物品 |
| 11 | create_time | datetime | 是 | 否 | 创建时间 | |
| 12 | update_time | timestamp | 是 | 否 | 更新时间 | |
| 13 | source_table | varchar | 255 | 否 | 否 | 来源表 |
| 14 | source_id | int | 否 | 否 | 来源ID | |
| 15 | source_user_id | int | 否 | 否 | 来源用户 |
表 4-16-donation_registration(捐赠登记)
| 编号 | 字段名 | 类型 | 长度 | 是否非空 | 是否主键 | 注释 |
| 1 | donation_registration_id | int | 是 | 是 | 捐赠登记ID | |
| 2 | donation_number | varchar | 64 | 否 | 否 | 捐赠编号 |
| 3 | donation_title | varchar | 64 | 否 | 否 | 捐赠标题 |
| 4 | donation_purpose | varchar | 64 | 否 | 否 | 捐赠目的 |
| 5 | payment_address | varchar | 64 | 否 | 否 | 收款地址 |
| 6 | donation_personnel | int | 否 | 否 | 捐赠人员 | |
| 7 | user_name | varchar | 64 | 否 | 否 | 用户姓名 |
| 8 | phone_number | varchar | 16 | 否 | 否 | 手机号码 |
| 9 | donation_amount | double | 否 | 否 | 捐赠金额 | |
| 10 | donate_items | text | 65535 | 否 | 否 | 捐赠物品 |
| 11 | pay_state | varchar | 16 | 是 | 否 | 支付状态 |
| 12 | pay_type | varchar | 16 | 否 | 否 | 支付类型: 微信、支付宝、网银 |
| 13 | donation_record_limit_times | int | 是 | 否 | 汇入账户限制次数 | |
| 14 | create_time | datetime | 是 | 否 | 创建时间 | |
| 15 | update_time | timestamp | 是 | 否 | 更新时间 | |
| 16 | source_table | varchar | 255 | 否 | 否 | 来源表 |
| 17 | source_id | int | 否 | 否 | 来源ID | |
| 18 | source_user_id | int | 否 | 否 | 来源用户 |
表 4-17-event_registration(活动报名)
| 编号 | 字段名 | 类型 | 长度 | 是否非空 | 是否主键 | 注释 |
| 1 | event_registration_id | int | 是 | 是 | 活动报名ID | |
| 2 | registration_number | varchar | 64 | 否 | 否 | 报名编号 |
| 3 | event_name | varchar | 64 | 否 | 否 | 活动名称 |
| 4 | cover | varchar | 255 | 否 | 否 | 封面 |
| 5 | activity_type | varchar | 64 | 否 | 否 | 活动类型 |
| 6 | activity_time | varchar | 64 | 否 | 否 | 活动时间 |
| 7 | event_location | varchar | 64 | 否 | 否 | 活动地点 |
| 8 | registration_personnel | int | 否 | 否 | 报名人员 | |
| 9 | user_name | varchar | 64 | 否 | 否 | 用户姓名 |
| 10 | phone_number | varchar | 16 | 否 | 否 | 手机号码 |
| 11 | reason_for_registration | text | 65535 | 否 | 否 | 报名原因 |
| 12 | examine_state | varchar | 16 | 是 | 否 | 审核状态 |
| 13 | examine_reply | varchar | 16 | 否 | 否 | 审核回复 |
| 14 | create_time | datetime | 是 | 否 | 创建时间 | |
| 15 | update_time | timestamp | 是 | 否 | 更新时间 | |
| 16 | source_table | varchar | 255 | 否 | 否 | 来源表 |
| 17 | source_id | int | 否 | 否 | 来源ID | |
| 18 | source_user_id | int | 否 | 否 | 来源用户 |
表 4-18-health_knowledge(健康常识)
| 编号 | 字段名 | 类型 | 长度 | 是否非空 | 是否主键 | 注释 |
| 1 | health_knowledge_id | int | 是 | 是 | 健康常识ID | |
| 2 | common_sense_title | varchar | 64 | 否 | 否 | 常识标题 |
| 3 | cover_image | varchar | 255 | 否 | 否 | 封面图 |
| 4 | common_sense_classification | varchar | 64 | 否 | 否 | 常识分类 |
| 5 | article_source | varchar | 64 | 否 | 否 | 文章来源 |
| 6 | health_video | varchar | 255 | 否 | 否 | 健康视频 |
| 7 | publisher | int | 否 | 否 | 发布人 | |
| 8 | details_content | longtext | 4294967295 | 否 | 否 | 详情内容 |
| 9 | hits | int | 是 | 否 | 点击数 | |
| 10 | praise_len | int | 是 | 否 | 点赞数 | |
| 11 | collect_len | int | 是 | 否 | 收藏数 | |
| 12 | comment_len | int | 是 | 否 | 评论数 | |
| 13 | create_time | datetime | 是 | 否 | 创建时间 | |
| 14 | update_time | timestamp | 是 | 否 | 更新时间 |
表 4-19-health_lecture(健康讲座)
| 编号 | 字段名 | 类型 | 长度 | 是否非空 | 是否主键 | 注释 |
| 1 | health_lecture_id | int | 是 | 是 | 健康讲座ID | |
| 2 | lecture_title | varchar | 64 | 否 | 否 | 讲座标题 |
| 3 | cover_image | varchar | 255 | 否 | 否 | 封面图 |
| 4 | lecture_purpose | varchar | 64 | 否 | 否 | 讲座目的 |
| 5 | lecture_time | varchar | 64 | 否 | 否 | 讲座时间 |
| 6 | lecture_venue | varchar | 64 | 否 | 否 | 讲座地点 |
| 7 | lecture_personnel | int | 否 | 否 | 讲座人员 | |
| 8 | lecture_introduction | longtext | 4294967295 | 否 | 否 | 讲座介绍 |
| 9 | hits | int | 是 | 否 | 点击数 | |
| 10 | praise_len | int | 是 | 否 | 点赞数 | |
| 11 | collect_len | int | 是 | 否 | 收藏数 | |
| 12 | comment_len | int | 是 | 否 | 评论数 | |
| 13 | examine_state | varchar | 16 | 是 | 否 | 审核状态 |
| 14 | lecture_registration_limit_times | int | 是 | 否 | 报名限制次数 | |
| 15 | consultation_information_limit_times | int | 是 | 否 | 咨询限制次数 | |
| 16 | create_time | datetime | 是 | 否 | 创建时间 | |
| 17 | update_time | timestamp | 是 | 否 | 更新时间 |
表 4-20-hits(用户点击)
| 编号 | 字段名 | 类型 | 长度 | 是否非空 | 是否主键 | 注释 |
| 1 | hits_id | int | 是 | 是 | 点赞ID | |
| 2 | user_id | int | 是 | 否 | 点赞人 | |
| 3 | create_time | timestamp | 是 | 否 | 创建时间 | |
| 4 | update_time | timestamp | 是 | 否 | 更新时间 | |
| 5 | source_table | varchar | 255 | 否 | 否 | 来源表 |
| 6 | source_field | varchar | 255 | 否 | 否 | 来源字段 |
| 7 | source_id | int | 是 | 否 | 来源ID |
表 4-21-lecture_registration(讲座报名)
| 编号 | 字段名 | 类型 | 长度 | 是否非空 | 是否主键 | 注释 |
| 1 | lecture_registration_id | int | 是 | 是 | 讲座报名ID | |
| 2 | lecture_title | varchar | 64 | 否 | 否 | 讲座标题 |
| 3 | lecture_purpose | varchar | 64 | 否 | 否 | 讲座目的 |
| 4 | lecture_time | varchar | 64 | 否 | 否 | 讲座时间 |
| 5 | lecture_venue | varchar | 64 | 否 | 否 | 讲座地点 |
| 6 | lecture_personnel | int | 否 | 否 | 讲座人员 | |
| 7 | registration_personnel | int | 否 | 否 | 报名人员 | |
| 8 | user_name | varchar | 64 | 否 | 否 | 用户姓名 |
| 9 | phone_number | varchar | 16 | 否 | 否 | 手机号码 |
| 10 | hits | int | 是 | 否 | 点击数 | |
| 11 | examine_state | varchar | 16 | 是 | 否 | 审核状态 |
| 12 | examine_reply | varchar | 16 | 否 | 否 | 审核回复 |
| 13 | create_time | datetime | 是 | 否 | 创建时间 | |
| 14 | update_time | timestamp | 是 | 否 | 更新时间 | |
| 15 | source_table | varchar | 255 | 否 | 否 | 来源表 |
| 16 | source_id | int | 否 | 否 | 来源ID | |
| 17 | source_user_id | int | 否 | 否 | 来源用户 |
表 4-22-love_donation(爱心捐赠)
| 编号 | 字段名 | 类型 | 长度 | 是否非空 | 是否主键 | 注释 |
| 1 | love_donation_id | int | 是 | 是 | 爱心捐赠ID | |
| 2 | donation_title | varchar | 64 | 是 | 是 | 捐赠标题 |
| 3 | cover_image | varchar | 255 | 否 | 否 | 封面图 |
| 4 | donation_purpose | varchar | 64 | 否 | 否 | 捐赠目的 |
| 5 | total_amount_received | double | 否 | 否 | 收款总额 | |
| 6 | payment_address | varchar | 64 | 否 | 否 | 收款地址 |
| 7 | details_introduction | longtext | 4294967295 | 否 | 否 | 详情介绍 |
| 8 | hits | int | 是 | 否 | 点击数 | |
| 9 | collect_len | int | 是 | 否 | 收藏数 | |
| 10 | comment_len | int | 是 | 否 | 评论数 | |
| 11 | donation_registration_limit_times | int | 是 | 否 | 捐赠限制次数 | |
| 12 | create_time | datetime | 是 | 否 | 创建时间 | |
| 13 | update_time | timestamp | 是 | 否 | 更新时间 |
表 4-23-message(留言板)
| 编号 | 字段名 | 类型 | 长度 | 是否非空 | 是否主键 | 注释 |
| 1 | message_id | int | 是 | 是 | 留言板ID | |
| 2 | user_id | int | 是 | 否 | 用户ID | |
| 3 | title | varchar | 64 | 否 | 否 | 标题 |
| 4 | content | longtext | 4294967295 | 是 | 否 | 内容 |
| 5 | nickname | varchar | 32 | 是 | 否 | 昵称 |
| 6 | avatar | varchar | 255 | 否 | 否 | 头像 |
| 7 | | varchar | 125 | 否 | 否 | 留言者邮箱 |
| 8 | phone | varchar | 11 | 否 | 否 | 留言者手机号码 |
| 9 | create_time | timestamp | 是 | 否 | 创建时间 | |
| 10 | update_time | timestamp | 是 | 否 | 更新时间 | |
| 11 | reply | longtext | 4294967295 | 否 | 否 | 回复 |
| 12 | reply_state | tinyint | 否 | 否 | 回复状态 |
表 4-24-notice(公告)
| 编号 | 字段名 | 类型 | 长度 | 是否非空 | 是否主键 | 注释 |
| 1 | notice_id | mediumint | 是 | 是 | 公告ID | |
| 2 | title | varchar | 125 | 是 | 否 | 标题 |
| 3 | content | longtext | 4294967295 | 否 | 否 | 正文 |
| 4 | create_time | timestamp | 是 | 否 | 创建时间 | |
| 5 | update_time | timestamp | 是 | 否 | 更新时间 |
表 4-25-ordinary_users(普通用户)
| 编号 | 字段名 | 类型 | 长度 | 是否非空 | 是否主键 | 注释 |
| 1 | ordinary_users_id | int | 是 | 是 | 普通用户ID | |
| 2 | user_name | varchar | 64 | 否 | 否 | 用户姓名 |
| 3 | phone_number | varchar | 16 | 否 | 否 | 手机号码 |
| 4 | examine_state | varchar | 16 | 是 | 否 | 审核状态 |
| 5 | user_id | int | 是 | 否 | 用户ID | |
| 6 | create_time | datetime | 是 | 否 | 创建时间 | |
| 7 | update_time | timestamp | 是 | 否 | 更新时间 |
表 4-26-praise(点赞)
| 编号 | 字段名 | 类型 | 长度 | 是否非空 | 是否主键 | 注释 |
| 1 | praise_id | int | 是 | 是 | 点赞ID | |
| 2 | user_id | int | 是 | 是 | 点赞人 | |
| 3 | create_time | timestamp | 是 | 否 | 创建时间 | |
| 4 | update_time | timestamp | 是 | 否 | 更新时间 | |
| 5 | source_table | varchar | 255 | 否 | 否 | 来源表 |
| 6 | source_field | varchar | 255 | 否 | 否 | 来源字段 |
| 7 | source_id | int | 是 | 否 | 来源ID | |
| 8 | status | tinyint | 是 | 否 | 点赞状态:1为点赞,0已取消 |
表 4-27-rescue_marker(救助标记)
| 编号 | 字段名 | 类型 | 长度 | 是否非空 | 是否主键 | 注释 |
| 1 | rescue_marker_id | int | 是 | 是 | 救助标记ID | |
| 2 | rescue_marker | varchar | 64 | 否 | 否 | 救助标记 |
| 3 | create_time | datetime | 是 | 否 | 创建时间 | |
| 4 | update_time | timestamp | 是 | 否 | 更新时间 |
表 4-28-rescue_mission(救助任务)
| 编号 | 字段名 | 类型 | 长度 | 是否非空 | 是否主键 | 注释 |
| 1 | rescue_mission_id | int | 是 | 是 | 救助任务ID | |
| 2 | registration_number | varchar | 64 | 否 | 否 | 登记编号 |
| 3 | registration_date | date | 否 | 否 | 登记日期 | |
| 4 | rescue_address | varchar | 64 | 是 | 否 | 救助地址 |
| 5 | rescue_animals | varchar | 64 | 否 | 否 | 救助动物 |
| 6 | registration_personnel | int | 否 | 否 | 登记人员 | |
| 7 | veterinary_personnel | int | 否 | 否 | 兽医人员 | |
| 8 | task_tagging | varchar | 64 | 否 | 否 | 任务标记 |
| 9 | task_amount | double | 否 | 否 | 任务金额 | |
| 10 | remarks_content | text | 65535 | 否 | 否 | 备注内容 |
| 11 | complete_the_task_limit_times | int | 是 | 否 | 完成任务限制次数 | |
| 12 | create_time | datetime | 是 | 否 | 创建时间 | |
| 13 | update_time | timestamp | 是 | 否 | 更新时间 | |
| 14 | source_table | varchar | 255 | 否 | 否 | 来源表 |
| 15 | source_id | int | 否 | 否 | 来源ID | |
| 16 | source_user_id | int | 否 | 否 | 来源用户 |
表 4-29-rescue_registration(救助登记)
| 编号 | 字段名 | 类型 | 长度 | 是否非空 | 是否主键 | 注释 |
| 1 | rescue_registration_id | int | 是 | 是 | 救助登记ID | |
| 2 | registration_number | varchar | 64 | 否 | 否 | 登记编号 |
| 3 | registration_date | date | 否 | 否 | 登记日期 | |
| 4 | rescue_address | varchar | 64 | 是 | 否 | 救助地址 |
| 5 | rescue_animals | varchar | 64 | 否 | 否 | 救助动物 |
| 6 | register_atlas | text | 65535 | 否 | 否 | 登记图集 |
| 7 | registration_content | text | 65535 | 否 | 否 | 登记内容 |
| 8 | registration_personnel | int | 否 | 否 | 登记人员 | |
| 9 | examine_state | varchar | 16 | 是 | 否 | 审核状态 |
| 10 | examine_reply | varchar | 16 | 否 | 否 | 审核回复 |
| 11 | rescue_mission_limit_times | int | 是 | 否 | 救助任务限制次数 | |
| 12 | create_time | datetime | 是 | 否 | 创建时间 | |
| 13 | update_time | timestamp | 是 | 否 | 更新时间 |
表 4-30-schedule(日程管理)
| 编号 | 字段名 | 类型 | 长度 | 是否非空 | 是否主键 | 注释 |
| 1 | schedule_id | smallint | 是 | 是 | 日程ID | |
| 2 | content | varchar | 255 | 否 | 否 | 日程内容 |
| 3 | scheduled_time | datetime | 否 | 否 | 计划时间 | |
| 4 | user_id | int | 是 | 否 | 用户ID | |
| 5 | create_time | datetime | 否 | 否 | 创建时间 | |
| 6 | update_time | datetime | 否 | 否 | 更新时间 |
表 4-31-score(评分)
| 编号 | 字段名 | 类型 | 长度 | 是否非空 | 是否主键 | 注释 |
| 1 | score_id | int | 是 | 是 | 评分ID | |
| 2 | user_id | int | 是 | 否 | 评分人 | |
| 3 | nickname | varchar | 64 | 否 | 否 | 昵称 |
| 4 | score_num | double | 是 | 否 | 评分 | |
| 5 | create_time | timestamp | 是 | 否 | 创建时间 | |
| 6 | update_time | timestamp | 是 | 否 | 更新时间 | |
| 7 | source_table | varchar | 255 | 否 | 否 | 来源表 |
| 8 | source_field | varchar | 255 | 否 | 否 | 来源字段 |
| 9 | source_id | int | 是 | 否 | 来源ID |
表 4-32-slides(轮播图)
| 编号 | 字段名 | 类型 | 长度 | 是否非空 | 是否主键 | 注释 |
| 1 | slides_id | int | 是 | 是 | 轮播图ID | |
| 2 | title | varchar | 64 | 否 | 否 | 标题 |
| 3 | content | varchar | 255 | 否 | 否 | 内容 |
| 4 | url | varchar | 255 | 否 | 否 | 链接 |
| 5 | img | varchar | 255 | 否 | 否 | 轮播图 |
| 6 | hits | int | 是 | 否 | 点击量 | |
| 7 | create_time | timestamp | 是 | 否 | 创建时间 | |
| 8 | update_time | timestamp | 是 | 否 | 更新时间 |
表 4-33-upload(文件上传)
| 编号 | 字段名 | 类型 | 长度 | 是否非空 | 是否主键 | 注释 |
| 1 | upload_id | int | 是 | 是 | 上传ID | |
| 2 | name | varchar | 64 | 否 | 否 | 文件名 |
| 3 | path | varchar | 255 | 否 | 否 | 访问路径 |
| 4 | file | varchar | 255 | 否 | 否 | 文件路径 |
| 5 | display | varchar | 255 | 否 | 否 | 显示顺序 |
| 6 | father_id | int | 否 | 否 | 父级ID | |
| 7 | dir | varchar | 255 | 否 | 否 | 文件夹 |
| 8 | type | varchar | 32 | 否 | 否 | 文件类型 |
表 4-34-user(用户账户)
| 编号 | 字段名 | 类型 | 长度 | 是否非空 | 是否主键 | 注释 |
| 1 | user_id | int | 是 | 是 | 用户ID | |
| 2 | state | smallint | 是 | 否 | 账户状态:(1可用|2异常|3已冻结|4已注销) | |
| 3 | user_group | varchar | 32 | 否 | 否 | 所在用户组 |
| 4 | login_time | timestamp | 是 | 否 | 上次登录时间 | |
| 5 | phone | varchar | 11 | 否 | 否 | 手机号码 |
| 6 | phone_state | smallint | 是 | 否 | 手机认证:(0未认证|1审核中|2已认证) | |
| 7 | username | varchar | 16 | 是 | 否 | 用户名 |
| 8 | nickname | varchar | 16 | 否 | 否 | 昵称 |
| 9 | password | varchar | 64 | 是 | 否 | 密码 |
| 10 | | varchar | 64 | 否 | 否 | 邮箱 |
| 11 | email_state | smallint | 是 | 否 | 邮箱认证:(0未认证|1审核中|2已认证) | |
| 12 | avatar | varchar | 255 | 否 | 否 | 头像地址 |
| 13 | open_id | varchar | 255 | 否 | 否 | 针对获取用户信息字段 |
| 14 | create_time | timestamp | 是 | 否 | 创建时间 |
表 4-35-user_group(用户组)
| 编号 | 字段名 | 类型 | 长度 | 是否非空 | 是否主键 | 注释 |
| 1 | group_id | mediumint | 是 | 是 | 用户组ID | |
| 2 | display | smallint | 是 | 否 | 显示顺序 | |
| 3 | name | varchar | 16 | 是 | 否 | 名称 |
| 4 | description | varchar | 255 | 否 | 否 | 描述 |
| 5 | source_table | varchar | 255 | 否 | 否 | 来源表 |
| 6 | source_field | varchar | 255 | 否 | 否 | 来源字段 |
| 7 | source_id | int | 是 | 否 | 来源ID | |
| 8 | register | smallint | 否 | 否 | 注册位置 | |
| 9 | create_time | timestamp | 是 | 否 | 创建时间 | |
| 10 | update_time | timestamp | 是 | 否 | 更新时间 |
表 4-36-veterinary_personnel(兽医人员)
| 编号 | 字段名 | 类型 | 长度 | 是否非空 | 是否主键 | 注释 |
| 1 | veterinary_personnel_id | int | 是 | 是 | 兽医人员ID | |
| 2 | veterinary_name | varchar | 64 | 否 | 否 | 兽医姓名 |
| 3 | veterinary_qualification | varchar | 255 | 否 | 否 | 兽医资格 |
| 4 | examine_state | varchar | 16 | 是 | 否 | 审核状态 |
| 5 | user_id | int | 是 | 否 | 用户ID | |
| 6 | create_time | datetime | 是 | 否 | 创建时间 | |
| 7 | update_time | timestamp | 是 | 否 | 更新时间 |
表 4-37-volunteer_activities(志愿活动)
| 编号 | 字段名 | 类型 | 长度 | 是否非空 | 是否主键 | 注释 |
| 1 | volunteer_activities_id | int | 是 | 是 | 志愿活动ID | |
| 2 | event_name | varchar | 64 | 否 | 否 | 活动名称 |
| 3 | cover | varchar | 255 | 否 | 否 | 封面 |
| 4 | activity_type | varchar | 64 | 否 | 否 | 活动类型 |
| 5 | activity_time | varchar | 64 | 否 | 否 | 活动时间 |
| 6 | event_location | varchar | 64 | 否 | 否 | 活动地点 |
| 7 | activity_introduction | longtext | 4294967295 | 否 | 否 | 活动介绍 |
| 8 | hits | int | 是 | 否 | 点击数 | |
| 9 | praise_len | int | 是 | 否 | 点赞数 | |
| 10 | collect_len | int | 是 | 否 | 收藏数 | |
| 11 | comment_len | int | 是 | 否 | 评论数 | |
| 12 | timer_title | varchar | 64 | 否 | 否 | 计时器标题 |
| 13 | timing_start_time | datetime | 否 | 否 | 计时开始时间 | |
| 14 | timing_end_time | datetime | 否 | 否 | 计时结束时间 | |
| 15 | event_registration_limit_times | int | 是 | 否 | 报名限制次数 | |
| 16 | create_time | datetime | 是 | 否 | 创建时间 | |
| 17 | update_time | timestamp | 是 | 否 | 更新时间 |
4.系统实现
4.4.1用户首页界面
首页展示系统的基本信息和功能模块入口,包括通知公告、新闻资讯等。用户可以通过首页快速了解系统的最新动态和热门活动,方便用户快速找到所需功能。主界面展示如下图所示。
图5-1 用户后台首页界面图
用户注册功能允许新用户创建账户,系统会收集基本信息如用户名、密码、邮箱和角色。注册过程包括填写表单、验证邮箱、设置初始密码和分配角色。管理员可以审核和激活新账户,确保用户信息的准确性和系统安全性。其界面展示如下图所示。
图5-2 用户注册界面图
用户登录功能允许已注册用户访问系统。用户通过输入用户名和密码进行身份验证,系统对凭据进行比对,成功后进入个人后台首页。登录过程包括输入凭据、验证身份、设置会话状态,并提供忘记密码功能,以确保用户账户的安全性和便捷性。其界面如下图所示。
4.4.4通知公告界面
实时接收系统发布的最新通知公告,包括任务延期、救助进展更新、政策变动等重要信息,确保用户不会错过任何关键信息。其界面如下图所示。
图5-4通知公告界面图
4.4.5动物信息界面
动物信息详细展示待救助动物的照片、品种、年龄、健康状况、救助需求及救助历史等信息,用户可根据自身条件选择合适的动物进行捐助或领养。其界面如下图所示。
讲座报名可以列出当前及即将开展的讲座报名,包括讲座标题、讲座目的等。其界面如下图所示。
图5-6讲座报名界面图
4.6后台管理功能模块
4.6.1系统用户界面
管理员管理用户信息、权限和行为。用户管理包括用户注册、登录、身份验证、权限控制、用户信息修改等操作。管理员可以查看和编辑用户信息,重置密码,激活或停用账户等。通过用户管理,系统可以确保数据安全性和用户身份真实性,同时实现个性化服务和定制化推荐。良好的用户管理设计能够简化用户操作流程,提高系统安全性和用户满意度,同时为系统运营提供有效支持。其界面如下图所示。
图5-7系统用户界面图
管理员点击“轮播图管理”菜单,可以对前台展示的轮播图进行设置,其界面如下图所示。
图5-8系统管理界面图
管理员点击“资源管理”菜单,管理员可以上传、编辑或删除系统的资源,如文章、图片、视频等。这些资源可用于社区资讯模块的展示。管理员还可以对解读进行分类和标签化,方便用户查找和使用,其界面如下图所示。
图5-9资源管界面图
管理员可以在此发布和管理通知公告信息,包括添加新的通知公告、编辑现有公告等。系统支持通知公告的查询和统计功能,方便管理员了解公告的发布情况和效果。其界面如下图所示。
图5-10通知公告管理界面图
5系统测试
测试的主要目的是确保系统的功能和性能满足预期的需求,同时识别和修复潜在的缺陷。通过系统测试,可以验证各个功能模块的正确性和稳定性,确保系统在不同使用场景下的表现符合设计要求。测试目的包括确认系统功能的完整性、验证数据处理的准确性、评估系统的性能和安全性[10]。测试还可以提高用户满意度,保证用户在使用系统时获得流畅和可靠的体验。通过全面的测试,可以降低后期维护成本,减少系统上线后出现故障的风险,从而保障系统的长期稳定运行。
在本系统中,测试方法主要依赖于测试用例的设计与执行。测试用例是根据系统需求文档编写的,覆盖所有功能模块及其边界情况。每个测试用例包含输入数据、预期结果和实际结果的对比,以验证系统的功能是否按预期工作。
常见的测试用例包括功能测试用例、边界测试用例和异常测试用例[12]。功能测试用例针对系统的各项功能进行验证;边界测试用例则侧重于输入数据的边界条件,验证系统在极端情况下是否能够稳定运行;异常测试用例则用于验证系统在处理错误输入或异常情况时的反应。本文选择功能测试用例进行系统测试。
在测试执行过程中,记录每个用例的执行结果,并根据实际结果与预期结果的对比,判断系统是否存在缺陷。通过系统化的测试用例执行,可以有效提高测试的覆盖率和效率,为系统的最终上线提供保障。
系统测试旨在检验系统功能是否正常工作。通过功能测试用例的执行,可以有效评估系统功能的正确性、完整性和稳定性,帮助发现和解决潜在的功能缺陷,确保系统能够按照预期功能正常运行。功能测试用例包括用户注册、用户登录、动物信息录入、动物信息搜索、查看等。
| 测试用例编号 | 功能模块 | 测试用例描述 | 预期结果 |
| TC001 | 用户注册 | 输入有效的用户名、密码、邮箱和角色信息 | 注册成功,用户账户创建并收到验证邮件 |
| TC002 | 用户注册 | 输入已有用户名 | 注册失败,提示用户名已存在 |
表5-1 注册功能测试用例
| 测试用例编号 | 功能模块 | 测试用例描述 | 预期结果 |
| TC003 | 用户登录 | 输入正确的用户名和密码 | 登录成功,进入用户后台首页 |
| TC004 | 用户登录 | 输入错误的用户名或密码 | 登录失败,提示用户名或密码错误 |
| TC005 | 用户登录 | 输入注册邮箱,使用忘记密码功能 | 提示发送重置密码链接到邮箱 |
表5-2 登录功能测试用例
| 测试用例编号 | 功能模块 | 测试用例描述 | 预期结果 |
| TC006 | 动物信息管理录入 | 管理员填写完整的动物信息管理信息录入 | 动物信息管理录入成功,生成唯一动物信息管理ID |
| TC007 | 动物信息管理录入 | 管理员录入动物信息管理时缺少必要信息 | 动物信息管理录入失败,提示补充必要信息 |
表5-3 动物信息管理录入功能测试用例
| 测试用例编号 | 功能模块 | 测试用例描述 | 预期结果 |
| TC008 | 动物信息搜索 | 兽医人员选择所需动物信息并填写搜索信息 | 搜索提交成功,生成搜索记录并通知普通用户审核 |
| TC009 | 动物信息搜索 | 兽医人员提交搜索时缺少必要搜索信息 | 搜索提交失败,提示补充搜索信息 |
表5-4 动物信息搜索功能测试用例
| 测试用例编号 | 功能模块 | 测试用例描述 | 预期结果 |
| TC010 | 查看 | 普通用户查看搜索详情并批准动物信息搜索 | 审核成功,搜索状态更新为已批准 |
| TC011 | 查看 | 普通用户查看搜索详情并拒绝动物信息搜索 | 审核成功,搜索状态更新为已拒绝 |
表6-5 查看功能测试用例
在本次测试中,系统对用户注册、用户登录、动物信息录入、动物信息搜索和查看等功能进行了详细测试。测试结果显示,用户注册功能在输入有效信息时能够成功创建账户并发送验证邮件,而在输入已有用户名时则提示用户名已存在。用户登录功能在输入正确凭据时能成功登录,在输入错误凭据时会提示错误信息。动物信息录入功能在填写完整信息时能够成功录入动物信息,而在缺少必要信息时则提示补充信息。动物信息搜索功能能够生成搜索记录并通知管理员审核。查看功能能正确更新搜索状态,确保动物信息流程的正常运作。总体而言,所有测试用例均达到预期效果,系统功能表现稳定、
6总结
本课题设计与实现的基于Spring Boot和Vue的社区流浪动物救助管理系统,通过结合现代前后端技术,解决了传统流浪动物救助管理中存在的信息不透明、任务管理混乱、救助效率低下等问题。系统的设计充分考虑了用户的不同需求,采用角色分权限的方式,实现了兽医人员、普通用户与管理员各自的功能模块,从而保证了系统的可用性与高效性。
通过Spring Boot框架,后端的开发具有高效、稳定和可扩展的优势,支持大规模用户操作并保障数据一致性。同时,前端采用Vue.js技术,界面友好且响应迅速,增强了用户的互动体验。MySQL数据库在数据管理方面表现出色,能够有效处理大量的用户信息、动物数据、任务记录等。
在系统使用过程中,用户可以便捷地进行流浪动物的领养、捐赠、志愿活动报名等操作,兽医人员可以通过该平台发布健康常识、举办讲座并提供专业咨询,管理员可以通过后台进行全面的资源管理和任务调配。系统有效提升了流浪动物救助的效率与透明度,促使社会各界更多关注和参与到动物保护事业中。
总体而言,该系统在流浪动物救助领域具备较高的实际应用价值,并为未来类似系统的开发和优化提供了宝贵的经验。
参考文献
- 尹应荆.JAVA编程语言在计算机软件开发中的应用[J].石河子科技,2023,(05):45-47.
- 刘江涛,王亮亮,吴庆茹,等.基于B/S模式的铁路勘测设计案例信息化管理系统设计与实现[J].铁路计算机应用,2021,30(03):32-35.
- 张丹丹,李弘.基于B/S架构的办公管理系统设计与开发[J].铁路通信信号工程技术,2024,21(09):44-48+106.
- 王志亮,纪松波.基于SpringBoot的Web前端与数据库的接口设计[J].工业控制计算机,2023,36(03):51-53.
- 熊永平.基于SpringBoot框架应用开发技术的分析与研究[J].电脑知识与技术,2021,15(36):76-77.
- 赵媛.基于Vue的Web系统前端性能优化分析[J].电脑编程技巧与维护,2024,(09):44-46.
- 秦冬.浅析Vue框架在前端开发中的应用[J].信息与电脑(理论版),2024,36(13):61-63.
- 李艳杰.MySQL数据库下存储过程的综合运用研究[J].现代信息科技,2023,7(11):80-82+88.
- 周晓玉,崔文超.基于Web技术的数据库应用系统设计[J].信息与电脑(理论版),2023,35(09):189-191.
- 李俊萌.计算机软件测试技术与开发应用策略分析[J].信息记录材料,2023,24(03):50-52.
- Sun Y ,Zhang F ,Liu Y , et al.Acoustic event detection for drone search and rescue system based on bi-directional long and short-term memory beamforming method to remove rotor noise[J].Digital Signal Processing,2025,157104881-104881.
- 潘少颖.流浪的“喵星人”,在街头有了家[N].IT时报,2024-01-05(003). DOI:10.28404/n.cnki.nitsd.2024.000004.
- 王腾.基于猫脸智能识别的校园流浪猫救助管理系统的设计与实现[D].浙江师范大学,2023.DOI:10.27464/d.cnki.gzsfu.2023.000859.
- 赵亚洲,杨晓冬.动物领养管理系统的设计与实现[J].无线互联科技,2022,19(18):61-65+72.
- 张杜鹃.基于微服务的流浪动物新型救助系统的设计与实现[D].首都经济贸易大学,2022.DOI:10.27338/d.cnki.gsjmu.2022.000827.
- 安琪.基于服务设计思维的城市流浪动物助养系统设计研究[D].北京化工大学,2022.DOI:10.26939/d.cnki.gbhgu.2022.001964.
- Panagiotis K ,Vasileios D ,Dimitris U , et al.Deep Learning Empowered Wearable-Based Behavior Recognition for Search and Rescue Dogs[J].Sensors,2022,22(3):993-993.
- 秦豆豆,赵佳意,徐池,等.AIT——流浪猫狗救助平台管理系统的设计与实现[J].电子技术与软件工程,2021,(14):158-159.DOI:10.20109/j.cnki.etse.2021.14.066.
- G. D L ,D. O P ,Rubén U , et al.Cost-Performance Evaluation of a Recognition Service of Livestock Activity Using Aerial Images[J].Remote Sensing,2021,13(12):2318-2318.
- 邓波,朱九超,葛杰,等.基于TNR救助原则的城市流浪猫APP交互设计与研究[C]//中国畜牧兽医学会.创新、融合、健康、未来—第九届全国畜牧兽医青年科技工作者学术研讨会论文集.上海市动物疫病预防控制中心;,2020:1.DOI:10.26914/c.cnkihy.2020.062437.
致谢
在本项目的实施过程中,许多人给予了我无私的支持和帮助,令我深感感谢。
我要衷心感谢我的指导老师。不仅在项目的初期提供了宝贵的建议,还在整个过程中给予了我细致入微的指导。专业知识和严谨态度始终激励着我,让我在遇到困难时能够保持信心,继续前行。每一次的讨论都让我对项目有了更深刻的理解,帮助我克服了许多技术难题。
我也要感谢参与用户测试的同学们。你们的反馈和建议为我们系统的优化提供了重要的参考,帮助我们更好地理解用户需求。正是因为有了你们的参与,我们才能够不断改进,提升系统的用户体验。感谢所有支持我的家人和朋友。你们的理解与鼓励让我在项目的紧张时刻始终能够保持积极的心态,成为我前进的动力。每当我遇到挑战时,想到你们的支持,我就能够重新振作,继续努力。最后,我要感谢所有在我职业发展过程中给予帮助的人。每一次的交流与分享都让我受益匪浅,拓宽了我的视野,让我在这条道路上走得更加坚定。
项目的完成不仅是我个人努力的结果,更是许多人共同支持与协作的成果。在此,我再次向所有关心和支持我的人表达衷心的感谢。希望未来我们能够继续携手,共同创造更多的价值和成就。
基于SpringBoot的流浪动物救助系统
1296

被折叠的 条评论
为什么被折叠?



