摘要
随着人们生活水平的提高,甜品逐渐成为日常生活中不可或缺的一部分。然而,传统的甜品店管理模式面临着效率低下、信息不透明等问题,难以满足现代消费者对便捷购物体验的需求。为此,本文提出了一个基于SpringBoot框架的甜品店管理系统,旨在提升甜品店运营效率和服务质量。
系统分为普通用户和管理员两大类用户角色。普通用户可以通过注册登录访问系统,浏览首页展示的公告信息、新闻资讯等内容,查看甜品商城的商品信息并可以进行加入购物、购买、积分兑换等操作。管理员则拥有更广泛的权限,包括但不限于后台首页的访问、系统用户的管理、促销活动的策划与执行、店铺信息及物料信息的管理、消耗记录的查看以及系统管理和资源管理等。这些功能模块的设计充分考虑了甜品店的实际运营需求,旨在提高工作效率,降低运营成本。
该甜品店管理系统的建立不仅满足了甜品店对高效运营管理的需求,同时也提升了顾客的服务体验。通过精准的数据分析和个性化的服务推荐,系统能够更好地理解顾客偏好,提供更加贴合顾客需求的产品和服务。这种深度融合信息技术与传统零售业的做法,展示了科技改善服务质量的巨大潜力,也为其他小型零售企业提供了宝贵的经验借鉴。
关键词:甜品店管理;服务质量;Spring Boot
Abstract
With the improvement of people's living standards, desserts have gradually become an indispensable part of daily life. However, the traditional dessert shop management model faces problems such as low efficiency and opaque information, making it difficult to meet the needs of modern consumers for a convenient shopping experience. Therefore, this article proposes a dessert shop management system based on the SpringBoot framework, aimed at improving the operational efficiency and service quality of dessert shops.
The system is divided into two categories of user roles: regular users and administrators. Ordinary users can access the system by registering and logging in, browse the announcement information, news and other content displayed on the homepage, view the product information of the dessert mall, and perform operations such as adding shopping, purchasing, and redeeming points. Administrators have broader permissions, including but not limited to accessing the backend homepage, managing system users, planning and executing promotional activities, managing store and material information, viewing consumption records, and system and resource management. The design of these functional modules fully considers the actual operational needs of dessert shops, aiming to improve work efficiency and reduce operating costs.
The establishment of the dessert shop management system not only meets the dessert shop's demand for efficient operation and management, but also enhances the customer service experience. Through precise data analysis and personalized service recommendations, the system can better understand customer preferences and provide products and services that better meet customer needs. This deep integration of information technology and traditional retail industry demonstrates the enormous potential of technology to improve service quality, and also provides valuable experience and reference for other small retail enterprises.
Key words: Dessert shop management; Service quality; Spring Boot
目录
1绪论
随着互联网技术的快速发展和电子商务模式的普及,越来越多的传统行业开始寻求通过信息技术手段实现转型升级。甜品店作为餐饮业中的一个重要分支,同样面临着数字化转型的需求。传统的甜品店管理方式依赖人工操作,存在效率低下、成本高、易出错等问题。特别是在库存管理、促销活动策划与执行、顾客服务等方面,传统管理模式难以满足现代商业环境下的高效运营需求。因此,利用现代化信息技术构建甜品店管理系统变得尤为迫切。
Spring Boot作为一个备受推崇的开源框架,因其简化配置、易于开发的特点,成为构建高效后端服务的理想选择。它支持快速搭建微服务架构,并能与多种数据库无缝集成,确保数据的安全性和一致性。此外,Spring Boot提供了丰富的插件和工具,使得开发者能够轻松实现功能扩展和性能优化。凭借其自动配置、简化部署流程以及强大的社区支持等特性,Spring Boot成为开发甜品店管理系统的理想平台。该框架内置了多种开箱即用的功能模块,如安全控制、数据访问等,极大地缩短了开发周期。Spring Boot优秀的可扩展性还确保了系统的易维护性和升级便利性,使其能够灵活适应未来业务发展的各种需求。这样不仅提高了甜品店的运营效率和服务质量,也为企业的长期稳定发展奠定了坚实的基础。
该系统的建立不仅有助于提升甜品店内部管理的效率和精准度,还能显著改善顾客体验。对于甜品店而言,系统实现了从前端销售到后端供应链管理的全流程自动化处理,有效降低了人力成本,并减少了人为错误的发生几率。此外,通过集成促销活动管理和物料信息管理等功能,可以更加灵活地制定市场策略,增强市场竞争力。对消费者来说,一个用户友好的界面设计加上便捷的功能如注册登录、甜品商城浏览以及促销信息获取等,极大地提升了购物体验。同时,借助于公告信息和新闻资讯功能,甜品店能够及时向顾客传达最新动态,加强了与消费者的互动和沟通。从技术角度看,采用Spring Boot框架确保了系统的可扩展性和维护性,使得后续的功能升级和技术迭代变得更加简便。整体而言,这一系统的部署不仅推动了甜品店行业的信息化发展,也为其他类似小型零售和服务企业提供了一个可借鉴的成功案例。
在国外,甜品店管理系统已广泛应用且持续迭代优化。众多发达国家的甜品店借助先进的信息技术,打造出高度集成化的管理体系。例如,美国许多甜品店运用智能化库存管理技术,通过与供应商系统实时对接,依据销售数据和预设阈值自动补货,有效降低库存成本并确保原材料新鲜度。欧洲的甜品店管理系统则注重客户关系管理(CRM)功能,利用数据分析深入了解顾客消费习惯,精准推送个性化营销活动,极大提升顾客忠诚度。在点餐环节,国外普遍采用移动点餐与支付系统,顾客可通过手机应用便捷下单,不仅提高点餐效率,还减少排队等待时间,优化顾客体验。相关研究聚焦于系统架构的优化,以提升系统稳定性与响应速度,同时在数据安全方面投入大量精力,保障顾客信息与商业数据的安全。
国内甜品店管理系统近年来发展迅猛。随着国内甜品市场规模不断扩大,众多甜品店积极引入管理系统提升运营效率。在功能上,涵盖基础的商品管理、订单处理、员工管理等模块,且功能不断细化。例如,一些管理系统能够详细记录甜品制作过程中的原材料用量,便于成本核算与控制。在营销推广方面,结合国内社交平台特点,开发了会员积分、优惠券分享到微信等功能,有效促进顾客传播与二次消费。此外,国内针对甜品店管理系统的移动端适配研究取得显著进展,推出了适配多种移动设备的应用程序,方便店主随时随地管理店铺。学界与企业合作,针对系统开发中的技术难题,如大数据分析在甜品销售预测中的应用、线上线下系统融合等展开深入研究,为甜品店管理系统的升级提供理论支持与技术解决方案。
综上所述,国内外甜品店管理系统在功能完善与技术创新上均取得长足进步。国外凭借先进技术在智能化与个性化服务方面领先一步,国内则结合本土市场特点与消费习惯,在社交营销与移动端应用上独具特色。未来,甜品店管理系统有望在人工智能、物联网等新兴技术的驱动下,实现更精准的运营决策、更高效的供应链协同以及更优质的顾客体验。
1.4论文组织结构
本论文共分为七个主要章节,具体结构如下:
1. 绪论:介绍研究背景与意义,概述研究现状和论文的组织结构。
2. 相关技术介绍:详细介绍与本研究相关的技术,包括B/S框架、SpringBoot框架和MySQL数据库。
3. 需求分析:对系统的功能需求和非功能需求进行分析,明确用户和管理员的需求,并进行可行性分析,包括技术、操作和经济可行性等。
4. 系统设计:涵盖系统架构设计、总体流程设计和功能设计,并进行数据库的概念设计与表设计。
5. 系统实现:具体描述各个功能模块的实现过程,展示系统如何根据需求进行开发。
6. 系统测试:阐述测试的目的、方法和内容,分析测试结果并得出结论,以验证系统的稳定性和功能完整性。
7. 总结:总结全文研究内容。
2相关技术介绍
B/S(Browser/Server)架构是一种基于浏览器和服务器的应用架构模式。它以Web浏览器作为客户端,服务器端通过Web技术提供应用服务。客户端通过浏览器与服务器进行交互,用户无需安装专门的客户端应用程序,只需要通过互联网连接即可访问应用程序[1]。在B/S架构中,客户端主要承担用户界面的呈现和基本的输入输出功能,而核心的业务处理、数据存储等操作则由服务器端完成。这种架构的核心优势在于无需在每个客户端机器上安装或更新软件,只要用户的浏览器符合要求,就可以使用系统。
B/S(Browser/Server)架构是一种网络架构模型,其主要特点是客户端通过浏览器与服务器进行通信,所有的业务逻辑和数据处理都在服务器端完成,客户端仅负责展示数据[2]。B/S架构本质上是一种客户端-服务器模式的变体,它通过将传统的C/S(Client/Server)架构中的客户端功能移到浏览器中,简化了客户端的开发和维护工作。在B/S架构中,用户通过浏览器发送请求,浏览器负责展示从服务器获取的数据,服务器则处理请求并返回响应。该架构避免了安装和配置客户端软件的麻烦,也减少了对客户端硬件的依赖,适合于需要大规模部署和跨平台支持的应用系统。
B/S模式三层结构图如图2-1所示。

图2-1 B/S模式三层结构图
2.2 SpringBoot框架
SpringBoot是一个用于简化Spring应用开发的开源框架,通过减少开发人员配置和依赖的复杂性,使得开发者能够快速构建基于Spring的生产级应用。SpringBoot基于Spring框架之上,提供了一种自配置的方式,使得开发者可以以最少的配置来启动和开发Spring应用[3]。它通过约定优于配置的原则,将常见的配置预设,使得开发人员能够聚焦于业务逻辑的实现,而不必过多关注繁琐的配置和环境搭建。
SpringBoot框架的核心特点之一是其自动配置功能。它能够根据项目中已存在的类和库,自动推断出开发环境的配置需求,减少了手动配置的工作量。SpringBoot还提供了嵌入式Web服务器支持(如Tomcat、Jetty等),使得应用可以以独立的Java应用形式运行,不再依赖外部的Web容器。这种特性使得SpringBoot特别适合于微服务架构的构建。SpringBoot还通过其提供的启动器(Starters)简化了常见功能的集成,例如数据库连接、消息队列、缓存、认证与授权等,从而提升了开发效率[4]。
2.3 MySQL数据库
MySQL是一种开源的关系型数据库管理系统(RDBMS),基于SQL(结构化查询语言)进行数据操作。作为一个被广泛使用的数据库系统,MySQL具有高度的性能、可扩展性和可靠性。MySQL使用表格结构来存储数据,每个表由多个列和行组成,数据通过SQL查询语言进行操作[5]。MySQL支持多种数据类型,如整数、浮动小数、字符串、日期等,以满足不同应用场景对数据存储的需求。在实际应用中,MySQL通常用于存储和管理结构化数据,通过索引、视图、触发器等功能提升数据查询的效率和数据的完整性。
MySQL支持ACID事务特性(原子性、一致性、隔离性、持久性),确保数据库操作的可靠性和数据的一致性。它还支持多种存储引擎,其中InnoDB是最常用的存储引擎,具备事务支持、行级锁定和外键约束等特性,适用于高并发、高可靠性的数据存储需求。MySQL可以通过主从复制、分区和分库分表等技术实现横向扩展,以应对大规模数据存储和高负载的应用需求。MySQL还具有灵活的权限管理机制,支持用户角色管理、细粒度的权限控制等,保障数据的安全性。
3需求分析
从技术可行性角度来看,所选技术能够充分满足当前应用需求。B/S架构具有良好的跨平台特性,借助浏览器端渲染与服务器端处理,能够实现不同操作系统和设备上的无缝访问。SpringBoot框架基于成熟的Spring生态,自动配置机制降低了开发与部署的复杂度,支持高效开发和微服务架构的实现。MySQL数据库在数据存储、查询优化方面具有强大能力,其ACID事务特性与高并发支持能够保证数据一致性与系统稳定性,且广泛应用于多种行业,具备可扩展性和高效性。
从操作可行性角度,所有选用的技术都有良好的文档支持和广泛的开发社区。B/S架构的实施依赖于常见的Web技术,技术栈成熟,操作流程规范,适合企业级应用的快速部署与运维。SpringBoot框架简化了Spring应用的配置与开发,集成了嵌入式Web服务器,使得开发者能够快速启动项目,减少了对开发环境和部署环境的依赖。MySQL数据库提供了易于管理的用户界面,操作界面直观,支持多种操作系统,适合日常的数据库管理和维护工作。
从经济可行性角度,所有选用的技术均为开源软件,降低了开发与部署成本。B/S架构减少了客户端软件的安装和更新需求,减轻了IT维护成本。SpringBoot框架通过减少配置和自动化部署,降低了开发和运营的时间成本。MySQL作为开源数据库,不仅在授权成本上具有优势,而且通过其高效的查询与事务处理能力,可以在保证性能的同时降低硬件资源的投入,实现资源的高效利用。
1.可用性需求
系统必须具备高可用性,以确保其在各种使用场景下能够稳定运行。为满足可用性要求,系统应当具备自恢复能力和冗余机制,避免因单点故障而导致的服务中断。具体而言,系统的部署架构应支持负载均衡和集群配置,通过多个实例的协作提高整体系统的可用性。系统应提供详尽的监控与告警机制,能够实时追踪系统运行状态,及时发现潜在问题并触发自动恢复操作或通知管理员。在用户体验方面,系统需要提供清晰的错误提示信息,并能够在发生异常时通过回滚操作或其他容错机制,保证用户的操作不受到严重影响。
2.可靠性需求
可靠性要求系统在长时间运行中保持稳定,能够有效应对各种可能的故障和压力。系统设计应支持高可用的数据库架构,采用数据库主从复制、分片等技术以实现数据的可靠存储与访问。应用层应具备容错能力,在面对硬件故障、网络中断等意外情况时,能够保持系统的正常服务或在故障恢复后迅速恢复数据和业务流程。系统应具备日志记录功能,能够全面记录操作过程和异常信息,从而为问题追踪与系统优化提供数据支持。系统的可靠性还需要通过压力测试和稳定性测试来验证,确保在大规模用户访问及高并发场景下能够正常运行,不发生崩溃或数据丢失现象。
3.安全性需求
系统的安全性需求必须得到高度重视,确保系统和用户数据的保密性、完整性和可用性。为实现数据安全,系统应采用加密技术,特别是在用户认证、敏感数据传输和存储过程中,采用SSL/TLS协议进行加密通信,确保数据在传输过程中不被窃取或篡改。系统应支持用户身份验证与授权管理,采用如OAuth、JWT等安全机制防止未授权访问。访问控制应细化到资源级别,确保不同角色的用户只能访问其权限范围内的功能。为了防止恶意攻击,系统还应加强对常见攻击方式(如SQL注入、XSS攻击、CSRF攻击等)的防护,通过输入验证、输出转义、会话管理等技术措施提高系统的安全性。系统应定期进行安全审计与漏洞扫描,及时发现并修补可能的安全漏洞,保障系统的长期安全运营。
功能需求分析是对系统所需功能进行详细描述的过程,明确系统的目标、功能模块及其相互关系。在此阶段,结合用户需求、业务流程和技术架构,识别系统必须实现的各项功能,并对其优先级、实现方式和约束条件进行梳理。通过功能需求分析,确保系统设计能够满足实际需求,且具有良好的可用性、可维护性和扩展性,为后续的系统开发和测试提供明确的指导和依据。
普通用户功能包括注册登录、首页、公告信息、新闻资讯、甜品商城、商城管理、促销活动、我的(我的账户、个人中心、退出)。
普通用户用例图如图3-1所示。

图3-1 普通用户用例图
管理员功能包括登录、后台首页、系统用户、促销活动管理、店铺信息管理、物料信息管理、消耗记录管理、系统管理、公告信息管理、资源管理、商城管理、我的(个人信息、修改密码、网站首页、退出)。
管理员用例图如图3-2所示。

图3-2管理员用例图
3.4.1数据开发流程
系统开发流程的主要步骤,从需求分析到系统完成的全过程。流程包括需求分析、总体设计(结构、功能、数据)、详细设计(模块、编码)、模块整合与调用,以及测试、扩展和完善,最终完成系统的开发。本系统的开发流程如图3-3所示

图3-3系统开发流程图
3.4.2用户登录流程
用户输入用户名和密码后,系统先检查输入是否为空,再验证用户名是否存在,若存在则通过用户名获取密码并校验。若密码正确则登录成功,否则提示密码错误。若用户名不存在或无法登录,提示用户操作无效。如图3-4所示。

图3-4登录流程图
3.4.3系统操作流程
用户首先进入系统登录界面,输入用户名和密码后,系统验证信息是否正确。若验证失败,返回登录界面重新输入;若验证成功,则进入功能界面,执行相应功能处理后结束操作流程。操作流程如图3-5所示。

图3-5系统操作流程图
3.4.4添加信息流程
管理员/管理员可以添加信息,用户添加可以自己权限内的信息,输入信息后,要想利用这个软件来进行系统的安全管理,首先需要登录到该软件中。添加信息流程如图3-6所示。

图3-6添加信息流程图
3.4.5修改信息流程
用户首先选择需要修改的记录,输入修改后的数据,系统判断输入数据是否合法。若数据不合法,提示重新输入;若数据合法,则将修改后的数据写入数据库,完成操作后流程结束。修改信息流程图如图3-7所示。

图3-7 修改信息流程图
3.4.6删除信息流程
用户选择需要删除的记录后,系统判断是否确认删除。若未确认,返回选择环节;若确认删除,则更新数据库,删除对应记录,完成操作后流程结束。删除信息流程图如图3-8所示。

图3-8删除信息流程图
4系统设计
系统由表现层、业务逻辑层、数据访问层和数据库服务器组成。表现层通过浏览器(如IE、Chrome、Firefox)与用户交互,采用FreeMarker、Bootstrap、jQuery等技术实现界面呈现。业务逻辑层负责处理系统的核心业务逻辑,通过分模块设计实现功能分离。数据访问层使用MyBatis框架连接数据库,执行数据的增删改查操作。数据库服务器采用MySQL进行数据存储和管理,为系统提供稳定的数据库支持。整个架构通过Tomcat服务器完成用户请求的接收和处理,确保系统的高效运行[6]。整个系统架构如图4-1所示。

图4-1 系统架构图
功能模块设计是系统开发过程中的重要阶段,它旨在将系统划分为不同的模块,每个模块负责完成特定的功能或任务。基于SpringBoot的甜品店管理系统由普通用户和管理员这两个用户功能模块组成,每个用户模块又包含具体的功能操作。系统整体功能结构图如下图4.2所示。

图4-2 系统功能结构图
用户通过注册模块发送注册请求,系统完成注册后返回确认信息。随后,用户通过登录模块发送登录请求,系统验证用户信息后允许访问目标系统。用户完成操作后可选择退出,系统终止会话。注册时序图,如图4-3所示。

图4-3 注册时序图
4.2.3登录时序图
管理员输入登录信息后,登录界面将信息传递至前台管理界面,随后通过SpringBoot框架读取数据库中的用户信息并返回。系统验证信息,若验证成功则登录成功,若验证失败则返回错误提示。登录时序图如图4-4所示。

图4-4登录时序图
4.2.4管理员修改用户信息时序图
管理员输入登录信息后,进入系统用户模块,选择增删改查操作并提交命令至数据库。数据库执行操作后返回成功状态,系统显示用户管理界面并提示操作成功。管理员修改用户信息时序图如图4-5所示。

图4-5管理员修改用户信息时序图
4.2.5管理员管理系统信息时序图
管理员通过访问系统发起请求,系统接收访问后转向系统信息模块进行管理操作。管理完成后,系统返回管理结果至系统,最终反馈给管理员,管理员可选择退出。管理员管理系统信息时序图如图4-6所示。

图4-6管理员管理系统信息时序图
数据库设计是系统开发中至关重要的环节,为系统提供高效、规范的数据存储和管理方案。设计过程包括需求分析、实体设计、表设计和逻辑结构设计。首先,通过分析业务需求,确定系统的核心实体及其属性,同时明确实体间的关系。接着,将实体抽象为具体的数据库表,为每张表定义字段名、数据类型、主键和外键,通过主外键关系和关联表设计,保证数据的完整性和一致性。最后,数据库逻辑设计进一步优化表之间的关系,通过索引、视图和存储过程提升查询效率和操作性能。整个设计需严格遵循规范,避免数据冗余和冲突,确保系统在高并发访问和复杂数据处理场景下的稳定性和高效性。
数据库实体设计是数据库设计的关键步骤,对实际业务逻辑中涉及的实体及其属性进行抽象建模,明确系统中的主要信息对象及其关系[7]。在实体设计中,根据需求分析确定系统的核心实体,如用户、角色、权限等,提取实体的主要属性,如用户的ID、姓名、联系方式等,同时定义各实体之间的关系,包括一对一、一对多、多对多等。在设计过程中,注重实体的完整性、规范性和唯一性,确保设计能够满足系统功能需求,并为后续的表设计提供清晰的结构框架。实体设计需遵循数据库设计的标准化要求,避免数据冗余和不必要的复杂度。
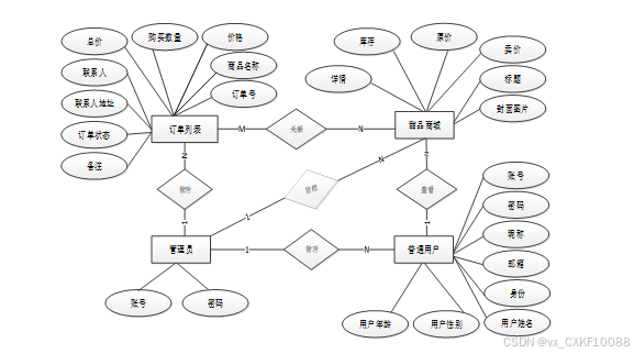
以下将展示系统的全局E-R图。系统全局E-R图如图4-7所示。

图4-7系统E-R图
数据库表设计基于实体设计,将抽象的实体映射为具体的表结构。设计过程中,为每个实体定义表名、字段名及数据类型 [8]。根据业务需求,合理定义主键、外键及约束条件,确保表之间的关联性,例如通过外键建立用户表和角色表之间的关系。表设计时注重数据存储的完整性、一致性,并通过索引优化查询效率,最终确保数据库结构能够支持系统的功能需求。以下是系统的主要数据库表设计展示。
表 4-1-dessert_mall(甜品商城)
| 编号 | 字段名 | 类型 | 长度 | 是否非空 | 是否主键 | 注释 |
| 1 | dessert_mall_id | int | 是 | 是 | 甜品商城ID | |
| 2 | product_remarks | varchar | 64 | 否 | 否 | 产品备注 |
| 3 | hits | int | 是 | 否 | 点击数 | |
| 4 | collect_len | int | 是 | 否 | 收藏数 | |
| 5 | comment_len | int | 是 | 否 | 评论数 | |
| 6 | recommend | int | 是 | 否 | 智能推荐 | |
| 7 | cart_title | varchar | 125 | 否 | 否 | 标题 |
| 8 | cart_img | text | 65535 | 否 | 否 | 封面图 |
| 9 | cart_description | varchar | 255 | 否 | 否 | 描述 |
| 10 | cart_price_ago | double | 是 | 否 | 原价 | |
| 11 | cart_price | double | 是 | 否 | 卖价 | |
| 12 | cart_inventory | int | 是 | 否 | 商品库存 | |
| 13 | cart_type | varchar | 64 | 是 | 否 | 商品分类 |
| 14 | cart_content | longtext | 4294967295 | 否 | 否 | 正文 |
| 15 | cart_img_1 | text | 65535 | 否 | 否 | 主图1 |
| 16 | cart_img_2 | text | 65535 | 否 | 否 | 主图2 |
| 17 | cart_img_3 | text | 65535 | 否 | 否 | 主图3 |
| 18 | cart_img_4 | text | 65535 | 否 | 否 | 主图4 |
| 19 | cart_img_5 | text | 65535 | 否 | 否 | 主图5 |
| 20 | cart_integral | int | 否 | 否 | 积分 | |
| 21 | create_time | datetime | 是 | 否 | 创建时间 | |
| 22 | update_time | timestamp | 是 | 否 | 更新时间 |
表 4-2-goods(商品信息)
| 编号 | 字段名 | 类型 | 长度 | 是否非空 | 是否主键 | 注释 |
| 1 | goods_id | mediumint | 是 | 是 | 产品ID | |
| 2 | title | varchar | 125 | 否 | 否 | 标题 |
| 3 | img | text | 65535 | 否 | 否 | 封面图:用于显示于产品列表页 |
| 4 | description | varchar | 255 | 否 | 否 | 描述 |
| 5 | price_ago | double | 是 | 否 | 原价 | |
| 6 | price | double | 是 | 否 | 卖价 | |
| 7 | sales | int | 是 | 否 | 销量 | |
| 8 | inventory | int | 是 | 否 | 商品库存 | |
| 9 | type | varchar | 64 | 是 | 否 | 商品分类 |
| 10 | hits | int | 是 | 否 | 点击量 | |
| 11 | content | longtext | 4294967295 | 否 | 否 | 正文 |
| 12 | img_1 | text | 65535 | 否 | 否 | 主图1 |
| 13 | img_2 | text | 65535 | 否 | 否 | 主图2 |
| 14 | img_3 | text | 65535 | 否 | 否 | 主图3 |
| 15 | img_4 | text | 65535 | 否 | 否 | 主图4 |
| 16 | img_5 | text | 65535 | 否 | 否 | 主图5 |
| 17 | create_time | timestamp | 是 | 否 | 创建时间 | |
| 18 | update_time | timestamp | 是 | 否 | 更新时间 | |
| 19 | customize_field | text | 65535 | 否 | 否 | 自定义字段 |
| 20 | source_table | varchar | 255 | 否 | 否 | 来源表 |
| 21 | source_field | varchar | 255 | 否 | 否 | 来源字段 |
| 22 | source_id | int | 是 | 否 | 来源ID | |
| 23 | user_id | int | 否 | 否 | 添加人 | |
| 24 | integral | int | 否 | 否 | 积分 |
表 4-3-order(订单)
| 编号 | 字段名 | 类型 | 长度 | 是否非空 | 是否主键 | 注释 |
| 1 | order_id | int | 是 | 是 | 订单ID | |
| 2 | order_number | varchar | 64 | 否 | 否 | 订单号 |
| 3 | goods_id | mediumint | 是 | 是 | 商品ID | |
| 4 | title | varchar | 255 | 否 | 否 | 商品标题 |
| 5 | img | varchar | 255 | 否 | 否 | 商品图片 |
| 6 | price | double | 是 | 否 | 价格 | |
| 7 | price_ago | double | 是 | 否 | 原价 | |
| 8 | num | int | 是 | 否 | 数量 | |
| 9 | price_count | double | 是 | 否 | 总价 | |
| 10 | norms | varchar | 255 | 否 | 否 | 规格 |
| 11 | type | varchar | 64 | 是 | 否 | 商品分类 |
| 12 | contact_name | varchar | 32 | 否 | 否 | 联系人姓名 |
| 13 | contact_email | varchar | 125 | 否 | 否 | 联系人邮箱 |
| 14 | contact_phone | varchar | 11 | 否 | 否 | 联系人手机 |
| 15 | contact_address | varchar | 255 | 否 | 否 | 收件地址 |
| 16 | postal_code | varchar | 9 | 否 | 否 | 邮政编码 |
| 17 | user_id | int | 是 | 否 | 买家ID | |
| 18 | merchant_id | mediumint | 是 | 否 | 商家ID | |
| 19 | create_time | timestamp | 是 | 否 | 创建时间 | |
| 20 | update_time | timestamp | 是 | 否 | 更新时间 | |
| 21 | description | varchar | 255 | 否 | 否 | 描述 |
| 22 | state | varchar | 16 | 是 | 否 | 订单状态:待付款,待发货,待签收,已签收,待退款,已退款,已拒绝,已完成 |
| 23 | remark | text | 65535 | 否 | 否 | 订单备注 |
| 24 | delivery_state | varchar | 16 | 否 | 否 | 发货状态:未配送,已配送 |
| 25 | vip_discount | double | 否 | 否 | 折扣 | |
| 26 | integral | int | 否 | 否 | 积分 | |
| 27 | buy_type | tinyint | 否 | 否 | 1-全额购买,2-积分兑换 |
表 4-4-ordinary_user(普通用户)
| 编号 | 字段名 | 类型 | 长度 | 是否非空 | 是否主键 | 注释 |
| 1 | ordinary_user_id | int | 是 | 是 | 普通用户ID | |
| 2 | user_name | varchar | 64 | 否 | 否 | 用户姓名 |
| 3 | user_gender | varchar | 64 | 否 | 否 | 用户性别 |
| 4 | user_age | varchar | 64 | 否 | 否 | 用户年龄 |
| 5 | examine_state | varchar | 16 | 是 | 否 | 审核状态 |
| 6 | user_id | int | 是 | 否 | 用户ID | |
| 7 | create_time | datetime | 是 | 否 | 创建时间 | |
| 8 | update_time | timestamp | 是 | 否 | 更新时间 |
表 4-5-user(用户账户)
| 编号 | 字段名 | 类型 | 长度 | 是否非空 | 是否主键 | 注释 |
| 1 | user_id | int | 是 | 是 | 用户ID | |
| 2 | state | smallint | 是 | 否 | 账户状态:(1可用|2异常|3已冻结|4已注销) | |
| 3 | user_group | varchar | 32 | 否 | 否 | 所在用户组 |
| 4 | login_time | timestamp | 是 | 否 | 上次登录时间 | |
| 5 | phone | varchar | 11 | 否 | 否 | 手机号码 |
| 6 | phone_state | smallint | 是 | 否 | 手机认证:(0未认证|1审核中|2已认证) | |
| 7 | username | varchar | 16 | 是 | 否 | 用户名 |
| 8 | nickname | varchar | 16 | 否 | 否 | 昵称 |
| 9 | password | varchar | 64 | 是 | 否 | 密码 |
| 10 | | varchar | 64 | 否 | 否 | 邮箱 |
| 11 | email_state | smallint | 是 | 否 | 邮箱认证:(0未认证|1审核中|2已认证) | |
| 12 | avatar | varchar | 255 | 否 | 否 | 头像地址 |
| 13 | open_id | varchar | 255 | 否 | 否 | 针对获取用户信息字段 |
| 14 | create_time | timestamp | 是 | 否 | 创建时间 | |
| 15 | vip_level | varchar | 255 | 否 | 否 | 会员等级 |
| 16 | vip_discount | double | 否 | 否 | 会员折扣 | |
| 17 | integral | int | 否 | 否 | 积分 |
表 4-6-user_group(用户组)
| 编号 | 字段名 | 类型 | 长度 | 是否非空 | 是否主键 | 注释 |
| 1 | group_id | mediumint | 是 | 是 | 用户组ID | |
| 2 | display | smallint | 是 | 否 | 显示顺序 | |
| 3 | name | varchar | 16 | 是 | 否 | 名称 |
| 4 | description | varchar | 255 | 否 | 否 | 描述 |
| 5 | source_table | varchar | 255 | 否 | 否 | 来源表 |
| 6 | source_field | varchar | 255 | 否 | 否 | 来源字段 |
| 7 | source_id | int | 是 | 否 | 来源ID | |
| 8 | register | smallint | 否 | 否 | 注册位置 | |
| 9 | create_time | timestamp | 是 | 否 | 创建时间 | |
| 10 | update_time | timestamp | 是 | 否 | 更新时间 |
5系统实现
5.1.1用户注册
用户注册界面用于新用户进行账号注册,用户需要填写账号、密码、确认密码、身份等信息后点击“注册”,系统会对输入的信息进行验证,验证通过后即可完成注册。注册界面如图5-1所示。

图5-1用户注册界面
5.1.2用户登录
用户登录界面用于已注册的用户进行账号登录,用户输入账号和密码,系统会对输入的信息进行验证,验证通过后即可完成登录,并提供密码找回的选项。登录界面如图5-2所示。

图5-2用户登录界面
首页界面是用户访问系统的入口页面,它展示系统的主要功能和特色。用户可以查看首页展示的轮播图、公告信息、甜品商城信息并进行相关操作。在甜品商城界面系统将根据用户的历史浏览记录向用户推荐相关商品。其界面如图5-3所示。

图5-3首页界面
用户可以查看新闻资讯列表中某个资讯的详情并可以点赞、收藏和评论。支持通过关键字搜索、筛选等方式搜索查看相关资讯信息。其界面如图5-4所示。

图5-4新闻资讯界面
用户可以查看商品列表中某个商品的信息详情并可以进行收藏、加入购物车、立即购买、领取优惠劵、积分兑换和评论操作。例如,点击“立即购买”进入页面确认订单信息后点击“去支付”可以通过微信、支付宝等方式完成在线支付,购买后可以获得积分和对商品进行评论。支持通过关键字搜索、筛选等方式搜索查看相关商品信息。其界面图如下图5.5所示。

图5-5甜品商城界面
在该模块用户可以查看我的购物车、我的订单、我的地址和我的优惠劵信息并进行相关操作。例如,用户点击“我的购物车”可以查看购物车的商品信息,选择某个商品后,可以对商品的数量进行增减,可以选择购买或删除。点击“我的地址”可以新增收货地址或对已有的地址进行编辑。点击“我的订单”可以查看所有订单信息,用户可以进行取消订单(未支付)和售后申请(已支付)操作。以我的订单为例,其界面图如下图5.6所示。

图5-6我的订单界面
用户可以查看促销活动列表中某个促销活动的详情。支持通过关键字搜索、下拉搜索等方式搜索查看相关活动信息。其界面图如下图5.7所示。

图5-7促销活动界面
用户点击我的头像下拉菜单“个人中心”可以查看个人首页、订单配送、收藏和评论管理并进行相关操作。例如,点击“订单配送”可以查看列表中某个订单的详情并可以进行签收操作点击“收藏”可以查看或删除收藏列表信息。点击“评论管理”可以查看和回复评论或删除评论。以收藏为例,其界面如图5-8所示。

图5-8个人中心界面
后台首页界面为管理员提供了方便快捷地查看商品销售金额统计和商品销售数量统计等重要信息的功能,帮助他们更好地了解和分析当前商品的销售情况,以便制定相应的经营策略。其界面如图5-9所示。

图5-9后台首页界面
管理员拥有对所有系统用户(管理员、普通用户)的账号进行全面操作管控的权限。例如,管理员可以点击查看某个普通用户的详情并修改用户状态和会员等级等信息。其界面如图5-10所示。

图5-10系统用户界面
在该模块管理员可以对促销活动列表进行管理和进行促销活动添加。如点击“促销活动列表”进入页面可以查看列表中某个促销活动的详情和评论;点击“促销活动添加”进入页面填写活动名称、开始时间、活动时长等信息后点击“提交”即可完成促销活动的添加。以促销活动添加为例,其界面如图5-11所示。

图5-11促销活动添加界面
在该模块管理员可以对物料信息列表进行管理和进行物料信息添加。如点击“物料信息列表”进入页面可以查看列表中某个物料信息的详情和提交物流消耗记录信息;点击“物料信息添加”进入页面填写物料名称、物料类型等信息后点击“提交”即可完成物料信息的添加。以物料信息列表为例,其界面如图5-12所示。

图5-12物流信息列表界面
在该模块管理员可以对系统轮播图信进行增删改查操作。例如,点击“添加”进入页面上传轮播图和输入标题、链接信息后点击“提交”即可完成轮播图的添加。其界面如图5-13所示。

图5-13系统管理界面
公告信息管理界面供管理员创建、编辑、发布和删除公告信息,确保能及时向用户传达重要信息、公告、更新或事件等内容。通过该界面,管理员可以高效地管理所有系统公告,保证信息传递的准确性和时效性。其界面如图5-14所示。

图5-14公告信息管理界面
在该模块管理员可以对新闻资讯和资讯分类信息进行增删改查操作。例如,点击“新闻资讯”进入页面后,管理员可以查看列表中某个资讯的详情和评论。以新闻资讯为例,其界面如图5-15所示。

图5-15新闻资讯界面
在商城管理模块管理员对甜品商城、分类列表、订单列表、订单配送、优惠劵、会员等级和订单售后信息进行管控。管理员可以对甜品商城、分类列表、优惠劵、会员等级信息进行增删改查操作;点击“订单列表”可以查看列表中某个订单的详情和提交配送信息,支持通过输入订单号、商品名称,联系人姓名或选择订单状态查询相关订单信息。点击“订单配送”可以查看列表中某个订单的配送详情和修改配送状态信息,点击“订单售后”可以查看列表中某个用户提交的售后申请详情并进行审核和回复。以订单列表为例,其界面如图5-16所示。

图5-16订单列表界面
6系统测试
系统测试的主要目的是确保系统的功能、性能和稳定性满足需求规格说明书中的要求,并验证系统在实际使用环境中的可用性和可靠性。通过测试,可以发现软件中的缺陷、漏洞和潜在问题,确保系统运行的准确性、完整性和安全性。在功能测试中,目的是验证系统各功能模块是否按设计实现预期功能,例如用户登录、信息管理、数据查询等核心功能是否准确执行。性能测试的目的是验证系统在高并发、数据量大等压力场景下的响应时间和处理能力,确保系统具备良好的性能。兼容性测试的目的是确保系统在不同的硬件、软件和浏览器环境中能正常运行。测试还包括对异常处理和边界条件的验证,确保系统在异常场景下能够正确处理和恢复。最终,通过测试确保系统可以安全稳定地部署上线,为用户提供可靠的服务。
系统测试采用多种测试方法,以全面验证系统的功能和性能。功能测试采用黑盒测试方法,通过设计测试用例直接验证系统功能是否符合需求,无需了解内部代码逻辑。例如,设计用例验证用户登录模块,通过输入合法和非法的用户名与密码,检查系统响应是否符合预期。性能测试采用压力测试和负载测试方法,通过模拟高并发用户访问、数据处理的场景,评估系统的响应时间、吞吐量和稳定性。兼容性测试通过在不同操作系统、浏览器和硬件设备上运行系统,验证其在不同环境中的适应性[9]。异常测试通过设计边界条件和异常输入,检查系统对非法数据和操作的处理能力。测试用例的设计需覆盖系统的所有功能模块和接口,确保测试过程的全面性。通过系统测试方法的综合应用,可以有效发现问题,并为系统的优化和改进提供依据。
系统的测试用例表格如下图所示。
表6-2 系统测试用例表
| 测试项 | 测试用例 | 问题 | 结论 |
| 登录功能测试 | 打开登录页面 输入正确的用户名和密码 点击“登录”按钮 | 无 | 符合预期 |
| 登录功能测试 | 打开登录页面 输入错误的用户名 输入正确的密码 点击“登录”按钮 | 无 | 符合预期 |
| 登录功能测试 | 打开登录页面 输入正确的用户名 输入错误的密码 点击“登录”按钮 | 无 | 符合预期 |
| 登录功能测试 | 打开登录页面 输入不存在的用户名和密码 点击“登录”按钮 | 无 | 符合预期 |
| 注册功能测试 | 打开注册页面 输入合法的用户名、密码、邮箱等信息 点击“注册”按钮 | 无 | 符合预期 |
| 注册功能测试 | 打开注册页面 输入已存在的用户名 输入其他合法信息 点击“注册”按钮 | 无 | 符合预期 |
| 注册功能测试 | 打开注册页面 输入合法用户名但密码不符合要求(如长度不足) 点击“注册”按钮 | 无 | 符合预期 |
| 注册功能测试 | 打开注册页面 输入合法用户名和密码但邮箱格式错误 点击“注册”按钮 | 无 | 符合预期 |
| 查看促销活动测试 | 普通用户登录系统 进入促销活动页面,点击某个促销活动可以 浏览图片、类型、活动时长等信息 | 无 | 符合预期 |
| 查看促销活动测试 | 普通用户登录系统 进入促销活动页面,使用搜索栏输入促销活动名称搜索促销活动信息,可以搜索到相关促销活动信息 | 无 | 符合预期 |
| 查看促销活动测试 | 普通用户登录系统 进入促销活动页面,使用搜索栏搜索促销活动,不输入任何搜索条件直接点搜索,无法搜索相关信息 | 无 | 符合预期 |
| 用户发表评论测试 | 普通用户登录系统 进入新闻资讯页面,点击查看某个资讯详情,在详情下方评论区输入评论内容点击提交,可以发布评论 | 无 | 符合预期 |
| 用户发表评论测试 | 普通用户登录系统 进入新闻资讯页面,点击查看某个资讯详情,在详情下方评论区不输入任何内容点击提交,无法发布评论 | 无 | 符合预期 |
| 订单确认测试 | 普通用户登录系统 添加商品到购物车 点击“去支付”进入订单确认页面 点击“确认支付”选择通过微信、支付宝等方式进行支付,可以完成支付 | 无 | 符合预期 |
| 订单确认测试 | 普通用户登录系统 添加商品到购物车 点击“去支付”进入订单确认页面 不填写收货地址直接点击“确认支付”,无法进行支付 | 无 | 符合预期 |
| 订单确认测试 | 普通用户登录系统 添加商品到购物车 点击“去支付”进入订单确认页面 选择不支持的支付方式 点击“确认支付”,无法进行支付 | 无 | 符合预期 |
经过对系统登录、注册、查看促销活动、用户发表评论和订单确认功能的测试,所有测试用例均按照既定步骤执行完毕。测试结果显示,各功能模块在正常输入和异常输入条件下均表现出预期的行为。登录功能能够准确识别用户名和密码的正确性,并对错误输入给予相应提示。注册功能对用户输入的合法性进行了有效校验,确保了注册信息的规范性。查看促销活动功能能够正常展示促销活动的基本信息,并支持搜索和详情查看操作。用户发表评论功能在用户提交评论时,能够正常提交评论内容,并对异常情况(如未填写评论内容)进行适当处理。订单确认功能在用户提交订单时,能够正确处理商品信息、收货地址和支付方式的选择,并对异常情况(如未填写地址或选择不支持的支付方式)进行适当处理。整体而言,测试过程中未发现功能缺陷,系统运行稳定,各项功能均符合设计预期。
经过系统全面的功能测试、性能测试和可靠性测试,本系统在测试环境下运行良好,功能模块均按照设计要求实现,核心功能表现稳定,未发现严重功能缺陷或阻塞性问题。所有关键测试用例均通过,覆盖率达到预期目标,验证了系统的功能性、稳定性和兼容性。
7总结
本文首先概述了基于Spring Boot的甜品店管理系统开发的背景及其意义,接着详细阐述了系统的具体业务需求。根据这些需求,本文对系统的结构和功能模块进行了精细的设计。整个系统被划分为多个独特的功能模块,每个模块都具有其特定的功能和作用,以确保系统的高效运行和用户友好性。
在开发本系统的过程中,我收获颇丰,学到了许多书本上学不到的知识。尽管系统已经基本完成,但由于个人专业知识的局限,系统仍有许多需要改进的地方,例如界面布局的优化、代码编写的规范性等。未来,我将继续努力学习,不断提升自己的技术水平,对系统进行进一步的完善。
此外,衷心希望基于Spring Boot的甜品店管理系统能够尽快应用于实际商业环境中。该系统不仅能够显著提升店铺管理效率和服务质量,还能为顾客提供更加便捷和个性化的消费体验。通过这一创新模式,促进了信息技术与传统零售行业的深度融合,为解决当前甜品店运营管理中的难题提供了新的思路和解决方案。这种融合不仅展示了信息技术改善服务质量的巨大潜力,也预示着未来在推动行业数字化转型方面拥有广阔的发展前景。
参考文献
- 刘江涛,王亮亮,吴庆茹,等.基于B/S模式的铁路勘测设计案例信息化管理系统设计与实现[J].铁路计算机应用,2021,30(03):32-35.
- 张丹丹,李弘.基于B/S架构的办公管理系统设计与开发[J].铁路通信信号工程技术,2024,21(09):44-48+106.
- 王志亮,纪松波.基于SpringBoot的Web前端与数据库的接口设计[J].工业控制计算机,2023,36(03):51-53.
- 熊永平.基于SpringBoot框架应用开发技术的分析与研究[J].电脑知识与技术,2021,15(36):76-77.
- 李艳杰.MySQL数据库下存储过程的综合运用研究[J].现代信息科技,2023,7(11):80-82+88.
- 陈倩怡,何军.Vue+Springboot+MyBatis技术应用解析[J].电脑编程技巧与维护,2020,(01):14-15+28.
- 周晓玉,崔文超.基于Web技术的数据库应用系统设计[J].信息与电脑(理论版),2023,35(09):189-191.
- 马艳艳,吴晓光.计算机软件与数据库的设计策略分析[J].电子技术,2024,53(05):104-105.
- 李俊萌.计算机软件测试技术与开发应用策略分析[J].信息记录材料,2023,24(03):50-52.
- 吴婷婷.计算机网站的前端开发技术探析[J].电脑知识与技术,2023,19(27):43-45.
- 庄珲.M甜品公司营销策略优化研究[D].华侨大学,2023.D
- 包淑馨.长春市松菓屋甜品店服务营销策略研究[D].吉林大学,2022.
- 常佳宁,潘琳.一种基于B/S的网上购物系统设计[J].中国科技信息,2021,(15):71-72.
- [杨洁.言言甜品的市场定位及营销策略[D].四川师范大学,2020.
- 张马丽,张丽瑷.互联网背景下甜品店市场营销SWOT分析[J].产业与科技论坛,2020,19(10):14-15.
- 张圣筛,李云峰.基于Java Web的用户点餐系统设计与实现[J].现代信息科技,2025,9(03):96-104.
- 刘永立.在线点餐系统的设计与实现[J].电脑编程技巧与维护,2025,(01):63-65+147.
- hao W ,Liu K.Design and Implementation of Online Ordering System Based on SpringBoot[J].Journal of Big Data and Computing,2024,2(3):
- Svendsen A J ,Beck M A ,Frederiksen S K A , et al.Development of an electronic food ordering system and a la carte menu: Enhancing patient involvement in nutritional care[J].Clinical Nutrition ESPEN,2024,6086-94.
- Khadeejah A A ,John A ,Michael E , et al.Arduino Based Restaurant Menu Ordering System[J].Acta Marisiensis. Seria Technologica,2023,20(1):43-48.
致谢
本论文的完成离不开众多导师、同学以及亲友的支持与帮助。在此,首先向我的导师表示最诚挚的感谢。在整个研究和写作过程中,导师以严谨治学的态度和丰富的专业知识给予了我无私的指导,从论文选题到最终定稿的每一个环节,都为我提供了宝贵的建议与意见,使我得以不断完善研究内容、拓展学术视野。导师耐心细致的指导不仅帮助我解决了许多学术难题,也让我在研究能力与学术写作方面得到了显著的提升。导师的鼓励与支持是我完成这篇论文的重要动力,也让我深刻体会到学术研究的严谨性与意义。
我还要感谢在学习生活中给予我帮助和支持的同学、朋友以及家人。论文撰写过程中,许多同学与我共同探讨问题,分享经验与资料,使我的研究更加全面深入。朋友们的关心和陪伴让我在繁忙的研究过程中能够调节心情,保持良好的状态。特别感谢我的家人,他们始终给予我无条件的理解和支持,为我创造了安心学习与研究的环境。正是因为有了大家的帮助和支持,我才能克服论文写作中的重重困难并顺利完成。再次向所有支持和帮助过我的人表达衷心的感谢。
基于SpringBoot的甜品店管理系统

938

被折叠的 条评论
为什么被折叠?



