摘 要
随着高校规模的扩大,寒暑假期间留校学生的管理成为一项复杂且繁琐的任务。传统的管理方式存在诸多不足,如管理流程繁琐、人工操作易出错、信息更新不及时且难以追踪等,这些问题严重影响了留校学生的管理效率和服务质量。为了提升管理效率,优化学生服务体验,本课题采用Django框架结合微信小程序技术,设计并实现了高校寒暑假期留校管理系统。
该系统通过微信小程序为学生用户提供便捷的服务接口,包括注册登录、查看服务信息、预约服务、查看校园资讯及公告通知、提交留校申请、离校报备和返校确认等功能,还可以实时查询宿舍分配情况。在后台,管理员可通过直观的界面高效管理用户信息、服务信息、预约记录、评价反馈以及宿舍分配等内容,同时支持教师用户对留校申请、离校报备和返校确认进行审核回复。系统还集成了资源管理和公告通知发布等功能,确保信息传达的准确性和及时性。
此系统将显著提高寒暑假期间学生留校管理工作的效率和透明度,减轻管理人员的工作量,同时提升学生的留校体验和服务满意度。
关键词:高校寒暑假期留校管理系统;Django框架;微信小程序技术
Abstract
With the expansion of universities, managing students who stay on campus during winter and summer vacations has become a complex and tedious task. The traditional management methods have many shortcomings, such as cumbersome management processes, easy errors in manual operations, untimely and difficult to track information updates, etc. These problems seriously affect the management efficiency and service quality of students staying on campus. In order to improve management efficiency and optimize student service experience, this project adopts the Django framework combined with WeChat mini program technology to design and implement a university winter and summer vacation stay management system.
The system provides convenient service interfaces for student users through WeChat mini programs, including registration and login, viewing service information, booking services, viewing campus information and announcement notifications, submitting stay applications, leaving school reporting, and returning to school confirmation. It can also query dormitory allocation status in real time. In the background, administrators can efficiently manage user information, service information, appointment records, evaluation feedback, and dormitory allocation through an intuitive interface. At the same time, it supports teacher users to review and reply to school stay applications, departure reports, and return confirmations. The system also integrates functions such as resource management and announcement notification publishing, ensuring the accuracy and timeliness of information dissemination.
This system will significantly improve the efficiency and transparency of student retention management during winter and summer vacations, reduce the workload of management personnel, and enhance students' retention experience and service satisfaction.
Keywords: Management system for staying on campus during winter and summer vacations in universities; Django framework; WeChat Mini Program Technology
目 录
1 前 言
1.1 选题背景
1.2 研究意义
1.3 国内外研究现状
1.3.1 国内研究现状
1.3.2 国外研究现状
1.4 论文结构与章节安排
2 关键技术
2.1 微信小程序技术
2.2 Django框架
2.3 Python语言
2.4 Mysql数据库
3 系统分析
3.1 可行性分析
3.1.1 技术可行性
3.1.2 经济可行性
3.1.3 操作可行性
3.2 功能需求分析
3.3 系统性能分析
3.4 系统流程分析
3.4.1 程序操作流程
3.4.2 登录流程
3.4.3 注册流程
4 系统设计
4.1 总体设计
4.1.1 框架设计
4.1.2 功能模块设计
4.2 数据库设计
4.2.1 E-R图
4.2.1 数据库表结构设计
5 系统实现
5.1 微信小程序前端模块
5.1.1 用户登录界面
5.1.2 用户注册界面
5.1.3 学生用户首页界面
5.2 后台管理模块
5.2.1 后台首页界面
5.2.2 系统用户界面
5.2.3 服务信息添加界面
5.2.4 预约记录审核界面
5.2.5 宿舍信息添加界面
5.2.6 留校申请审核界面
5.2.7 宿舍分配界面
5.2.8 资源管理界面
6 系统测试
6.1 测试目的与意义
6.2 测试用例
6.3测试结果分析
结束语
参考文献
致 谢
1 前 言
随着高校规模的不断扩大和学生数量的持续增长,寒暑假期间留校学生的管理成为了一个亟待解决的问题。传统的管理方式多依赖于纸质文件和人工处理,这不仅效率低下、信息更新不及时,而且透明度不足,导致学生服务体验差,管理人员的工作负担加重。在“以人为本”的理念指导下,如何优化高校学生管理,尤其是寒暑假期间的留校管理,成为了教育管理者面临的重要课题[1]。与此同时,社会经济的发展促使更多学生选择在假期留校进行学习或参与各类活动,这对校园假期生活提出了更高的要求。例如,《留校联盟》通过组织多样化的活动丰富了学生的假期生活,体现了温情暖心的校园文化[2]。此外,现代信息技术的发展为解决上述问题提供了新的思路和方法。基于微信小程序的校园健康管理平台,展示了微信小程序在校园环境中的应用潜力,证明了其便捷性和高效性[3]。
因此,Django框架结合微信小程序的高校寒暑假期留校管理系统以提高管理效率和服务质量,为构建和谐、温馨的校园环境而贡献力量。
在数据时代背景下,高校信息技术管理面临着新的机遇与挑战。随着信息技术的迅猛发展,高校应积极采用先进的信息技术手段来优化管理流程、提升服务效率[4]。而有效的留校管理系统不仅能确保学生在校期间的基本生活需求得到满足,而且能通过实时监控和信息反馈机制提高安全管理的效率和准确性,为学生提供更加安全、舒适的生活环境[5]。本课题所设计的系统通过合理安排留校学生的住宿、活动及学习资源,不仅丰富了学生的假期生活,还为其提供了拓展学习的机会和支持,有助于提升学生的综合素质和学术水平[6]。
总的来说,本课题目的是通过开发一个高效、便捷的高校寒暑假期留校管理系统,解决传统管理模式中存在的效率低下、信息不透明等问题,并为学生提供更加优质的服务体验。这不仅符合当前高等教育的发展趋势,也为高校管理工作的现代化转型提供了有益的探索和实践。
近年来,随着信息技术的快速发展和高等教育管理需求的增长,国内学者在高校学生管理及信息化建设方面进行了广泛的研究。这些研究为构建高效、便捷的高校寒暑假期留校管理系统提供了重要的理论支持和技术指导。比如,赵剑锋等人探讨了“一站式”学生社区建设的时代意蕴与创新路径,强调了通过整合多种服务资源,构建一体化服务平台的重要性,“一站式”服务平台不仅能提高学生事务处理的效率,还能增强学校与学生之间的互动交流,从而更好地服务于学生的成长与发展[7];张锦贤和吴晓玲详细介绍了基于Django框架技术的网站设计方法,展示了Django框架在构建高效、安全管理系统方面的优势。研究表明,Django框架以其强大的功能和灵活性,在提高开发效率和系统安全性方面具有显著优势,适用于各类复杂的教育管理信息系统的设计与实现[8];张刚则具体设计并实现了一个基于微信小程序的高等教育知识共享平台,展示了微信小程序在教育领域的应用潜力,微信小程序因其轻量级、易访问的特点,非常适合用于开发面向学生的移动应用服务,如预约、申请、信息查询等,能够极大地提升用户体验和服务效率[9];林彬等人设计并实现了一个基于云开发的高校假期留校智慧管理平台,旨在解决传统管理模式中存在的效率低下、信息不透明等问题,该平台利用云计算技术实现了数据的集中管理和资源共享,提高了管理效率和服务质量,同时也为学生的假期生活提供了更多便利和支持[10]。
国内这些研究不仅为高校管理工作的现代化转型提供了宝贵的经验,也为本课题提出的基于Django框架和微信小程序的高校寒暑假期留校管理系统的开发奠定了坚实的基础。
国外在职业教育学生管理、高等教育事务系统管理以及Django框架技术等方面都取得了丰富的研究成果。这些研究不仅为相关领域的发展提供了有力支持,也为国际间的学术交流与合作奠定了坚实基础。比如,Wu J的研究,有效的学术事务管理系统能够极大地提高教育质量和管理水平。借鉴这一理念,本课题所开发的系统通过集成现代化的信息技术手段,如数据分析工具,可以帮助管理人员更好地监控学生留校情况、处理预约请求等,从而实现更科学的决策制定过程。此外,系统的透明化设计也能增强信息的公开性和可访问性,减少信息不对称带来的问题[11];Arghya S在其著作中提到的关于Django框架的最佳实践为本课题提供了宝贵的技术指导。利用Django框架的优势,如中间件机制、安全性措施以及高效的数据库操作,可以确保系统的高性能和稳定性。这对于需要处理大量并发请求(如学生预约、申请等)的高校管理系统尤为重要,能够保障系统在高峰期的稳定运行[12]。
尽管这些研究主要集中在理论层面或技术细节上,但它们为高校寒暑假期留校管理系统的开发提供了重要的参考,特别是在采用先进技术和方法提升系统性能和用户体验方面具有重要启示意义。结合这些国际研究成果,本系统的创新点在于能够根据学生的历史留校记录、行为模式以及个人偏好提供个性化的留校安排建议和服务;通过集成社交功能模块,系统鼓励留校学生之间形成互助小组或社区,以增强校园归属感。
1.4论文结构与章节安排
本文共分为七章,章节内容安排如下:
第一章:引言,主要介绍高校寒暑假期留校管理系统领域研究的背景和意义,概述研究的现状和系统特点。
第二章:关键技术,主要探讨和说明实现高校寒暑假期留校管理系统的关键技术。
第三章:系统分析,主要从高校寒暑假期留校管理系统的可行性、功能、性能等方面进行分析,为后续系统设计提供理论支持。
第四章:系统设计,主要对高校寒暑假期留校管理系统功能模块、数据库进行功能设计。
第五章:系统实现,主要介绍了高校寒暑假期留校管理系统各个用户的功能、系统界面的实现。
第六章:系统测试,主要对高校寒暑假期留校管理系统进行测试,验证功能完整性、稳定性和安全性,评估系统在实际运行中的性能表现。
第七章:结束语。总结全文研究内容,提出对该系统领域未来发展的展望和建议,指出研究的不足和可优化之处,为相关领域的进一步探索提供参考。
2 关键技术
微信小程序是一种基于微信平台的应用程序,它无需下载安装即可使用,为用户提供了极大的便捷性。微信小程序的前端框架主要由WXML(WeiXin Markup Language)和WXSS(WeiXin Style Sheets)组成。WXML用于构建页面结构,类似于HTML,但具有针对小程序的特定语法。WXSS则是小程序的样式表,类似于CSS,支持样式的继承、嵌套及媒体查询等,但有一些限制。在小程序中,JavaScript主要用于处理业务逻辑,包括数据交互、事件处理和页面跳转等。微信小程序提供了丰富的API接口,如网络请求、用户信息、存储管理和媒体功能等,方便开发者进行开发。同时,微信开发者工具也提供了实时预览、调试和代码管理等功能,大大提高了开发效率。微信小程序具有跨平台性、社交属性强、开发成本低等特点,被广泛应用于电商、生活服务、企业办公、教育培训等领域。
Django是高水准的Python编程语言驱动的一个开源模型.视图,控制器风格的Web应用程序框架,它起源于开源社区。使用这种架构,程序员可以方便、快捷地创建高品质、易维护、数据库驱动的应用程序。这也正是OpenStack的Horizon组件采用这种架构进行设计的主要原因。另外,在Dj ango框架中,还包含许多功能强大的第三方插件,使得Django具有较强的可扩展性。Django 项目源自一个在线新闻 Web 站点,于 2005 年以开源的形式被释放出来。Django 框架的核心组件有:用于创建模型的对象关系映射;为最终用户设计较好的管理界面;URL 设计设计者友好的模板语言;缓存系统。
Python是一种简单易学的高级编程语言,以高可读性和简洁的语法著称,易于学习,具有丰富的库和框架。它适用于Web开发、数据分析、人工智能、科学计算等多个领域,拥有丰富的第三方库和框架,能帮助开发者快速找到合适的工具。Python的跨平台特性使其可以在多种操作系统上运行,而动态类型的特点虽提高了开发效率,但在大型项目中可能增大运行时错误的风险。
MySQL是一种流行的开源关系型数据库管理系统,用于存储和管理数据。在系统中,MySQL可以用于数据存储、数据查询和数据管理等方面,用户可以免费使用和修改源代码,为平台提供可靠和高性能的数据库支持。MySQL支持多种存储引擎,如InnoDB和MyISAM,可以根据不同的应用场景选择合适的存储引擎,以提高性能;提供了多种数据安全机制,如用户权限管理、数据加密和备份恢复等,确保数据的安全性。
2.5API设计说明
在高校寒暑假期留校管理系统的API设计中,采用RESTful风格定义接口,确保前后端交互的规范性和可扩展性。接口通过HTTP方法对资源进行操作,资源以URL路径标识,例如`students表示学生资源集合,applications表示留校申请资源。微信小程序与Django后端之间的数据传输格式统一采用JSON,便于解析和处理。请求数据通过请求体传递,响应数据包含状态码和具体信息,例如成功返回201 Created,错误则返回404 Not Found`等。为保证安全性,所有接口均通过HTTPS协议传输,并结合身份认证机制验证用户权限,确保数据的安全性和完整性。
3 系统分析
3.1可行性分析
3.1.1技术可行性
从技术角度来看,Python语言的易学易用、丰富的库和框架、跨平台性以及强大的社区支持为系统的开发提供了有力保障。同时,Django框架的快速开发、安全性、可扩展性以及强大的后台管理等功能也使得系统更加高效、安全和易于维护。因此,本系统具有技术可行性。
从经济角度来看,django高校寒暑假期留校管理系统的投入成本相对较低,因为Python与Django均为开源技术,降低了初期开发成本。且Django的高效开发特性缩短了项目周期,减少了人力投入,有助于快速实现盈利。同时,使用MySQL作为数据库也具有成本效益高的优势。微信小程序作为系统的使用界面,具有用户友好、跨平台兼容性。因此,本系统具有经济可行性。
从操作角度来看,微信小程序界面简洁,跨平台兼容,与微信生态深度融合,有利于用户体验的优化,提升用户的参与度和留存率。Django框架加速开发,降低维护成本,且内置安全机制,确保系统稳定可靠。因此,本系统具有操作可行性。
本系统可以分为:学生用户、教师用户和管理员三大角色。
微信小程序端:提供注册登录功能,登录微信小程序端后可查看服务信息、校园资讯、网站公告和在我的进行基本信息、收藏、评论管理,还有预约记录、评价反馈、留校申请、宿舍分配、离校报备和返校确定功能。
后台管理端:包含管理员和教师用户,教师用户可登录系统后台进行宿舍信息管理、留校申请管理、离校报备管理和返校确定管理,以及在个人中心对个人信息和密码进行修改;管理员可登录系统后台进行管理,后台首页展示预约记录统计和评价反馈统计图表,可以对系统用户、场所类型管理、服务信息管理、预约记录管理、评价反馈管理、宿舍信息管理、留校申请管理、宿舍分配管理、离校报备管理、返校确定管理、系统管理、公告通知管理、资源管理等功能。
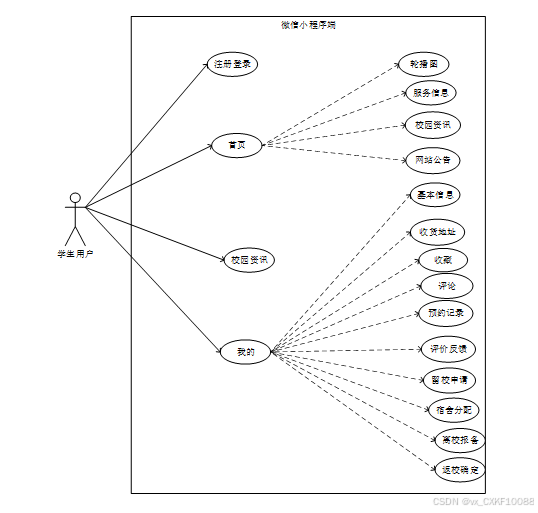
学生用户角色用例如下图所示。

图3.1学生用户用例图
微信小程序端学生用户具体功能说明如下所示。
- 注册登录:游客可以通过注册成为系统用户,使用账号密码可登录微信小程序端,使用系统功能。
- 首页:学生用户登录系统后首先进入首页界面,可查看轮播图、服务信息(学生用户可以查看服务信息列表,支持按服务标题、场所名称、场所类型进行搜索,可查看详情信息,可进行点赞、收藏和评论操作,也可点击服务预约,选择预约时间,填写预约理由和备注,提交预约单。)、校园资讯和公告通知等信息和其他系统功能导航栏。
- 校园资讯:学生用户可查看管理员发布的校园资讯信息,支持搜索文章,可点击查看详情,可点赞、收藏和评论某一校园资讯。
- 我的:学生用户可对基本信息(修改资料和密码),管理收藏和评论,在预约记录(可以查看提交的预约记录和审核状态、可进行评价反馈),评价反馈(查看提交的评价反馈记录和审核状态),留校申请(可点击添加,填写相关信息,提交留校申请,提交后也可在此查看审核状态)、宿舍分配(查看宿舍分配详情)、离校报备(可点击添加,填写相关信息,提交离校报备,提交后也可在此查看审核状态;返校后点击可在此点击返校确定,填写相关信息提交返校确定信息,填写页面提供定位功能)和返校确定(可以查看提交的返校确定详情和审核状态)。
教师用户角色用例如下图所示。

图3.2教师用户用例图
系统后台管理端教师用户具体功能说明如下所示。
- 登录:教师用户账户后由管理员后台添加,添加后可根据账号密码登录系统后台。
- 个人信息:可以对个人资料进行修改更新。
- 修改密码:可以进行登录密码的修改。
- 宿舍信息管理:教师用户可以查看宿舍信息列表和详情。
- 留校申请管理:留校申请列表,教师用户可以查看详情并进行审核回复。
- 离校报备管理:离校报备列表,教师用户可以查看详情并进行审核回复。
- 返校确定管理:返校确定列表,教师用户可以查看详情并进行审核回复。
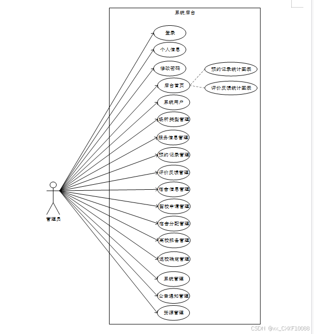
管理员角色用例如下图所示。

图3.3管理员用例图
系统后台管理端管理员具体功能说明如下所示。
- 登录:管理员账号密码由系统生成,根据账号密码可登录系统后台,使用系统功能进行管理,并可对自己的个人信息和密码进行管控。
- 后台首页:提供一个概览页面,展示预约记录统计和评价反馈统计图表,管理员可进行查看。
- 个人信息:可以对个人资料进行修改更新。
- 修改密码:可以进行登录密码的修改。
- 系统用户:对系统所有用户信息进行管控,包括进行增删改查操作,可点击详情进行查阅,教师用户的账号由管理员添加。
- 场所类型管理:管理员可管理场所类型信息,包括添加、编辑、删除和查询操作。
- 服务信息管理:服务信息列表,可以查看服务详情和评论,也可删除服务信息,还可以点击服务信息添加,填写服务标题、场所名称、类型、图片和开放时间等内容提交,添加新的服务信息。
- 预约记录管理:查看学生用户提交的预约记录信息并进行审核回复;还可查看学生用户提交的评价反馈信息进行审核回复。
- 评价反馈管理:评价反馈列表,可查看学生用户提交的评价反馈信息进行审核回复。
- 宿舍信息管理:宿舍信息列表,可查看详情;也可填写宿舍楼号、房号、床位等内容,添加新的宿舍信息;对
- 留校申请管理:留校申请列表,可对审核通过的学生用户申请,进行宿舍分配,
- 宿舍分配管理:宿舍分配列表,可进行详情查看和删除。
- 离校报备管理:离校报备列表,管理员可看到学生用户提交的信息和教师用户审核的信息。
- 返校确定管理:返校确定列表,管理员可看到学生用户提交的信息和教师用户审核的信息。
- 系统管理:管理员可管理系统的轮播图信息,包括添加、编辑、删除轮播图,提供搜索功能,支持图片附带链接。
- 公告通知管理:管理员可管理平台发布的通知公告信息,包括添加、编辑、删除通知公告,提供搜索功能。
- 资源管理:管理员可管理校园资讯和资讯分类的添加、编辑、删除等操作,提供搜索功能,支持对校园资讯的评论管控和查看。
对于django高校寒暑假期留校管理系统,下面是系统性能分析表:
表3.1性能需求表
|
项目 |
内容 |
|
响应时间 |
系统对用户请求的响应时间需在500ms以内 |
|
并发用户数 |
系统需要支持1000个并发用户同时访问 |
|
吞吐量 |
系统每秒需要处理1000个请求 |
|
可用性 |
系统需要保证每月99.9%的可用性 |
|
数据安全 |
用户敏感数据需要加密存储,并支持数据库备份和恢复 |
|
数据一致性 |
系统中的数据操作需保证ACID特性,确保数据一致性 |
|
扩展性 |
系统需要支持水平扩展,能够方便地增加服务器节点以应对高请求量 |
|
可维护性 |
系统代码需要清晰易懂、结构良好,方便团队成员维护和修改 |
|
日志记录 |
系统需要记录用户操作日志、异常日志以及系统运行日志 |
|
监控报警 |
系统需要实时监控运行状态,当系统异常时能够及时发送警报通知相关人员 |
|
缓存设置 |
针对频繁使用的数据,系统需要进行合适的缓存 |
用户访问微信小程序,可以选择进行注册或登录操作。注册成功后,用户可以使用注册的账号登录平台。登录后的用户可以进入微信小程序端,使用自己权限内的功能操作。程序操作流程图如下图所示。

图3.4程序操作流程图
用户访问微信小程序,进入登录页面页面,输入用户名和密码,后端服务接收登录请求,验证用户提供的用户名和密码是否匹配数据库中存储的信息,验证通过即可登录成功。登录流程图如下图所示。

图3.5登录流程图
没有账号的用户可进入注册界面进行注册操作,填写注册表格,选择身份后填写账号、密码、昵称、邮箱等必要信息。后台系统验证并保存用户提交的信息。分配唯一用户标识符。注册成功后,用户可以使用账号密码进行登录。用户注册流程图如下图所示。

图3.6注册流程图
4 系统设计
B/S架构,即浏览器/服务器架构,是一种基于Web的分布式计算范式。在此架构中,应用程序的逻辑被巧妙地区分为客户端和服务器两部分。具体而言,客户端借助广泛使用的浏览器界面,进行应用访问与操作;而服务器端则肩负起业务逻辑处理、数据存储及管理的核心职责。值得一提的是,客户端无需安装特定的软件,用户仅需通过浏览器输入相应的URL地址,即可轻松访问应用程序,这一特性极大地提升了用户的使用便捷性和系统的维护效率。服务器端通常采用高性能的计算机和数据库系统,能够处理大量并发请求和复杂的业务逻辑。B/S架构的优势在于其跨平台性和易于维护性,开发者可以通过更新服务器端的代码来实现整个系统的升级和维护,而无需逐一更新客户端。

图4.1系统架构图
功能模块设计是系统开发过程中的重要阶段,它旨在将系统划分为不同的模块,每个模块负责完成特定的功能或任务。高校寒暑假期留校管理系统由多个功能模块组成,每个模块下又包含具体的功能操作。功能模块图如下图所示。

图4.2系统架构图
- R图有助于理清系统中的数据结构和关系,为后续的数据库表结构设计提供指导。在进行数据库设计之前,首先需要先绘制实体-关系(E-R)图。E-R图将帮助我们理清业务中的实体(Entity)及它们之间的关系(Relationship),从而为后续的数据库表设计提供基础。根据前文可以得出高校寒暑假期留校管理系统拥有多个实体,在此罗列出来一些主要的数据库E-R模型图,如图以下所示:

图4.3 学生用户实体E-R图

图4.4 服务信息实体E-R图

图4.5 预约记录实体E-R图

图4.6 宿舍信息实体E-R图

图4.7 总E-R图
在E-R图确定后,接下来可以根据实体和关系的属性设计数据库表结构。在E-R图明确了实体和它们之间的关系后,接下来可以开始设计数据库表结构。每个实体对应一个数据库表,每个属性对应表中的字段。如下列表格所示,在此列举主要数据表。
表application_for_stay_in_school (留校申请)
|
编号 |
名称 |
数据类型 |
长度 |
小数位 |
允许空值 |
主键 |
默认值 |
说明 |
|
1 |
application_for_stay_in_school_id |
int |
10 |
0 |
N |
Y |
留校申请ID | |
|
2 |
apply_for_an_account |
int |
10 |
0 |
Y |
N |
0 |
申请账户 |
|
3 |
student_name |
varchar |
64 |
0 |
Y |
N |
学生姓名 | |
|
4 |
student_gender |
varchar |
64 |
0 |
Y |
N |
学生性别 | |
|
5 |
student_age |
varchar |
64 |
0 |
Y |
N |
学生年龄 | |
|
6 |
student_mobile_phone |
varchar |
64 |
0 |
Y |
N |
学生手机 | |
|
7 |
grade_major |
varchar |
64 |
0 |
Y |
N |
年级专业 | |
|
8 |
application_time |
datetime |
19 |
0 |
Y |
N |
申请时间 | |
|
9 |
reason_for_staying_on_campus |
text |
65535 |
0 |
Y |
N |
留校原因 | |
|
10 |
examine_state |
varchar |
16 |
0 |
N |
N |
未审核 |
审核状态 |
|
11 |
examine_reply |
varchar |
16 |
0 |
Y |
N |
审核回复 | |
|
12 |
dormitory_allocation_limit_times |
int |
10 |
0 |
N |
N |
0 |
分配宿舍限制次数 |
|
13 |
create_time |
datetime |
19 |
0 |
N |
N |
CURRENT_TIMESTAMP |
创建时间 |
|
14 |
update_time |
timestamp |
19 |
0 |
N |
N |
CURRENT_TIMESTAMP |
更新时间 |
表appointment_record (预约记录)
|
编号 |
名称 |
数据类型 |
长度 |
小数位 |
允许空值 |
主键 |
默认值 |
说明 |
|
1 |
appointment_record_id |
int |
10 |
0 |
N |
Y |
预约记录ID | |
|
2 |
appointment_user |
int |
10 |
0 |
Y |
N |
0 |
预约用户 |
|
3 |
student_name |
varchar |
64 |
0 |
Y |
N |
学生姓名 | |
|
4 |
service_title |
varchar |
64 |
0 |
Y |
N |
服务标题 | |
|
5 |
place_name |
varchar |
64 |
0 |
Y |
N |
场所名称 | |
|
6 |
type_of_venue |
varchar |
64 |
0 |
Y |
N |
场所类型 | |
|
7 |
opening_hours |
varchar |
64 |
0 |
Y |
N |
开放时间 | |
|
8 |
time_of_appointment |
datetime |
19 |
0 |
Y |
N |
预约时间 | |
|
9 |
reason_for_appointment |
text |
65535 |
0 |
Y |
N |
预约理由 | |
|
10 |
appointment_remarks |
text |
65535 |
0 |
Y |
N |
预约备注 | |
|
11 |
examine_state |
varchar |
16 |
0 |
N |
N |
未审核 |
审核状态 |
|
12 |
examine_reply |
varchar |
16 |
0 |
Y |
N |
审核回复 | |
|
13 |
evaluation_feedback_limit_times |
int |
10 |
0 |
N |
N |
0 |
评价反馈限制次数 |
|
14 |
create_time |
datetime |
19 |
0 |
N |
N |
CURRENT_TIMESTAMP |
创建时间 |
|
15 |
update_time |
timestamp |
19 |
0 |
N |
N |
CURRENT_TIMESTAMP |
更新时间 |
|
16 |
source_table |
varchar |
255 |
0 |
Y |
N |
来源表 | |
|
17 |
source_id |
int |
10 |
0 |
Y |
N |
来源ID | |
|
18 |
source_user_id |
int |
10 |
0 |
Y |
N |
来源用户 |
表dormitory_information (宿舍信息)
|
编号 |
名称 |
数据类型 |
长度 |
小数位 |
允许空值 |
主键 |
默认值 |
说明 |
|
1 |
dormitory_information_id |
int |
10 |
0 |
N |
Y |
宿舍信息ID | |
|
2 |
dormitory_building_number |
varchar |
64 |
0 |
Y |
N |
宿舍楼号 | |
|
3 |
dormitory_room_number |
varchar |
64 |
0 |
Y |
N |
宿舍房号 | |
|
4 |
dormitory_beds |
double |
9 |
2 |
Y |
N |
0.00 |
宿舍床位 |
|
5 |
check_in_students |
varchar |
64 |
0 |
Y |
N |
入住学生 | |
|
6 |
name_of_dormitory_management |
varchar |
64 |
0 |
Y |
N |
宿管名称 | |
|
7 |
dormitory_location |
varchar |
64 |
0 |
Y |
N |
宿舍位置 | |
|
8 |
dormitory_remarks |
text |
65535 |
0 |
Y |
N |
宿舍备注 | |
|
9 |
create_time |
datetime |
19 |
0 |
N |
N |
CURRENT_TIMESTAMP |
创建时间 |
|
10 |
update_time |
timestamp |
19 |
0 |
N |
N |
CURRENT_TIMESTAMP |
更新时间 |
表school_departure_report (离校报备)
|
编号 |
名称 |
数据类型 |
长度 |
小数位 |
允许空值 |
主键 |
默认值 |
说明 |
|
1 |
school_departure_report_id |
int |
10 |
0 |
N |
Y |
离校报备ID | |
|
2 |
report_account |
int |
10 |
0 |
Y |
N |
0 |
报备账户 |
|
3 |
student_name |
varchar |
64 |
0 |
Y |
N |
学生姓名 | |
|
4 |
student_gender |
varchar |
64 |
0 |
Y |
N |
学生性别 | |
|
5 |
student_age |
varchar |
64 |
0 |
Y |
N |
学生年龄 | |
|
6 |
student_mobile_phone |
varchar |
64 |
0 |
Y |
N |
学生手机 | |
|
7 |
departure_time |
datetime |
19 |
0 |
Y |
N |
离校时间 | |
|
8 |
destination_location |
varchar |
64 |
0 |
Y |
N |
目的地点 | |
|
9 |
returning_to_school_on_the_same_day |
varchar |
64 |
0 |
N |
N |
当天返校 | |
|
10 |
peer_information |
text |
65535 |
0 |
Y |
N |
同行信息 | |
|
11 |
leaving_notes |
text |
65535 |
0 |
Y |
N |
离校备注 | |
|
12 |
examine_state |
varchar |
16 |
0 |
N |
N |
未审核 |
审核状态 |
|
13 |
examine_reply |
varchar |
16 |
0 |
Y |
N |
审核回复 | |
|
14 |
return_to_school_confirmed_limit_times |
int |
10 |
0 |
N |
N |
0 |
返校确定限制次数 |
|
15 |
create_time |
datetime |
19 |
0 |
N |
N |
CURRENT_TIMESTAMP |
创建时间 |
|
16 |
update_time |
timestamp |
19 |
0 |
N |
N |
CURRENT_TIMESTAMP |
更新时间 |
表service_information (服务信息)
|
编号 |
名称 |
数据类型 |
长度 |
小数位 |
允许空值 |
主键 |
默认值 |
说明 |
|
1 |
service_information_id |
int |
10 |
0 |
N |
Y |
服务信息ID | |
|
2 |
service_title |
varchar |
64 |
0 |
Y |
N |
服务标题 | |
|
3 |
place_name |
varchar |
64 |
0 |
Y |
N |
场所名称 | |
|
4 |
type_of_venue |
varchar |
64 |
0 |
Y |
N |
场所类型 | |
|
5 |
cover_photo |
varchar |
255 |
0 |
Y |
N |
封面图片 | |
|
6 |
opening_hours |
varchar |
64 |
0 |
Y |
N |
开放时间 | |
|
7 |
specific_location |
text |
65535 |
0 |
Y |
N |
具体位置 | |
|
8 |
matters_needing_attention |
text |
65535 |
0 |
Y |
N |
注意事项 | |
|
9 |
description_and_introduction |
longtext |
2147483647 |
0 |
Y |
N |
描述介绍 | |
|
10 |
hits |
int |
10 |
0 |
N |
N |
0 |
点击数 |
|
11 |
praise_len |
int |
10 |
0 |
N |
N |
0 |
点赞数 |
|
12 |
collect_len |
int |
10 |
0 |
N |
N |
0 |
收藏数 |
|
13 |
comment_len |
int |
10 |
0 |
N |
N |
0 |
评论数 |
|
14 |
appointment_record_limit_times |
int |
10 |
0 |
N |
N |
0 |
服务预约限制次数 |
|
15 |
create_time |
datetime |
19 |
0 |
N |
N |
CURRENT_TIMESTAMP |
创建时间 |
|
16 |
update_time |
timestamp |
19 |
0 |
N |
N |
CURRENT_TIMESTAMP |
更新时间 |
5 系统实现
系统实现部分就是将系统分析,系统设计部分的内容通过编码进行功能实现,以一个实际应用系统的形式展示系统分析与系统设计的结果。
用户输入用户名和密码后,系统首先对这些输入进行基本的格式验证,确保用户名和密码符合系统设定的格式要求(如长度、特殊字符要求等)。系统接收到用户输入后,会根据用户名查找系统中存储的用户信息数据库或者其他持久化存储方式。系统需要验证密码的正确性,验证成功即可成功登录。

图5.1用户登录界面设计
用户注册时,系统要求用户提供必要的信息,例如账号、密码、电子邮件地址等。这些信息通常由用户在注册表单中输入,并通过前端验证确保格式的正确性。注册过程完成后,系统会为新用户创建一个账户。这包括分配一个唯一的用户ID和设置初始的权限或者角色。

图5.2用户注册界面设计
学生用户登录系统后,首先进入首页界面,可查看轮播图、服务信息、校园资讯和公告通知等信息和其他系统功能导航栏。
学生用户微信小程序首页主界面图如下所示。

图5.3学生用户首页主界面设计
学生用户可根据需求选择首页界面的功能操作。例如,可以查看服务信息,支持按服务标题、场所名称、场所类型进行搜索,可查看详情信息,可进行点赞、收藏和评论操作,也可点击服务预约,选择预约时间,填写预约理由和备注,提交预约单。
学生用户提交预约界面图如下所示。

图5.4提交预约界面设计
5.1.4学生用户我的界面
学生用户在我的界面可在基本信息中修改资料和密码;管理收藏和评论;在预约记录中可以查看提交的预约记录和审核状态、可进行评价反馈;在评价反馈中查看提交的评价反馈记录和审核状态;在留校申请中可点击添加,填写相关信息,提交留校申请,提交后也可在此查看审核状态;在宿舍分配中可查看宿舍分配详情;在离校报务可点击添加,填写相关信息,提交离校报备,提交后也可在此查看审核状态;在返校后点击可在此点击返校确定,填写相关信息提交返校确定信息,填写页面提供定位功能;在返校确定中可以查看提交的返校确定详情和审核状态。
学生用户我的主界面图如下所示。

图5.5学生用户我的主界面设计
学生用户提交留校申请界面图如下所示。

图5.6学生用户提交留校申请界面设计
学生用户提交离校报备界面图如下所示。

图5.7学生用户提交离校报备界面设计
学生用户提交返校确定界面图如下所示。

图5.8学生用户提交返校确定界面设计
管理员后台首页提供一个概览页面,展示预约记录统计和评价反馈统计图表,可进行查看。

图5.9后台首页界面设计
管理员账号密码由系统生成,根据账号密码可登录系统后台,使用系统功能进行管理,并可对自己的个人信息和密码进行管控。对系统所有用户信息进行管控,包括进行增删改查操作,可点击详情进行查阅,教师用户的账号由管理员添加。

图5.10系统用户界面设计
管理员可以查看服务信息列表,查看服务详情及评论,也可删除服务信息。还可以点击服务信息添加,填写服务标题、场所名称、类型、图片和开放时间等内容提交,添加新的服务信息。

图5.11服务信息添加界面设计
管理员 可以查看学生用户提交的预约记录信息并进行审核回复;还可查看学生用户提交的评价反馈信息进行审核回复。

图5.12预约记录审核界面设计
管理员在宿舍管理模块,可以查看宿舍信息列表和详情;也可填写宿舍楼号、房号、床位等内容,添加新的宿舍信息。教师用户则具有查看权限。

图5.13宿舍信息添加界面设计
在留校管理模块,教师用户可以查看留校申请列表和详情,并进行审核回复。管理员也具有审核权限,同时管理员可在后台看到所有用户的交互信息。

图5.14留校申请审核界面设计
管理员可以进行宿舍分配,对留校申请审核通过的学生,管理员可在后台留校申请中点击宿舍分配,选择宿舍,填写宿舍楼号、位置和分配备注提交分配信息。

图5.15宿舍分配界面设计
管理员可对校园资讯、资讯分类进行管理,进行添加、删除、查询操作,校园资讯支持标题、标签、分类搜索,可点击详情和评论进行查看;资讯分类支持类型名称搜索。

图5.16资源管理界面设计
6 系统测试
在软件开发生命周期中,系统测试占据着举足轻重的地位。通过进行全面而系统的测试,可以验证系统是否满足设计需求,发现并修复潜在的问题,提高系统的可靠性和安全性,从而确保系统功能的正确性、稳定性和用户体验的满意度。测试的意义在于保障系统的质量,为用户提供稳定、高效的服务,同时也有助于提升管理高校寒暑假期留校学生的整体效率及服务水平。
图6-1就是纠错测试流程。

图6.1测试与纠错信息流程
系统测试旨在检验系统功能是否正常工作。通过功能测试用例的执行,可以有效评估系统功能的正确性、完整性和稳定性,帮助发现和解决潜在的功能缺陷,确保系统能够按照预期功能正常运行。
具体测试设计如下表所示:
|
测试编号 |
测试目的 |
测试步骤 |
预期结果 |
实际结果 |
是否通过 |
|
TC001 |
验证有效登录 |
1. 输入正确的用户名和密码 <br> 2. 点击登录按钮 |
显示登录成功,跳转至用户首页 |
登录成功,跳转至用户首页 |
通过 |
|
TC002 |
验证空用户名登录 |
1. 不输入用户名,输入正确密码 <br> 2. 点击登录按钮 |
显示用户名不能为空提示信息 |
显示用户名不能为空提示信息 |
通过 |
|
TC003 |
验证空密码登录 |
1. 输入正确用户名,不输入密码 <br> 2. 点击登录按钮 |
显示密码不能为空提示信息 |
显示密码不能为空提示信息 |
通过 |
|
TC004 |
验证错误用户名登录 |
1. 输入错误的用户名和正确密码 <br> 2. 点击登录按钮 |
显示用户名或密码错误提示信息 |
显示用户名或密码错误提示信息 |
通过 |
|
TC005 |
验证错误密码登录 |
1. 输入正确用户名和错误密码 <br> 2. 点击登录按钮 |
显示用户名或密码错误提示信息 |
显示用户名或密码错误提示信息 |
通过 |
图6.2 用户登录功能测试用例
|
测试编号 |
测试目的 |
测试步骤 |
预期结果 |
实际结果 |
是否通过 |
|
TC006 |
验证预约提交 |
1. 进入服务信息模块<br>2. 选择服务,点击预约服务,输入基本信息,选择时间、填写理由<br>3. 点击提交按钮 |
预约信息成功提交,生成预约记录 |
预约信息成功提交,生成预约记录 |
通过 |
|
TC007 |
验证预约记录查询 |
1. 进入预约记录模块<br>2. 查看已提交的预约记录及审核回复 |
预约记录及状态正确显示,无遗漏 |
预约记录及状态正确显示,无遗漏 |
通过 |
图6.3 预约信息功能测试用例
|
测试编号 |
测试目的 |
测试步骤 |
预期结果 |
实际结果 |
是否通过 |
|
TC008 |
验证正常展示服务信息 |
1. 进入服务信息展示页面 <br> 2. 浏览展示的服务内容 |
能够正常显示服务内容 |
服务内容正常显示 |
通过 |
|
TC009 |
验证服务信息链接跳转 |
1. 进入服务信息展示页面 <br> 2. 点击服务信息链接 |
能够跳转至相应服务详情页面 |
成功跳转至服务详情页面 |
通过 |
|
TC010 |
验证搜索功能 |
1. 进入服务信息展示页面 <br> 2. 使用搜索功能搜索服务标题 |
显示符合搜索条件的服务列表 |
显示符合搜索条件的服务列表 |
通过 |
|
TC011 |
验证场所类型展示 |
1. 进入服务信息展示页面 <br> 2. 选择场所类型 |
显示该类型下的服务列表 |
成功显示该类型下的服务列表 |
通过 |
图6.5 服务信息功能测试用例
在本章节对高校寒暑假期留校管理系统进行了黑白盒测试,并对系统中的部分功能进行了用例分析,能够发现系统还是比较稳定的,系统的所有功能基本可以实现,通过测试可以看出在系统的运行过程中,其功能完整,对于输入的错误信息,能够把错误信息提示出来,方便用户操作的时候发现自己输入的信息哪里有错误,进而进行改正,而且系统界面都设有导航栏,操作非常便捷,不需要对使用者进行任何培训。
结束语
本课题围绕Django高校寒暑假期留校管理系统进行了深入研究。通过Django框架+微信小程序技术应用,我们成功设计并实现了一个功能完善、操作便捷的留校管理系统,有效提高了高校寒暑假期留校管理的效率和准确性。
系统针对学生、教师和管理员三类用户提供了定制化的功能。为学生用户实现了预约服务、留校申请及离校报备等功能,并通过微信小程序实现了便捷的移动化操作;教师用户能够查看、审核学生的留校申请、离校报备和返校确认;管理员则通过后台全面管理用户信息、服务信息、宿舍信息、预约记录、评价反馈和宿舍分配管理等,确保了信息透明度和管理高效性。
尽管系统在提升管理效率和用户体验方面取得了显著成效,但仍存在一些可优化之处。比如,系统的跨平台兼容性和响应速度需进一步提升,特别是在处理大量并发请求时需要更高效的优化策略;还有在数据安全性和用户隐私保护措施需加强,以应对日益增长的安全威胁;此外,长期维护和支持机制也需要更加完善,以适应不断变化的技术环境和用户需求。
未来的研究应着重于提高系统的安全性、灵活性和可持续性,同时关注用户体验的持续改进。例如,增加智能推荐功能,根据学生的历史行为自动推荐适合的服务信息;引入数据分析工具,帮助管理人员更好地理解学生的需求和行为模式。希望本课题的研究成果能够为其他相关领域的探索提供有益的参考,推动高校管理工作的现代化转型。
参考文献
[1]刘世健.“以人为本”理念下高校学生管理的现状及困境突围[J].才智,2024,(28):141-144.
[2]温情暖心的校园假期——《留校联盟》推介[J].读写月报,2024,(08):49-50.
[3]伏金娣,梁宇锋,刘小杰.基于微信小程序的校园健康管理平台设计与实现[J].集成电路应用,2024,41(07):419-421.
[4]张梅红.数据时代下的高校信息技术管理策略[J].中国战略新兴产业,2025,(05):23-25.
[5]左全,闫莉妍.高校学生公寓安全管理探索及思考[J].高校后勤研究,2025,(01):19-21.
[6]谭国武.假期留校学生高中物理拓展学习内容的设计[J].西藏教育,2024,(02):19-22.
[7]赵剑锋,邓蕾,朱雨桐.高校“一站式”学生社区建设的时代意蕴与创新路径[J].江苏高教,2025,(02):46-52.
[8]张锦贤,吴晓玲.基于Django框架技术的网站设计[J].电脑知识与技术,2024,20(10):71-73.
[9]张刚.基于微信小程序的高等教育知识共享平台的设计与实现[C]//江西省工程师联合会.2024年智能工程与经济建设学术会议论文集(建筑工程与智慧城市专题).国家能源集团新疆开都河流域水电开发有限公司;,2024:4.
[10]林彬,张妞妞,林红梅,等.基于云开发的高校假期留校智慧管理平台的设计与实现[J].软件,2021,42(03):35-39.
[11]Wu J .The Construction and Strategy Application of Academic Affairs System Management in Universities[J].Journal of Aussie-Sino Studies,2024,10(2):
[12]Arghya S .Django in Production:Expert tips, strategies, and essential frameworks for writing scalable and maintainable code in Django[M].Packt Publishing Limited:2024-04-05.
[13]Kai Z .Research on the Current Situation and Countermeasures of Student Management in Vocational Colleges in the New Era[J].Frontiers in Educational Research,2024,7(12):
[14]Xiya Y ,Xianhe L ,Changping W , et al.Design and Deployment of Django-based Housing Information Management System[J].Journal of Physics: Conference Series,2023,2425(1):
[15]施小英.基于微信小程序的智慧社区服务数字化转型研究[J].中国战略新兴产业,2025,(03):47-49.
[16]张良峰.基于Django和Vue的低代码平台构建[J].数字通信世界,2024,(01):45-48.
[17]张小梅,何菊,佘侃侃,等.Django框架下的用户鉴权机制分析与研究[J].无线互联科技,2023,20(18):146-148.
[18]郑焱,谢诗涵,葛灵丹,等.“留校”的寒假充实而温暖[N].新华日报,2022-01-29(004).
[19]郭鹤楠.基于Django和Python技术的网站设计与实现[J].数字通信世界,2023,(06):60-62.
致 谢
时光匆匆,转瞬间我即将完成我的本科学业,站在论文完成的路口,我怀着无尽的感激之情,向所有支持过我的人们表达最衷心的感谢。
我要感谢我的导师。在整个学业过程中,您不仅在学术上给予我耐心指导,还在生活上给予我无微不至的关怀。您的言传身教一直激励着我不断进步,更让我深刻领悟到做人处事的道理。感谢您为我创造了学习和成长的良好环境。
我还要衷心感谢我的同学们。在我们共同学习、分享知识的日子里,我学到了很多,也结交了一群可爱的朋友。大家共同努力,相互勉励,一起度过的时光将成为我最美好的回忆。
感谢我的父母,是你们一直默默支持我,无论是在物质上还是精神上。是你们的教诲和关爱让我勇敢前行,做一个坚韧、努力、有担当的人。
最后,感谢所有在我求学路上相遇的人,是你们的陪伴让我的大学生活更加丰富多彩!
712

被折叠的 条评论
为什么被折叠?



