摘要
本文介绍了基于Web的旅游攻略交流平台的设计与实现,旨在为用户提供一个便捷的旅游信息分享与交流的在线社区。平台采用Spring Boot作为后端框架,结合Vue.js构建前端界面,并使用MySQL作为数据库,实现了高效的数据存储与交互。用户可以在平台上浏览首页推荐内容、攻略贴吧、通知公告、新闻资讯、热门景点和周边美食等信息,并通过个人中心管理门票订单、收藏内容以及对攻略进行评论和点赞。管理员则负责审核用户评论、管理用户账号以及维护平台正常运行。通过合理的设计架构和功能模块划分,该平台不仅为用户提供了一个丰富、实用的旅游信息资源库,还通过个性化推荐和便捷的交互设计,提升了用户体验。同时,平台为旅游爱好者提供了一个互动交流的社区空间,促进了旅游文化的传播与分享,推动了旅游行业的数字化发展。
关键词:旅游攻略交流平台;SpringBoot;Vue;MySQL
Abstract
This article introduces the design and implementation of a web-based travel guide communication platform, aiming to provide users with a convenient online community for sharing and exchanging travel information. The platform adopts Spring Boot as the backend framework, combines Vue.js to build the frontend interface, and uses MySQL as the database to achieve efficient data storage and interaction. Users can browse recommended content on the homepage, strategy forums, notification announcements, news and information, popular attractions, and surrounding cuisine on the platform. They can also manage ticket orders, collect content, and comment and like strategies through their personal center. Administrators are responsible for reviewing user comments, managing user accounts, and maintaining the normal operation of the platform. Through a reasonable design architecture and functional module division, the platform not only provides users with a rich and practical tourism information resource library, but also enhances user experience through personalized recommendations and convenient interaction design. At the same time, the platform provides an interactive community space for travel enthusiasts, promoting the dissemination and sharing of tourism culture, and driving the digital development of the tourism industry.
Keywords: travel strategy exchange platform; SpringBoot; Vue; MySQL
目录
1绪论
随着旅游业的快速发展,旅游已成为人们休闲娱乐的重要方式之一。然而,现有的旅游信息获取方式存在诸多问题,如信息分散、更新不及时、缺乏个性化推荐等,导致用户难以高效筛选出符合自身需求的旅游攻略。此外,传统的旅游攻略平台多以单向信息传递为主,缺乏用户之间的互动与交流,难以满足现代旅游者对个性化和社交化的需求。在智慧旅游快速发展的背景下,数字技术为旅游业的转型升级提供了新的机遇。
因此,本研究旨在设计与实现一个基于Web的旅游攻略交流平台,采用Spring Boot作为后端框架,结合Vue.js构建前端界面,并使用MySQL作为数据库,以实现高效的数据存储与交互。该平台不仅整合了丰富的旅游攻略、景点信息、周边美食等内容,还通过用户评论、点赞等功能增强了社区互动性,为用户提供了一个便捷、高效、个性化的旅游信息交流空间。
本研究设计与实现的基于Web的旅游攻略交流平台具有重要的理论和实践意义。平台通过整合旅游攻略、景点介绍、周边美食等信息,解决了传统旅游信息获取方式中信息分散、更新不及时的问题,显著提升了用户体验。平台通过用户与管理员两个角色的互动设计,增强了用户之间的交流与参与感,同时确保了内容的真实性和可靠性,促进了旅游文化的传播与交流。平台采用Spring Boot、Vue.js和MySQL等现代技术栈构建,具备高效的数据存储与交互能力,为旅游业的数字化转型提供了技术支持。平台的攻略分享和景点推荐功能,也为旅游目的地的推广和精准营销提供了新的途径,助力旅游目的地提升知名度和吸引力。同时,用户在分享旅游经历的过程中,促进了不同地区文化的交流与碰撞,推动了旅游文化的传承与发展。
综上所述,该平台不仅为用户提供了便捷的旅游信息获取渠道,也为旅游业的高质量发展提供了有力支持,具有重要的社会和经济价值。
近年来,国内旅游攻略平台的研究与应用取得了显著进展。随着在线旅游市场的快速发展,旅游攻略平台已成为游客获取信息和分享经验的重要渠道。2023年,中国在线旅游市场规模已达到11113亿元,预计到2029年将超过19000亿元,年均复合增长率为15%。这一增长趋势得益于消费者旅游观念的转变、互联网技术的不断革新以及个性化服务的兴起。
目前,国内在线旅游市场呈现出多元化的竞争格局。携程、去哪儿、飞猪等平台凭借其品牌影响力和专业服务能力占据市场领先地位。同时,一些新兴平台也在不断创新,通过优化用户体验和拓展服务领域,逐渐崭露头角。中小城市的旅游需求增速显著,2023年中小城市的在线旅游活跃用户增速领先于一线和新一线城市。
在技术创新方面,旅游攻略平台正在不断引入新技术和创新模式,以提高服务质量、优化用户体验。例如,一些平台通过整合“吃、住、行、游、购、娱”等多场景数据,实现全链路互联互通,为游客提供一站式服务。然而,尽管旅游攻略平台在内容生成和用户互动方面取得了一定进展,但信息分散、更新不及时以及个性化服务不足等问题仍然存在。
总体来看,国内旅游攻略平台在市场拓展、技术创新和用户体验方面取得了显著进展,但在内容质量和个性化服务方面仍有提升空间。未来,随着市场需求的不断变化,旅游攻略平台有望为用户提供更加智能、便捷的旅游信息服务。
国外旅游攻略平台的研究现状显示,随着互联网和移动技术的普及,旅游行业的数字化转型加速,旅游攻略平台在全球范围内得到了广泛应用和发展。根据相关报告,全球在线旅游市场在2024年达到1.6万亿美元,预计到2026年将增长至1.72万亿美元。在线旅游预订的增长尤为显著,预计到2026年,全球近65%的旅游预订将通过在线渠道完成。
在旅游攻略平台方面,国外市场呈现出多元化的竞争格局。例如,GetYourGuide和Viator等平台通过整合全球范围内的旅游活动和体验,为用户提供一站式的预订服务。此外,TourRadar作为多日游的在线聚合平台,为用户提供全面的旅游线路选择。这些平台通过优化用户体验、提供丰富的旅游信息和便捷的预订流程,满足了不同用户群体的需求。
旅游攻略平台也在不断适应新的市场趋势。例如,随着数字游民(Digital Nomad)的兴起,越来越多的平台开始提供灵活的工作和休闲结合的旅游套餐。此外,多代同游(Multi-generational Travel)的趋势也在增长,平台需要提供更多样化的旅游产品和服务,以满足不同年龄段用户的需求。
尽管如此,国外旅游攻略平台仍面临一些挑战。例如,信息分散和更新不及时的问题依然存在,用户在获取高质量攻略时仍需要筛选大量信息。随着社交媒体的影响力增强,用户在选择旅游目的地时受到社交媒体帖子的启发比例高达75%,这要求攻略平台进一步整合社交媒体内容,以提升用户粘性和平台竞争力。
总体来看,国外旅游攻略平台在技术创新、用户体验优化和市场拓展方面取得了显著进展,但随着用户需求的多样化和市场趋势的变化,平台仍需不断优化内容和功能,以满足用户的个性化需求。
本论文共分为七个主要章节,具体结构如下:
1. 绪论:介绍研究背景与意义,回顾国内外研究现状,并概述论文的组织结构。
2. 相关技术介绍:详细介绍与本研究相关的技术,包括Java语言、B/S框架、SpringBoot框架、Vue技术和MySQL数据库。
3. 需求分析:对系统的功能需求和非功能需求进行分析,明确用户和管理员的需求,并进行可行性分析,包括技术、操作和经济可行性。
4. 系统设计:涵盖系统架构设计、总体流程设计和功能设计,并进行数据库的概念设计与表设计。
5. 系统实现:具体描述各个功能模块的实现过程,展示系统如何根据需求进行开发。
6. 系统测试:阐述测试的目的、方法和内容,分析测试结果并得出结论,以验证系统的稳定性和功能完整性。
7. 总结:总结研究的主要成果和贡献,指出存在的不足及未来的研究方向。
2相关技术介绍
Java语言是一种广泛使用的高级编程语言,具有平台无关性、面向对象特性和丰富的标准库[1]。Java通过Java虚拟机(JVM)实现跨平台运行,开发者可以编写一次代码,在任何支持JVM的环境中执行。Java的面向对象特性使得代码复用和模块化变得更加容易,促进了软件的维护和扩展。Java支持多线程编程,允许开发者在同一程序中同时执行多个任务,提升了应用程序的性能。
Java语言的语法结构简洁且易于理解,吸引了大量开发者[2]。Java的标准库包含数据结构、输入输出处理、网络编程等众多功能模块。这使得开发者在构建应用程序时能够高效利用已有工具,减少重复劳动。Java广泛应用于企业级应用、移动应用、Web开发和大数据处理等领域。
2.2 B/S框架
B/S(Browser/Server)架构是一种基于浏览器和服务器的系统架构模式,用户通过浏览器与服务器进行交互。B/S架构简化了客户端的部署和管理,用户无需在本地安装复杂的软件,只需使用标准浏览器即可访问应用程序。服务器端负责处理业务逻辑和数据存储,客户端则主要负责展示用户界面和数据交互[3]。B/S架构的设计使得系统更新和维护集中在服务器端,降低了维护成本。
B/S架构通常采用Web技术进行实现,包括HTML、CSS和JavaScript等。用户在浏览器中发起请求,服务器响应并返回数据。数据传输通常通过HTTP或HTTPS协议进行,B/S架构的灵活性使其适用于在线购物、信息管理系统和社交网络等各类应用场景[4]。由于其易于扩展性,B/S架构可以方便地支持大规模用户访问,适应不断变化的业务需求。
2.3 SpringBoot框架
SpringBoot框架是基于Spring框架的开源项目,简化Java应用程序的开发过程。SpringBoot通过约定优于配置的理念,减少了传统Spring应用的繁琐配置,开发者可以快速搭建和部署应用程序。框架提供了一系列默认配置,支持自动化配置,简化了应用启动的复杂性[5]。SpringBoot内置了嵌入式Web服务器,使得开发者能够独立运行Java应用,无需外部容器。
SpringBoot支持微服务架构,开发者可以轻松创建和管理多个微服务。框架集成了丰富的功能模块,包括安全、数据访问和消息中间件等,支持RESTful API和JSON数据格式的处理[6]。SpringBoot还提供了强大的监控和管理功能,允许开发者实时监控应用的健康状态和性能指标。借助SpringBoot,开发者能够高效构建和维护现代企业级应用,满足复杂业务需求。
2.4 Vue技术
Vue是一种渐进式JavaScript框架,专注于构建用户界面。Vue采用组件化的开发模式,允许开发者将应用程序拆分为独立的、可重用的组件,从而提高了开发效率和代码的可维护性[7]。框架的核心库专注于视图层,支持数据绑定和DOM操作,提供了简洁的API。Vue的虚拟DOM机制提升了应用的性能,减少了实际DOM操作的次数。
Vue支持双向数据绑定,能够自动更新视图与模型之间的变化。开发者可以通过Vue的指令系统,简化数据展示和事件处理。Vue还支持路由管理和状态管理,使得开发复杂单页面应用变得更加容易[8]。借助Vue的生态系统,开发者能够使用多种工具和库来扩展功能,满足不同的业务需求。Vue在前端开发中逐渐成为主流选择,受到广泛关注和应用。
2.5 MySQL数据库
MySQL是一种开源关系型数据库管理系统,广泛应用于Web应用和企业级数据存储。MySQL支持结构化查询语言,允许开发者通过标准语句进行数据的创建、读取、更新和删除操作[9]。数据库通过表格形式组织数据,支持数据完整性和约束条件的定义。MySQL的存储引擎机制使得用户可以根据具体需求选择不同的存储引擎,以优化性能和功能。
MySQL具有高性能和可扩展性,支持大规模数据存储和高并发访问。系统提供了丰富的用户权限管理和数据加密安全特性。MySQL能够与多种编程语言和框架兼容,广泛应用于内容管理系统、电子商务平台和数据分析等各种场景。
3需求分析
UML(统一建模语言)用例图是需求分析阶段常用的工具,通过直观的图形方式表示系统的功能需求和参与者。每个用例图包含一系列用例,即系统能够执行的特定功能,以及与之交互的参与者。本文将对系统按照角色模块进行需求分析。
用户用例图如图3-1所示。

图3-1 用户用例图
管理员用例图如图3-2所示。

图3-2 管理员用例图
1. 可用性
系统应具备高可用性,用户在任何时间都能顺畅访问。系统的正常运行时间应达到99.9%以上,用户不会因系统故障而影响操作体验。用户界面设计应简洁明了,降低操作复杂性。
2. 可靠性
系统需要具备高可靠性,在故障发生时能够快速恢复。数据应定期备份,在意外情况下不丢失。系统应具备故障检测机制,自动识别并处理潜在问题。
3. 安全性
系统应实现严格的安全控制,保护用户数据的隐私和完整性。用户信息应加密存储,传输过程中的数据也需采用加密协议,防止数据泄露。系统应具备权限管理功能,不同用户只能访问相应的数据和功能。
4. 可扩展性
系统设计应具备良好的可扩展性,模块化设计使得新功能可以方便地集成,系统能够支持更高的用户负载而无需重构基础架构。
5. 性能
系统的响应时间应控制在合理范围内,通常不超过2秒。
系统采用当前主流的SpringBoot和Vue.js开发框架,具备良好的技术基础。这些技术已被广泛应用于多种商业项目,具备成熟的文档和社区支持,便于开发获取必要的资源与解决方案。个人拥有丰富的相关技术经验,能够有效应对潜在技术挑战。所需的软硬件资源易于获取,且具备良好的兼容性,降低了技术实现的难度。
系统具备直观友好的用户界面,支持简便的导航和功能访问,极大地提升了用户的使用体验。系统提供了自定义的工作流程和角色权限管理,使不同层级的用户能够快速上手,完成各自的任务。。
系统所使用的软件为开源技术,降低了使用费用,同时硬件成本较低,使得整体初始投入相对合理,具备较高性价比。因此,系统在经济上是完全可行的。
4系统设计
系统采用SpringBoot 框架开发,该系统分为VIEW层、Controller层、Model层、DAO层和持久化数据存储层,VIEW层支持电脑浏览器访问系统。VIEW 层与 Controller 层紧密结合并系协同工作,共同完成前台页面的数据展示;Controller层为控制层,通过接收前端请求的参数进行业务处理,返回指定的路径或数据;Model层主要是服务层,用于业务逻辑处理;DAO 和持久化层,主要用于访问数据库和持久化数据[10]。整个系统架构如图4-1所示。

图4-1 系统架构图
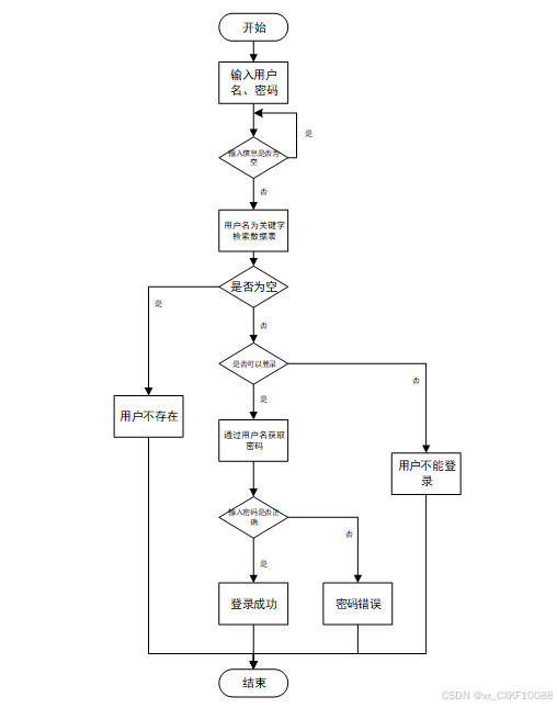
4.2.1用户登录流程
用户输入用户名和密码后,系统先检查输入是否为空,再验证用户名是否存在,若存在则通过用户名获取密码并校验。若密码正确则登录成功,否则提示密码错误。若用户名不存在或无法登录,提示用户操作无效。如图4-2所示。

图4-2登录流程图
4.2.2添加信息流程
管理员可以添加信息,用户添加可以自己权限内的信息,输入信息后,要想利用这个软件来进行系统的安全管理,首先需要登录到该软件中。添加信息流程如图4-3所示。

图4-3添加信息流程图
4.2.3修改信息流程
用户首先选择需要修改的记录,输入修改后的数据,系统判断输入数据是否合法。若数据不合法,提示重新输入;若数据合法,则将修改后的数据写入数据库,完成操作后流程结束。修改信息流程图如图4-4所示。

图4-4修改信息流程图
4.2.4删除信息流程
用户选择需要删除的记录后,系统判断是否确认删除。若未确认,返回选择环节;若确认删除,则更新数据库,删除对应记录,完成操作后流程结束。删除信息流程图如图4-5所示。

图4-5删除信息流程图
系统功能结构图如图4-6所示。

图4-6系统功能结构图
在进行数据库设计时,概念设计帮助明确系统的整体结构和需求。在这一阶段,需要确定实体、属性以及它们之间的关系,为后续的数据库表设计奠定基础。接下来,将深入探讨数据库表设计的具体细节,实现更高效的数据存储和管理。
系统全局E-R图如图4-7所示。

图4-7系统E-R图
用户实体图如图4-8所示。

图4-8 用户实体图
热门景点实体图如图4-9所示。

图4-9 热门景点实体图
门票订单实体图如图4-10所示。

图4-10 门票订单实体图
概念设计是数据库设计的第一步,其主要目标是对系统的数据需求进行全面的理解和抽象[11]。在这一阶段,通过建立实体-关系模型(ER模型)来识别系统中的关键实体、属性及其相互关系。概念设计的输出是一个清晰的ER图,作为后续数据库表设计的基础。以下将展示系统的全局E-R图以及各个实体的属性图。
这一阶段的重点是将概念模型转换为实际的数据库结构,包括表的创建、字段的定义及数据类型的选择。每个实体通常对应于数据库中的一张表,而实体的属性则转化为表的列[12]。以下是系统的数据库表设计展示。
用户表:用于保存用户登录信息及相关数据。如表4-1所示。
表 4-1-access_token(登陆访问时长)
| 编号 | 字段名 | 类型 | 长度 | 是否非空 | 是否主键 | 注释 |
| 1 | token_id | int | 是 | 是 | 临时访问牌ID | |
| 2 | token | varchar | 64 | 否 | 否 | 临时访问牌 |
| 3 | info | text | 65535 | 否 | 否 | 信息 |
| 4 | maxage | int | 是 | 否 | 最大寿命:默认2小时 | |
| 5 | create_time | timestamp | 是 | 否 | 创建时间 | |
| 6 | update_time | timestamp | 是 | 否 | 更新时间 | |
| 7 | user_id | int | 是 | 否 | 用户编号 |
表 4-2-article(文章)
| 编号 | 字段名 | 类型 | 长度 | 是否非空 | 是否主键 | 注释 |
| 1 | article_id | mediumint | 是 | 是 | 文章id | |
| 2 | title | varchar | 125 | 是 | 是 | 标题 |
| 3 | type | varchar | 64 | 是 | 否 | 文章分类 |
| 4 | hits | int | 是 | 否 | 点击数 | |
| 5 | praise_len | int | 是 | 否 | 点赞数 | |
| 6 | create_time | timestamp | 是 | 否 | 创建时间 | |
| 7 | update_time | timestamp | 是 | 否 | 更新时间 | |
| 8 | source | varchar | 255 | 否 | 否 | 来源 |
| 9 | url | varchar | 255 | 否 | 否 | 来源地址 |
| 10 | tag | varchar | 255 | 否 | 否 | 标签 |
| 11 | content | longtext | 4294967295 | 否 | 否 | 正文 |
| 12 | img | varchar | 255 | 否 | 否 | 封面图 |
| 13 | description | text | 65535 | 否 | 否 | 文章描述 |
表 4-3-article_type(文章分类)
| 编号 | 字段名 | 类型 | 长度 | 是否非空 | 是否主键 | 注释 |
| 1 | type_id | smallint | 是 | 是 | 分类ID | |
| 2 | display | smallint | 是 | 否 | 显示顺序 | |
| 3 | name | varchar | 16 | 是 | 否 | 分类名称 |
| 4 | father_id | smallint | 是 | 否 | 上级分类ID | |
| 5 | description | varchar | 255 | 否 | 否 | 描述 |
| 6 | icon | text | 65535 | 否 | 否 | 分类图标 |
| 7 | url | varchar | 255 | 否 | 否 | 外链地址 |
| 8 | create_time | timestamp | 是 | 否 | 创建时间 | |
| 9 | update_time | timestamp | 是 | 否 | 更新时间 |
表 4-4-auth(用户权限管理)
| 编号 | 字段名 | 类型 | 长度 | 是否非空 | 是否主键 | 注释 |
| 1 | auth_id | int | 是 | 是 | 授权ID | |
| 2 | user_group | varchar | 64 | 否 | 否 | 用户组 |
| 3 | mod_name | varchar | 64 | 否 | 否 | 模块名 |
| 4 | table_name | varchar | 64 | 否 | 否 | 表名 |
| 5 | page_title | varchar | 255 | 否 | 否 | 页面标题 |
| 6 | path | varchar | 255 | 否 | 否 | 路由路径 |
| 7 | parent | varchar | 64 | 否 | 否 | 父级菜单 |
| 8 | parent_sort | int | 是 | 否 | 父级菜单排序 | |
| 9 | position | varchar | 32 | 否 | 否 | 位置 |
| 10 | mode | varchar | 32 | 是 | 否 | 跳转方式 |
| 11 | add | tinyint | 是 | 否 | 是否可增加 | |
| 12 | del | tinyint | 是 | 否 | 是否可删除 | |
| 13 | set | tinyint | 是 | 否 | 是否可修改 | |
| 14 | get | tinyint | 是 | 否 | 是否可查看 | |
| 15 | field_add | text | 65535 | 否 | 否 | 添加字段 |
| 16 | field_set | text | 65535 | 否 | 否 | 修改字段 |
| 17 | field_get | text | 65535 | 否 | 否 | 查询字段 |
| 18 | table_nav_name | varchar | 500 | 否 | 否 | 跨表导航名称 |
| 19 | table_nav | varchar | 500 | 否 | 否 | 跨表导航 |
| 20 | option | text | 65535 | 否 | 否 | 配置 |
| 21 | create_time | timestamp | 是 | 否 | 创建时间 | |
| 22 | update_time | timestamp | 是 | 否 | 更新时间 |
表 4-5-code_token(验证码)
| 编号 | 字段名 | 类型 | 长度 | 是否非空 | 是否主键 | 注释 |
| 1 | code_token_id | int | 是 | 是 | 验证码ID | |
| 2 | token | varchar | 255 | 否 | 否 | 令牌 |
| 3 | code | varchar | 255 | 否 | 否 | 验证码 |
| 4 | expire_time | timestamp | 是 | 否 | 失效时间 | |
| 5 | create_time | timestamp | 是 | 否 | 创建时间 | |
| 6 | update_time | timestamp | 是 | 否 | 更新时间 |
表 4-6-collect(收藏)
| 编号 | 字段名 | 类型 | 长度 | 是否非空 | 是否主键 | 注释 |
| 1 | collect_id | int | 是 | 是 | 收藏ID | |
| 2 | user_id | int | 是 | 是 | 收藏人ID | |
| 3 | source_table | varchar | 255 | 否 | 否 | 来源表 |
| 4 | source_field | varchar | 255 | 否 | 否 | 来源字段 |
| 5 | source_id | int | 是 | 否 | 来源ID | |
| 6 | title | varchar | 255 | 否 | 否 | 标题 |
| 7 | img | varchar | 255 | 否 | 否 | 封面 |
| 8 | create_time | timestamp | 是 | 否 | 创建时间 | |
| 9 | update_time | timestamp | 是 | 否 | 更新时间 |
表 4-7-comment(评论)
| 编号 | 字段名 | 类型 | 长度 | 是否非空 | 是否主键 | 注释 |
| 1 | comment_id | int | 是 | 是 | 评论ID | |
| 2 | user_id | int | 是 | 是 | 评论人ID | |
| 3 | reply_to_id | int | 是 | 否 | 回复评论ID | |
| 4 | content | longtext | 4294967295 | 否 | 否 | 内容 |
| 5 | nickname | varchar | 255 | 否 | 否 | 昵称 |
| 6 | avatar | varchar | 255 | 否 | 否 | 头像地址 |
| 7 | create_time | timestamp | 是 | 否 | 创建时间 | |
| 8 | update_time | timestamp | 是 | 否 | 更新时间 | |
| 9 | source_table | varchar | 255 | 否 | 否 | 来源表 |
| 10 | source_field | varchar | 255 | 否 | 否 | 来源字段 |
| 11 | source_id | int | 是 | 否 | 来源ID |
表 4-8-forum(论坛)
| 编号 | 字段名 | 类型 | 长度 | 是否非空 | 是否主键 | 注释 |
| 1 | forum_id | mediumint | 是 | 是 | 论坛ID | |
| 2 | display | smallint | 是 | 否 | 排序 | |
| 3 | user_id | mediumint | 是 | 否 | 用户ID | |
| 4 | nickname | varchar | 16 | 否 | 否 | 昵称 |
| 5 | praise_len | int | 否 | 否 | 点赞数 | |
| 6 | hits | int | 是 | 否 | 访问数 | |
| 7 | title | varchar | 125 | 是 | 否 | 标题 |
| 8 | keywords | varchar | 125 | 否 | 否 | 关键词 |
| 9 | description | varchar | 255 | 否 | 否 | 描述 |
| 10 | url | varchar | 255 | 否 | 否 | 来源地址 |
| 11 | tag | varchar | 255 | 否 | 否 | 标签 |
| 12 | img | text | 65535 | 否 | 否 | 封面图 |
| 13 | content | longtext | 4294967295 | 否 | 否 | 正文 |
| 14 | create_time | timestamp | 是 | 否 | 创建时间 | |
| 15 | update_time | timestamp | 是 | 否 | 更新时间 | |
| 16 | avatar | varchar | 255 | 否 | 否 | 发帖人头像 |
| 17 | type | varchar | 64 | 是 | 否 | 论坛分类 |
| 18 | istop | int | 是 | 否 | 是否置顶 |
表 4-9-forum_type(论坛分类)
| 编号 | 字段名 | 类型 | 长度 | 是否非空 | 是否主键 | 注释 |
| 1 | type_id | smallint | 是 | 是 | 分类ID | |
| 2 | name | varchar | 16 | 是 | 否 | 分类名称 |
| 3 | description | varchar | 255 | 否 | 否 | 描述 |
| 4 | url | varchar | 255 | 否 | 否 | 外链地址 |
| 5 | father_id | smallint | 是 | 否 | 上级分类ID | |
| 6 | icon | varchar | 255 | 否 | 否 | 分类图标 |
| 7 | create_time | timestamp | 是 | 否 | 创建时间 | |
| 8 | update_time | timestamp | 是 | 否 | 更新时间 |
表 4-10-hits(用户点击)
| 编号 | 字段名 | 类型 | 长度 | 是否非空 | 是否主键 | 注释 |
| 1 | hits_id | int | 是 | 是 | 点赞ID | |
| 2 | user_id | int | 是 | 否 | 点赞人 | |
| 3 | create_time | timestamp | 是 | 否 | 创建时间 | |
| 4 | update_time | timestamp | 是 | 否 | 更新时间 | |
| 5 | source_table | varchar | 255 | 否 | 否 | 来源表 |
| 6 | source_field | varchar | 255 | 否 | 否 | 来源字段 |
| 7 | source_id | int | 是 | 否 | 来源ID |
表 4-11-notice(公告)
| 编号 | 字段名 | 类型 | 长度 | 是否非空 | 是否主键 | 注释 |
| 1 | notice_id | mediumint | 是 | 是 | 公告ID | |
| 2 | title | varchar | 125 | 是 | 否 | 标题 |
| 3 | content | longtext | 4294967295 | 否 | 否 | 正文 |
| 4 | create_time | timestamp | 是 | 否 | 创建时间 | |
| 5 | update_time | timestamp | 是 | 否 | 更新时间 |
表 4-12-ordinary_users(普通用户)
| 编号 | 字段名 | 类型 | 长度 | 是否非空 | 是否主键 | 注释 |
| 1 | ordinary_users_id | int | 是 | 是 | 普通用户ID | |
| 2 | user_name | varchar | 64 | 否 | 否 | 用户姓名 |
| 3 | user_gender | varchar | 64 | 否 | 否 | 用户性别 |
| 4 | user_phone_number | varchar | 64 | 否 | 否 | 用户电话 |
| 5 | examine_state | varchar | 16 | 是 | 否 | 审核状态 |
| 6 | user_id | int | 是 | 否 | 用户ID | |
| 7 | create_time | datetime | 是 | 否 | 创建时间 | |
| 8 | update_time | timestamp | 是 | 否 | 更新时间 |
表 4-13-popular_attractions(热门景点)
| 编号 | 字段名 | 类型 | 长度 | 是否非空 | 是否主键 | 注释 |
| 1 | popular_attractions_id | int | 是 | 是 | 热门景点ID | |
| 2 | scenic_spot_name | varchar | 64 | 否 | 否 | 景点名称 |
| 3 | types_of_tourist_attractions | varchar | 64 | 否 | 否 | 景点类型 |
| 4 | location_of_tourist_attractions | varchar | 64 | 否 | 否 | 景点位置 |
| 5 | scenic_spot_ticket_prices | double | 否 | 否 | 景点票价 | |
| 6 | opening_hours | varchar | 64 | 否 | 否 | 开放时间 |
| 7 | scenic_spot_pictures | varchar | 255 | 否 | 否 | 景点图片 |
| 8 | introduction_to_scenic_spots | text | 65535 | 否 | 否 | 景点简介 |
| 9 | route_planning | text | 65535 | 否 | 否 | 路线规划 |
| 10 | tourist_attraction_guide | text | 65535 | 否 | 否 | 景点攻略 |
| 11 | praise_len | int | 是 | 否 | 点赞数 | |
| 12 | collect_len | int | 是 | 否 | 收藏数 | |
| 13 | comment_len | int | 是 | 否 | 评论数 | |
| 14 | ticket_order_limit_times | int | 是 | 否 | 购票限制次数 | |
| 15 | create_time | datetime | 是 | 否 | 创建时间 | |
| 16 | update_time | timestamp | 是 | 否 | 更新时间 |
表 4-14-praise(点赞)
| 编号 | 字段名 | 类型 | 长度 | 是否非空 | 是否主键 | 注释 |
| 1 | praise_id | int | 是 | 是 | 点赞ID | |
| 2 | user_id | int | 是 | 是 | 点赞人 | |
| 3 | create_time | timestamp | 是 | 否 | 创建时间 | |
| 4 | update_time | timestamp | 是 | 否 | 更新时间 | |
| 5 | source_table | varchar | 255 | 否 | 否 | 来源表 |
| 6 | source_field | varchar | 255 | 否 | 否 | 来源字段 |
| 7 | source_id | int | 是 | 否 | 来源ID | |
| 8 | status | tinyint | 是 | 否 | 点赞状态:1为点赞,0已取消 |
表 4-15-schedule(日程管理)
| 编号 | 字段名 | 类型 | 长度 | 是否非空 | 是否主键 | 注释 |
| 1 | schedule_id | smallint | 是 | 是 | 日程ID | |
| 2 | content | varchar | 255 | 否 | 否 | 日程内容 |
| 3 | scheduled_time | datetime | 否 | 否 | 计划时间 | |
| 4 | user_id | int | 是 | 否 | 用户ID | |
| 5 | create_time | datetime | 否 | 否 | 创建时间 | |
| 6 | update_time | datetime | 否 | 否 | 更新时间 |
表 4-16-score(评分)
| 编号 | 字段名 | 类型 | 长度 | 是否非空 | 是否主键 | 注释 |
| 1 | score_id | int | 是 | 是 | 评分ID | |
| 2 | user_id | int | 是 | 否 | 评分人 | |
| 3 | nickname | varchar | 64 | 否 | 否 | 昵称 |
| 4 | score_num | double | 是 | 否 | 评分 | |
| 5 | create_time | timestamp | 是 | 否 | 创建时间 | |
| 6 | update_time | timestamp | 是 | 否 | 更新时间 | |
| 7 | source_table | varchar | 255 | 否 | 否 | 来源表 |
| 8 | source_field | varchar | 255 | 否 | 否 | 来源字段 |
| 9 | source_id | int | 是 | 否 | 来源ID |
表 4-17-slides(轮播图)
| 编号 | 字段名 | 类型 | 长度 | 是否非空 | 是否主键 | 注释 |
| 1 | slides_id | int | 是 | 是 | 轮播图ID | |
| 2 | title | varchar | 64 | 否 | 否 | 标题 |
| 3 | content | varchar | 255 | 否 | 否 | 内容 |
| 4 | url | varchar | 255 | 否 | 否 | 链接 |
| 5 | img | varchar | 255 | 否 | 否 | 轮播图 |
| 6 | hits | int | 是 | 否 | 点击量 | |
| 7 | create_time | timestamp | 是 | 否 | 创建时间 | |
| 8 | update_time | timestamp | 是 | 否 | 更新时间 |
表 4-18-surrounding_cuisine(周边美食)
| 编号 | 字段名 | 类型 | 长度 | 是否非空 | 是否主键 | 注释 |
| 1 | surrounding_cuisine_id | int | 是 | 是 | 周边美食ID | |
| 2 | scenic_spot_name | varchar | 64 | 否 | 否 | 景点名称 |
| 3 | location_of_tourist_attractions | varchar | 64 | 否 | 否 | 景点位置 |
| 4 | store_name | varchar | 64 | 否 | 否 | 店铺名称 |
| 5 | store_address | varchar | 64 | 否 | 否 | 店铺地址 |
| 6 | food_name | varchar | 64 | 否 | 否 | 美食名称 |
| 7 | food_pictures | varchar | 255 | 否 | 否 | 美食图片 |
| 8 | food_introduction | text | 65535 | 否 | 否 | 美食简介 |
| 9 | praise_len | int | 是 | 否 | 点赞数 | |
| 10 | collect_len | int | 是 | 否 | 收藏数 | |
| 11 | comment_len | int | 是 | 否 | 评论数 | |
| 12 | create_time | datetime | 是 | 否 | 创建时间 | |
| 13 | update_time | timestamp | 是 | 否 | 更新时间 |
表 4-19-ticket_order(门票订单)
| 编号 | 字段名 | 类型 | 长度 | 是否非空 | 是否主键 | 注释 |
| 1 | ticket_order_id | int | 是 | 是 | 门票订单ID | |
| 2 | scenic_spot_name | varchar | 64 | 否 | 否 | 景点名称 |
| 3 | types_of_tourist_attractions | varchar | 64 | 否 | 否 | 景点类型 |
| 4 | location_of_tourist_attractions | varchar | 64 | 否 | 否 | 景点位置 |
| 5 | scenic_spot_ticket_prices | double | 否 | 否 | 景点票价 | |
| 6 | ordinary_users | int | 否 | 否 | 普通用户 | |
| 7 | user_name | varchar | 64 | 否 | 否 | 用户姓名 |
| 8 | user_phone_number | varchar | 64 | 否 | 否 | 用户电话 |
| 9 | purchase_quantity | double | 否 | 否 | 购买数量 | |
| 10 | total_purchase_price | double | 否 | 否 | 购买总价 | |
| 11 | pay_state | varchar | 16 | 是 | 否 | 支付状态 |
| 12 | pay_type | varchar | 16 | 否 | 否 | 支付类型: 微信、支付宝、网银 |
| 13 | create_time | datetime | 是 | 否 | 创建时间 | |
| 14 | update_time | timestamp | 是 | 否 | 更新时间 | |
| 15 | source_table | varchar | 255 | 否 | 否 | 来源表 |
| 16 | source_id | int | 否 | 否 | 来源ID | |
| 17 | source_user_id | int | 否 | 否 | 来源用户 |
表 4-20-upload(文件上传)
| 编号 | 字段名 | 类型 | 长度 | 是否非空 | 是否主键 | 注释 |
| 1 | upload_id | int | 是 | 是 | 上传ID | |
| 2 | name | varchar | 64 | 否 | 否 | 文件名 |
| 3 | path | varchar | 255 | 否 | 否 | 访问路径 |
| 4 | file | varchar | 255 | 否 | 否 | 文件路径 |
| 5 | display | varchar | 255 | 否 | 否 | 显示顺序 |
| 6 | father_id | int | 否 | 否 | 父级ID | |
| 7 | dir | varchar | 255 | 否 | 否 | 文件夹 |
| 8 | type | varchar | 32 | 否 | 否 | 文件类型 |
表 4-21-user(用户账户)
| 编号 | 字段名 | 类型 | 长度 | 是否非空 | 是否主键 | 注释 |
| 1 | user_id | int | 是 | 是 | 用户ID | |
| 2 | state | smallint | 是 | 否 | 账户状态:(1可用|2异常|3已冻结|4已注销) | |
| 3 | user_group | varchar | 32 | 否 | 否 | 所在用户组 |
| 4 | login_time | timestamp | 是 | 否 | 上次登录时间 | |
| 5 | phone | varchar | 11 | 否 | 否 | 手机号码 |
| 6 | phone_state | smallint | 是 | 否 | 手机认证:(0未认证|1审核中|2已认证) | |
| 7 | username | varchar | 16 | 是 | 否 | 用户名 |
| 8 | nickname | varchar | 16 | 否 | 否 | 昵称 |
| 9 | password | varchar | 64 | 是 | 否 | 密码 |
| 10 | | varchar | 64 | 否 | 否 | 邮箱 |
| 11 | email_state | smallint | 是 | 否 | 邮箱认证:(0未认证|1审核中|2已认证) | |
| 12 | avatar | varchar | 255 | 否 | 否 | 头像地址 |
| 13 | open_id | varchar | 255 | 否 | 否 | 针对获取用户信息字段 |
| 14 | create_time | timestamp | 是 | 否 | 创建时间 |
表 4-22-user_group(用户组)
| 编号 | 字段名 | 类型 | 长度 | 是否非空 | 是否主键 | 注释 |
| 1 | group_id | mediumint | 是 | 是 | 用户组ID | |
| 2 | display | smallint | 是 | 否 | 显示顺序 | |
| 3 | name | varchar | 16 | 是 | 否 | 名称 |
| 4 | description | varchar | 255 | 否 | 否 | 描述 |
| 5 | source_table | varchar | 255 | 否 | 否 | 来源表 |
| 6 | source_field | varchar | 255 | 否 | 否 | 来源字段 |
| 7 | source_id | int | 是 | 否 | 来源ID | |
| 8 | register | smallint | 否 | 否 | 注册位置 | |
| 9 | create_time | timestamp | 是 | 否 | 创建时间 | |
| 10 | update_time | timestamp | 是 | 否 | 更新时间 |
5系统实现
普通用户可以快速浏览到最新的通知公告、热门景点、攻略贴吧等,以及快速访问新闻资讯模块。首页设计简洁直观,方便用户快速获取重要信息和进行常用功能的访问。其界面图如下。

图5-1 首页界面
用户可以查看管理员发布的所有公告通知,并进行收藏和评论。通知公告页面支持通过标题搜索,用户可以快速找到感兴趣的公告。其界面图如下。

图5-2 通知公告界面
5.1.3新闻资讯
提供最新的旅游新闻、热门目的地资讯、旅游攻略等内容,帮助用户了解当前的旅游热点和趋势。用户可以通过新闻资讯模块获取实用的旅游信息,为自己的旅行规划提供参考。其界面图如下。

图5-3 新闻资讯界面
展示当前热门的旅游景点,包括景点介绍、用户评价、攻略推荐等信息。用户可以在这里快速找到自己感兴趣的景点,并参考其他用户的评价和攻略,提前规划行程。其界面图如下。

图5-4 热门景点界面
展示用户的个人首页、门票订单、收藏、评论攻略等,提供个性化的用户体验。其界面图如下。

图5-5 个人中心界面
管理员可以对系统用户进行分类管理,包括普通用户和管理员账号。支持查看、添加、编辑和删除用户信息,同时为管理员账号分配不同的操作权限,确保系统的安全性和灵活性。其界面图如下。

图5-6 用户管理界面
管理员可以管理热门景点的信息,包括新增、修改、删除景点信息,以及设置景点分类。管理员还可以根据用户访问量和热度调整景点的推荐顺序,确保热门景点能够吸引更多用户关注,提升平台的旅游信息价值。其界面图如下。

图5-7 热门景点管理界面
管理员可以管理周边美食的信息,包括新增、修改、删除美食信息,以及设置美食分类。管理员还可以根据用户评价和热度调整美食的推荐顺序,为用户提供更精准的美食推荐,增强平台的实用性和吸引力。其界面图如下。

图5-8 周边美食管理界面
管理员可以对系统的基础设置进行管理,包括轮播图的上传、编辑和删除,系统管理功能确保平台的展示内容和运行参数符合企业需求。其界面图如下。

图5-9 系统管理界面
5.2.5资源管理
管理员可以在资源管理页面上传和管理平台所需的图片、文档等资源。管理员可以对资源进行分类、删除或替换,确保平台内容的及时更新。其界面图如下。

管理员可以发布、编辑和删除通知公告,支持公告的分类管理。用户可以在前端查看公告并进行收藏和评论,提升信息传递的效率和互动性。

图5-11 通知公告管理界面
6系统测试
测试的主要目的是确保系统的功能和性能满足预期的需求,同时识别和修复潜在的缺陷。通过系统测试,可以验证各个功能模块的正确性和稳定性,确保系统在不同使用场景下的表现符合设计要求。测试目的包括确认系统功能的完整性、验证数据处理的准确性、评估系统的性能和安全性。测试还可以提高用户满意度,保证用户在使用系统时获得流畅和可靠的体验。通过全面的测试,可以降低后期维护成本,减少系统上线后出现故障的风险,从而保障系统的长期稳定运行。
在本系统中,测试方法主要依赖于测试用例的设计与执行。测试用例是根据系统需求文档编写的,覆盖所有功能模块及其边界情况。每个测试用例包含输入数据、预期结果和实际结果的对比,以验证系统的功能是否按预期工作。
常见的测试用例包括功能测试用例、边界测试用例和异常测试用例[13]。功能测试用例针对系统的各项功能进行验证;边界测试用例则侧重于输入数据的边界条件,验证系统在极端情况下是否能够稳定运行;异常测试用例则用于验证系统在处理错误输入或异常情况时的反应。本文选择功能测试用例进行系统测试。
在测试执行过程中,记录每个用例的执行结果,并根据实际结果与预期结果的对比,判断系统是否存在缺陷。通过系统化的测试用例执行,可以有效提高测试的覆盖率和效率,为系统的最终上线提供保障。
热门景点浏览功能测试用例表是用来验证用户能否正确浏览和筛选热门景点的测试用例。热门景点浏览功能测试用例表如表6-1所示。
表6-1 热门景点浏览功能测试用例
| 测试项 | 测试用例 | 预期结果 | 结论 |
| 热门景点浏览功能测试 | 1. 打开热门景点浏览页面。 | 页面正常加载,显示热门景点列表。 | 与预期结果一致。 |
| 热门景点浏览功能测试 | 2. 选择筛选条件(如名称、地点、分类)。 | 筛选条件被成功选中。 | 与预期结果一致。 |
| 热门景点浏览功能测试 | 3. 点击搜索按钮。 | 系统根据筛选条件进行搜索。 | 与预期结果一致。 |
| 热门景点浏览功能测试 | 4. 查看筛选结果。 | 页面显示符合条件的热门景点列表。 | 与预期结果一致。 |
添加热门景点功能测试用例表是用来验证用户能否正确添加热门景点的测试用例。添加热门景点功能测试用例表如表6-2所示。
表6-2 添加热门景点功能测试用例
| 测试项 | 测试用例 | 预期结果 | 结论 |
| 添加热门景点功能测试 | 1. 打开添加热门景点页面。 | 页面正常加载,显示信息填写表单。 | 与预期结果一致。 |
| 添加热门景点功能测试 | 2. 填写景点基本信息(名称、分类、价格、地点等)。 | 信息成功输入并保存。 | 与预期结果一致。 |
| 添加热门景点功能测试 | 3. 上传景点照片。 | 照片成功上传并显示预览。 | 与预期结果一致。 |
| 添加热门景点功能测试 | 4. 点击提交按钮。 | 页面提示信息提交成功,并显示等待审核状态。 | 与预期结果一致。 |
门票订单功能测试用例表是用来验证用户能否正确提交门票订单的测试用例。门票订单功能测试用例表如表6-3所示。
表6-3 门票订单功能测试用例
| 测试项 | 测试用例 | 预期结果 | 结论 |
| 门票订单功能测试 | 1. 打开景点购票页面。 | 页面正常加载,显示目标热门景点及申请表单。 | 与预期结果一致。 |
| 门票订单功能测试 | 2. 选择目标景点。 | 目标热门景点成功加载到申请表单中。 | 与预期结果一致。 |
| 门票订单功能测试 | 3. 填写门票订单表(个人信息、购买理由等)。 | 信息成功输入并保存。 | 与预期结果一致。 |
| 门票订单功能测试 | 4. 点击提交按钮。 | 页面提示申请提交成功,并显示申请状态为待审核。 | 与预期结果一致。 |
评论管理功能测试用例表是用来验证用户能否正确发表和管理评论的测试用例。评论管理功能测试用例表如表6-4所示。
表6-4 评论管理功能测试用例
| 测试项 | 测试用例 | 预期结果 | 结论 |
| 评论管理功能测试 | 1. 打开评论管理页面。 | 页面正常加载,显示评论列表及输入框。 | 与预期结果一致。 |
| 评论管理功能测试 | 2. 选择目标景点。 | 目标景点的评论列表成功加载。 | 与预期结果一致。 |
| 评论管理功能测试 | 3. 输入评论内容。 | 评论内容成功输入并显示在输入框中。 | 与预期结果一致。 |
| 评论管理功能测试 | 4. 点击提交按钮。 | 评论成功发布并显示在评论列表中。 | 与预期结果一致。 |
用户管理功能测试用例表是用来验证管理员能否正确管理用户信息的测试用例。用户管理功能测试用例表如表6-5所示。
表6-5 用户管理功能测试用例
| 测试项 | 测试用例 | 预期结果 | 结论 |
| 用户管理功能测试 | 1. 打开用户管理页面。 | 页面正常加载,显示用户列表及操作选项。 | 与预期结果一致。 |
| 用户管理功能测试 | 2. 选择目标用户。 | 目标用户信息成功加载到编辑界面。 | 与预期结果一致。 |
| 用户管理功能测试 | 3. 修改用户权限或状态。 | 用户权限或状态成功更新。 | 与预期结果一致。 |
| 用户管理功能测试 | 4. 点击保存按钮。 | 用户信息成功更新并显示在用户列表中。 | 与预期结果一致。 |
通过对热门景点浏览功能的测试,系统能够正常加载热门景点页面,用户可根据筛选条件成功搜索并查看符合条件的热门景点列表,所有操作均与预期结果一致。添加热门景点功能的测试结果表明,用户能够顺利填写景点基本信息并上传照片,提交后系统正确提示信息提交成功并显示等待审核状态。门票订单功能的测试验证了用户能够选择目标景点并填写门票订单表,提交后系统提示申请成功且状态为待审核。评论管理功能的测试表明,用户能够选择目标景点并发表评论,评论成功显示在评论列表中。用户管理功能的测试验证了管理员能够选择目标用户并修改其权限或状态,保存后用户信息成功更新并显示在列表中。所有功能测试结果均与预期一致,系统功能运行正常。
7总结
本文基于Spring Boot和Vue技术设计并实现了一个旅游攻略交流平台,旨在解决传统旅游信息获取中信息分散、更新不及时及用户互动性不足等问题。通过对国内外旅游攻略平台现状和发展趋势的分析,本文总结了当前行业的痛点,并明确了系统的设计目标。系统采用前后端分离架构,后端使用Spring Boot框架实现业务逻辑,前端使用Vue构建用户界面,数据库选用MySQL进行数据存储。系统功能涵盖用户模块和管理员模块,用户可通过平台浏览热门景点、周边美食、攻略贴吧,提交评论与反馈;管理员则负责用户管理、热门景点管理、资讯管理及交流管理等操作。
经过功能测试,系统各项功能运行正常,达到了预期设计目标。系统的实现为旅游信息的传播与交流提供了一个高效、透明且用户友好的平台。通过优化信息传播流程和简化操作流程,系统显著提升了用户体验和平台运营效率。同时,系统的模块化设计和可扩展性为未来功能升级提供了便利。测试结果表明,系统在功能完整性、操作流畅性及数据安全性方面均表现良好。
未来,可进一步引入更多个性化推荐功能,以增强系统的用户体验和内容精准度。本文的研究为旅游攻略平台的数字化转型提供了参考,具有一定的理论价值和实践意义。
参考文献
- 冯志林.Java EE程序设计与开发实践教程[M].机械工业出版社:202105.353.
- 尹应荆.JAVA编程语言在计算机软件开发中的应用[J].石河子科技,2023,(05):45-47.
- 刘江涛,王亮亮,吴庆茹,等.基于B/S模式的铁路勘测设计案例信息化管理系统设计与实现[J].铁路计算机应用,2021,30(03):32-35.
- 张丹丹,李弘.基于B/S架构的办公管理系统设计与开发[J].铁路通信信号工程技术,2024,21(09):44-48+106.
- 王志亮,纪松波.基于SpringBoot的Web前端与数据库的接口设计[J].工业控制计算机,2023,36(03):51-53.
- 熊永平.基于SpringBoot框架应用开发技术的分析与研究[J].电脑知识与技术,2021,15(36):76-77.
- 赵媛.基于Vue的Web系统前端性能优化分析[J].电脑编程技巧与维护,2024,(09):44-46.
- 秦冬.浅析Vue框架在前端开发中的应用[J].信息与电脑(理论版),2024,36(13):61-63.
- 李艳杰.MySQL数据库下存储过程的综合运用研究[J].现代信息科技,2023,7(11):80-82+88.
- 陈倩怡,何军.Vue+Springboot+MyBatis技术应用解析[J].电脑编程技巧与维护,2020,(01):14-15+28.
- 周晓玉,崔文超.基于Web技术的数据库应用系统设计[J].信息与电脑(理论版),2023,35(09):189-191.
- 马艳艳,吴晓光.计算机软件与数据库的设计策略分析[J].电子技术,2024,53(05):104-105.
- 李俊萌.计算机软件测试技术与开发应用策略分析[J].信息记录材料,2023,24(03):50-52.
- 狐玉彤,林苗苗,黎缤文,等.大学生旅游需求现状及旅游攻略网站发展前景调查研究[J].旅游纵览,2024,(20):17-20.
- 刘源福.基于数字平台的旅游文化交流策略分析[J].旅游纵览,2024,(12):135-137.
- Zhu W .The promotion path of high-quality development of rural tourism based on intelligent cloud platform system[J].Applied Mathematics and Nonlinear Sciences,2024,9(1):
- Liu W .Application of visual embedded system and speech recognition in tourism management network teaching platform[J].International Journal of System Assurance Engineering and Management,2023,(prepublish):1-14.
- Xuejuan W .Implementation of Personalized Information Recommendation Platform System Based on Deep Learning Tourism[J].Journal of Sensors,2022,2022
- 钟庆伟,颜璐.智慧旅游体系下自驾游交互平台构建[J].福建电脑,2022,38(06):87-90.DOI:10.16707/j.cnki.fjpc.2022.06.022.
- Dongying W .Gemiverse: The blockchain-based professional certification and tourism platform with its own ecosystem in the metaverse[J].International Journal of Geoheritage and Parks,2022,10(2):322-336.
致谢
在本项目的实施过程中,许多人给予了我无私的支持和帮助,令我深感感谢。
我要衷心感谢我的指导老师。不仅在项目的初期提供了宝贵的建议,还在整个过程中给予了我细致入微的指导。专业知识和严谨态度始终激励着我,让我在遇到困难时能够保持信心,继续前行。每一次的讨论都让我对项目有了更深刻的理解,帮助我克服了许多技术难题。
我也要感谢参与用户测试的同学们。你们的反馈和建议为我们系统的优化提供了重要的参考,帮助我们更好地理解用户需求。正是因为有了你们的参与,我们才能够不断改进,提升系统的用户体验。感谢所有支持我的家人和朋友。你们的理解与鼓励让我在项目的紧张时刻始终能够保持积极的心态,成为我前进的动力。每当我遇到挑战时,想到你们的支持,我就能够重新振作,继续努力。最后,我要感谢所有在我职业发展过程中给予帮助的人。每一次的交流与分享都让我受益匪浅,拓宽了我的视野,让我在这条道路上走得更加坚定。
项目的完成不仅是我个人努力的结果,更是许多人共同支持与协作的成果。在此,我再次向所有关心和支持我的人表达衷心的感谢。希望未来我们能够继续携手,共同创造更多的价值和成就。
1016

被折叠的 条评论
为什么被折叠?



