目录
摘要
随着信息技术的快速发展,传统的图书管理方式逐渐无法满足高校图书馆的管理需求。为了解决这一问题,本论文设计并实现了一种基于Python的高校图书管理系统,采用了Django框架与MySQL数据库相结合的技术方案。该系统主要面向两类用户:普通用户与管理员,具有较为完善的功能模块,能够有效提升图书管理的效率和用户体验。
系统的主要功能包括:普通用户可以进行注册与登录,浏览和借阅图书,查看个人借阅记录与归还记录,收藏图书并进行评论;管理员则可以管理用户信息、图书信息、图书分类、借阅与归还记录,并发布系统公告和图书资讯,保证系统的正常运行与资源更新。系统采用Django框架的MTV架构,结合MySQL数据库实现数据的高效存储与管理,确保了系统在高并发情况下的稳定性与可扩展性。
高校图书管理系统能够有效简化图书借阅管理过程,提高图书资源的利用效率,并为高校图书馆的数字化转型提供了一种切实可行的解决方案。通过不断优化系统功能与界面,系统未来可进一步提升用户体验,并扩展到更多的高校应用场景。
关键词:Django;图书管理;借阅与归还;Python;MySQL;系统设计
Abstract
With the rapid development of information technology, traditional book management methods are gradually unable to meet the management needs of university libraries. To address this issue, this paper designs and implements a university library management system based on Python, using a technical solution that combines Django framework with MySQL database. This system is mainly aimed at two types of users: ordinary users and administrators, with relatively complete functional modules that can effectively improve the efficiency and user experience of book management.
The main functions of the system include: ordinary users can register and log in, browse and borrow books, view personal borrowing and returning records, collect books and make comments; Administrators can manage user information, book information, book classification, borrowing and returning records, and publish system announcements and book information to ensure the normal operation of the system and resource updates. The system adopts the MTV architecture of Django framework, combined with MySQL database to achieve efficient storage and management of data, ensuring the stability and scalability of the system in high concurrency situations.
The university library management system can effectively simplify the process of book borrowing management, improve the efficiency of book resource utilization, and provide a practical solution for the digital transformation of university libraries. By continuously optimizing system functions and interfaces, the system can further enhance user experience and expand to more university application scenarios in the future.
key word: Django;Book management; Borrowing and returning; Python;MySQL;system design
1 绪论
1.1 选题背景与意义
随着信息技术的迅猛发展,传统的手工管理方式已无法满足现代高校图书馆在资源管理和用户服务方面的需求。高校图书馆在日常运营中面临着管理效率低下、借阅资源难以实时更新、用户体验不佳等问题。尤其在资源日益丰富的今天,如何更好地管理和提供图书服务,提升图书资源的利用效率,成为了亟待解决的课题。因此,基于信息技术手段的图书管理系统的设计与开发显得尤为重要。
基于Python的高校图书管理系统通过采用Django框架和MySQL数据库的技术方案,旨在为高校图书馆提供一个高效、稳定、易于维护的图书管理平台。Django框架具有开发效率高、代码可重用性强、扩展性好等特点,而MySQL数据库则能为系统提供强大的数据存储与管理能力。通过这一技术架构的结合,能够有效解决传统图书管理方式中的诸多弊端,如图书信息存储分散、借阅记录混乱、图书查询不便等问题,提升图书馆的管理效率和服务水平。
高校图书管理系统的设计不仅有助于提升图书借阅、归还等核心业务的处理效率,同时也能够通过对用户需求的精准分析,优化资源配置和管理。对于用户而言,系统提供的便捷借阅、信息查询、账户管理等功能,将极大地提高其使用体验,节省时间并提升借阅效率。对管理员而言,系统提供的全面管理功能,包括图书信息管理、用户管理、借阅记录管理等,能显著提高工作效率,减轻管理负担。
通过高校图书管理系统的研究与实现,能够为高校图书馆的数字化转型提供一种切实可行的解决方案,推动图书馆管理工作朝着更加智能化、信息化的方向发展。此外,系统的设计和实施为类似信息管理系统的开发提供了宝贵的经验,具有较大的学术意义和实际应用价值。
在国内,随着信息技术的迅速发展,图书馆管理系统的设计与实现逐渐迈向数字化与智能化。传统图书管理模式已逐渐无法满足日益增长的管理需求,因此基于现代信息技术的图书管理系统受到了越来越多的关注。例如,李萍和李芳(2023)在《基于现代信息技术平台的图书管理研究》一文中探讨了信息技术在图书馆管理中的应用,提出信息技术平台能够大幅度提升图书管理效率,特别是在借阅、归还、查询和用户管理等方面[1]。在图书管理系统的架构方面,Django作为主流技术框架,越来越多地被运用到系统的设计与实现中,诸如王春秀(2024)在《SOA框架下高校图书索引系统的集成与开发》中所提到的集成与开发方法,通过SOA架构提升了图书索引与管理系统的可扩展性和灵活性[2]。此外,随着信息技术的不断演进,基于Python的系统开发框架越来越被广泛采纳,其高效性和模块化管理优势为图书馆的数字化建设提供了有力的支持。总体来看,国内图书平台管理系统的研究在信息化和自动化方面已取得了显著进展,但仍有进一步优化和创新的空间,尤其是在智能推荐、用户行为分析等功能上。
在国外,图书管理系统的研究与应用早已进入成熟阶段,许多大学和图书馆采用现代技术框架来提升其服务质量和管理效率。Madhav A K et al.(2024)在《An overview of FOLIO: an open-source library management system》中介绍了FOLIO这一开源图书馆管理系统,强调了其灵活性与高效性,特别是在大规模信息处理和多用户并发操作方面的优势。FOLIO采用微服务架构,支持快速扩展和自定义开发,能够应对不断变化的管理需求[3]。此外,Mamatlepa S M 和 Maluleka R J(2024)在《Impact of library management systems on information provision in the Rustenburg municipality》一文中讨论了图书管理系统在提升信息服务质量方面的影响,表明现代化的图书管理系统不仅改善了图书馆的运营效率,还极大地增强了信息资源的获取与共享[4]。国外的研究和实践表明,图书馆管理系统的数字化转型不仅提升了图书管理的效率,还在增强用户体验、优化资源配置等方面展现了强大的应用潜力。整体来看,国外的图书管理系统趋向于集成化、模块化和智能化,许多系统已实现自动化数据处理和个性化服务的功能。
1.每个文件都有其输出窗口。
2.可以终止进程(只要点下按钮就行)。
3.各种提示超强:①没用的变量颜色会变灰②用错了的变量下面会有红色波浪线③书写提示(sublime也有但较弱)。
4.索引功能超强。
现在MySQL数据库在网络上它可以支撑许多个用户,而且也可以适应客服机和服务器的部署或者配置等,我们这里的服务器和客户机其实就是一种软件上的概念,并且我们使用的计算机硬件也与他们不存在一一对应的关系。
MySQL是一款非常流行的关系型数据库管理系统,它的出现一直都是佼佼者,它不仅功能非常强大,而且使用起来非常方便,并且MySQL的跨平台能力也很好,软件开发人员非常喜欢它的这些强大的优点。不同于其他关系型数据库,对于数据库的管理它有着自己的一套方案,通过对用户设定相应的权限和角色来达到对数据库的管理。由此可见,MySQL是一个能够适用于吞吐量高,可靠性高,效率高的一款数据库管理软件。
优点一:MySQL中对于不同身份的用户都设定其不同的权限来完成不同的业务逻辑,这使得MySQL在安全和完整性远远超出了其他关系型数据库。
优点二:对于那些动画、图形和声音的数据类型MySQL也可以支持,这说明多数据类型MySQL也是可以支持的。
优点三:MySQL还可以做到多个平台的开发,软件开发的多种编程语言都可以实现对MySQL数据库的操作。
Python是一种开发语言,能够以直译的方式进行计算机语言,而且可以面向对象编程。它是由Guido van Rossum在十九世纪八十年代末研发出来,并且在九一年公开发行使用。Python有很多特点,比如有简洁的语法,清晰的语句,丰富的类库。正式由于这些优点,能够非常快速的和其他语言进行结合,来实现各种功能模块。很多人给它起了个外号叫“黏黏胶”语言。使用Python快速生成程序的原型,是现在很多程序员使用的方法。如果其中有比较特殊要求的地方,也非常方便的进行修改。
而且PyQt具有双证,为它能够跨平台运行(例如UNIX,微软和苹果的平台)提供了保证。
使用Python语言之前,要进行平台的安装,用户需要根据不同的平台,下载不同的版本,然后进行环境变量的配置,便可以进行运行。
Python 特点:
1.相对于其他计算机语言来说学习起来比较简单:Python的关键字较少,结构相对简单,语法简单,对于刚学编程语言的人来说更容易上手。
2.阅读起来也相对简单:Python代码结构简洁明了,并在定义上看起来也非常清晰,所以在阅读的过程中更加简单。
3.维护起来方便:Python的维护简单方便。
4.标准库特别广泛:Python的最大的最大优势是有非常多的库,而且是跨平台的,而且对系统的兼容性很好,比如在UNIX,Windows和Macintosh系统上都能够进行兼容。
5.具有方便的互动模式:有了互动模式的支持,开发者可以从代码就可以看到结果,这样开发者对程序的测试与调试,变的更方便。
6.可移植性好:Python可以跨平台运行。
7.扩展性非常好的:如果有关键的代码,你可以用特殊的语言进行编写,也能够在系统中调试运行。
Django是一个由Python编写的具有完整架站能力的开源Web框架。使用Django,只要很少的代码,Python的程序开发人员就可以轻松地完成一个正式网站所需要的大部分内容,并进一步开发出全功能的Web服务。
Django本身基于MVC模型,即Model(模型)+View(视图)+ Controller(控制器)设计模式,因此天然具有MVC的出色基因:开发快捷、部署方便、可重用性高、维护成本低等。Python加Django是快速开发、设计、部署网站的最佳组合。
论文将分层次经行编排,除去论文摘要致谢文献参考部分,正文部分还会对系统需求做出分析,以及阐述大体的设计和实现的功能,最后罗列部分调测记录,论文主要架构如下:
第一章:引言。第一章主要介绍了课题研究的背景和意义,系统开发的国内外研究现状、相关技术介绍和本文的研究内容与主要工作。
第二章:系统需求分析。主要从系统的用户、功能等方面进行需求分析。
第三章:系统设计。主要对系统框架、系统功能模块、数据库进行功能设计。
第四章:系统实现。主要介绍了系统框架搭建、系统界面的实现。
第五章:系统测试。主要对系统的部分界面进行测试并对主要功能进行测试
2系统分析
系统分析是开发一个项目的先决条件,通过系统分析可以很好的了解系统的主体用户的基本需求情况,同时这也是项目的开发的原因。进而对系统开发进行可行性分析,通常包括技术可行性、经济可行性等,可行性分析同时也是从项目整体角度进行的分析。然后就是对项目的具体需求进行分析,分析的手段一般都是通过用户的用例图来实现。接下来会进行详细的介绍。
2.1 可行性分析
Django框架以其高效的开发速度和强大的功能而著称,能够支持快速构建和迭代开发。其内置的安全特性和模块化设计,确保了系统的安全性和可维护性。同时,Django能够与多种数据库兼容,方便数据存储和管理。考虑到系统需要在手机端、PC端和平板上运行,采用前后端分离的架构,确保用户在不同设备上的使用体验一致,技术上完全可行。
基于Python的高校图书管理系统的开发和维护成本相对较低。Django作为一个开源框架,能够减少软件许可费用,同时其强大的开发社区提供了丰富的资源和文档,降低了开发人员的学习成本。此外,系统的自动化信息管理功能能够降低人工成本,提高管理效率,带来长期的经济效益。
基于Python的高校图书管理系统在操作可行性方面表现出色,用户界面友好且操作流程简洁直观,无论是用户还是管理员,都能快速上手并轻松完成各项功能操作。系统响应速度快,基于Django框架的高效性能和MySQL数据库的优化设计,能够及时处理用户请求,快速加载页面和查询数据,减少了用户等待时间,提升了用户体验。同时,系统的稳定性和可靠性强,能够长时间稳定运行,减少系统故障和数据丢失的风险,确保关键数据的安全性和完整性。
2.2 系统流程分析
2.2.1系统开发流程
基于Python的高校图书管理系统开发时,首先进行需求分析,进而对系统进行总体的设计规划,设计系统功能模块,数据库的选择等,本系统的开发流程如图2-1所示。

图2-1系统开发流程图
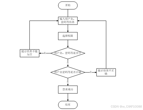
2.2.2 用户登录流程
为了保证系统的安全性,要使用本系统对系统信息进行管理,必须先登陆到系统中。如图2-2所示。

图2-2 登录流程图
2.2.3 系统操作流程
用户打开并进入系统后,会先显示登录界面,输入正确的用户名和密码,系统自动检测信息,若信息无误,则用户会进入系统功能界面,进行操作,否则会提示错误无法登录,操作流程如图2-3所示。

图2-3 系统操作流程图
2.2.4 添加信息流程
管理员可以对网站公告、图书资讯、图书信息等进行信息的添加,用户可以对自己权限内的信息进行添加,输入信息后,系统会自行验证输入的信息和数据,若信息正确,会将其添加到数据库内,若信息有误,则会提示重新输入信息,添加信息流程如图2-4所示。

图2-4 添加信息流程图
2.2.5 修改信息流程
管理员可以对网站公告、图书资讯、图书信息等进行的修改,用户可以对自己权限内的信息进行修改,首先进入修改信息界面,输入修改信息数据,系统进行数据的判断验证,修改信息合法则修改成功,信息更新至数据库,信息不合法则修改失败,重新输入。修改信息流程图如图2-5所示。

图2-5 修改信息流程图
2.2.6 删除信息流程
管理员可以对网站公告、图书资讯、图书信息等进行信息的删除,对要删除的信息进行选中后,点击删除按钮,系统会询问是否确定,若点击确定,则系统会删除掉选中的信息,并在数据库内对信息进行删除,删除信息流程图如图2-6所示。

图2-6 删除信息流程图
2.3 系统功能分析
本系统基于Django框架,使用Python编程语言和MySQL数据库,旨在提供高效、便捷的图书借阅服务,并确保系统管理的稳定与高效运行。系统分为普通用户与管理员两大角色,用户可以浏览网站公告、图书资讯、图书信息等,管理员则可以管理系统中的各类信息和用户数据,确保系统的流畅运行。
1.普通用户功能描述:
登录注册:用户可以通过输入用户名和密码进行登录,进入系统主页。支持密码找回、自动登录等功能。新用户可以创建一个账户,通过提供用户名、密码、邮箱等信息进行注册,注册后即可使用普通用户权限。
首页:用户登录后,可以查看系统的首页,首页展示图书推荐、热门书籍、最新书籍以及各类公告信息,帮助用户了解当前的资源和活动。
网站公告:普通用户可以查看网站发布的最新公告,公告可能包括系统维护通知、新书推荐等内容。公告展示清晰、按时间排序。
图书资讯:用户可以浏览关于图书的相关资讯,获取图书行业的最新动态、书籍推荐以及与书籍相关的活动信息。
图书信息:普通用户可以查看系统中的所有图书信息,支持根据图书名、作者、出版社等信息进行搜索、排序、筛选等操作。点击图书进入详细信息页面,展示图书的封面、简介、作者、出版信息、评价等内容。
我的账户:用户可以查看和修改个人信息,包括修改密码、联系方式等。
个人中心:
个人首页:展示用户的基本信息、借阅图书的数量和状态等。
借阅记录:用户可以查看自己的借阅记录和审核状态等。
归还记录:用户可以提交图书归还信息,并查看审核状态。
收藏:用户可以管理自己收藏的内容。
评论管理:用户可以查看自己对图书的评价和评论,支持编辑或删除。
2. 管理员功能描述:
后台首页:管理员登录后,进入后台管理系统首页,首页展示系统的整体运行情况,如用户统计、图书统计、借阅情况等。
系统用户管理:管理员可以查看所有普通用户的信息,包括用户名、借阅记录、个人信息等。支持用户的启用、禁用或删除操作。管理员可以为不同的用户角色设置不同的权限,例如普通用户、管理员等,确保系统操作的安全性。
图书信息管理:管理员可以对系统中的图书进行录入,包括图书的基本信息(如书名、作者、出版社、ISBN、类别等),可以对已录入的图书信息进行修改、更新、删除。
图书分类管理:管理员可以添加、删除或编辑图书类别。支持按类别对图书进行分类管理,方便用户查找和借阅。
借阅记录管理:管理员可以查看和审核所有用户的借阅记录,了解借阅图书的情况。
归还记录管理:管理员可以查看和审核所有用户的归还记录,检查归还情况。
轮播图管理:管理员可以设置网站首页的轮播图,上传新的图书推广信息或活动宣传图。支持图片上传、排序和删除。
网站公告管理:管理员可以发布新的公告,修改或删除旧公告,管理公告的展示状态。公告可以包括系统通知、新书推荐等。
图书资讯管理:管理员可以发布新的图书资讯,包括书籍介绍、活动通知等。
资讯分类管理:管理员可以对图书资讯进行分类管理,支持按照不同的主题、类型进行分类,便于用户查找。
基于Python的高校图书管理系统的非功能性需求比如系统的安全性怎么样,可靠性怎么样,性能怎么样,可拓展性怎么样等。具体可以表示在如下2-1表格中:
表2-1基于Python的高校图书管理系统非功能需求表
| 安全性 | 主要指基于Python的高校图书管理系统数据库的安装,数据库的使用和密码的设定必须合乎规范。 |
| 可靠性 | 可靠性是指基于Python的高校图书管理系统能够安装用户的指示进行操作,经过测试,可靠性90%以上。 |
| 性能 | 性能是影响基于Python的高校图书管理系统占据市场的必要条件,所以性能最好要佳才好。 |
| 可扩展性 | 比如数据库预留多个属性,比如接口的使用等确保了系统的非功能性需求。 |
| 易用性 | 用户只要跟着基于Python的高校图书管理系统的页面展示内容进行操作,就可以了。 |
| 可维护性 | 基于Python的高校图书管理系统开发的可维护性是非常重要的,经过测试,可维护性没有问题 |
2.4 系统用例分析
通过2.3功能的分析,得出了系统的用例图:
普通用户角色用例如图2-7所示。

图2-7普通用户角色用例图
管理员是维护整个基于Python的高校图书管理系统中所有数据信息的。管理员角色用例如图2-8所示。

本章主要通过对基于Python的高校图书管理系统的可行性分析、流程分析、功能需求分析、系统用例分析,确定整个系统要实现的功能。同时也为系统的代码实现和测试提供了标准。
3 系统总体设计
本章主要讨论的内容包括系统的功能模块设计、数据库系统设计。
3.1 系统架构设计
本系统从架构上分为三层:表现层(UI)、业务逻辑层(BLL)以及数据层(DL)。

图3-1系统架构设计图
表现层(UI):又称UI层,主要完成本系统的UI交互功能,一个良好的UI可以打打提高用户的用户体验,增强用户使用本系统时的舒适度。UI的界面设计也要适应不同版本的高校图书管理系统以及不同尺寸的分辨率,以做到良好的兼容性。UI交互功能要求合理,用户进行交互操作时必须要得到与之相符的交互结果,这就要求表现层要与业务逻辑层进行良好的对接。
业务逻辑层(BLL):主要完成本系统的数据处理功能。用户从表现层传输过来的数据经过业务逻辑层进行处理交付给数据层,系统从数据层读取的数据经过业务逻辑层进行处理交付给表现层。
数据层(DL):由于本系统的数据是放在服务端的mysql数据库中,因此本属于服务层的部分可以直接整合在业务逻辑层中,所以数据层中只有数据库,其主要完成本系统的数据存储和管理功能。
3.2 系统功能模块设计
在上一章节中主要对系统的功能性需求和非功能性需求进行分析,并且根据需求分析了本系统中的用例。那么接下来就要开始对本系统的架构、主要功能和数据库开始进行设计。基于Python的高校图书管理系统根据前面章节的需求分析得出,其总体设计模块图如图3-2所示。

图3-2系统功能模块图
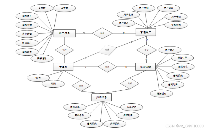
数据库设计是指在构建和组织数据库系统时,根据实际需求和目标,进行数据模型的设计和规划的过程。它涉及到确定数据库中的表、字段、关系以及约束等方面的设计决策。
下面是整个系统中主要的数据库表总E-R实体关系图。
图3-3数据库E-R图
在这一步中,我们将概念转换为实际的数据。由于数据库中包含了大量的信息,我们只展示了一些表格。
表access_token (登陆访问时长)
| 编号 | 名称 | 数据类型 | 长度 | 小数位 | 允许空值 | 主键 | 默认值 | 说明 |
| 1 | token_id | int | 10 | 0 | N | Y | 临时访问牌ID | |
| 2 | token | varchar | 64 | 0 | Y | N | 临时访问牌 | |
| 3 | info | text | 65535 | 0 | Y | N | ||
| 4 | maxage | int | 10 | 0 | N | N | 2 | 最大寿命:默认2小时 |
| 5 | create_time | timestamp | 19 | 0 | N | N | CURRENT_TIMESTAMP | 创建时间: |
| 6 | update_time | timestamp | 19 | 0 | N | N | CURRENT_TIMESTAMP | 更新时间: |
| 7 | user_id | int | 10 | 0 | N | N | 0 | 用户编号: |
| 编号 | 名称 | 数据类型 | 长度 | 小数位 | 允许空值 | 主键 | 默认值 | 说明 |
| 1 | article_id | mediumint | 8 | 0 | N | Y | 文章id:[0,8388607] | |
| 2 | title | varchar | 125 | 0 | N | Y | 标题:[0,125]用于文章和html的title标签中 | |
| 3 | type | varchar | 64 | 0 | N | N | 0 | 文章分类:[0,1000]用来搜索指定类型的文章 |
| 4 | hits | int | 10 | 0 | N | N | 0 | 点击数:[0,1000000000]访问这篇文章的人次 |
| 5 | praise_len | int | 10 | 0 | N | N | 0 | 点赞数 |
| 6 | create_time | timestamp | 19 | 0 | N | N | CURRENT_TIMESTAMP | 创建时间: |
| 7 | update_time | timestamp | 19 | 0 | N | N | CURRENT_TIMESTAMP | 更新时间: |
| 8 | source | varchar | 255 | 0 | Y | N | 来源:[0,255]文章的出处 | |
| 9 | url | varchar | 255 | 0 | Y | N | 来源地址:[0,255]用于跳转到发布该文章的网站 | |
| 10 | tag | varchar | 255 | 0 | Y | N | 标签:[0,255]用于标注文章所属相关内容,多个标签用空格隔开 | |
| 11 | content | longtext | 2147483647 | 0 | Y | N | 正文:文章的主体内容 | |
| 12 | img | varchar | 255 | 0 | Y | N | 封面图 | |
| 13 | description | text | 65535 | 0 | Y | N | 文章描述 |
| 编号 | 名称 | 数据类型 | 长度 | 小数位 | 允许空值 | 主键 | 默认值 | 说明 |
| 1 | type_id | smallint | 5 | 0 | N | Y | 分类ID:[0,10000] | |
| 2 | display | smallint | 5 | 0 | N | N | 100 | 显示顺序:[0,1000]决定分类显示的先后顺序 |
| 3 | name | varchar | 16 | 0 | N | N | 分类名称:[2,16] | |
| 4 | father_id | smallint | 5 | 0 | N | N | 0 | 上级分类ID:[0,32767] |
| 5 | description | varchar | 255 | 0 | Y | N | 描述:[0,255]描述该分类的作用 | |
| 6 | icon | text | 65535 | 0 | Y | N | 分类图标: | |
| 7 | url | varchar | 255 | 0 | Y | N | 外链地址:[0,255]如果该分类是跳转到其他网站的情况下,就在该URL上设置 | |
| 8 | create_time | timestamp | 19 | 0 | N | N | CURRENT_TIMESTAMP | 创建时间: |
| 9 | update_time | timestamp | 19 | 0 | N | N | CURRENT_TIMESTAMP | 更新时间: |
| 编号 | 名称 | 数据类型 | 长度 | 小数位 | 允许空值 | 主键 | 默认值 | 说明 |
| 1 | auth_id | int | 10 | 0 | N | Y | 授权ID: | |
| 2 | user_group | varchar | 64 | 0 | Y | N | 用户组: | |
| 3 | mod_name | varchar | 64 | 0 | Y | N | 模块名: | |
| 4 | table_name | varchar | 64 | 0 | Y | N | 表名: | |
| 5 | page_title | varchar | 255 | 0 | Y | N | 页面标题: | |
| 6 | path | varchar | 255 | 0 | Y | N | 路由路径: | |
| 7 | parent | varchar | 64 | 0 | Y | N | 父级菜单 | |
| 8 | parent_sort | int | 10 | 0 | N | N | 0 | 父级菜单排序 |
| 9 | position | varchar | 32 | 0 | Y | N | 位置: | |
| 10 | mode | varchar | 32 | 0 | N | N | _blank | 跳转方式: |
| 11 | add | tinyint | 3 | 0 | N | N | 1 | 是否可增加: |
| 12 | del | tinyint | 3 | 0 | N | N | 1 | 是否可删除: |
| 13 | set | tinyint | 3 | 0 | N | N | 1 | 是否可修改: |
| 14 | get | tinyint | 3 | 0 | N | N | 1 | 是否可查看: |
| 15 | field_add | text | 65535 | 0 | Y | N | 添加字段: | |
| 16 | field_set | text | 65535 | 0 | Y | N | 修改字段: | |
| 17 | field_get | text | 65535 | 0 | Y | N | 查询字段: | |
| 18 | table_nav_name | varchar | 500 | 0 | Y | N | 跨表导航名称: | |
| 19 | table_nav | varchar | 500 | 0 | Y | N | 跨表导航: | |
| 20 | option | text | 65535 | 0 | Y | N | 配置: | |
| 21 | create_time | timestamp | 19 | 0 | N | N | CURRENT_TIMESTAMP | 创建时间: |
| 22 | update_time | timestamp | 19 | 0 | N | N | CURRENT_TIMESTAMP | 更新时间: |
| 编号 | 名称 | 数据类型 | 长度 | 小数位 | 允许空值 | 主键 | 默认值 | 说明 |
| 1 | book_classification_id | int | 10 | 0 | N | Y | 图书分类ID | |
| 2 | classification_name | varchar | 64 | 0 | Y | N | 分类名称 | |
| 3 | create_time | datetime | 19 | 0 | N | N | CURRENT_TIMESTAMP | 创建时间 |
| 4 | update_time | timestamp | 19 | 0 | N | N | CURRENT_TIMESTAMP | 更新时间 |
| 编号 | 名称 | 数据类型 | 长度 | 小数位 | 允许空值 | 主键 | 默认值 | 说明 |
| 1 | book_information_id | int | 10 | 0 | N | Y | 图书信息ID | |
| 2 | book_name | varchar | 64 | 0 | Y | N | 图书名称 | |
| 3 | book_number | varchar | 64 | 0 | Y | N | 图书编号 | |
| 4 | cover_photo | varchar | 255 | 0 | Y | N | 封面图片 | |
| 5 | inventory_balance | double | 9 | 2 | Y | N | 0.00 | 库存余量 |
| 6 | book_classification | varchar | 64 | 0 | Y | N | 图书分类 | |
| 7 | book_introduction | longtext | 2147483647 | 0 | Y | N | 图书简介 | |
| 8 | hits | int | 10 | 0 | N | N | 0 | 点击数 |
| 9 | praise_len | int | 10 | 0 | N | N | 0 | 点赞数 |
| 10 | collect_len | int | 10 | 0 | N | N | 0 | 收藏数 |
| 11 | comment_len | int | 10 | 0 | N | N | 0 | 评论数 |
| 12 | borrowing_record_limit_times | int | 10 | 0 | N | N | 0 | 申请借阅限制次数 |
| 13 | create_time | datetime | 19 | 0 | N | N | CURRENT_TIMESTAMP | 创建时间 |
| 14 | update_time | timestamp | 19 | 0 | N | N | CURRENT_TIMESTAMP | 更新时间 |
| 编号 | 名称 | 数据类型 | 长度 | 小数位 | 允许空值 | 主键 | 默认值 | 说明 |
| 1 | borrowing_record_id | int | 10 | 0 | N | Y | 借阅记录ID | |
| 2 | user_account | int | 10 | 0 | Y | N | 0 | 用户账号 |
| 3 | user_name | varchar | 64 | 0 | Y | N | 用户姓名 | |
| 4 | user_phone_number | varchar | 64 | 0 | Y | N | 用户电话 | |
| 5 | user_class | varchar | 64 | 0 | Y | N | 用户班级 | |
| 6 | user_expertise | varchar | 64 | 0 | Y | N | 用户专业 | |
| 7 | borrowing_order | varchar | 64 | 0 | Y | N | 借阅订单 | |
| 8 | book_name | varchar | 64 | 0 | Y | N | 图书名称 | |
| 9 | book_number | varchar | 64 | 0 | Y | N | 图书编号 | |
| 10 | borrowing_quantity | double | 9 | 2 | Y | N | 0.00 | 借阅数量 |
| 11 | hours_of_loan_service | datetime | 19 | 0 | Y | N | 借阅时间 | |
| 12 | borrowing_instructions | text | 65535 | 0 | Y | N | 借阅说明 | |
| 13 | examine_state | varchar | 16 | 0 | N | N | 未审核 | 审核状态 |
| 14 | examine_reply | varchar | 16 | 0 | Y | N | 审核回复 | |
| 15 | return_record_limit_times | int | 10 | 0 | N | N | 0 | 归还限制次数 |
| 16 | create_time | datetime | 19 | 0 | N | N | CURRENT_TIMESTAMP | 创建时间 |
| 17 | update_time | timestamp | 19 | 0 | N | N | CURRENT_TIMESTAMP | 更新时间 |
| 18 | source_table | varchar | 255 | 0 | Y | N | 来源表 | |
| 19 | source_id | int | 10 | 0 | Y | N | 来源ID | |
| 20 | source_user_id | int | 10 | 0 | Y | N | 来源用户 |
| 编号 | 名称 | 数据类型 | 长度 | 小数位 | 允许空值 | 主键 | 默认值 | 说明 |
| 1 | code_token_id | int | 10 | 0 | N | Y | ||
| 2 | token | varchar | 255 | 0 | Y | N | ||
| 3 | code | varchar | 255 | 0 | Y | N | 验证码 | |
| 4 | expire_time | timestamp | 19 | 0 | N | N | CURRENT_TIMESTAMP | 失效时间 |
| 5 | create_time | timestamp | 19 | 0 | N | N | CURRENT_TIMESTAMP | 创建时间 |
| 6 | update_time | timestamp | 19 | 0 | N | N | CURRENT_TIMESTAMP | 更新时间: |
| 编号 | 名称 | 数据类型 | 长度 | 小数位 | 允许空值 | 主键 | 默认值 | 说明 |
| 1 | collect_id | int | 10 | 0 | N | Y | 收藏ID: | |
| 2 | user_id | int | 10 | 0 | N | N | 0 | 收藏人ID: |
| 3 | source_table | varchar | 255 | 0 | Y | N | 来源表: | |
| 4 | source_field | varchar | 255 | 0 | Y | N | 来源字段: | |
| 5 | source_id | int | 10 | 0 | N | N | 0 | 来源ID: |
| 6 | title | varchar | 255 | 0 | Y | N | 标题: | |
| 7 | img | varchar | 255 | 0 | Y | N | 封面: | |
| 8 | create_time | timestamp | 19 | 0 | N | N | CURRENT_TIMESTAMP | 创建时间: |
| 9 | update_time | timestamp | 19 | 0 | N | N | CURRENT_TIMESTAMP | 更新时间: |
| 编号 | 名称 | 数据类型 | 长度 | 小数位 | 允许空值 | 主键 | 默认值 | 说明 |
| 1 | comment_id | int | 10 | 0 | N | Y | 评论ID: | |
| 2 | user_id | int | 10 | 0 | N | N | 0 | 评论人ID: |
| 3 | reply_to_id | int | 10 | 0 | N | N | 0 | 回复评论ID:空为0 |
| 4 | content | longtext | 2147483647 | 0 | Y | N | 内容: | |
| 5 | nickname | varchar | 255 | 0 | Y | N | 昵称: | |
| 6 | avatar | varchar | 255 | 0 | Y | N | 头像地址:[0,255] | |
| 7 | create_time | timestamp | 19 | 0 | N | N | CURRENT_TIMESTAMP | 创建时间: |
| 8 | update_time | timestamp | 19 | 0 | N | N | CURRENT_TIMESTAMP | 更新时间: |
| 9 | source_table | varchar | 255 | 0 | Y | N | 来源表: | |
| 10 | source_field | varchar | 255 | 0 | Y | N | 来源字段: | |
| 11 | source_id | int | 10 | 0 | N | N | 0 | 来源ID: |
| 编号 | 名称 | 数据类型 | 长度 | 小数位 | 允许空值 | 主键 | 默认值 | 说明 |
| 1 | hits_id | int | 10 | 0 | N | Y | 点赞ID: | |
| 2 | user_id | int | 10 | 0 | N | N | 0 | 点赞人: |
| 3 | create_time | timestamp | 19 | 0 | N | N | CURRENT_TIMESTAMP | 创建时间: |
| 4 | update_time | timestamp | 19 | 0 | N | N | CURRENT_TIMESTAMP | 更新时间: |
| 5 | source_table | varchar | 255 | 0 | Y | N | 来源表: | |
| 6 | source_field | varchar | 255 | 0 | Y | N | 来源字段: | |
| 7 | source_id | int | 10 | 0 | N | N | 0 | 来源ID: |
| 编号 | 名称 | 数据类型 | 长度 | 小数位 | 允许空值 | 主键 | 默认值 | 说明 |
| 1 | notice_id | mediumint | 8 | 0 | N | Y | 公告id: | |
| 2 | title | varchar | 125 | 0 | N | N | 标题: | |
| 3 | content | longtext | 2147483647 | 0 | Y | N | 正文: | |
| 4 | create_time | timestamp | 19 | 0 | N | N | CURRENT_TIMESTAMP | 创建时间: |
| 5 | update_time | timestamp | 19 | 0 | N | N | CURRENT_TIMESTAMP | 更新时间: |
| 编号 | 名称 | 数据类型 | 长度 | 小数位 | 允许空值 | 主键 | 默认值 | 说明 |
| 1 | ordinary_users_id | int | 10 | 0 | N | Y | 普通用户ID | |
| 2 | user_name | varchar | 64 | 0 | Y | N | 用户姓名 | |
| 3 | user_phone_number | varchar | 64 | 0 | Y | N | 用户电话 | |
| 4 | user_gender | varchar | 64 | 0 | Y | N | 用户性别 | |
| 5 | user_class | varchar | 64 | 0 | Y | N | 用户班级 | |
| 6 | user_expertise | varchar | 64 | 0 | Y | N | 用户专业 | |
| 7 | examine_state | varchar | 16 | 0 | N | N | 已通过 | 审核状态 |
| 8 | user_id | int | 10 | 0 | N | N | 0 | 用户ID |
| 9 | create_time | datetime | 19 | 0 | N | N | CURRENT_TIMESTAMP | 创建时间 |
| 10 | update_time | timestamp | 19 | 0 | N | N | CURRENT_TIMESTAMP | 更新时间 |
| 编号 | 名称 | 数据类型 | 长度 | 小数位 | 允许空值 | 主键 | 默认值 | 说明 |
| 1 | praise_id | int | 10 | 0 | N | Y | 点赞ID: | |
| 2 | user_id | int | 10 | 0 | N | N | 0 | 点赞人: |
| 3 | create_time | timestamp | 19 | 0 | N | N | CURRENT_TIMESTAMP | 创建时间: |
| 4 | update_time | timestamp | 19 | 0 | N | N | CURRENT_TIMESTAMP | 更新时间: |
| 5 | source_table | varchar | 255 | 0 | Y | N | 来源表: | |
| 6 | source_field | varchar | 255 | 0 | Y | N | 来源字段: | |
| 7 | source_id | int | 10 | 0 | N | N | 0 | 来源ID: |
| 8 | status | bit | 1 | 0 | N | N | 1 | 点赞状态:1为点赞,0已取消 |
| 编号 | 名称 | 数据类型 | 长度 | 小数位 | 允许空值 | 主键 | 默认值 | 说明 |
| 1 | return_record_id | int | 10 | 0 | N | Y | 归还记录ID | |
| 2 | user_account | int | 10 | 0 | Y | N | 0 | 用户账号 |
| 3 | user_name | varchar | 64 | 0 | Y | N | 用户姓名 | |
| 4 | user_phone_number | varchar | 64 | 0 | Y | N | 用户电话 | |
| 5 | user_class | varchar | 64 | 0 | Y | N | 用户班级 | |
| 6 | user_expertise | varchar | 64 | 0 | Y | N | 用户专业 | |
| 7 | borrowing_order | varchar | 64 | 0 | Y | N | 借阅订单 | |
| 8 | book_name | varchar | 64 | 0 | Y | N | 图书名称 | |
| 9 | book_number | varchar | 64 | 0 | Y | N | 图书编号 | |
| 10 | borrowing_quantity | double | 9 | 2 | Y | N | 0.00 | 借阅数量 |
| 11 | return_quantity | double | 9 | 2 | Y | N | 0.00 | 归还数量 |
| 12 | return_time | datetime | 19 | 0 | Y | N | 归还时间 | |
| 13 | return_instructions | text | 65535 | 0 | Y | N | 归还说明 | |
| 14 | examine_state | varchar | 16 | 0 | N | N | 未审核 | 审核状态 |
| 15 | examine_reply | varchar | 16 | 0 | Y | N | 审核回复 | |
| 16 | create_time | datetime | 19 | 0 | N | N | CURRENT_TIMESTAMP | 创建时间 |
| 17 | update_time | timestamp | 19 | 0 | N | N | CURRENT_TIMESTAMP | 更新时间 |
| 18 | source_table | varchar | 255 | 0 | Y | N | 来源表 | |
| 19 | source_id | int | 10 | 0 | Y | N | 来源ID | |
| 20 | source_user_id | int | 10 | 0 | Y | N | 来源用户 |
| 编号 | 名称 | 数据类型 | 长度 | 小数位 | 允许空值 | 主键 | 默认值 | 说明 |
| 1 | schedule_id | smallint | 5 | 0 | N | Y | 日程ID:[0,32767] | |
| 2 | content | varchar | 255 | 0 | Y | N | 日程内容 | |
| 3 | scheduled_time | datetime | 19 | 0 | Y | N | 计划时间 | |
| 4 | user_id | int | 10 | 0 | N | N | 用户id | |
| 5 | create_time | datetime | 19 | 0 | Y | N | 创建时间 | |
| 6 | update_time | datetime | 19 | 0 | Y | N | 更新时间 |
| 编号 | 名称 | 数据类型 | 长度 | 小数位 | 允许空值 | 主键 | 默认值 | 说明 |
| 1 | score_id | int | 10 | 0 | N | Y | 评分ID: | |
| 2 | user_id | int | 10 | 0 | N | N | 0 | 评分人: |
| 3 | nickname | varchar | 64 | 0 | Y | N | 昵称: | |
| 4 | score_num | double | 5 | 2 | N | N | 0.00 | 评分: |
| 5 | create_time | timestamp | 19 | 0 | N | N | CURRENT_TIMESTAMP | 创建时间: |
| 6 | update_time | timestamp | 19 | 0 | N | N | CURRENT_TIMESTAMP | 更新时间: |
| 7 | source_table | varchar | 255 | 0 | Y | N | 来源表: | |
| 8 | source_field | varchar | 255 | 0 | Y | N | 来源字段: | |
| 9 | source_id | int | 10 | 0 | N | N | 0 | 来源ID: |
| 编号 | 名称 | 数据类型 | 长度 | 小数位 | 允许空值 | 主键 | 默认值 | 说明 |
| 1 | slides_id | int | 10 | 0 | N | Y | 轮播图ID: | |
| 2 | title | varchar | 64 | 0 | Y | N | 标题: | |
| 3 | content | varchar | 255 | 0 | Y | N | 内容: | |
| 4 | url | varchar | 255 | 0 | Y | N | 链接: | |
| 5 | img | varchar | 255 | 0 | Y | N | 轮播图: | |
| 6 | hits | int | 10 | 0 | N | N | 0 | 点击量: |
| 7 | create_time | timestamp | 19 | 0 | N | N | CURRENT_TIMESTAMP | 创建时间: |
| 8 | update_time | timestamp | 19 | 0 | N | N | CURRENT_TIMESTAMP | 更新时间: |
| 编号 | 名称 | 数据类型 | 长度 | 小数位 | 允许空值 | 主键 | 默认值 | 说明 |
| 1 | upload_id | int | 10 | 0 | N | Y | 上传ID | |
| 2 | name | varchar | 64 | 0 | Y | N | 文件名 | |
| 3 | path | varchar | 255 | 0 | Y | N | 访问路径 | |
| 4 | file | varchar | 255 | 0 | Y | N | 文件路径 | |
| 5 | display | varchar | 255 | 0 | Y | N | 显示顺序 | |
| 6 | father_id | int | 10 | 0 | Y | N | 0 | 父级ID |
| 7 | dir | varchar | 255 | 0 | Y | N | 文件夹 | |
| 8 | type | varchar | 32 | 0 | Y | N | 文件类型 |
| 编号 | 名称 | 数据类型 | 长度 | 小数位 | 允许空值 | 主键 | 默认值 | 说明 |
| 1 | user_id | int | 10 | 0 | N | Y | 用户ID:[0,8388607]用户获取其他与用户相关的数据 | |
| 2 | state | smallint | 5 | 0 | N | N | 1 | 账户状态:[0,10](1可用|2异常|3已冻结|4已注销) |
| 3 | user_group | varchar | 32 | 0 | Y | N | 所在用户组:[0,32767]决定用户身份和权限 | |
| 4 | login_time | timestamp | 19 | 0 | N | N | CURRENT_TIMESTAMP | 上次登录时间: |
| 5 | phone | varchar | 11 | 0 | Y | N | 手机号码:[0,11]用户的手机号码,用于找回密码时或登录时 | |
| 6 | phone_state | smallint | 5 | 0 | N | N | 0 | 手机认证:[0,1](0未认证|1审核中|2已认证) |
| 7 | username | varchar | 16 | 0 | N | N | 用户名:[0,16]用户登录时所用的账户名称 | |
| 8 | nickname | varchar | 16 | 0 | Y | N | 昵称:[0,16] | |
| 9 | password | varchar | 64 | 0 | N | N | 密码:[0,32]用户登录所需的密码,由6-16位数字或英文组成 | |
| 10 | | varchar | 64 | 0 | Y | N | 邮箱:[0,64]用户的邮箱,用于找回密码时或登录时 | |
| 11 | email_state | smallint | 5 | 0 | N | N | 0 | 邮箱认证:[0,1](0未认证|1审核中|2已认证) |
| 12 | avatar | varchar | 255 | 0 | Y | N | 头像地址:[0,255] | |
| 13 | open_id | varchar | 255 | 0 | Y | N | 针对获取用户信息字段 | |
| 14 | create_time | timestamp | 19 | 0 | N | N | CURRENT_TIMESTAMP | 创建时间: |
| 编号 | 名称 | 数据类型 | 长度 | 小数位 | 允许空值 | 主键 | 默认值 | 说明 |
| 1 | group_id | mediumint | 8 | 0 | N | Y | 用户组ID:[0,8388607] | |
| 2 | display | smallint | 5 | 0 | N | N | 100 | 显示顺序:[0,1000] |
| 3 | name | varchar | 16 | 0 | N | N | 名称:[0,16] | |
| 4 | description | varchar | 255 | 0 | Y | N | 描述:[0,255]描述该用户组的特点或权限范围 | |
| 5 | source_table | varchar | 255 | 0 | Y | N | 来源表: | |
| 6 | source_field | varchar | 255 | 0 | Y | N | 来源字段: | |
| 7 | source_id | int | 10 | 0 | N | N | 0 | 来源ID: |
| 8 | register | smallint | 5 | 0 | Y | N | 0 | 注册位置: |
| 9 | create_time | timestamp | 19 | 0 | N | N | CURRENT_TIMESTAMP | 创建时间: |
| 10 | update_time | timestamp | 19 | 0 | N | N | CURRENT_TIMESTAMP | 更新时间: |
整个基于Python的高校图书管理系统的需求分析主要对系统总体架构以及功能模块的设计,通过建立E-R模型和数据库逻辑系统设计完成了数据库系统设计。
4.系统设计与实现
基于Python的高校图书管理系统的详细设计与实现主要是根据前面的需求分析和总体设计来设计页面并实现业务逻辑。主要从界面实现、业务逻辑实现这两部分进行介绍。
4.1前台用户功能模块
4.1.1 首页界面
当进入基于Python的高校图书管理系统的时候,首先映入眼帘的是系统的导航栏,用户可以浏览最新图书资讯和图书信息推荐,系统会根据全站点击数最高的优先排序,帮助用户快速找到热门景点。其主界面展示如下图4-1所示。
图4-1 首页界面图
4.1.2 用户注册界面
用户注册:输入账号、设置密码、确认密码、昵称、邮箱、选择用户身份、用户姓名、用户性别、联系电话等用户个人信息,点击注册按钮进行注册,如图4-2所示。
图4-2用户注册界面图
注册代码如下:
def Register(self, ctx):
print("===================注册=====================")
userService = service_select("user")
body = ctx.body
if "username" not in body and body["username"] == '':
return ctx.response(json.dumps({
"error": {
"code": 70000,
"message": "用户名不能为空",
}
}, ensure_ascii=False))
if "user_group" not in body and body["user_group"] == '':
return ctx.response(json.dumps({
"error": {
"code": 70000,
"message": "用户组不能为空",
}
}, ensure_ascii=False))
if "password" not in body and body["password"] == '':
return ctx.response(json.dumps({
"error": {
"code": 70000,
"message": "密码不能为空",
}
}, ensure_ascii=False))
post_param = body
post_param['nickname'] = body["nickname"] or ""
post_param['password'] = md5hash(body["password"])
obj = userService.Get_obj({"username": post_param['username']}, {"like": False})
if obj:
return ctx.response(json.dumps({
"error": {
"code": 70000,
"message": "用户名已存在",
}
}, ensure_ascii=False))
ret = {
"error": {
"code": 70000,
"message": "注册失败",
}
}
bl = userService.Add(post_param)
if bl:
ret = {
"result": {
"bl": True,
"message": "注册成功"
}
}
return ctx.response(json.dumps(ret, ensure_ascii=False))
基于Python的高校图书管理系统中的注册后的用户是可以通过自己的账户名和密码进行登录的,当用户输入完整的自己的账户名和密码信息并点击“登录”按钮后,将会首先验证输入的有没有空数据,再次验证输入的账户名+密码和数据库中当前保存的用户信息是否一致,只有在一致后将会登录成功并自动跳转到基于Python的高校图书管理系统的首页中;否则将会提示相应错误信息,用户登录界面如下图4-3所示。
图4-3用户登录界面图
登录代码如下:
def Login(self, ctx):
print("===================登录=====================")
ret = {
"error": {
"code": 70000,
"message": "账户不存在",
}
}
body = ctx.body
password = md5hash(body["password"]) or ""
obj = service_select("user").Get_obj(
{"username": body["username"]}, {"like": False}
)
if obj:
user_group = service_select("user_group").Get_obj({'name': obj['user_group']}, {"like": False})
if user_group and user_group['source_table'] != '':
user_obj = service_select(user_group['source_table']).Get_obj({"user_id": obj['user_id']}, {"like": False})
if user_obj['examine_state'] == '未通过':
ret = {
"error": {
"code": 70000,
"message": "账户未通过审核",
}
}
return ret
if user_obj['examine_state'] == '未审核':
ret = {
"error": {
"code": 70000,
"message": "账户未审核",
}
}
return ret
if obj["state"] == 1:
if obj["password"] == password:
timeout = timezone.now()
timestamp = int(time.mktime(timeout.timetuple())) * 1000
token = md5hash(str(obj["user_id"]) + "_" + str(timestamp))
ctx.request.session[token] = obj["user_id"]
service_select("access_token").Add(
{"token": token, "user_id": obj["user_id"]}
)
obj["token"] = token
ret = {
"result": {"obj": obj}
}
else:
ret = {
"error": {
"code": 70000,
"message": "密码错误",
}
}
else:
ret = {
"error": {
"code": 70000,
"message": "用户账户不可用,请联系管理员",
}
}
return ctx.response(json.dumps(ret, ensure_ascii=False))
4.1.4 图书资讯界面
点击系统导航栏上的“图书资讯”菜单按钮,将进入图书资讯列表,用户可以浏览相关的最新资讯,可以根据关键词进行局部搜索、下拉筛选和排序。点击资讯标题可查看详细内容,用户可以进行点赞、收藏和评论。图书资讯列表如图4-4所示。
图4-4图书资讯列表界面图
4.1.5 图书信息界面
点击系统导航栏上的“图书信息”菜单按钮,将进入图书信息列表,用户可以查看系统发布的所有图书信息,支持通过关键字进行搜索和下拉搜索。点击图书信息后进入详情页,可以查看该图书的完整介绍,用户可以进行点赞、收藏、评论、借阅等操作。图书信息列表如图4-5所示。图书信息详情页如图4-6所示。借阅页如图4-7所示。
图4-5图书信息列表界面图
图4-6图书信息详情界面图
图4-7 借阅界面图
查多条数据代码:
def Get_list(self, ctx):
query = dict(ctx.query)
config_plus = {}
if "field" in query:
field = query.pop("field")
config_plus["field"] = field
if "page" in query:
config_plus["page"] = query.pop("page")
if "size" in query:
config_plus["size"] = query.pop("size")
if "orderby" in query:
config_plus["orderby"] = query.pop("orderby")
if "like" in query:
config_plus["like"] = query.pop("like")
if "groupby" in query:
config_plus["groupby"] = query.pop("groupby")
count = self.service.Count(query)
lst = []
if self.service.error:
return {"error": self.service.error}
elif count:
lst = self.service.Get_list(query,
obj_update(self.config, config_plus))
if self.service.error:
return {"error": self.service.error}
self.interact_list(ctx, lst)
return {"result": {"list": lst, "count": count}}
查一条数据代码:
def Get_obj(self, ctx):
query = dict(ctx.query)
config_plus = {}
if "field" in query:
field = query.pop("field")
config_plus["field"] = field
obj = self.service.Get_obj(query, obj_update(self.config, config_plus))
if self.service.error:
return {"error": self.service.error}
if obj:
self.interact_obj(ctx, obj)
return {"result": {"obj": obj}}
点击系统左上角的“个人中心”菜单按钮,用户可以在个人中心管理借阅记录、归还记录、收藏、评论管等。用户可以查看自己的借阅记录和归还记录的审核状态,查看自己收藏的内容和评论记录。借阅记录页面如图5-8所示。归还记录页面如图5-9所示。
图4-8借阅记录界面图
图4-9归还记录提交界面图
4.2后台管理员功能模块
4.2.1 系统用户管理界面
基于Python的高校图书管理系统中的管理人员是可以对普通用户进行管理的,也可以对管理员进行管控。界面如下图4-10所示。
图4-11用户管理界面图
4.2.2 系统管理界面
管理员点击“系统管理”这一菜单会显示轮播图这一个子菜单,管理员可以对前台展示的轮播图进行设置,界面如下图4-12所示。
图4-12系统管理界面图
新增信息代码:
def Add(self, ctx):
body = ctx.body
unique = self.config.get("unique")
obj = None
if unique:
qy = {}
for i in range(len(unique)):
key = unique[i]
qy[key] = body.get(key)
obj = self.service.Get_obj(qy)
if not obj:
error = self.Add_before(ctx)
if error["code"]:
return {"error": error}
error = self.Events("add_before", ctx, None)
if error["code"]:
return {"error": error}
result = self.service.Add(body, self.config)
if self.service.error:
return {"error": self.service.error}
res = self.Add_after(ctx, result)
if res:
result = res
res = self.Events("add_after", ctx, result)
if res:
result = res
return {"result": result}
else:
return {"error": {"code": 10000, "message": "已存在"}}
管理员点击系统左侧导航栏上“图书信息管理”菜单,将会显示图书信息列表和图书信息添加两个子菜单。点击“图书信息列表”可以查看所有图书信息,管理员可以进行查看详情、查询、删除、重置、查看评论等操作。点击“图书信息添加”管理员可以新增图书信息信息。图书信息列表如下图4-13所示。
图4-13图书信息列表界面图
管理员点击系统左侧导航栏上“借阅记录管理”菜单,将会显示借阅记录列表,可以查看和审核所有用户提交的借阅记录,还可以进行查询、删除、重置等操作。借阅记录列表如下图4-14所示。
图4-14借阅记录列表界面图
删除信息代码:
def Del(self, ctx):
if len(ctx.query) == 0:
errorMsg = {"code": 30000, "message": "删除条件不能为空!"}
return errorMsg
result = self.service.Del(ctx.query, self.config)
if self.service.error:
return {"error": self.service.error}
return {"result": result}
修改信息代码:
def Set(self, ctx):
error = self.Set_before(ctx)
if error["code"]:
return {"error": error}
error = self.Events("set_before", ctx, None)
if error["code"]:
return {"error": error}
query = ctx.query
if 'page' in query.keys():
del ctx.query['page']
if 'size' in query.keys():
del ctx.query['size']
if 'orderby' in query.keys():
del ctx.query['orderby']
result = self.service.Set(ctx.query, ctx.body, self.config)
if self.service.error:
return {"error": self.service.error}
res = self.Set_after(ctx, result)
if res:
result = res
res = self.Events("set_after", ctx, result)
if res:
result = res
return {"result": result}
管理员点击“资源管理”菜单,管理员可以上传、编辑或删除系统的资源,如文章、图片、视频等。这些资源可用于图书资讯模块的展示。管理员还可以对资讯进行分类和标签化,方便用户查找和使用,界面如下图所示。
图4-15资源管理界面图
4.2.6 网站公告管理界面
管理员点击“网站公告管理”这个菜单,可以对系统中的通知和公告进行管理,包括通知和公告的编辑、删除等操作。网站公告管理界面如下图所示。
图4-16网站公告列表界面图
管理员点击系统左侧导航栏上“归还记录管理”菜单,将会显示归还记录列表,可以查看和审核所有用户提交的归还记录,还可以进行查询、删除、重置等操作。归还记录列表界面如下图4-19所示。
图4-19归还记录列表界面图
5系统测试
5.1系统测试的目的
系统开发到了最后一个阶段那就是系统测试,系统测试对软件的开发其实是非常有必要的。因为没什么系统一经开发出来就可能会尽善尽美,再厉害的系统开发工程师也会在系统开发的时候出现纰漏,系统测试能够较好的改正一些bug,为后期系统的维护性提供很好的支持。通过系统测试,开发人员也可以建立自己对系统的信心,为后期的系统版本的跟新提供支持。
5.2 系统测试用例
系统测试包括:用户登录功能测试、图书资讯展示功能测试、图书信息添加、图书信息搜索、密码修改功能测试,如表5-1、5-2、5-3、5-4、5-5所示:
表5-1 用户登录功能测试表
| 用例名称 | 用户登录系统 |
| 目的 | 测试用户通过正确的用户名和密码可否登录功能 |
| 前提 | 未登录的情况下 |
| 测试流程 | 1) 进入登录页面 2) 输入正确的用户名和密码 |
| 预期结果 | 用户名和密码正确的时候,跳转到登录成功界面,反之则显示错误信息,提示重新输入 |
| 实际结果 | 实际结果与预期结果一致 |
图书资讯查看功能测试:
表5-2图书资讯查看功能测试表
| 用例名称 | 图书资讯查看 |
| 目的 | 测试图书资讯查看功能 |
| 前提 | 用户登录 |
| 测试流程 | 点击图书资讯列表 |
| 预期结果 | 可以查看到所有图书资讯文章 |
| 实际结果 | 实际结果与预期结果一致 |
管理员添加图书信息界面测试:
表5-3 管理员添加图书信息界面测试表
| 用例名称 | 图书信息添加测试用例 |
| 目的 | 测试图书信息添加功能 |
| 前提 | 管理员正常登录情况下 |
| 测试流程 | 1)管理员点击图书信息管理,然后点击添加后并填写信息。 2)点击进行提交。 |
| 预期结果 | 提交以后,页面首页会显示新的图书信息 |
| 实际结果 | 实际结果与预期结果一致 |
图书信息搜索功能测试:
表5-4图书信息搜索功能测试表
| 用例名称 | 图书信息搜索测试 |
| 目的 | 测试图书信息搜索功能 |
| 前提 | 无 |
| 测试流程 | 1)在搜索框填入搜索关键字。 2)点击搜索按钮。 |
| 预期结果 | 页面显示包含有搜索关键字的图书信息 |
| 实际结果 | 实际结果与预期结果一致 |
密码修改功能测试:
表5-5 密码修改功能测试表
| 用例名称 | 密码修改测试用例 |
| 目的 | 测试管理员密码修改功能 |
| 前提 | 管理员用户正常登录情况下 |
| 测试流程 | 1)管理员密码修改并完成填写。 2)点击进行提交。 |
| 预期结果 | 使用新的密码可以登录 |
| 实际结果 | 实际结果与预期结果一致 |
5.3 系统测试结果
通过编写基于Python的高校图书管理系统的测试用例,已经检测完毕用户登录模块、图书资讯查看模块、图书信息添加模块、图书信息搜索模块、密码修改功能测试,通过这5大模块为基于Python的高校图书管理系统的后期推广运营提供了强力的技术支撑。
结论
本论文设计并实现了一个基于Python的高校图书管理系统,采用Django框架与MySQL数据库,通过对系统功能的详细分析与设计,成功构建了一个集图书借阅、管理、公告发布等多功能于一体的高效平台。系统不仅能够解决传统手工管理图书所带来的诸多问题,还大大提升了图书管理的效率与便捷性,优化了用户的使用体验,并为高校图书馆的数字化转型提供了有效的技术支持。
系统的设计基于Django框架,并结合MySQL数据库,确保了数据管理的高效性和稳定性。得益于这些技术的应用,系统能够处理大量的用户请求,满足日常操作需求,并保证在高并发情况下的稳定运行。同时,系统在提供传统图书借阅功能的基础上,加入了现代化的功能模块,如图书推荐、借阅记录管理和个人账户管理等,极大提升了普通用户的使用体验。
此外,管理员后台管理功能的设计使得图书信息、用户管理、借阅记录等工作更加高效和便捷,简化了日常管理流程,提升了整体管理的效率与准确性。系统的模块化设计使其具备了良好的可扩展性,可以根据实际需求进一步扩展功能,支持更多高校的应用场景。
尽管系统已具备了较为完整的功能,但在智能化推荐、借阅规则优化、移动端适配等方面仍有改进的空间。未来,随着技术的进一步发展和需求的变化,系统可以通过增强智能化管理、优化用户交互、实现跨平台使用等方式进行优化和扩展,以更好地满足不同用户群体的需求。
总的来说,本论文所设计的高校图书管理系统在功能、性能和用户体验等方面都具备较高的实用价值,能够为高校图书馆提供现代化的管理工具,并为类似系统的设计与开发提供了宝贵的参考。
参考文献
- 李萍,李芳.基于现代信息技术平台的图书管理研究[J].黑龙江档案,2023,(06):273-275.
- 王春秀.SOA框架下高校图书索引系统的集成与开发[J].数字技术与应用,2024,42(08):185-187.
- Madhav A K ,Muthumari P ,Sudhakar C S .An overview of FOLIO: an open-source library management system[J].Library Hi Tech News,2024,41(4):24-26.
- Mamatlepa S M ,Maluleka R J .Impact of library management systems on information provision in the Rustenburg municipality[J].South African Journal of Information Management,2024,26(1):e1-e7.
- 殷志强,钟卫东.基于Python应用中的XSS攻击防御技术[J].工业控制计算机,2024,37(11):62-64.
- 康汉彬.高校智能云阅读服务平台的构建[J].泉州师范学院学报,2023,41(04):66-72.
- 曾梅.新形势下提升高职院校图书馆运营管理的路径分析[J].公关世界,2023,(12):82-84.
- 李兴华,马云涛.Spring开发实战[M].人民邮电出版社:202303.381.
- 胡海波.学校图书管理信息化建设探讨[J].黑龙江档案,2023,(01):318-320.
- 李庆华.基于iFace Chain和RFID集成的图书馆管理平台研究[J].大众科技,2023,25(02):12-15.
- 霍福华,韩慧.基于Python微服务架构下前后端分离的MVVM模型[J].电子技术与软件工程,2022,(01):73-76.
- 李晓黎.Spring Boot+Spring Cloud+Docker微服务架构开发实战[M].人民邮电出版社:202112.293.
- 周莹莹.基于现代信息技术平台的图书馆管理研究[J].电脑知识与技术,2021,17(30):151-152.
- 喻佳,吴丹新.基于Python的Web快速开发框架[J].电脑编程技巧与维护,2021,(09):31-33.
- 巢晟盛.基于Python微服务架构下前后端分离的MVVM模型浅析[J].电脑知识与技术,2021,17(23):128-129+141.
- 王玉庆.基于Java的图书查询系统设计与实现[J].信息与电脑(理论版),2021,33(02):138-140.
- Sunmin ,Sunmin .The design and implementation of book lending system based on RFID technology[J].Journal of Physics: Conference Series,2020,1684(1):012100-.
- 吴杏平,曹雪.Web全栈项目开发入门与实战[M].人民邮电出版社:202009.451.
- 张莉,刘春林.网络技术在图书馆管理中的应用探析[J].科技资讯,2020,18(12):176-177.
- 杨洁.基于微信图书管理的研究与实践[J].科技创新导报,2020,17(09):161+163.
致 谢
转眼间,大学生用户活便已经接近尾声,人面对着离别与结束,总是充满着不舍与茫然,我亦如此,仍记得那年秋天,我迫不及待的提前一天到了学校,面对学校巍峨的大门,我心里充满了期待:这里,就是我新生活的起点吗?那天,阳光明媚,学校的欢迎仪式很热烈,我面对着一个个对着我微笑的同学,仿佛一缕缕阳光透过胸口照进了我心里,同时,在那天我认识可爱的室友,我们携手共同度过了这难忘的两年。如今,我望着这篇论文的致谢,不禁又要问自己:现在,我们就要说再见了吗?
感慨莫名,不知所言。遥想当初刚来学校的时候,心里总是想着工科学校会过于板正,会缺乏一些柔情,当时心里甚至有一点点排斥,但是随着我对学校的慢慢认识与了解,我才认识到了她的美丽,她的柔情,并且慢慢的喜欢上了这个校园,但是时间太快了,快到我还没有好好体会她的美丽便要离开了,但是她带给我的回忆,永远不会离开我,也许真正离开那天我的眼里会满含泪水,我不是因为难过,我只是想将她的样子映在我的泪水里,刻在我的心里。最后,感谢我的老师们,是你们教授了我们知识与做人的道理;感谢我的室友们,是你们陪伴了我如此之久;感谢每位关心与支持我的人。
少年,追风赶月莫停留,平荒尽处是春山。
1331

被折叠的 条评论
为什么被折叠?



