目 录
摘 要
本论文设计并实现了一个基于Node.js的校园二手书交易平台,旨在为校园内的师生提供便捷的二手书买卖渠道。该平台采用JavaScript语言开发,通过Node.js框架实现后台服务,结合前端技术提供交互式的用户界面。平台具备用户注册、登录、书籍浏览、购物车管理、在线支付等功能,满足用户在二手书交易过程中的多样需求。同时,商家用户可通过平台管理商品信息,处理订单,查看销售统计数据,提升经营效率。管理员则负责平台用户管理、系统设置和内容审核,确保平台的稳定运行与信息安全。
此外,平台的设计注重用户体验,界面简洁直观,功能模块划分清晰。为了提高交易效率,平台还集成了搜索、排序、筛选等功能,帮助用户快速找到所需书籍。同时,结合电子支付系统,确保交易过程的安全与便捷。通过这一平台,用户能够轻松完成二手书交易,商家能够管理店铺与订单,而管理员能够高效地维护平台内容和用户关系。
关键词:Node.js,校园二手书,二手书交易平台,JavaScript
Abstract
This paper designs and implements a campus second-hand book trading platform based on Node.js, aiming to provide convenient channels for teachers and students to buy and sell second-hand books on campus. This platform is developed using JavaScript language and implements backend services through the Node.js framework, combined with front-end technology to provide an interactive user interface. The platform has functions such as user registration, login, book browsing, shopping cart management, and online payment, meeting the diverse needs of users in the second-hand book trading process. At the same time, merchant users can manage product information, process orders, view sales statistics, and improve business efficiency through the platform. Administrators are responsible for platform user management, system settings, and content review to ensure the stable operation and information security of the platform.
In addition, the platform's design focuses on user experience, with a simple and intuitive interface and clear division of functional modules. In order to improve transaction efficiency, the platform also integrates search, sorting, filtering and other functions to help users quickly find the books they need. At the same time, combined with electronic payment systems, ensure the security and convenience of the transaction process. Through this platform, users can easily complete second-hand book transactions, merchants can manage their stores and orders, and administrators can efficiently maintain platform content and user relationships.
Keywords: Node.js, Campus second-hand books, second-hand book trading platform, JavaScript
第一章 绪 论
1.1研究背景及意义
随着信息技术的迅猛发展,互联网逐渐成为人们生活中不可或缺的一部分,尤其是在校园环境中,学生群体对于二手商品的需求愈加明显。尤其是在书籍资源方面,许多学生在完成学业后有着大量的教材和参考书籍,因而形成了巨大的二手书市场[1]。传统的二手书交易方式主要依赖线下交易,这不仅浪费时间和精力,还存在价格不透明、交易不安全等问题。因此,构建一个基于互联网的校园二手书交易平台,对于提升交易效率、保障交易安全和满足学生需求具有重要意义[2]。
该平台的出现不仅有助于促进资源的合理流动,还能为学生提供一个高效、安全、便捷的交易渠道。通过基于Node.js的开发,平台能够支持大规模并发操作,保证系统的稳定性和扩展性[3]。此外,平台还能够提供多种交易功能,如书籍浏览、在线支付、订单管理等,满足用户和商家的不同需求。这种线上化的交易模式,不仅能帮助学生节约成本,也能促进环境保护,通过再利用书籍,减少资源浪费,符合绿色校园的理念[4]。
1.2国内外研究现状
随着互联网技术的不断发展,在线交易平台已经广泛应用于各个领域,其中二手书交易平台作为一个特殊的细分市场,逐渐成为国内外学术界和行业实践的重要研究方向。在国外,二手书交易平台的研究和实践较为成熟,许多大型平台如eBay、Amazon和ThriftBooks等早已构建了完善的二手书交易体系[5]。这些平台不仅提供了线上交易渠道,还采用了用户评价、价格预测、市场分析等手段,以提高交易效率和用户体验。在欧洲和北美的部分大学和高校,已有多个针对二手教材的交易平台被广泛采用,解决了校园内二手书籍交易的信息不对称和资源浪费问题[6]。
在国内,随着互联网技术的普及,二手书交易平台逐渐受到学生群体的关注和使用。许多高校和社区涌现出如“闲鱼”、“转转”等二手商品交易平台,其中也包括了专门面向校园的二手书交易功能。然而,与国外成熟的平台相比,国内二手书交易平台的发展还面临一些挑战,如用户信任度较低、支付系统不完善、交易安全保障不足等问题。同时,许多平台功能单一,难以满足用户的多元化需求,尤其在书籍的分类、推荐算法、库存管理等方面还存在一定的技术瓶颈。近年来,随着Node.js等开发框架的出现,国内一些高校开始尝试使用更高效的技术架构来构建校园二手书交易平台,旨在提高系统的响应速度、处理能力以及平台的可扩展性[7]。
总体来看,国内外在校园二手书交易平台的研究和实践中,虽然各自的技术应用和市场环境有所不同,但共同目标是在减少资源浪费、提升交易效率和增加用户体验方面取得进展。随着技术的进一步发展和应用场景的深入探索,未来的二手书交易平台将能够更好地满足校园内师生的多样化需求[8]。
1.3论文组织结构
本论文共分为七个主要章节,具体结构如下:
1. 绪论:介绍研究背景与意义,回顾国内外研究现状,并概述论文的组织结构。
2. 相关技术介绍:本章节将对校园二手书交易平台的实现关键技术进行简要介绍。
3. 需求分析:对系统的功能需求和非功能需求进行分析,明确用户和管理员的需求,并进行可行性分析,包括技术、操作和经济可行性。
4. 系统设计:涵盖系统架构设计、系统模块设计,并进行数据库的概念设计与表设计。
5. 系统实现:具体描述各个功能模块的实现过程,展示系统如何根据需求进行开发。
6. 系统测试:阐述测试的目的,分析测试结果并得出结论,以验证系统的稳定性和功能完整性。
7. 总结:总结研究的主要成果和贡献,指出存在的不足及未来的研究方向。
第二章 关键技术
校园二手书交易平台采用Node.js作为开发语言,基于Express技术框架,实现后端逻辑处理,配合MySQL数据库进行数据存储和管理,确保系统数据的安全和高效访问;利用B/S架构,简化用户端部署和维护,实现高效数据交互;同时,前端部分使用Node.jsScript进行交互设计,提供一个用户友好、界面简洁的用户端交互界面。通过以上技术的结合,本校园二手书交易平台实现了高效、便捷的管理功能,满足了不同用户的需求,推动构建节约型和环境友好型校园文化。
2.1Node.JS开发语言
Node.js是一个开源的Node.jsScript运行环境,它能够在服务器端执行Node.jsScript代码。Node.js采用事件驱动和非阻塞I/O模型,使其在处理高并发时展现出优越的性能和吞吐量,特别适合构建网络应用。
2.2 MySQL数据库
MySQL是一种广泛使用的开源关系型数据库管理系统[5](RDBMS),其稳定性、可靠性和卓越性能使其成为众多应用程序的首选数据库。MySQL支持标准SQL语法,并提供丰富的功能和特性,如事务处理、触发器和存储过程等,以满足开发者对数据管理和操作的需求。MySQL具有良好的可扩展性,支持主从复制、分布式架构和集群部署,适用于各种规模和负载的应用场景。作为一个开源项目,MySQL拥有庞大的用户社区和活跃的开发者社区,为用户提供了丰富的文档、教程和支持资源。总之,MySQL是一款可靠、强大且灵活的关系型数据库管理系统[6],通过其卓越性能和可扩展性,帮助开发者高效地管理和操作数据,并得到了广大用户的认可和应用。
2.3express开发框架
Express是一个基于Node.js的快速、灵活且极简的Web框架,用于构建Web应用和API。它提供了一系列强大的特性,比如中间件支持、路由管理、请求处理等。通过Express,开发者能够快速构建出功能强大的Web应用并处理复杂的HTTP请求。
2.4B/S模式
B/S(Browser/Server)架构是一种现代的应用程序架构,将用户端的处理主要移至浏览器,从而简化客户端的部署和维护。在本系统中,用户通过浏览器访问服务管理平台,后端所有业务逻辑和数据管理均由服务器处理,形成高效的数据交互。
2.5Node.jsScript脚本语言
Node.jsScript是一种广泛使用的脚本语言,主要用于前端开发。它能够与HTML和CSS结合,实现动态网页效果和交互。在本项目中,Node.jsScript还用于与Express框架的后端API进行交互。
2.6微信开发者工具
微信开发者工具是一款专为小程序开发而设计的应用,它不断改进,提供了便捷的操作方式,并且在开发过程中可以通过微信扫描二维码来访问,从而实现快速、准确的小程序开发和调试。
根据用户的需求,我们将采用不同的屏幕大小来制作小程序。
在完成了视图布置之后,可以通过执行编辑功能,快速更改当前的视图界面。
控制台:方便调试打印输出信息。
将代码上传至腾讯服务器,并在审核过程中填写版本号和备注信息,以确保代码的安全性和准确性。
通过查看资源文件,我们可以快速地调整相关项目的文件目录,从而实现断点调试。
使用远程调试技术,无论是在手机端还是PC端,都能够轻松地进行开发工作。
本地数据存储:显示的是本地存储的数据。
通过使用子父层级结构,我们可以更容易地进行视图调试。
微信的代码体积应该保持在2M 以内,而且在开发过程中,应该严格检查合法域名信息,并且为小程序的后台配置服务器域名。
微信开发者工具已经成为了开发过程中不可或缺的一部分,并且正在不断地改进和完善。
2.7小程序框架以及目录结构介绍
这款微信小程序的设计旨在帮助用户快速、便捷地创建出一款拥有完全独特 特色的应用。它由一套完善的框架结构,将用户界面、操作界面、功能界面等多种功能完美结合,使用户只需要一点点的操作,就能轻松实现微信小程序的创建。框架的核心功能是一个快速的数据绑定机制,它能够轻松地将用户的信息和界面进行一致性的管理。它不仅支持对用户信息的实时监控,还能够根据用户的需求,实现对界面的快速调整和优化,从而使用户能够轻松地构建强大的微信小程序。
第三章 校园二手书交易平台 系统分析
3.1系统可行性分析
3.1.1技术可行性
在技术可行性方面,选择使用Node.js作为开发语言,结合相应的框架Express,以实现系统的功能需求。Node.js作为一种高效的服务器端JavaScript运行环境,具备非阻塞I/O和高并发处理能力,非常适合开发高性能的网络应用。Express作为Node.js的Web框架,提供了简洁且灵活的开发接口,能够帮助快速搭建和扩展Web应用,使得系统的设计和实现更加高效和便捷。
3.1.2经济可行性
系统开发采用开源技术栈,降低了软件授权与工具采购成本。Node.js和Express框架简化了开发流程,缩短了项目周期,减少了人力投入。此外,借助云计算资源部署系统,可根据实际需求灵活调整服务器配置,进一步降低硬件成本。总体而言,该方案在经济上具有较高性价比,适合中小型企业或初创团队实施。
3.1.3社会可行性
在操作可行性方面,本系统设计注重用户体验,采用了直观易用的界面设计,并提供详细的帮助文档支持,确保用户可以轻松上手使用各项功能。无论是用户还是后台管理员,都能通过简洁明了的操作流程完成信息查询和管理等任务。因此,从用户操作的角度来看,本系统具备良好的操作可行性。
3.1.4操作可行性
在操作可行性方面,本系统设计注重用户体验,采用了直观易用的界面设计,并提供详细的帮助文档支持,确保用户可以轻松上手使用各项功能。无论是用户还是后台管理员,都能通过简洁明了的操作流程完成信息查询和管理等任务。因此,从用户操作的角度来看,本系统具备良好的操作可行性。
3.2系统功能分析
3.2.1功能性分析
校园二手书交易平台划分为了前端模块和后端模块两大部分。
前端普通用户模块:
注册登录:注册登录功能允许普通用户创建新账户或使用现有账户登录系统。注册时,用户需要提供必要的信息,如用户名、密码、邮箱等。登录则需要输入已注册的用户名和密码,系统会验证信息的正确性,确保用户身份的安全性。
首页:用户登录后,进入首页界面,首页包括轮播图、导航栏、在线反馈入口以及图书商城等内容。用户可以通过首页快速访问各个功能板块,并查看平台的推荐内容。
在线反馈:用户可以通过在线反馈功能,选择反馈类型、填写反馈内容以及指定反馈日期,提交反馈信息给平台管理团队。用户的反馈有助于平台改进服务和功能。
图书商城:用户可以在图书商城中查看图书的详细信息,如价格、库存、销量等。平台根据用户的购买历史进行喜好推荐,并按用户购买的类型进行图书排序。用户还可以将感兴趣的图书加入购物车、进行立即购买、咨询客服、点赞、收藏和评论。
购物车:用户可以将喜欢的图书添加到购物车中,方便后续批量购买。购物车中会显示商品的基本信息、数量、总价等,用户可以在结算时修改商品信息或删除不需要的商品。
新闻资讯:用户可以浏览最新的新闻资讯,查看详细内容、进行点赞、收藏和评论,还可以通过搜索功能查找感兴趣的资讯。新闻资讯内容涉及校园活动、书籍推荐等信息。
我的:用户进入个人后台后,可以查看和管理自己的个人信息。用户可以修改基本资料,查看和管理自己的订单,查看待付款、已付款、已取消的订单状态,以及修改收货地址和查看收藏的图书。
我的订单:用户可以在“我的订单”模块中查看订单的详细信息,查询订单状态,包括待付款、已付款、已取消的订单,进行订单操作或申请取消订单。
收货地址:用户可以在后台新增、修改或删除收货地址,确保订单配送的准确性。
收藏:用户可以在平台中收藏自己喜欢的图书,并在“收藏”模块中查看收藏的书籍详细信息,随时添加到购物车或进行购买。
在线反馈:用户可以在“在线反馈”中查看自己提交的反馈信息,查询反馈状态,并在等待审核回复时查看平台对反馈的处理进度。
订单配送:用户可以查看自己订单的配送详情,确认配送状态,进行签收操作,确保收到的商品无误。
后端商家用户模块:
注册登录:商家用户在注册登录后,必须经过管理员审核才能正式成为卖家。注册过程中,卖家需提交详细的店铺信息,管理员审核通过后,卖家将获得店铺管理权限。
后台首页:商家用户登录后台后,可以查看商品销售金额和销售数量的统计信息,帮助其了解店铺经营状况。同时,商家用户还可以修改个人资料。
商城管理:商家可以对图书商城进行管理,包括查看商品详情、用户评论、以及对商品信息进行增删改查等操作。商家可以调整商品信息以提升销量。
分类列表:商家可以对图书分类列表进行管理,查看各个分类的详情,并可以增删改查分类信息,确保商品分类清晰、合理,提升用户体验。
订单列表:商家用户可以查看各用户购买的商品订单详情,按订单号、商品名称、联系人姓名等信息进行搜索、查询,并且可以对已付款的订单进行配送操作。商家还可以对订单进行重置或删除等操作。
订单配送:商家可以查看订单的配送详情,并对订单的配送状态和签收状态进行管理。商家可以选择配送状态、签收状态并进行搜索、查询、删除等操作,确保订单及时准确配送。
后端管理员模块:
后台首页:管理员通过后台首页查看平台的商品销售金额统计和商品销售数量统计,掌握平台的整体运营状况。管理员还可以修改个人资料,确保信息更新。
系统用户:管理员可以对系统中的不同用户角色进行管理,包括普通用户、商家用户和其他管理员。管理员可以审核商家用户的注册账户,增删改查用户信息,确保平台的正常运营。
在线反馈管理:管理员可以查看用户提交的反馈信息,进行审核、查询、重置、删除或添加新的反馈处理内容。管理员的职责是确保反馈问题得到及时处理,改善用户体验。
系统管理:管理员可以管理平台的轮播图内容,查看、增删改查轮播图的信息,确保平台首页展示内容的更新和准确性。
网站公告管理:管理员可以查看并管理网站公告,包括增删改查公告内容。管理员还可以发布新的公告或更新已有公告,保证平台信息的及时性和透明性。
资源管理:管理员可以管理新闻资讯内容,包括查看详情、用户评论、以及对资讯信息进行增删改查等操作。管理员可以根据需要发布或更新新闻资讯,提升平台的互动性。
商城管理:管理员负责管理图书商城,包括查看商品详情、用户评论,以及对商品信息进行增删改查等操作。管理员还可以管理商品的分类列表、订单列表和订单配送,确保平台的商品展示和订单流程顺畅。
分类列表:管理员可以查看和管理图书分类信息,增删改查分类内容,确保平台商品的分类清晰、合理,便于用户查找和购买。
订单管理:管理员可以查看各个用户的购买订单详情,按订单号、商品名称、联系人姓名等进行搜索和查询,并处理订单配送、状态变更等操作。
订单配送:管理员可以管理订单配送的状态,查看配送详情并更新配送或签收状态。管理员还可以对配送状态进行搜索、查询、删除等操作,确保订单顺利交付。
3.2.2非功能性分析
校园二手书交易平台的非功能性需求比如校园二手书交易平台的安全性怎么样,可靠性怎么样,性能怎么样,可拓展性怎么样等,具体可以表示在如下3-1表格中:
表3-1校园二手书交易平台非功能需求表
| 安全性 | 主要指校园二手书交易平台数据库的安装,数据库的使用和密码的设定必须合乎规范。 |
| 可靠性 | 可靠性是指校园二手书交易平台能够安装用户的指示进行操作,经过测试,可靠性90%以上。 |
| 性能 | 性能是影响校园二手书交易平台占据市场的必要条件,所以性能最好要佳才好。 |
| 可扩展性 | 比如数据库预留多个属性,比如接口的使用等确保了系统的非功能性需求。 |
| 易用性 | 用户只要跟着校园二手书交易平台的页面展示内容进行操作,就可以了。 |
| 可维护性 | 校园二手书交易平台开发的可维护性是非常重要的,经过测试,可维护性没有问题 |
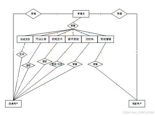
3.3系统用例分析
校园二手书交易平台的完整UML用例图分别是图3-1、3-2、3-3。
普通用户角色用例如下图所示。

图 3-1校园二手书交易平台普通用户角色用例图
管理员角色用例如下图所示。

图 3-2校园二手书交易平台管理员角色用例图
商家用户角色用例如下图所示。

图 3-3校园二手书交易平台商家用户角色用例图
3.4系统总体流程设计
3.4.1数据开发流程
系统开发流程的主要步骤,从需求分析到系统完成的全过程。流程包括需求分析、总体设计(结构、功能、数据)、详细设计(模块、编码)、模块整合与调用,以及测试、扩展和完善,最终完成系统的开发。本系统的开发流程如下图所示

图 3-4系统开发流程图
3.4.2用户登录流程
用户输入用户名和密码后,系统先检查输入是否为空,再验证用户名是否存在,若存在则通过用户名获取密码并校验。若密码正确则登录成功,否则提示密码错误。若用户名不存在或无法登录,提示用户操作无效。如下图所示。

图 3-5登录流程图
3.4.3系统操作流程
用户首先进入系统登录界面,输入用户名和密码后,系统验证信息是否正确。若验证失败,返回登录界面重新输入,若验证成功,则进入功能界面,执行相应功能处理后结束操作流程。操作流程如下图所示。

图 3-6 系统操作流程图
3.4.4添加信息流程
管理员可以添加信息,用户添加可以自己权限内的信息,输入信息后,要想利用这个软件来进行系统的安全管理,首先需要登录到该软件中。添加信息流程如下图所示。

图 3-7 添加信息流程图
3.4.5修改信息流程
用户首先选择需要修改的记录,输入修改后的数据,系统判断输入数据是否合法。若数据不合法,提示重新输入,若数据合法,则将修改后的数据写入数据库,完成操作后流程结束。修改信息流程图如下图所示。

图 3-8 修改信息流程图
3.4.6删除信息流程
用户选择需要删除的记录后,系统判断是否确认删除。若未确认,返回选择环节,若确认删除,则更新数据库,删除对应记录,完成操作后流程结束。删除信息流程图如下图所示。

图 3-9删除信息流程图
3.4.7系统业务流程图
业务流程图展示了内部业务联系和商品销售交易信息流动。校园二手书交易平台支持多职能,功能模块间有多种关联信息,形成有机整体。针对商品销售特点和现实条件,设计了业务流程图。系统流程顺畅高效,满足交易需求,管理便捷,提升了运行效率和用户体验。校园二手书交易平台的业务流程和用户购买商品流程如图所示。

图 3-10用户购买商品流程图
第四章 校园二手书交易平台 总体设计
本章主要讨论的内容包括校园二手书交易平台的功能模块设计、数据库系统设计。
4.1系统架构设计
本校园二手书交易平台从架构上分为三层:表现层(UI)、业务逻辑层(BLL)以及数据层(DL)。

图 4-1校园二手书交易平台架构设计图
表现层(UI):也称为用户界面层,它负责与用户进行直接的交互。一个优秀的UI设计能够显著提升用户的体验,确保用户在使用校园二手书交易平台时感到舒适和便捷。为了确保良好的兼容性,UI界面设计需要适应不同版本的平台和各种屏幕尺寸的分辨率。此外,UI交互功能必须合理设计,确保用户的操作能够得到相应的反馈和结果,这要求表现层与业务逻辑层之间保持良好的通信和协同工作。
业务逻辑层(BLL):这一层主要处理校园二手书交易平台的数据和业务逻辑。当用户通过表现层提交数据时,业务逻辑层会接收这些数据,进行处理,并将结果传递给数据层进行存储或查询。同时,当系统需要从数据层读取数据时,业务逻辑层会处理这些数据,并将其传递给表现层进行展示。
数据层(DL):虽然本校园二手书交易平台的数据存储在服务端的MySQL数据库中,但数据层仍然作为一个独立的部分存在。它的主要功能是存储和管理校园二手书交易平台的数据。数据层与MySQL数据库进行交互,执行数据的增、删、改、查等操作,确保数据的完整性和安全性。
这三个层次相互独立但又紧密协作,共同构成了校园二手书交易平台的完整架构。通过合理的分层设计,可以提高系统的可维护性、可扩展性和可重用性,为用户提供更好的服务和体验。
4.2系统模块设计
在上一章节中主要对系统的功能性需求和非功能性需求进行分析,并且根据需求分析了本校园二手书交易平台中的用例。那么接下来就要开始对本校园二手书交易平台的架构、主要功能和数据库开始进行设计。校园二手书交易平台根据前面章节的需求分析得出,校园二手书交易平台的功能模块图如下图所示。

图 4-2校园二手书交易平台功能模块图
4.3数据库设计
数据库设计一般包括需求分析、概念模型设计、数据库表建立三大过程,其中需求分析前面章节已经阐述,概念模型设计有概念模型和逻辑结构设计两部分。
4.3.1数据库概念结构设计
下面是整个校园二手书交易平台中主要的数据库表总E-R实体关系图。

图 4-3校园二手书交易平台总E-R关系图
4.3.2数据库逻辑结构设计
通过上一小节中校园二手书交易平台中总E-R关系图上得出一共需要创建多个数据表。在此主要罗列几个主要的数据库表结构设计。
| 编号 | 字段名 | 类型 | 长度 | 是否非空 | 是否主键 | 注释 |
| 1 | token_id | int | 是 | 是 | 临时访问牌ID | |
| 2 | token | varchar | 64 | 否 | 否 | 临时访问牌 |
| 3 | info | text | 65535 | 否 | 否 | 信息 |
| 4 | maxage | int | 是 | 否 | 最大寿命:默认2小时 | |
| 5 | create_time | timestamp | 是 | 否 | 创建时间 | |
| 6 | update_time | timestamp | 是 | 否 | 更新时间 | |
| 7 | user_id | int | 是 | 否 | 用户编号 |
表 4-2-address(收货地址)
| 编号 | 字段名 | 类型 | 长度 | 是否非空 | 是否主键 | 注释 |
| 1 | address_id | int | 是 | 是 | 收货地址 | |
| 2 | name | varchar | 32 | 否 | 否 | 姓名 |
| 3 | phone | varchar | 13 | 否 | 否 | 手机 |
| 4 | postcode | varchar | 8 | 否 | 否 | 邮编 |
| 5 | address | varchar | 255 | 是 | 否 | 地址 |
| 6 | user_id | mediumint | 是 | 否 | 用户ID | |
| 7 | create_time | timestamp | 是 | 否 | 创建时间 | |
| 8 | update_time | timestamp | 是 | 否 | 更新时间 | |
| 9 | default | tinyint | 是 | 否 | 默认判断 |
表 4-3-article(文章)
| 编号 | 字段名 | 类型 | 长度 | 是否非空 | 是否主键 | 注释 |
| 1 | article_id | mediumint | 是 | 是 | 文章id | |
| 2 | title | varchar | 125 | 是 | 是 | 标题 |
| 3 | type | varchar | 64 | 是 | 否 | 文章分类 |
| 4 | hits | int | 是 | 否 | 点击数 | |
| 5 | praise_len | int | 是 | 否 | 点赞数 | |
| 6 | create_time | timestamp | 是 | 否 | 创建时间 | |
| 7 | update_time | timestamp | 是 | 否 | 更新时间 | |
| 8 | source | varchar | 255 | 否 | 否 | 来源 |
| 9 | url | varchar | 255 | 否 | 否 | 来源地址 |
| 10 | tag | varchar | 255 | 否 | 否 | 标签 |
| 11 | content | longtext | 4294967295 | 否 | 否 | 正文 |
| 12 | img | varchar | 255 | 否 | 否 | 封面图 |
| 13 | description | text | 65535 | 否 | 否 | 文章描述 |
表 4-4-article_type(文章分类)
| 编号 | 字段名 | 类型 | 长度 | 是否非空 | 是否主键 | 注释 |
| 1 | type_id | smallint | 是 | 是 | 分类ID | |
| 2 | display | smallint | 是 | 否 | 显示顺序 | |
| 3 | name | varchar | 16 | 是 | 否 | 分类名称 |
| 4 | father_id | smallint | 是 | 否 | 上级分类ID | |
| 5 | description | varchar | 255 | 否 | 否 | 描述 |
| 6 | icon | text | 65535 | 否 | 否 | 分类图标 |
| 7 | url | varchar | 255 | 否 | 否 | 外链地址 |
| 8 | create_time | timestamp | 是 | 否 | 创建时间 | |
| 9 | update_time | timestamp | 是 | 否 | 更新时间 |
表 4-5-auth(用户权限管理)
| 编号 | 字段名 | 类型 | 长度 | 是否非空 | 是否主键 | 注释 |
| 1 | auth_id | int | 是 | 是 | 授权ID | |
| 2 | user_group | varchar | 64 | 否 | 否 | 用户组 |
| 3 | mod_name | varchar | 64 | 否 | 否 | 模块名 |
| 4 | table_name | varchar | 64 | 否 | 否 | 表名 |
| 5 | page_title | varchar | 255 | 否 | 否 | 页面标题 |
| 6 | path | varchar | 255 | 否 | 否 | 路由路径 |
| 7 | parent | varchar | 64 | 否 | 否 | 父级菜单 |
| 8 | parent_sort | int | 是 | 否 | 父级菜单排序 | |
| 9 | position | varchar | 32 | 否 | 否 | 位置 |
| 10 | mode | varchar | 32 | 是 | 否 | 跳转方式 |
| 11 | add | tinyint | 是 | 否 | 是否可增加 | |
| 12 | del | tinyint | 是 | 否 | 是否可删除 | |
| 13 | set | tinyint | 是 | 否 | 是否可修改 | |
| 14 | get | tinyint | 是 | 否 | 是否可查看 | |
| 15 | field_add | text | 65535 | 否 | 否 | 添加字段 |
| 16 | field_set | text | 65535 | 否 | 否 | 修改字段 |
| 17 | field_get | text | 65535 | 否 | 否 | 查询字段 |
| 18 | table_nav_name | varchar | 500 | 否 | 否 | 跨表导航名称 |
| 19 | table_nav | varchar | 500 | 否 | 否 | 跨表导航 |
| 20 | option | text | 65535 | 否 | 否 | 配置 |
| 21 | create_time | timestamp | 是 | 否 | 创建时间 | |
| 22 | update_time | timestamp | 是 | 否 | 更新时间 |
表 4-6-book_mall(图书商城)
| 编号 | 字段名 | 类型 | 长度 | 是否非空 | 是否主键 | 注释 |
| 1 | book_mall_id | int | 是 | 是 | 图书商城ID | |
| 2 | publishing_house | varchar | 64 | 否 | 否 | 出版社 |
| 3 | business_user | int | 否 | 否 | 商家用户 | |
| 4 | author_name | varchar | 64 | 否 | 否 | 作者名称 |
| 5 | old_and_new_degree | varchar | 64 | 否 | 否 | 新旧程度 |
| 6 | hits | int | 是 | 否 | 点击数 | |
| 7 | collect_len | int | 是 | 否 | 收藏数 | |
| 8 | comment_len | int | 是 | 否 | 评论数 | |
| 9 | recommend | int | 是 | 否 | 智能推荐 | |
| 10 | cart_title | varchar | 125 | 否 | 否 | 标题 |
| 11 | cart_img | text | 65535 | 否 | 否 | 封面图 |
| 12 | cart_description | varchar | 255 | 否 | 否 | 描述 |
| 13 | cart_price_ago | double | 是 | 否 | 原价 | |
| 14 | cart_price | double | 是 | 否 | 卖价 | |
| 15 | cart_inventory | int | 是 | 否 | 商品库存 | |
| 16 | cart_type | varchar | 64 | 是 | 否 | 商品分类 |
| 17 | cart_content | longtext | 4294967295 | 否 | 否 | 正文 |
| 18 | cart_img_1 | text | 65535 | 否 | 否 | 主图1 |
| 19 | cart_img_2 | text | 65535 | 否 | 否 | 主图2 |
| 20 | cart_img_3 | text | 65535 | 否 | 否 | 主图3 |
| 21 | cart_img_4 | text | 65535 | 否 | 否 | 主图4 |
| 22 | cart_img_5 | text | 65535 | 否 | 否 | 主图5 |
| 23 | create_time | datetime | 是 | 否 | 创建时间 | |
| 24 | update_time | timestamp | 是 | 否 | 更新时间 |
表 4-7-business_user(商家用户)
| 编号 | 字段名 | 类型 | 长度 | 是否非空 | 是否主键 | 注释 |
| 1 | business_user_id | int | 是 | 是 | 商家用户ID | |
| 2 | merchant_name | varchar | 64 | 否 | 否 | 商家名称 |
| 3 | business_address | varchar | 64 | 否 | 否 | 商家地址 |
| 4 | responsible_personnel | varchar | 64 | 否 | 否 | 负责人员 |
| 5 | mobile_phone_number | varchar | 16 | 否 | 否 | 手机号码 |
| 6 | examine_state | varchar | 16 | 是 | 否 | 审核状态 |
| 7 | user_id | int | 是 | 否 | 用户ID | |
| 8 | create_time | datetime | 是 | 否 | 创建时间 | |
| 9 | update_time | timestamp | 是 | 否 | 更新时间 |
表 4-8-cart(购物车)
| 编号 | 字段名 | 类型 | 长度 | 是否非空 | 是否主键 | 注释 |
| 1 | cart_id | int | 是 | 是 | 购物车ID | |
| 2 | title | varchar | 64 | 否 | 否 | 标题 |
| 3 | img | varchar | 255 | 是 | 否 | 图片 |
| 4 | user_id | int | 是 | 否 | 用户ID | |
| 5 | create_time | timestamp | 是 | 否 | 创建时间 | |
| 6 | update_time | timestamp | 是 | 否 | 更新时间 | |
| 7 | state | int | 是 | 否 | 状态:使用中,已失效 | |
| 8 | price | double | 是 | 否 | 单价 | |
| 9 | price_ago | double | 是 | 否 | 原价 | |
| 10 | price_count | double | 是 | 否 | 总价 | |
| 11 | num | int | 是 | 否 | 数量 | |
| 12 | goods_id | mediumint | 是 | 是 | 商品id | |
| 13 | type | varchar | 64 | 是 | 否 | 商品分类 |
| 14 | description | varchar | 255 | 否 | 否 | 描述 |
表 4-9-code_token(验证码)
| 编号 | 字段名 | 类型 | 长度 | 是否非空 | 是否主键 | 注释 |
| 1 | code_token_id | int | 是 | 是 | 验证码ID | |
| 2 | token | varchar | 255 | 否 | 否 | 令牌 |
| 3 | code | varchar | 255 | 否 | 否 | 验证码 |
| 4 | expire_time | timestamp | 是 | 否 | 失效时间 | |
| 5 | create_time | timestamp | 是 | 否 | 创建时间 | |
| 6 | update_time | timestamp | 是 | 否 | 更新时间 |
表 4-10-collect(收藏)
| 编号 | 字段名 | 类型 | 长度 | 是否非空 | 是否主键 | 注释 |
| 1 | collect_id | int | 是 | 是 | 收藏ID | |
| 2 | user_id | int | 是 | 是 | 收藏人ID | |
| 3 | source_table | varchar | 255 | 否 | 否 | 来源表 |
| 4 | source_field | varchar | 255 | 否 | 否 | 来源字段 |
| 5 | source_id | int | 是 | 否 | 来源ID | |
| 6 | title | varchar | 255 | 否 | 否 | 标题 |
| 7 | img | varchar | 255 | 否 | 否 | 封面 |
| 8 | create_time | timestamp | 是 | 否 | 创建时间 | |
| 9 | update_time | timestamp | 是 | 否 | 更新时间 |
表 4-11-comment(评论)
| 编号 | 字段名 | 类型 | 长度 | 是否非空 | 是否主键 | 注释 |
| 1 | comment_id | int | 是 | 是 | 评论ID | |
| 2 | user_id | int | 是 | 是 | 评论人ID | |
| 3 | reply_to_id | int | 是 | 否 | 回复评论ID | |
| 4 | content | longtext | 4294967295 | 否 | 否 | 内容 |
| 5 | nickname | varchar | 255 | 否 | 否 | 昵称 |
| 6 | avatar | varchar | 255 | 否 | 否 | 头像地址 |
| 7 | create_time | timestamp | 是 | 否 | 创建时间 | |
| 8 | update_time | timestamp | 是 | 否 | 更新时间 | |
| 9 | source_table | varchar | 255 | 否 | 否 | 来源表 |
| 10 | source_field | varchar | 255 | 否 | 否 | 来源字段 |
| 11 | source_id | int | 是 | 否 | 来源ID |
表 4-12-goods(商品信息)
| 编号 | 字段名 | 类型 | 长度 | 是否非空 | 是否主键 | 注释 |
| 1 | goods_id | mediumint | 是 | 是 | 产品ID | |
| 2 | title | varchar | 125 | 否 | 否 | 标题 |
| 3 | img | text | 65535 | 否 | 否 | 封面图:用于显示于产品列表页 |
| 4 | description | varchar | 255 | 否 | 否 | 描述 |
| 5 | price_ago | double | 是 | 否 | 原价 | |
| 6 | price | double | 是 | 否 | 卖价 | |
| 7 | sales | int | 是 | 否 | 销量 | |
| 8 | inventory | int | 是 | 否 | 商品库存 | |
| 9 | type | varchar | 64 | 是 | 否 | 商品分类 |
| 10 | hits | int | 是 | 否 | 点击量 | |
| 11 | content | longtext | 4294967295 | 否 | 否 | 正文 |
| 12 | img_1 | text | 65535 | 否 | 否 | 主图1 |
| 13 | img_2 | text | 65535 | 否 | 否 | 主图2 |
| 14 | img_3 | text | 65535 | 否 | 否 | 主图3 |
| 15 | img_4 | text | 65535 | 否 | 否 | 主图4 |
| 16 | img_5 | text | 65535 | 否 | 否 | 主图5 |
| 17 | create_time | timestamp | 是 | 否 | 创建时间 | |
| 18 | update_time | timestamp | 是 | 否 | 更新时间 | |
| 19 | customize_field | text | 65535 | 否 | 否 | 自定义字段 |
| 20 | source_table | varchar | 255 | 否 | 否 | 来源表 |
| 21 | source_field | varchar | 255 | 否 | 否 | 来源字段 |
| 22 | source_id | int | 是 | 否 | 来源ID | |
| 23 | user_id | int | 否 | 否 | 添加人 |
表 4-13-goods_type(商品类型)
| 编号 | 字段名 | 类型 | 长度 | 是否非空 | 是否主键 | 注释 |
| 1 | type_id | int | 是 | 是 | 商品分类ID | |
| 2 | father_id | smallint | 是 | 否 | 上级分类ID | |
| 3 | name | varchar | 255 | 否 | 否 | 商品名称 |
| 4 | desc | varchar | 255 | 否 | 否 | 描述 |
| 5 | icon | varchar | 255 | 否 | 否 | 图标 |
| 6 | source_table | varchar | 255 | 否 | 否 | 来源表 |
| 7 | source_field | varchar | 255 | 否 | 否 | 来源字段 |
| 8 | create_time | timestamp | 是 | 否 | 创建时间 | |
| 9 | update_time | timestamp | 是 | 否 | 更新时间 |
表 4-14-hits(用户点击)
| 编号 | 字段名 | 类型 | 长度 | 是否非空 | 是否主键 | 注释 |
| 1 | hits_id | int | 是 | 是 | 点赞ID | |
| 2 | user_id | int | 是 | 否 | 点赞人 | |
| 3 | create_time | timestamp | 是 | 否 | 创建时间 | |
| 4 | update_time | timestamp | 是 | 否 | 更新时间 | |
| 5 | source_table | varchar | 255 | 否 | 否 | 来源表 |
| 6 | source_field | varchar | 255 | 否 | 否 | 来源字段 |
| 7 | source_id | int | 是 | 否 | 来源ID |
表 4-15-logistics_delivery(物流配送)
| 编号 | 字段名 | 类型 | 长度 | 是否非空 | 是否主键 | 注释 |
| 1 | logistics_delivery_id | int | 是 | 是 | 物流配送ID | |
| 2 | order_number | varchar | 64 | 否 | 否 | 订单号 |
| 3 | product_name | varchar | 64 | 否 | 否 | 商品名称 |
| 4 | purchase_quantity | varchar | 64 | 否 | 否 | 购买数量 |
| 5 | total_transaction_amount | double | 否 | 否 | 交易总额 | |
| 6 | the_date_of_issuance | date | 否 | 否 | 发货日期 | |
| 7 | delivery_number | varchar | 30 | 否 | 否 | 配送订单 |
| 8 | ordinary_users | int | 否 | 否 | 普通用户 | |
| 9 | shipping_address | varchar | 64 | 否 | 否 | 收货地址 |
| 10 | delivery_status | varchar | 64 | 否 | 否 | 配送状态 |
| 11 | signing_status | varchar | 64 | 否 | 否 | 签收状态 |
| 12 | recommend | int | 是 | 否 | 智能推荐 | |
| 13 | contact_name | varchar | 255 | 否 | 否 | 联系人名字 |
| 14 | merchant_id | int | 否 | 否 | 商家id | |
| 15 | create_time | datetime | 是 | 否 | 创建时间 | |
| 16 | update_time | timestamp | 是 | 否 | 更新时间 |
表 4-16-notice(公告)
| 编号 | 字段名 | 类型 | 长度 | 是否非空 | 是否主键 | 注释 |
| 1 | notice_id | mediumint | 是 | 是 | 公告ID | |
| 2 | title | varchar | 125 | 是 | 否 | 标题 |
| 3 | content | longtext | 4294967295 | 否 | 否 | 正文 |
| 4 | create_time | timestamp | 是 | 否 | 创建时间 | |
| 5 | update_time | timestamp | 是 | 否 | 更新时间 |
表 4-17-online_feedback(在线反馈)
| 编号 | 字段名 | 类型 | 长度 | 是否非空 | 是否主键 | 注释 |
| 1 | online_feedback_id | int | 是 | 是 | 在线反馈ID | |
| 2 | title_name | varchar | 64 | 否 | 否 | 标题名称 |
| 3 | type_of_feedback | varchar | 64 | 否 | 否 | 反馈类型 |
| 4 | feedback_user | int | 否 | 否 | 反馈用户 | |
| 5 | feedback_date | date | 否 | 否 | 反馈日期 | |
| 6 | feedback_content | text | 65535 | 否 | 否 | 反馈内容 |
| 7 | examine_state | varchar | 16 | 是 | 否 | 审核状态 |
| 8 | examine_reply | varchar | 16 | 否 | 否 | 审核回复 |
| 9 | create_time | datetime | 是 | 否 | 创建时间 | |
| 10 | update_time | timestamp | 是 | 否 | 更新时间 |
表 4-18-order(订单)
| 编号 | 字段名 | 类型 | 长度 | 是否非空 | 是否主键 | 注释 |
| 1 | order_id | int | 是 | 是 | 订单ID | |
| 2 | order_number | varchar | 64 | 否 | 否 | 订单号 |
| 3 | goods_id | mediumint | 是 | 是 | 商品ID | |
| 4 | title | varchar | 255 | 否 | 否 | 商品标题 |
| 5 | img | varchar | 255 | 否 | 否 | 商品图片 |
| 6 | price | double | 是 | 否 | 价格 | |
| 7 | price_ago | double | 是 | 否 | 原价 | |
| 8 | num | int | 是 | 否 | 数量 | |
| 9 | price_count | double | 是 | 否 | 总价 | |
| 10 | norms | varchar | 255 | 否 | 否 | 规格 |
| 11 | type | varchar | 64 | 是 | 否 | 商品分类 |
| 12 | contact_name | varchar | 32 | 否 | 否 | 联系人姓名 |
| 13 | contact_email | varchar | 125 | 否 | 否 | 联系人邮箱 |
| 14 | contact_phone | varchar | 11 | 否 | 否 | 联系人手机 |
| 15 | contact_address | varchar | 255 | 否 | 否 | 收件地址 |
| 16 | postal_code | varchar | 9 | 否 | 否 | 邮政编码 |
| 17 | user_id | int | 是 | 否 | 买家ID | |
| 18 | merchant_id | mediumint | 是 | 否 | 商家ID | |
| 19 | create_time | timestamp | 是 | 否 | 创建时间 | |
| 20 | update_time | timestamp | 是 | 否 | 更新时间 | |
| 21 | description | varchar | 255 | 否 | 否 | 描述 |
| 22 | state | varchar | 16 | 是 | 否 | 订单状态:待付款,待发货,待签收,已签收,待退款,已退款,已拒绝,已完成 |
| 23 | remark | text | 65535 | 否 | 否 | 订单备注 |
| 24 | delivery_state | varchar | 16 | 否 | 否 | 发货状态:未配送,已配送 |
| 25 | vip_discount | double | 否 | 否 | 折扣 |
表 4-19-ordinary_user(普通用户)
| 编号 | 字段名 | 类型 | 长度 | 是否非空 | 是否主键 | 注释 |
| 1 | ordinary_user_id | int | 是 | 是 | 普通用户ID | |
| 2 | user_name | varchar | 64 | 否 | 否 | 用户姓名 |
| 3 | user_gender | varchar | 64 | 否 | 否 | 用户性别 |
| 4 | user_age | varchar | 64 | 否 | 否 | 用户年龄 |
| 5 | examine_state | varchar | 16 | 是 | 否 | 审核状态 |
| 6 | user_id | int | 是 | 否 | 用户ID | |
| 7 | create_time | datetime | 是 | 否 | 创建时间 | |
| 8 | update_time | timestamp | 是 | 否 | 更新时间 |
表 4-20-praise(点赞)
| 编号 | 字段名 | 类型 | 长度 | 是否非空 | 是否主键 | 注释 |
| 1 | praise_id | int | 是 | 是 | 点赞ID | |
| 2 | user_id | int | 是 | 是 | 点赞人 | |
| 3 | create_time | timestamp | 是 | 否 | 创建时间 | |
| 4 | update_time | timestamp | 是 | 否 | 更新时间 | |
| 5 | source_table | varchar | 255 | 否 | 否 | 来源表 |
| 6 | source_field | varchar | 255 | 否 | 否 | 来源字段 |
| 7 | source_id | int | 是 | 否 | 来源ID | |
| 8 | status | tinyint | 是 | 否 | 点赞状态:1为点赞,0已取消 |
表 4-21-schedule(日程管理)
| 编号 | 字段名 | 类型 | 长度 | 是否非空 | 是否主键 | 注释 |
| 1 | schedule_id | smallint | 是 | 是 | 日程ID | |
| 2 | content | varchar | 255 | 否 | 否 | 日程内容 |
| 3 | scheduled_time | datetime | 否 | 否 | 计划时间 | |
| 4 | user_id | int | 是 | 否 | 用户ID | |
| 5 | create_time | datetime | 否 | 否 | 创建时间 | |
| 6 | update_time | datetime | 否 | 否 | 更新时间 |
表 4-22-score(评分)
| 编号 | 字段名 | 类型 | 长度 | 是否非空 | 是否主键 | 注释 |
| 1 | score_id | int | 是 | 是 | 评分ID | |
| 2 | user_id | int | 是 | 否 | 评分人 | |
| 3 | nickname | varchar | 64 | 否 | 否 | 昵称 |
| 4 | score_num | double | 是 | 否 | 评分 | |
| 5 | create_time | timestamp | 是 | 否 | 创建时间 | |
| 6 | update_time | timestamp | 是 | 否 | 更新时间 | |
| 7 | source_table | varchar | 255 | 否 | 否 | 来源表 |
| 8 | source_field | varchar | 255 | 否 | 否 | 来源字段 |
| 9 | source_id | int | 是 | 否 | 来源ID |
表 4-23-slides(轮播图)
| 编号 | 字段名 | 类型 | 长度 | 是否非空 | 是否主键 | 注释 |
| 1 | slides_id | int | 是 | 是 | 轮播图ID | |
| 2 | title | varchar | 64 | 否 | 否 | 标题 |
| 3 | content | varchar | 255 | 否 | 否 | 内容 |
| 4 | url | varchar | 255 | 否 | 否 | 链接 |
| 5 | img | varchar | 255 | 否 | 否 | 轮播图 |
| 6 | hits | int | 是 | 否 | 点击量 | |
| 7 | create_time | timestamp | 是 | 否 | 创建时间 | |
| 8 | update_time | timestamp | 是 | 否 | 更新时间 |
表 4-24-upload(文件上传)
| 编号 | 字段名 | 类型 | 长度 | 是否非空 | 是否主键 | 注释 |
| 1 | upload_id | int | 是 | 是 | 上传ID | |
| 2 | name | varchar | 64 | 否 | 否 | 文件名 |
| 3 | path | varchar | 255 | 否 | 否 | 访问路径 |
| 4 | file | varchar | 255 | 否 | 否 | 文件路径 |
| 5 | display | varchar | 255 | 否 | 否 | 显示顺序 |
| 6 | father_id | int | 否 | 否 | 父级ID | |
| 7 | dir | varchar | 255 | 否 | 否 | 文件夹 |
| 8 | type | varchar | 32 | 否 | 否 | 文件类型 |
表 4-25-user(用户账户)
| 编号 | 字段名 | 类型 | 长度 | 是否非空 | 是否主键 | 注释 |
| 1 | user_id | int | 是 | 是 | 用户ID | |
| 2 | state | smallint | 是 | 否 | 账户状态:(1可用|2异常|3已冻结|4已注销) | |
| 3 | user_group | varchar | 32 | 否 | 否 | 所在用户组 |
| 4 | login_time | timestamp | 是 | 否 | 上次登录时间 | |
| 5 | phone | varchar | 11 | 否 | 否 | 手机号码 |
| 6 | phone_state | smallint | 是 | 否 | 手机认证:(0未认证|1审核中|2已认证) | |
| 7 | username | varchar | 16 | 是 | 否 | 用户名 |
| 8 | nickname | varchar | 16 | 否 | 否 | 昵称 |
| 9 | password | varchar | 64 | 是 | 否 | 密码 |
| 10 | | varchar | 64 | 否 | 否 | 邮箱 |
| 11 | email_state | smallint | 是 | 否 | 邮箱认证:(0未认证|1审核中|2已认证) | |
| 12 | avatar | varchar | 255 | 否 | 否 | 头像地址 |
| 13 | open_id | varchar | 255 | 否 | 否 | 针对获取用户信息字段 |
| 14 | create_time | timestamp | 是 | 否 | 创建时间 |
表 4-26-user_group(用户组)
| 编号 | 字段名 | 类型 | 长度 | 是否非空 | 是否主键 | 注释 |
| 1 | group_id | mediumint | 是 | 是 | 用户组ID | |
| 2 | display | smallint | 是 | 否 | 显示顺序 | |
| 3 | name | varchar | 16 | 是 | 否 | 名称 |
| 4 | description | varchar | 255 | 否 | 否 | 描述 |
| 5 | source_table | varchar | 255 | 否 | 否 | 来源表 |
| 6 | source_field | varchar | 255 | 否 | 否 | 来源字段 |
| 7 | source_id | int | 是 | 否 | 来源ID | |
| 8 | register | smallint | 否 | 否 | 注册位置 | |
| 9 | create_time | timestamp | 是 | 否 | 创建时间 | |
| 10 | update_time | timestamp | 是 | 否 | 更新时间 |
第五章 校园二手书交易平台详细设计与实现
校园二手书交易平台的详细设计与实现主要是根据前面的校园二手书交易平台的需求分析和校园二手书交易平台的总体设计来设计页面并实现业务逻辑。主要从校园二手书交易平台界面实现、业务逻辑实现这两部分进行介绍。
5.1前端首页模块
用户登录后,进入首页界面,首页包括轮播图、导航栏、在线反馈入口以及图书商城等内容。用户可以通过首页快速访问各个功能板块,并查看平台的推荐内容。前台首页模块展示如下图所示。

图 5-1前台首页模块图
5.2用户注册模块
不是校园二手书交易平台中正式用户的是可以在线进行注册的,当填写上自己的账号+设置密码+确认密码+昵称+邮箱+手机号+身份+用户姓名+用户性别等信息后再点击“注册”按钮后将会先验证输入的有没有空数据,再次验证密码和确认密码是否是一样的,最后验证输入的账户名和数据库表中已经注册的账户名是否重复,只有都验证没问题后即可用户注册成功。其用户注册模块展示如下图所示。

图 5-2注册模块图
5.3登录模块
校园二手书交易平台中的前台上注册后的用户是可以通过自己的用户名+密码进行登录的,当用户输入完整的自己的用户名+密码信息并点击“登录”按钮后,将会首先验证输入的有没有空数据,再次验证输入的用户名+密码和数据库中当前保存的用户信息是否一致,只有在一致后将会登录成功并自动跳转到校园二手书交易平台的首页中,否则将会提示相应错误信息,登录模块如下图所示。

图 5-3登录模块图
5.4前端普通用户功能模块
5.4.1在线反馈模块
用户可以通过在线反馈功能,选择反馈类型、填写反馈内容以及指定反馈日期,提交反馈信息给平台管理团队。用户的反馈有助于平台改进服务和功能。如下图所示:

图 5-4在线反馈模块图
5.4.2图书商城模块
用户可以在图书商城中查看图书的详细信息,如价格、库存、销量等。平台根据用户的购买历史进行喜好推荐,并按用户购买的类型进行图书排序。用户还可以将感兴趣的图书加入购物车、进行立即购买、咨询客服、点赞、收藏和评论。如下图所示。

图 5-5图书商城模块图
5.4.3购物车模块
用户可以将喜欢的图书添加到购物车中,方便后续批量购买。购物车中会显示商品的基本信息、数量、总价等,用户可以在结算时修改商品信息或删除不需要的商品。如下图所示。

图 5-6购物车模块图
5.4.4我的-我的订单模块
用户可以在“我的订单”模块中查看订单的详细信息,查询订单状态,包括待付款、已付款、已取消的订单,进行订单操作或申请取消订单。如下图所示。

图 5-7我的-我的订单模块图
5.5后端商家用户功能模块
5.5.1后台首页模块
商家用户登录后台后,可以查看商品销售金额和销售数量的统计信息,帮助其了解店铺经营状况。同时,商家用户还可以修改个人资料。如下图所示。

图 5-8后台首页模块图
5.5.2商城管理-图书商城模块
商家可以对图书商城进行管理,包括查看商品详情、用户评论、以及对商品信息进行增删改查等操作。商家可以调整商品信息以提升销量。图书商城添加模块如下图所示。

图 5-9图书商城商品添加模块图
5.6后端管理员功能模块
5.6.1后台首页模块
管理员通过后台首页查看平台的商品销售金额统计和商品销售数量统计,掌握平台的整体运营状况。管理员还可以修改个人资料,确保信息更新。如下所示。

图 5-10后台首页模块图
5.6.2系统用户模块
管理员可以对系统中的不同用户角色进行管理,包括普通用户、商家用户和其他管理员。管理员可以审核商家用户的注册账户,增删改查用户信息,确保平台的正常运营。用户管理流程图如下所示。

图 5-11用户管理流程图
系统用户模块如下图所示。

图 5-12系统用户模块图
5.6.3在线反馈管理模块
管理员可以查看用户提交的反馈信息,进行审核、查询、重置、删除或添加新的反馈处理内容。管理员的职责是确保反馈问题得到及时处理,改善用户体验。如下图所示。

图 5-13审核在线反馈模块图
5.6.4系统管理模块
管理员可以管理平台的轮播图内容,查看、增删改查轮播图的信息,确保平台首页展示内容的更新和准确性。如下图所示。

图 5-14轮播图管理模块图
5.6.5商城管理模块
管理员负责管理图书商城,包括查看商品详情、用户评论,以及对商品信息进行增删改查等操作。管理员还可以管理商品的分类列表、订单列表和订单配送,确保平台的商品展示和订单流程顺畅。图书商城管理模块如下图所示。

图 5-15图书商城模块图
第六章 系统测试
6.1系统测试的目的
测试的主要目的是确保系统的功能和性能满足预期的需求,同时识别和修复潜在的缺陷。通过系统测试,可以验证各个功能模块的正确性和稳定性,确保系统在不同使用场景下的表现符合设计要求。测试目的包括确认系统功能的完整性、验证数据处理的准确性、评估系统的性能和安全性。测试还可以提高用户满意度,保证用户在使用系统时获得流畅和可靠的体验。通过全面的测试,可以降低后期维护成本,减少系统上线后出现故障的风险,从而保障系统的长期稳定运行。
6.2测试方法
在本系统中,测试方法主要依赖于测试用例的设计与执行。测试用例是根据系统需求文档编写的,覆盖所有功能模块及其边界情况。每个测试用例包含输入数据、预期结果和实际结果的对比,以验证系统的功能是否按预期工作。
常见的测试用例包括功能测试用例、边界测试用例和异常测试用例。功能测试用例针对系统的各项功能进行验证;边界测试用例则侧重于输入数据的边界条件,验证系统在极端情况下是否能够稳定运行;异常测试用例则用于验证系统在处理错误输入或异常情况时的反应。本文选择功能测试用例进行系统测试。
在测试执行过程中,记录每个用例的执行结果,并根据实际结果与预期结果的对比,判断系统是否存在缺陷。通过系统化的测试用例执行,可以有效提高测试的覆盖率和效率,为系统的最终上线提供保障。
6.3测试用例
6.3.1用户登录功能测试
表6-1 用户登录功能测试表
| 用例名称 | 用户登录系统 |
| 目的 | 测试用户通过正确的用户名和密码可否登录功能 |
| 前提 | 未登录的情况下 |
| 测试流程 | 1) 进入登录页面 2) 输入正确的用户名和密码 |
| 预期结果 | 用户名和密码正确的时候,跳转到登录成功界面,反之则显示错误信息,提示重新输入 |
| 实际结果 | 实际结果与预期结果一致 |
6.3.2创建数据测试
在系统中,创建功能也是基础功能之一,因此创建功能的测试很有代表性。在此章节主要列举在创建时各种情况下系统结果的测试。由于系统涉及创建功能操作过多,因此将多处统称创建功能。
创建数据用例如表6-2 所示。
表6-2 创建数据测试用例
| 测试用例编号 | YL_05 | |
| 测试用例名称 | 系统使用者进行创建数据 | |
| 测试用例描述 | 使用者输入要创建的数据 | |
| 系统入口 | 浏览器 | |
| 步骤 | 预期结果 | 实际结果 |
| 输入完整并且格式正确的数据 | 提示“创建成功”,并显示所有数据 | 预期结果 |
| 核心位置数据但非必要位置不输入数据 | 提示“创建成功”,并显示所有数据 | 预期结果 |
| 核心数据位置不输入数据 | 提示“创建失败” | 预期结果 |
6.3.3修改数据测试
在系统中,修改功能是系统主要实现功能,因此修改功能的测试很有代表性。在此章节主要列举在修改时各种情况下系统结果的测试。由于系统涉及修改功能操作过多,因此将多处数据表记录修改和状态修改统称修改功能。
修改数据用例如表6-3所示。
表6-3 修改数据测试用例
| 测试用例编号 | YL_06 | |
| 测试用例名称 | 系统使用者进行修改数据 | |
| 测试用例描述 | 使用者对可修改的数据项进行修改 | |
| 系统入口 | 浏览器 | |
| 步骤 | 预期结果 | 实际结果 |
| 将现有数据修改成正确的数据 | 提示“修改成功”,并显示所有数据 | 预期结果 |
| 将现有数据修改成错误的数据 | 提示“修改失败” | 预期结果 |
6.3.4查询数据测试
在系统中,查询功能是使用系统使用最多也是最基础的功能,因此查询功能的测试很有代表性。在此章节主要列举在查询时各种情况下系统结果的测试。
查询数据用例如表6-4所示。
表6-4 查询数据测试用例
| 测试用例编号 | YL_05 | |
| 测试用例名称 | 系统使用者进行查询数据 | |
| 测试用例描述 | 全部查询以及输入关键词查询 | |
| 系统入口 | 浏览器 | |
| 步骤 | 预期结果 | 实际结果 |
| 界面自动查询全部 | 显示对应所有记录 | 预期结果 |
| 输入已存在且能匹配成功的关键字 | 显示所查询到的数据 | 预期结果 |
| 输入不存在的关键字 | 显示数据界面为空 | 预期结果 |
6.4测试结果
在本次测试的过程主要针对所有功能下的添加操作,修改操作和删除操作,并以真实数据一一进行相关功能项目的输入,最终能够保证每个项目涉及的功能都能够正常运行,因此能够保证本次设计的,已实现的功能能够正常运行并且相关数据库的信息也同样保证正确。
结 论
经过系统测试,校园二手书交易平台的各项功能得到了全面验证。测试结果表明,系统在不同使用场景下能够稳定运行,功能和性能均达到了预期设计要求。特别是在数据创建、修改以及查询等核心功能上,系统展现出了良好的稳定性和准确性。
在测试过程中,发现了少量潜在缺陷,并及时进行了修复。这些修复进一步提升了系统的可靠性和用户体验。通过执行全面的测试用例,确保了系统的测试覆盖率达到了较高水平,为最终上线提供了坚实保障。
总体而言,本次系统测试圆满完成。校园二手书交易平台的功能和性能均达到了预期目标,为后续的开发和维护打下了坚实基础。该模块将在实际应用中发挥出色的表现,为用户提供高效、便捷的资源管理服务。
参考文献
- 陈芳. 基于MySQL数据库的数据录入系统设计研究 [J]. 科技资讯, 2024, 22 (20): 35-37.
- 黎青霞. Node. js在Web开发中的应用研究 [J]. 信息记录材料, 2024, 25 (10): 91-93+96.
- 刘瑶. 安全代理视域下MySQL数据库防护技术 [J]. 中国高新科技, 2024, (18): 32-34.
- 庞敏. MySQL数据库的数据安全应用设计技术研究 [J]. 数字通信世界, 2024, (09): 25-27.
- 李淑玲,朱彤. 基于Node.js技术的在线测试系统设计方案 [J]. 科技资讯, 2023, 21 (19): 35-38.
- 邓杰海,刘薇,汤小燕. 基于Node.js的开源架构Electron赋能前端开发 [J]. 现代计算机, 2023, 29 (16): 87-92.
- 凌杰. Node.js后端全程实战[M]. 人民邮电出版社: 202305. 371.
- 赵率宏. 基于Node.js的ORM框架研究与实现[D]. 西南科技大学, 2023.
- 唐榜. 基于Node.js的Web服务端框架研究与实现[D]. 西南科技大学, 2021.
- 王仡捷. 基于Node.JS技术的高并发网络应用架构的设计与实现 [J]. 通化师范学院学报, 2020, 41 (04): 64-67.
- Daniel B . Modern Full-Stack React Projects:Build, maintain, and deploy modern web apps using MongoDB, Express, React, and Node.js[M]. Packt Publishing Limited: 2024-06-07.
- Jamie C . Learn SQL using MySQL in One Day and Learn It Well:SQL for beginners with Hands-on Project[M]. Packt Publishing Limited: 2024-04-26. DOI:10.0000/9781836205661.
- Unraveling the Mysteries: Celadonsoft Sheds Light on JavaScript vs. Node.js Distinctions [J]. M2 Presswire, 2024,
- 赵俊杰,葛敬军,朱文婷. 基于微信小程序的校园二手书交易平台的设计与实现 [J]. 科技与创新, 2024, (09): 7-11+15.
- 孙丽,王皓,戴璐,等. 大学校园二手交易平台构建与运营——以E大学“花梨闲转”微信小程序为例 [J]. 科技与创新, 2024, (04): 12-16.
- 唐瑛. 服务设计思维下校园二手书籍交易平台设计研究 [J]. 大众文艺, 2023, (23): 13-15.
- 殷梅雨,肖月,周慧珍. 基于“互联网+”的校园二手交易平台发展对策研究 [J]. 现代商贸工业, 2023, 44 (23): 23-25.
- 曹振兴,刘亚娇,邹敏,等. 绿色校园背景下的校园二手交易平台 [J]. 数字通信世界, 2023, (01): 75-77.
- 张柱,宋存进,蒋乐,等. 基于微信小程序校园二手交易平台设计与开发 [J]. 电脑编程技巧与维护, 2022, (12): 59-61+142.
- 陈怡婧,郑晓溪,李芳. 基于微信云开发的校园二手交易平台小程序的设计与实现 [J]. 电脑知识与技术, 2022, 18 (32): 51-54.
致 谢
校园二手书交易平台设计与实现工作已结束,虽然过程中充满挑战,但内心充满自豪和满足。感谢大学四年间教导我的所有老师,他们的专业知识与人生智慧让我成长为能独立完成系统的学生。特别感谢指导老师,他耐心解答疑惑,引导我解决问题,提升自主解决能力。室友和同学们的宝贵建议和支持也让我取得长足进步。未来,我将继续努力追求卓越,不辜负所学所悟和老师期望。坚信坚定信念和不懈努力,未来定能取得更辉煌成就。期待更美好未来!
校园二手书交易平台设计与实现不仅是技术挑战,挫折和困难是成长的垫脚石,让我更深入理解问题,精确找到解决方案。每次解决问题,都感到满足和自豪。
对于未来,我充满期待和信心。无论道路多崎岖,只要保持坚定信念,持续努力,定能取得更大成就。期待将知识和技能运用到实际中,为社会做出更大贡献。
最后,感谢所有帮助和支持我的人。你们的教诲、鼓励和支持让我有今天的成就。我会继续努力,不辜负期望,为实现更美好的未来而奋斗。
679

被折叠的 条评论
为什么被折叠?



