摘 要
随着城市化进程的推进,传统社区管理方式在效率、透明度和服务响应速度上的不足日益凸显。例如,信息传递不及时、事务处理依赖人工、居民参与不便等问题普遍存在。为解决这些问题,社区服务平台应运而生。
平台采用Spring Boot框架实现快速开发与灵活部署,结合Spring Security保障数据安全和个人隐私保护。前端使用Vue.js或React提供友好的用户体验,可以满足社区居民、志愿者及管理员的不同需求。该平台集成了多种功能,如社区资讯、公告发布、活动组织与报名、求助需求发布、志愿服务匹配以及反馈评价机制等,为社区成员提供了一个全面的互动交流和资源共享空间。社区居民可以通过平台及时获取最新的社区动态和参与各类活动,同时也能方便地提出求助请求或参与志愿服务。志愿者则能根据自己的技能和时间安排选择合适的项目进行服务。此外,平台还特别设置了资源管理模块,帮助管理员有效管理社区资源,优化资源配置,提高资源使用效率。
本课题的运用不仅解决了传统社区管理中的痛点,还推动了社区向智能化转型,提升了居民的生活质量和社区管理效率。
关键字:社区服务平台;SpringBoot框架;求助需求;志愿服务
Abstract
With the advancement of urbanization, the shortcomings of traditional community management methods in terms of efficiency, transparency, and service response speed are becoming increasingly prominent. For example, problems such as untimely information transmission, reliance on manual transaction processing, and inconvenience in resident participation are commonly present. To address these issues, community service platforms have emerged.
The platform adopts the Spring Boot framework for rapid development and flexible deployment, combined with Spring Security to ensure data security and personal privacy protection. The front-end uses Vue.js or React to provide a user-friendly experience that can meet the different needs of community residents, volunteers, and administrators. This platform integrates multiple functions, such as community information, announcement publishing, event organization and registration, help seeking demand publishing, volunteer service matching, and feedback evaluation mechanism, providing a comprehensive interactive communication and resource sharing space for community members. Community residents can obtain the latest community updates and participate in various activities through the platform in a timely manner, while also being able to easily request help or participate in volunteer services. Volunteers can choose suitable projects to serve based on their skills and schedule. In addition, the platform has specially set up a resource management module to help administrators effectively manage community resources, optimize resource allocation, and improve resource utilization efficiency.
The application of this project not only solves the pain points in traditional community management, but also promotes the transformation of communities towards intelligence, improves the quality of life of residents, and enhances the efficiency of community management.
Keywords: Community service platform; SpringBoot framework; Request for help; Volunteer Service
目录
第1章
绪论
1.1 项目背景与意义
1.1.1 研究背景
随着城市化进程的加快和社会经济的发展,社区作为城市的基本单元,其管理和服务面临着新的挑战和机遇。传统的社区管理模式通常依赖于人工操作和纸质记录,这种方式不仅效率低下,而且信息透明度低、响应速度慢、居民参与度不高。往往需要耗费大量的人力物力,并且难以保证服务质量的一致性和及时性[1]。随着信息技术的发展,尤其是互联网技术和智能设备的普及,居民对于生活便捷性的要求也越来越高。更加希望能够通过在线的社区服务平台快速获取社区信息、提交服务请求并得到及时反馈,同时希望社区能够提供更加个性化、智能化的服务体验[2]。
1.1.2 研究目的意义
社区服务平台主要是利用现代信息技术手段解决传统社区管理中的痛点,实现社区管理和服务的智能化升级。通过数字化管理和自动化流程,减少人工干预,提高工作效率,使得社区管理者能够更专注于服务质量和居民满意度的提升[3]。为居民提供一个透明的信息平台,使他们能够及时了解社区动态、服务进度等重要信息,增强居民对社区管理的信任感。提供便捷的在线服务功能,如求助需求、志愿服务等,极大地方便了居民的生活,提升了居住体验。通过高效的沟通机制和互动平台,增进居民与管理者之间的交流,鼓励居民积极参与社区建设,共同营造和谐美好的生活环境[4]。
总体而言,社区服务平台不仅解决了传统社区管理模式中的诸多不足,还通过技术创新推动了社区服务模式的转型升级,具有重要的现实意义和社会价值。
1.2.1国外研究现状
国外智慧社区的研究和建设已经取得了显著进展,尤其是在欧美等发达国家和地区。国外智慧社区的发展往往得到政府的支持,并且由社区主导,结合企业、非营利组织及居民共同参与[5]。例如,欧盟通过各种项目和资金支持智慧城市和智慧社区的建设在技术方面,国外智慧社区的研究主要集中在智能交通、智能环保、智能医疗等领域。这些技术的应用旨在实现资源的智能化管理和优化,提高生活质量。国外智慧社区建设特别强调居民的积极参与和资源共享。通过鼓励社区成员参与到社区规划和发展中,可以更好地满足他们的需求,促进社区内部资源的最大化利用[6]。有许多成功的案例展示了智慧社区如何改善居民的生活质量。例如,在北欧国家,一些社区采用了先进的节能技术和智能家居解决方案,不仅提高了居住舒适度,还降低了生活成本。
国外智慧社区的发展趋势是多方面的技术创新和社会参与相结合,致力于创建可持续发展的居住环境。这些实践经验为其他国家和地区提供了宝贵的参考。
1.2.2国内研究现状
近年来,政府高度重视智慧社区的建设,并出台了一系列政策措施来支持其发展。例如,“十三五”规划中就提出了要推进智慧城市建设,包括智慧社区在内的多个领域得到了重点支持。许多城市如北京、上海、深圳等都在积极探索和实施智慧社区项目。这些平台主要基于云计算、物联网能等先进技术,旨在为社区居民提供便捷、高效、智能化的服务[7]。以“邻里家”为例,这是一个集成了多种服务功能的智慧社区平台,它提供了包括社区公告、在线报修、生活缴费等多项便民服务。优点在于该平台能够有效整合社区资源,简化了居民的日常生活需求处理流程,提高了物业管理效率和服务质量。然而,不足之处是其覆盖范围有限,可能在一些老旧社区中难以推广使用,因为这些社区可能缺乏必要的硬件设施支持。另一个例子是“智享社区”,这个平台专注于提升社区安全性与居住体验,它的优势在于增强了社区的安全防护能力,并且让居民可以通过手机APP远程控制家中的电器设备,提升了生活的便利性和舒适度。但是,这种高度依赖技术的系统也面临着成本较高和技术维护复杂的问题,尤其是对于老年人或者不擅长使用智能设备的人群来说,可能存在一定的使用门槛[8]。
1.3 主要研究内容
在开发社区服务平台系统时,后端采用了Java作为编程语言,并利用了SpringBoot框架,这使得复杂的业务逻辑和数据操作得以高效完成。与此同时,系统的数据存储和管理通过MySQL数据库实现。结合Vue.js作为前端框架,具有数据绑定和组件化的特点,能够有效地提升用户体验和开发效率。
社区服务平台的主要研究内容涵盖了技术架构设计、功能模块开发、用户体验优化以及安全保障等多个方面。平台可以为社区用户、志愿者以及管理员提供注册登录、权限控制等功能。
第2章开发环境及技术架构
2.1 开发环境
社区服务平台使用Java语言作为主要语言,前端使用Vue.js框架,后端基于SpringBoot框架开发而成,存储数据使用的是使用较为广泛的MySQL数据库。系统所使用的系统开发环境如下表2-1所示。
表2-1系统开发环境
| 操作系统版本: | Win10 |
| 数据库环境: | MySQL5.7 |
| JDK版本: | JDK1.8.0_191 |
| 主要技术: | Springboot2、Apache Tomcat8.5、Webpack 4.0、Vue.js、Element UI、Navicat、bootstrap…… |
| 浏览器: | Chrome |
本系统是基于SpringBoot、Mysql、Vue的前后端完全分离的社区服务平台。
2.2.1 B/S模式
B/S模式,即浏览器/服务器模式,是一种常见的网络应用架构模式。在B/S模式中,用户通过浏览器作为客户端与服务器进行交互。在浏览器/服务器(browser / Server Architecture)系统中,用户只需通过浏览器,就能够轻松地向分布在网络各处的众多服务器发送海量的请求。B/S系统大大地简化了客户端的工作,让用户体验更加便捷。
2.2.2 SpringBoot框架
Spring Boot,作为Spring生态系统中一颗璀璨的明星,以其“约定优于配置”的核心理念,极大地简化了Java应用的开发、部署与管理流程。它并非是对Spring框架的颠覆,而是在其基础上进行了深度封装与优化,旨在快速搭建独立的、生产级别的Spring应用。Spring Boot通过自动配置功能,减少了大量繁琐的配置工作,让开发者能够更加专注于业务逻辑的实现。同时,它集成了众多常用库,如数据库连接池、缓存、消息队列等,为开发者提供了一站式的解决方案。此外,Spring Boot还支持多种部署方式,无论是传统的WAR包部署,还是现代的容器化部署,都能轻松应对。因此,选择Spring Boot作为此系统的开发框架,不仅能够提升开发效率,还能确保系统的稳定性和可维护性。
2.2.3 VUE框架
Vue框架,作为一款风靡前端的JavaScript框架,以其渐进式、组件化的设计理念,为开发者构建高效、灵活的Web界面提供了强大支持。Vue不仅轻量且易于上手,其核心库专注于视图层,使得开发者能够轻松地将Vue集成到现有项目中,实现前后端分离的现代Web应用开发。其响应式的数据绑定和组件系统,让开发者能够高效地管理界面状态和用户交互,同时Vue丰富的生态系统也提供了众多插件和工具,进一步提升了开发效率和应用的性能。社区服务平台中引入Vue作为前端框架,不仅可以优化用户界面的渲染和交互体验,还能通过前后端分离的架构提升系统的可维护性和可扩展性,是构建此系统的理想选择。
第3章需求分析
3.1 可行性分析
通过综合考虑经济、操作、技术等因素,可以对社区服务平台的可行性进行全面评估。这将有助于确定项目的成功概率,并为项目规划提供坚实的基础。
3.1.1 技术可行性分析
Springboot作为目前流行的Java企业级应用开发框架,以其“约定优于配置”的原则,极大地简化了开发流程,降低了技术门槛。同时,结合MyBatis Plus这一强大的ORM框架,可以高效实现数据持久化操作。前端采用Vue框架,不仅提升了用户界面的交互体验,也实现了前后端分离的现代Web架构。MySQL数据库作为后端数据存储,以其高性能和稳定性为系统提供了可靠的数据支持。综上所述,从技术角度来看,该系统的开发具备高度可行性。
3.1.2 经济可行性分析
考虑到Springboot、Vue、MyBatis Plus及MySQL等均为开源技术,无需支付高昂的许可费用,大大降低了系统的开发成本。同时,这些技术拥有广泛的用户群体和成熟的社区支持,便于获取技术支持和资源共享。因此,从经济角度来看,该系统的开发同样具备可行性。
3.1.3 操作可行性分析
系统设计应遵循用户友好原则,确保用户能够轻松上手并高效使用。通过合理的界面布局、直观的操作流程以及详尽的帮助文档,可以大大降低用户的学习成本,提高系统的操作可行性。此外,系统还应具备完善的权限管理和数据安全机制,确保操作的安全性和合规性。
通过对应的功能做了需求分析以后,社区服务平台各角色主要包括的功能说明如下:
一、系统前台主要使用者是社区用户志愿者 ,以下其主要功能描述:
注册登录:社区用户可以填写账号、昵称、邮箱、身份、用户性别、手机等信息进行注册,注册成功后可以登录系统。
1、首页:展示社区公告、社区资讯、留言反馈、社区活动以及志愿服务等功能模块的导航栏,方便用户快速搜索和获取相关信息。
1.1 社区公告:可以点击查看公告,包括标题、内容、发布时间。
1.2 社区资讯:可以在此筛选感兴趣的资讯,可对内容进行点赞、收藏和评论。
1.3 留言反馈:用户可以在此点击进行留言反馈意见的提交。
1.4 社区活动:社区用户在社区活动列表中可以具体查看各类社区举办的活动详情,包括活动编号、活动名称、活动分类、活动时间、地址以及具体参与的志愿者信息,可以对活动进行点赞、收藏和评论操作。
1.5 活动报名:感兴趣的社区居民可以就某个活动下方进行点击“活动报名”按钮,提交具体的社区活动报名申请。
1.6 求助需求:社区用户在遇到突发状况时可以在线发布求助需求,具体编辑求助人信息以及地址详情后发布。
1.7 志愿服务:可以查看所有系统发布的志愿者服务项目详情。
1.8 反馈评价:可以对志愿者服务进行评价反馈操作。
1.9收藏与评论管理:可以点击收藏夹内容查看收藏记录以及查看发布的评论记录。
系统前台社区用户角色用例图如下所示。

图3-1 社区用户角色用例图
2 志愿者首页:展示社区公告、社区资讯、社区活动等信息。
2.1 社区公告:可以点击查看公告,包括标题、内容、发布时间。
2.2 社区资讯:可对资讯内容进行点赞、收藏和评论。
2.3 社区活动:志愿者负责发布所有的社区活动内容,包括活动名称、地点、参与人数等,发布的活动需要管理员后端进行审核。
2.4 志愿服务:志愿者点击此可以进行志愿服务内容的添加、修改和删除操作,新增后的服务需要管理员后端进行审核。
2.5 求助需求:志愿者可以点击查看社区用户发布的求着需求信息进行处理。
2.6 反馈评价:接收社区用户发布的该志愿者服务的反馈评价详情。
2.7 活动报名:点击查看所有社区用户的报名详情进行处理。
系统前台志愿者角色用例图如下所示。

图3-2 志愿者角色用例图
二、系统后台管理员角色的主要功能描述:
登录:管理员账号密码由系统生成,可使用账号密码可进行登录系统后台,使用系统功能进行管理 。
- 管理员后台主页:展示所有的管理员功能权限。
1.1系统用户:管理员管理所有系统用户的信息,并拥有所有的增删查改的权限。
1.2 活动分类管理:将所有的社区活动进行分类管理。
1.3 社区活动管理:首先可以对社区活动列表进行查看,详细了解志愿者发布的社区活动具体内容以及进行审核,再者管理员也有权限对活动进行发布。
1.4 活动报名管理:点击查看用户的社区活动报名情况以及审核状态。
1.5 求助需求管理:管理员可以查看所有社区用户发布的求助需求,可以对应安排志愿者进行服务。
1.6 志愿服务管理:所有志愿者发布的相关服务详情都需要由管理员统一审核后方可体现再前端。
1.7 反馈评价管理:查看社区用户发布的相关志愿者服务反馈评价。
1.8 资源信息管理:管理员可以对所有的社区资源进行维护管理。
1.9 系统管理:管理员在系统管理界面可以轻松对轮播图进行设置和管理。
1.10 留言管理:负责处理社区用户的留言。
1.11 社区公告管理以及资源管理。主要是对系统前端展示的公告内容还有资讯板块进行增删改查操作。
系统后台管理员角色用例图如下所示。

图3-3 管理员角色用例图
通过上述功能需求的设计与实现,社区服务平台不仅能够满足不同类型用户的需求,还能有效提升社区管理效率和服务质量,促进社区和谐发展。同时,采用现代化的技术架构确保了系统的可扩展性和灵活性,适应未来的发展需求。
3.3 性能需求分析
用户操作响应时间:系统应保证用户在操作系统时的响应速度,例如求助需求发布、社区活动查看以及报名等操作应该迅速响应。
系统稳定性:系统应具备一定的容错能力和稳定性,防止因为意外情况导致系统崩溃。
数据安全:用户信息等敏感数据需要加密存储,确保数据安全性。
系统并发能力:系统应考虑到可能大量用户同时访问的情况,保证系统的并发处理能力。
日志记录:系统需要记录用户操作日志、异常日志等,便于排查问题和分析用户行为。
通过对上述性能需求的深入分析和精心设计,可以确保社区服务平台能够在各种条件下保持高性能运行,提供稳定可靠的服务,从而满足不同角色用户的多样化需求。
3.4 系统流程分析
3.4.1 用户注册流程图
注册的过程,第一部分是账号的注册,第二部分是信息完善。在业务开展过程中,管理员可对用户信息进行修改等管理操作,注册流程如图3-5所示。

图3-5用户注册流程图
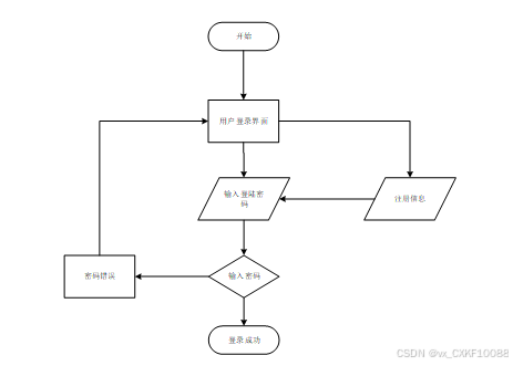
3.4.2 用户登录流程图
登录时,用户填写用户名、密码、选择身份进行登录,在登录过程中后端会对发送过来的信息进行验证和判断,具体的登录流程如图3-6用户登录流程图所示。

图3-6 用户登录流程图
第4章系统设计
4.1 系统功能设计
4.1.1 前台功能模块
社区服务平台采用前后端分离的设计,前台供社区用户以及志愿者进行注册和使用。系统前台功能模块图如下图所示。

图4-1系统前台功能模块图
4.1.2 后端功能模块
后台功能主要是管理员使用模块。系统后端功能模块图如下图所示。

图4-2系统后端功能模块图
4.2 数据库设计
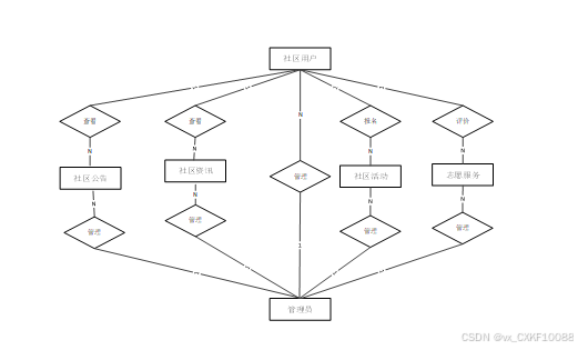
数据库的设计是系统的设计中比较重要的一部分内容,数据库设计是一切系统设计的基础,首先需要进行概念模型E-R图的设计,然后进行关系模型物理模型的建立。
4.2.1 概念模型
本文在系统分析阶段就抽取了一些实体,根据实体之间的关系,经过分析进行系统E-R图的设计。社区服务平台总体E-R图如下图所示。

图4-3系统总体E-R图
4.2.2 物理模型
本系统采MySQL数据库管理系统对数据进行管理。下面是对各个表中的表中各个字段数据类型、大小等做简短描述。社区服务平台所需要的部分数据结构表如下表所示。
| 编号 | 字段名 | 类型 | 长度 | 是否非空 | 是否主键 | 注释 |
| 1 | token_id | int | 是 | 是 | 临时访问牌ID | |
| 2 | token | varchar | 64 | 否 | 否 | 临时访问牌 |
| 3 | info | text | 65535 | 否 | 否 | 信息 |
| 4 | maxage | int | 是 | 否 | 最大寿命:默认2小时 | |
| 5 | create_time | timestamp | 是 | 否 | 创建时间 | |
| 6 | update_time | timestamp | 是 | 否 | 更新时间 | |
| 7 | user_id | int | 是 | 否 | 用户编号 |
表 4-2-activity_classification(活动分类)
| 编号 | 字段名 | 类型 | 长度 | 是否非空 | 是否主键 | 注释 |
| 1 | activity_classification_id | int | 是 | 是 | 活动分类ID | |
| 2 | classification_name | varchar | 64 | 否 | 否 | 分类名称 |
| 3 | create_time | datetime | 是 | 否 | 创建时间 | |
| 4 | update_time | timestamp | 是 | 否 | 更新时间 |
表 4-3-article(文章)
| 编号 | 字段名 | 类型 | 长度 | 是否非空 | 是否主键 | 注释 |
| 1 | article_id | mediumint | 是 | 是 | 文章id | |
| 2 | title | varchar | 125 | 是 | 是 | 标题 |
| 3 | type | varchar | 64 | 是 | 否 | 文章分类 |
| 4 | hits | int | 是 | 否 | 点击数 | |
| 5 | praise_len | int | 是 | 否 | 点赞数 | |
| 6 | create_time | timestamp | 是 | 否 | 创建时间 | |
| 7 | update_time | timestamp | 是 | 否 | 更新时间 | |
| 8 | source | varchar | 255 | 否 | 否 | 来源 |
| 9 | url | varchar | 255 | 否 | 否 | 来源地址 |
| 10 | tag | varchar | 255 | 否 | 否 | 标签 |
| 11 | content | longtext | 4294967295 | 否 | 否 | 正文 |
| 12 | img | varchar | 255 | 否 | 否 | 封面图 |
| 13 | description | text | 65535 | 否 | 否 | 文章描述 |
表 4-4-article_type(文章分类)
| 编号 | 字段名 | 类型 | 长度 | 是否非空 | 是否主键 | 注释 |
| 1 | type_id | smallint | 是 | 是 | 分类ID | |
| 2 | display | smallint | 是 | 否 | 显示顺序 | |
| 3 | name | varchar | 16 | 是 | 否 | 分类名称 |
| 4 | father_id | smallint | 是 | 否 | 上级分类ID | |
| 5 | description | varchar | 255 | 否 | 否 | 描述 |
| 6 | icon | text | 65535 | 否 | 否 | 分类图标 |
| 7 | url | varchar | 255 | 否 | 否 | 外链地址 |
| 8 | create_time | timestamp | 是 | 否 | 创建时间 | |
| 9 | update_time | timestamp | 是 | 否 | 更新时间 |
表 4-5-auth(用户权限管理)
| 编号 | 字段名 | 类型 | 长度 | 是否非空 | 是否主键 | 注释 |
| 1 | auth_id | int | 是 | 是 | 授权ID | |
| 2 | user_group | varchar | 64 | 否 | 否 | 用户组 |
| 3 | mod_name | varchar | 64 | 否 | 否 | 模块名 |
| 4 | table_name | varchar | 64 | 否 | 否 | 表名 |
| 5 | page_title | varchar | 255 | 否 | 否 | 页面标题 |
| 6 | path | varchar | 255 | 否 | 否 | 路由路径 |
| 7 | parent | varchar | 64 | 否 | 否 | 父级菜单 |
| 8 | parent_sort | int | 是 | 否 | 父级菜单排序 | |
| 9 | position | varchar | 32 | 否 | 否 | 位置 |
| 10 | mode | varchar | 32 | 是 | 否 | 跳转方式 |
| 11 | add | tinyint | 是 | 否 | 是否可增加 | |
| 12 | del | tinyint | 是 | 否 | 是否可删除 | |
| 13 | set | tinyint | 是 | 否 | 是否可修改 | |
| 14 | get | tinyint | 是 | 否 | 是否可查看 | |
| 15 | field_add | text | 65535 | 否 | 否 | 添加字段 |
| 16 | field_set | text | 65535 | 否 | 否 | 修改字段 |
| 17 | field_get | text | 65535 | 否 | 否 | 查询字段 |
| 18 | table_nav_name | varchar | 500 | 否 | 否 | 跨表导航名称 |
| 19 | table_nav | varchar | 500 | 否 | 否 | 跨表导航 |
| 20 | option | text | 65535 | 否 | 否 | 配置 |
| 21 | create_time | timestamp | 是 | 否 | 创建时间 | |
| 22 | update_time | timestamp | 是 | 否 | 更新时间 |
表 4-6-code_token(验证码)
| 编号 | 字段名 | 类型 | 长度 | 是否非空 | 是否主键 | 注释 |
| 1 | code_token_id | int | 是 | 是 | 验证码ID | |
| 2 | token | varchar | 255 | 否 | 否 | 令牌 |
| 3 | code | varchar | 255 | 否 | 否 | 验证码 |
| 4 | expire_time | timestamp | 是 | 否 | 失效时间 | |
| 5 | create_time | timestamp | 是 | 否 | 创建时间 | |
| 6 | update_time | timestamp | 是 | 否 | 更新时间 |
表 4-7-collect(收藏)
| 编号 | 字段名 | 类型 | 长度 | 是否非空 | 是否主键 | 注释 |
| 1 | collect_id | int | 是 | 是 | 收藏ID | |
| 2 | user_id | int | 是 | 是 | 收藏人ID | |
| 3 | source_table | varchar | 255 | 否 | 否 | 来源表 |
| 4 | source_field | varchar | 255 | 否 | 否 | 来源字段 |
| 5 | source_id | int | 是 | 否 | 来源ID | |
| 6 | title | varchar | 255 | 否 | 否 | 标题 |
| 7 | img | varchar | 255 | 否 | 否 | 封面 |
| 8 | create_time | timestamp | 是 | 否 | 创建时间 | |
| 9 | update_time | timestamp | 是 | 否 | 更新时间 |
表 4-8-comment(评论)
| 编号 | 字段名 | 类型 | 长度 | 是否非空 | 是否主键 | 注释 |
| 1 | comment_id | int | 是 | 是 | 评论ID | |
| 2 | user_id | int | 是 | 是 | 评论人ID | |
| 3 | reply_to_id | int | 是 | 否 | 回复评论ID | |
| 4 | content | longtext | 4294967295 | 否 | 否 | 内容 |
| 5 | nickname | varchar | 255 | 否 | 否 | 昵称 |
| 6 | avatar | varchar | 255 | 否 | 否 | 头像地址 |
| 7 | create_time | timestamp | 是 | 否 | 创建时间 | |
| 8 | update_time | timestamp | 是 | 否 | 更新时间 | |
| 9 | source_table | varchar | 255 | 否 | 否 | 来源表 |
| 10 | source_field | varchar | 255 | 否 | 否 | 来源字段 |
| 11 | source_id | int | 是 | 否 | 来源ID |
表 4-9-community_activities(社区活动)
| 编号 | 字段名 | 类型 | 长度 | 是否非空 | 是否主键 | 注释 |
| 1 | community_activities_id | int | 是 | 是 | 社区活动ID | |
| 2 | activity_number | varchar | 64 | 否 | 否 | 活动编号 |
| 3 | activity_name | varchar | 64 | 否 | 否 | 活动名称 |
| 4 | activity_poster | varchar | 255 | 否 | 否 | 活动海报 |
| 5 | activity_classification | varchar | 64 | 否 | 否 | 活动分类 |
| 6 | activity_time | datetime | 否 | 否 | 活动时间 | |
| 7 | event_address | varchar | 64 | 否 | 否 | 活动地址 |
| 8 | organizing_unit | varchar | 64 | 否 | 否 | 举办单位 |
| 9 | volunteer_name | varchar | 64 | 否 | 否 | 志愿者姓名 |
| 10 | volunteer_users | int | 否 | 否 | 志愿者用户 | |
| 11 | number_of_activities | varchar | 64 | 是 | 否 | 活动数量 |
| 12 | event_details | longtext | 4294967295 | 否 | 否 | 活动详情 |
| 13 | hits | int | 是 | 否 | 点击数 | |
| 14 | praise_len | int | 是 | 否 | 点赞数 | |
| 15 | collect_len | int | 是 | 否 | 收藏数 | |
| 16 | comment_len | int | 是 | 否 | 评论数 | |
| 17 | examine_state | varchar | 16 | 是 | 否 | 审核状态 |
| 18 | examine_reply | varchar | 16 | 否 | 否 | 审核回复 |
| 19 | event_registration_limit_times | int | 是 | 否 | 活动报名限制次数 | |
| 20 | create_time | datetime | 是 | 否 | 创建时间 | |
| 21 | update_time | timestamp | 是 | 否 | 更新时间 |
表 4-10-community_users(社区用户)
| 编号 | 字段名 | 类型 | 长度 | 是否非空 | 是否主键 | 注释 |
| 1 | community_users_id | int | 是 | 是 | 社区用户ID | |
| 2 | user_name | varchar | 64 | 否 | 否 | 用户姓名 |
| 3 | user_gender | varchar | 64 | 否 | 否 | 用户性别 |
| 4 | users_mobile_phone | varchar | 16 | 是 | 是 | 用户手机 |
| 5 | examine_state | varchar | 16 | 是 | 否 | 审核状态 |
| 6 | user_id | int | 是 | 否 | 用户ID | |
| 7 | create_time | datetime | 是 | 否 | 创建时间 | |
| 8 | update_time | timestamp | 是 | 否 | 更新时间 |
表 4-11-event_registration(活动报名)
| 编号 | 字段名 | 类型 | 长度 | 是否非空 | 是否主键 | 注释 |
| 1 | event_registration_id | int | 是 | 是 | 活动报名ID | |
| 2 | community_users | int | 否 | 否 | 社区用户 | |
| 3 | user_name | varchar | 64 | 否 | 否 | 用户姓名 |
| 4 | user_gender | varchar | 64 | 否 | 否 | 用户性别 |
| 5 | users_mobile_phone | varchar | 64 | 否 | 否 | 用户手机 |
| 6 | activity_name | varchar | 64 | 否 | 否 | 活动名称 |
| 7 | activity_number | varchar | 64 | 否 | 否 | 活动编号 |
| 8 | activity_classification | varchar | 64 | 否 | 否 | 活动分类 |
| 9 | activity_time | varchar | 64 | 否 | 否 | 活动时间 |
| 10 | event_address | varchar | 64 | 否 | 否 | 活动地址 |
| 11 | volunteer_users | int | 否 | 否 | 志愿者用户 | |
| 12 | volunteer_name | varchar | 64 | 否 | 否 | 志愿者姓名 |
| 13 | registration_number | varchar | 64 | 否 | 否 | 报名编号 |
| 14 | registration_time | datetime | 否 | 否 | 报名时间 | |
| 15 | enrollment | varchar | 64 | 是 | 否 | 报名人数 |
| 16 | registration_remarks | text | 65535 | 否 | 否 | 报名备注 |
| 17 | examine_state | varchar | 16 | 是 | 否 | 审核状态 |
| 18 | examine_reply | varchar | 16 | 否 | 否 | 审核回复 |
| 19 | create_time | datetime | 是 | 否 | 创建时间 | |
| 20 | update_time | timestamp | 是 | 否 | 更新时间 | |
| 21 | source_table | varchar | 255 | 否 | 否 | 来源表 |
| 22 | source_id | int | 否 | 否 | 来源ID | |
| 23 | source_user_id | int | 否 | 否 | 来源用户 |
表 4-12-feedback_evaluation(反馈评价)
| 编号 | 字段名 | 类型 | 长度 | 是否非空 | 是否主键 | 注释 |
| 1 | feedback_evaluation_id | int | 是 | 是 | 反馈评价ID | |
| 2 | community_users | int | 否 | 否 | 社区用户 | |
| 3 | user_name | varchar | 64 | 否 | 否 | 用户姓名 |
| 4 | service_title | varchar | 64 | 否 | 否 | 服务标题 |
| 5 | service_location | varchar | 64 | 否 | 否 | 服务地点 |
| 6 | service_time | date | 否 | 否 | 服务时间 | |
| 7 | volunteer_users | int | 否 | 否 | 志愿者用户 | |
| 8 | volunteer_name | varchar | 64 | 否 | 否 | 志愿者姓名 |
| 9 | evaluation_level | varchar | 64 | 否 | 否 | 评价等级 |
| 10 | evaluation_details | text | 65535 | 否 | 否 | 评价详情 |
| 11 | create_time | datetime | 是 | 否 | 创建时间 | |
| 12 | update_time | timestamp | 是 | 否 | 更新时间 | |
| 13 | source_table | varchar | 255 | 否 | 否 | 来源表 |
| 14 | source_id | int | 否 | 否 | 来源ID | |
| 15 | source_user_id | int | 否 | 否 | 来源用户 |
表 4-13-hits(用户点击)
| 编号 | 字段名 | 类型 | 长度 | 是否非空 | 是否主键 | 注释 |
| 1 | hits_id | int | 是 | 是 | 点赞ID | |
| 2 | user_id | int | 是 | 否 | 点赞人 | |
| 3 | create_time | timestamp | 是 | 否 | 创建时间 | |
| 4 | update_time | timestamp | 是 | 否 | 更新时间 | |
| 5 | source_table | varchar | 255 | 否 | 否 | 来源表 |
| 6 | source_field | varchar | 255 | 否 | 否 | 来源字段 |
| 7 | source_id | int | 是 | 否 | 来源ID |
表 4-14-message(留言板)
| 编号 | 字段名 | 类型 | 长度 | 是否非空 | 是否主键 | 注释 |
| 1 | message_id | int | 是 | 是 | 留言板ID | |
| 2 | user_id | int | 是 | 否 | 用户ID | |
| 3 | title | varchar | 64 | 否 | 否 | 标题 |
| 4 | content | longtext | 4294967295 | 是 | 否 | 内容 |
| 5 | nickname | varchar | 32 | 是 | 否 | 昵称 |
| 6 | avatar | varchar | 255 | 否 | 否 | 头像 |
| 7 | | varchar | 125 | 否 | 否 | 留言者邮箱 |
| 8 | phone | varchar | 11 | 否 | 否 | 留言者手机号码 |
| 9 | create_time | timestamp | 是 | 否 | 创建时间 | |
| 10 | update_time | timestamp | 是 | 否 | 更新时间 | |
| 11 | reply | longtext | 4294967295 | 否 | 否 | 回复 |
| 12 | reply_state | tinyint | 否 | 否 | 回复状态 |
表 4-15-notice(公告)
| 编号 | 字段名 | 类型 | 长度 | 是否非空 | 是否主键 | 注释 |
| 1 | notice_id | mediumint | 是 | 是 | 公告ID | |
| 2 | title | varchar | 125 | 是 | 否 | 标题 |
| 3 | content | longtext | 4294967295 | 否 | 否 | 正文 |
| 4 | create_time | timestamp | 是 | 否 | 创建时间 | |
| 5 | update_time | timestamp | 是 | 否 | 更新时间 |
表 4-16-praise(点赞)
| 编号 | 字段名 | 类型 | 长度 | 是否非空 | 是否主键 | 注释 |
| 1 | praise_id | int | 是 | 是 | 点赞ID | |
| 2 | user_id | int | 是 | 是 | 点赞人 | |
| 3 | create_time | timestamp | 是 | 否 | 创建时间 | |
| 4 | update_time | timestamp | 是 | 否 | 更新时间 | |
| 5 | source_table | varchar | 255 | 否 | 否 | 来源表 |
| 6 | source_field | varchar | 255 | 否 | 否 | 来源字段 |
| 7 | source_id | int | 是 | 否 | 来源ID | |
| 8 | status | tinyint | 是 | 否 | 点赞状态:1为点赞,0已取消 |
表 4-17-request_for_help(求助需求)
| 编号 | 字段名 | 类型 | 长度 | 是否非空 | 是否主键 | 注释 |
| 1 | request_for_help_id | int | 是 | 是 | 求助需求ID | |
| 2 | user_name | varchar | 64 | 否 | 否 | 用户姓名 |
| 3 | community_users | int | 否 | 否 | 社区用户 | |
| 4 | help_topic | varchar | 64 | 否 | 否 | 求助主题 |
| 5 | location_location | varchar | 64 | 否 | 否 | 地点位置 |
| 6 | demand_status | varchar | 64 | 否 | 否 | 需求状态 |
| 7 | help_details | longtext | 4294967295 | 否 | 否 | 求助详情 |
| 8 | comment_len | int | 是 | 否 | 评论数 | |
| 9 | location_address | varchar | 64 | 否 | 否 | 当前位置 |
| 10 | location_lng | varchar | 64 | 否 | 否 | 当前位置经度 |
| 11 | location_lat | varchar | 64 | 否 | 否 | 当前位置纬度 |
| 12 | create_time | datetime | 是 | 否 | 创建时间 | |
| 13 | update_time | timestamp | 是 | 否 | 更新时间 |
表 4-18-resource_information(资源信息)
| 编号 | 字段名 | 类型 | 长度 | 是否非空 | 是否主键 | 注释 |
| 1 | resource_information_id | int | 是 | 是 | 资源信息ID | |
| 2 | resource_number | varchar | 64 | 否 | 否 | 资源编号 |
| 3 | resource_name | varchar | 64 | 否 | 否 | 资源名称 |
| 4 | storage_location | varchar | 64 | 否 | 否 | 存放地点 |
| 5 | quantity_of_items | varchar | 64 | 否 | 否 | 物品数量 |
| 6 | resource_details | longtext | 4294967295 | 否 | 否 | 资源详情 |
| 7 | create_time | datetime | 是 | 否 | 创建时间 | |
| 8 | update_time | timestamp | 是 | 否 | 更新时间 |
第5章
系统实现
5.1 系统实现概述
本文研究的社区服务平台基于SpringBoot框架开发,旨在为管理员、社区用户、志愿者提供高效便捷的服务。主要功能模块涵盖社区公告、社区资源、求助需求、社区活动、活动报名、志愿服务、反馈评价等。整体设计追求简洁高效,以提升用户体验和系统运行效率为目标。
本设计的前端系统每个页面都具备必要的交互设计,较好地呈现了社区服务平台的基础功能,能够有效满足社区内不同角色的需求,提高管理效率和服务质量,促进社区和谐发展。
社区用户注册时,系统要求用户提供必要的信息,例如用户名、密码、电子邮件地址等。这些信息通常由用户在注册表单中输入,并通过前端验证确保格式的正确性。注册过程完成后,系统会为新用户创建一个账户。这包括分配一个唯一的用户ID和设置初始的权限或者角色。
5.1用户注册界面
社区用户输入用户名和密码以及验证码后,系统首先对这些输入进行基本的格式验证,确保用户名、密码符合系统设定的格式要求,验证码无误。会根据用户名查找系统中存储的用户信息数据库或者其他持久化存储方式。系统需要验证密码的正确性,验证成功即可成功登录。
-
-
-
-
-
- 5.2社区用户登录界面
-
-
-
-
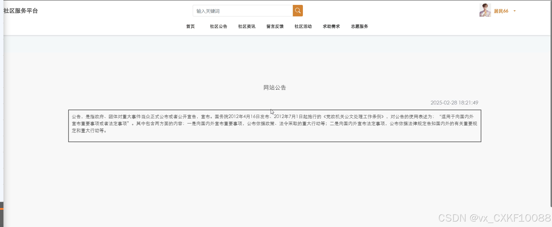
业主可以通过访问社区的前台网站,轻松点击公告栏来浏览最新的社区通知和重要信息。公告页面设计直观,确保业主能够快速查看公告的详细内容。
-
-
-
-
-
- 5.3社区公告界面
-
-
-
-
在社区资讯界面,社区用户可以浏览到由管理员发布的各类资讯,为了便于查找,系统提供了分类筛选功能,用户可以根据自己的兴趣选择不同的类别查看资讯。此外,用户还可以对感兴趣的资讯进行点赞、收藏以及发表个人评论,增加了信息互动性和参与感。
-
-
-
-
-
- 5.4社区资讯界面
-
-
-
-
社区用户可以通过在线平台轻松发布求职需求信息,详细描述求职主题、地点位置以及需求状态。系统会传送至相关的管理员端,以便管理员可以安排志愿者服务。
-
-
-
-
-
- 5.5求助需求界面
-
-
-
-
在社区活动界面,社区用户可以点击浏览各种系统发布的社区活动列表,查看某个活动详情并且进行在线报名操作
-
-
-
-
-
- 5.6社区活动界面
-
-
-
-
志愿者点击登录按钮,输入用户名以及密码还有验证码进行登录该系统,登录成功后进入该权限角色界面。
-
-
-
-
-
- 5.7志愿者登录界面
-
-
-
-
志愿者点击留言反馈界面中查看社区用户发表的留言和建议,可以就内容进行回复操作。
-
-
-
-
-
- 5.8留言反馈界面
-
-
-
-
志愿者可以通过社区服务平台发布新的社区活动信息,包括活动的时间、地点、内容和参与人员等详细信息。发布的活动首先会进入待审核状态,由管理员进行审查。管理员审核通过后,活动信息才会正式发布在平台上,供社区居民查看和报名参加。
5.9社区活动界面
在后台主页界面,主要展示管理员的所有功能权限导航栏,包括了对系统用户、社区活动信息、活动报名、求职需求、志愿服务等内容的维护管理。管理员是系统的最高权限拥有者。
-
-
-
-
-
- 5.10后台主页界面
-
-
-
-
管理员在系统中具有最高权限,能够对所有用户的信息进行增加、删除、查询和修改操作,可以有效地维护系统的用户数据,包括社区用户以及志愿者等各类用户的信息更新与安全管理。
-
-
-
-
-
- 5.11系统用户管理界面
-
-
-
-
管理员可以通过社区服务平台对活动分类进行管理,包括添加新的活动类别、修改现有类别名称或描述,以及删除不再需要的分类,确保活动分类的准确性和实用性。通过这种灵活的管理操作,管理员能够更好地组织和归类各种社区活动,方便居民根据兴趣和需求快速找到合适的活动参与。
-
-
-
-
-
- 5.12活动分类管理界面
-
-
-
-
管理员能够在社区服务平台上查看所有社区用户提交的求助需求申请,了基于这些信息,管理员可以为求助者安排合适的志愿者对接。
-
-
-
-
-
- 5.13求助需求管理界面
-
-
-
-
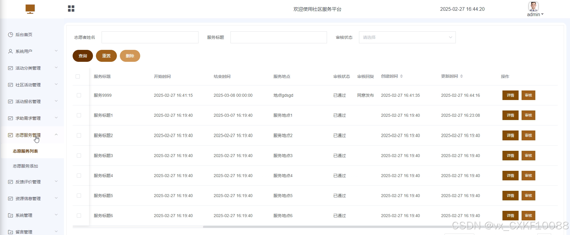
在志愿服务管理界面,管理员能够一览所有志愿者发布上传的相关服务内容,对服务内容进行审核后可以展现在系统前端。
-
-
-
-
-
- 5.14志愿服务管理界面
-
-
-
-
在资源信息管理界面,管理员可以对所有的社区资源进行维护管理操作,具体包括资源编号、名称、存放地点、物品数量以及资源详情等。
-
-
-
-
-
- 5.15资源信息管理界面
-
-
-
-
管理员在系统管理界面可以轻松对轮播图进行设置和管理,包括上传新图片、调整展示顺序以及设定每张图片的显示时间,确保信息展示的及时性和吸引力。通过简单的操作,管理员能够更新轮播内容,保证最佳的视觉呈现。
-
-
-
-
-
- 5.16系统管理界面
-
-
-
-
第6章系统测试
6.1 测试目的
在对该系统进行完详细设计和编码之后,就要对社区服务平台的程序进行测试,检测程序是否运行无误,反复进行测试和修改,使之最后成为完整的软件,满足用户的需求,实现预期的功能。系统测试的目的在于确保软件正常运作,并实现其应有的功能,促进行中出现的错误和逻辑问题。系统测试不但可以找见程序运行中的系统错误,还可以找见程序运行的需要改进的地方,并去协助改良程序运行使其获得最高幅度的完备。世界一流的安装测试员可以增加软件品质,将软件系统错误概率降至最少。
6.2 功能测试
本系统的主要功能就是社区用户登录后,可进行求助需求发布以及评价反馈提交。管理员进行审核以及跟进。测试设计如下所示:
社区用户需要先创建个人账户,成功后方可使用账号和密码可进行登录。登录功能测试用例设计如下表所示:
表6-1 社区用户登录功功能测试用例
| 测试编号 | 测试目的 | 测试步骤 | 预期结果 | 实际结果 | 是否通过 |
| TC001 | 验证有效登录 | 1. 输入正确的用户名和密码 <br> 2. 点击登录按钮 | 显示登录成功,跳转至用户首页 | 登录成功,跳转至用户首页 | 通过 |
| TC002 | 验证空用户名登录 | 1. 不输入用户名,输入正确密码 <br> 2. 点击登录按钮 | 显示用户名不能为空提示信息 | 显示用户名不能为空提示信息 | 通过 |
| TC003 | 验证空密码登录 | 1. 输入正确用户名,不输入密码 <br> 2. 点击登录按钮 | 显示密码不能为空提示信息 | 显示密码不能为空提示信息 | 通过 |
| TC004 | 验证错误用户名登录 | 1. 输入错误的用户名和正确密码 <br> 2. 点击登录按钮 | 显示用户名或密码错误提示信息 | 显示用户名或密码错误提示信息 | 通过 |
| TC005 | 验证错误密码登录 | 1. 输入正确用户名和错误密码 <br> 2. 点击登录按钮 | 显示用户名或密码错误提示信息 | 显示用户名或密码错误提示信息 | 通过 |
- 求助需求提交模块功能测试
求助需求提交模块测试,求助需求提交包括填写需求信息,提交需求信息以及查看跟进状态。求助需求提交功能测试用例设计如下表所示:
表6-2求助需求提交功能测试用例
| 测试编号 | 测试目的 | 测试步骤 | 预期结果 | 实际结果 | 是否通过 |
| TC001 | 验证正常填写求助需求信息 | 1. 进入求助需求提交页面 <br> 2.填写求助需求提交内容 | 能够正常显示求助需求内容 | 能够正常显示求助需求内容 | 通过 |
| TC002 | 验证正常提交求助需求提交信息 | 1. 进入求助需求提交页面 <br> 2. 点击提交进行求助需求信息提交 | 能够跳转至相应页面 | 能够跳转至相应页面 | 通过 |
| TC003 | 验证查看功能 | 1. 进入求助需求提交页面 <br> 2. 点击查看求助需求提交列表 | 显示符合查看求助需求提交列表 | 显示符合查看求助需求提交列表 | 通过 |
- 评价反馈模块功能测试
评价反馈模块测试,评价反馈包括填写反馈信息,提交反馈信息以及查看反馈信息状态。评价反馈展示功能测试用例设计如下表所示:
表6-3评价反馈展示功能测试用例
| 测试编号 | 测试目的 | 测试步骤 | 预期结果 | 实际结果 | 是否通过 |
| TC001 | 验证正常填写反馈信息 | 1. 进入评价反馈页面 <br> 2.填写评价反馈内容 | 能够正常显示反馈内容 | 能够正常显示反馈内容 | 通过 |
| TC002 | 验证正常提交评价反馈信息 | 1. 进入评价反馈页面 <br> 2. 点击提交进行反馈信息提交 | 能够跳转至相应页面 | 能够跳转至相应页面 | 通过 |
| TC003 | 验证查看功能 | 1. 进入评价反馈页面 <br> 2. 点击查看评价反馈列表 | 显示符合查看评价反馈列表 | 显示符合查看评价反馈列表 | 通过 |
6.3 性能测试
- 兼容性测试
表6-4 兼容性测试用例
| 用例编号 | 测试类型 | 测试目标 | 操作过程 | 预期结果 |
| 兼容性_01 | 设备兼容性 | 测试系统在不同设备上的表现 | 在多种设备上访问系统并记录表现 | 系统在各种设备上都能正常加载和显示页面 |
| 兼容性_02 | 浏览器兼容性 | 测试系统在不同浏览器上的表现 | 在多种浏览器中访问系统并记录表现 | 系统在各种主流浏览器上都能正常加载和显示页面 |
| 兼容性_03 | 分辨率兼容性 | 测试系统在不同分辨率下的显示效果 | 在不同分辨率的设备上访问系统并记录表现 | 系统在各种分辨率下都能适应并正常显示内容 |
| 兼容性_04 | 操作系统兼容性 | 测试系统在不同操作系统上的运行情况 | 在不同操作系统上访问系统并记录表现 | 系统能够在常用操作系统上正常运行和显示 |
- 性能测试
表6-5 性能测试用例
| 用例编号 | 测试类型 | 测试目标 | 操作过程 | 预期结果 |
| 性能_01 | 负载测试 | 测试系统在正常负载下的性能 | 逐步增加用户数来模拟不同的负载情况 | 系统能够稳定处理并响应不同数量的用户请求 |
| 性能_02 | 压力测试 | 测试系统在极端负载下的性能 | 以超过系统承受极限的用户数来测试系统 | 系统能够在高负载情况下仍然保持正常运行 |
| 性能_03 | 并发测试 | 测试系统能同时处理多少并发用户请求 | 同时发送多个并发用户请求来测试系统性能 | 系统能够有效地处理多个并发请求 |
| 性能_04 | 数据量测试 | 测试系统在大数据量下的性能 | 向系统添加大量数据并测试系统响应时间 | 系统能够在大数据量情况下保持较快的响应时间 |
6.4 测试结果
全部测试用例都已通过,且不存在漏洞,实现了本论文开始时所作要求和期望。本系统运行稳定,使用流畅,可以满足客户需求。试运行后进行系统评估,可以认为该系统达到预定的目标要求,可以满足用户的需求,也满足了系统开发前所作目标。系统在经过大量重复测试后运行十分稳定,安全实用,功能模块已经达到预定目标所需。在规定的时间内实现系统的大部分功能,且满足要求,节省开发成本,有助于提高社区服务管理水平,符合本人经济情况。
简而言之,经过严格的测试,可以发现该系统的功能和性能非常出色,它的精度、可靠性、稳健性都达到了极高的水平,而且它还支持快速、精细的点击操作,使用者的使用感受更加良好。此外,它还支持各种主流浏览器,满足不同的使用要求。
第7章总结
在完成本次社区服务平台毕业设计的过程中,我收获了诸多宝贵的经验,也感受到了成长的喜悦,也深刻体会到理论与实践相结合的重要性。在这里我特别感谢我毕设的导师。在整个毕设过程中老师不但给我指明方向也给予我专业的指导,给了我很大的帮助也让我在探索中不断突破自我不断提升我的专业能力,更让我学会了如何以科学的方法解决问题。
我也感谢学校为我提供了一个良好的学习环境和丰富的资源支持。让我得以接触到前沿的技术知识和开发工具,为毕业设计的顺利开展奠定了坚实基础。在开发过程中,我遇到了许多技术难题,但通过查阅大量文献资料和反复实践,我逐渐找到了解决方法。这一过程不仅锻炼了我的自主学习能力,也让我深刻体会到知识的力量。
最后我要感谢我的家人和亲朋们。在我为毕业设计忙碌的日子里,他们始终给予我无条件的支持和鼓励。他们的理解让我能够在紧张的学习中保持良好的心态,专注于项目的每一个细节。这份毕业设计是我大学生活的完美收官,也是我人生旅程中的一个重要里程碑。我将带着这份成长和感恩,继续在未来的道路上努力前行。
参考文献
- [1]智能社区使命:落实国家智能设备+战略以不断完善智能智慧社区建设,助力新质生产力发展,引领智能时代,塑造未来生活[C]// 中国技术市场协会,中国国际科学技术合作协会,北京新闻文化研究所. 第二十四届科学家论坛论文集. 海南智控数物科技有限公司;, 2024: 6. DOI:10.26914/c.cnkihy.2024.058413.
- [2]金海卫,熊勇,黄勇刚,等. 智能决策平台设计及其在规模化社区运营应用 [J]. 物联网技术, 2023, 13 (10): 120-123. DOI:10.16667/j.issn.2095-1302.2023.10.033.
- [3]侯全武, 远大纵横智慧社区智能运行中心平台V1.0. 山西省, 山西远大纵横科技有限公司, 2023-09-25.
- [4]张宏宇,杨春丽. 智慧社区之项目实践 [J]. 智能建筑电气技术, 2023, 17 (05): 125-128. DOI:10.13857/j.cnki.cn11-5589/tu.2023.05.014.
- [5]孙倩. 智慧社区多元协同共治探究 [J]. 合作经济与科技, 2023, (08): 180-182. DOI:10.13665/j.cnki.hzjjykj.2023.08.057.
- [6]林科杏,赖善豪. 基于大数据的智能社区矫正信息化管理服务平台 [J]. 信息与电脑(理论版), 2022, 34 (20): 41-43.
- [7]徐亮, 社区前端设备感知智能管理系统(感知前端全生命周期监管平台). 山东省, 青岛文达通科技股份有限公司, 2022-07-29.
- [8]Gladys M ,F. B B C D ,Óscar M , et al. Intelligent Digital Platform for Community-Based Rural Tourism—A Novel Concept Development in Peru [J]. Sustainability, 2022, 14 (13): 7907-7907.
- [9]龚利锋. 基于问答社区的智能运维平台分析与比较[D]. 哈尔滨工业大学, 2022. DOI:10.27061/d.cnki.ghgdu.2022.001648.
- [10]深圳长城盛世家园二期社区:打造安全、便捷、智慧社区 [J]. 城乡建设, 2022, (10): 64-65.
- [11]祝伊成. 基于AI技术实现社区智能管理——以嘉兴花语江南小区为例 [J]. 中国高新科技, 2021, (24): 56-57. DOI:10.13535/j.cnki.10-1507/n.2021.24.24.
- [12]姚星宇. 基于社区问答的法律服务平台的设计与实现[D]. 华中科技大学, 2022. DOI:10.27157/d.cnki.ghzku.2022.000094.
- [13]程旺婕. 基于多中心治理的智慧社区养老服务提升路径研究 [J]. 经济研究导刊, 2021, (29): 63-65.
- [14]Jackson D . Wi-Fiber: Adair Grover highlights broadband mi.mec smart-infrastructure platform, support of myriad community services [J]. Urgent Communications, 2021,
致 谢
时光荏苒,我的论文即将完成,在研究和写作过程中,有许多人给予我支持和帮助,我的心中满是感慨与感恩。
我要向我的指导老师表达深深的谢意。在整个论文的撰写过程中,您给予了我悉心的指导和无尽的耐心。正是您专业的引领和耐心的解疑释惑,让我避免了许多不必要的错误。
同时,我也非常感谢我的同学们。在我遇到困难和挑战时,给予帮助和鼓励,让我能够坚持下去。在共同学习和研究过程中,我们相互交流、启发,一起度过了许多难忘的时光。
最后,我要感谢我的家人,这一路上的支持、理解和关爱,他们默默的付出让我能够全身心投入到项目中,也是我不断前进的动力。
再次向所有帮助过我的人表示最诚挚的感谢!

被折叠的 条评论
为什么被折叠?



