摘 要
随着信息技术在教育领域的广泛应用,传统的家校沟通方式已难以满足现代教育管理的需求,设计开发家校通管理系统的主要目的是利用数字化手段优化家长与学校之间的沟通机制,提高信息传递的效率和准确性,促进教育资源的有效利用。
家校通管理系统采用Java语言,后端采用Spring Boot框架,保证了系统的稳定性和可扩展性,MySQL数据库的应用,则实现了数据的高效存储和管理。此系统的使用角色主要包括家长用户、教师用户以及管理员。家长用户可以通过系统获取课程信息、新闻资讯、活动安排及餐食信息等,同时还能通过留言反馈与教师保持沟通,并能私信交流孩子的具体情况;教师用户则利用系统发布活动信息以及餐食信息,记录学生的考勤打卡,确保家长能够及时了解孩子的学习进展;管理员则负责整个系统的维护与管理。
系统的运用可以有效提高家校沟通效率,促进家校合作,为学生的全面发展提供有力支持。
关键词:家校通管理系统;SpringBoot框架;活动信息;餐食信息
Abstract
With the widespread application of information technology in the field of education, traditional home school communication methods are no longer sufficient to meet the needs of modern education management. The main purpose of designing and developing a home school communication management system is to use digital means to optimize the communication mechanism between parents and schools, improve the efficiency and accuracy of information transmission, and promote the effective utilization of educational resources.
The Home School Communication Management System adopts Java language and the backend adopts Spring Boot framework, ensuring the stability and scalability of the system. The application of MySQL database achieves efficient storage and management of data. The main roles of this system include parent users, teacher users, and administrators. Parents and users can obtain course information, news, activity arrangements, and meal information through the system. At the same time, they can also maintain communication with teachers through message feedback and privately communicate their children's specific situations; Teacher users use the system to publish activity and meal information, record students' attendance and clock in, ensuring that parents can timely understand their children's learning progress; Administrators are responsible for the maintenance and management of the entire system.
The application of the system can effectively improve the efficiency of home school communication, promote home school cooperation, and provide strong support for the comprehensive development of students.
Keywords:Home School Communication Management System; SpringBoot framework; Event information; Meal information
目 录
第1章绪 论
1.1项目背景与目的意义
1.1.1研究背景
双职工家庭普遍增多,父母时间紧张,难以经常参与学校活动或面对面交流。同时,随着社会的发展,家长们对于孩子的教育关注度不断提高,期望获得更多的教育信息和参与机会。传统的家校沟通方式如家长会、电话联系和纸质通知等存在信息传递不及时、覆盖面有限以及互动性差等问题。随着移动互联网的普及,通过数字化平台加强家校沟通成为可能。家校通管理系统的开发目的就是构建一个更加高效、便捷的沟通桥梁,让家长能够实时了解孩子在校的学习生活情况,教师可以更方便地进行学生管理和教学工作,从而共同促进学生的全面发展[1]。
1.1.2 研究目的意义
从家长的角度来看,通过这个系统,家长们能够实时获取孩子的课程安排、学业进展、活动参与以及餐食情况等重要信息,这不仅有助于家长更好地规划家庭活动和支持孩子的学习,还能让他们在百忙之中依然能保持与学校的紧密联系[2]。此外,留言反馈和私信功能使得家长可以方便地与教师沟通交流,及时解决孩子在学习或生活中遇到的问题。
从学校和教师的角度而言,教师可以通过系统高效发布课程信息和活动通知,简化了传统繁琐的通知流程,并确保每位家长都能及时接收到最新信息。考勤打卡和录入信息等功能帮助教师更准确地记录学生的出勤情况,为后续的教学调整提供依据。通过增强家校之间的互动与合作,学校不仅能提高教育服务质量,还能构建更加和谐的校园文化环境,促进学生的全面发展。
1.2国内外研究现状
在国内,对于家校通管理系统的研究起步较晚,但随着教育信息化的快速发展,学术界和教育机构开始重视这一领域,相关研究成果和实践应用逐渐增多。目前,市场上已出现“家校帮”、“蜜蜂家校”等类似平台,通过移动互联网技术实现家校信息的实时传递和互动交流,功能涵盖公告通知、教育资源、活动报名、每日打卡、私信沟通等。这些平台在一定程度上提高了家校沟通效率,促进了学生的全面发展,家校理念也逐渐被广大家长和教师所接受。然而,现有平台在功能设计、用户体验、数据安全等方面仍存在不足,需要进一步完善[3]。
在国外,相关家校通管理系统的研究与应用方面起步较早,已取得显著进展,尤其是在技术集成和功能多样化上表现突出。这些平台通过先进的Web技术和移动应用开发框架,实现了高效的信息传递和互动交流,极大地提升了家校沟通效率和教育质量。代表性平台包括ClassDojo、Seesaw和Remind。这三个平台都提供了即时通讯功能,确保教师能迅速将重要信息传达给家长,增强家校沟通;而且设计直观易用,移动优先,方便用户随时随地访问信息;注重用户的隐私保护,通信匿名进行,增加了用户信任度;此外,平台整合了优质教育资源,帮助家长更好地支持孩子的学习和发展。但是国外系统也存在着一些不足[4]。例如,部分政策导向未必能实现预期目标,家长参与度和校家社之间的权力平衡仍是挑战;此外,不同国家和地区之间的家校协同实践存在差异,需要因地制宜地推广和应用。
1.3主要研究内容
研究利用Springboot框架的特性,构建一个家校通管理系统,通过信息化手段优化家校沟通流程,促进教育信息的实时共享与互动。具体研究内容涵盖以下几个方面:
一、需求分析:分析当前市场对家校通管理系统功能的需求,确定目标用户群体和他们的使用场景。
二、系统架构设计:
前台端界面:家长用户可以通过系统实现课程信息、活动信息、餐食信息的浏览,与教师私信沟通等功能,并与后台进行数据交互。
后端服务:采用Java语言结合Spring Boot框架构建,负责处理核心业务逻辑。此层接收来自前端的请求,如活动信息管理、课程信息管理、餐食信息管理、考勤打卡管理、请假管理、私信管理等,并通过调用相应的服务来处理这些请求。它还提供了安全认证机制,以保护用户信息的安全性。
数据库管理:采用MySQL数据库,设计合理的数据库结构,存储用户信息、活动信息、课程信息、餐食信息、考勤打卡、家长私信以及教师私信等关键数据,确保数据安全、完整和高效访问。
三、功能模块设计:功能设计充分考虑家长用户、教师用户和管理员的不同需求。
四、系统实现与测试:根据设计文档进行系统编码,采用敏捷开发方法,确保代码质量和开发进度。实施全面的单元测试、集成测试和系统测试,利用自动化测试工具提高测试效率,确保家校通管理系统功能的完整性和稳定性,及时修复潜在问题。
第2章开发环境及技术架构
2.1开发环境与工具
| 开发环境与工具 | |
| 操作系统 | Windows 11、Windows 10、Windows 8、Windows 7 |
| 开发语言 | Java |
| 使用框架 | Spring Boot |
| 体系结构 | 三层B/S体系结构 |
| 开发工具 | IDEA(2020版)/MyEclipse(2017)/Eclipse、Vs Code |
| 数据库 | MySQL 5.6以上 |
| 数据库管理工具 | Navicat |
| JDK版本 | Java 1.8 |
| Maven | apache-maven 3.6.1-bin |
| Tomcat | apache-tomcat-7.0.88 |
2.2技术架构
2.2.1B/S模式
在早期,一些使用HTML语言编写的文件,再集合一些其它资源文件就可以组成一个最简单的Web程序,了解了Web程序也需要了解Web站点,它们之间的关系就是一个或者多个Web程序可以放在Internet上的一个Web站点(Web服务器)中进行使用。可以说Web应用程序的开发也带动了B/S这种网络结构模式的兴起。B是Brower(浏览器)的首字母,S是Server(服务器)的首字母,两个首字母进行组合就成了网络结构模式的简称B/S[5]。由于这种结构模式通过安装在客户端的浏览器进行服务器的访问,可以把程序的核心功能安排在服务器中进行处理,给程序的开发,后期使用和维护省去了许多工作。图2.1展示的就是使用这种架构开发的程序的工作原理。

图2.1 B/S架构的工作原理图
2.2.2SpringBoot框架
Spring Boot,作为Spring生态系统中一颗璀璨的明星,以其“约定优于配置”的核心理念,极大地简化了Java应用的开发、部署与管理流程。它并非是对Spring框架的颠覆,而是在其基础上进行了深度封装与优化,旨在快速搭建独立的、生产级别的Spring应用[6]。Spring Boot通过自动配置功能,减少了大量繁琐的配置工作,让开发者能够更加专注于业务逻辑的实现。同时,它集成了众多常用库,如数据库连接池、缓存、消息队列等,为开发者提供了一站式的解决方案。此外,Spring Boot还支持多种部署方式,无论是传统的WAR包部署,还是现代的容器化部署,都能轻松应对。因此,选择Spring Boot作为家校通管理系统的开发框架,不仅能够提升开发效率,还能确保系统的稳定性和可维护性。
2.2.3Java语言
在网络编程领域,采用Java语言所进行开发的网络产品占有极大的比例,这与Java的易用性、灵活性等特点分不开的。首先,同大多数语言一样,Java语言是一种面向对象的语言,其封装性等功能使得程序编制更为灵活。其次,Java专门开发了针对网络编程的技术,即丰富的网络接口函数以及网络虚拟机工具[7]。最后,Java语言与开发平台具有很好的融合性,通过Java开发的产品,与系统平台具有很好的融合性,从功能、风格上实现完美统一。另外,Java语言具有以下特点:
(1)Java语言具有简单通俗的特点,与大多数编程语言相比,Java语言取长补短,集成了封装性的优势,同时将不易理解的类继承、同名函数重载等概念进行舍弃,让程序员将更多的精力放在开发程序本身。
(2)同大多数语言一样,Java具有面向对象的特点,通过面向对象,实现对程序的封装,程序功能更为专一,抵御外界风险能力增强,同时保留面向对象的对外接口,使得程序的维护和函数调用简单方便。
(3)数据类型标准化。Java虽然具有多种的数据类型,但同大多编程语言一样,每种类型都有固定的定义,这使得不同语言的程序产品在调用数据的时候具有通用性,而不需要进行额外的数据类型转换[8]。
第3章需求分析
3.1可行性分析
通过综合考虑经济、操作、技术等因素,可以对家校通管理系统的可行性进行全面评估。这将有助于确定项目的成功概率,并为项目规划提供坚实的基础。
3.1.1经济可行性分析
开发家校通管理系统的经济可行性体现在初期投资与长期效益上。初期主要成本包括软件开发、服务器配置等支出。系统运行后,可显著减少纸质通知和人工沟通的成本,提高教师工作效率,节省时间资源。长远来看,通过增强家长的参与度和满意度,有助于提升学校的整体声誉和竞争力,促进学生全面发展,为学校带来潜在的生源增长,从而实现经济效益和社会效益的双赢。
3.1.2操作可行性分析
家校通管理系统设计注重用户体验,确保操作简便直观。家长和教师可通过电脑轻松访问系统,进行信息查询与互动交流。系统的界面友好,功能模块清晰,无需复杂培训即可上手使用。因此,本系统具有操作可行性。
3.1.3技术可行性分析
Spring Boot框架的采用简化了后端开发,提高了系统的可扩展性和维护性。B/S模式则确保了跨平台兼容性,降低了客户端的复杂度。因此,本系统具有技术可行性。
3.2功能需求分析
通过对家校通管理系统的功能需求分析,系统划分为了家长用户、教师用户和管理员三大角色。各角色主要包括的功能说明如下:
(1)家长用户功能需求:注册登录功能确保家长能够安全地访问系统;通知公告板块让家长及时获取学校的重要通知和公告信息;新闻资讯部分则提供了学校的最新动态和教育相关的新闻;留言反馈功能允许家长向学校或教师提出意见和建议;活动信息模块详细列出了学校即将举行的各类活动,方便家长安排参与;课程信息功能使家长能够全面了解孩子的学习进度和课程安排;餐食信息则展示了孩子在校期间的饮食安排;家长私信功能支持家长与教师一对一的直接沟通,便于讨论孩子的具体情况和发展需求。
(2)教师用户功能需求:活动信息管理功能允许教师发布学校活动详情;课程信息管理让教师能够添加和更新课程安排与相关信息;餐食信息功能则使教师可以录入每日或每周的餐食安排;录入信息管理中的考勤打卡录入功能便于教师个人的授课出勤情况;请假信息管理模块中教师可以录入请假信息;教师私信管理功能支持教师与家长进行一对一交流。
(3)管理员功能需求:系统用户功能让管理员能够管理所有注册用户的账户信息;活动信息管理和活动类型管理使管理员可以发布、编辑和分类学校的各种活动信息;课程信息管理和课程类型管理则允许管理员添加或更新课程详情,并对课程进行合理分类;餐食信息管理和美食类型管理帮助管理员录入每日餐食安排并进行分类;录入信息管理与考勤打卡管理模块用于监控教师的出勤情况,及时发现异常并处理;请假信息管理使管理员能够统一处理教师的请假申请;家长私信管理和教师私信管理功能支持管理员查看并管理所有用户的私信记录;系统管理包括对整个系统的设置与维护;留言管理和通知公告管理让管理员可以审核和发布各类留言及重要通知。
该系统的用户角色用例图具体如下所示。
家校通管理系统家长用户角色用例图如下所示。

图3-1 家长用户角色用例图
家校通管理系统教师用户角色用例图如下所示。

图3-2 教师用户角色用例图
家校通管理系统管理员角色用例图如下所示。

图3-3 管理员角色用例图
3.3性能需求分析
用户操作响应时间:系统应保证用户在操作平台时的响应速度,例如浏览活动信息、课程信息、餐食信息等操作应该迅速响应。
系统稳定性:系统应具备一定的容错能力和稳定性,防止因为意外情况导致系统崩溃。
数据安全:用户信息、请假信息、考勤打卡等敏感数据需要加密存储,确保数据安全性。
系统并发能力:系统应考虑到可能大量用户同时访问的情况,保证系统的并发处理能力。
日志记录:系统需要记录用户操作日志、异常日志等,便于排查问题和分析用户行为。
基于以上性能需求将确保家校通管理系统能够稳定、高效地运行,能够很好地满足家长用户、教师用户和管理员的需求。
3.4系统流程分析
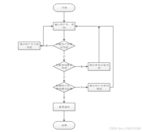
3.4.1操作流程
登录流程图,如图所示:

图3-4 登录流程图
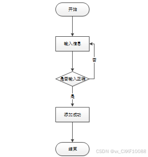
3.4.2添加信息流程
添加信息流程图,如图所示:

图3-5 添加信息流程图
3.4.3删除信息流程
删除信息流程图,如图所示:

图3-6 删除信息流程图
第4章系统设计
4.1系统功能设计
4.1.1前台端功能模块
系统功能模块设计是系统开发过程中的重要阶段,它旨在将系统划分为不同的模块,每个模块负责完成特定的功能或任务。家校通管理系统由前台端和后台两大功能模块组成,每个模块下又包含具体的功能操作。前台端功能模块图如下所示。

图4-1前台端功能模块图
4.1.2后台功能模块
后台功能主要针对教师用户以及管理员,包含系统用户、活动信息管理、活动类型管理、课程信息管理、课程类型管理、餐食信息管理、美食类型管理、录入信息管理、考勤打卡管理、请假信息管理、家长私信管理、教师私信管理、系统管理、留言管理、通知公告管理等,并保证及时更新系统信息,维护系统正常运行。系统后台功能模块图如下图所示。

图4-2系统后台功能模块图
4.2数据库设计
数据库的设计是系统的设计中比较重要的一部分内容,数据库设计是一切系统设计的基础,首先需要进行概念模型E-R图的设计,然后进行关系模型物理模型的建立。
4.2.1概念模型
本文在系统分析阶段就抽取了一些实体,根据实体之间的关系,经过分析进行系统E-R图的设计。家校通管理系统总体E-R图如下图所示。

图4-3系统总体E-R图
4.2.2物理模型
本系统采MySQL数据库管理系统对数据进行管理。下面是对各个表中的字段数据类型、大小等做简短描述。家校通管理系统所需要的部分数据结构表如下表所示。
表 4-1-access_token(登陆访问时长)
| 编号 | 字段名 | 类型 | 长度 | 是否非空 | 是否主键 | 注释 |
| 1 | token_id | int | 是 | 是 | 临时访问牌ID | |
| 2 | token | varchar | 64 | 否 | 否 | 临时访问牌 |
| 3 | info | text | 65535 | 否 | 否 | 信息 |
| 4 | maxage | int | 是 | 否 | 最大寿命:默认2小时 | |
| 5 | create_time | timestamp | 是 | 否 | 创建时间 | |
| 6 | update_time | timestamp | 是 | 否 | 更新时间 | |
| 7 | user_id | int | 是 | 否 | 用户编号 |
表 4-2-activity_information(活动信息)
| 编号 | 字段名 | 类型 | 长度 | 是否非空 | 是否主键 | 注释 |
| 1 | activity_information_id | int | 是 | 是 | 活动信息ID | |
| 2 | publish_user | int | 否 | 否 | 发布用户 | |
| 3 | activity_number | varchar | 64 | 否 | 否 | 活动编号 |
| 4 | event_name | varchar | 64 | 否 | 否 | 活动名称 |
| 5 | activity_type | varchar | 64 | 否 | 否 | 活动类型 |
| 6 | event_address | varchar | 64 | 否 | 否 | 活动地址 |
| 7 | cover_photo | varchar | 255 | 否 | 否 | 封面图片 |
| 8 | start_time | datetime | 否 | 否 | 开始时间 | |
| 9 | event_details | longtext | 4294967295 | 否 | 否 | 活动详情 |
| 10 | hits | int | 是 | 否 | 点击数 | |
| 11 | praise_len | int | 是 | 否 | 点赞数 | |
| 12 | collect_len | int | 是 | 否 | 收藏数 | |
| 13 | comment_len | int | 是 | 否 | 评论数 | |
| 14 | create_time | datetime | 是 | 否 | 创建时间 | |
| 15 | update_time | timestamp | 是 | 否 | 更新时间 |
表 4-3-activity_type(活动类型)
| 编号 | 字段名 | 类型 | 长度 | 是否非空 | 是否主键 | 注释 |
| 1 | activity_type_id | int | 是 | 是 | 活动类型ID | |
| 2 | activity_type | varchar | 64 | 否 | 否 | 活动类型 |
| 3 | create_time | datetime | 是 | 否 | 创建时间 | |
| 4 | update_time | timestamp | 是 | 否 | 更新时间 |
表 4-4-article(文章)
| 编号 | 字段名 | 类型 | 长度 | 是否非空 | 是否主键 | 注释 |
| 1 | article_id | mediumint | 是 | 是 | 文章id | |
| 2 | title | varchar | 125 | 是 | 是 | 标题 |
| 3 | type | varchar | 64 | 是 | 否 | 文章分类 |
| 4 | hits | int | 是 | 否 | 点击数 | |
| 5 | praise_len | int | 是 | 否 | 点赞数 | |
| 6 | create_time | timestamp | 是 | 否 | 创建时间 | |
| 7 | update_time | timestamp | 是 | 否 | 更新时间 | |
| 8 | source | varchar | 255 | 否 | 否 | 来源 |
| 9 | url | varchar | 255 | 否 | 否 | 来源地址 |
| 10 | tag | varchar | 255 | 否 | 否 | 标签 |
| 11 | content | longtext | 4294967295 | 否 | 否 | 正文 |
| 12 | img | varchar | 255 | 否 | 否 | 封面图 |
| 13 | description | text | 65535 | 否 | 否 | 文章描述 |
表 4-5-article_type(文章分类)
| 编号 | 字段名 | 类型 | 长度 | 是否非空 | 是否主键 | 注释 |
| 1 | type_id | smallint | 是 | 是 | 分类ID | |
| 2 | display | smallint | 是 | 否 | 显示顺序 | |
| 3 | name | varchar | 16 | 是 | 否 | 分类名称 |
| 4 | father_id | smallint | 是 | 否 | 上级分类ID | |
| 5 | description | varchar | 255 | 否 | 否 | 描述 |
| 6 | icon | text | 65535 | 否 | 否 | 分类图标 |
| 7 | url | varchar | 255 | 否 | 否 | 外链地址 |
| 8 | create_time | timestamp | 是 | 否 | 创建时间 | |
| 9 | update_time | timestamp | 是 | 否 | 更新时间 |
表 4-6-auth(用户权限管理)
| 编号 | 字段名 | 类型 | 长度 | 是否非空 | 是否主键 | 注释 |
| 1 | auth_id | int | 是 | 是 | 授权ID | |
| 2 | user_group | varchar | 64 | 否 | 否 | 用户组 |
| 3 | mod_name | varchar | 64 | 否 | 否 | 模块名 |
| 4 | table_name | varchar | 64 | 否 | 否 | 表名 |
| 5 | page_title | varchar | 255 | 否 | 否 | 页面标题 |
| 6 | path | varchar | 255 | 否 | 否 | 路由路径 |
| 7 | parent | varchar | 64 | 否 | 否 | 父级菜单 |
| 8 | parent_sort | int | 是 | 否 | 父级菜单排序 | |
| 9 | position | varchar | 32 | 否 | 否 | 位置 |
| 10 | mode | varchar | 32 | 是 | 否 | 跳转方式 |
| 11 | add | tinyint | 是 | 否 | 是否可增加 | |
| 12 | del | tinyint | 是 | 否 | 是否可删除 | |
| 13 | set | tinyint | 是 | 否 | 是否可修改 | |
| 14 | get | tinyint | 是 | 否 | 是否可查看 | |
| 15 | field_add | text | 65535 | 否 | 否 | 添加字段 |
| 16 | field_set | text | 65535 | 否 | 否 | 修改字段 |
| 17 | field_get | text | 65535 | 否 | 否 | 查询字段 |
| 18 | table_nav_name | varchar | 500 | 否 | 否 | 跨表导航名称 |
| 19 | table_nav | varchar | 500 | 否 | 否 | 跨表导航 |
| 20 | option | text | 65535 | 否 | 否 | 配置 |
| 21 | create_time | timestamp | 是 | 否 | 创建时间 | |
| 22 | update_time | timestamp | 是 | 否 | 更新时间 |
表 4-7-clock_in_attendance(考勤打卡)
| 编号 | 字段名 | 类型 | 长度 | 是否非空 | 是否主键 | 注释 |
| 1 | clock_in_attendance_id | int | 是 | 是 | 考勤打卡ID | |
| 2 | teacher_account_number | int | 否 | 否 | 教师账号 | |
| 3 | teachers_name | varchar | 64 | 否 | 否 | 教师姓名 |
| 4 | clock_in_time | datetime | 否 | 否 | 打卡时间 | |
| 5 | punch_in_type | varchar | 64 | 否 | 否 | 打卡类型 |
| 6 | clock_in_remarks | text | 65535 | 否 | 否 | 打卡备注 |
| 7 | create_time | datetime | 是 | 否 | 创建时间 | |
| 8 | update_time | timestamp | 是 | 否 | 更新时间 | |
| 9 | source_table | varchar | 255 | 否 | 否 | 来源表 |
| 10 | source_id | int | 否 | 否 | 来源ID | |
| 11 | source_user_id | int | 否 | 否 | 来源用户 |
表 4-8-code_token(验证码)
| 编号 | 字段名 | 类型 | 长度 | 是否非空 | 是否主键 | 注释 |
| 1 | code_token_id | int | 是 | 是 | 验证码ID | |
| 2 | token | varchar | 255 | 否 | 否 | 令牌 |
| 3 | code | varchar | 255 | 否 | 否 | 验证码 |
| 4 | expire_time | timestamp | 是 | 否 | 失效时间 | |
| 5 | create_time | timestamp | 是 | 否 | 创建时间 | |
| 6 | update_time | timestamp | 是 | 否 | 更新时间 |
表 4-9-collect(收藏)
| 编号 | 字段名 | 类型 | 长度 | 是否非空 | 是否主键 | 注释 |
| 1 | collect_id | int | 是 | 是 | 收藏ID | |
| 2 | user_id | int | 是 | 是 | 收藏人ID | |
| 3 | source_table | varchar | 255 | 否 | 否 | 来源表 |
| 4 | source_field | varchar | 255 | 否 | 否 | 来源字段 |
| 5 | source_id | int | 是 | 否 | 来源ID | |
| 6 | title | varchar | 255 | 否 | 否 | 标题 |
| 7 | img | varchar | 255 | 否 | 否 | 封面 |
| 8 | create_time | timestamp | 是 | 否 | 创建时间 | |
| 9 | update_time | timestamp | 是 | 否 | 更新时间 |
表 4-10-comment(评论)
| 编号 | 字段名 | 类型 | 长度 | 是否非空 | 是否主键 | 注释 |
| 1 | comment_id | int | 是 | 是 | 评论ID | |
| 2 | user_id | int | 是 | 是 | 评论人ID | |
| 3 | reply_to_id | int | 是 | 否 | 回复评论ID | |
| 4 | content | longtext | 4294967295 | 否 | 否 | 内容 |
| 5 | nickname | varchar | 255 | 否 | 否 | 昵称 |
| 6 | avatar | varchar | 255 | 否 | 否 | 头像地址 |
| 7 | create_time | timestamp | 是 | 否 | 创建时间 | |
| 8 | update_time | timestamp | 是 | 否 | 更新时间 | |
| 9 | source_table | varchar | 255 | 否 | 否 | 来源表 |
| 10 | source_field | varchar | 255 | 否 | 否 | 来源字段 |
| 11 | source_id | int | 是 | 否 | 来源ID |
表 4-11-course_information(课程信息)
| 编号 | 字段名 | 类型 | 长度 | 是否非空 | 是否主键 | 注释 |
| 1 | course_information_id | int | 是 | 是 | 课程信息ID | |
| 2 | teacher_account | int | 否 | 否 | 教师账号 | |
| 3 | course_name | varchar | 64 | 否 | 否 | 课程名称 |
| 4 | course_type | varchar | 64 | 否 | 否 | 课程类型 |
| 5 | cover_photo | varchar | 255 | 否 | 否 | 封面图片 |
| 6 | course_difficulty | varchar | 64 | 否 | 否 | 课程难度 |
| 7 | course_outline | text | 65535 | 否 | 否 | 课程大纲 |
| 8 | course_introduction | longtext | 4294967295 | 否 | 否 | 课程简介 |
| 9 | hits | int | 是 | 否 | 点击数 | |
| 10 | praise_len | int | 是 | 否 | 点赞数 | |
| 11 | collect_len | int | 是 | 否 | 收藏数 | |
| 12 | comment_len | int | 是 | 否 | 评论数 | |
| 13 | create_time | datetime | 是 | 否 | 创建时间 | |
| 14 | update_time | timestamp | 是 | 否 | 更新时间 |
表 4-12-course_type(课程类型)
| 编号 | 字段名 | 类型 | 长度 | 是否非空 | 是否主键 | 注释 |
| 1 | course_type_id | int | 是 | 是 | 课程类型ID | |
| 2 | course_type | varchar | 64 | 否 | 否 | 课程类型 |
| 3 | create_time | datetime | 是 | 否 | 创建时间 | |
| 4 | update_time | timestamp | 是 | 否 | 更新时间 |
表 4-13-hits(用户点击)
| 编号 | 字段名 | 类型 | 长度 | 是否非空 | 是否主键 | 注释 |
| 1 | hits_id | int | 是 | 是 | 点赞ID | |
| 2 | user_id | int | 是 | 否 | 点赞人 | |
| 3 | create_time | timestamp | 是 | 否 | 创建时间 | |
| 4 | update_time | timestamp | 是 | 否 | 更新时间 | |
| 5 | source_table | varchar | 255 | 否 | 否 | 来源表 |
| 6 | source_field | varchar | 255 | 否 | 否 | 来源字段 |
| 7 | source_id | int | 是 | 否 | 来源ID |
表 4-14-input_information(录入信息)
| 编号 | 字段名 | 类型 | 长度 | 是否非空 | 是否主键 | 注释 |
| 1 | input_information_id | int | 是 | 是 | 录入信息ID | |
| 2 | teacher_account_number | int | 否 | 否 | 教师账号 | |
| 3 | teachers_name | varchar | 64 | 否 | 否 | 教师姓名 |
| 4 | teachers_age | double | 否 | 否 | 教师年龄 | |
| 5 | teacher_gender | varchar | 64 | 否 | 否 | 教师性别 |
| 6 | teaching_subjects | varchar | 64 | 否 | 否 | 执教科目 |
| 7 | teaching_class | varchar | 64 | 否 | 否 | 执教班级 |
| 8 | teacher_details | text | 65535 | 否 | 否 | 教师详情 |
| 9 | clock_in_attendance_limit_times | int | 是 | 否 | 打卡限制次数 | |
| 10 | leave_information_limit_times | int | 是 | 否 | 请假限制次数 | |
| 11 | create_time | datetime | 是 | 否 | 创建时间 | |
| 12 | update_time | timestamp | 是 | 否 | 更新时间 |
表 4-15-leave_information(请假信息)
| 编号 | 字段名 | 类型 | 长度 | 是否非空 | 是否主键 | 注释 |
| 1 | leave_information_id | int | 是 | 是 | 请假信息ID | |
| 2 | teacher_account_number | int | 否 | 否 | 教师账号 | |
| 3 | teachers_name | varchar | 64 | 否 | 否 | 教师姓名 |
| 4 | leave_time | datetime | 否 | 否 | 请假时间 | |
| 5 | leave_days | double | 否 | 否 | 请假天数 | |
| 6 | reason_for_leave | varchar | 64 | 否 | 否 | 请假原因 |
| 7 | examine_state | varchar | 16 | 是 | 否 | 审核状态 |
| 8 | examine_reply | varchar | 16 | 否 | 否 | 审核回复 |
| 9 | create_time | datetime | 是 | 否 | 创建时间 | |
| 10 | update_time | timestamp | 是 | 否 | 更新时间 | |
| 11 | source_table | varchar | 255 | 否 | 否 | 来源表 |
| 12 | source_id | int | 否 | 否 | 来源ID | |
| 13 | source_user_id | int | 否 | 否 | 来源用户 |
表 4-16-meal_information(餐食信息)
| 编号 | 字段名 | 类型 | 长度 | 是否非空 | 是否主键 | 注释 |
| 1 | meal_information_id | int | 是 | 是 | 餐食信息ID | |
| 2 | teacher_user | int | 否 | 否 | 教师用户 | |
| 3 | food_name | varchar | 64 | 否 | 否 | 美食名称 |
| 4 | type_of_food | varchar | 64 | 否 | 否 | 美食类型 |
| 5 | cover_image | varchar | 255 | 否 | 否 | 封面图片 |
| 6 | release_time | datetime | 否 | 否 | 发布时间 | |
| 7 | ingredients_information | text | 65535 | 否 | 否 | 食材信息 |
| 8 | food_details | longtext | 4294967295 | 否 | 否 | 美食详情 |
| 9 | hits | int | 是 | 否 | 点击数 | |
| 10 | praise_len | int | 是 | 否 | 点赞数 | |
| 11 | collect_len | int | 是 | 否 | 收藏数 | |
| 12 | comment_len | int | 是 | 否 | 评论数 | |
| 13 | create_time | datetime | 是 | 否 | 创建时间 | |
| 14 | update_time | timestamp | 是 | 否 | 更新时间 |
表 4-17-message(留言板)
| 编号 | 字段名 | 类型 | 长度 | 是否非空 | 是否主键 | 注释 |
| 1 | message_id | int | 是 | 是 | 留言板ID | |
| 2 | user_id | int | 是 | 否 | 用户ID | |
| 3 | title | varchar | 64 | 否 | 否 | 标题 |
| 4 | content | longtext | 4294967295 | 是 | 否 | 内容 |
| 5 | nickname | varchar | 32 | 是 | 否 | 昵称 |
| 6 | avatar | varchar | 255 | 否 | 否 | 头像 |
| 7 | | varchar | 125 | 否 | 否 | 留言者邮箱 |
| 8 | phone | varchar | 11 | 否 | 否 | 留言者手机号码 |
| 9 | create_time | timestamp | 是 | 否 | 创建时间 | |
| 10 | update_time | timestamp | 是 | 否 | 更新时间 | |
| 11 | reply | longtext | 4294967295 | 否 | 否 | 回复 |
| 12 | reply_state | tinyint | 否 | 否 | 回复状态 |
表 4-18-notice(公告)
| 编号 | 字段名 | 类型 | 长度 | 是否非空 | 是否主键 | 注释 |
| 1 | notice_id | mediumint | 是 | 是 | 公告ID | |
| 2 | title | varchar | 125 | 是 | 否 | 标题 |
| 3 | content | longtext | 4294967295 | 否 | 否 | 正文 |
| 4 | create_time | timestamp | 是 | 否 | 创建时间 | |
| 5 | update_time | timestamp | 是 | 否 | 更新时间 |
表 4-19-parents_private_letter(家长私信)
| 编号 | 字段名 | 类型 | 长度 | 是否非空 | 是否主键 | 注释 |
| 1 | parents_private_letter_id | int | 是 | 是 | 家长私信ID | |
| 2 | parent_user | int | 否 | 否 | 家长用户 | |
| 3 | parent_name | varchar | 64 | 否 | 否 | 家长姓名 |
| 4 | private_letter_time | datetime | 否 | 否 | 私信时间 | |
| 5 | parents_message | longtext | 4294967295 | 否 | 否 | 家长消息 |
| 6 | reply_message | longtext | 4294967295 | 否 | 否 | 回复消息 |
| 7 | create_time | datetime | 是 | 否 | 创建时间 | |
| 8 | update_time | timestamp | 是 | 否 | 更新时间 |
表 4-20-parent_user(家长用户)
| 编号 | 字段名 | 类型 | 长度 | 是否非空 | 是否主键 | 注释 |
| 1 | parent_user_id | int | 是 | 是 | 家长用户ID | |
| 2 | parent_name | varchar | 64 | 否 | 否 | 家长姓名 |
| 3 | sname | varchar | 64 | 否 | 否 | 学生姓名 |
| 4 | student_gender | varchar | 64 | 否 | 否 | 学生性别 |
| 5 | students_age | double | 否 | 否 | 学生年龄 | |
| 6 | examine_state | varchar | 16 | 是 | 否 | 审核状态 |
| 7 | user_id | int | 是 | 否 | 用户ID | |
| 8 | create_time | datetime | 是 | 否 | 创建时间 | |
| 9 | update_time | timestamp | 是 | 否 | 更新时间 |
第5章系统实现
5.1系统实现概述
系统实现部分就是将系统分析,系统设计部分的内容通过编码进行功能实现,以一个实际应用系统的形式展示系统分析与系统设计的结果。
5.2前台端功能模块的实现
5.2.1家长用户登录界面
家长用户登录时,输入用户名及密码即可登录前台端进行相关功能操作。家长用户登录界面如下图所示:
图5-1 家长用户登录界面图
5.2.2前台端首页界面
前台端首页模块是系统的主入口,为用户提供导航和重要信息展示。通过清晰的界面布局和内容展示,为用户提供良好的导航菜单、轮播图、功能浏览体验,引导用户进行系统内各项操作。前台端首页界面如下图所示:
图5-2 前台端首页界面图
5.2.3活动信息界面
在活动信息界面,用户可以查看系统发布的活动信息列表,可根据活动名称进行搜索;可以点击查看详情,进行点赞、收藏和评论操作。活动信息界面如下图所示:
图5-3 活动信息界面图
5.2.4课程信息界面
家长点击课程信息界面后,可以查看孩子所在班级的详细课程安排,包括每周的具体课程时间和科目。此外,家长能够获取到任课教师的信息,便于进行针对性沟通和支持孩子的学习需求。课程信息界面如下图所示:
图5-4 课程信息界面图
5.2.5餐食信息界面
家长点击餐食信息界面后,可以查看孩子在校期间每日或每周的餐食安排,了解每餐的具体菜单。帮助家长掌握孩子的膳食均衡情况。餐食信息添加界面如下图所示:
图5-5 餐食信息界面图
5.2.6家长私信界面
家长点击私信界面后,可以方便地选择与自己孩子相关联的教师进行一对一沟通。在此界面上,家长能够输入私信内容,输入完成后,家长只需点击发送按钮,即可将信息快速提交,确保信息及时送达教师手中。家长私信如下图所示:
图5-6 家长私信界面图
5.3后台端功能模块的实现
5.3.1活动信息管理界面
教师点击活动信息管理界面后,可以便捷地发布学校活动的详细信息,包括活动的时间、地址和活动类型等关键细节。活动信息管理界面如下图所示:
图5-7 活动信息管理界面图
5.3.2课程信息管理界面
教师点击课程信息管理界面后,可以轻松添加新课程或更新现有课程的信息,完成课程信息录入后,教师只需点击保存或发布按钮,这些信息就会即时更新到系统中,供相关用户查看。课程信息管理界面如下图所示:
图5-8 课程信息管理界面图
5.3.3餐食信息管理界面
教师点击餐食信息管理界面后,能够方便地添加和发布每日或每周的餐食安排,确保家长了解孩子在校期间的饮食情况。完成餐食信息录入后,只需点击保存或发布按钮,这些详细的餐食安排就会即时更新到系统中,供家长查看。餐食信息界面如下图所示:
图5-9 餐食信息界面图
5.3.4考勤打卡管理界面
教师点击考勤打卡管理界面后,可以便捷地录入个人授课出勤情况,确保记录的准确性和及时性。完成录入后,系统会自动保存并更新这些信息。考勤打卡管理界面如下图所示:
图5-10 考勤打卡管理界面图
5.3.5系统用户界面
在系统用户界面,管理员可以对所有的用户信息进行维护管理,包括管理员、家长用户、教师用户等。系统用户界面如下图所示:
图5-11 系统用户界面图
5.3.6系统管理界面
管理员在系统管理界面可以轻松对轮播图进行设置和管理,包括上传新图片、调整展示顺序以及设定每张图片的显示时间,确保信息展示的及时性和吸引力。通过简单的操作,管理员能够更新轮播内容,保证最佳的视觉呈现。系统用户界面如下图所示:
图5-12 系统管理界面图
5.3.7留言管理界面
理员点击留言管理界面后,可以查看系统内所有用户的留言,管理员还可以直接在界面上进行回复。留言管理界面如下图所示:
图5-13 留言管理界面图
第6章系统测试
6.1测试目的
测试目的是为了验证系统的功能、性能和稳定性,以确保系统在实际应用中能够达到预期的要求。通过测试,可以发现潜在的问题和缺陷,并及时进行修复和改进。测试还可以评估系统的可靠性、安全性和用户体验,以提供一个高质量和可信赖的产品。此外,测试也有助于验证系统是否满足用户需求和预期,是否符合相应的标准和规范。总之,测试的目的是为了确保系统的质量和可靠性,从而为用户提供良好的使用体验和价值。
6.2功能测试
表6-1用户登录测试用例
| 测试编号 | 测试内容 | 预期结果 |
| TC-001 | 输入正确的账号密码 | 登录成功,跳转到个人主页 |
| TC-002 | 输入错误的账号密码 | 显示登录失败的提示信息,要求重新输入正确的账号密码 |
表6-2 修改密码测试用例
| 测试编号 | 测试内容 | 预期结果 |
| TC-003 | 输入有效密码 | 密码修改成功,显示修改成功的提示信息 |
| TC-004 | 输入无效密码 | 显示密码无效的提示信息,要求重新输入有效密码 |
| TC-005 | 输入错误原密码 | 显示原密码错误的提示信息,要求重新输入正确原密码 |
表6-3 查看活动信息测试用例
| 测试编号 | 测试内容 | 预期结果 |
| TC-006 | 点击查看活动信息 | 显示活动信息页面,活动名称、活动时间、活动类型、发布地址、开始时间内、活动封面、活动简介、点赞数、评论等 |
| TC-007 | 选择活动类型 | 显示所选类型下的相关活动信息等内容 |
| TC-008 | 搜索没有的活动信息名称,显示无可用活动信息内容 | 显示暂无信息内容的提示信息,提醒用户重新输入活动名称 |
6.3测试结果
全部测试用例都已通过,且不存在漏洞,实现了本论文开始时所作要求和期望。本系统运行稳定,使用流畅,可以满足用户需求。试运行后进行系统评估,可以认为该系统达到预定的目标要求,可以满足用户的需求,也满足了系统开发前所作目标。系统在经过大量重复测试后运行十分稳定,安全实用,功能模块已经达到预定目标所需。在规定的时间内实现系统的大部分功能,且满足要求,节省开发成本,有助于提高科学管理水平,符合本人经济情况。
简而言之,经过严格的测试,可以发现该系统的功能和性能非常出色,它的精度、可靠性、稳健性都达到了极高的水平,而且它还支持快速、精细的点击操作,使用者的使用感受更加良好。此外,它还支持各种主流浏览器,满足不同的使用要求。
第7章总结
本论文聚焦于开发一款基于Spring Boot框架的家校通管理系统,以解决传统家校沟通中的信息传递不及时、沟通渠道单一等问题。该系统集成了活动信息管理、课程信息管理、餐食信息管理、考勤打卡管理和家长私信等功能模块,特别注重用户体验优化,确保操作便捷性和移动优先设计。实地测试结果显示,系统具有较高的稳定性和易用性,显著提升了家校沟通效率,增强了家长对教育过程的关注和支持力度。
展望未来,家校通管理系统将继续完善功能,优化用户体验,提高服务质量。我们将积极探索与更多教育机构的合作,丰富教育资源库,为家长和教师提供更多元化的服务。同时,我们也将关注技术发展趋势,不断引入新技术,提升系统的智能化水平。
参考文献
[1]牛磊. 智慧校园学生评价系统设计研究 [J]. 科技资讯, 2024, 22 (22): 225-228. DOI:10.16661/j.cnki.1672-3791.2406-5042-4670.
[2]宋国红. 智慧校园建设中智能化系统应用研究 [J]. 智能建筑与智慧城市, 2024, (11): 132-134. DOI:10.13655/j.cnki.ibci.2024.11.042.
[3]张玉,张雅倩. 智慧校园建设面临的挑战与应对策略[N]. 河南经济报, 2024-10-12 (011). DOI:10.28362/n.cnki.nhncx.2024.001782.
[4]贾琴. Java编程语言的应用策略分析 [J]. 集成电路应用, 2024, 41 (10): 84-85. DOI:10.19339/j.issn.1674-2583.2024.10.034.
[5]闫涛,李媛媛. 智慧校园一卡通系统建设研究与实践 [J]. 网络安全和信息化, 2024, (10): 68-71.
[6]柯灵. Java编程语言在计算机软件开发中的应用与问题处理探析 [J]. 电脑知识与技术, 2024, 20 (27): 45-47. DOI:10.14004/j.cnki.ckt.2024.1389.
[7]屠莉,杨立志,倪峰. 智慧校园服务系统的设计与实现 [J]. 电脑知识与技术, 2024, 20 (27): 59-61. DOI:10.14004/j.cnki.ckt.2024.1402.
[8]张帅. 计算机软件Java编程特点与技术探究 [J]. 科技资讯, 2024, 22 (17): 23-25. DOI:10.16661/j.cnki.1672-3791.2404-5042-5333.
[9]Nakamura H ,Sonoyama A ,Kamiyama T , et al. Performance Study of Kotlin and Java Programs with Bytecode Analysis: [J]. Journal of Information Processing, 2024, 32 380-395.
[10]Liang C . School Vehicle Management System Based on JAVA Language [J]. Academic Journal of Computing & Information Science, 2023, 6 (9):
[11]储胜国. 家校共育模式的创新 [J]. 家庭科技, 2021, (12): 34-35.
[12]潘庆红,马逐曦,龙琴琴. 家校通APP的研发现状、问题及展望 [J]. 现代教育技术, 2020, 30 (06): 93-99.
[13]廖先江, 翼信智慧校园管理系统v1.0. 甘肃省, 甘肃翼信智能科技有限公司, 2020-01-02.
[14]邢珂. 基于社区教育理念的家校通APP创新设计研究[D]. 中国美术学院, 2019. DOI:10.27626/d.cnki.gzmsc.2019.000111.
[15]邱睿. 基于微信小程序的家校通系统开发与实现[D]. 上海师范大学, 2019 .
致 谢
在本文的撰写过程中,我得到了许多老师、同学和朋友的帮助与支持,在此表示衷心的感谢。
我要感谢我的指导老师,在我论文的选题、构思、撰写到定稿的全过程中,给予了悉心的指导和宝贵的建议。老师严谨治学态度和无私奉献精神,让我深受启发和感动。
然后,我要感谢我的同学们,他们在我的论文写作过程中提供了许多有益的帮助和鼓励,与他们的交流和讨论让我受益匪浅。
此外,我要特别感谢那些在调研过程中给予我极大帮助的人。包括学校的管理人员,为我提供了详实的数据和资料;还有热心的家长和教师,耐心接受我的访谈,分享他们的使用体验,你们的宝贵意见和经验为我的研究提供了重要依据。
最后,我要感谢我的家人,这一路上的支持、理解和关爱,他们默默的付出让我能够全身心投入到项目中,也是我不断前进的动力。
在此,我向所有帮助过我的人表示最诚挚的谢意!
865

被折叠的 条评论
为什么被折叠?



