摘 要
随着企业对员工能力的要求日益提高,传统的培训管理方式已无法满足现代企业的需求。为此设计并开发企业员工培训管理系统,目的是通过信息化手段提升培训的组织效率,优化员工成长路径,推动企业业务的发展。
系统主要分为员工用户端和后台管理员端。员工用户可以通过平台浏览培训课程、查看企业资讯、报名参加培训、进行试卷考核,并管理个人培训记录与反馈。后台管理员则负责管理用户信息、培训课程、培训记录、通知公告等,能够有效审核培训报名、发布通知及管理课程内容。系统功能涵盖课程浏览、报名、试卷考核(包含客观与主观题)、评论管理、资源管理等,旨在为员工提供全方位的培训服务。
技术方案方面,系统采用SpringBoot框架进行后端开发,提供高效、稳定的服务接口;前端使用Vue.js框架构建用户界面,实现流畅的交互体验;MySQL数据库用于存储用户数据、培训课程、考试记录等信息,保证数据安全与可靠性。
通过系统的实施,预期将大大提高员工培训的管理效率,减少人工操作,提升员工的学习积极性与企业整体培训效果,最终促进企业的持续发展与人才培养。
关键词:企业员工培训管理系统;Java语言;SpringBoot框架;Vue.js框架;MySQL数据库
Design and Implementation of Enterprise Employee Training Management System Based on Java
Abstract:With the increasing demand for employees' abilities in enterprises, traditional training management methods are no longer able to meet the needs of modern enterprises. Design and develop an enterprise employee training management system for this purpose, with the aim of improving the organizational efficiency of training through information technology, optimizing employee growth paths, and promoting the development of enterprise business.
The system is mainly divided into employee user end and backend administrator end. Employee users can browse training courses, view company information, register for training, conduct paper assessments, and manage personal training records and feedback through the platform. The backend administrator is responsible for managing user information, training courses, training records, notifications and announcements, and can effectively review training registrations, publish notifications, and manage course content. The system functions include course browsing, registration, paper assessment (including objective and subjective questions), comment management, resource management, etc., aiming to provide employees with comprehensive training services.
In terms of technical solutions, the system adopts the SpringBoot framework for backend development, providing efficient and stable service interfaces; The front-end uses the Vue.js framework to build the user interface, achieving a smooth interactive experience; MySQL database is used to store user data, training courses, exam records, and other information to ensure data security and reliability.
Through the implementation of the system, it is expected to greatly improve the management efficiency of employee training, reduce manual operations, enhance employee learning enthusiasm and overall training effectiveness of the enterprise, ultimately promoting the sustainable development and talent cultivation of the enterprise.
Keywords:Enterprise Employee Training Management System; Java language; SpringBoot framework; Vue.js framework; mysql database
目 录
第1章 绪 论
1.1 研究背景
随着信息技术的不断发展,企业在全球化、智能化的趋势下面临着越来越复杂的竞争环境。企业的核心竞争力不仅体现在产品和服务的质量上,还取决于员工的综合素质和创新能力。因此,员工培训和职业发展已经成为企业提升竞争力的重要手段[1]。然而,传统的员工培训管理方式存在诸多问题,如信息散乱、管理效率低、培训效果难以评估等,这些问题直接影响了培训资源的合理配置和员工学习效果的提升[2]。传统培训方式依赖人工管理,难以做到系统化、自动化,导致企业无法实时掌握员工培训情况,培训数据难以统计与分析,甚至无法确保培训的针对性和有效性[3]。
大数据、云计算和人工智能等技术的崛起,也助力越来越多的企业开始采用信息化手段进行员工培训管理。基于信息技术的培训管理系统能够有效提高培训效率,精确追踪员工学习进度,并通过数据分析评估培训效果,帮助企业实现培训资源的优化配置与高效管理[4]。因此,开发一个集成化、自动化的企业员工培训管理系统,既可以帮助企业解决传统培训方式中的痛点问题,又能提升员工学习的积极性和培训效果,从而促进企业的长远发展和核心竞争力的增强[5]。
1.2 研究意义
设计并开发的企业员工培训管理系统,旨在通过信息化手段提升企业员工培训的管理效率和效果,具有重要的现实意义和长远的应用价值。首先,系统的设计和实施将优化企业内部培训资源的配置,避免传统培训模式中出现的资源浪费问题。通过对员工培训情况的实时跟踪和分析,企业能够精确评估不同培训课程的效果,从而不断调整和优化培训内容,提升培训的针对性和实用性。其次,系统提供了自动化管理功能,极大地减少了人工操作的复杂性,提高了企业人力资源部门的工作效率,使企业能够在更短的时间内完成更多的培训任务,降低了运营成本。
此外,系统还提供了个性化的培训服务,员工可以根据自身需求选择培训课程和考核方式,有助于提升员工的学习动力和参与感。通过有效的培训和考核,员工的职业素质和技能水平将得到提升,进而推动企业整体业绩的提升[6]。长远来看,该系统不仅为企业员工的成长提供了有力支持,也为企业的可持续发展提供了有力保障。研究成果将为更多企业提供借鉴和参考,促进信息化技术在企业管理中的广泛应用,提升整体企业的竞争力。
1.3 国内外现状
1.3.1 国内现状
近年来,国内在企业员工培训管理系统的研究逐渐增多。随着信息技术的迅猛发展,许多企业开始采用数字化、智能化的培训管理系统,以提高培训效率和员工技能水平。国内学者普遍关注如何通过大数据、人工智能等技术优化培训内容的个性化推荐、培训过程的跟踪评估及效果反馈。例如,白茹鑫(2024)在《基于SpringBoot+SSM框架的企业安全培训管理系统设计与实现》一文中,基于SpringBoot与SSM框架设计并实现了企业安全培训管理系统。该系统支持离线模式下的用户绑定与登录、培训课表查询、培训记录和证书查询,以及管理员后台管理功能。通过系统的实现,能够有效提高企业员工的安全培训效率,确保企业在安全生产方面的科学管理和高效运营[7]。龚宇晨(2022)在《基于企业培训的移动平台“领学”的界面设计》一文中,探讨了基于移动平台“领学”进行企业培训的界面设计。文章通过用户需求调研与竞品分析,提出了一种结合设计心理学与用户体验的界面设计方案。该平台不仅支持在线学习、社区交流、资讯查阅,还注重平台的品牌性与情感化设计,旨在为企业培训提供高效且愉悦的用户体验[8]。杨南南(2022)在《A-Learning:基于多端一体化架构的企业培训系统设计与实现》一文中,设计并实现了一种名为A-Learning的跨平台企业培训系统。系统采用Vue.js和Flutter前端框架,MyBatis与Spring Boot后端架构,通过数据可视化和协同过滤推荐算法优化用户学习体验。系统具有在线学习、在线考试等多功能,已经在同济大学中德学院投入使用,用户反馈良好[9]。邓焯(2021)在《基于PHP的人员培训系统设计与实现》一文中,开发了一种基于PHP和MySQL的企业员工培训系统。该系统通过简化培训管理流程,帮助培训主管、讲师和学员实现高效的培训课程管理与考勤打卡。通过后台管理功能,培训主管能够对各类信息进行有效统筹,提高了企业培训的管理效率[10]。
综上所述,国内研究结合在线学习平台进行自主学习,逐步实现了员工培训的标准化、智能化和个性化。尽管国内在这方面的研究和实践有所进展,但整体上系统的整合性和智能化水平仍有待进一步提升。
1.3.2 国外现状
在国外,企业员工培训管理系统的研究和应用相对成熟,尤其是在欧美等发达国家。国外企业普遍采用智能培训管理系统。这些系统不仅能自动化管理员工的培训计划,还能通过数据分析评估培训效果,并根据员工的能力和需求进行个性化推荐。例如,Handrich Matthias等人(2024)在《Digital Employee Training With Digital Adoption Platforms Boost Learning and Knowledge Management of Corporate IT Systems》一文中,研究了数字化采纳平台(DAPs)对员工学习效果的影响。通过对22种现有DAP的研究,开发了一种具有互动功能的新型DAP,并通过在线实验评估其效果。研究发现,使用DAP进行学习的员工,比使用传统用户手册的员工认为新IT系统更加实用,且显著提高了员工采用新系统的意图[11]。Soha A. Shaban等人(2024)在《Building a Smart Management System for the Field Training Course at the Faculty of Specific Education-Mansoura University》一文中,提出了一种基于物联网技术的智能实践管理系统,用以改进现有的实践培训管理方法。该系统能有效记录学生出勤,解决传统手动签到和评估方法中的问题,帮助导师在不在场时远程监督学生,提升了教学效率和实践培训的管理质量[12]。Yibo Chen等人(2024)在《Exploration of HSE Standardized Training Management System in Oil and Gas Enterprises》一文中,提出了一种基于标准化管理理念的HSE(健康、安全、环境保护)培训系统。该系统涵盖了标准化管理体系、操作流程、教学内容、师资管理和信息平台,旨在提高石油与天然气企业员工的安全意识和工作技能,确保安全生产,防止事故发生[13]。
综上所述,国外研究普遍重视员工培训系统的灵活性和易用性,采用移动学习平台增强培训互动性和参与感。此外,国外学者也关注如何通过跨平台系统集成,提升企业员工培训的全局效益,推动组织发展。
1.4 研究内容
主要研究内容包括需求分析、技术方案设计、功能设计和数据库设计。
(1)需求分析:分析当前企业员工培训管理中存在的问题,如信息分散、管理效率低等,明确了系统的目标是提升培训管理的效率,优化培训资源配置,为员工提供更加便捷的学习平台。系统需求主要包括课程浏览、报名、考试考核、个人记录查看、通知公告发布等功能。
(2)技术方案设计:确定系统的技术架构。后端使用SpringBoot框架,具有高效的开发和稳定性;前端采用Vue.js框架,提供良好的用户体验;数据库采用MySQL,保证数据存储的安全性和可靠性。系统采用前后端分离模式,提高了系统的可扩展性和维护性。
(3)功能设计:系统分为员工端和管理员端。员工端主要包括课程浏览、报名、考试、培训记录查看等功能,管理员端主要涉及用户管理、培训课程管理、培训记录审核等,确保各项功能的高效运行和管理。
(4)数据库设计:根据系统需求设计了数据库表结构,主要包括用户表、课程表、培训记录表、考试记录表等,确保数据的规范性和关联性。
1.5 技术路线
系统采用前后端分离的架构,后端基于SpringBoot框架进行开发,提供高效稳定的RESTful API服务;前端使用Vue.js框架,确保界面交互流畅、响应迅速。数据存储方面,采用MySQL数据库进行高效数据管理,设计合理的数据库表结构以支持系统功能。通过Spring Security实现系统的权限控制,保障用户信息安全。整个系统架构注重高可维护性、可扩展性,并且在性能和安全性上进行了优化,确保平台的稳定运行。
技术路线图如图1.1所示。

图1.1 技术路线图
1.6 本文组织结构
本文主要分为7个章节。
第1章:绪论部分介绍了研究现状及研究内容、技术路线等内容和国内外研究现状。
第2章:详细介绍了该系统所采用的开发技术。
第3章:利用流程图对该系统进行了介绍,并进行了系统可行性分析和数据库分析等。
第4章:详细介绍了系统的设计内容。
第5章:详细介绍了系统的具体实现部分。
第6章:测试系统确保系统操作正确。
第7章:对系统进行了认真的总结,概括了整个研究的成果和展望。
详细的论文结构如图1.2所示。

图1.2 论文结构思维导图
第2章 系统关键技术
2.1 Java语言
Java是一种广泛使用的面向对象编程语言,其跨平台特性使其在企业级应用开发中得到广泛应用。在企业员工培训管理系统的后端开发中,Java的稳定性和高性能使得系统能够高效处理大量的用户请求和数据操作。Java拥有丰富的类库,支持多线程和网络编程,能够实现高并发和分布式处理,适合企业级的应用需求。同时,Java具有强大的生态系统和社区支持,开发者可以轻松使用各种开源框架和工具来提高开发效率。在本系统中,Java主要用于后端服务的构建,确保系统的高可维护性和可扩展性。
2.2 SpringBoot框架
SpringBoot是一个开源的Java框架,专为简化Spring应用的配置和部署而设计。它采用约定优于配置的方式,能够快速创建独立、生产级别的应用程序,特别适合开发微服务架构。在企业员工培训管理系统中,SpringBoot提供了高效的开发和集成环境,开发人员能够快速构建和调试应用。其自动化配置功能减少了配置文件的复杂性,提升了开发效率,同时内置的Web服务器支持将应用以独立服务形式进行部署。此外,SpringBoot的模块化设计使得系统能够灵活扩展,满足企业未来的需求。
2.3 Vue.js框架
SpringBoot是一个开源的Java框架,专为简化Spring应用的配置和部署而设计。它采用约定优于配置的方式,能够快速创建独立、生产级别的应用程序,特别适合开发微服务架构。在企业员工培训管理系统中,SpringBoot提供了高效的开发和集成环境,开发人员能够快速构建和调试应用。其自动化配置功能减少了配置文件的复杂性,提升了开发效率,同时内置的Web服务器支持将应用以独立服务形式进行部署。此外,SpringBoot的模块化设计使得系统能够灵活扩展,满足企业未来的需求。
2.4 MySQL数据库
MySQL是一个流行的开源关系型数据库管理系统,广泛应用于各种应用程序中,尤其是在处理大规模数据时表现出色。在企业员工培训管理系统中,MySQL负责存储和管理用户数据、课程信息、培训记录、考试成绩等信息。MySQL支持高效的数据查询和事务处理,能够保证数据的完整性和一致性。通过合理设计数据库表结构,系统能够高效地存取数据,并支持多用户并发操作。同时,MySQL提供强大的数据安全性,采用数据加密和备份机制,确保系统数据的安全性和可靠性。此外,MySQL的扩展性也使得该系统可以随着业务的发展灵活调整数据库结构,满足未来的需求。
第3章 系统分析
3.1 系统概述
企业员工培训管理平台旨在通过信息化手段提升员工培训的效率和效果。系统采用前后端分离架构,前端基于Vue.js开发,后端使用SpringBoot框架,数据库采用MySQL。主要功能包括课程浏览、培训报名、考试考核、学习记录查询等,管理员可进行用户管理、课程管理和培训数据审核等操作。通过该平台,企业能够高效管理培训过程,优化资源配置,提升员工技能水平,促进企业长期发展。
3.1.1 用户登录流程图
用户登录功能通过账号和密码验证身份,确保只有授权用户能够访问系统。用户输入用户名、密码和验证码后,系统进行校验,成功则跳转到首页。登录成功后,用户会获得个性化的权限与数据访问,确保用户体验的同时,保护隐私安全。登录流程图设计如图3.1所示。

图3.1 登录功能流程图
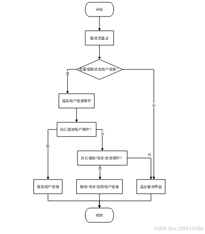
3.1.2 用户管理流程图
管理员通过用户管理功能对平台上的所有用户进行管理。包括用户的注册信息、登录情况、权限设置、账户状态等。管理员可以进行用户信息的增删改查操作,保证系统的正常运行和用户权限的安全性。用户管理流程图设计如图3.2所示。

图3.2 用户管理流程图
3.1.3 在线咨询流程图
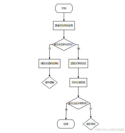
员工首先通过系统登录并浏览可用的培训课程。选择感兴趣的课程后,点击报名参与培训进行报名。系统管理员会根据课程要求进行审核。报名成功后,员工可通过个人页面查看报名状态、培训资料,并按课程安排进行学习和考试。报名参与培训流程图设计如图 3.3所示。

图3.3 报名参与培训流程图
3.2 系统功能分析
企业员工培训管理系统的功能主要包括以下几个方面。
(1)员工用户:
首页:首页展示系统的最新动态,包括通知公告、企业资讯、培训课程等,用户可以快速浏览最新的培训信息和公告。
试卷考核:员工完成客观题后可以立即查看答案,方便进行自我检查。主观题需等待管理员评分和评语,确保评分的客观性与专业性。
通知公告:员工可以查看企业发布的通知和公告,及时获取公司政策、重要活动等信息。
企业资讯:员工可查看最新的企业新闻和活动信息,了解公司动态。
培训课程:员工可以查看课程标题、类型、图片、课程安排、内容、文档以及视频资料。员工可以报名参加感兴趣的培训课程,提升自身能力。
个人首页:展示员工的基本信息和培训情况。
培训记录:记录员工报名、参与和完成的培训信息。
试卷考核:查看自己已完成的考核成绩及反馈。
收藏:收藏感兴趣的课程或资讯,方便后续查看。
评论管理:员工可以对参加的培训课程进行评价与反馈。
(2)管理员:
首页:展示后台管理的系统概况,如培训报名情况、试卷考核结果等,帮助管理员快速了解系统运行情况。
用户管理:管理员可创建、删除和修改员工用户信息。可以分配不同权限给员工,确保不同角色的用户具有适当的操作权限。
部门分类管理:管理员可以创建、修改和删除公司内部的部门,并将员工分配到不同的部门中。
课程分类管理:管理员可以创建和管理课程类别,确保课程信息的清晰分类。
培训课程管理:管理员负责添加、编辑、删除培训课程,上传课程相关的文档和视频资料,并安排课程的时间和地点。
培训记录管理:管理员审核员工的培训报名情况,管理培训记录,确保员工的培训活动符合公司需求。
轮播图管理:管理员可以更新首页的轮播图内容,展示最新的企业动态、重要通知等。
通知公告管理:管理员可以发布、编辑、删除公司内部的通知和公告,确保员工获取最新信息。
资源管理:管理员可以上传和管理企业资讯和试卷考核资料,确保资源的及时更新和合理分类。
系统功能结构图详细设计如下所示,清晰地展示了企业员工培训管理系统中各功能模块之间的关联和组织结构。详细设计如图3.5所示。

图3.5 系统功能图
3.3 系统用例分析
员工用户在系统中可以通过首页浏览培训信息、公告和企业资讯,了解最新的培训动态。员工可查看并报名参与感兴趣的培训课程,课程信息包括标题、课程类型、安排、内容和多媒体资料等。参加培训后,员工可通过试卷考核功能完成客观题和主观题的答卷,客观题交卷后可立即查看答案,主观题由管理员评分并提供评语。员工还可在个人中心查看自己的培训记录、试卷成绩、收藏和评论管理等内容,便于随时查看个人学习成果和进展。
员工用户用例图设计如图3.6所示。

图3.6 员工用户用例图
管理员通过后台首页管理整个系统的运作,包括用户管理、课程管理和培训记录审核等功能。管理员可创建和管理员工用户以及其他管理员用户,确保权限分配合理。管理员还负责分类管理,包括部门和课程的归类,使得培训内容更具组织性。对于培训课程的管理,管理员可以发布、编辑或删除课程内容,安排课程详情和资源。管理员审核员工的培训报名和考试记录,确保培训过程的合规性。系统还支持轮播图、通知公告、企业资讯等内容的管理,提供便捷的信息发布功能。
管理员用例图如图3.7所示。

图3.7 管理员用例图
3.4 系统数据库分析
系统数据库设计基于MySQL,主要包括以下核心模块:用户表(存储员工和管理员信息),课程表(包含课程标题、类型、图片、内容、安排等信息),培训记录表(记录员工报名、学习进度及成绩),试卷考核表(存储考试内容、题目、答案和评分),通知公告表(发布系统通知和公告内容),资源管理表(存储企业资讯及分类)。通过合理的表关系和索引设计,确保系统数据存取高效,支持高并发访问和数据安全性。企业员工培训管理系统实体与E-R图如图3.9所示。

图3.8 系统E-R图
3.5 系统主要类分析
系统主要类包括:用户类(User),负责管理员工和管理员的基本信息及权限;课程类(Course),用于存储和管理培训课程的详细信息,如标题、类型、内容等;培训记录类(TrainingRecord),记录员工的培训报名、学习进度和考试成绩;试卷类(ExamPaper),管理试卷的内容、题目类型和评分标准;通知公告类(Announcement),用于发布系统的通知和公告;资源管理类(Resource),管理企业资讯、文档和视频资料。这些类协同工作,确保系统功能的高效和稳定。
3.6 系统性能分析
系统设计时考虑到高效的数据处理和响应速度,通过优化数据库查询、索引和缓存机制,确保大规模用户同时访问时系统仍能稳定运行。采用分布式架构支持高并发,确保数据一致性和系统可扩展性。同时,通过负载均衡和容错机制提高系统可靠性,确保培训数据及时更新和用户体验流畅。
3.7 系统可行性分析
3.7.1经济可行性分析
系统开发与运营成本较低,采用开源数据库和常见开发框架,减少了硬件和软件的采购费用。由于培训管理自动化,减少了人工成本,提升了工作效率。系统能够支持多个企业用户,具备较高的市场应用潜力,具备较好的经济效益,适合中小企业广泛推广,具有长期可持续的投资回报。
3.7.2技术可行性分析
系统基于成熟的技术栈,如MySQL数据库、Java或Python开发框架,技术架构稳定可靠,具备良好的扩展性。系统能够支持企业多样化需求,保障数据的实时性和安全性。开发团队具有足够的技术实力,确保系统开发与维护的顺利进行。
3.7.3操作可行性分析
系统操作简便,采用用户友好的界面设计,员工和管理员都能快速上手。员工可通过系统自助报名、查看培训课程和考试成绩,管理员可通过后台高效管理用户、课程和培训记录。系统支持多终端操作,包括PC和移动端,确保操作灵活且便捷。培训和考核流程自动化减少人为操作错误,提高整体工作效率。
第4章 系统设计
4.1 系统逻辑图设计
系统逻辑图是系统设计中的重要组成部分,其主要目的是以图形化方式展示系统中各个角色的工作原理和相关逻辑流程。通过系统逻辑图,用户可以清晰地了解到系统中各个角色之间的交互关系和工作流程,从而更好地理解系统的运行机制和实现方式。具体设计如图4.1所示。

图4.1 前后台工作逻辑图
4.2 系统概要设计
企业员工培训管理平台旨在通过信息化手段提升员工培训的效率和效果。系统采用前后端分离架构,前端基于Vue.js开发,后端使用SpringBoot框架,数据库采用MySQL。主要功能包括课程浏览、培训报名、考试考核、学习记录查询等,管理员可进行用户管理、课程管理和培训数据审核等操作。通过该平台,企业能够高效管理培训过程,优化资源配置,提升员工技能水平,促进企业长期发展。
4.3 系统详细设计
系统详细设计包括前端和后端两部分。前端主要通过传统的Web页面进行展示,员工用户界面包括首页、培训课程列表、报名功能和个人中心等,管理员界面包括后台管理、课程发布、培训记录审核、用户管理等功能。后端采用MVC架构,前端与后端通过RESTful API进行数据交互。数据库设计涵盖用户表、课程表、培训记录表等,保证数据存储的高效性和一致性。系统还设计了权限管理模块,确保不同用户的操作权限和数据安全性。
4.4 系统数据库设计
数据库设计中每个实体对应一个数据库表,每个属性对应表中的字段。在此列举主要数据表。员工用户表包含了员工用户ID、员工工号、员工姓名、员工性别、手机号码、所属门、员工岗位、员工学历等信息。详细设计如表4.1所示。
表4.1 employee_users (员工用户)
| 编号 | 名称 | 数据类型 | 长度 | 小数位 | 允许空值 | 主键 | 说明 |
| 1 | employee_users_id | int | 10 | 0 | N | Y | 员工用户ID |
| 2 | employee_no | varchar | 64 | 0 | N | N | 员工工号 |
| 3 | employee_name | varchar | 64 | 0 | N | N | 员工姓名 |
| 4 | employee_gender | varchar | 64 | 0 | Y | N | 员工性别 |
| 5 | phone_number | varchar | 16 | 0 | N | N | 手机号码 |
| 6 | department_to_which_it_belongs | varchar | 64 | 0 | Y | N | 所属部门 |
| 7 | employee_positions | varchar | 64 | 0 | Y | N | 员工岗位 |
| 8 | employee_educational_background | varchar | 64 | 0 | Y | N | 员工学历 |
| 9 | examine_state | varchar | 16 | 0 | N | N | 审核状态 |
| 10 | user_id | int | 10 | 0 | N | N | 用户ID |
| 11 | create_time | datetime | 19 | 0 | N | N | 创建时间 |
| 12 | update_time | timestamp | 19 | 0 | N | N | 更新时间 |
课程分类表包含了课程分类ID、课程类型等信息。详细设计如表4.2所示。
表4.2 course_classification (课程分类)
| 编号 | 名称 | 数据类型 | 长度 | 小数位 | 允许空值 | 主键 | 说明 |
| 1 | course_classification_id | int | 10 | 0 | N | Y | 课程分类ID |
| 2 | course_type | varchar | 64 | 0 | Y | N | 课程类型 |
| 3 | create_time | datetime | 19 | 0 | N | N | 创建时间 |
| 4 | update_time | timestamp | 19 | 0 | N | N | 更新时间 |
部门分类表包含了部门分类ID、部门类型等信息。详细设计如表4.3所示。
表4.3 department_classification (部门分类)
| 编号 | 名称 | 数据类型 | 长度 | 小数位 | 允许空值 | 主键 | 说明 |
| 1 | department_classification_id | int | 10 | 0 | N | Y | 部门分类ID |
| 2 | department_type | varchar | 64 | 0 | Y | N | 部门类型 |
| 3 | create_time | datetime | 19 | 0 | N | N | 创建时间 |
| 4 | update_time | timestamp | 19 | 0 | N | N | 更新时间 |
试题表包含了类型、题目、选项、参考答案、排序、所属试卷等信息。详细设计如表4.4所示。
表4.4 exam_question (试题)
| 编号 | 名称 | 数据类型 | 长度 | 小数位 | 允许空值 | 主键 | 说明 |
| 1 | exam_question_id | mediumint | 8 | 0 | N | Y | |
| 2 | type | varchar | 20 | 0 | Y | N | 类型 |
| 3 | title | varchar | 255 | 0 | Y | N | 题目 |
| 4 | question_item | varchar | 500 | 0 | Y | N | 选项 |
| 5 | answer | varchar | 500 | 0 | Y | N | 参考答案 |
| 6 | score | double | 9 | 2 | Y | N | 总分 |
| 7 | question_order | int | 10 | 0 | Y | N | 排序 |
| 8 | exam_id | mediumint | 8 | 0 | N | N | 所属试卷 |
| 9 | create_time | timestamp | 19 | 0 | N | N | 创建时间: |
| 10 | update_time | timestamp | 19 | 0 | N | N | 更新时间: |
培训课程表包含了培训课程ID、培训标题、课程名称、课程类型、课程图片、课程安排、课程内容、课程文档、视频资料、课程详情等信息。具体设计如表4.5所示。
表4.5 training_course (培训课程)
| 编号 | 名称 | 数据类型 | 长度 | 小数位 | 允许空值 | 主键 | 说明 |
| 1 | training_course_id | int | 10 | 0 | N | Y | 培训课程ID |
| 2 | training_title | varchar | 64 | 0 | N | N | 培训标题 |
| 3 | course_name | varchar | 64 | 0 | N | N | 课程名称 |
| 4 | course_type | varchar | 64 | 0 | N | N | 课程类型 |
| 5 | course_images | varchar | 255 | 0 | N | N | 课程图片 |
| 6 | course_arrangement | text | 65535 | 0 | Y | N | 课程安排 |
| 7 | course_content | text | 65535 | 0 | Y | N | 课程内容 |
| 8 | course_documentation | varchar | 255 | 0 | Y | N | 课程文档 |
| 9 | video_materials | varchar | 255 | 0 | Y | N | 视频资料 |
| 10 | course_details | longtext | 2147483647 | 0 | Y | N | 课程详情 |
| 11 | hits | int | 10 | 0 | N | N | 点击数 |
| 12 | praise_len | int | 10 | 0 | N | N | 点赞数 |
| 13 | collect_len | int | 10 | 0 | N | N | 收藏数 |
| 14 | comment_len | int | 10 | 0 | N | N | 评论数 |
| 15 | training_records_limit_times | int | 10 | 0 | N | N | 参与培训限制次数 |
| 16 | create_time | datetime | 19 | 0 | N | N | 创建时间 |
| 17 | update_time | timestamp | 19 | 0 | N | N | 更新时间 |
培训记录表包含了培训记录ID、培训标题、课程名称、课程类型、员工用户、员工工号、员工姓名、所属部门、参与时间、参与备注等信息。详细设计如表4.6所示。
表4.6 training_records (培训记录)
| 编号 | 名称 | 数据类型 | 长度 | 小数位 | 允许空值 | 主键 | 说明 |
| 1 | training_records_id | int | 10 | 0 | N | Y | 培训记录ID |
| 2 | training_title | varchar | 64 | 0 | Y | N | 培训标题 |
| 3 | course_name | varchar | 64 | 0 | Y | N | 课程名称 |
| 4 | course_type | varchar | 64 | 0 | Y | N | 课程类型 |
| 5 | employee_users | int | 10 | 0 | Y | N | 员工用户 |
| 6 | employee_no | varchar | 64 | 0 | Y | N | 员工工号 |
| 7 | employee_name | varchar | 64 | 0 | Y | N | 员工姓名 |
| 8 | department_to_which_it_belongs | varchar | 64 | 0 | Y | N | 所属部门 |
| 9 | participation_time | datetime | 19 | 0 | Y | N | 参与时间 |
| 10 | participate_in_remarks | text | 65535 | 0 | Y | N | 参与备注 |
| 11 | examine_state | varchar | 16 | 0 | N | N | 审核状态 |
| 12 | examine_reply | varchar | 16 | 0 | Y | N | 审核回复 |
| 13 | create_time | datetime | 19 | 0 | N | N | 创建时间 |
| 14 | update_time | timestamp | 19 | 0 | N | N | 更新时间 |
| 15 | source_table | varchar | 255 | 0 | Y | N | 来源表 |
| 16 | source_id | int | 10 | 0 | Y | N | 来源ID |
| 17 | source_user_id | int | 10 | 0 | Y | N | 来源用户 |
第5章 系统详细设计与实现
5.1 用户登录模块
员工用户登录时需要提供用户名和密码。前端通过表单提交这些数据给后端的login接口。后端接收到请求后,首先通过userService.selectOne()方法查询数据库,验证用户名是否存在。如果用户名不存在,系统会返回错误提示。若用户名存在,后端会使用userService.checkPassword()方法比对数据库中的密码与输入密码是否匹配。如果匹配成功,系统会生成会话令牌,返回成功登录的提示信息,并为员工创建会话。用户登录界面如图5.1所示。
账户登录核心代码见附录1。

图5.1 用户登录界面
5.2 试卷考核模块
员工在培训过程中需要完成考核,系统提供试卷考核功能。前端展示考核的试卷列表,员工可选择相应的试卷开始考试。前端将选择的试卷信息提交给后端,后端通过examService.selectPaper()方法获取对应的试卷内容。员工完成答题后,前端提交答案,后端通过examService.submitAnswer()方法保存答案并进行评分。系统计算成绩后,将结果返回给员工并记录在培训记录中,员工可查看考试成绩。界面详细设计如图5.2所示。
试卷考核核心代码见附录2。

图5.2 试卷考核界面
5.3 公告资讯查看界面
员工可查看系统发布的公告和企业资讯。前端展示公告列表,员工可以点击查看详细内容。前端请求后端的announcementService.getAll()接口获取公告信息,并分页显示。后端通过该接口查询数据库中的公告内容,返回公告标题、发布时间和详细内容。员工在查看公告时,可以查看公告的全部信息,确保培训过程中的通知和更新能够及时传达。界面设计如图5.3所示。
公告资讯查看核心代码见附录3。

图5.3 公告查看界面
5.4 培训课程界面
员工可以浏览可用的培训课程。前端展示课程列表,员工可以查看课程的标题、类型、简介等信息。前端通过courseService.getAll()接口请求后端获取课程数据,后端从数据库查询课程表,返回相关课程信息。员工可选择报名参与感兴趣的课程,系统会记录报名信息并更新员工的培训记录。每门课程都有详细的描述页面,员工可以查看课程内容、讲师介绍和课程大纲。详细设计如图5.4所示。
培训课程报名主要代码见附录4。

图5.4 培训课程查看界面

图5.5 培训课程报名界面
5.5 用户管理模块
管理员可管理系统中的员工用户。通过用户管理界面,管理员可以查看所有员工的基本信息、权限状态和培训记录。管理员通过userService.getAll()接口获取用户数据,支持按条件筛选、修改用户信息及权限。管理员可通过该模块激活或禁用员工账户,确保只有合法的员工可以使用系统功能。此外,管理员可以查看员工的培训记录,了解员工的培训进展和成绩。详细设计如图5.6所示。
用户管理主要代码见附录5。

图5.6 用户添加界面
5.6 培训课程管理模块
管理员可以对培训课程进行管理,包括创建、编辑、删除和发布课程。管理员通过课程管理界面添加新课程,输入课程的基本信息如标题、内容、讲师、课程时间等。前端通过courseService.addCourse()接口提交课程数据,后端将课程信息保存到数据库并返回操作结果。管理员还可以更新课程内容或删除已过时的课程,保证系统内课程的最新性和实用性。界面设计如图5.7所示。
培训课程管理主要代码见附录6、7。

图5.7 培训课程管理界面
5.7 培训记录管理模块
管理员可查看和管理员工的培训记录。该模块帮助管理员追踪员工的培训进度和考试成绩。管理员通过trainingRecordService.getAll()接口查询所有员工的培训记录,查看报名信息、学习进度、考试成绩和评语等。管理员也可以修改某些培训记录,如重新评分或更新进度,确保员工的培训信息始终准确和完整。详细设计如图5.8所示。

图5.8培训记录管理界面
第6章 系统测试
6.1 测试目标
测试目标是确保系统各个模块的功能符合需求,且系统能够在各种使用场景下稳定运行。目标包括验证用户登录、课程报名、试卷考核、公告查看等功能是否正常工作,确保数据存储与处理的准确性,保证系统在高并发情况下的响应时间和稳定性。同时,确保界面交互符合用户体验要求,确保系统能够抵抗潜在的安全威胁,如注入攻击和数据泄露等。
6.2 测试方法
为了确保系统的质量和稳定性,采用多种测试方法,结合黑盒测试与白盒测试。黑盒测试主要通过模拟实际用户的操作,测试系统的功能模块,包括用户登录、课程报名、试卷考核、培训记录查询等是否符合需求,重点验证界面交互和系统功能是否流畅,确保无功能性错误。白盒测试则从代码实现角度出发,重点测试系统的内部逻辑和数据流,确保每个模块的算法和数据处理是正确的,同时通过单元测试、集成测试等方法,确保代码质量和系统的可维护性。除此之外,性能测试通过负载模拟和压力测试,评估系统在大量用户并发访问时的响应时间和承载能力,确保系统能够在高负载情况下稳定运行。安全性测试将使用渗透测试和漏洞扫描等手段,确保系统能够防御常见的安全威胁,如SQL注入、XSS、跨站请求伪造等。测试将覆盖所有关键路径,确保系统最终上线后的质量和可靠性。
6.3 测试用例
以下测试记录详细记录了对账户登录功能的各种场景测试步骤及其预期结果,并在实际测试中验证了这些功能的正确性,保证在所有情况下系统都可以进行正常运作。首先,针对用户登录功能进行了详细的测试,验证用户登录过程中可能遇到的各种情况,确保系统能准确响应登录请求,并保证稳定性。详细设计如表6.1所示。
表6.1 用户登录测试表
| 用例说明 | 测试方法 | 输入条件 | 预期结果 | 测试结果 |
| 用户登录 | 错误推测法 | 输入正确用户名和密码 | 登录成功 | 登录成功 |
| 用户登录 | 错误推测法 | 输入错误密码 | 登录失败 | 登录失败 |
| 用户登录 | 错误推测法 | 输入不存在的用户名 | 提示用户名不存在 | 提示正确 |
| 用户登录 | 错误推测法 | 输入空白用户名或密码 | 提示字段不能为空 | 提示正确 |
针对公告查看功能进行了详细的测试,确保系统应正确返回公告内容或提示错误信息,确保公告的显示和安全性。详细测试步骤记录如表6.2所示。
表6.2 公告查看测试表
| 用例说明 | 测试方法 | 输入条件 | 预期结果 | 测试结果 |
| 公告查看 | 错误推测法 | 输入正确的公告ID | 正常显示公告内容 | 显示正常 |
| 公告查看 | 错误推测法 | 输入不存在的公告ID | 提示公告不存在 | 提示正确 |
| 公告查看 | 错误推测法 | 未登录状态查看公告 | 提示需要登录查看公告 | 提示正确 |
| 公告查看 | 错误推测法 | 公告内容包含特殊字符或HTML标签 | 正常显示公告内容,防止XSS攻击 | 显示正常 |
针对试卷考核功能进行了详细的测试,确保系统根据提交情况进行评分或给出合理的提示信息。详细设计如表6.3所示。
表6.3 试卷考核测试表
| 用例说明 | 测试方法 | 输入条件 | 预期结果 | 测试结果 |
| 试卷提交 | 错误推测法 | 输入正确答案并提交 | 正确评分并显示成绩 | 评分正常 |
| 试卷提交 | 错误推测法 | 输入错误答案并提交 | 评分低于满分并显示成绩 | 评分正常 |
| 试卷提交 | 错误推测法 | 不提交答案,直接提交试卷 | 提示未答题,要求重新提交 | 提示正确 |
| 试卷提交 | 错误推测法 | 试卷时间超时后提交 | 提示考试时间已超时 | 提示正确 |
针对培训课程查看功能进行了详细的测试,验证系统正确展示课程内容,若有错误则应提示相关信息。详细设计如表6.4所示。
表6.4 培训课程查看测试表
| 用例说明 | 测试方法 | 输入条件 | 预期结果 | 测试结果 |
| 培训课程查看 | 错误推测法 | 输入正确的课程ID | 正常显示课程内容 | 显示正常 |
| 培训课程查看 | 错误推测法 | 输入不存在的课程ID | 提示课程不存在 | 提示正确 |
| 培训课程查看 | 错误推测法 | 查看课程详情时未登录 | 提示需要登录查看课程详情 | 提示正确 |
| 培训课程查看 | 错误推测法 | 查看课程时包含特殊字符或HTML标签 | 正常显示课程信息并防止XSS攻击 | 显示正常 |
针对课程报名功能进行了详细的测试,验证系统正确处理每种情况,确保用户报名的正确性和流程的顺畅性。详细设计如表6.5所示。
表6.5 课程报名测试表
| 用例说明 | 测试方法 | 输入条件 | 预期结果 | 测试结果 |
| 课程报名 | 错误推测法 | 输入有效课程ID并完成报名 | 报名成功,并生成报名记录 | 报名成功 |
| 课程报名 | 错误推测法 | 输入已报名的课程ID再次报名 | 提示已报名,不能重复报名 | 提示正确 |
| 课程报名 | 错误推测法 | 未登录时尝试报名课程 | 提示需要登录后才能报名课程 | 提示正确 |
| 课程报名 | 错误推测法 | 输入无效课程ID报名 | 提示课程不存在,报名失败 | 提示正确 |
6.4 系统测试结论
通过对用户登录、公告查看、试卷考核、培训课程查看和课程报名等模块进行测试,系统总体表现良好,绝大多数功能符合预期。用户登录模块能够正确处理正确与错误的用户名、密码及空白输入等情况,功能正常。公告查看模块和培训课程查看模块对于正常和异常输入均有合理的提示,确保用户体验。试卷考核模块能够正确评分,并在超时或未答题时提示用户。课程报名模块也能有效避免重复报名,并对未登录状态及无效课程ID做出恰当的反馈。个别情况中,系统对异常输入的处理较为准确,但部分边界情况还需优化,特别是在高并发下的稳定性测试。整体而言,系统具备较好的稳定性和用户体验,满足大部分功能需求。
总 结
本文围绕企业员工培训管理系统的设计与实现展开,系统旨在为企业提供高效、集中化的员工培训与考核管理平台,帮助企业优化员工培训流程,提高培训效果,进而促进员工技能提升与企业整体业务发展。
论文首先介绍了系统的研究背景,阐述了传统培训管理模式存在的问题,如信息分散、管理效率低、培训数据难以追踪等。接着,设计了系统的功能模块,包括员工用户端和后台管理端。员工端提供课程浏览、培训报名、考试考核、个人记录查看等功能;管理员端负责用户管理、课程管理、培训记录审核、通知发布等工作,保障了平台的灵活性与操作性。
在技术方案方面,结合SpringBoot的快速开发特性与Vue.js的高效前端渲染能力,系统实现了用户友好的界面与稳定的后台服务,同时使用MySQL数据库进行数据存储,确保数据处理的高效性与安全性。
最后总结了系统的预期效果,认为通过该平台的实施,企业能够提升培训管理效率,优化培训资源配置,增强员工的学习主动性,进一步推动企业的整体发展。系统的成功应用将为企业员工培训提供一种全新的、高效的管理模式。
参考文献
- 谭磊,陈博,朱彩霞,高晶,曾鹏程.一种企业培训在线考试系统设计[J].中国科技信息,2021,(18):65-66+68.
- 陈红阅.基于.NET的企业培训管理系统设计与实现[J].电子技术与软件工程,2021,(09):176-177.
- 陆会娥.企业培训APP管理信息系统设计[J].人力资源,2020,(20):114-115.
- 张晓宇,王蓉蓉.基于云计算的企业管理培训系统优化设计[J].现代电子技术,2020,43(18):22-25.
- 崔艳芳.基于AI大数据抓取下的电力企业员工培训系统设计[J].中国新技术新产品,2024,(21):123-127.
- 周军,张行,冯晓蕾.基于大数据技术的电力企业三维培训系统设计[J].微型电脑应用,2023,39(07):65-69.
- 白茹鑫.基于SpringBoot+SSM框架的企业安全培训管理系统设计与实现[J].现代信息科技,2024,8(01):44-49.
- 龚宇晨.基于企业培训的移动平台“领学”的界面设计[D].南昌大学,2022.
- 杨南南.A-Learning:基于多端一体化架构的企业培训系统设计与实现[D].华东师范大学,2022.
- 邓焯.基于PHP的人员培训系统设计与实现[J].网络安全技术与应用,2021,(07):49-50.
- Handrich Matthias,Otterbach Melina.Digital Employee Training With Digital Adoption Platforms Boost Learning and Knowledge Management of Corporate IT Systems[J].International Journal of Knowledge Management (IJKM),2024,20(1):1-19.
- Soha A. Shaban,Amira A. Atta,Dalia L. Elsheweikh.Building a Smart Management System for the Field Training Course at the Faculty of Specific Education-Mansoura University[J].Computer Systems Science & Engineering,2024,48(5):1213-1250.
- Yibo Chen,Hua Zhang,Feng Xu,Yong Huang,Hui Yuan,Hongxia Zeng.Exploration of HSE Standardized Training Management System in Oil and Gas Enterprises[J].Frontiers in Economics and Management,2024,5(7):135-145.
- And Biomechanics Applied Bionics.Retracted: Design and Implementation of Football Player Training Management System Based on Intelligent Image.[J].Applied bionics and biomechanics,2023,20239836585-9836585.
- Laura J Damschroder,Richard Evans,H Myra Kim,Jeremy Sussman,Michelle B Freitag,Claire H Robinson,Jennifer A Burns,Nicholas R Yankey,Julie C Lowery.Effectiveness of a virtual quality improvement training program to improve reach of weight management programs within a large health system.[J].Health services research,2024,59(S2):e14344-e14344.
附 录
附录1 用户登录主要代码
/**
* 登录
* @param data
* @param httpServletRequest
* @return
*/
@PostMapping("login")
public Map<String, Object> login(@RequestBody Map<String, String> data, HttpServletRequest httpServletRequest) {
log.info("[执行登录接口]");
String username = data.get("username");
String email = data.get("email");
String phone = data.get("phone");
String password = data.get("password");
List resultList = null;
Map<String, String> map = new HashMap<>();
if(username != null && "".equals(username) == false){
map.put("username", username);
resultList = service.selectBaseList(service.select(map, new HashMap<>()));
}
附录2 试卷查看查看主要代码
@RequestMapping("/get_list")
public Map<String, Object> getList(HttpServletRequest request) {
Map<String, Object> map = service.selectToPage(service.readQuery(request), service.readConfig(request));
return success(map);
}
附录3 公告资讯查看主要代码
@RequestMapping("/get_obj")
public Map<String, Object> obj(HttpServletRequest request) {
List resultList = service.selectBaseList(service.select(service.readQuery(request), service.readConfig(request)));
if (resultList.size() > 0) {
JSONObject jsonObject = new JSONObject();
jsonObject.put("obj",resultList.get(0));
return success(jsonObject);
} else {
return success(null);
}
}
附录4 培训课程报名主要代码
@PostMapping("/set")
@Transactional
public Map<String, Object> set(HttpServletRequest request) throws IOException {
service.update(service.readQuery(request), service.readConfig(request), service.readBody(request.getReader()));
return success(1);
}
附录5 用户管理主要代码
package com.project.demo.constant;
public class FindConfig {
public static String PAGE = "page";
public static String SIZE = "size";
public static String LIKE = "like";
public static String ORDER_BY = "orderby";
public static String FIELD = "field";
public static String GROUP_BY = "groupby";
public static String MIN_ = "_min";
public static String MAX_ = "_max";
public static String SQLHWERE = "sqlwhere";
}
附录6 课程信息查看主要代码
@RequestMapping("/get_obj")
public Map<String, Object> obj(HttpServletRequest request) {
List resultList = service.selectBaseList(service.select(service.readQuery(request), service.readConfig(request)));
if (resultList.size() > 0) {
JSONObject jsonObject = new JSONObject();
jsonObject.put("obj",resultList.get(0));
return success(jsonObject);
} else {
return success(null);
}
}
附录7 课程添加主要代码
@PostMapping("/upload")
public Map<String, Object> upload(@RequestParam("file") MultipartFile file) {
log.info("进入方法");
if (file.isEmpty()) {
return error(30000, "没有选择文件");
}
try {
//判断有没路径,没有则创建
String filePath = System.getProperty("user.dir") + "/src/main/resources/static/";
File targetDir = new File(filePath);
if (!targetDir.exists() && !targetDir.isDirectory()) {
if (targetDir.mkdirs()) {
log.info("创建目录成功");
} else {
log.error("创建目录失败");
}
}
String fileName = file.getOriginalFilename();
File dest = new File(filePath + fileName);
log.info("文件路径:{}", dest.getPath());
log.info("文件名:{}", dest.getName());
file.transferTo(dest);
JSONObject jsonObject = new JSONObject();
jsonObject.put("url", "/api/upload/" + fileName);
return success(jsonObject);
} catch (IOException e) {
log.info("上传失败:{}", e.getMessage());
}
return error(30000, "上传失败");
}
致 谢
在本文的撰写和系统开发过程中,我深刻体会到个人独立完成一项系统开发工作的挑战与成就感。首先,我要感谢我的导师,在整个研究和开发过程中给予了我无私的指导与建议。无论是在技术细节还是研究思路上,他都为我提供了宝贵的方向性指导,帮助我克服了许多难题。虽然整个开发过程是由我独立完成的,但导师的意见使我在遇到瓶颈时有了清晰的解决思路。
在开发过程中,我经历了从系统需求分析、架构设计到功能实现的完整过程。这不仅锻炼了我的编码能力,也让我在项目管理、时间安排和问题解决等方面有了长足的进步。我独立完成了系统的每一行代码,并通过反复测试和优化确保了系统的稳定性和性能。在遇到技术难题时,我通过查阅大量文献、技术文档和社区讨论,自主解决了各类问题,这个过程让我更加理解了技术的深度与广度。
同时,我也要感谢我的家人和朋友,他们在开发的整个过程中给予了我莫大的支持和鼓励,成为我坚持完成这项工作的动力。正是在这些力量的支持下,我才能独立完成这项系统开发并顺利完成论文的撰写。
610

被折叠的 条评论
为什么被折叠?



