摘要
本系统旨在通过信息化手段优化高校食堂的膳食管理,为师生提供科学的营养建议,同时辅助食堂管理者高效运营。系统基于Spring Boot框架构建后端服务,利用其高效的数据处理能力和稳定的业务逻辑管理功能。前端采用Vue.js技术,打造简洁直观的用户交互界面,确保师生在使用过程中操作便捷、体验流畅。数据存储依托MySQL数据库,保障餐品信息、营养数据及用户订单等数据的准确性和安全性。
用户端功能丰富,支持餐品信息查询、个性化推荐及订单管理。师生可实时查询餐品的营养成分和价格,获取基于个人健康需求的饮食建议,并通过系统完成在线点餐等操作。管理员端则涵盖餐品信息管理、营养数据分析及系统配置等功能。食堂管理人员可轻松维护餐品信息,实时监控营养数据,优化餐品搭配,确保食堂运营的高效性和科学性。
系统采用前后端分离架构,具备高效的数据处理能力和良好的用户交互体验。通过数据可视化技术,将复杂的营养信息转化为直观图表,便于师生和管理者快速了解膳食营养状况。系统的模块化设计为未来功能扩展和维护提供了便利。本系统为高校食堂的信息化管理和师生的健康饮食提供了有力支持,具有重要的应用价值和推广前景。
关键词:高校食堂膳食营养信息分析与可视化系统;SpringBoot;Vue;MySQL
This system aims to optimize the meal management of university canteens through information technology, provide scientific nutrition advice for teachers and students, and assist canteen managers in efficient operation. The system is built on the Spring Boot framework to provide backend services, utilizing its efficient data processing capabilities and stable business logic management capabilities. The front-end adopts Vue.js technology to create a simple and intuitive user interaction interface, ensuring convenient operation and smooth experience for teachers and students during use. The data storage relies on MySQL database to ensure the accuracy and security of meal information, nutritional data, and user orders.
The user end has rich functions, supporting meal information query, personalized recommendation, and order management. Teachers and students can check the nutritional content and prices of meals in real time, obtain dietary advice based on personal health needs, and complete online ordering and other operations through the system. The administrator side covers functions such as meal information management, nutritional data analysis, and system configuration. Cafeteria management personnel can easily maintain meal information, monitor nutritional data in real-time, optimize meal combinations, and ensure the efficiency and scientific operation of the cafeteria.
The system adopts a front-end and back-end separation architecture, which has efficient data processing capabilities and a good user interaction experience. By using data visualization technology, complex nutritional information can be transformed into intuitive charts, making it easier for teachers, students, and managers to quickly understand the nutritional status of the diet. The modular design of the system provides convenience for future functional expansion and maintenance. This system provides strong support for the information management of university canteens and the healthy eating of teachers and students, and has important application value and promotion prospects.
Keywords: Analysis and visualization system for dietary nutrition information in university canteens; SpringBoot; Vue; MySQL
目录
1绪论
随着高校规模的不断扩大,食堂作为师生日常就餐的重要场所,其膳食管理的重要性日益凸显。然而,当前高校食堂在膳食营养管理方面仍存在诸多问题。一方面,食堂的菜品信息不透明,营养成分缺乏明确标识,导致师生难以获取科学的饮食建议。另一方面,食堂管理者在菜品搭配和营养均衡方面缺乏有效的数据支持,难以满足师生多样化的饮食需求。此外,传统的食堂管理模式效率低下,无法实现对食堂运营数据的精准分析和管理。
针对上述问题,高校食堂膳食营养信息分析与可视化系统应运而生,该系统基于Spring Boot、Vue和MySQL技术栈构建,旨在通过信息化手段优化食堂膳食管理,为师生提供科学的营养建议,同时辅助食堂管理者高效运营。系统通过建立餐品营养信息数据库,实现营养信息的精准计算与评价,并通过数据可视化技术将复杂的营养信息转化为直观的图表,便于师生和管理者快速了解膳食营养状况。系统还支持用户端的个性化推荐和订单管理,以及管理员端的餐品管理、营养数据分析等功能。通过该系统,高校食堂能够更好地满足师生的健康饮食需求,提升食堂的管理水平和服务质量。
高校食堂膳食营养信息分析与可视化系统的开发,对于提升高校食堂管理水平和师生健康饮食具有重要意义。该系统能够为师生提供科学的营养建议,帮助他们更好地了解饮食营养,做出健康的选择。通过数据可视化技术,系统将复杂的营养信息转化为直观的图表,便于师生快速了解膳食营养状况,从而提升健康意识和养成良好饮食习惯。同时,系统为食堂管理者提供了强大的数据分析工具,能够优化菜品搭配和营养均衡,提升食堂的运营效率。通过精准的营养分析和数据支持,食堂管理者可以更好地满足师生多样化的饮食需求,同时减少食材浪费。系统的信息化管理功能能够提升食堂的整体服务水平,为构建智慧校园提供支持。通过整合餐品信息、订单管理和营养分析等功能,系统不仅优化了食堂的管理流程,还为校园餐饮文化的建设提供了有力支持。
综上所述,该系统在提升师生健康水平、优化食堂管理效率以及推动智慧校园建设方面具有显著的应用价值。
近年来,随着高校规模的不断扩大以及师生对健康饮食需求的提升,高校食堂膳食营养管理逐渐成为研究热点。国内已有研究基于大数据技术,开发了高校食堂膳食营养信息分析系统,通过收集和编录食堂菜品营养信息,实现对菜品营养素的计算与评价。这些系统不仅为师生提供科学的营养建议,还通过数据可视化技术将复杂的营养信息转化为直观图表,便于快速理解。
在技术应用方面,国内研究开始探索基于Spring Boot、Vue和MySQL等技术栈的高校食堂管理系统,这些系统不仅实现了菜品信息管理、营养数据分析,还提供了个性化推荐和订单管理等功能。一些研究还关注了食物营养分析系统的模型构建与验证,提出了适用于我国人群的营养评价方法。
然而,当前国内高校食堂膳食营养管理仍面临一些挑战。一方面,食堂管理者在菜品搭配和营养均衡方面缺乏有效的数据支持,难以满足师生多样化的饮食需求。另一方面,现有的营养分析系统多集中于预包装食品,对于餐饮现制现售菜肴、预制菜等新兴饮食方式的研究较少。系统的推广和应用仍需进一步加强,以提升高校食堂的整体管理水平。
综上所述,国内高校食堂膳食营养信息分析与可视化系统的研究已取得一定进展,但仍需在技术应用、模型构建和实际推广等方面进一步深化。未来的研究应注重系统的本土化设计,结合我国高校食堂的实际需求,开发更加智能化、个性化的膳食营养管理系统,以提升食堂管理水平和师生的健康饮食体验。
国外在高校食堂膳食营养管理及可视化系统方面的研究已取得显著进展。研究表明,学生的饮食习惯、对食堂服务的满意度以及对学校餐饮的态度直接影响其饮食消费行为。例如,一项研究发现,通过改善食堂的餐饮服务和营养信息展示,可以显著提高学生的用餐满意度和健康饮食意识。国外学者还关注到国际学生对食堂服务的特殊需求,指出餐饮服务的质量和多样性是影响国际学生选择高校的重要因素之一。
在技术应用方面,国外研究者开始探索利用大数据和可视化技术优化食堂管理。例如,一些高校通过开发营养分析系统,为学生提供个性化的饮食建议,并通过可视化界面展示营养信息,帮助学生更好地了解其饮食结构。还有研究关注食堂运营效率和服务质量的提升,通过分析学生对食堂服务的满意度,提出改进食堂管理的具体措施。
然而,尽管国外在高校食堂膳食营养管理方面取得了一定成果,但仍存在一些挑战。例如,部分研究指出,食堂的菜单设计和营养信息展示仍需进一步优化,以满足学生多样化的饮食需求。对于新兴的餐饮服务模式对学生饮食行为的影响,研究还相对较少。
综上所述,国外在高校食堂膳食营养管理及可视化系统方面的研究已取得显著进展,特别是在提升学生满意度、优化食堂运营效率以及利用大数据和可视化技术方面。然而,仍需进一步优化菜单设计和营养信息展示,以更好地满足学生多样化的饮食需求。未来的研究应继续探索新兴餐饮服务模式对学生饮食行为的影响,并开发更加智能化的膳食营养管理系统,以提升高校食堂的整体服务水平。
本论文共分为七个主要章节,具体结构如下:
1. 绪论:介绍研究背景与意义,回顾国内外研究现状,并概述论文的组织结构。
2. 相关技术介绍:详细介绍与本研究相关的技术,包括Java语言、B/S框架、SpringBoot框架、Vue技术和MySQL数据库。
3. 需求分析:对系统的功能需求和非功能需求进行分析,明确用户和管理员的需求,并进行可行性分析,包括技术、操作和经济可行性。
4. 系统设计:涵盖系统架构设计、总体流程设计和功能设计,并进行数据库的概念设计与表设计。
5. 系统实现:具体描述各个功能模块的实现过程,展示系统如何根据需求进行开发。
6. 系统测试:阐述测试的目的、方法和内容,分析测试结果并得出结论,以验证系统的稳定性和功能完整性。
7. 总结:总结研究的主要成果和贡献,指出存在的不足及未来的研究方向。
2相关技术介绍
Java语言是一种广泛使用的高级编程语言,具有平台无关性、面向对象特性和丰富的标准库[1]。Java通过Java虚拟机(JVM)实现跨平台运行,开发者可以编写一次代码,在任何支持JVM的环境中执行。Java的面向对象特性使得代码复用和模块化变得更加容易,促进了软件的维护和扩展。Java支持多线程编程,允许开发者在同一程序中同时执行多个任务,提升了应用程序的性能。
Java语言的语法结构简洁且易于理解,吸引了大量开发者[2]。Java的标准库包含数据结构、输入输出处理、网络编程等众多功能模块。这使得开发者在构建应用程序时能够高效利用已有工具,减少重复劳动。Java广泛应用于企业级应用、移动应用、Web开发和大数据处理等领域。
2.2 B/S框架
B/S(Browser/Server)架构是一种基于浏览器和服务器的系统架构模式,用户通过浏览器与服务器进行交互。B/S架构简化了客户端的部署和管理,用户无需在本地安装复杂的软件,只需使用标准浏览器即可访问应用程序。服务器端负责处理业务逻辑和数据存储,客户端则主要负责展示用户界面和数据交互[3]。B/S架构的设计使得系统更新和维护集中在服务器端,降低了维护成本。
B/S架构通常采用Web技术进行实现,包括HTML、CSS和JavaScript等。用户在浏览器中发起请求,服务器响应并返回数据。数据传输通常通过HTTP或HTTPS协议进行,B/S架构的灵活性使其适用于在线购物、信息管理系统和社交网络等各类应用场景[4]。由于其易于扩展性,B/S架构可以方便地支持大规模用户访问,适应不断变化的业务需求。
2.3 SpringBoot框架
SpringBoot框架是基于Spring框架的开源项目,简化Java应用程序的开发过程。SpringBoot通过约定优于配置的理念,减少了传统Spring应用的繁琐配置,开发者可以快速搭建和部署应用程序。框架提供了一系列默认配置,支持自动化配置,简化了应用启动的复杂性[5]。SpringBoot内置了嵌入式Web服务器,使得开发者能够独立运行Java应用,无需外部容器。
SpringBoot支持微服务架构,开发者可以轻松创建和管理多个微服务。框架集成了丰富的功能模块,包括安全、数据访问和消息中间件等,支持RESTful API和JSON数据格式的处理[6]。SpringBoot还提供了强大的监控和管理功能,允许开发者实时监控应用的健康状态和性能指标。借助SpringBoot,开发者能够高效构建和维护现代企业级应用,满足复杂业务需求。
2.4 Vue技术
Vue是一种渐进式JavaScript框架,专注于构建用户界面。Vue采用组件化的开发模式,允许开发者将应用程序拆分为独立的、可重用的组件,从而提高了开发效率和代码的可维护性[7]。框架的核心库专注于视图层,支持数据绑定和DOM操作,提供了简洁的API。Vue的虚拟DOM机制提升了应用的性能,减少了实际DOM操作的次数。
Vue支持双向数据绑定,能够自动更新视图与模型之间的变化。开发者可以通过Vue的指令系统,简化数据展示和事件处理。Vue还支持路由管理和状态管理,使得开发复杂单页面应用变得更加容易[8]。借助Vue的生态系统,开发者能够使用多种工具和库来扩展功能,满足不同的业务需求。Vue在前端开发中逐渐成为主流选择,受到广泛关注和应用。
2.5 MySQL数据库
MySQL是一种开源关系型数据库管理系统,广泛应用于Web应用和企业级数据存储。MySQL支持结构化查询语言,允许开发者通过标准语句进行数据的创建、读取、更新和删除操作[9]。数据库通过表格形式组织数据,支持数据完整性和约束条件的定义。MySQL的存储引擎机制使得用户可以根据具体需求选择不同的存储引擎,以优化性能和功能。
MySQL具有高性能和可扩展性,支持大规模数据存储和高并发访问。系统提供了丰富的用户权限管理和数据加密安全特性。MySQL能够与多种编程语言和框架兼容,广泛应用于内容管理系统、电子商务平台和数据分析等各种场景。
3需求分析
UML(统一建模语言)用例图是需求分析阶段常用的工具,通过直观的图形方式表示系统的功能需求和参与者。每个用例图包含一系列用例,即系统能够执行的特定功能,以及与之交互的参与者。本文将对系统按照角色模块进行需求分析。
用户用例图如图3-1所示。

图3-1 用户用例图
管理员用例图如图3-2所示。

图3-2 管理员用例图
1. 可用性
系统应具备高可用性,用户在任何时间都能顺畅访问。系统的正常运行时间应达到99.9%以上,用户不会因系统故障而影响操作体验。用户界面设计应简洁明了,降低操作复杂性。
2. 可靠性
系统需要具备高可靠性,在故障发生时能够快速恢复。数据应定期备份,在意外情况下不丢失。系统应具备故障检测机制,自动识别并处理潜在问题。
3. 安全性
系统应实现严格的安全控制,保护用户数据的隐私和完整性。用户信息应加密存储,传输过程中的数据也需采用加密协议,防止数据泄露。系统应具备权限管理功能,不同用户只能访问相应的数据和功能。
4. 可扩展性
系统设计应具备良好的可扩展性,模块化设计使得新功能可以方便地集成,系统能够支持更高的用户负载而无需重构基础架构。
5. 性能
系统的响应时间应控制在合理范围内,通常不超过2秒。
系统采用当前主流的SpringBoot和Vue.js开发框架,具备良好的技术基础。这些技术已被广泛应用于多种商业项目,具备成熟的文档和社区支持,便于开发获取必要的资源与解决方案。个人拥有丰富的相关技术经验,能够有效应对潜在技术挑战。所需的软硬件资源易于获取,且具备良好的兼容性,降低了技术实现的难度。
系统具备直观友好的用户界面,支持简便的导航和功能访问,极大地提升了用户的使用体验。系统提供了自定义的工作流程和角色权限管理,使不同层级的用户能够快速上手,完成各自的任务。。
系统所使用的软件为开源技术,降低了使用费用,同时硬件成本较低,使得整体初始投入相对合理,具备较高性价比。因此,系统在经济上是完全可行的。
4系统设计
系统采用SpringBoot 框架开发,该系统分为VIEW层、Controller层、Model层、DAO层和持久化数据存储层,VIEW层支持电脑浏览器访问系统。VIEW 层与 Controller 层紧密结合并系协同工作,共同完成前台页面的数据展示;Controller层为控制层,通过接收前端请求的参数进行业务处理,返回指定的路径或数据;Model层主要是服务层,用于业务逻辑处理;DAO 和持久化层,主要用于访问数据库和持久化数据[10]。整个系统架构如图4-1所示。

图4-1 系统架构图
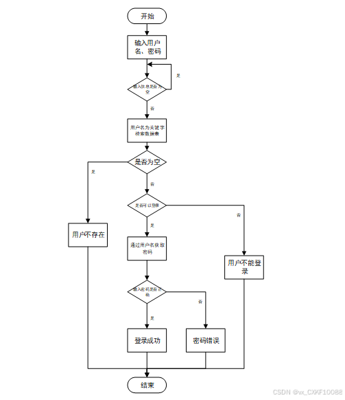
4.2.1用户登录流程
用户输入用户名和密码后,系统先检查输入是否为空,再验证用户名是否存在,若存在则通过用户名获取密码并校验。若密码正确则登录成功,否则提示密码错误。若用户名不存在或无法登录,提示用户操作无效。如图4-2所示。

图4-2登录流程图
4.2.2添加信息流程
管理员可以添加信息,用户添加可以自己权限内的信息,输入信息后,要想利用这个软件来进行系统的安全管理,首先需要登录到该软件中。添加信息流程如图4-3所示。

图4-3添加信息流程图
4.2.3修改信息流程
用户首先选择需要修改的记录,输入修改后的数据,系统判断输入数据是否合法。若数据不合法,提示重新输入;若数据合法,则将修改后的数据写入数据库,完成操作后流程结束。修改信息流程图如图4-4所示。

图4-4修改信息流程图
4.2.4删除信息流程
用户选择需要删除的记录后,系统判断是否确认删除。若未确认,返回选择环节;若确认删除,则更新数据库,删除对应记录,完成操作后流程结束。删除信息流程图如图4-5所示。

图4-5删除信息流程图
4.3系统总体功能设计
图4-6系统功能结构图
在进行数据库设计时,概念设计帮助明确系统的整体结构和需求。在这一阶段,需要确定实体、属性以及它们之间的关系,为后续的数据库表设计奠定基础。接下来,将深入探讨数据库表设计的具体细节,实现更高效的数据存储和管理。
系统全局E-R图如图4-7所示。

图4-7系统E-R图
用户实体图如图4-8所示。

图4-8 用户实体图
餐品信息实体图如图4-9所示。

图4-9 餐品信息实体图
餐品购买实体图如图4-10所示。

图4-10 餐品购买实体图
概念设计是数据库设计的第一步,其主要目标是对系统的数据需求进行全面的理解和抽象[11]。在这一阶段,通过建立实体-关系模型(ER模型)来识别系统中的关键实体、属性及其相互关系。概念设计的输出是一个清晰的ER图,作为后续数据库表设计的基础。以下将展示系统的全局E-R图以及各个实体的属性图。
这一阶段的重点是将概念模型转换为实际的数据库结构,包括表的创建、字段的定义及数据类型的选择。每个实体通常对应于数据库中的一张表,而实体的属性则转化为表的列[12]。以下是系统的数据库表设计展示。
用户表:用于保存用户登录信息及相关数据。如表4-1所示。
表 4-1-access_token(登陆访问时长)
| 编号 | 字段名 | 类型 | 长度 | 是否非空 | 是否主键 | 注释 |
| 1 | token_id | int | 是 | 是 | 临时访问牌ID | |
| 2 | token | varchar | 64 | 否 | 否 | 临时访问牌 |
| 3 | info | text | 65535 | 否 | 否 | 信息 |
| 4 | maxage | int | 是 | 否 | 最大寿命:默认2小时 | |
| 5 | create_time | timestamp | 是 | 否 | 创建时间 | |
| 6 | update_time | timestamp | 是 | 否 | 更新时间 | |
| 7 | user_id | int | 是 | 否 | 用户编号 |
表 4-2-article(文章)
| 编号 | 字段名 | 类型 | 长度 | 是否非空 | 是否主键 | 注释 |
| 1 | article_id | mediumint | 是 | 是 | 文章id | |
| 2 | title | varchar | 125 | 是 | 是 | 标题 |
| 3 | type | varchar | 64 | 是 | 否 | 文章分类 |
| 4 | hits | int | 是 | 否 | 点击数 | |
| 5 | praise_len | int | 是 | 否 | 点赞数 | |
| 6 | create_time | timestamp | 是 | 否 | 创建时间 | |
| 7 | update_time | timestamp | 是 | 否 | 更新时间 | |
| 8 | source | varchar | 255 | 否 | 否 | 来源 |
| 9 | url | varchar | 255 | 否 | 否 | 来源地址 |
| 10 | tag | varchar | 255 | 否 | 否 | 标签 |
| 11 | content | longtext | 4294967295 | 否 | 否 | 正文 |
| 12 | img | varchar | 255 | 否 | 否 | 封面图 |
| 13 | description | text | 65535 | 否 | 否 | 文章描述 |
表 4-3-article_type(文章分类)
| 编号 | 字段名 | 类型 | 长度 | 是否非空 | 是否主键 | 注释 |
| 1 | type_id | smallint | 是 | 是 | 分类ID | |
| 2 | display | smallint | 是 | 否 | 显示顺序 | |
| 3 | name | varchar | 16 | 是 | 否 | 分类名称 |
| 4 | father_id | smallint | 是 | 否 | 上级分类ID | |
| 5 | description | varchar | 255 | 否 | 否 | 描述 |
| 6 | icon | text | 65535 | 否 | 否 | 分类图标 |
| 7 | url | varchar | 255 | 否 | 否 | 外链地址 |
| 8 | create_time | timestamp | 是 | 否 | 创建时间 | |
| 9 | update_time | timestamp | 是 | 否 | 更新时间 |
表 4-4-auth(用户权限管理)
| 编号 | 字段名 | 类型 | 长度 | 是否非空 | 是否主键 | 注释 |
| 1 | auth_id | int | 是 | 是 | 授权ID | |
| 2 | user_group | varchar | 64 | 否 | 否 | 用户组 |
| 3 | mod_name | varchar | 64 | 否 | 否 | 模块名 |
| 4 | table_name | varchar | 64 | 否 | 否 | 表名 |
| 5 | page_title | varchar | 255 | 否 | 否 | 页面标题 |
| 6 | path | varchar | 255 | 否 | 否 | 路由路径 |
| 7 | parent | varchar | 64 | 否 | 否 | 父级菜单 |
| 8 | parent_sort | int | 是 | 否 | 父级菜单排序 | |
| 9 | position | varchar | 32 | 否 | 否 | 位置 |
| 10 | mode | varchar | 32 | 是 | 否 | 跳转方式 |
| 11 | add | tinyint | 是 | 否 | 是否可增加 | |
| 12 | del | tinyint | 是 | 否 | 是否可删除 | |
| 13 | set | tinyint | 是 | 否 | 是否可修改 | |
| 14 | get | tinyint | 是 | 否 | 是否可查看 | |
| 15 | field_add | text | 65535 | 否 | 否 | 添加字段 |
| 16 | field_set | text | 65535 | 否 | 否 | 修改字段 |
| 17 | field_get | text | 65535 | 否 | 否 | 查询字段 |
| 18 | table_nav_name | varchar | 500 | 否 | 否 | 跨表导航名称 |
| 19 | table_nav | varchar | 500 | 否 | 否 | 跨表导航 |
| 20 | option | text | 65535 | 否 | 否 | 配置 |
| 21 | create_time | timestamp | 是 | 否 | 创建时间 | |
| 22 | update_time | timestamp | 是 | 否 | 更新时间 |
表 4-5-classification_of_dishes(菜品分类)
| 编号 | 字段名 | 类型 | 长度 | 是否非空 | 是否主键 | 注释 |
| 1 | classification_of_dishes_id | int | 是 | 是 | 菜品分类ID | |
| 2 | classification_of_dishes | varchar | 64 | 否 | 否 | 菜品分类 |
| 3 | create_time | datetime | 是 | 否 | 创建时间 | |
| 4 | update_time | timestamp | 是 | 否 | 更新时间 |
表 4-6-code_token(验证码)
| 编号 | 字段名 | 类型 | 长度 | 是否非空 | 是否主键 | 注释 |
| 1 | code_token_id | int | 是 | 是 | 验证码ID | |
| 2 | token | varchar | 255 | 否 | 否 | 令牌 |
| 3 | code | varchar | 255 | 否 | 否 | 验证码 |
| 4 | expire_time | timestamp | 是 | 否 | 失效时间 | |
| 5 | create_time | timestamp | 是 | 否 | 创建时间 | |
| 6 | update_time | timestamp | 是 | 否 | 更新时间 |
表 4-7-collect(收藏)
| 编号 | 字段名 | 类型 | 长度 | 是否非空 | 是否主键 | 注释 |
| 1 | collect_id | int | 是 | 是 | 收藏ID | |
| 2 | user_id | int | 是 | 是 | 收藏人ID | |
| 3 | source_table | varchar | 255 | 否 | 否 | 来源表 |
| 4 | source_field | varchar | 255 | 否 | 否 | 来源字段 |
| 5 | source_id | int | 是 | 否 | 来源ID | |
| 6 | title | varchar | 255 | 否 | 否 | 标题 |
| 7 | img | varchar | 255 | 否 | 否 | 封面 |
| 8 | create_time | timestamp | 是 | 否 | 创建时间 | |
| 9 | update_time | timestamp | 是 | 否 | 更新时间 |
表 4-8-comment(评论)
| 编号 | 字段名 | 类型 | 长度 | 是否非空 | 是否主键 | 注释 |
| 1 | comment_id | int | 是 | 是 | 评论ID | |
| 2 | user_id | int | 是 | 是 | 评论人ID | |
| 3 | reply_to_id | int | 是 | 否 | 回复评论ID | |
| 4 | content | longtext | 4294967295 | 否 | 否 | 内容 |
| 5 | nickname | varchar | 255 | 否 | 否 | 昵称 |
| 6 | avatar | varchar | 255 | 否 | 否 | 头像地址 |
| 7 | create_time | timestamp | 是 | 否 | 创建时间 | |
| 8 | update_time | timestamp | 是 | 否 | 更新时间 | |
| 9 | source_table | varchar | 255 | 否 | 否 | 来源表 |
| 10 | source_field | varchar | 255 | 否 | 否 | 来源字段 |
| 11 | source_id | int | 是 | 否 | 来源ID |
表 4-9-consultation_reply(咨询回复)
| 编号 | 字段名 | 类型 | 长度 | 是否非空 | 是否主键 | 注释 |
| 1 | consultation_reply_id | int | 是 | 是 | 咨询回复ID | |
| 2 | user_account | int | 否 | 否 | 用户账号 | |
| 3 | user_name | varchar | 64 | 否 | 否 | 用户姓名 |
| 4 | user_phone_number | varchar | 64 | 否 | 否 | 用户电话 |
| 5 | consultation_time | date | 否 | 否 | 咨询时间 | |
| 6 | consultation_content | text | 65535 | 否 | 否 | 咨询内容 |
| 7 | health_guidance | text | 65535 | 否 | 否 | 健康指导 |
| 8 | create_time | datetime | 是 | 否 | 创建时间 | |
| 9 | update_time | timestamp | 是 | 否 | 更新时间 | |
| 10 | source_table | varchar | 255 | 否 | 否 | 来源表 |
| 11 | source_id | int | 否 | 否 | 来源ID | |
| 12 | source_user_id | int | 否 | 否 | 来源用户 |
表 4-10-dietary_preferences(饮食偏好)
| 编号 | 字段名 | 类型 | 长度 | 是否非空 | 是否主键 | 注释 |
| 1 | dietary_preferences_id | int | 是 | 是 | 饮食偏好ID | |
| 2 | dietary_preferences | varchar | 64 | 否 | 否 | 饮食偏好 |
| 3 | create_time | datetime | 是 | 否 | 创建时间 | |
| 4 | update_time | timestamp | 是 | 否 | 更新时间 |
表 4-11-dietary_recommendations(饮食建议)
| 编号 | 字段名 | 类型 | 长度 | 是否非空 | 是否主键 | 注释 |
| 1 | dietary_recommendations_id | int | 是 | 是 | 饮食建议ID | |
| 2 | user_account | int | 否 | 否 | 用户账号 | |
| 3 | user_name | varchar | 64 | 否 | 否 | 用户姓名 |
| 4 | user_phone_number | varchar | 64 | 否 | 否 | 用户电话 |
| 5 | height_quantity | varchar | 64 | 否 | 否 | 身高数量 |
| 6 | weight_and_quantity | varchar | 64 | 否 | 否 | 体重数量 |
| 7 | suggested_time | date | 否 | 否 | 建议时间 | |
| 8 | nutritional_deviation | text | 65535 | 否 | 否 | 营养偏差 |
| 9 | suggested_content | text | 65535 | 否 | 否 | 建议内容 |
| 10 | create_time | datetime | 是 | 否 | 创建时间 | |
| 11 | update_time | timestamp | 是 | 否 | 更新时间 | |
| 12 | source_table | varchar | 255 | 否 | 否 | 来源表 |
| 13 | source_id | int | 否 | 否 | 来源ID | |
| 14 | source_user_id | int | 否 | 否 | 来源用户 |
表 4-12-expired_reminder(过期提醒)
| 编号 | 字段名 | 类型 | 长度 | 是否非空 | 是否主键 | 注释 |
| 1 | expired_reminder_id | int | 是 | 是 | 过期提醒ID | |
| 2 | food_ingredient_name | varchar | 64 | 否 | 否 | 食材名称 |
| 3 | ingredient_code | varchar | 64 | 否 | 否 | 食材编号 |
| 4 | food_classification | varchar | 64 | 否 | 否 | 食材分类 |
| 5 | food_inventory | double | 否 | 否 | 食材库存 | |
| 6 | effective_time | date | 否 | 否 | 有效时间 | |
| 7 | remarks_information | text | 65535 | 否 | 否 | 备注信息 |
| 8 | create_time | datetime | 是 | 否 | 创建时间 | |
| 9 | update_time | timestamp | 是 | 否 | 更新时间 | |
| 10 | source_table | varchar | 255 | 否 | 否 | 来源表 |
| 11 | source_id | int | 否 | 否 | 来源ID | |
| 12 | source_user_id | int | 否 | 否 | 来源用户 |
表 4-13-food_classification(食材分类)
| 编号 | 字段名 | 类型 | 长度 | 是否非空 | 是否主键 | 注释 |
| 1 | food_classification_id | int | 是 | 是 | 食材分类ID | |
| 2 | food_classification | varchar | 64 | 否 | 否 | 食材分类 |
| 3 | create_time | datetime | 是 | 否 | 创建时间 | |
| 4 | update_time | timestamp | 是 | 否 | 更新时间 |
表 4-14-food_evaluation(餐品评价)
| 编号 | 字段名 | 类型 | 长度 | 是否非空 | 是否主键 | 注释 |
| 1 | food_evaluation_id | int | 是 | 是 | 餐品评价ID | |
| 2 | user_account | int | 否 | 否 | 用户账号 | |
| 3 | user_name | varchar | 64 | 否 | 否 | 用户姓名 |
| 4 | user_phone_number | varchar | 64 | 否 | 否 | 用户电话 |
| 5 | food_name | varchar | 64 | 否 | 否 | 餐品名称 |
| 6 | classification_of_dishes | varchar | 64 | 否 | 否 | 菜品分类 |
| 7 | evaluation_time | date | 否 | 否 | 评价时间 | |
| 8 | evaluation_content | text | 65535 | 否 | 否 | 评价内容 |
| 9 | create_time | datetime | 是 | 否 | 创建时间 | |
| 10 | update_time | timestamp | 是 | 否 | 更新时间 | |
| 11 | source_table | varchar | 255 | 否 | 否 | 来源表 |
| 12 | source_id | int | 否 | 否 | 来源ID | |
| 13 | source_user_id | int | 否 | 否 | 来源用户 |
表 4-15-food_information(食材信息)
| 编号 | 字段名 | 类型 | 长度 | 是否非空 | 是否主键 | 注释 |
| 1 | food_information_id | int | 是 | 是 | 食材信息ID | |
| 2 | food_ingredient_name | varchar | 64 | 否 | 否 | 食材名称 |
| 3 | ingredient_code | varchar | 64 | 否 | 否 | 食材编号 |
| 4 | food_classification | varchar | 64 | 否 | 否 | 食材分类 |
| 5 | food_inventory | double | 否 | 否 | 食材库存 | |
| 6 | effective_time | date | 否 | 否 | 有效时间 | |
| 7 | ingredients_details | text | 65535 | 否 | 否 | 食材详情 |
| 8 | food_procurement_limit_times | int | 是 | 否 | 采购限制次数 | |
| 9 | expired_reminder_limit_times | int | 是 | 否 | 过期限制次数 | |
| 10 | create_time | datetime | 是 | 否 | 创建时间 | |
| 11 | update_time | timestamp | 是 | 否 | 更新时间 |
表 4-16-food_ingredient_outflow(食材出库)
| 编号 | 字段名 | 类型 | 长度 | 是否非空 | 是否主键 | 注释 |
| 1 | food_ingredient_outflow_id | int | 是 | 是 | 食材出库ID | |
| 2 | food_ingredient_name | varchar | 64 | 否 | 否 | 食材名称 |
| 3 | ingredient_code | varchar | 64 | 否 | 否 | 食材编号 |
| 4 | food_classification | varchar | 64 | 否 | 否 | 食材分类 |
| 5 | delivery_time | date | 否 | 否 | 出库时间 | |
| 6 | outbound_quantity | double | 否 | 否 | 出库数量 | |
| 7 | reason_for_outbound_shipment | text | 65535 | 否 | 否 | 出库原因 |
| 8 | create_time | datetime | 是 | 否 | 创建时间 | |
| 9 | update_time | timestamp | 是 | 否 | 更新时间 | |
| 10 | source_table | varchar | 255 | 否 | 否 | 来源表 |
| 11 | source_id | int | 否 | 否 | 来源ID | |
| 12 | source_user_id | int | 否 | 否 | 来源用户 |
表 4-17-food_procurement(食材采购)
| 编号 | 字段名 | 类型 | 长度 | 是否非空 | 是否主键 | 注释 |
| 1 | food_procurement_id | int | 是 | 是 | 食材采购ID | |
| 2 | food_ingredient_name | varchar | 64 | 否 | 否 | 食材名称 |
| 3 | ingredient_code | varchar | 64 | 否 | 否 | 食材编号 |
| 4 | food_classification | varchar | 64 | 否 | 否 | 食材分类 |
| 5 | procurement_time | date | 否 | 否 | 采购时间 | |
| 6 | purchase_quantity | double | 否 | 否 | 采购数量 | |
| 7 | supplier_merchant | varchar | 64 | 否 | 否 | 供应商家 |
| 8 | procurement_details | text | 65535 | 否 | 否 | 采购详情 |
| 9 | food_ingredient_outflow_limit_times | int | 是 | 否 | 出库限制次数 | |
| 10 | create_time | datetime | 是 | 否 | 创建时间 | |
| 11 | update_time | timestamp | 是 | 否 | 更新时间 | |
| 12 | source_table | varchar | 255 | 否 | 否 | 来源表 |
| 13 | source_id | int | 否 | 否 | 来源ID | |
| 14 | source_user_id | int | 否 | 否 | 来源用户 |
表 4-18-forum(论坛)
| 编号 | 字段名 | 类型 | 长度 | 是否非空 | 是否主键 | 注释 |
| 1 | forum_id | mediumint | 是 | 是 | 论坛ID | |
| 2 | display | smallint | 是 | 否 | 排序 | |
| 3 | user_id | mediumint | 是 | 否 | 用户ID | |
| 4 | nickname | varchar | 16 | 否 | 否 | 昵称 |
| 5 | praise_len | int | 否 | 否 | 点赞数 | |
| 6 | hits | int | 是 | 否 | 访问数 | |
| 7 | title | varchar | 125 | 是 | 否 | 标题 |
| 8 | keywords | varchar | 125 | 否 | 否 | 关键词 |
| 9 | description | varchar | 255 | 否 | 否 | 描述 |
| 10 | url | varchar | 255 | 否 | 否 | 来源地址 |
| 11 | tag | varchar | 255 | 否 | 否 | 标签 |
| 12 | img | text | 65535 | 否 | 否 | 封面图 |
| 13 | content | longtext | 4294967295 | 否 | 否 | 正文 |
| 14 | create_time | timestamp | 是 | 否 | 创建时间 | |
| 15 | update_time | timestamp | 是 | 否 | 更新时间 | |
| 16 | avatar | varchar | 255 | 否 | 否 | 发帖人头像 |
| 17 | type | varchar | 64 | 是 | 否 | 论坛分类 |
| 18 | istop | int | 是 | 否 | 是否置顶 |
表 4-19-forum_type(论坛分类)
| 编号 | 字段名 | 类型 | 长度 | 是否非空 | 是否主键 | 注释 |
| 1 | type_id | smallint | 是 | 是 | 分类ID | |
| 2 | name | varchar | 16 | 是 | 否 | 分类名称 |
| 3 | description | varchar | 255 | 否 | 否 | 描述 |
| 4 | url | varchar | 255 | 否 | 否 | 外链地址 |
| 5 | father_id | smallint | 是 | 否 | 上级分类ID | |
| 6 | icon | varchar | 255 | 否 | 否 | 分类图标 |
| 7 | create_time | timestamp | 是 | 否 | 创建时间 | |
| 8 | update_time | timestamp | 是 | 否 | 更新时间 |
表 4-20-health_consultation(健康咨询)
| 编号 | 字段名 | 类型 | 长度 | 是否非空 | 是否主键 | 注释 |
| 1 | health_consultation_id | int | 是 | 是 | 健康咨询ID | |
| 2 | user_account | int | 否 | 否 | 用户账号 | |
| 3 | user_name | varchar | 64 | 否 | 否 | 用户姓名 |
| 4 | user_phone_number | varchar | 64 | 否 | 否 | 用户电话 |
| 5 | consultation_time | date | 否 | 否 | 咨询时间 | |
| 6 | consultation_content | text | 65535 | 否 | 否 | 咨询内容 |
| 7 | consultation_reply_limit_times | int | 是 | 否 | 回复限制次数 | |
| 8 | create_time | datetime | 是 | 否 | 创建时间 | |
| 9 | update_time | timestamp | 是 | 否 | 更新时间 |
表 4-21-hits(用户点击)
| 编号 | 字段名 | 类型 | 长度 | 是否非空 | 是否主键 | 注释 |
| 1 | hits_id | int | 是 | 是 | 点赞ID | |
| 2 | user_id | int | 是 | 否 | 点赞人 | |
| 3 | create_time | timestamp | 是 | 否 | 创建时间 | |
| 4 | update_time | timestamp | 是 | 否 | 更新时间 | |
| 5 | source_table | varchar | 255 | 否 | 否 | 来源表 |
| 6 | source_field | varchar | 255 | 否 | 否 | 来源字段 |
| 7 | source_id | int | 是 | 否 | 来源ID |
表 4-22-hygiene_inspection(卫生检查)
| 编号 | 字段名 | 类型 | 长度 | 是否非空 | 是否主键 | 注释 |
| 1 | hygiene_inspection_id | int | 是 | 是 | 卫生检查ID | |
| 2 | check_time | date | 否 | 否 | 检查时间 | |
| 3 | inspection_content | varchar | 64 | 否 | 否 | 检查内容 |
| 4 | inspection_items | varchar | 64 | 否 | 否 | 检查项目 |
| 5 | check_details | text | 65535 | 否 | 否 | 检查详情 |
| 6 | remarks_information | text | 65535 | 否 | 否 | 备注信息 |
| 7 | create_time | datetime | 是 | 否 | 创建时间 | |
| 8 | update_time | timestamp | 是 | 否 | 更新时间 |
表 4-23-meal_information(餐品信息)
| 编号 | 字段名 | 类型 | 长度 | 是否非空 | 是否主键 | 注释 |
| 1 | meal_information_id | int | 是 | 是 | 餐品信息ID | |
| 2 | food_name | varchar | 64 | 否 | 否 | 餐品名称 |
| 3 | classification_of_dishes | varchar | 64 | 否 | 否 | 菜品分类 |
| 4 | date_of_dish | date | 否 | 否 | 菜品日期 | |
| 5 | food_pictures | varchar | 255 | 否 | 否 | 菜品图片 |
| 6 | price_of_dishes | double | 否 | 否 | 菜品价格 | |
| 7 | main_food_name | varchar | 64 | 否 | 否 | 主食名称 |
| 8 | side_dish_name | varchar | 64 | 否 | 否 | 配菜名称 |
| 9 | soup_name | varchar | 64 | 否 | 否 | 汤类名称 |
| 10 | beverage_name | varchar | 64 | 否 | 否 | 饮品名称 |
| 11 | meal_details | text | 65535 | 否 | 否 | 餐品详情 |
| 12 | hits | int | 是 | 否 | 点击数 | |
| 13 | praise_len | int | 是 | 否 | 点赞数 | |
| 14 | collect_len | int | 是 | 否 | 收藏数 | |
| 15 | comment_len | int | 是 | 否 | 评论数 | |
| 16 | recommend | int | 是 | 否 | 智能推荐 | |
| 17 | meal_purchase_limit_times | int | 是 | 否 | 购买限制次数 | |
| 18 | create_time | datetime | 是 | 否 | 创建时间 | |
| 19 | update_time | timestamp | 是 | 否 | 更新时间 |
表 4-24-meal_purchase(餐品购买)
| 编号 | 字段名 | 类型 | 长度 | 是否非空 | 是否主键 | 注释 |
| 1 | meal_purchase_id | int | 是 | 是 | 餐品购买ID | |
| 2 | user_account | int | 否 | 否 | 用户账号 | |
| 3 | user_name | varchar | 64 | 否 | 否 | 用户姓名 |
| 4 | user_phone_number | varchar | 64 | 否 | 否 | 用户电话 |
| 5 | food_name | varchar | 64 | 否 | 否 | 餐品名称 |
| 6 | classification_of_dishes | varchar | 64 | 否 | 否 | 菜品分类 |
| 7 | date_of_dish | date | 否 | 否 | 菜品日期 | |
| 8 | price_of_dishes | double | 否 | 否 | 菜品价格 | |
| 9 | purchase_quantity | double | 否 | 否 | 购买数量 | |
| 10 | purchase_amount | varchar | 64 | 否 | 否 | 购买金额 |
| 11 | purchase_order_number | varchar | 64 | 否 | 否 | 购买单号 |
| 12 | purchase_details | text | 65535 | 否 | 否 | 购买详情 |
| 13 | pay_state | varchar | 16 | 是 | 否 | 支付状态 |
| 14 | pay_type | varchar | 16 | 否 | 否 | 支付类型: 微信、支付宝、网银 |
| 15 | food_evaluation_limit_times | int | 是 | 否 | 评价限制次数 | |
| 16 | create_time | datetime | 是 | 否 | 创建时间 | |
| 17 | update_time | timestamp | 是 | 否 | 更新时间 | |
| 18 | source_table | varchar | 255 | 否 | 否 | 来源表 |
| 19 | source_id | int | 否 | 否 | 来源ID | |
| 20 | source_user_id | int | 否 | 否 | 来源用户 |
表 4-25-message(留言板)
| 编号 | 字段名 | 类型 | 长度 | 是否非空 | 是否主键 | 注释 |
| 1 | message_id | int | 是 | 是 | 留言板ID | |
| 2 | user_id | int | 是 | 否 | 用户ID | |
| 3 | title | varchar | 64 | 否 | 否 | 标题 |
| 4 | content | longtext | 4294967295 | 是 | 否 | 内容 |
| 5 | nickname | varchar | 32 | 是 | 否 | 昵称 |
| 6 | avatar | varchar | 255 | 否 | 否 | 头像 |
| 7 | | varchar | 125 | 否 | 否 | 留言者邮箱 |
| 8 | phone | varchar | 11 | 否 | 否 | 留言者手机号码 |
| 9 | create_time | timestamp | 是 | 否 | 创建时间 | |
| 10 | update_time | timestamp | 是 | 否 | 更新时间 | |
| 11 | reply | longtext | 4294967295 | 否 | 否 | 回复 |
| 12 | reply_state | tinyint | 否 | 否 | 回复状态 |
表 4-26-notice(公告)
| 编号 | 字段名 | 类型 | 长度 | 是否非空 | 是否主键 | 注释 |
| 1 | notice_id | mediumint | 是 | 是 | 公告ID | |
| 2 | title | varchar | 125 | 是 | 否 | 标题 |
| 3 | content | longtext | 4294967295 | 否 | 否 | 正文 |
| 4 | create_time | timestamp | 是 | 否 | 创建时间 | |
| 5 | update_time | timestamp | 是 | 否 | 更新时间 |
表 4-27-nutritious_food(营养餐品)
| 编号 | 字段名 | 类型 | 长度 | 是否非空 | 是否主键 | 注释 |
| 1 | nutritious_food_id | int | 是 | 是 | 营养餐品ID | |
| 2 | food_name | varchar | 64 | 否 | 否 | 餐品名称 |
| 3 | classification_of_dishes | varchar | 64 | 否 | 否 | 菜品分类 |
| 4 | dietary_preferences | varchar | 64 | 否 | 否 | 饮食偏好 |
| 5 | food_pictures | varchar | 255 | 否 | 否 | 菜品图片 |
| 6 | price_of_dishes | double | 否 | 否 | 菜品价格 | |
| 7 | main_food_name | varchar | 64 | 否 | 否 | 主食名称 |
| 8 | side_dish_name | varchar | 64 | 否 | 否 | 配菜名称 |
| 9 | soup_name | varchar | 64 | 否 | 否 | 汤类名称 |
| 10 | beverage_name | varchar | 64 | 否 | 否 | 饮品名称 |
| 11 | meal_details | text | 65535 | 否 | 否 | 餐品详情 |
| 12 | hits | int | 是 | 否 | 点击数 | |
| 13 | praise_len | int | 是 | 否 | 点赞数 | |
| 14 | collect_len | int | 是 | 否 | 收藏数 | |
| 15 | comment_len | int | 是 | 否 | 评论数 | |
| 16 | recommend | int | 是 | 否 | 智能推荐 | |
| 17 | create_time | datetime | 是 | 否 | 创建时间 | |
| 18 | update_time | timestamp | 是 | 否 | 更新时间 |
表 4-28-praise(点赞)
| 编号 | 字段名 | 类型 | 长度 | 是否非空 | 是否主键 | 注释 |
| 1 | praise_id | int | 是 | 是 | 点赞ID | |
| 2 | user_id | int | 是 | 是 | 点赞人 | |
| 3 | create_time | timestamp | 是 | 否 | 创建时间 | |
| 4 | update_time | timestamp | 是 | 否 | 更新时间 | |
| 5 | source_table | varchar | 255 | 否 | 否 | 来源表 |
| 6 | source_field | varchar | 255 | 否 | 否 | 来源字段 |
| 7 | source_id | int | 是 | 否 | 来源ID | |
| 8 | status | tinyint | 是 | 否 | 点赞状态:1为点赞,0已取消 |
表 4-29-registered_user(注册用户)
| 编号 | 字段名 | 类型 | 长度 | 是否非空 | 是否主键 | 注释 |
| 1 | registered_user_id | int | 是 | 是 | 注册用户ID | |
| 2 | user_name | varchar | 64 | 否 | 否 | 用户姓名 |
| 3 | user_phone_number | varchar | 16 | 否 | 否 | 用户电话 |
| 4 | dietary_preferences | varchar | 64 | 否 | 否 | 饮食偏好 |
| 5 | examine_state | varchar | 16 | 是 | 否 | 审核状态 |
| 6 | user_id | int | 是 | 否 | 用户ID | |
| 7 | create_time | datetime | 是 | 否 | 创建时间 | |
| 8 | update_time | timestamp | 是 | 否 | 更新时间 |
表 4-30-schedule(日程管理)
| 编号 | 字段名 | 类型 | 长度 | 是否非空 | 是否主键 | 注释 |
| 1 | schedule_id | smallint | 是 | 是 | 日程ID | |
| 2 | content | varchar | 255 | 否 | 否 | 日程内容 |
| 3 | scheduled_time | datetime | 否 | 否 | 计划时间 | |
| 4 | user_id | int | 是 | 否 | 用户ID | |
| 5 | create_time | datetime | 否 | 否 | 创建时间 | |
| 6 | update_time | datetime | 否 | 否 | 更新时间 |
表 4-31-score(评分)
| 编号 | 字段名 | 类型 | 长度 | 是否非空 | 是否主键 | 注释 |
| 1 | score_id | int | 是 | 是 | 评分ID | |
| 2 | user_id | int | 是 | 否 | 评分人 | |
| 3 | nickname | varchar | 64 | 否 | 否 | 昵称 |
| 4 | score_num | double | 是 | 否 | 评分 | |
| 5 | create_time | timestamp | 是 | 否 | 创建时间 | |
| 6 | update_time | timestamp | 是 | 否 | 更新时间 | |
| 7 | source_table | varchar | 255 | 否 | 否 | 来源表 |
| 8 | source_field | varchar | 255 | 否 | 否 | 来源字段 |
| 9 | source_id | int | 是 | 否 | 来源ID |
表 4-32-slides(轮播图)
| 编号 | 字段名 | 类型 | 长度 | 是否非空 | 是否主键 | 注释 |
| 1 | slides_id | int | 是 | 是 | 轮播图ID | |
| 2 | title | varchar | 64 | 否 | 否 | 标题 |
| 3 | content | varchar | 255 | 否 | 否 | 内容 |
| 4 | url | varchar | 255 | 否 | 否 | 链接 |
| 5 | img | varchar | 255 | 否 | 否 | 轮播图 |
| 6 | hits | int | 是 | 否 | 点击量 | |
| 7 | create_time | timestamp | 是 | 否 | 创建时间 | |
| 8 | update_time | timestamp | 是 | 否 | 更新时间 |
表 4-33-upload(文件上传)
| 编号 | 字段名 | 类型 | 长度 | 是否非空 | 是否主键 | 注释 |
| 1 | upload_id | int | 是 | 是 | 上传ID | |
| 2 | name | varchar | 64 | 否 | 否 | 文件名 |
| 3 | path | varchar | 255 | 否 | 否 | 访问路径 |
| 4 | file | varchar | 255 | 否 | 否 | 文件路径 |
| 5 | display | varchar | 255 | 否 | 否 | 显示顺序 |
| 6 | father_id | int | 否 | 否 | 父级ID | |
| 7 | dir | varchar | 255 | 否 | 否 | 文件夹 |
| 8 | type | varchar | 32 | 否 | 否 | 文件类型 |
表 4-34-user(用户账户)
| 编号 | 字段名 | 类型 | 长度 | 是否非空 | 是否主键 | 注释 |
| 1 | user_id | int | 是 | 是 | 用户ID | |
| 2 | state | smallint | 是 | 否 | 账户状态:(1可用|2异常|3已冻结|4已注销) | |
| 3 | user_group | varchar | 32 | 否 | 否 | 所在用户组 |
| 4 | login_time | timestamp | 是 | 否 | 上次登录时间 | |
| 5 | phone | varchar | 11 | 否 | 否 | 手机号码 |
| 6 | phone_state | smallint | 是 | 否 | 手机认证:(0未认证|1审核中|2已认证) | |
| 7 | username | varchar | 16 | 是 | 否 | 用户名 |
| 8 | nickname | varchar | 16 | 否 | 否 | 昵称 |
| 9 | password | varchar | 64 | 是 | 否 | 密码 |
| 10 | | varchar | 64 | 否 | 否 | 邮箱 |
| 11 | email_state | smallint | 是 | 否 | 邮箱认证:(0未认证|1审核中|2已认证) | |
| 12 | avatar | varchar | 255 | 否 | 否 | 头像地址 |
| 13 | open_id | varchar | 255 | 否 | 否 | 针对获取用户信息字段 |
| 14 | create_time | timestamp | 是 | 否 | 创建时间 |
表 4-35-user_group(用户组)
| 编号 | 字段名 | 类型 | 长度 | 是否非空 | 是否主键 | 注释 |
| 1 | group_id | mediumint | 是 | 是 | 用户组ID | |
| 2 | display | smallint | 是 | 否 | 显示顺序 | |
| 3 | name | varchar | 16 | 是 | 否 | 名称 |
| 4 | description | varchar | 255 | 否 | 否 | 描述 |
| 5 | source_table | varchar | 255 | 否 | 否 | 来源表 |
| 6 | source_field | varchar | 255 | 否 | 否 | 来源字段 |
| 7 | source_id | int | 是 | 否 | 来源ID | |
| 8 | register | smallint | 否 | 否 | 注册位置 | |
| 9 | create_time | timestamp | 是 | 否 | 创建时间 | |
| 10 | update_time | timestamp | 是 | 否 | 更新时间 |
表 4-36-user_information(用户信息)
| 编号 | 字段名 | 类型 | 长度 | 是否非空 | 是否主键 | 注释 |
| 1 | user_information_id | int | 是 | 是 | 用户信息ID | |
| 2 | user_account | int | 否 | 否 | 用户账号 | |
| 3 | user_name | varchar | 64 | 否 | 否 | 用户姓名 |
| 4 | user_phone_number | varchar | 64 | 否 | 否 | 用户电话 |
| 5 | height_quantity | varchar | 64 | 否 | 否 | 身高数量 |
| 6 | weight_and_quantity | varchar | 64 | 否 | 否 | 体重数量 |
| 7 | record_date | date | 否 | 否 | 记录日期 | |
| 8 | eating_habits | text | 65535 | 否 | 否 | 饮食习惯 |
| 9 | dietary_hobbies | text | 65535 | 否 | 否 | 饮食爱好 |
| 10 | remarks_information | text | 65535 | 否 | 否 | 备注信息 |
| 11 | dietary_recommendations_limit_times | int | 是 | 否 | 建议限制次数 | |
| 12 | create_time | datetime | 是 | 否 | 创建时间 | |
| 13 | update_time | timestamp | 是 | 否 | 更新时间 |
5系统实现
用户可以查询食堂提供的各类餐品的详细信息,包括营养成分和价格,从而做出更健康的选择。其界面图如下。

图5-1 餐品信息界面
用户可以查看管理员发布的所有公告通知,并进行收藏和评论。通知公告页面支持通过标题搜索,用户可以快速找到感兴趣的公告。其界面图如下。

图5-2 通知公告界面
用户能够通过搜索、筛选和排序的方式查找相关的食堂资讯,点击查看详情,并可进行点赞、收藏和评论。推送健康饮食知识和食堂特色菜品,帮助用户更好地规划饮食。其界面图如下。

图5-3 食堂资讯界面
展示用户的个人首页、用户信息、饮食建议、餐品购买、餐品评价、健康咨询、咨询回复、社交论坛、留言反馈、收藏、评论管理等,提供个性化的用户体验。其界面图如下。

图5-4 个人中心界面
管理员可以对系统用户进行分类管理,包括普通用户和管理员账号。支持查看、添加、编辑和删除用户信息,同时为管理员账号分配不同的操作权限,确保系统的安全性和灵活性。其界面图如下。

图5-5 用户管理界面
管理员可以添加、编辑和删除餐品信息,包括菜品名称、营养成分、价格、图片等,确保菜品信息的准确性和完整性。其界面图如下。

图5-6 餐品信息管理界面
管理员可以管理营养餐品的推荐列表,根据用户需求和营养分析结果,调整营养餐品的推荐内容。其界面图如下。

图5-7 营养餐品管理界面
管理员可以对系统的基础设置进行管理,包括轮播图的上传、编辑和删除,系统管理功能确保平台的展示内容和运行参数符合企业需求。其界面图如下。

图5-8 系统管理界面
5.2.5资源管理
管理员可以在资源管理页面上传和管理平台所需的图片、文档等资源。管理员可以对资源进行分类、删除或替换,确保平台内容的及时更新。其界面图如下。

管理员可以发布、编辑和删除通知公告,支持公告的分类管理。用户可以在前端查看公告并进行收藏和评论,提升信息传递的效率和互动性。

图5-10 通知公告管理界面
6系统测试
测试的主要目的是确保系统的功能和性能满足预期的需求,同时识别和修复潜在的缺陷。通过系统测试,可以验证各个功能模块的正确性和稳定性,确保系统在不同使用场景下的表现符合设计要求。测试目的包括确认系统功能的完整性、验证数据处理的准确性、评估系统的性能和安全性。测试还可以提高用户满意度,保证用户在使用系统时获得流畅和可靠的体验。通过全面的测试,可以降低后期维护成本,减少系统上线后出现故障的风险,从而保障系统的长期稳定运行。
在本系统中,测试方法主要依赖于测试用例的设计与执行。测试用例是根据系统需求文档编写的,覆盖所有功能模块及其边界情况。每个测试用例包含输入数据、预期结果和实际结果的对比,以验证系统的功能是否按预期工作。
常见的测试用例包括功能测试用例、边界测试用例和异常测试用例[13]。功能测试用例针对系统的各项功能进行验证;边界测试用例则侧重于输入数据的边界条件,验证系统在极端情况下是否能够稳定运行;异常测试用例则用于验证系统在处理错误输入或异常情况时的反应。本文选择功能测试用例进行系统测试。
在测试执行过程中,记录每个用例的执行结果,并根据实际结果与预期结果的对比,判断系统是否存在缺陷。通过系统化的测试用例执行,可以有效提高测试的覆盖率和效率,为系统的最终上线提供保障。
餐品信息浏览功能测试用例表是用来验证用户能否正确浏览和筛选餐品信息的测试用例。餐品信息浏览功能测试用例表如表6-1所示。
表6-1 餐品信息浏览功能测试用例
| 测试项 | 测试用例 | 预期结果 | 结论 |
| 餐品信息浏览功能测试 | 1. 打开餐品信息浏览页面。 | 页面正常加载,显示餐品信息列表。 | 与预期结果一致。 |
| 餐品信息浏览功能测试 | 2. 选择筛选条件(如名称、价格、分类)。 | 筛选条件被成功选中。 | 与预期结果一致。 |
| 餐品信息浏览功能测试 | 3. 点击搜索按钮。 | 系统根据筛选条件进行搜索。 | 与预期结果一致。 |
| 餐品信息浏览功能测试 | 4. 查看筛选结果。 | 页面显示符合条件的餐品信息列表。 | 与预期结果一致。 |
添加餐品信息功能测试用例表是用来验证用户能否正确添加餐品信息的测试用例。添加餐品信息功能测试用例表如表6-2所示。
表6-2 添加餐品信息功能测试用例
| 测试项 | 测试用例 | 预期结果 | 结论 |
| 添加餐品信息功能测试 | 1. 打开添加餐品信息页面。 | 页面正常加载,显示信息填写表单。 | 与预期结果一致。 |
| 添加餐品信息功能测试 | 2. 填写餐品基本信息(名称、分类、价格、数量等)。 | 信息成功输入并保存。 | 与预期结果一致。 |
| 添加餐品信息功能测试 | 3. 上传餐品照片。 | 照片成功上传并显示预览。 | 与预期结果一致。 |
| 添加餐品信息功能测试 | 4. 点击提交按钮。 | 页面提示信息提交成功,并显示等待审核状态。 | 与预期结果一致。 |
餐品购买功能测试用例表是用来验证用户能否正确提交餐品购买的测试用例。餐品购买功能测试用例表如表6-3所示。
表6-3 餐品购买功能测试用例
| 测试项 | 测试用例 | 预期结果 | 结论 |
| 餐品购买功能测试 | 1. 打开餐品购买页面。 | 页面正常加载,显示目标餐品信息及申请表单。 | 与预期结果一致。 |
| 餐品购买功能测试 | 2. 选择目标餐品。 | 目标餐品信息成功加载到申请表单中。 | 与预期结果一致。 |
| 餐品购买功能测试 | 3. 填写餐品购买表(个人信息、购买理由等)。 | 信息成功输入并保存。 | 与预期结果一致。 |
| 餐品购买功能测试 | 4. 点击提交按钮。 | 页面提示申请提交成功,并显示申请状态为待审核。 | 与预期结果一致。 |
评论管理功能测试用例表是用来验证用户能否正确发表和管理评论的测试用例。评论管理功能测试用例表如表6-4所示。
表6-4 评论管理功能测试用例
| 测试项 | 测试用例 | 预期结果 | 结论 |
| 评论管理功能测试 | 1. 打开评论管理页面。 | 页面正常加载,显示评论列表及输入框。 | 与预期结果一致。 |
| 评论管理功能测试 | 2. 选择目标餐品。 | 目标餐品的评论列表成功加载。 | 与预期结果一致。 |
| 评论管理功能测试 | 3. 输入评论内容。 | 评论内容成功输入并显示在输入框中。 | 与预期结果一致。 |
| 评论管理功能测试 | 4. 点击提交按钮。 | 评论成功发布并显示在评论列表中。 | 与预期结果一致。 |
用户管理功能测试用例表是用来验证管理员能否正确管理用户信息的测试用例。用户管理功能测试用例表如表6-5所示。
表6-5 用户管理功能测试用例
| 测试项 | 测试用例 | 预期结果 | 结论 |
| 用户管理功能测试 | 1. 打开用户管理页面。 | 页面正常加载,显示用户列表及操作选项。 | 与预期结果一致。 |
| 用户管理功能测试 | 2. 选择目标用户。 | 目标用户信息成功加载到编辑界面。 | 与预期结果一致。 |
| 用户管理功能测试 | 3. 修改用户权限或状态。 | 用户权限或状态成功更新。 | 与预期结果一致。 |
| 用户管理功能测试 | 4. 点击保存按钮。 | 用户信息成功更新并显示在用户列表中。 | 与预期结果一致。 |
通过对餐品信息浏览功能的测试,系统能够正常加载餐品信息页面,用户可根据筛选条件成功搜索并查看符合条件的餐品信息列表,所有操作均与预期结果一致。添加餐品信息功能的测试结果表明,用户能够顺利填写餐品基本信息并上传照片,提交后系统正确提示信息提交成功并显示等待审核状态。餐品购买功能的测试验证了用户能够选择目标餐品并填写餐品购买表,提交后系统提示申请成功且状态为待审核。评论管理功能的测试表明,用户能够选择目标餐品并发表评论,评论成功显示在评论列表中。用户管理功能的测试验证了管理员能够选择目标用户并修改其权限或状态,保存后用户信息成功更新并显示在列表中。所有功能测试结果均与预期一致,系统功能运行正常。
7总结
本文基于Spring Boot和Vue技术设计并实现了一个高校食堂膳食营养信息分析与可视化系统平台,旨在解决传统高校食堂管理中信息不透明、操作繁琐及用户互动性差等问题。通过对国内外高校食堂膳食营养信息管理系统的现状和发展趋势的分析,本文总结了当前行业的痛点,并明确了系统的设计目标。系统采用前后端分离架构,后端使用Spring Boot框架实现业务逻辑,前端使用Vue构建用户界面,数据库选用MySQL进行数据存储。系统功能涵盖用户模块和管理员模块,用户可通过平台浏览餐品信息、提交订单、浏览资讯及评论,管理员则负责用户管理、餐品信息管理、购买管理及资源管理等操作。
经过功能测试,系统各项功能运行正常,达到了预期设计目标。系统的实现为高校食堂管理提供了一个高效、透明且用户友好的解决方案。通过优化信息传播流程和简化操作流程,系统显著提升了用户体验和食堂运营效率。同时,系统的模块化设计和可扩展性为未来功能升级提供了便利。测试结果表明,系统在功能完整性、操作流畅性及数据安全性方面均表现良好。
未来,可进一步引入区块链技术,以增强系统的数据可信度和安全性。本文的研究为高校食堂的数字化转型提供了参考,具有一定的理论价值和实践意义。
参考文献
- 冯志林.Java EE程序设计与开发实践教程[M].机械工业出版社:202105.353.
- 尹应荆.JAVA编程语言在计算机软件开发中的应用[J].石河子科技,2023,(05):45-47.
- 刘江涛,王亮亮,吴庆茹,等.基于B/S模式的铁路勘测设计案例信息化管理系统设计与实现[J].铁路计算机应用,2021,30(03):32-35.
- 张丹丹,李弘.基于B/S架构的办公管理系统设计与开发[J].铁路通信信号工程技术,2024,21(09):44-48+106.
- 王志亮,纪松波.基于SpringBoot的Web前端与数据库的接口设计[J].工业控制计算机,2023,36(03):51-53.
- 熊永平.基于SpringBoot框架应用开发技术的分析与研究[J].电脑知识与技术,2021,15(36):76-77.
- 赵媛.基于Vue的Web系统前端性能优化分析[J].电脑编程技巧与维护,2024,(09):44-46.
- 秦冬.浅析Vue框架在前端开发中的应用[J].信息与电脑(理论版),2024,36(13):61-63.
- 李艳杰.MySQL数据库下存储过程的综合运用研究[J].现代信息科技,2023,7(11):80-82+88.
- 陈倩怡,何军.Vue+Springboot+MyBatis技术应用解析[J].电脑编程技巧与维护,2020,(01):14-15+28.
- 周晓玉,崔文超.基于Web技术的数据库应用系统设计[J].信息与电脑(理论版),2023,35(09):189-191.
- 马艳艳,吴晓光.计算机软件与数据库的设计策略分析[J].电子技术,2024,53(05):104-105.
- 李俊萌.计算机软件测试技术与开发应用策略分析[J].信息记录材料,2023,24(03):50-52.
- Onorati G M ,Fino A M ,Fassio F , et al.From Home Kitchens to School Canteens in Pandemic Italy: Bridging Family Food Habits and School Meals in the Sign of Sustainable Food Policies[J].Sustainability,2024,16(23):10586-10586.
- Saha S ,Dorling L J ,Apolzan W J , et al.Comparison of Food Selection with the National School Lunch Program Meal Pattern Guidelines and Assessment of Children's Food Intake and Waste Using Digital Photography in a School Cafeteria.[J].Childhood obesity (Print),2024,(11):33-35.
- Johnson R K ,Pikosky A M ,Cifelli C , et al.Impact of Dairy Consumption in School Meals on Nutrient Intakes and Diet Quality[J].Current Developments in Nutrition,2024,8(S2):102738-102738.
- 符拾熊.地方高校大学生膳食营养现状及对策研究[J].中国食品,2023,(12):98-100.
- Carmelle M ,Koffi A ,Menonli A , et al.Nutritional and hygienic quality of meals served in school canteens in Togo: A cross-sectional study.[J].Food Control,2022,(13):55-57.
- 陈玉保,马雪斐.从传统饮食习惯和当今饮食潮流看高校食堂膳食供给改革[J].现代食品,2021,(18):137-139+143.
- 金锦华,施悦瑜,刘飞建,等.高校食堂团餐膳食营养与感官嗜好研究[J].中国食品学报,2021,21(08):420-426.
致谢
在本项目的实施过程中,许多人给予了我无私的支持和帮助,令我深感感谢。
我要衷心感谢我的指导老师。不仅在项目的初期提供了宝贵的建议,还在整个过程中给予了我细致入微的指导。专业知识和严谨态度始终激励着我,让我在遇到困难时能够保持信心,继续前行。每一次的讨论都让我对项目有了更深刻的理解,帮助我克服了许多技术难题。
我也要感谢参与用户测试的同学们。你们的反馈和建议为我们系统的优化提供了重要的参考,帮助我们更好地理解用户需求。正是因为有了你们的参与,我们才能够不断改进,提升系统的用户体验。感谢所有支持我的家人和朋友。你们的理解与鼓励让我在项目的紧张时刻始终能够保持积极的心态,成为我前进的动力。每当我遇到挑战时,想到你们的支持,我就能够重新振作,继续努力。最后,我要感谢所有在我职业发展过程中给予帮助的人。每一次的交流与分享都让我受益匪浅,拓宽了我的视野,让我在这条道路上走得更加坚定。
项目的完成不仅是我个人努力的结果,更是许多人共同支持与协作的成果。在此,我再次向所有关心和支持我的人表达衷心的感谢。希望未来我们能够继续携手,共同创造更多的价值和成就。
附录
系统核心代码设计
用户注册
注册页UserController.java,传入user对象,并将"user_id"、 "state"、 "user_group"、"login_time"、"phone"、"phone_state"、 "username"、"nickname"、"password"、"email"、"email_state"、"avatar"、"create_time"输入,重点是 "username"、"nickname"、"password"必须输入,通过获取username,数据库查询是否有该用户,如果存在,则提示“用户已存在”,否则执行将UserId置为空(数据库表中该字段已设置自动递增),代码如图所示。

图注册核心代码图
用户登录
登录页,首先传入"username"、"email"、"phone"、"password",用户可通过用户名、邮箱、手机号进行登陆,通过判断resultList来确定查询结果,然后执行查询用户组UserGroup,用户组里面不存在,依然报“用户不存在”,执行完以上代码,最后涉及到用户带有“审核”的,会查询examine_state(用户的审核状态),数据库表user_group中含有source_table和source_field进行查询,以上步骤完成,对输入的密码进行存储Token到数据库,匹对账号和密码,数据库中的AccessToken为令牌,用于身份认证,代码如图所示。

用户登录核心代码图
修改密码
修改密码,通过请求data,获取旧密码,并将新密码重新赋值,期间都是需要通过加密,代码如图所示。

修改密码核心代码图
修改数据
修改一个数据,原理与add基本一致,不同点在于通过readConfig()读取关键字,以及通过readQuery()获取URL后面?指定位置的标识,转成Map对象后,执行update操作,同样通过拼接的sql语句执行,执行过程读取query,toWhereSql()语句完成数据库操作,body为修改对象的值,代码如图所示。

修改数据核心代码图
删除数据
删除一条数据,通过readQuery(),获取URL后面的对象地址,删除FROM具体的table,query删除查询FindConfig语句,代码如图示。

图4-11删除数据核心代码图
获取列表
通过请求的参数获取列表数据,代码如图所示。

图获取列表核心代码图
图片上传
通过请求的参数获取列表数据,代码如图4-13所示。

图片上传核心代码图

被折叠的 条评论
为什么被折叠?



