目 录
摘 要
Springboot随堂测平台为教育领域提供了一个集成化的在线测试解决方案,旨在提升教学效率和学生学习体验。通过该平台,教师能够便捷地创建和管理各类科目试题库,并根据需求灵活生成试卷,实现对学生知识掌握情况的全面评估。学生则可以通过平台参与在线测试,即时查看成绩与错题记录,有助于针对性地进行复习和巩固知识。系统还提供了详尽的数据统计功能,帮助教师了解班级整体学习情况,从而调整教学策略,优化教育资源配置。这种互动性强、反馈及时的学习模式不仅提高了学生的积极性,也为教师提供了有力的教学支持。
对于管理员而言,后台管理系统集成了用户管理、通知信息发布及权限设置等多项功能,确保了平台运行的安全性和高效性。管理员可以对不同角色如学生、教师进行精细化管理,维护系统内部秩序。操作日志功能记录了所有关键操作,便于追踪和审计,进一步增强了系统的透明度和安全性。通知信息管理模块使得重要信息能够迅速传达给每一位用户,保证了信息流通的及时性和准确性。通过这一综合性的平台,不仅可以有效促进师生之间的交流与合作,还能推动教育教学模式的创新与发展,为现代教育注入新的活力。整体来看,Springboot随堂测平台在提升教学质量、增强学习效果方面展现了巨大的潜力和社会价值。
关键词:随堂测平台;SpringBoot框架
Abstract
The Springboot-based In-Class Testing Platform provides an integrated online testing solution for the education sector, aiming to enhance teaching efficiency and students' learning experiences. Through this platform, teachers can conveniently create and manage question banks for various subjects and flexibly generate test papers based on their needs to comprehensively assess students' knowledge mastery. Students can participate in online tests through the platform, instantly view their scores, and access records of incorrect answers, enabling targeted review and reinforcement of their knowledge. The system also offers detailed data analytics, helping teachers understand overall class performance and adjust teaching strategies to optimize resource allocation. This interactive and feedback-driven learning model not only boosts student engagement but also provides strong support for teachers.
For administrators, the backend management system integrates functions such as user management, notification distribution, and permission settings, ensuring the platform's security and operational efficiency. Administrators can conduct fine-grained management of different roles, such as students and teachers, maintaining internal system order. The operation log function records all key operations, facilitating tracking and auditing, further enhancing the system's transparency and security. The notification management module ensures that important information is quickly delivered to every user, guaranteeing timely and accurate communication. Through this comprehensive platform, effective interaction and collaboration between teachers and students are promoted, driving innovation and development in educational models and injecting new vitality into modern education. Overall, the Springboot-based In-Class Testing Platform demonstrates significant potential and social value in improving teaching quality and enhancing learning outcomes.
Keywords: In-Class Testing Platform; SpringBoot Framework
第一章 绪 论
1.1研究背景及意义
在当前教育领域,传统教学模式面临着效率低下和反馈不及时的挑战,尤其是在大规模班级中,教师难以对每个学生的学习情况进行精准评估。随着信息技术的发展,在线测试平台成为提升教学效果的重要工具。这类平台通过提供便捷的试题库管理、灵活的试卷生成以及即时的成绩反馈功能,不仅能够帮助教师更有效地进行教学评估,还能让学生根据自身情况有针对性地调整学习策略,从而提高整体学习成效。
Springboot随堂测平台的建立对于推动教育现代化具有重要意义。它不仅弥补了传统课堂教学的不足,还通过促进师生之间的互动交流,增强了教学过程中的参与感和积极性。该平台支持教师快速创建多样化的测试内容,并能实时监控学生的学习进展,确保教育质量的持续提升。管理员可以通过后台管理系统维护用户信息和权限设置,保证平台的安全稳定运行。这种综合性的解决方案有助于打破时间和空间的限制,使得教育资源更加公平可及,同时也为教育管理者提供了有力的数据支持,以制定更加科学合理的决策方案,进一步推动教育事业的发展和社会进步。
1.2国内外研究现状
在全球范围内,许多教育机构已经开始采用在线测试平台来提升教学效率和学生的学习体验。国外的一些知名大学和中小学通过引入先进的在线评估工具,不仅实现了对学生学业成绩的精确跟踪,还促进了个性化学习的发展。这些平台通常集成了试题库管理、自动评分及数据分析等功能,极大地简化了教师的工作流程,并为学生提供了即时反馈,增强了学习的互动性和积极性。
在国内,在线测试平台同样受到广泛关注,各地学校纷纷探索如何利用此类技术改善教学质量。一些地区已经成功实施了基于网络的随堂测验系统,支持教师进行灵活的考试安排和资源管理。然而,与国际先进水平相比,国内平台在用户体验、数据安全以及个性化服务方面仍有进一步提升的空间。当前的研究重点在于结合本土教育需求,开发更加贴合实际应用场景的功能模块,同时加强用户隐私保护,以确保平台的稳定运行和广泛应用。这表明,虽然国内外已取得一定进展,但在优化和完善在线测试平台方面仍需不断努力。
1.3论文组织结构
本论文共分为七个主要章节,具体结构如下:
1. 绪论:介绍研究背景与意义,回顾国内外研究现状,并概述论文的组织结构。
2. 相关技术介绍:详细介绍与本研究相关的技术,包括Java语言、B/S框架、SpringBoot框架、Vue技术和MySQL数据库。
3. 需求分析:对系统的功能需求和非功能需求进行分析,明确用户和管理员的需求,并进行可行性分析,包括技术、操作和经济可行性。
4. 系统设计:涵盖系统架构设计、系统模块设计,并进行数据库的概念设计与表设计。
5. 系统实现:具体描述各个功能模块的实现过程,展示系统如何根据需求进行开发。
6. 系统测试:阐述测试的目的,分析测试结果并得出结论,以验证系统的稳定性和功能完整性。
7. 总结:总结研究的主要成果和贡献,指出存在的不足及未来的研究方向。
第二章 关键技术
2.1Java语言
Java语言是一种广泛使用的高级编程语言,具有平台无关性、面向对象特性和丰富的标准库。Java通过Java虚拟机(JVM)实现跨平台运行,开发者可以编写一次代码,在任何支持JVM的环境中执行[1]。Java的面向对象特性使得代码复用和模块化变得更加容易,促进了软件的维护和扩展。Java支持多线程编程,允许开发者在同一程序中同时执行多个任务,提升了应用程序的性能。
Java语言的语法结构简洁且易于理解,吸引了大量开发者。Java的标准库包含数据结构、输入输出处理、网络编程等众多功能模块。这使得开发者在构建应用程序时能够高效利用已有工具,减少重复劳动。Java广泛应用于企业级应用、移动应用、Web开发和大数据处理等领域。
2.2 B/S框架
B/S(Browser/Server)架构是一种基于浏览器和服务器的系统架构模式,用户通过浏览器与服务器进行交互。B/S架构简化了客户端的部署和管理,用户无需在本地安装复杂的软件,只需使用标准浏览器即可访问应用程序。服务器端负责处理业务逻辑和数据存储,客户端则主要负责展示用户界面和数据交互[2]。B/S架构的设计使得系统更新和维护集中在服务器端,降低了维护成本。
B/S架构通常采用Web技术进行实现,包括HTML、CSS和JavaScript等。用户在浏览器中发起请求,服务器响应并返回数据。数据传输通常通过HTTP或HTTPS协议进行,B/S架构的灵活性使其适用于在线购物、信息管理系统和社交网络等各类应用场景[3]。由于其易于扩展性,B/S架构可以方便地支持大规模用户访问,适应不断变化的业务需求。
2.3 SpringBoot框架
SpringBoot框架是基于Spring框架的开源项目,简化Java应用程序的开发过程。SpringBoot通过约定优于配置的理念,减少了传统Spring应用的繁琐配置,开发者可以快速搭建和部署应用程序。框架提供了一系列默认配置,支持自动化配置,简化了应用启动的复杂性[4]。SpringBoot内置了嵌入式Web服务器,使得开发者能够独立运行Java应用,无需外部容器。
SpringBoot支持微服务架构,开发者可以轻松创建和管理多个微服务。框架集成了丰富的功能模块,包括安全、数据访问和消息中间件等,支持RESTful API和JSON数据格式的处理[5]。SpringBoot还提供了强大的监控和管理功能,允许开发者实时监控应用的健康状态和性能指标。借助SpringBoot,开发者能够高效构建和维护现代企业级应用,满足复杂业务需求。
2.4 Vue技术
Vue是一种渐进式JavaScript框架,专注于构建用户界面。Vue采用组件化的开发模式,允许开发者将应用程序拆分为独立的、可重用的组件,从而提高了开发效率和代码的可维护性[6]。框架的核心库专注于视图层,支持数据绑定和DOM操作,提供了简洁的API。Vue的虚拟DOM机制提升了应用的性能,减少了实际DOM操作的次数。
Vue支持双向数据绑定,能够自动更新视图与模型之间的变化。开发者可以通过Vue的指令系统,简化数据展示和事件处理。Vue还支持路由管理和状态管理,使得开发复杂单页面应用变得更加容易[7]。借助Vue的生态系统,开发者能够使用多种工具和库来扩展功能,满足不同的业务需求。Vue在前端开发中逐渐成为主流选择,受到广泛关注和应用。
2.5 MySQL数据库
MySQL是一种开源关系型数据库管理系统,广泛应用于Web应用和企业级数据存储。MySQL支持结构化查询语言,允许开发者通过标准语句进行数据的创建、读取、更新和删除操作[8]。数据库通过表格形式组织数据,支持数据完整性和约束条件的定义。MySQL的存储引擎机制使得用户可以根据具体需求选择不同的存储引擎,以优化性能和功能。
MySQL具有高性能和可扩展性,支持大规模数据存储和高并发访问。系统提供了丰富的用户权限管理和数据加密安全特性。
第三章 系统分析
3.1系统可行性分析
3.1.1技术可行性
现代软件开发技术已经相当成熟,提供了丰富的工具和框架,可以应对各种复杂的业务需求。采用Java等成熟、稳定的语言进行开发,利用其面向对象、跨平台等特性,实现系统的模块化、可扩展性和可维护性。利用SpringBoot等现代框架,简化开发过程,提高开发效率。对于数据库的选择,使用MySQL等关系型数据库,以满足数据存储和查询的需求。因此,从技术层面来看,开发随堂测平台是完全可行的。
3.1.2经济可行性
系统的开发成本相对较低,可以利用开源框架和工具,降低开发成本。其次,系统的运行和维护成本也相对较低,可以采用Java等技术,实现系统的自动化部署和维护。因此,从经济层面来看,开发随堂测平台也是可行的。
3.1.3社会可行性
Springboot随堂测平台为教育领域带来了显著的社会可行性,通过集成化的在线测试解决方案,极大地提升了教学效率和学生学习体验。教师利用该平台可以轻松管理试题库并灵活生成试卷,实现对学生知识掌握情况的精准评估。学生能够随时参加在线测试,即时查看成绩与错题记录,有助于他们针对性地进行复习和巩固知识。数据统计功能帮助教师了解整体学习状况,优化教学策略。系统对用户信息及权限的精细管理确保了平台的安全稳定运行。这种互动性强、反馈及时的学习模式增强了师生间的沟通与合作,促进了教育资源的有效配置,推动了教育公平性和质量提升,为现代教育发展注入新的活力,具有重要的社会意义和广泛的应用前景。
3.1.4操作可行性
系统的操作界面设计简洁明了,易于用户理解和操作。系统提供了详尽的操作指南和帮助文档,使得用户能够快速上手并熟练使用系统。系统还具备良好的容错性和错误提示功能,当用户操作失误时,能够及时给出提示信息,引导用户进行正确的操作。因此,从操作层面来看,随堂测平台同样具备可行性。
3.2系统功能分析
3.2.1功能性分析
学生用户模块:
- 注册登录:用户可以通过此功能进行注册,若需要返回上一步,可以点击返回按钮。登录功能允许用户输入账号密码进行身份验证,如果忘记密码,可以通过相关链接找回。对于新用户,页面会提示“没有账号?请注册”,引导用户完成注册流程。
- 后台首页:用户登录后,可以进入后台首页,这里展示了功能栏,包括各种管理功能,以及当前登录用户的信息,方便用户快速访问和管理。
- 当前用户:在用户个人信息页面,用户可以查看和编辑自己的信息,提交更改或取消操作。用户还可以查看自己的提交记录、修改密码、查看个人详情以及安全退出账号。
- 通知信息管理:用户可以查看通知信息列表,通过查询功能快速找到特定的通知。如果需要重置通知状态,可以使用重置功能。用户还可以点击详情查看通知的详细内容。
- 在线测试:用户可以查看自己的错题记录,通过查询功能找到特定的错题进行复习。错题记录支持重置,以便用户重新开始练习。用户可以查看试卷列表,选择需要的试卷进行答题,完成后查看分数,了解自己的学习情况。
教师用户模块:
- 注册登录:用户可以通过注册功能创建新账户,如果需要返回到上一页面,可以使用返回按钮。登录功能允许用户通过输入凭证来访问平台,如果忘记了密码,可以通过忘记密码链接来重置密码。对于新用户,页面上会提示“没有账号?请注册”,以便他们可以创建一个新账户。
- 后台首页:在后台首页,教师用户可以看到试卷平均分统计、考试成绩统计以及当前登录用户的信息。这些功能可以帮助教师快速了解学生的学习情况和平台的使用情况。
- 当前用户:在当前用户管理页面,教师可以查看和编辑自己的个人信息,提交信息变更,或者取消编辑。此外,还可以查看个人详情,修改密码,并且在完成操作后选择退出登录。
- 系统用户:在系统用户管理页面,教师可以对学生用户进行管理,包括查询、重置密码、删除用户以及查看用户详情等功能。这些操作有助于教师维护学生账户的正常运行和安全。
- 通知信息管理:教师可以在这里管理通知信息,包括查看通知信息列表、进行查询、重置信息以及查看详情。这些功能确保教师可以有效地向学生传达重要信息。
- 在线测试:在线测试管理页面,教师可以进行一系列操作,包括管理科目列表、查询、重置、删除和添加科目。还可以管理试题库,进行查询、重置、删除、添加、导出和导入试题,下载导入文档,并查看试题详情。试卷列表管理功能允许教师查询、重置、删除、添加和查看试卷详情。题库管理功能包括生成试卷和评分,这些功能为教师提供了全面的在线测试管理工具。
管理员模块:
- 登录:管理员可以通过登录功能进入平台,如果忘记了密码,可以使用忘记密码功能进行密码的重置。如果还没有账号,可以点击注册链接,创建一个新账号以便能够进入平台进行管理操作。
- 后台首页:后台首页提供数据统计图,其中包括了试卷平均分统计、考试成绩统计以及当前用户信息等模块。这些功能模块能够为管理员提供对平台整体运行情况的快速概览,帮助管理员更好地了解平台的运行状态。
- 当前用户:当前用户模块允许管理员对自己的个人信息进行查看和管理。在这里,管理员可以进行提交、取消、详情、修改密码等操作,方便管理员管理自己的账户信息,确保账户的安全性和个人信息的准确性。
- 系统用户:系统用户模块提供了对不同用户角色的管理功能,包括管理员、学生用户等。管理员可以进行查询、重置、添加、删除、详情等操作,实现对教师和学生账户的全面管理。这有助于维护平台的用户秩序,确保平台的正常运行。
- 通知信息管理:通知信息管理模块允许管理员发布和管理各类通知。管理员可以查看通知信息列表、进行查询、重置、删除、详情等操作。此外,管理员还可以通过通知信息添加功能,创建新的通知内容,及时向用户传达重要信息。
- 在线测试:在线测试模块为管理员提供了对在线测试科目和试题库的全面管理功能。管理员可以进行科目列表、查询、重置、删除、添加、详情等操作,管理在线测试的科目。试题库模块提供了查询、重置、删除、添加、导出、导入、下载导入文档、详情等功能,帮助管理员对试题进行细致的管理。错题记录模块则可以帮助管理员分析学生的学习情况,进行查询、重置、删除、详情等操作。此外,管理员还可以通过试卷列表、查询、重置、删除、添加、详情等功能,创建和管理试卷。题库模块提供了生成、查看分数、评分等功能,实现在线测试的自动化和评分功能,提高测试效率。
- 权限管理:权限管理模块允许管理员对用户权限进行细致的配置和调整。管理员可以进行查询、重置、修改等操作,确保每个用户都能在平台中获得适当的权限,保障平台的安全性和稳定性。
- 操作日志:操作日志模块记录了管理员的操作历史,包括查询、重置、删除等操作。这些记录有助于追踪和审计管理行为,确保平台的透明性和公正性。
3.2.2非功能性分析
随堂测平台的非功能性需求比如随堂测平台的安全性怎么样,可靠性怎么样,性能怎么样,可拓展性怎么样等,具体可以表示在如下3-1表格中:
表3-1随堂测平台非功能需求表
| 安全性 | 主要指随堂测平台数据库的安装,数据库的使用和密码的设定必须合乎规范。 |
| 可靠性 | 可靠性是指随堂测平台能够安装用户的指示进行操作,经过测试,可靠性90%以上。 |
| 性能 | 性能是影响随堂测平台占据市场的必要条件,所以性能最好要佳才好。 |
| 可扩展性 | 比如数据库预留多个属性,比如接口的使用等确保了系统的非功能性需求。 |
| 易用性 | 用户只要跟着随堂测平台的页面展示内容进行操作,就可以了。 |
| 可维护性 | 随堂测平台开发的可维护性是非常重要的,经过测试,可维护性没有问题 |
3.3系统用例分析
随堂测平台的完整UML用例图分别是图3-1、3-2、3-3。
学生用户角色用例如下图所示。

图3-1随堂测平台学生用户角色用例图
教师用户角色用例如下图所示。

图3-2随堂测平台教师用户角色用例图
管理员角色用例如下图所示。

图3-3随堂测平台管理员角色用例图
3.4系统总体流程设计
3.4.1数据开发流程
系统开发流程的主要步骤,从需求分析到系统完成的全过程。流程包括需求分析、总体设计(结构、功能、数据)、详细设计(模块、编码)、模块整合与调用,以及测试、扩展和完善,最终完成系统的开发。本系统的开发流程如下图所示

图3-4系统开发流程图
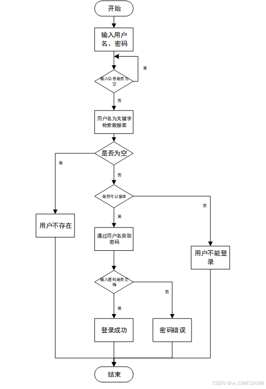
3.4.2用户登录流程
用户输入用户名和密码后,系统先检查输入是否为空,再验证用户名是否存在,若存在则通过用户名获取密码并校验。若密码正确则登录成功,否则提示密码错误。若用户名不存在或无法登录,提示用户操作无效。如下图所示。

图3-5登录流程图
3.4.3系统操作流程
用户首先进入系统登录界面,输入用户名和密码后,系统验证信息是否正确。若验证失败,返回登录界面重新输入,若验证成功,则进入功能界面,执行相应功能处理后结束操作流程。操作流程如下图所示。

图3-6系统操作流程图
3.4.4添加信息流程
管理员可以添加信息,用户添加可以自己权限内的信息,输入信息后,要想利用这个软件来进行系统的安全管理,首先需要登录到该软件中。添加信息流程如下图所示。

图3-7添加信息流程图
3.4.5修改信息流程
用户首先选择需要修改的记录,输入修改后的数据,系统判断输入数据是否合法。若数据不合法,提示重新输入,若数据合法,则将修改后的数据写入数据库,完成操作后流程结束。修改信息流程图如下图所示。

图3-8修改信息流程图
3.4.6删除信息流程
用户选择需要删除的记录后,系统判断是否确认删除。若未确认,返回选择环节,若确认删除,则更新数据库,删除对应记录,完成操作后流程结束。删除信息流程图如下图所示。

图3-9删除信息流程图
第四章 总体设计
本章主要讨论的内容包括随堂测平台的功能模块设计、数据库系统设计。
4.1系统架构设计
本随堂测平台从架构上分为三层:表现层(UI)、业务逻辑层(BLL)以及数据层(DL)。

图4-1随堂测平台架构设计图
表现层(UI):也称为用户界面层,它负责与用户进行直接的交互。一个优秀的UI设计能够显著提升用户的体验,确保用户在使用随堂测平台时感到舒适和便捷。为了确保良好的兼容性,UI界面设计需要适应不同版本的平台和各种屏幕尺寸的分辨率。此外,UI交互功能必须合理设计,确保用户的操作能够得到相应的反馈和结果,这要求表现层与业务逻辑层之间保持良好的通信和协同工作。
业务逻辑层(BLL):这一层主要处理随堂测平台的数据和业务逻辑。当用户通过表现层提交数据时,业务逻辑层会接收这些数据,进行处理,并将结果传递给数据层进行存储或查询。同时,当系统需要从数据层读取数据时,业务逻辑层会处理这些数据,并将其传递给表现层进行展示。
数据层(DL):虽然本随堂测平台的数据存储在服务端的MySQL数据库中,但数据层仍然作为一个独立的部分存在。它的主要功能是存储和管理随堂测平台的数据。数据层与MySQL数据库进行交互,执行数据的增、删、改、查等操作,确保数据的完整性和安全性。
这三个层次相互独立但又紧密协作,共同构成了随堂测平台的完整架构。通过合理的分层设计,可以提高系统的可维护性、可扩展性和可重用性,为用户提供更好的服务和体验。
4.2系统模块设计
在上一章节中主要对系统的功能性需求和非功能性需求进行分析,并且根据需求分析了本随堂测平台中的用例。那么接下来就要开始对本随堂测平台的架构、主要功能和数据库开始进行设计。随堂测平台根据前面章节的需求分析得出,随堂测平台的功能模块图如下图所示。

图4-2随堂测平台功能模块图
4.3数据库设计
数据库设计一般包括需求分析、概念模型设计、数据库表建立三大过程,其中需求分析前面章节已经阐述,概念模型设计有概念模型和逻辑结构设计两部分。
4.3.1数据库概念结构设计
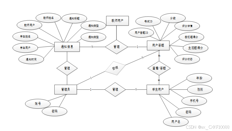
下面是整个随堂测平台中主要的数据库表总E-R实体关系图。

图4-3随堂测平台总E-R关系图
4.3.2数据库逻辑结构设计
通过上一小节中随堂测平台中总E-R关系图上得出一共需要创建多个数据表。在此主要罗列几个主要的数据库表结构设计。
| 编号 | 字段名 | 类型 | 长度 | 是否非空 | 是否主键 | 注释 |
| 1 | token_id | int | 是 | 是 | 临时访问牌ID | |
| 2 | token | varchar | 64 | 否 | 否 | 临时访问牌 |
| 3 | info | text | 65535 | 否 | 否 | 信息 |
| 4 | maxage | int | 是 | 否 | 最大寿命:默认2小时 | |
| 5 | create_time | timestamp | 是 | 否 | 创建时间 | |
| 6 | update_time | timestamp | 是 | 否 | 更新时间 | |
| 7 | user_id | int | 是 | 否 | 用户编号 |
表 4-2-auth(用户权限管理)
| 编号 | 字段名 | 类型 | 长度 | 是否非空 | 是否主键 | 注释 |
| 1 | auth_id | int | 是 | 是 | 授权ID | |
| 2 | user_group | varchar | 64 | 否 | 否 | 用户组 |
| 3 | mod_name | varchar | 64 | 否 | 否 | 模块名 |
| 4 | table_name | varchar | 64 | 否 | 否 | 表名 |
| 5 | page_title | varchar | 255 | 否 | 否 | 页面标题 |
| 6 | path | varchar | 255 | 否 | 否 | 路由路径 |
| 7 | parent | varchar | 64 | 否 | 否 | 父级菜单 |
| 8 | parent_sort | int | 是 | 否 | 父级菜单排序 | |
| 9 | position | varchar | 32 | 否 | 否 | 位置 |
| 10 | mode | varchar | 32 | 是 | 否 | 跳转方式 |
| 11 | add | tinyint | 是 | 否 | 是否可增加 | |
| 12 | del | tinyint | 是 | 否 | 是否可删除 | |
| 13 | set | tinyint | 是 | 否 | 是否可修改 | |
| 14 | get | tinyint | 是 | 否 | 是否可查看 | |
| 15 | field_add | text | 65535 | 否 | 否 | 添加字段 |
| 16 | field_set | text | 65535 | 否 | 否 | 修改字段 |
| 17 | field_get | text | 65535 | 否 | 否 | 查询字段 |
| 18 | table_nav_name | varchar | 500 | 否 | 否 | 跨表导航名称 |
| 19 | table_nav | varchar | 500 | 否 | 否 | 跨表导航 |
| 20 | option | text | 65535 | 否 | 否 | 配置 |
| 21 | create_time | timestamp | 是 | 否 | 创建时间 | |
| 22 | update_time | timestamp | 是 | 否 | 更新时间 |
表 4-3-code_token(验证码)
| 编号 | 字段名 | 类型 | 长度 | 是否非空 | 是否主键 | 注释 |
| 1 | code_token_id | int | 是 | 是 | 验证码ID | |
| 2 | token | varchar | 255 | 否 | 否 | 令牌 |
| 3 | code | varchar | 255 | 否 | 否 | 验证码 |
| 4 | expire_time | timestamp | 是 | 否 | 失效时间 | |
| 5 | create_time | timestamp | 是 | 否 | 创建时间 | |
| 6 | update_time | timestamp | 是 | 否 | 更新时间 |
表 4-4-exam_question_database(试题库)
| 编号 | 字段名 | 类型 | 长度 | 是否非空 | 是否主键 | 注释 |
| 1 | exam_question_id | mediumint | 是 | 是 | 试题库ID | |
| 2 | subject_name | varchar | 255 | 否 | 否 | 科目名称 |
| 3 | type | varchar | 20 | 否 | 否 | 类型 |
| 4 | title | varchar | 255 | 否 | 否 | 题目 |
| 5 | question_item | varchar | 500 | 否 | 否 | 选项 |
| 6 | answer | varchar | 500 | 否 | 否 | 参考答案 |
| 7 | score | double | 否 | 否 | 总分 | |
| 8 | create_time | timestamp | 是 | 否 | 创建时间 | |
| 9 | update_time | timestamp | 是 | 否 | 更新时间 |
表 4-5-hits(用户点击)
| 编号 | 字段名 | 类型 | 长度 | 是否非空 | 是否主键 | 注释 |
| 1 | hits_id | int | 是 | 是 | 点赞ID | |
| 2 | user_id | int | 是 | 否 | 点赞人 | |
| 3 | create_time | timestamp | 是 | 否 | 创建时间 | |
| 4 | update_time | timestamp | 是 | 否 | 更新时间 | |
| 5 | source_table | varchar | 255 | 否 | 否 | 来源表 |
| 6 | source_field | varchar | 255 | 否 | 否 | 来源字段 |
| 7 | source_id | int | 是 | 否 | 来源ID |
表 4-6-notification_information(通知信息)
| 编号 | 字段名 | 类型 | 长度 | 是否非空 | 是否主键 | 注释 |
| 1 | notification_information_id | int | 是 | 是 | 通知信息ID | |
| 2 | student_users | int | 否 | 否 | 学生用户 | |
| 3 | student_name | varchar | 64 | 否 | 否 | 学生姓名 |
| 4 | teacher_user | int | 否 | 否 | 教师用户 | |
| 5 | teachers_name | varchar | 64 | 否 | 否 | 教师姓名 |
| 6 | notification_title | varchar | 64 | 否 | 否 | 通知标题 |
| 7 | notification_type | varchar | 64 | 否 | 否 | 通知类型 |
| 8 | notification_time | datetime | 否 | 否 | 通知时间 | |
| 9 | notification_content | text | 65535 | 否 | 否 | 通知内容 |
| 10 | create_time | datetime | 是 | 否 | 创建时间 | |
| 11 | update_time | timestamp | 是 | 否 | 更新时间 |
表 4-7-operation_log(操作日志表)
| 编号 | 字段名 | 类型 | 长度 | 是否非空 | 是否主键 | 注释 |
| 1 | operation_log_id | int | 是 | 是 | 操作日志ID | |
| 2 | user_group | varchar | 64 | 否 | 否 | 用户角色 |
| 3 | user_name | varchar | 64 | 否 | 否 | 用户账号 |
| 4 | routes | varchar | 64 | 否 | 否 | 模块名称 |
| 5 | create_time | datetime | 是 | 否 | 创建时间 | |
| 6 | update_time | timestamp | 是 | 否 | 更新时间 |
表 4-8-student_users(学生用户)
| 编号 | 字段名 | 类型 | 长度 | 是否非空 | 是否主键 | 注释 |
| 1 | student_users_id | int | 是 | 是 | 学生用户ID | |
| 2 | student_no | varchar | 64 | 是 | 是 | 学生学号 |
| 3 | student_name | varchar | 64 | 否 | 否 | 学生姓名 |
| 4 | examine_state | varchar | 16 | 是 | 否 | 审核状态 |
| 5 | user_id | int | 是 | 否 | 用户ID | |
| 6 | create_time | datetime | 是 | 否 | 创建时间 | |
| 7 | update_time | timestamp | 是 | 否 | 更新时间 |
表 4-9-subject(科目)
| 编号 | 字段名 | 类型 | 长度 | 是否非空 | 是否主键 | 注释 |
| 1 | subject_id | int | 是 | 是 | 科目ID | |
| 2 | name | varchar | 255 | 否 | 否 | 科目名称 |
| 3 | update_time | timestamp | 是 | 否 | 更新时间 | |
| 4 | create_time | timestamp | 是 | 否 | 创建时间 |
表 4-10-subject_exam(考试)
| 编号 | 字段名 | 类型 | 长度 | 是否非空 | 是否主键 | 注释 |
| 1 | exam_id | mediumint | 是 | 是 | 考试id | |
| 2 | subject_name | varchar | 255 | 否 | 否 | |
| 3 | name | varchar | 32 | 是 | 否 | 考试名称:[2,32] |
| 4 | duration | int | 否 | 否 | 答题时长 | |
| 5 | score | double | 否 | 否 | 总分 | |
| 6 | status | varchar | 10 | 否 | 否 | 状态:启用、禁用 |
| 7 | create_time | timestamp | 是 | 否 | 创建时间: | |
| 8 | update_time | timestamp | 是 | 否 | 更新时间: | |
| 9 | user_id | int | 否 | 否 | 出题人 |
表 4-11-subject_exam_question(试题)
| 编号 | 字段名 | 类型 | 长度 | 是否非空 | 是否主键 | 注释 |
| 1 | exam_question_id | mediumint | 是 | 是 | 试题ID | |
| 2 | subject_name | varchar | 255 | 否 | 否 | 科目名称 |
| 3 | type | varchar | 20 | 否 | 否 | 类型 |
| 4 | title | varchar | 255 | 否 | 否 | 题目 |
| 5 | question_item | varchar | 500 | 否 | 否 | 选项 |
| 6 | answer | varchar | 500 | 否 | 否 | 参考答案 |
| 7 | score | double | 否 | 否 | 总分 | |
| 8 | question_order | int | 否 | 否 | 排序 | |
| 9 | exam_id | mediumint | 是 | 是 | 所属试卷 | |
| 10 | create_time | timestamp | 是 | 否 | 创建时间 | |
| 11 | update_time | timestamp | 是 | 否 | 更新时间 |
表 4-12-subject_user_answer(用户答题)
| 编号 | 字段名 | 类型 | 长度 | 是否非空 | 是否主键 | 注释 |
| 1 | user_answer_id | mediumint | 是 | 是 | 用户答题ID | |
| 2 | user_id | mediumint | 是 | 否 | 用户ID | |
| 3 | exam_id | mediumint | 是 | 否 | 考试id | |
| 4 | score | double | 否 | 否 | 分数 | |
| 5 | answers | text | 65535 | 否 | 否 | 答案 |
| 6 | score_detail | text | 65535 | 否 | 否 | 评分详情 |
| 7 | objective_score | double | 否 | 否 | 客观题得分 | |
| 8 | subjective_score | double | 否 | 否 | 主观题得分 | |
| 9 | score_state | tinyint | 否 | 否 | 评分状态 | |
| 10 | nickname | varchar | 255 | 否 | 否 | 提交人 |
| 11 | create_time | timestamp | 是 | 否 | 创建时间 | |
| 12 | update_time | timestamp | 是 | 否 | 更新时间 | |
| 13 | comment_desc | varchar | 255 | 否 | 否 | 评语 |
表 4-13-teacher_user(教师用户)
| 编号 | 字段名 | 类型 | 长度 | 是否非空 | 是否主键 | 注释 |
| 1 | teacher_user_id | int | 是 | 是 | 教师用户ID | |
| 2 | teacher_no | varchar | 64 | 是 | 是 | 教师工号 |
| 3 | teachers_name | varchar | 64 | 否 | 否 | 教师姓名 |
| 4 | examine_state | varchar | 16 | 是 | 否 | 审核状态 |
| 5 | user_id | int | 是 | 否 | 用户ID | |
| 6 | create_time | datetime | 是 | 否 | 创建时间 | |
| 7 | update_time | timestamp | 是 | 否 | 更新时间 |
表 4-14-upload(文件上传)
| 编号 | 字段名 | 类型 | 长度 | 是否非空 | 是否主键 | 注释 |
| 1 | upload_id | int | 是 | 是 | 上传ID | |
| 2 | name | varchar | 64 | 否 | 否 | 文件名 |
| 3 | path | varchar | 255 | 否 | 否 | 访问路径 |
| 4 | file | varchar | 255 | 否 | 否 | 文件路径 |
| 5 | display | varchar | 255 | 否 | 否 | 显示顺序 |
| 6 | father_id | int | 否 | 否 | 父级ID | |
| 7 | dir | varchar | 255 | 否 | 否 | 文件夹 |
| 8 | type | varchar | 32 | 否 | 否 | 文件类型 |
表 4-15-user(用户账户)
| 编号 | 字段名 | 类型 | 长度 | 是否非空 | 是否主键 | 注释 |
| 1 | user_id | int | 是 | 是 | 用户ID | |
| 2 | state | smallint | 是 | 否 | 账户状态:(1可用|2异常|3已冻结|4已注销) | |
| 3 | user_group | varchar | 32 | 否 | 否 | 所在用户组 |
| 4 | login_time | timestamp | 是 | 否 | 上次登录时间 | |
| 5 | phone | varchar | 11 | 否 | 否 | 手机号码 |
| 6 | phone_state | smallint | 是 | 否 | 手机认证:(0未认证|1审核中|2已认证) | |
| 7 | username | varchar | 16 | 是 | 否 | 用户名 |
| 8 | nickname | varchar | 16 | 否 | 否 | 昵称 |
| 9 | password | varchar | 64 | 是 | 否 | 密码 |
| 10 | | varchar | 64 | 否 | 否 | 邮箱 |
| 11 | email_state | smallint | 是 | 否 | 邮箱认证:(0未认证|1审核中|2已认证) | |
| 12 | avatar | varchar | 255 | 否 | 否 | 头像地址 |
| 13 | open_id | varchar | 255 | 否 | 否 | 针对获取用户信息字段 |
| 14 | create_time | timestamp | 是 | 否 | 创建时间 |
表 4-16-user_answer_wrong(用户错题)
| 编号 | 字段名 | 类型 | 长度 | 是否非空 | 是否主键 | 注释 |
| 1 | user_answer_id | mediumint | 是 | 是 | 用户错题ID | |
| 2 | subject_name | varchar | 255 | 否 | 否 | 科目名称 |
| 3 | question_item | varchar | 255 | 否 | 否 | 选项 |
| 4 | title | varchar | 255 | 否 | 否 | 题目 |
| 5 | type | varchar | 255 | 否 | 否 | 题目类型 |
| 6 | exam_id | mediumint | 是 | 是 | 考试ID | |
| 7 | score | double | 否 | 否 | 分数 | |
| 8 | answers | text | 65535 | 否 | 否 | 用户提交的答案 |
| 9 | answer | text | 65535 | 否 | 否 | 参考答案 |
| 10 | score_detail | text | 65535 | 否 | 否 | 评分详情 |
| 11 | objective_score | double | 否 | 否 | 客观题得分 | |
| 12 | subjective_score | double | 否 | 否 | 主观题得分 | |
| 13 | score_state | tinyint | 否 | 否 | 评分状态 | |
| 14 | nickname | varchar | 255 | 否 | 否 | 提交人 |
| 15 | user_id | int | 是 | 否 | 提交人ID | |
| 16 | create_time | timestamp | 是 | 否 | 创建时间 | |
| 17 | update_time | timestamp | 是 | 否 | 更新时间 |
表 4-17-user_group(用户组)
| 编号 | 字段名 | 类型 | 长度 | 是否非空 | 是否主键 | 注释 |
| 1 | group_id | mediumint | 是 | 是 | 用户组ID | |
| 2 | display | smallint | 是 | 否 | 显示顺序 | |
| 3 | name | varchar | 16 | 是 | 否 | 名称 |
| 4 | description | varchar | 255 | 否 | 否 | 描述 |
| 5 | source_table | varchar | 255 | 否 | 否 | 来源表 |
| 6 | source_field | varchar | 255 | 否 | 否 | 来源字段 |
| 7 | source_id | int | 是 | 否 | 来源ID | |
| 8 | register | smallint | 否 | 否 | 注册位置 | |
| 9 | create_time | timestamp | 是 | 否 | 创建时间 | |
| 10 | update_time | timestamp | 是 | 否 | 更新时间 |
第五章 详细设计与实现
随堂测平台的详细设计与实现主要是根据前面的随堂测平台的需求分析和随堂测平台的总体设计来设计页面并实现业务逻辑。主要从随堂测平台界面实现、业务逻辑实现这两部分进行介绍。
5.1用户注册模块
不是随堂测平台中正式用户的是可以在线进行注册的,当填写上自己的账号+设置密码+确认密码+昵称+邮箱+手机号+身份+用户姓名+用户性别等信息后再点击“注册”按钮后将会先验证输入的有没有空数据,再次验证密码和确认密码是否是一样的,最后验证输入的账户名和数据库表中已经注册的账户名是否重复,只有都验证没问题后即可用户注册成功。其用户注册模块展示如下图所示。

图5-1注册模块图
5.2登录模块
随堂测平台中的后台上注册后的用户是可以通过自己的用户名+密码进行登录的,当用户输入完整的自己的用户名+密码信息并点击“登录”按钮后,将会首先验证输入的有没有空数据,再次验证输入的用户名+密码和数据库中当前保存的用户信息是否一致,只有在一致后将会登录成功并自动跳转到随堂测平台的首页中,否则将会提示相应错误信息,登录模块如下图所示。

图5-2登录模块图
5.3后端学生用户功能模块
5.3.1后台首页模块
用户登录后,可以进入后台首页,这里展示了功能栏,包括各种管理功能,以及当前登录用户的信息,方便用户快速访问和管理。模块如下图所示:

图5-3后台首页模块图
5.3.2通知信息管理模块
用户可以查看通知信息列表,通过查询功能快速找到特定的通知。如果需要重置通知状态,可以使用重置功能。用户还可以点击详情查看通知的详细内容。模块如下图所示。

图5-4通知信息管理模块图
5.3.3在线测试模块
用户可以查看自己的错题记录,通过查询功能找到特定的错题进行复习。错题记录支持重置,以便用户重新开始练习。用户可以查看试卷列表,选择需要的试卷进行答题,完成后查看分数,了解自己的学习情况。模块如下图所示。

图5-5在线测试模块图
5.4后端教师用户功能模块
5.4.1系统用户模块
在系统用户管理页面,教师可以对学生用户进行管理,包括查询、重置密码、删除用户以及查看用户详情等功能。这些操作有助于教师维护学生账户的正常运行和安全。模块如下图所示。

图5-6系统用户模块图
5.4.2通知信息管理模块
教师可以在这里管理通知信息,包括查看通知信息列表、进行查询、重置信息以及查看详情。这些功能确保教师可以有效地向学生传达重要信息。模块如下图所示。

图5-7通知信息管理模块图
5.4.3在线测试模块
在线测试管理页面,教师可以进行一系列操作,包括管理科目列表、查询、重置、删除和添加科目。还可以管理试题库,进行查询、重置、删除、添加、导出和导入试题,下载导入文档,并查看试题详情。试卷列表管理功能允许教师查询、重置、删除、添加和查看试卷详情。题库管理功能包括生成试卷和评分,这些功能为教师提供了全面的在线测试管理工具。模块如下图所示。

图5-8在线测试模块图
5.5后端管理员功能模块
5.5.1后台首页模块
后台首页提供数据统计图,其中包括了试卷平均分统计、考试成绩统计以及当前用户信息等模块。这些功能模块能够为管理员提供对平台整体运行情况的快速概览,帮助管理员更好地了解平台的运行状态。模块如下图所示。

图5-9后台首页模块图
5.5.2系统用户模块
系统用户模块提供了对不同用户角色的管理功能,包括管理员、学生用户等。管理员可以进行查询、重置、添加、删除、详情等操作,实现对教师和学生账户的全面管理。这有助于维护平台的用户秩序,确保平台的正常运行。流程图如下所示。

图5-10系统用户模块图
系统用户模块如下图所示。

图5-11系统用户模块图
5.5.3通知信息管理模块
通知信息管理模块允许管理员发布和管理各类通知。管理员可以查看通知信息列表、进行查询、重置、删除、详情等操作。此外,管理员还可以通过通知信息添加功能,创建新的通知内容,及时向用户传达重要信息。模块如下图所示。

图5-12通知信息管理模块图
5.5.4在线测试模块
在线测试模块为管理员提供了对在线测试科目和试题库的全面管理功能。管理员可以进行科目列表、查询、重置、删除、添加、详情等操作,管理在线测试的科目。试题库模块提供了查询、重置、删除、添加、导出、导入、下载导入文档、详情等功能,帮助管理员对试题进行细致的管理。错题记录模块则可以帮助管理员分析学生的学习情况,进行查询、重置、删除、详情等操作。此外,管理员还可以通过试卷列表、查询、重置、删除、添加、详情等功能,创建和管理试卷。题库模块提供了生成、查看分数、评分等功能,实现在线测试的自动化和评分功能,提高测试效率。模块如下图所示。

图5-13在线测试模块图
5.5.5权限管理模块
权限管理模块允许管理员对用户权限进行细致的配置和调整。管理员可以进行查询、重置、修改等操作,确保每个用户都能在平台中获得适当的权限,保障平台的安全性和稳定性。模块如下图所示。

图5-14权限管理模块图
5.5.6操作日志模块
操作日志模块记录了管理员的操作历史,包括查询、重置、删除等操作。这些记录有助于追踪和审计管理行为,确保平台的透明性和公正性。模块如下图所示。

图5-15操作日志模块图
第六章 系统测试
6.1系统测试的目的
测试的主要目的是确保系统的功能和性能满足预期的需求,同时识别和修复潜在的缺陷。通过系统测试,可以验证各个功能模块的正确性和稳定性,确保系统在不同使用场景下的表现符合设计要求。测试目的包括确认系统功能的完整性、验证数据处理的准确性、评估系统的性能和安全性[10]。测试还可以提高用户满意度,保证用户在使用系统时获得流畅和可靠的体验。通过全面的测试,可以降低后期维护成本,减少系统上线后出现故障的风险,从而保障系统的长期稳定运行。
6.2测试方法
在本系统中,测试方法主要依赖于测试用例的设计与执行。测试用例是根据系统需求文档编写的,覆盖所有功能模块及其边界情况。每个测试用例包含输入数据、预期结果和实际结果的对比,以验证系统的功能是否按预期工作。
常见的测试用例包括功能测试用例、边界测试用例和异常测试用例。功能测试用例针对系统的各项功能进行验证;边界测试用例则侧重于输入数据的边界条件,验证系统在极端情况下是否能够稳定运行;异常测试用例则用于验证系统在处理错误输入或异常情况时的反应。本文选择功能测试用例进行系统测试。
在测试执行过程中,记录每个用例的执行结果,并根据实际结果与预期结果的对比,判断系统是否存在缺陷。通过系统化的测试用例执行,可以有效提高测试的覆盖率和效率,为系统的最终上线提供保障。
6.3测试用例
6.3.1用户登录功能测试
表6-1 用户登录功能测试表
| 用例名称 | 用户登录系统 |
| 目的 | 测试用户通过正确的用户名和密码可否登录功能 |
| 前提 | 未登录的情况下 |
| 测试流程 | 1) 进入登录页面 2) 输入正确的用户名和密码 |
| 预期结果 | 用户名和密码正确的时候,跳转到登录成功界面,反之则显示错误信息,提示重新输入 |
| 实际结果 | 实际结果与预期结果一致 |
6.3.2创建数据测试
在系统中,创建功能也是基础功能之一,因此创建功能的测试很有代表性。在此章节主要列举在创建时各种情况下系统结果的测试。由于系统涉及创建功能操作过多,因此将多处统称创建功能。
创建数据用例如表6-2 所示。
表6-2 创建数据测试用例
| 测试用例编号 | YL_05 | |
| 测试用例名称 | 系统使用者进行创建数据 | |
| 测试用例描述 | 使用者输入要创建的数据 | |
| 系统入口 | 浏览器 | |
| 步骤 | 预期结果 | 实际结果 |
| 输入完整并且格式正确的数据 | 提示“创建成功”,并显示所有数据 | 预期结果 |
| 核心位置数据但非必要位置不输入数据 | 提示“创建成功”,并显示所有数据 | 预期结果 |
| 核心数据位置不输入数据 | 提示“创建失败” | 预期结果 |
6.3.3修改数据测试
在系统中,修改功能是系统主要实现功能,因此修改功能的测试很有代表性。在此章节主要列举在修改时各种情况下系统结果的测试。由于系统涉及修改功能操作过多,因此将多处数据表记录修改和状态修改统称修改功能。
修改数据用例如表6-3所示。
表6-3 修改数据测试用例
| 测试用例编号 | YL_06 | |
| 测试用例名称 | 系统使用者进行修改数据 | |
| 测试用例描述 | 使用者对可修改的数据项进行修改 | |
| 系统入口 | 浏览器 | |
| 步骤 | 预期结果 | 实际结果 |
| 将现有数据修改成正确的数据 | 提示“修改成功”,并显示所有数据 | 预期结果 |
| 将现有数据修改成错误的数据 | 提示“修改失败” | 预期结果 |
6.3.4查询数据测试
在系统中,查询功能是使用系统使用最多也是最基础的功能,因此查询功能的测试很有代表性。在此章节主要列举在查询时各种情况下系统结果的测试。
查询数据用例如表6-4所示。
表6-4 查询数据测试用例
| 测试用例编号 | YL_05 | |
| 测试用例名称 | 系统使用者进行查询数据 | |
| 测试用例描述 | 全部查询以及输入关键词查询 | |
| 系统入口 | 浏览器 | |
| 步骤 | 预期结果 | 实际结果 |
| 界面自动查询全部 | 显示对应所有记录 | 预期结果 |
| 输入已存在且能匹配成功的关键字 | 显示所查询到的数据 | 预期结果 |
| 输入不存在的关键字 | 显示数据界面为空 | 预期结果 |
6.4测试结果
在本次测试的过程主要针对所有功能下的添加操作,修改操作和删除操作,并以真实数据一一进行相关功能项目的输入,最终能够保证每个项目涉及的功能都能够正常运行,因此能够保证本次设计的,已实现的功能能够正常运行并且相关数据库的信息也同样保证正确。
结 论
通过Springboot框架成功实现了随堂测平台,该平台集成了在线测试、成绩分析、用户管理及权限设置等多项功能。开发过程中深入探索了教育技术的应用潜力,学习了如何设计高效的数据结构和用户界面以提升用户体验。系统不仅支持教师便捷地创建和管理试题库,还允许学生随时随地参与测试并获得即时反馈,促进了个性化学习的发展。详尽的数据统计与分析工具帮助教师更好地理解学生的学习进度,从而优化教学策略。
展望未来,随着技术的不断进步,有机会进一步增强平台的功能性和安全性,例如增加更多互动元素促进师生交流,或利用数据分析改进教育资源分配。持续关注用户反馈进行迭代更新,将有助于满足日益增长的教育需求,推动教育模式的创新与发展。这种综合性的解决方案有望为更多教育机构带来便利,助力实现更加开放和高效的教育环境。
参考文献
- 尹应荆.JAVA编程语言在计算机软件开发中的应用[J].石河子科技,2023,(05):45-47.
- 刘江涛,王亮亮,吴庆茹,等.基于B/S模式的铁路勘测设计案例信息化管理系统设计与实现[J].铁路计算机应用,2021,30(03):32-35.
- 张丹丹,李弘.基于B/S架构的办公管理系统设计与开发[J].铁路通信信号工程技术,2024,21(09):44-48+106.
- 王志亮,纪松波.基于SpringBoot的Web前端与数据库的接口设计[J].工业控制计算机,2023,36(03):51-53.
- 熊永平.基于SpringBoot框架应用开发技术的分析与研究[J].电脑知识与技术,2021,15(36):76-77.
- 赵媛.基于Vue的Web系统前端性能优化分析[J].电脑编程技巧与维护,2024,(09):44-46.
- 秦冬.浅析Vue框架在前端开发中的应用[J].信息与电脑(理论版),2024,36(13):61-63.
- 李艳杰.MySQL数据库下存储过程的综合运用研究[J].现代信息科技,2023,7(11):80-82+88.
- 周晓玉,崔文超.基于Web技术的数据库应用系统设计[J].信息与电脑(理论版),2023,35(09):189-191.
- 李俊萌.计算机软件测试技术与开发应用策略分析[J].信息记录材料,2023,24(03):50-52.
- Java Sunrise Coffee: Better Beans, and Better Coffee [J]. M2 Presswire, 2025,
- Salunke V S ,Ouda A . A Performance Benchmark for the PostgreSQL and MySQL Databases [J]. Future Internet, 2024, 16 (10): 382-382.
- Shao W ,Liu K . Design and Implementation of Online Ordering System Based on SpringBoot [J]. Journal of Big Data and Computing, 2024, 2 (3):
- 王庆先, 陈彪, 顾小丰. “以学生为中心”的在线作业系统研究与实现[J]. 大学数学, 2021, 37(06): 16-23.
- 袁春龙. 基于SpringBoot框架的教学管理系统设计与实现[D]. 山东: 山东科技大学, 2022.
- 任立胜. 基于Web的在线教育系统设计与实现[J]. 电脑编程技巧与维护, 2022(11): 24-26, 46.
- 欧畅. 基于PHP语言的高校师生在线作业管理系统研究[J]. 商情, 2023(47): 0129-0132.
- 马瑞新, 吴东卓, 汤景, 朱江凯, 李馨. 学习能力分析评价系统设计与实现[J]. 科技资讯, 2021, 19(33): 20-22.
- 金珑嘉. 基于抖音平台优化中职语文"作业链"的探索[J]. 知识窗(教师版), 2023(6): 12-14.
- 沈夏炯, 李星辰, 张磊, 等. 一种MOOC系统中基于三支决策的作业互评方法: CN202310129616.8[P]. CN115984060A.
致 谢
随堂测平台设计与实现工作已结束,虽然过程中充满挑战,但内心充满自豪和满足。感谢大学四年间教导我的所有老师,他们的专业知识与人生智慧让我成长为能独立完成系统的学生。特别感谢指导老师,他耐心解答疑惑,引导我解决问题,提升自主解决能力。室友和同学们的宝贵建议和支持也让我取得长足进步。未来,我将继续努力追求卓越,不辜负所学所悟和老师期望。坚信坚定信念和不懈努力,未来定能取得更辉煌成就。期待更美好未来!
此外,随堂测平台设计与实现不仅是技术挑战,挫折和困难是成长的垫脚石,让我更深入理解问题,精确找到解决方案。每次解决问题,都感到满足和自豪。
对于未来,我充满期待和信心。无论道路多崎岖,只要保持坚定信念,持续努力,定能取得更大成就。期待将知识和技能运用到实际中,为社会做出更大贡献。
最后,感谢所有帮助和支持我的人。你们的教诲、鼓励和支持让我有今天的成就。我会继续努力,不辜负期望,为实现更美好的未来而奋斗。
代码:
连接数据库的文件在Resources 文件夹下的application.yml文件,代码如下:
server:
port: 5000
servlet:
context-path: /api
spring:
mvc:
static-path-pattern: /upload/**
resources:
static-locations: file:此处填写地址/project93355/server/src/main/resources/static
datasource:
jdbc:mysql://127.0.0.1:3306/projectxxxxx?serverTimezone=GMT%2B8&useSSL=false&characterEncoding=utf-8
username: root
password: root
driver-class-name: com.mysql.cj.jdbc.Driver
type: com.alibaba.druid.pool.DruidDataSource
jackson:
property-naming-strategy: CAMEL_CASE_TO_LOWER_CASE_WITH_UNDERSCORES
default-property-inclusion: ALWAYS
time-zone: GMT+8
date-format: yyyy-MM-dd HH:mm:ss
servlet:
项目启动文件Application.java,代码如下:
@SpringBootApplication(exclude = {DataSourceAutoConfiguration.class})
@EnableJpaRepositories
@MapperScan("com.project.demo.dao")
public class Application {
public static void main(String[] args) {
SpringApplication.run(Application.class,args);
}
}
修改数据代码如下:
@PostMapping("/set")
@Transactional
public Map<String, Object> set(HttpServletRequest request) throws IOException {
service.update(service.readQuery(request), service.readConfig(request), service.readBody(request.getReader()));
return success(1);
}
删除一条数据代码如下:
@RequestMapping(value = "/del")
@Transactional
public Map<String, Object> del(HttpServletRequest request) {
service.delete(service.readQuery(request), service.readConfig(request));
return success(1);
}
public void delete(Map<String,String> query,Map<String,String> config){
QueryWrapper wrapper = new QueryWrapper<E>();
toWhereWrapper(query, "0".equals(config.get(FindConfig.GROUP_BY)),wrapper);
baseMapper.delete(wrapper);
log.info("[{}] - 删除操作:{}",wrapper.getSqlSelect());
}
通过请求的参数获取列表数据,代码如下:
@RequestMapping("/get_list")
public Map<String, Object> getList(HttpServletRequest request) {
Map<String, Object> map = service.selectToPage(service.readQuery(request), service.readConfig(request));
return success(map);
}
获取某个组下面的数量,代码如下:
@RequestMapping(value = {"/count_group", "/count"})
public Map<String, Object> count(HttpServletRequest request) {
Integer value= service.selectSqlToInteger(service.groupCount(service.readQuery(request), service.readConfig(request)));
return success(value);
}
注册页登录代码如下:
/**
* 注册
* @param user
* @return
*/
@PostMapping("register")
public Map<String, Object> signUp(@RequestBody User user) {
// 查询用户
Map<String, String> query = new HashMap<>();
Map<String,Object> map = JSON.parseObject(JSON.toJSONString(user));
query.put("username",user.getUsername());
List list = service.selectBaseList(service.select(query, new HashMap<>()));
if (list.size()>0){
return error(30000, "用户已存在");
}
map.put("password",service.encryption(String.valueOf(map.get("password"))));
service.insert(map);
return success(1);
}
MD5加密,代码如下:
public String encryption(String plainText) {
String re_md5 = new String();
try {
MessageDigest md = MessageDigest.getInstance("MD5");
md.update(plainText.getBytes());
byte b[] = md.digest();
int i;
StringBuffer buf = new StringBuffer("");
for (int offset = 0; offset < b.length; offset++) {
i = b[offset];
if (i < 0)
i += 256;
if (i < 16)
buf.append("0");
buf.append(Integer.toHexString(i));
}
re_md5 = buf.toString();
} catch (Exception e) {
e.printStackTrace();
}
return re_md5;
}
登录页代码如下:
/**
* 登录
* @param data
* @param httpServletRequest
* @return
*/
@PostMapping("login")
public Map<String, Object> login(@RequestBody Map<String, String> data, HttpServletRequest httpServletRequest) {
log.info("[执行登录接口]");
String username = data.get("username");
String email = data.get("email");
String phone = data.get("phone");
String password = data.get("password");
List resultList = null;
Map<String, String> map = new HashMap<>();
if(username != null && "".equals(username) == false){
map.put("username", username);
resultList = service.selectBaseList(service.select(map, new HashMap<>()));
}
else if(email != null && "".equals(email) == false){
map.put("email", email);
resultList = service.selectBaseList(service.select(map, new HashMap<>()));
}
找回密码,接收用户输入的用户名、密码、验证码,并进行条件判断,代码如下:
/**
* 找回密码
* @param form
* @return
*/
@PostMapping("forget_password")
public Map<String, Object> forgetPassword(@RequestBody User form,HttpServletRequest request) {
JSONObject ret = new JSONObject();
String username = form.getUsername();
String code = form.getCode();
String password = form.getPassword();
// 判断条件
if(code == null || code.length() == 0){
return error(30000, "验证码不能为空");
}
if(username == null || username.length() == 0){
return error(30000, "用户名不能为空");
}
if(password == null || password.length() == 0){
return error(30000, "密码不能为空");
}
免费领取项目源码,请关注❥点赞收藏并私信博主,谢谢~
2022

被折叠的 条评论
为什么被折叠?



