摘要
随着移动互联网技术的飞速发展,智能手机已成为人们日常生活中不可或缺的一部分。特别是在高等教育领域,利用先进的信息技术来提升教学质量和促进师生之间的有效沟通成为了一个重要的研究方向。为此,本文设计并实现了一款基于Android平台结合Spring Boot框架开发的高校师生交流APP。该应用旨在为高校师生提供一个便捷、高效的沟通渠道,通过数字化手段加强校园内部的信息交流,激发学生的学习兴趣,并提高教师的教学效果。
在系统内容方面,本研究采用了流行的Spring Boot框架作为后端服务的构建基础。Spring Boot以其快速搭建微服务的能力、自动配置和起步依赖等特性,简化了项目初始搭建过程中的复杂度,同时提供了强大的社区支持和丰富的插件库,使得开发者能够专注于业务逻辑的实现。前端部分则基于Android平台进行开发,确保了应用具有良好的用户界面和用户体验。整个系统被划分为多个功能模块,包括但不限于注册登录、首页信息展示、交流论坛、校园资讯等核心板块,针对不同的用户群体(学生、教师及管理员)提供了定制化的功能和服务。而管理员角色则负责系统的整体维护与管理,包括系统用户的管理、各类资源的管理等,以确保系统的稳定运行和信息安全。
关键词:高校师生交流APP;Android;Spring Boot
Abstract
With the rapid development of mobile Internet technology, smart phones have become an indispensable part of people's daily life. Especially in the field of higher education, utilizing advanced information technology to improve teaching quality and promote effective communication between teachers and students has become an important research direction. To this end, this article designs and implements a university student exchange APP developed based on the Android platform combined with the Spring Boot framework. This application aims to provide a convenient and efficient communication channel for university teachers and students, strengthen information exchange within the campus through digital means, stimulate students' interest in learning, and improve teachers' teaching effectiveness.
In terms of system content, this study adopts the popular Spring Boot framework as the foundation for building backend services. Spring Boot, with its ability to quickly build microservices, automatic configuration, and initial dependencies, simplifies the complexity of the initial project setup process. It also provides strong community support and a rich plugin library, allowing developers to focus on implementing business logic. The front-end part is developed based on the Android platform, ensuring that the application has a good user interface and user experience. The entire system is divided into multiple functional modules, including but not limited to registration and login, homepage information display, communication forums, campus information, and other core sections, providing customized functions and services for different user groups (students, teachers, and administrators). The administrator role is responsible for the overall maintenance and management of the system, including the management of system users and various resources, to ensure the stable operation and information security of the system.
Key words: University student exchange app; Android; Spring Boot
目录
1绪论
随着移动互联网技术的迅猛发展,智能手机已成为人们日常生活中不可或缺的一部分。在高等教育领域,如何利用先进的信息技术提升教学质量和促进师生之间的有效沟通成为了一个重要的研究方向。基于Android平台开发高校师生交流APP,旨在为高校师生提供一个便捷、高效的沟通渠道。通过该应用,师生能够轻松地进行课程讨论、资源共享、学术交流等活动,极大地丰富了传统的教育模式。与此同时,Spring Boot框架凭借其快速构建微服务的能力,成为了后端服务开发的理想选择。它不仅简化了配置过程,还提供了强大的社区支持和丰富的插件库,使得开发者可以更加专注于业务逻辑的实现。
基于Android的高校师生交流APP的发展,不仅在于提升校园内部信息交流的效率,更在于推动教育方式的革新。通过数字化手段加强师生间的互动,不仅可以激发学生的学习兴趣,还有助于培养他们的自主学习能力和团队合作精神。这样的应用促进了教育资源的共享与优化配置,使得优质教育资源得以覆盖更广泛的学生群体。此外,这种交流平台的存在也为教师提供了一个新的途径来了解学生的学习状态和需求,从而调整教学策略,提高教学质量。长远来看,这类应用程序有助于缩小不同地区、不同学校之间的教育资源差距,推动教育公平化的发展。通过集成现代信息技术与传统教育模式,高校师生交流APP为教育行业的进步贡献了力量,同时也展示了科技与教育深度融合的可能性。
国内外对于基于Android的高校师生交流APP的研究与开发已经取得了一定的进展,但仍然存在较大的发展空间。从国际视角来看,移动互联网技术的发展推动了教育类应用的普及,尤其是在高等教育领域,许多大学和科研机构都在积极探索利用移动应用程序提升教学质量和促进师生互动的新模式。例如,一些美国和欧洲的高校已经开发或采用了集成课程管理、在线讨论、即时通讯等功能于一体的综合性教育平台,这些平台不仅提高了信息传递的效率,还增强了学生的参与感和学习积极性。
在国内,随着智能手机的广泛使用以及移动互联网技术的快速发展,基于Android系统的教育类APP也日益增多。特别是在高校中,越来越多的应用程序被设计用来满足师生之间的沟通需求。这类APP通常集成了课程表查询、成绩查询、在线作业提交等基础功能,并且逐渐向更加智能化、个性化的方向发展。然而,当前市面上的大部分师生交流APP仍面临用户粘性不高、功能单一等问题。此外,数据安全与隐私保护也是亟待解决的关键问题之一,尤其是在涉及到学生个人信息和学术资料的情况下。
综上所述,虽然国内外在开发适用于高校师生交流的Android应用程序方面已有所成就,但仍需进一步探索如何更好地结合现代信息技术与教育教学实际需求,以提高此类应用的实用性和用户体验。未来的研究和发展需要更加注重用户反馈、个性化服务以及数据安全保障等方面,从而为高校师生提供一个高效、便捷、安全的交流平台。
1.3论文组织结构
本论文共分为七个主要章节,具体结构如下:
1. 绪论:介绍研究背景与意义,概述国内外研究现状和论文的组织结构。
2. 相关技术介绍:详细介绍与本研究相关的技术,包括uni-app、SpringBoot框架、Java语言和MySQL数据库。
3. 需求分析:对系统的功能需求和性能需求进行分析,明确用户和管理员的需求,并进行可行性分析,包括技术、操作和经济可行性等。
4. 系统设计:涵盖系统总体功能设计和数据库设计。
5. 系统实现:具体描述各个功能模块的实现过程,展示系统如何根据需求进行开发。
6. 系统测试:阐述测试的环境、目的、内容,分析测试结果并得出结论,以验证系统的稳定性和功能完整性。
7. 总结:总结全文研究内容。
2相关技术介绍
2.1uni-app
uni-app 是一个使用 Vue.js 开发所有前端应用的框架,开发者编写一套代码,可发布到iOS、Android、Web(响应式)、以及各种小程序(微信/支付宝/百度/头条/飞书/QQ/快手/钉钉/淘宝)、快应用等多个平台[1]。
DCloud公司拥有900万开发者、数百万应用、12亿手机端月活用户、数千款uni-app插件、70+微信/qq群。阿里小程序工具官方内置uni-app,腾讯课堂官方为uni-app录制培训课程,开发者可以放心选择。框架优势:uni-app在开发者数量、案例、跨端抹平度、扩展灵活性、性能体验、周边生态、学习成本、开发成本等8大关键指标上拥有更强的优势。
2.2 SpringBoot框架
SpringBoot是一个用于简化Spring应用开发的开源框架,通过减少开发人员配置和依赖的复杂性,使得开发者能够快速构建基于Spring的生产级应用。SpringBoot基于Spring框架之上,提供了一种自配置的方式,使得开发者可以以最少的配置来启动和开发Spring应用[2]。它通过约定优于配置的原则,将常见的配置预设,使得开发人员能够聚焦于业务逻辑的实现,而不必过多关注繁琐的配置和环境搭建。
SpringBoot框架的核心特点之一是其自动配置功能。它能够根据项目中已存在的类和库,自动推断出开发环境的配置需求,减少了手动配置的工作量。SpringBoot还提供了嵌入式Web服务器支持(如Tomcat、Jetty等),使得应用可以以独立的Java应用形式运行,不再依赖外部的Web容器。这种特性使得SpringBoot特别适合于微服务架构的构建。SpringBoot还通过其提供的启动器(Starters)简化了常见功能的集成,例如数据库连接、消息队列、缓存、认证与授权等,从而提升了开发效率[3]。
2.3Java语言
在本研究中,Java语言是构建基于Android的高校师生交流APP的核心技术之一。主要使用Java语言开发后端系统,采用Spring Boot框架来实现业务逻辑和数据交互。Spring Boot简化了配置和开发过程,提供了一套开箱即用的解决方案,能够专注于业务功能的实现。同时,Java的多线程和并发处理能力,使平台能够高效处理大量用户请求和并发交易,保证系统的稳定性和响应速度。此外,Java语言的跨平台特性和丰富的类库支持,使得系统具有良好的可移植性和可扩展性,能够适应不同的操作环境和业务需求[4]。总之,Java语言在本系统中的应用,为实现一个高效、安全、稳定的基于Android的高校师生交流APP提供了坚实的技术基础。
2.4 MySQL数据库
MySQL是一种开源的关系型数据库管理系统(RDBMS),基于SQL(结构化查询语言)进行数据操作。作为一个被广泛使用的数据库系统,MySQL具有高度的性能、可扩展性和可靠性。MySQL使用表格结构来存储数据,每个表由多个列和行组成,数据通过SQL查询语言进行操作[5]。MySQL支持多种数据类型,如整数、浮动小数、字符串、日期等,以满足不同应用场景对数据存储的需求。在实际应用中,MySQL通常用于存储和管理结构化数据,通过索引、视图、触发器等功能提升数据查询的效率和数据的完整性。
MySQL支持ACID事务特性(原子性、一致性、隔离性、持久性),确保数据库操作的可靠性和数据的一致性。它还支持多种存储引擎,其中InnoDB是最常用的存储引擎,具备事务支持、行级锁定和外键约束等特性,适用于高并发、高可靠性的数据存储需求。MySQL可以通过主从复制、分区和分库分表等技术实现横向扩展,以应对大规模数据存储和高负载的应用需求。MySQL还具有灵活的权限管理机制,支持用户角色管理、细粒度的权限控制等,保障数据的安全性。
3需求分析
Spring Boot作为一个成熟的Java开发框架,以其简化配置、快速开发微服务的能力而闻名,非常适合用于后端服务的搭建。它提供了强大的数据库访问支持、安全机制以及RESTful API的设计能力,这些特性为系统稳定运行和数据安全提供了保障。与此同时,uni-app作为一款基于Vue.js的跨平台开发框架,能够通过一次编码实现多端(如iOS、Android、Web)部署,极大地提高了开发效率和代码复用率。两者结合使用,可以有效缩短开发周期,降低维护成本,并确保系统的高性能和良好的用户体验。因此,从技术层面分析是可行的。
Spring Boot的简洁性和高度集成的特点使得系统的部署和运行相对简单,容易维护和管理。同时,APP作为用户主要的操作入口,有利于用户体验的优化,提升用户的参与度和留存率。因此,从操作层面来说是可行的。
从经济角度来看,利用Spring Boot与uni-app开发基于Android的高校师生交流APP是一个高性价比的选择。首先,这两个框架都是开源免费的,无需支付高昂的软件授权费用,这大大降低了项目的启动成本。其次,由于其高效的开发模式和丰富的社区资源支持,企业或组织可以减少对昂贵的专业工具和服务的依赖,从而节省了开发预算。此外,跨平台的特性意味着只需一个开发团队即可完成多平台应用的开发工作,进一步减少了人力资源的投入。
随着高等教育机构对信息化建设需求的增加,市场上对于高效、便捷的校园沟通工具的需求也在不断增长。基于Android的高校师生交流APP不仅提供了基本的沟通交流功能,还集成了学习资源共享、作业发布与管理等特色服务,能够有效提升教学质量和校园生活的便利性。此外,该应用具备良好的扩展性,可以根据不同学校的具体需求进行定制化开发,进一步增强了其市场竞争力。凭借其独特的功能和服务,该应用有望在学校、教育机构以及广大师生中获得广泛应用,具有较高的市场潜力。因此,从市场角度分析是可行的。
功能需求分析是对系统所需功能进行详细描述的过程,明确系统的目标、功能模块及其相互关系。在此阶段,结合用户需求、业务流程和技术架构,识别系统必须实现的各项功能,并对其优先级、实现方式和约束条件进行梳理。通过功能需求分析,确保系统设计能够满足实际需求,且具有良好的可用性、可维护性和扩展性,为后续的系统开发和测试提供明确的指导和依据。
学生用户功能包括注册登录、首页、交流论坛、校园资讯、我的(基本信息、收藏、师生交流、发布作业、学生作业、成绩点评、打卡信息和论坛管理)。
学生用户用例图如图3-1所示。

图3-1 学生用户用例图
教师用户功能包括注册登录、首页、交流论坛、校园资讯、我的(基本信息、收藏、师生交流、学习资源、发布作业、学生作业、成绩点评和论坛管理)。
教师用户用例图如图3-2所示。

图3-2 教师用户用例图
管理员功能包括登录、后台首页、系统用户、师生交流管理、学习资源管理、发布作业管理、学生作业管理、成绩点评管理、校园活动管理、打卡信息管理、系统管理、学校公告管理、资源管理、交流管理、个人中心(个人信息、修改密码、退出)。
管理员用例图如图3-3所示。

图3-3 管理员用例图
为了确保基于Android的高校师生交流APP能够高效、稳定地运行,并满足不同规模党组织的需求,系统的性能需求应涵盖以下几个关键方面:
响应时间:系统应确保在普通网络条件下页面加载速度不超过2秒,且API请求处理时间平均不超过500毫秒,以提供流畅的用户体验。
并发处理能力:系统应具备良好的扩展性和负载均衡机制,支持至少1000个并发会话,并通过缓存策略和数据库优化减少服务器负担。
数据准确性与完整性:所有数据修改操作需遵循ACID特性,前端输入数据要经过严格校验和后端逻辑验证,确保数据的有效性和安全性。
可靠性与稳定性:系统应保持全年99.9%在线,并设计自动恢复功能以应对故障,确保快速恢复正常运行。
安全性:采用强密码策略、双因素认证增强账户安全,敏感信息加密存储和传输保护用户隐私。
扩展性与兼容性:系统架构应便于未来扩展和第三方服务集成,前端使用uni-app开发,确保在iOS、Android及Web平台上的一致用户体验。
3.4.1数据开发流程
系统开发流程的主要步骤,从需求分析到系统完成的全过程。流程包括需求分析、总体设计(功能、数据库)、详细设计(模块、编码)、模块整合与调用,以及测试、扩展和完善,最终完成系统的开发。本系统的开发流程如图3-4所示

图3-4系统开发流程图
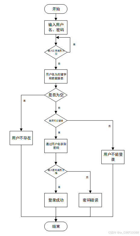
3.4.2用户登录流程
用户输入用户名和密码后,系统先检查输入是否为空,再验证用户名是否存在,若存在则通过用户名获取密码并校验。若密码正确则登录成功,否则提示密码错误。若用户名不存在或无法登录,提示用户操作无效。如图3-5所示。

图3-5登录流程图
3.4.3系统操作流程
用户首先进入系统登录界面,输入用户名和密码后,系统验证信息是否正确。若验证失败,返回登录界面重新输入;若验证成功,则进入功能界面,执行相应功能处理后结束操作流程。操作流程如图3-6所示。

图3-6系统操作流程图
3.4.4添加信息流程
管理员可以添加信息,用户添加可以自己权限内的信息,输入信息后,要想利用这个软件来进行系统的安全管理,首先需要登录到该软件中。添加信息流程如图3-7所示。

图3-7 添加信息流程图
3.4.5修改信息流程
用户首先选择需要修改的记录,输入修改后的数据,系统判断输入数据是否合法。若数据不合法,提示重新输入;若数据合法,则将修改后的数据写入数据库,完成操作后流程结束。修改信息流程图如图3-8所示。

图3-8修改信息流程图
3.4.6删除信息流程
用户选择需要删除的记录后,系统判断是否确认删除。若未确认,返回选择环节;若确认删除,则更新数据库,删除对应记录,完成操作后流程结束。删除信息流程图如图3-9所示。

图3-9删除信息流程图
4系统设计
4.1.1系统功能结构图
功能模块设计是系统开发过程中的重要阶段,它旨在将系统划分为不同的模块,每个模块负责完成特定的功能或任务。基于Android的高校师生交流APP由用户端学生用户、教师用户和后台管理员这三大用户功能模块组成,每个用户模块又包含具体的功能操作。系统整体功能结构图如下图4.1所示。

图4-1 系统功能结构图
用户通过注册模块发送注册请求,系统完成注册后返回确认信息。随后,用户通过登录模块发送登录请求,系统验证用户信息后允许访问目标系统。用户完成操作后可选择退出,系统终止会话。注册时序图,如图4-2所示。

图4-2 注册时序图
4.1.3登录时序图
管理员输入登录信息后,登录界面将信息传递至前台管理界面,随后通过SpringBoot框架读取数据库中的用户信息并返回。系统验证信息,若验证成功则登录成功,若验证失败则返回错误提示。登录时序图如图4-3所示。

图4-3登录时序图
4.1.4管理员修改用户信息时序图
管理员输入登录信息后,进入用户信息管理模块,选择增删改查操作并提交命令至数据库。数据库执行操作后返回成功状态,系统显示用户管理界面并提示操作成功。管理员修改用户信息时序图如图4-4所示。

图4-4管理员修改用户信息时序图
4.1.5管理员管理系统信息时序图
管理员通过访问系统发起请求,系统接收访问后转向系统信息模块进行管理操作。管理完成后,系统返回管理结果至系统,最终反馈给管理员,管理员可选择退出。管理员管理系统信息时序图如图4-5所示。

图4-5管理员管理系统信息时序图
数据库设计是系统开发中至关重要的环节,为系统提供高效、规范的数据存储和管理方案。设计过程包括需求分析、实体设计、表设计和逻辑结构设计。首先,通过分析业务需求,确定系统的核心实体及其属性,同时明确实体间的关系。接着,将实体抽象为具体的数据库表,为每张表定义字段名、数据类型、主键和外键,通过主外键关系和关联表设计,保证数据的完整性和一致性。最后,数据库逻辑设计进一步优化表之间的关系,通过索引、视图和存储过程提升查询效率和操作性能。整个设计需严格遵循规范,避免数据冗余和冲突,确保系统在高并发访问和复杂数据处理场景下的稳定性和高效性。
数据库实体设计是数据库设计的关键步骤,对实际业务逻辑中涉及的实体及其属性进行抽象建模,明确系统中的主要信息对象及其关系[6]。在实体设计中,根据需求分析确定系统的核心实体,如用户、角色、权限等,提取实体的主要属性,如用户的ID、姓名、性别等,同时定义各实体之间的关系,包括一对一、一对多、多对多等。在设计过程中,注重实体的完整性、规范性和唯一性,确保设计能够满足系统功能需求,并为后续的表设计提供清晰的结构框架。实体设计需遵循数据库设计的标准化要求,避免数据冗余和不必要的复杂度。
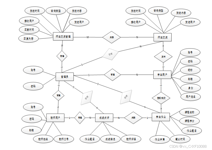
以下将展示系统的全局E-R图。系统全局E-R图如图4-6所示。

图4-6系统E-R图
数据库表设计基于实体设计,将抽象的实体映射为具体的表结构。设计过程中,为每个实体定义表名、字段名及数据类型 [7]。根据业务需求,合理定义主键、外键及约束条件,确保表之间的关联性,例如通过外键建立用户表和角色表之间的关系。表设计时注重数据存储的完整性、一致性,并通过索引优化查询效率,最终确保数据库结构能够支持系统的功能需求。以下是系统的数据库表设计展示。
表 4-1-achievement_comments(成绩点评)
| 编号 | 字段名 | 类型 | 长度 | 是否非空 | 是否主键 | 注释 |
| 1 | achievement_comments_id | int | 是 | 是 | 成绩点评ID | |
| 2 | teacher_users | int | 否 | 否 | 教师用户 | |
| 3 | teachers_name | varchar | 64 | 否 | 否 | 教师姓名 |
| 4 | teaching_subjects | varchar | 64 | 否 | 否 | 教学科目 |
| 5 | resource_number | varchar | 64 | 否 | 否 | 资源编号 |
| 6 | course_name | varchar | 64 | 否 | 否 | 课程名称 |
| 7 | course_credits | double | 否 | 否 | 课程学分 | |
| 8 | homework_topic | varchar | 64 | 否 | 否 | 作业题目 |
| 9 | time_deadline | datetime | 否 | 否 | 时间截止 | |
| 10 | student_users | int | 否 | 否 | 学生用户 | |
| 11 | student_name | varchar | 64 | 否 | 否 | 学生姓名 |
| 12 | completion_status | varchar | 64 | 否 | 否 | 完成情况 |
| 13 | submission_time | datetime | 否 | 否 | 提交时间 | |
| 14 | achievement_information | double | 否 | 否 | 成绩信息 | |
| 15 | teachers_comments | text | 65535 | 否 | 否 | 教师评语 |
| 16 | create_time | datetime | 是 | 否 | 创建时间 | |
| 17 | update_time | timestamp | 是 | 否 | 更新时间 | |
| 18 | source_table | varchar | 255 | 否 | 否 | 来源表 |
| 19 | source_id | int | 否 | 否 | 来源ID | |
| 20 | source_user_id | int | 否 | 否 | 来源用户 |
表 4-2-communication_between_teachers_and_students(师生交流)
| 编号 | 字段名 | 类型 | 长度 | 是否非空 | 是否主键 | 注释 |
| 1 | communication_between_teachers_and_students_id | int | 是 | 是 | 师生交流ID | |
| 2 | send_user | int | 否 | 否 | 发送用户 | |
| 3 | send_content | text | 65535 | 否 | 否 | 发送内容 |
| 4 | type_of_consultation | varchar | 64 | 否 | 否 | 咨询类型 |
| 5 | sending_time | datetime | 否 | 否 | 发送时间 | |
| 6 | receive_users | int | 否 | 否 | 接收用户 | |
| 7 | reply_time | datetime | 否 | 否 | 回复时间 | |
| 8 | reply_content | text | 65535 | 否 | 否 | 回复内容 |
| 9 | create_time | datetime | 是 | 否 | 创建时间 | |
| 10 | update_time | timestamp | 是 | 否 | 更新时间 |
表 4-3-student_homework(学生作业)
| 编号 | 字段名 | 类型 | 长度 | 是否非空 | 是否主键 | 注释 |
| 1 | student_homework_id | int | 是 | 是 | 学生作业ID | |
| 2 | teacher_users | int | 否 | 否 | 教师用户 | |
| 3 | teachers_name | varchar | 64 | 否 | 否 | 教师姓名 |
| 4 | teaching_subjects | varchar | 64 | 否 | 否 | 教学科目 |
| 5 | resource_number | varchar | 64 | 否 | 否 | 资源编号 |
| 6 | course_name | varchar | 64 | 否 | 否 | 课程名称 |
| 7 | course_credits | double | 否 | 否 | 课程学分 | |
| 8 | homework_topic | varchar | 64 | 否 | 否 | 作业题目 |
| 9 | time_deadline | datetime | 否 | 否 | 时间截止 | |
| 10 | student_users | int | 否 | 否 | 学生用户 | |
| 11 | student_name | varchar | 64 | 否 | 否 | 学生姓名 |
| 12 | completion_status | varchar | 64 | 否 | 否 | 完成情况 |
| 13 | submission_time | datetime | 否 | 否 | 提交时间 | |
| 14 | job_details | text | 65535 | 否 | 否 | 作业详情 |
| 15 | achievement_comments_limit_times | int | 是 | 否 | 打分点评限制次数 | |
| 16 | create_time | datetime | 是 | 否 | 创建时间 | |
| 17 | update_time | timestamp | 是 | 否 | 更新时间 | |
| 18 | source_table | varchar | 255 | 否 | 否 | 来源表 |
| 19 | source_id | int | 否 | 否 | 来源ID | |
| 20 | source_user_id | int | 否 | 否 | 来源用户 |
表 4-4-student_users(学生用户)
| 编号 | 字段名 | 类型 | 长度 | 是否非空 | 是否主键 | 注释 |
| 1 | student_users_id | int | 是 | 是 | 学生用户ID | |
| 2 | student_name | varchar | 64 | 否 | 否 | 学生姓名 |
| 3 | student_gender | varchar | 64 | 否 | 否 | 学生性别 |
| 4 | student_number | double | 是 | 是 | 学生学号 | |
| 5 | examine_state | varchar | 16 | 是 | 否 | 审核状态 |
| 6 | user_id | int | 是 | 否 | 用户ID | |
| 7 | create_time | datetime | 是 | 否 | 创建时间 | |
| 8 | update_time | timestamp | 是 | 否 | 更新时间 |
表 4-5-teacher_user(教师用户)
| 编号 | 字段名 | 类型 | 长度 | 是否非空 | 是否主键 | 注释 |
| 1 | teacher_user_id | int | 是 | 是 | 教师用户ID | |
| 2 | teachers_name | varchar | 64 | 否 | 否 | 教师姓名 |
| 3 | teacher_id | double | 是 | 是 | 教师工号 | |
| 4 | teaching_subjects | varchar | 64 | 否 | 否 | 教学科目 |
| 5 | examine_state | varchar | 16 | 是 | 否 | 审核状态 |
| 6 | user_id | int | 是 | 否 | 用户ID | |
| 7 | create_time | datetime | 是 | 否 | 创建时间 | |
| 8 | update_time | timestamp | 是 | 否 | 更新时间 |
表 4-6-user(用户账户)
| 编号 | 字段名 | 类型 | 长度 | 是否非空 | 是否主键 | 注释 |
| 1 | user_id | int | 是 | 是 | 用户ID | |
| 2 | state | smallint | 是 | 否 | 账户状态:(1可用|2异常|3已冻结|4已注销) | |
| 3 | user_group | varchar | 32 | 否 | 否 | 所在用户组 |
| 4 | login_time | timestamp | 是 | 否 | 上次登录时间 | |
| 5 | phone | varchar | 11 | 否 | 否 | 手机号码 |
| 6 | phone_state | smallint | 是 | 否 | 手机认证:(0未认证|1审核中|2已认证) | |
| 7 | username | varchar | 16 | 是 | 否 | 用户名 |
| 8 | nickname | varchar | 16 | 否 | 否 | 昵称 |
| 9 | password | varchar | 64 | 是 | 否 | 密码 |
| 10 | | varchar | 64 | 否 | 否 | 邮箱 |
| 11 | email_state | smallint | 是 | 否 | 邮箱认证:(0未认证|1审核中|2已认证) | |
| 12 | avatar | varchar | 255 | 否 | 否 | 头像地址 |
| 13 | open_id | varchar | 255 | 否 | 否 | 针对获取用户信息字段 |
| 14 | create_time | timestamp | 是 | 否 | 创建时间 |
表 4-7-user_group(用户组)
| 编号 | 字段名 | 类型 | 长度 | 是否非空 | 是否主键 | 注释 |
| 1 | group_id | mediumint | 是 | 是 | 用户组ID | |
| 2 | display | smallint | 是 | 否 | 显示顺序 | |
| 3 | name | varchar | 16 | 是 | 否 | 名称 |
| 4 | description | varchar | 255 | 否 | 否 | 描述 |
| 5 | source_table | varchar | 255 | 否 | 否 | 来源表 |
| 6 | source_field | varchar | 255 | 否 | 否 | 来源字段 |
| 7 | source_id | int | 是 | 否 | 来源ID | |
| 8 | register | smallint | 否 | 否 | 注册位置 | |
| 9 | create_time | timestamp | 是 | 否 | 创建时间 | |
| 10 | update_time | timestamp | 是 | 否 | 更新时间 |
5系统实现
用户注册界面用于新用户进行账号注册,用户需要填写账号、密码、确认密码、身份等信息后点击“立即注册”,系统会对输入的信息进行验证,验证通过后即可完成注册。注册界面如图5-1所示。

图5-1用户注册界面
用户登录界面用于已注册的用户进行账号登录,用户输入账号和密码,系统会对输入的信息进行验证,验证通过后即可完成登录,并提供密码找回的选项。登录界面如图5-2所示。

图5-2用户登录界面
用户通过首页可以查看轮播图、师生交流、学习资源、校园活动、校园资讯等信息并进行相关操作。例如点击“师生交流”进入页面填写发送内容、选择咨询类型和接收用户后点击“提交”即可像教师用户发布交流信息。首页界面如图5-3所示。

图5-3首页界面
用户点击首页界面的“学习资源”进入页面可以点击查看学习资源列表中某个学习资源的详情和在线浏览教学视频并可以进行点赞、收藏、购买和发表评论等操作。学习资源界面如图5-4所示。

图5-4学习资源界面
用户点击首页界面的“校园活动”可以点击查看校园活动列表中某个校园活动的详情并可以进行点赞、收藏、打卡和发表评论操作。例如点击“打卡”进入页面选择打卡类型和填写备注后点击“提交”即可提交活动打卡信息。校园活动界面如图5-5所示。

图5-5校园活动界面
用户点击首页正下方的“交流论坛”可以查看交流论坛列表中某个论坛的详情并可以进行点赞、收藏和发表评论操作。点击“发布内容”进入页面填写标题、分类、正文等信息后点击“发表内容”即可完成论坛的发布。交流论坛界面如图5-6所示。

图5-6交流论坛界面
用户点击首页正下方的“校园资讯”可以查看校园资讯列表中某个资讯的详情并可以进行点赞、收藏和发表评论操作。校园资讯界面如图5-7所示。

图5-7校园资讯界面
用户点击首页正下方“我的”进入页面可以查看基本信息、收藏、师生交流、发布作业、学生作业、成绩点评、打卡信息和论坛管理并进行相关操作。例如,点击“基本信息”可以修改个人资料和登录密码;点击“发布作业”可以查看列表中某个作业的详情和提交作业;点击“收藏”可以查看和删除我的收藏列表信息。我的界面如图5-8所示。

图5-8我的界面
用户通过首页可以查看轮播图、学习资源、校园活动、校园资讯等信息并进行相关操作。例如点击“学习资源”进入页面可以查看学习资源列表中某个学习资源的详情。首页界面如图5-9所示。

图5-9首页界面
用户点击首页正下方“我的”进入页面可以查看基本信息、收藏、师生交流、学习资源、发布作业、学生作业、成绩点评和论坛管理并进行相关操作。例如,点击“基本信息”可以修改个人资料和登录密码;点击“师生交流”可以查看列表中某个学生用户提交的交流信息详情并进行回复;点击“学生作业”可以查看列表中某个学生作业的详情并进行打分点评。点击“收藏”可以查看和删除我的收藏列表信息。我的界面如图5-10所示。

图5-10我的界面
管理员拥有对所有系统用户(管理员、学生用户、教师用户)的账号进行全面操作管控的权限。例如,管理员可以点击查看某个学生用户的详情并修改用户状态等信息。其界面如图5-11所示。

图5-11系统用户界面
5.3.2学习资源管理
在该模块管理员可以对学习资源列表进行管理和进行学习资源添加。如点击“学习资源列表”进入页面可以查看列表中某个学习资源的详情和评论。点击“学习资源添加”进入页面填写教师用户、资源名称、学习难度等信息及上传教学内容视频和资源海报后点击“提交”即可完成学习资源的添加。以学习资源添加为例,其界面如图5-12所示。

图5-12学习资源添加界面
5.3.3校园活动管理
在该模块管理者可以对校园活动列表进行管理和进行校园活动添加。如点击“校园活动列表”进入页面可以查看列表中某个校园活动的信息详情和评论;可以对列表信息进行查询、重置和删除操作。点击“校园活动添加”进入页面填活动名称、活动形式等信息及上传活动图片后点击“提交”即可完成活动信息的添加。以校园活动列表为例,其界面如图5-13所示。

图5-13校园活动列表界面
在该模块管理员可以对轮播图进行管控,可以对轮播图信息进行增删改查操作。例如,点击“轮播图管理”进入页面后点击“添加”,上传轮播图图片、输入标题、链接信息后点击“提交”即可完成轮播图的添加。其界面如图5-14所示。

图5-14系统管理界面
在该模块管理员可以创建、编辑、发布和删除学校公告信息,确保能及时向用户传达重要信息、公告、更新或事件等内容。通过该界面,管理员可以高效地管理所有系统公告,保证信息传递的准确性和时效性。其界面如图5-15所示。

图5-15学校公告管理界面
在该模块管理员可以对校园资讯和资讯分类信息进行增删改查操作。例如,点击“校园资讯”进入页面可以查看列表中某个校园资讯的详情和评论,选择某个或多个校园资讯后点击“删除”并确定删除即可删除校园资讯。以校园资讯为例,其界面如图5-16所示。

图5-16校园资讯界面
在该模块管理员可以对交流论坛和论坛分类信息进行增删改查操作。例如,点击“交流论坛”进入页面可以查看列表中某个交流论坛的详情和评论,选择某个或多个论坛信息后点击“删除”并确定删除即可删除论坛信息。以交流论坛为例,其界面如图5-17所示。

图5-17交流论坛界面
6系统测试
系统测试的主要目的是确保系统的功能、性能和稳定性满足需求规格说明书中的要求,并验证系统在实际使用环境中的可用性和可靠性。通过测试,可以发现软件中的缺陷、漏洞和潜在问题,确保系统运行的准确性、完整性和安全性。在功能测试中,目的是验证系统各功能模块是否按设计实现预期功能,例如用户登录、信息管理、数据查询等核心功能是否准确执行。性能测试的目的是验证系统在高并发、数据量大等压力场景下的响应时间和处理能力,确保系统具备良好的性能。兼容性测试的目的是确保系统在不同的硬件、软件和浏览器环境中能正常运行。测试还包括对异常处理和边界条件的验证,确保系统在异常场景下能够正确处理和恢复。最终,通过测试确保系统可以安全稳定地部署上线,为用户提供可靠的服务。
系统测试采用多种测试方法,以全面验证系统的功能和性能。功能测试采用黑盒测试方法,通过设计测试用例直接验证系统功能是否符合需求,无需了解内部代码逻辑。例如,设计用例验证用户登录模块,通过输入合法和非法的用户名与密码,检查系统响应是否符合预期。性能测试采用压力测试和负载测试方法,通过模拟高并发用户访问、数据处理的场景,评估系统的响应时间、吞吐量和稳定性。兼容性测试通过在不同操作系统、浏览器和硬件设备上运行系统,验证其在不同环境中的适应性[8]。异常测试通过设计边界条件和异常输入,检查系统对非法数据和操作的处理能力。测试用例的设计需覆盖系统的所有功能模块和接口,确保测试过程的全面性。通过系统测试方法的综合应用,可以有效发现问题,并为系统的优化和改进提供依据。
系统的测试用例表格如下图所示。
表6-2 系统测试用例表
| 测试项 | 测试用例 | 问题 | 结论 |
| 登录功能测试 | 打开登录页面 输入正确的用户名和密码 点击“登录”按钮 | 无 | 符合预期 |
| 登录功能测试 | 打开登录页面 输入错误的用户名 输入正确的密码 点击“登录”按钮 | 无 | 符合预期 |
| 登录功能测试 | 打开登录页面 输入正确的用户名 输入错误的密码 点击“登录”按钮 | 无 | 符合预期 |
| 登录功能测试 | 打开登录页面 输入不存在的用户名和密码 点击“登录”按钮 | 无 | 符合预期 |
| 注册功能测试 | 打开注册页面 输入合法的用户名、密码、邮箱等信息 点击“注册”按钮 | 无 | 符合预期 |
| 注册功能测试 | 打开注册页面 输入已存在的用户名 输入其他合法信息 点击“注册”按钮 | 无 | 符合预期 |
| 注册功能测试 | 打开注册页面 输入合法用户名但密码不符合要求(如长度不足) 点击“注册”按钮 | 无 | 符合预期 |
| 注册功能测试 | 打开注册页面 输入合法用户名和密码但邮箱格式错误 点击“注册”按钮 | 无 | 符合预期 |
| 查看校园资讯测试 | 学生用户登录系统 进入校园资讯页面 浏览封面图片、标题、内容等信息。 | 无 | 符合预期 |
| 查询校园资讯测试 | 学生用户登录系统 进入校园资讯页面 ,在搜索栏输入关键字后点击查询,可以查询相关校园资讯。 | ||
| 查询校园资讯测试 | 学生用户登录系统 进入校园资讯页面 ,在搜索栏不输入任何信息后点击查询,无法查询相关校园资讯。 | 无 | 符合预期 |
| 用户评论测试 | 学生用户登录系统 ,在首页界面点击查看校园资讯列表中某个校园资讯的详情,点击详情下方的“评论”填写评论内容后点击“提交”提交,可以提交评论信息 | 无 | 符合预期 |
| 用户评论测试 | 学生用户登录系统 ,在首页界面点击查看校园资讯列表中某个校园资讯的详情,点击详情下方的“评论”不填写评论内容点击“提交”提交,无法提交评论信息 | 无 | 符合预期 |
经过对系统登录、注册、查看校园资讯和用户评论功能的测试,所有测试用例均按照既定步骤执行完毕。测试结果显示,各功能模块在正常输入和异常输入条件下均表现出预期的行为。登录功能能够准确识别用户名和密码的正确性,并对错误输入给予相应提示。注册功能对用户输入的合法性进行了有效校验,确保了注册信息的规范性。查看校园资讯功能能够正常展示校园资讯列表信息,并支持点击查看某个校园资讯详情的操作。用户评论功能在用户提交评论内容时,能够正确处理评论内容信息,并对异常情况(如未填写评论内容等)进行适当处理。整体而言,测试过程中未发现功能缺陷,系统运行稳定,各项功能均符合设计预期。
经过系统全面的功能测试、性能测试和可靠性测试,本系统在测试环境下运行良好,功能模块均按照设计要求实现,核心功能表现稳定,未发现严重功能缺陷或阻塞性问题。所有关键测试用例均通过,覆盖率达到预期目标,验证了系统的功能性、稳定性和兼容性。
7总结
在基于Android的高校师生交流APP之前,需要对用户的实际需求进行全面分析。这不仅包括对系统的可行性研究,还包括对功能需求和其他需求的详细分析。在可行性分析阶段,本人从技术性、经济性等多个角度对系统实现的可能性进行了全面评估,结果表明,该系统的实施是完全可行的。
本文首先概述了基于Android的高校师生交流APP开发的背景及其意义,接着详细阐述了系统的具体业务需求。根据这些需求,本文对系统的结构和功能模块进行了精细的设计。整个系统被划分为多个独特的功能模块,每个模块都具有其特定的功能和作用,以确保系统的高效运行和用户友好性。
在开发本系统的过程中,我收获颇丰,学到了许多书本上学不到的知识。尽管系统已经基本完成,但由于个人专业知识的局限,系统仍有许多需要改进的地方,例如界面布局的优化、代码编写的规范性等。未来,我将继续努力学习,不断提升自己的技术水平,对系统进行进一步的完善。
此外,期望基于Android的高校师生交流APP能够尽快投入实际使用。它不仅可以显著改善高校师生之间的沟通效率,还能为用户提供一个更加便捷的平台来分享学习资源、组织活动以及促进学习交流。通过这种创新的服务模式,促进了信息技术与教育领域的深度融合,为解决校园内信息传递不畅的问题提供了新的解决方案和思路。同时,这样的应用也鼓励了学生和教师之间的互动,有助于建立更加紧密和谐的校园社区关系。
参考文献
- 任远,丁玲,戚伟.Uni-APP移动应用开发技术分析[J].电子技术与软件工程,2023,(03):41-44.
- 王志亮,纪松波.基于SpringBoot的Web前端与数据库的接口设计[J].工业控制计算机,2023,36(03):51-53.
- 熊永平.基于SpringBoot框架应用开发技术的分析与研究[J].电脑知识与技术,2021,15(36):76-77.
- 朱金波.Java编程语言在计算机软件开发中的应用优势分析[J].信息记录材料,2023,24(05):68-70.
- 李艳杰.MySQL数据库下存储过程的综合运用研究[J].现代信息科技,2023,7(11):80-82+88.
- 周晓玉,崔文超.基于Web技术的数据库应用系统设计[J].信息与电脑(理论版),2023,35(09):189-191.
- 马艳艳,吴晓光.计算机软件与数据库的设计策略分析[J].电子技术,2024,53(05):104-105.
- 李俊萌.计算机软件测试技术与开发应用策略分析[J].信息记录材料,2023,24(03):50-52.
- 李俊.APP隐私安全问题与保护策略的研究[J].网络安全技术与应用,2023,(12):82-83.
- 王琪.SpringBoot在线学习系统的开发[J].互联网周刊,2023,(05):60-62.
- 王科翔,刘星含,娄志城,等.基于Spring Boot+Vue框架的智慧学习平台的设计与实现[J].无线互联科技,2023,20(14):65-68.
- 鹿德源,杨蕾,王浩震.在线笔记与交流平台设计与实现[J].现代信息科技,2023,7(09):22-25.
- 刘波.基于私有云的在线学习交流平台的设计与实现[J].电子产品世界,2023,30(02):70-75.
- 魏磊.基于情境感知的智慧校园App视觉设计[D].西南交通大学,2022.
- 谢仕翠,王平,王心舟,等.高校师生交流的影响因素与对策研究[J].产业与科技论坛,2022,21(18):91-92.
- [5]张苏颖.基于云存储的校园教学资源在线交流平台设计[J].信息与电脑(理论版),2022,34(11):125-127.
- 刘小英,刘强.在线学习交流平台的设计与实现[J].攀枝花学院学报,2021,38(02):62-67.
- Guo T ,Xue Z .Design and Implementation of Interactive Platform for Sharing Travel Guide Based on Spring Boot[J].Academic Journal of Computing & Information Science,2024,7(7):
- Yasuda Y ,Demydenko Y .Enhancing Transboundary Freshwater Security: From Online Learning to Global Knowledge Exchange Platform[J].Water,2024,16(7):
- [2]Liu X ,Chang Y ,Hu Y , et al.Research on UI Interface Design of NAIS Small Program--Research on APP Design based on KANO Model[J].Highlights in Art and Design,2024,7(1):24-27.
致谢
本论文的完成离不开众多导师、同学以及亲友的支持与帮助。在此,首先向我的导师表示最诚挚的感谢。在整个研究和写作过程中,导师以严谨治学的态度和丰富的专业知识给予了我无私的指导,从论文选题到最终定稿的每一个环节,都为我提供了宝贵的建议与意见,使我得以不断完善研究内容、拓展学术视野。导师耐心细致的指导不仅帮助我解决了许多学术难题,也让我在研究能力与学术写作方面得到了显著的提升。导师的鼓励与支持是我完成这篇论文的重要动力,也让我深刻体会到学术研究的严谨性与意义。
我还要感谢在学习生活中给予我帮助和支持的同学、朋友以及家人。论文撰写过程中,许多同学与我共同探讨问题,分享经验与资料,使我的研究更加全面深入。朋友们的关心和陪伴让我在繁忙的研究过程中能够调节心情,保持良好的状态。特别感谢我的家人,他们始终给予我无条件的理解和支持,为我创造了安心学习与研究的环境。正是因为有了大家的帮助和支持,我才能克服论文写作中的重重困难并顺利完成。再次向所有支持和帮助过我的人表达衷心的感谢。
附录
系统核心代码设计
用户注册
注册页UserController.java,传入user对象,并将"user_id"、 "state"、 "user_group"、"login_time"、"phone"、"phone_state"、 "username"、"nickname"、"password"、"email"、"email_state"、"avatar"、"create_time"输入,重点是 "username"、"nickname"、"password"必须输入,通过获取username,数据库查询是否有该用户,如果存在,则提示“用户已存在”,否则执行将UserId置为空(数据库表中该字段已设置自动递增),代码如图所示。

图注册核心代码图
用户登录
登录页,首先传入"username"、"email"、"phone"、"password",用户可通过用户名、邮箱、手机号进行登陆,通过判断resultList来确定查询结果,然后执行查询用户组UserGroup,用户组里面不存在,依然报“用户不存在”,执行完以上代码,最后涉及到用户带有“审核”的,会查询examine_state(用户的审核状态),数据库表user_group中含有source_table和source_field进行查询,以上步骤完成,对输入的密码进行存储Token到数据库,匹对账号和密码,数据库中的AccessToken为令牌,用于身份认证,代码如图所示。

用户登录核心代码图
修改密码
修改密码,通过请求data,获取旧密码,并将新密码重新赋值,期间都是需要通过加密,代码如图所示。

修改密码核心代码图
修改数据
修改一个数据,原理与add基本一致,不同点在于通过readConfig()读取关键字,以及通过readQuery()获取URL后面?指定位置的标识,转成Map对象后,执行update操作,同样通过拼接的sql语句执行,执行过程读取query,toWhereSql()语句完成数据库操作,body为修改对象的值,代码如图所示。

修改数据核心代码图
删除数据
删除一条数据,通过readQuery(),获取URL后面的对象地址,删除FROM具体的table,query删除查询FindConfig语句,代码如图示。

图4-11删除数据核心代码图
获取列表
通过请求的参数获取列表数据,代码如图所示。

图获取列表核心代码图
图片上传
通过请求的参数获取列表数据,代码如图4-13所示。

图片上传核心代码图
免费领取项目源码,请关注❥点赞收藏并私信博主,谢谢~
517

被折叠的 条评论
为什么被折叠?



