摘要
本研究开发的汽车维修预约平台旨在为用户提供便捷的维修服务体验,同时满足商家和管理员的管理需求。用户可以通过微信小程序查看详细的维修项目信息,根据自身需求进行预约,并在维修完成后提交反馈意见。商家则可在平台上添加维修项目、编辑项目详情,实时接收用户预约请求,及时更新维修进度。平台后端采用Java语言开发,基于SpringBoot框架构建,结合MySQL数据库进行数据存储与管理,确保系统的高效稳定运行。管理员可通过后台系统进行用户管理、商家审核和数据统计分析,保障平台的规范化运营。通过微信小程序的便捷性与Java技术栈的强大功能,该平台为汽车维修行业提供了一种高效、智能的数字化解决方案,提升了用户体验和商家运营效率,推动了行业的信息化发展。
关键词:汽车维修预约平台; Java ; SpringBoot; MySQL
Abstract
The automobile maintenance reservation platform developed in this study aims to provide users with a convenient maintenance service experience while meeting the management needs of merchants and administrators. Users can view detailed repair project information through the WeChat mini program, make appointments according to their own needs, and submit feedback after the repair is completed. Merchants can add repair projects, edit project details, receive real-time user appointment requests, and update repair progress in a timely manner on the platform. The platform backend is developed in Java language, built on the SpringBoot framework, and combined with MySQL database for data storage and management, ensuring the efficient and stable operation of the system. Administrators can manage users, review merchants, and conduct data analysis through the backend system to ensure the standardized operation of the platform. Through the convenience of WeChat mini programs and the powerful features of the Java technology stack, this platform provides an efficient and intelligent digital solution for the automotive repair industry, improving user experience and merchant operation efficiency, and promoting the informationization development of the industry.
Keywords: car repair appointment platform; Java ; SpringBoot; MySQL
目录
1绪论
在当今汽车保有量持续攀升的时代,汽车维修服务市场迎来了快速发展的机遇,但传统维修服务模式的局限性也日益暴露。用户在寻找维修服务时,常常遭遇信息不对称、维修流程不透明、预约方式复杂等问题,导致维修体验不佳,甚至可能因信息匮乏而遭受不必要的经济损失。对于维修商家来说,传统的运营模式缺乏有效的线上管理工具,难以高效整合资源、优化服务流程,同时在客户引流和品牌推广方面也面临诸多挑战,导致运营成本增加、客户流失率上升。行业管理者在资源整合、信息共享以及规范市场秩序方面也存在诸多不便,难以实现高效监管,导致市场秩序混乱,服务质量参差不齐。
在此背景下,本研究提出开发一款基于微信小程序的汽车维修预约平台,借助数字化技术打破传统模式的局限,为用户、商家和管理员提供一个高效、便捷、透明的交互平台,以提升整个汽车维修行业的服务质量和运营效率,推动行业的规范化和信息化发展。
本研究的开展具有深远的理论和实践意义。从理论层面来看,该研究不仅深入剖析了汽车维修行业的现状与痛点,还结合现代信息技术的发展趋势,系统探讨了数字化平台在传统服务行业中的应用模式与优化路径。通过构建一个综合性的汽车维修预约平台模型,本研究为相关领域的学术研究提供了新的视角和丰富的案例分析,进一步丰富了服务行业数字化转型的理论体系,为后续研究提供了有益的参考和借鉴。
在实践层面,本研究的成果具有显著的应用价值。通过开发汽车维修预约平台,能够有效解决用户在维修服务过程中面临的诸多问题,如信息不对称、维修流程不透明、预约方式繁琐等,从而显著提升用户体验,增强用户对汽车维修服务的满意度和信任度。同时,该平台为维修商家提供了高效的线上管理工具,帮助其优化资源配置,提升服务效率和品牌竞争力,降低运营成本,增强市场适应能力。此外,平台还为行业管理者提供了便捷的监管手段,助力其更好地整合行业资源,规范市场秩序,促进市场的规范化和透明化。
总体而言,本研究不仅推动了汽车维修行业的信息化发展,提升了行业的整体运营效率和服务质量,还为其他传统服务行业的数字化转型提供了可借鉴的经验和实践范例,具有显著的社会和经济效益。其研究成果有望在更广泛的领域得到推广和应用,为推动传统服务业的现代化升级贡献重要力量。
1.2国内外研究现状
在国内,汽车维修预约平台的研究与应用已经取得了显著进展。随着移动互联网的普及,越来越多的汽修店开始意识到线上预约的重要性,并积极开发相关的预约系统。例如,一些大型汽修连锁品牌如宝马、奔驰等已经推出了自己的微信小程序,用户可以通过这些小程序预约保养和维修,查看服务项目、价格明细等信息。这些平台不仅提高了用户的使用体验,还通过预约提醒、保养建议等功能增强了客户粘性。
国内高校和研究机构也对汽车维修预约系统进行了相关研究,主要集中在功能设计和技术实现方面,以提高用户体验和服务质量。例如,部分研究聚焦于优化平台的交互界面,使其更加简洁直观,便于用户操作;还有研究致力于提升系统的稳定性,确保预约信息的准确传输和及时处理。这些研究成果为汽车维修预约平台的进一步发展提供了有力支持。同时,一些平台还引入了先进的技术手段,如通过云服务实现数据的高效存储和快速访问,提高了系统的运行效率。部分平台还实现了与汽车制造商的系统对接,能够实时获取车辆的维修历史和保养建议,为用户提供更加个性化的服务。
综上所述,国内汽车维修预约平台在技术创新、用户体验优化以及资源整合等方面均取得了显著成效。未来,随着技术的不断进步和用户需求的多样化,汽车维修预约平台有望在功能完善和服务质量提升等方面取得更大的突破,为用户提供更加便捷、高效的维修服务体验。
在国外,汽车维修预约平台的研究与应用已经相对成熟,呈现出以下特点。在欧美等发达国家,汽车维修与保养预约系统的应用较为广泛,汽修店普遍重视线上渠道的建设和维护,通过网站、移动应用等多种方式提供预约服务。例如,美国的Openbay平台允许用户通过其微信小程序预约保养和维修,系统会自动推荐合适的保养方案,并提供在线支付和保养记录查询等功能。国外的一些汽修店还注重利用社交媒体等新型传播渠道进行品牌推广和客户服务,进一步扩大了线上预约的影响力和覆盖范围。
国外的研究还聚焦于优化服务流程、提升服务质量、加强客户关系管理等方面。例如,通过系统培训提升员工的专业能力,使其能够更高效地解决问题,从而提升客户满意度。一些先进的预约系统还集成了智能语音识别、虚拟现实等技术,提供更加智能化、个性化的服务体验。
综上所述,国外汽车维修预约平台在技术应用、用户体验优化以及服务流程完善等方面已经取得了显著进展,为消费者提供了更加便捷、高效的服务体验。这些研究成果和实践经验为其他国家的汽车维修预约平台发展提供了有益的借鉴。
1.3论文组织结构
本论文共分为七个主要章节,具体结构如下:
1. 绪论:介绍研究背景与意义,回顾国内外研究现状,并概述论文的组织结构。
2. 相关技术介绍:详细介绍与本研究相关的技术,包括Java语言、B/S框架、SpringBoot框架、Vue技术、MySQL数据库和微信开发者工具。
3. 需求分析:对系统的功能需求和非功能需求进行分析,明确用户和管理员的需求,并进行可行性分析,包括技术、操作和经济可行性。
4. 系统设计:涵盖系统架构设计、总体流程设计和功能设计,并进行数据库的概念设计与表设计。
5. 系统实现:具体描述各个功能模块的实现过程,展示系统如何根据需求进行开发。
6. 系统测试:阐述测试的目的、方法和内容,分析测试结果并得出结论,以验证系统的稳定性和功能完整性。
7. 总结:总结研究的主要成果和贡献,指出存在的不足及未来的研究方向。
2相关技术介绍
Java语言是一种广泛使用的高级编程语言,具有平台无关性、面向对象特性和丰富的标准库[1]。Java通过Java虚拟机(JVM)实现跨平台运行,开发者可以编写一次代码,在任何支持JVM的环境中执行。Java的面向对象特性使得代码复用和模块化变得更加容易,促进了软件的维护和扩展。Java支持多线程编程,允许开发者在同一程序中同时执行多个任务,提升了应用程序的性能。
Java语言的语法结构简洁且易于理解,吸引了大量开发者[2]。Java的标准库包含数据结构、输入输出处理、网络编程等众多功能模块。这使得开发者在构建应用程序时能够高效利用已有工具,减少重复劳动。Java广泛应用于企业级应用、移动应用、Web开发和大数据处理等领域。
2.2 B/S框架
B/S(Browser/Server)架构是一种基于浏览器和服务器的系统架构模式,用户通过浏览器与服务器进行交互。B/S架构简化了客户端的部署和管理,用户无需在本地安装复杂的软件,只需使用标准浏览器即可访问应用程序。服务器端负责处理业务逻辑和数据存储,客户端则主要负责展示用户界面和数据交互[3]。B/S架构的设计使得系统更新和维护集中在服务器端,降低了维护成本。
B/S架构通常采用Web技术进行实现,包括HTML、CSS和JavaScript等。用户在浏览器中发起请求,服务器响应并返回数据。数据传输通常通过HTTP或HTTPS协议进行,B/S架构的灵活性使其适用于在线购物、信息管理系统和社交网络等各类应用场景[4]。由于其易于扩展性,B/S架构可以方便地支持大规模用户访问,适应不断变化的业务需求。
2.3 SpringBoot框架
SpringBoot框架是基于Spring框架的开源项目,简化Java应用程序的开发过程。SpringBoot通过约定优于配置的理念,减少了传统Spring应用的繁琐配置,开发者可以快速搭建和部署应用程序。框架提供了一系列默认配置,支持自动化配置,简化了应用启动的复杂性[5]。SpringBoot内置了嵌入式Web服务器,使得开发者能够独立运行Java应用,无需外部容器。
SpringBoot支持微服务架构,开发者可以轻松创建和管理多个微服务。框架集成了丰富的功能模块,包括安全、数据访问和消息中间件等,支持RESTful API和JSON数据格式的处理[6]。SpringBoot还提供了强大的监控和管理功能,允许开发者实时监控应用的健康状态和性能指标。借助SpringBoot,开发者能够高效构建和维护现代企业级应用,满足复杂业务需求。
2.4 Vue技术
Vue是一种渐进式JavaScript框架,专注于构建用户界面。Vue采用组件化的开发模式,允许开发者将应用程序拆分为独立的、可重用的组件,从而提高了开发效率和代码的可维护性[7]。框架的核心库专注于视图层,支持数据绑定和DOM操作,提供了简洁的API。Vue的虚拟DOM机制提升了应用的性能,减少了实际DOM操作的次数。
Vue支持双向数据绑定,能够自动更新视图与模型之间的变化。开发者可以通过Vue的指令系统,简化数据展示和事件处理。Vue还支持路由管理和状态管理,使得开发复杂单页面应用变得更加容易[8]。借助Vue的生态系统,开发者能够使用多种工具和库来扩展功能,满足不同的业务需求。Vue在前端开发中逐渐成为主流选择,受到广泛关注和应用。
2.5 MySQL数据库
MySQL是一种开源关系型数据库管理系统,广泛应用于Web应用和企业级数据存储。MySQL支持结构化查询语言,允许开发者通过标准语句进行数据的创建、读取、更新和删除操作[9]。数据库通过表格形式组织数据,支持数据完整性和约束条件的定义。MySQL的存储引擎机制使得用户可以根据具体需求选择不同的存储引擎,以优化性能和功能。
MySQL具有高性能和可扩展性,支持大规模数据存储和高并发访问。系统提供了丰富的用户权限管理和数据加密安全特性。MySQL能够与多种编程语言和框架兼容,广泛应用于内容管理系统、电子商务平台和数据分析等各种场景。
2.6 微信开发者工具
微信开发者工具是一款专为小程序开发而设计的应用,它不断改进,提供了便捷的操作方式,并且在开发过程中可以通过微信扫描二维码来访问,从而实现快速、准确的小程序开发和调试。根据用户的需求,我们将采用不同的屏幕大小来制作小程序。在完成了视图布置之后,可以通过执行编辑功能,快速更改当前的视图界面。控制台:方便调试打印输出信息。将代码上传至腾讯服务器,并在审核过程中填写版本号和备注信息,以确保代码的安全性和准确性。通过查看资源文件,我们可以快速地调整相关项目的文件目录,从而实现断点调试。使用远程调试技术,无论是在手机端还是PC端,都能够轻松地进行开发工作。本地数据存储:显示的是本地存储的数据。通过使用子父层级结构,我们可以更容易地进行视图调试。微信的代码体积应该保持在2M 以内,而且在开发过程中,应该严格检查合法域名信息,并且为小程序的后台配置服务器域名。微信开发者工具已经成为了开发过程中不可或缺的一部分,并且正在不断地改进和完善。
3需求分析
UML(统一建模语言)用例图是需求分析阶段常用的工具,通过直观的图形方式表示系统的功能需求和参与者。每个用例图包含一系列用例,即系统能够执行的特定功能,以及与之交互的参与者。本文将对系统按照角色模块进行需求分析。
普通用户:首页、推荐、通知公告、在线聊天、维修项目、在线反馈、汽车资讯、我的(基本信息、收藏、评论、预约信息、取消信息、在线反馈)等功能。
普通用户用例图如图3-1所示。

图3-1 普通用户用例图
商家用户:首页、推荐、通知公告、在线聊天、维修项目、汽车资讯、我的(基本信息、收藏、评论、维修项目、项目类型、预约信息、取消信息)等功能。
商家用户用例图如图3-2所示。

图3-2 商家用户用例图
管理员:后台首页、系统用户(用户、商家用户、管理员)、维修项目管理、项目类型管理、预约信息管理、取消信息管理、在线反馈管理、系统管理(轮播图)、通知公告管理、资源管理(汽车资讯、资讯分类)等功能。
管理员用例图如图3-3所示。

图3-3 管理员用例图
1. 可用性
系统应具备高可用性,用户在任何时间都能顺畅访问。系统的正常运行时间应达到99.9%以上,用户不会因系统故障而影响操作体验。用户界面设计应简洁明了,降低操作复杂性。
2. 可靠性
系统需要具备高可靠性,在故障发生时能够快速恢复。数据应定期备份,在意外情况下不丢失。系统应具备故障检测机制,自动识别并处理潜在问题。
3. 安全性
系统应实现严格的安全控制,保护用户数据的隐私和完整性。用户信息应加密存储,传输过程中的数据也需采用加密协议,防止数据泄露。系统应具备权限管理功能,不同用户只能访问相应的数据和功能。
4. 可扩展性
系统设计应具备良好的可扩展性,模块化设计使得新功能可以方便地集成,系统能够支持更高的用户负载而无需重构基础架构。
5. 性能
系统的响应时间应控制在合理范围内,通常不超过2秒。
系统采用当前主流的SpringBoot和Vue.js开发框架,具备良好的技术基础。这些技术已被广泛应用于多种商业项目,具备成熟的文档和社区支持,便于开发获取必要的资源与解决方案。个人拥有丰富的相关技术经验,能够有效应对潜在技术挑战。所需的软硬件资源易于获取,且具备良好的兼容性,降低了技术实现的难度。
系统具备直观友好的用户界面,支持简便的导航和功能访问,极大地提升了用户的使用体验。系统提供了自定义的工作流程和角色权限管理,使不同层级的用户能够快速上手,完成各自的任务。。
系统所使用的软件为开源技术,降低了使用费用,同时硬件成本较低,使得整体初始投入相对合理,具备较高性价比。因此,系统在经济上是完全可行的。
4系统设计
系统采用SpringBoot 框架开发,该系统分为VIEW层、Controller层、Model层、DAO层和持久化数据存储层,VIEW层支持电脑浏览器访问系统。VIEW 层与 Controller 层紧密结合并系协同工作,共同完成前台页面的数据展示;Controller层为控制层,通过接收前端请求的参数进行业务处理,返回指定的路径或数据;Model层主要是服务层,用于业务逻辑处理;DAO 和持久化层,主要用于访问数据库和持久化数据[10]。整个系统架构如图4-1所示。

图4-1 系统架构图
4.2.1用户登录流程
用户输入用户名和密码后,系统先检查输入是否为空,再验证用户名是否存在,若存在则通过用户名获取密码并校验。若密码正确则登录成功,否则提示密码错误。若用户名不存在或无法登录,提示用户操作无效。如图4-2所示。

图4-2登录流程图
4.2.2添加信息流程
管理员可以添加信息,用户添加可以自己权限内的信息,输入信息后,要想利用这个软件来进行系统的安全管理,首先需要登录到该软件中。添加信息流程如图4-3所示。

图4-3添加信息流程图
4.2.3修改信息流程
用户首先选择需要修改的记录,输入修改后的数据,系统判断输入数据是否合法。若数据不合法,提示重新输入;若数据合法,则将修改后的数据写入数据库,完成操作后流程结束。修改信息流程图如图4-4所示。

图4-4修改信息流程图
4.2.4删除信息流程
用户选择需要删除的记录后,系统判断是否确认删除。若未确认,返回选择环节;若确认删除,则更新数据库,删除对应记录,完成操作后流程结束。删除信息流程图如图4-5所示。

图4-5删除信息流程图
系统功能结构图如图4-6所示。

图4-6系统功能结构图
在进行数据库设计时,概念设计帮助明确系统的整体结构和需求。在这一阶段,需要确定实体、属性以及它们之间的关系,为后续的数据库表设计奠定基础。接下来,将深入探讨数据库表设计的具体细节,实现更高效的数据存储和管理。
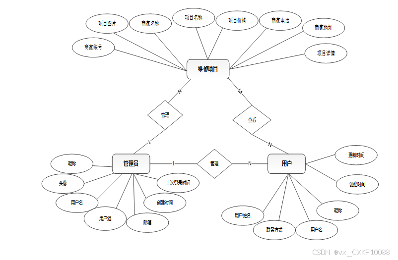
系统全局E-R图如图4-7所示。

图4-7系统E-R图
概念设计是数据库设计的第一步,其主要目标是对系统的数据需求进行全面的理解和抽象[11]。在这一阶段,通过建立实体-关系模型(ER模型)来识别系统中的关键实体、属性及其相互关系。概念设计的输出是一个清晰的ER图,作为后续数据库表设计的基础。以下将展示系统的全局E-R图以及各个实体的属性图。
这一阶段的重点是将概念模型转换为实际的数据库结构,包括表的创建、字段的定义及数据类型的选择。每个实体通常对应于数据库中的一张表,而实体的属性则转化为表的列[12]。以下是系统的数据库表设计展示。
用户表:用于保存用户登录信息及相关数据。如表4-1所示。
表 4-1-access_token(登陆访问时长)
| 编号 | 字段名 | 类型 | 长度 | 是否非空 | 是否主键 | 注释 |
| 1 | token_id | int | 是 | 是 | 临时访问牌ID | |
| 2 | token | varchar | 64 | 否 | 否 | 临时访问牌 |
| 3 | info | text | 65535 | 否 | 否 | 信息 |
| 4 | maxage | int | 是 | 否 | 最大寿命:默认2小时 | |
| 5 | create_time | timestamp | 是 | 否 | 创建时间 | |
| 6 | update_time | timestamp | 是 | 否 | 更新时间 | |
| 7 | user_id | int | 是 | 否 | 用户编号 |
表 4-2-article(文章)
| 编号 | 字段名 | 类型 | 长度 | 是否非空 | 是否主键 | 注释 |
| 1 | article_id | mediumint | 是 | 是 | 文章id | |
| 2 | title | varchar | 125 | 是 | 是 | 标题 |
| 3 | type | varchar | 64 | 是 | 否 | 文章分类 |
| 4 | hits | int | 是 | 否 | 点击数 | |
| 5 | praise_len | int | 是 | 否 | 点赞数 | |
| 6 | create_time | timestamp | 是 | 否 | 创建时间 | |
| 7 | update_time | timestamp | 是 | 否 | 更新时间 | |
| 8 | source | varchar | 255 | 否 | 否 | 来源 |
| 9 | url | varchar | 255 | 否 | 否 | 来源地址 |
| 10 | tag | varchar | 255 | 否 | 否 | 标签 |
| 11 | content | longtext | 4294967295 | 否 | 否 | 正文 |
| 12 | img | varchar | 255 | 否 | 否 | 封面图 |
| 13 | description | text | 65535 | 否 | 否 | 文章描述 |
表 4-3-article_type(文章分类)
| 编号 | 字段名 | 类型 | 长度 | 是否非空 | 是否主键 | 注释 |
| 1 | type_id | smallint | 是 | 是 | 分类ID | |
| 2 | display | smallint | 是 | 否 | 显示顺序 | |
| 3 | name | varchar | 16 | 是 | 否 | 分类名称 |
| 4 | father_id | smallint | 是 | 否 | 上级分类ID | |
| 5 | description | varchar | 255 | 否 | 否 | 描述 |
| 6 | icon | text | 65535 | 否 | 否 | 分类图标 |
| 7 | url | varchar | 255 | 否 | 否 | 外链地址 |
| 8 | create_time | timestamp | 是 | 否 | 创建时间 | |
| 9 | update_time | timestamp | 是 | 否 | 更新时间 |
表 4-4-auth(用户权限管理)
| 编号 | 字段名 | 类型 | 长度 | 是否非空 | 是否主键 | 注释 |
| 1 | auth_id | int | 是 | 是 | 授权ID | |
| 2 | user_group | varchar | 64 | 否 | 否 | 用户组 |
| 3 | mod_name | varchar | 64 | 否 | 否 | 模块名 |
| 4 | table_name | varchar | 64 | 否 | 否 | 表名 |
| 5 | page_title | varchar | 255 | 否 | 否 | 页面标题 |
| 6 | path | varchar | 255 | 否 | 否 | 路由路径 |
| 7 | parent | varchar | 64 | 否 | 否 | 父级菜单 |
| 8 | parent_sort | int | 是 | 否 | 父级菜单排序 | |
| 9 | position | varchar | 32 | 否 | 否 | 位置 |
| 10 | mode | varchar | 32 | 是 | 否 | 跳转方式 |
| 11 | add | tinyint | 是 | 否 | 是否可增加 | |
| 12 | del | tinyint | 是 | 否 | 是否可删除 | |
| 13 | set | tinyint | 是 | 否 | 是否可修改 | |
| 14 | get | tinyint | 是 | 否 | 是否可查看 | |
| 15 | field_add | text | 65535 | 否 | 否 | 添加字段 |
| 16 | field_set | text | 65535 | 否 | 否 | 修改字段 |
| 17 | field_get | text | 65535 | 否 | 否 | 查询字段 |
| 18 | table_nav_name | varchar | 500 | 否 | 否 | 跨表导航名称 |
| 19 | table_nav | varchar | 500 | 否 | 否 | 跨表导航 |
| 20 | option | text | 65535 | 否 | 否 | 配置 |
| 21 | create_time | timestamp | 是 | 否 | 创建时间 | |
| 22 | update_time | timestamp | 是 | 否 | 更新时间 |
表 4-5-business_user(商家用户)
| 编号 | 字段名 | 类型 | 长度 | 是否非空 | 是否主键 | 注释 |
| 1 | business_user_id | int | 是 | 是 | 商家用户ID | |
| 2 | merchant_name | varchar | 64 | 否 | 否 | 商家名称 |
| 3 | business_phone | varchar | 16 | 否 | 否 | 商家电话 |
| 4 | business_address | varchar | 64 | 否 | 否 | 商家地址 |
| 5 | business_license | varchar | 255 | 否 | 否 | 营业执照 |
| 6 | examine_state | varchar | 16 | 是 | 否 | 审核状态 |
| 7 | examine_reply | varchar | 255 | 否 | 否 | 审核回复 |
| 8 | user_id | int | 是 | 否 | 用户ID | |
| 9 | create_time | datetime | 是 | 否 | 创建时间 | |
| 10 | update_time | timestamp | 是 | 否 | 更新时间 |
表 4-6-cancel_message(取消信息)
| 编号 | 字段名 | 类型 | 长度 | 是否非空 | 是否主键 | 注释 |
| 1 | cancel_message_id | int | 是 | 是 | 取消信息ID | |
| 2 | user_account | int | 否 | 否 | 用户账号 | |
| 3 | user_name | varchar | 64 | 否 | 否 | 用户姓名 |
| 4 | merchant_account_number | int | 否 | 否 | 商家账号 | |
| 5 | merchant_name | varchar | 64 | 否 | 否 | 商家名称 |
| 6 | project_name | varchar | 64 | 否 | 否 | 项目名称 |
| 7 | appointment_number | varchar | 64 | 是 | 是 | 预约编号 |
| 8 | cancel_time | datetime | 否 | 否 | 取消时间 | |
| 9 | reason_for_cancellation | text | 65535 | 否 | 否 | 取消原因 |
| 10 | examine_state | varchar | 16 | 是 | 否 | 审核状态 |
| 11 | examine_reply | varchar | 255 | 否 | 否 | 审核回复 |
| 12 | create_time | datetime | 是 | 否 | 创建时间 | |
| 13 | update_time | timestamp | 是 | 否 | 更新时间 | |
| 14 | source_table | varchar | 255 | 否 | 否 | 来源表 |
| 15 | source_id | int | 否 | 否 | 来源ID | |
| 16 | source_user_id | int | 否 | 否 | 来源用户 |
表 4-7-code_token(验证码)
| 编号 | 字段名 | 类型 | 长度 | 是否非空 | 是否主键 | 注释 |
| 1 | code_token_id | int | 是 | 是 | 验证码ID | |
| 2 | token | varchar | 255 | 否 | 否 | 令牌 |
| 3 | code | varchar | 255 | 否 | 否 | 验证码 |
| 4 | expire_time | timestamp | 是 | 否 | 失效时间 | |
| 5 | create_time | timestamp | 是 | 否 | 创建时间 | |
| 6 | update_time | timestamp | 是 | 否 | 更新时间 |
表 4-8-collect(收藏)
| 编号 | 字段名 | 类型 | 长度 | 是否非空 | 是否主键 | 注释 |
| 1 | collect_id | int | 是 | 是 | 收藏ID | |
| 2 | user_id | int | 是 | 是 | 收藏人ID | |
| 3 | source_table | varchar | 255 | 否 | 否 | 来源表 |
| 4 | source_field | varchar | 255 | 否 | 否 | 来源字段 |
| 5 | source_id | int | 是 | 否 | 来源ID | |
| 6 | title | varchar | 255 | 否 | 否 | 标题 |
| 7 | img | varchar | 255 | 否 | 否 | 封面 |
| 8 | create_time | timestamp | 是 | 否 | 创建时间 | |
| 9 | update_time | timestamp | 是 | 否 | 更新时间 |
表 4-9-comment(评论)
| 编号 | 字段名 | 类型 | 长度 | 是否非空 | 是否主键 | 注释 |
| 1 | comment_id | int | 是 | 是 | 评论ID | |
| 2 | user_id | int | 是 | 是 | 评论人ID | |
| 3 | reply_to_id | int | 是 | 否 | 回复评论ID | |
| 4 | content | longtext | 4294967295 | 否 | 否 | 内容 |
| 5 | nickname | varchar | 255 | 否 | 否 | 昵称 |
| 6 | avatar | varchar | 255 | 否 | 否 | 头像地址 |
| 7 | create_time | timestamp | 是 | 否 | 创建时间 | |
| 8 | update_time | timestamp | 是 | 否 | 更新时间 | |
| 9 | source_table | varchar | 255 | 否 | 否 | 来源表 |
| 10 | source_field | varchar | 255 | 否 | 否 | 来源字段 |
| 11 | source_id | int | 是 | 否 | 来源ID |
表 4-10-hits(用户点击)
| 编号 | 字段名 | 类型 | 长度 | 是否非空 | 是否主键 | 注释 |
| 1 | hits_id | int | 是 | 是 | 点赞ID | |
| 2 | user_id | int | 是 | 否 | 点赞人 | |
| 3 | create_time | timestamp | 是 | 否 | 创建时间 | |
| 4 | update_time | timestamp | 是 | 否 | 更新时间 | |
| 5 | source_table | varchar | 255 | 否 | 否 | 来源表 |
| 6 | source_field | varchar | 255 | 否 | 否 | 来源字段 |
| 7 | source_id | int | 是 | 否 | 来源ID |
表 4-11-maintenance_items(维修项目)
| 编号 | 字段名 | 类型 | 长度 | 是否非空 | 是否主键 | 注释 |
| 1 | maintenance_items_id | int | 是 | 是 | 维修项目ID | |
| 2 | merchant_account_number | int | 否 | 否 | 商家账号 | |
| 3 | project_picture | varchar | 255 | 否 | 否 | 项目图片 |
| 4 | merchant_name | varchar | 64 | 否 | 否 | 商家名称 |
| 5 | project_name | varchar | 64 | 否 | 否 | 项目名称 |
| 6 | project_type | varchar | 64 | 否 | 否 | 项目类型 |
| 7 | project_price | double | 否 | 否 | 项目价格 | |
| 8 | business_phone | varchar | 16 | 否 | 否 | 商家电话 |
| 9 | business_address | varchar | 64 | 否 | 否 | 商家地址 |
| 10 | project_details | text | 65535 | 否 | 否 | 项目详情 |
| 11 | hits | int | 是 | 否 | 点击数 | |
| 12 | praise_len | int | 是 | 否 | 点赞数 | |
| 13 | collect_len | int | 是 | 否 | 收藏数 | |
| 14 | comment_len | int | 是 | 否 | 评论数 | |
| 15 | reservation_information_limit_times | int | 是 | 否 | 维修预约限制次数 | |
| 16 | create_time | datetime | 是 | 否 | 创建时间 | |
| 17 | update_time | timestamp | 是 | 否 | 更新时间 |
表 4-12-notice(公告)
| 编号 | 字段名 | 类型 | 长度 | 是否非空 | 是否主键 | 注释 |
| 1 | notice_id | mediumint | 是 | 是 | 公告ID | |
| 2 | title | varchar | 125 | 是 | 否 | 标题 |
| 3 | content | longtext | 4294967295 | 否 | 否 | 正文 |
| 4 | create_time | timestamp | 是 | 否 | 创建时间 | |
| 5 | update_time | timestamp | 是 | 否 | 更新时间 |
表 4-13-online_feedback(在线反馈)
| 编号 | 字段名 | 类型 | 长度 | 是否非空 | 是否主键 | 注释 |
| 1 | online_feedback_id | int | 是 | 是 | 在线反馈ID | |
| 2 | user_account | int | 否 | 否 | 用户账号 | |
| 3 | user_name | varchar | 64 | 否 | 否 | 用户姓名 |
| 4 | user_phone_number | varchar | 64 | 否 | 否 | 用户电话 |
| 5 | type_of_feedback | varchar | 64 | 否 | 否 | 反馈类型 |
| 6 | feedback_time | datetime | 否 | 否 | 反馈时间 | |
| 7 | feedback_content | text | 65535 | 否 | 否 | 反馈内容 |
| 8 | examine_state | varchar | 16 | 是 | 否 | 审核状态 |
| 9 | examine_reply | varchar | 255 | 否 | 否 | 审核回复 |
| 10 | create_time | datetime | 是 | 否 | 创建时间 | |
| 11 | update_time | timestamp | 是 | 否 | 更新时间 |
表 4-14-ordinary_user(普通用户)
| 编号 | 字段名 | 类型 | 长度 | 是否非空 | 是否主键 | 注释 |
| 1 | ordinary_user_id | int | 是 | 是 | 普通用户ID | |
| 2 | user_name | varchar | 64 | 否 | 否 | 用户姓名 |
| 3 | user_phone | varchar | 16 | 否 | 否 | 用户电话 |
| 4 | user_gender | varchar | 64 | 否 | 否 | 用户性别 |
| 5 | examine_state | varchar | 16 | 是 | 否 | 审核状态 |
| 6 | user_id | int | 是 | 否 | 用户ID | |
| 7 | create_time | datetime | 是 | 否 | 创建时间 | |
| 8 | update_time | timestamp | 是 | 否 | 更新时间 |
表 4-15-praise(点赞)
| 编号 | 字段名 | 类型 | 长度 | 是否非空 | 是否主键 | 注释 |
| 1 | praise_id | int | 是 | 是 | 点赞ID | |
| 2 | user_id | int | 是 | 是 | 点赞人 | |
| 3 | create_time | timestamp | 是 | 否 | 创建时间 | |
| 4 | update_time | timestamp | 是 | 否 | 更新时间 | |
| 5 | source_table | varchar | 255 | 否 | 否 | 来源表 |
| 6 | source_field | varchar | 255 | 否 | 否 | 来源字段 |
| 7 | source_id | int | 是 | 否 | 来源ID | |
| 8 | status | tinyint | 是 | 否 | 点赞状态:1为点赞,0已取消 |
表 4-16-project_type(项目类型)
| 编号 | 字段名 | 类型 | 长度 | 是否非空 | 是否主键 | 注释 |
| 1 | project_type_id | int | 是 | 是 | 项目类型ID | |
| 2 | project_type | varchar | 64 | 否 | 否 | 项目类型 |
| 3 | create_time | datetime | 是 | 否 | 创建时间 | |
| 4 | update_time | timestamp | 是 | 否 | 更新时间 |
表 4-17-reservation_information(预约信息)
| 编号 | 字段名 | 类型 | 长度 | 是否非空 | 是否主键 | 注释 |
| 1 | reservation_information_id | int | 是 | 是 | 预约信息ID | |
| 2 | user_account | int | 否 | 否 | 用户账号 | |
| 3 | user_name | varchar | 64 | 否 | 否 | 用户姓名 |
| 4 | user_phone | varchar | 16 | 否 | 否 | 用户电话 |
| 5 | merchant_account_number | int | 否 | 否 | 商家账号 | |
| 6 | merchant_name | varchar | 64 | 否 | 否 | 商家名称 |
| 7 | project_name | varchar | 64 | 否 | 否 | 项目名称 |
| 8 | project_price | double | 否 | 否 | 项目价格 | |
| 9 | appointment_number | varchar | 64 | 否 | 否 | 预约编号 |
| 10 | appointment_time | datetime | 否 | 否 | 预约时间 | |
| 11 | appointment_remarks | text | 65535 | 否 | 否 | 预约备注 |
| 12 | examine_state | varchar | 16 | 是 | 否 | 审核状态 |
| 13 | examine_reply | varchar | 255 | 否 | 否 | 审核回复 |
| 14 | pay_state | varchar | 16 | 是 | 否 | 支付状态 |
| 15 | pay_type | varchar | 16 | 否 | 否 | 支付类型: 微信、支付宝、网银 |
| 16 | cancel_message_limit_times | int | 是 | 否 | 取消预约限制次数 | |
| 17 | create_time | datetime | 是 | 否 | 创建时间 | |
| 18 | update_time | timestamp | 是 | 否 | 更新时间 | |
| 19 | source_table | varchar | 255 | 否 | 否 | 来源表 |
| 20 | source_id | int | 否 | 否 | 来源ID | |
| 21 | source_user_id | int | 否 | 否 | 来源用户 |
表 4-18-score(评分)
| 编号 | 字段名 | 类型 | 长度 | 是否非空 | 是否主键 | 注释 |
| 1 | score_id | int | 是 | 是 | 评分ID | |
| 2 | user_id | int | 是 | 否 | 评分人 | |
| 3 | nickname | varchar | 64 | 否 | 否 | 昵称 |
| 4 | score_num | double | 是 | 否 | 评分 | |
| 5 | create_time | timestamp | 是 | 否 | 创建时间 | |
| 6 | update_time | timestamp | 是 | 否 | 更新时间 | |
| 7 | source_table | varchar | 255 | 否 | 否 | 来源表 |
| 8 | source_field | varchar | 255 | 否 | 否 | 来源字段 |
| 9 | source_id | int | 是 | 否 | 来源ID |
表 4-19-slides(轮播图)
| 编号 | 字段名 | 类型 | 长度 | 是否非空 | 是否主键 | 注释 |
| 1 | slides_id | int | 是 | 是 | 轮播图ID | |
| 2 | title | varchar | 64 | 否 | 否 | 标题 |
| 3 | content | varchar | 255 | 否 | 否 | 内容 |
| 4 | url | varchar | 255 | 否 | 否 | 链接 |
| 5 | img | varchar | 255 | 否 | 否 | 轮播图 |
| 6 | hits | int | 是 | 否 | 点击量 | |
| 7 | create_time | timestamp | 是 | 否 | 创建时间 | |
| 8 | update_time | timestamp | 是 | 否 | 更新时间 |
表 4-20-upload(文件上传)
| 编号 | 字段名 | 类型 | 长度 | 是否非空 | 是否主键 | 注释 |
| 1 | upload_id | int | 是 | 是 | 上传ID | |
| 2 | name | varchar | 64 | 否 | 否 | 文件名 |
| 3 | path | varchar | 255 | 否 | 否 | 访问路径 |
| 4 | file | varchar | 255 | 否 | 否 | 文件路径 |
| 5 | display | varchar | 255 | 否 | 否 | 显示顺序 |
| 6 | father_id | int | 否 | 否 | 父级ID | |
| 7 | dir | varchar | 255 | 否 | 否 | 文件夹 |
| 8 | type | varchar | 32 | 否 | 否 | 文件类型 |
表 4-21-user(用户账户)
| 编号 | 字段名 | 类型 | 长度 | 是否非空 | 是否主键 | 注释 |
| 1 | user_id | int | 是 | 是 | 用户ID | |
| 2 | state | smallint | 是 | 否 | 账户状态:(1可用|2异常|3已冻结|4已注销) | |
| 3 | user_group | varchar | 32 | 否 | 否 | 所在用户组 |
| 4 | login_time | timestamp | 是 | 否 | 上次登录时间 | |
| 5 | phone | varchar | 11 | 否 | 否 | 手机号码 |
| 6 | phone_state | smallint | 是 | 否 | 手机认证:(0未认证|1审核中|2已认证) | |
| 7 | username | varchar | 16 | 是 | 否 | 用户名 |
| 8 | nickname | varchar | 16 | 否 | 否 | 昵称 |
| 9 | password | varchar | 64 | 是 | 否 | 密码 |
| 10 | | varchar | 64 | 否 | 否 | 邮箱 |
| 11 | email_state | smallint | 是 | 否 | 邮箱认证:(0未认证|1审核中|2已认证) | |
| 12 | avatar | varchar | 255 | 否 | 否 | 头像地址 |
| 13 | open_id | varchar | 255 | 否 | 否 | 针对获取用户信息字段 |
| 14 | create_time | timestamp | 是 | 否 | 创建时间 |
表 4-22-user_chat_friend(聊天用户好友)
| 编号 | 字段名 | 类型 | 长度 | 是否非空 | 是否主键 | 注释 |
| 1 | user_chat_friend_id | int | 是 | 是 | ID | |
| 2 | user_id | int | 是 | 否 | 用户ID | |
| 3 | friend_user_id | int | 是 | 否 | 用户好友ID | |
| 4 | friend_user_name | varchar | 255 | 否 | 否 | 好友名称 |
| 5 | create_time | timestamp | 是 | 否 | 创建时间 | |
| 6 | update_time | timestamp | 是 | 否 | 更新时间 |
表 4-23-user_chat_group(聊天用户群聊)
| 编号 | 字段名 | 类型 | 长度 | 是否非空 | 是否主键 | 注释 |
| 1 | user_chat_group_id | int | 是 | 是 | ID | |
| 2 | group_id | int | 否 | 否 | 群聊ID | |
| 3 | group_name | varchar | 255 | 否 | 否 | 群聊名称 |
| 4 | user_id | int | 否 | 否 | 用户ID | |
| 5 | create_time | timestamp | 是 | 否 | 创建时间 | |
| 6 | update_time | timestamp | 是 | 否 | 更新时间 |
表 4-24-user_chat_read(聊天用户消息)
| 编号 | 字段名 | 类型 | 长度 | 是否非空 | 是否主键 | 注释 |
| 1 | user_chat_read_id | varchar | 255 | 是 | 是 | ID |
| 2 | user_id | int | 否 | 否 | 接收人ID | |
| 3 | send_user_id | int | 否 | 否 | 发送人ID | |
| 4 | group_id | int | 否 | 否 | 群聊ID | |
| 5 | type | int | 否 | 否 | 类型1-点对点消息,2-群聊消息 | |
| 6 | create_time | timestamp | 否 | 否 | 时间 | |
| 7 | message | text | 65535 | 否 | 否 | 消息 |
表 4-25-user_group(用户组)
| 编号 | 字段名 | 类型 | 长度 | 是否非空 | 是否主键 | 注释 |
| 1 | group_id | mediumint | 是 | 是 | 用户组ID | |
| 2 | display | smallint | 是 | 否 | 显示顺序 | |
| 3 | name | varchar | 16 | 是 | 否 | 名称 |
| 4 | description | varchar | 255 | 否 | 否 | 描述 |
| 5 | source_table | varchar | 255 | 否 | 否 | 来源表 |
| 6 | source_field | varchar | 255 | 否 | 否 | 来源字段 |
| 7 | source_id | int | 是 | 否 | 来源ID | |
| 8 | register | smallint | 否 | 否 | 注册位置 | |
| 9 | create_time | timestamp | 是 | 否 | 创建时间 | |
| 10 | update_time | timestamp | 是 | 否 | 更新时间 |
5系统实现
5.1.1用户注册界面
用户输入账号、设置密码、确认密码、昵称、邮箱、选择用户身份、用户姓名、用户性别、联系电话等用户个人信息,点击注册按钮进行注册,注册信息界面如下图所示。

图5-1 用户注册界面
5.1.2用户登录界面
用户登录模块为前台用户提供安全快捷的访问方式。登录页面设计简洁明了,用户只需输入用户名及密码即可完成身份验证。登录成功后,用户将被重定向至系统首页页面。对于忘记密码的用户,提供了找回密码功能,通过邮箱或手机号接收重置链接,保障账户安全。用户登录界面如下图所示。

普通用户可以快速浏览到最新的通知公告、维修项目等,以及快速访问汽车资讯模块。首页设计简洁直观,方便用户快速获取重要信息和进行常用功能的访问。其界面图如下。

图5-3 首页界面
用户可以查看管理员发布的所有公告通知,确保用户能够及时获取重要通知。其界面图如下。

图5-4 通知公告界面
5.1.5维修项目
用户可以详细查看平台提供的各类维修服务,包括项目名称、项目类型、详情等。用户还可以根据需求筛选和排序维修项目,快速找到所需的维修服务,并进行点赞、评论、预约等操作。其界面图如下。

图5-5 维修项目界面
用户可以随时浏览丰富的汽车相关知识和新闻,包括汽车保养技巧、维修知识、行业动态等,提升自身的汽车知识水平,更好地维护和管理自己的车辆。并可以进行点赞、评论等操作。其界面图如下。

图5-6汽车资讯界面
用户可以进入个人中心,管理基本信息、收藏、评论、预约信息、取消信息、在线反馈等内容。其界面图如下。

图5-7 个人中心界面
商家用户可以查看和管理当前所有未处理的预约请求,包括预约时间、用户信息、预约的维修项目以及预约状态。预约列表按照时间顺序或状态分类展示,方便商家快速了解当前的业务安排。其界面图如下。

图5-8预约信息界面
商家可以查看和管理维修项目的详细信息,包括项目名称、类型、详情等。商家可以上传、编辑和删除维修项目,方便用户进行预约。其界面图如下。

图5-9维修项目界面
展示管理员的主要操作入口和重要信息概览,包括系统运行状态等,帮助管理员快速了解系统整体情况。其界面图如下。

图5-10 后台首页界面
管理员可以查看系统用户(管理员、普通用户和商家用户)列表中某个用户的详情,可以对用户信息进行查询、审核、添加和删除操作。其界面图如下。

图5-11 用户管理界面
管理员可以查看和管理商家上传的维修项目信息。可以审核商家上传的资源,确保内容的合规性和质量;支持批量删除项目,提高管理效率其界面图如下。

图5-12维修项目管理界面
5.2.4通知公告管理
管理员可以发布、编辑、删除通知公告,确保用户能够及时获取平台的最新信息。管理员还可以查看公告的浏览次数和用户反馈,以便更好地调整公告内容。其界面图如下。

图5-13 通知公告管理界面
管理员可查看轮播图管理;如需添加新的轮播图,点击右侧“添加”按钮,上传图片,输入标题和链接,点击“确认”按钮进行添加,可对轮播图进行增删改查。其界面图如下。

图5-14 系统管理界面
管理员可以管理平台的汽车资讯资源,包括发布、编辑和删除资讯文章,管理资讯分类,优化资讯内容的展示和分类体系,为用户提供有价值的汽车知识和行业动态。其界面图如下。

图5-15资源管理界面
6系统测试
6.1测试目的
测试是为了验证系统在功能、性能、安全性和用户体验等方面的表现。通过测试,可以发现并修复潜在的问题和缺陷,确保系统的正常运行和稳定性。功能验证确保各项功能按设计要求运行;性能评估评估系统的响应时间和并发处理能力;安全检测确保系统的身份认证和数据传输安全;用户体验评估提升界面友好性和操作流程;兼容性测试确保系统在不同设备和浏览器上的兼容性。通过全面的测试,系统将更可靠地支持用户需求,并提供优质的用户体验。
6.2测试用例
对以下功能进行测试,包括包括用户注册、用户登录、维修项目搜索、维修项目查看、维修项目添加,具体测试用例如下表所示。
表6-1 用户注册测试用例表
| 用例编号 | 用例名称 | 测试步骤 | 测试结果 |
| 6-1 | 用户注册 | 1. 输入有效注册信息,包括用户名、密码和联系方式。 | 注册成功,系统保存用户信息。 |
| 2. 点击注册按钮进行提交。 | 跳转至登录页面。 | ||
| 3. 检查是否成功注册并跳转至登录页面。 | 用户成功注册,可以登录使用。 |
表6-2 用户登录测试用例表
| 用例编号 | 用例名称 | 测试步骤 | 测试结果 |
| 6-2 | 用户登录 | 1. 输入正确用户名和密码。 | 登录成功,系统验证通过。 |
| 2. 点击登录按钮进行验证。 | 跳转至用户首页。 | ||
| 3. 检查是否成功登录并跳转至用户首页。 | 用户成功登录,进入用户首页。 |
表6-3 维修项目搜索测试用例表
| 用例编号 | 用例名称 | 测试步骤 | 测试结果 |
| 6-3 | 维修项目搜索 | 1. 在搜索框输入关键词,如项目名称。 | 显示相关项目列表。 |
| 2. 点击搜索按钮进行搜索。 | 匹配关键词的维修项目显示在搜索结果中。 | ||
| 3. 检查是否显示相关维修项目列表。 | 用户看到与搜索关键词匹配的维修项目。 |
表6-4 维修项目查看测试用例表
| 用例编号 | 用例名称 | 测试步骤 | 测试结果 |
| 6-3 | 维修项目搜索 | 1. 点击维修项目。 | 显示所有维修项目列表。 |
| 2. 进入详情页浏览。 | 展示维修项目详情页。 | ||
| 3. 检查是否显示维修项目是否正常展示。 | 维修项目展示正常。 |
表6-5 维修项目添加测试用例表
| 用例编号 | 用例名称 | 测试步骤 | 测试结果 |
| 6-4 | 维修项目添加 | 1. 进入后台维修项目界面,点击添加按钮。 | 显示维修项目添加页面。 |
| 2. 正确填写并提交相关信息。 | 信息填写完整准确。 | ||
| 3. 检查是否提交成功,并检查维修项目是否成功添加至平台。 | 维修项目成功添加至平台。 |
6.3测试结果
经过对用户注册、用户登录、维修项目搜索、维修项目查看、维修项目添加等功能的测试,系统表现稳定,用户注册流程顺畅,登录验证准确,维修项目搜索、查看、添加功能有效。各项功能符合预期,系统运行良好,用户体验良好,功能完善。
7总结
本文设计并实现了一个基于Java语言、SpringBoot框架和MySQL数据库的汽车维修预约平台,旨在通过信息技术提升汽车维修服务的整合与共享效率,优化用户体验,并增强用户与商家之间的互动性。通过对国内外相关研究现状的分析,本文明确了系统的设计目标,针对传统汽车维修服务中信息不对称、管理复杂、互动不足等问题提出了针对性解决方案。系统功能涵盖了普通用户、商家用户和管理员模块,能够满足不同用户群体的需求。
普通用户可以通过平台查看维修项目、浏览汽车资讯、在线反馈问题,满足其对汽车维修服务的自主查询和预约需求;商家用户可以添加和管理维修项目、回复用户留言、与用户进行实时互动,及时掌握用户需求并提供精准服务;管理员则负责用户管理、维修项目管理、预约信息管理、在线反馈管理、通知公告管理以及资源管理等操作,确保平台的高效运行和优质服务。经过功能测试,系统各项功能运行正常,达到了预期设计目标。系统的实现为汽车维修服务提供了一个高效、便捷且用户友好的平台,显著提升了维修服务的管理效率和用户满意度。同时,系统的模块化设计和可扩展性为未来功能升级提供了便利。测试结果表明,系统在功能完整性、操作流畅性及数据安全性方面均表现良好。
未来,系统可以进一步优化资源管理流程,提升维修项目检索效率,同时增强系统的数据分析能力,为商家的运营决策提供更有力的支持。还可以探索引入更多新兴技术,进一步提升系统的智能化水平。本文的研究为汽车维修预约平台的设计与开发提供了参考,具有一定的理论价值和实践意义。
参考文献
- 冯志林.Java EE程序设计与开发实践教程[M].机械工业出版社:202105.353.
- 尹应荆.JAVA编程语言在计算机软件开发中的应用[J].石河子科技,2023,(05):45-47.
- 刘江涛,王亮亮,吴庆茹,等.基于B/S模式的铁路勘测设计案例信息化管理系统设计与实现[J].铁路计算机应用,2021,30(03):32-35.
- 张丹丹,李弘.基于B/S架构的办公管理系统设计与开发[J].铁路通信信号工程技术,2024,21(09):44-48+106.
- 王志亮,纪松波.基于SpringBoot的Web前端与数据库的接口设计[J].工业控制计算机,2023,36(03):51-53.
- 熊永平.基于SpringBoot框架应用开发技术的分析与研究[J].电脑知识与技术,2021,15(36):76-77.
- 赵媛.基于Vue的Web系统前端性能优化分析[J].电脑编程技巧与维护,2024,(09):44-46.
- 秦冬.浅析Vue框架在前端开发中的应用[J].信息与电脑(理论版),2024,36(13):61-63.
- 李艳杰.MySQL数据库下存储过程的综合运用研究[J].现代信息科技,2023,7(11):80-82+88.
- 陈倩怡,何军.Vue+Springboot+MyBatis技术应用解析[J].电脑编程技巧与维护,2020,(01):14-15+28.
- 周晓玉,崔文超.基于Web技术的数据库应用系统设计[J].信息与电脑(理论版),2023,35(09):189-191.
- 马艳艳,吴晓光.计算机软件与数据库的设计策略分析[J].电子技术,2024,53(05):104-105.
- 李俊萌.计算机软件测试技术与开发应用策略分析[J].信息记录材料,2023,24(03):50-52.
- 费军峰.信息技术在汽车维修中的应用[J].汽车维修技师,2024,(20):21-23.
- Huang C S ,Chen W Y ,Hsieh T H , et al.Turning Crises into Business Opportunities: An Exploratory Investigation of Customers’ Pain Points in the Automobile Maintenance Industry Based on a Computer Database †[J].Engineering Proceedings,2024,74(1):47-47.
- Obot O ,Obike P .An Integrated Fuzzy-Rule and Case-Based Reasoning System for Enhanced Automobile Maintenance and Repair[J].Journal of Engineering Research and Reports,2024,26(8):433-445.
- 刘宣,何炎琪.新能源汽车的维修技术挑战与解决方案[J].时代汽车,2024,(15):142-144.
- Albatayneh A .The electric cars era transforming the car repairs and services landscape[J].Advances in Mechanical Engineering,2024,16(7):66-68.
- 蒋志林.汽车维修信息化平台的建设与应用研究[J].汽车画刊,2024,(01):125-127.
- 吴蒙蒙.M公司汽车维修数据平台项目风险管理研究[D].北京邮电大学,2023,(01):36-38.
致谢
在本项目的实施过程中,许多人给予了我无私的支持和帮助,令我深感感谢。
我要衷心感谢我的指导老师。不仅在项目的初期提供了宝贵的建议,还在整个过程中给予了我细致入微的指导。专业知识和严谨态度始终激励着我,让我在遇到困难时能够保持信心,继续前行。每一次的讨论都让我对项目有了更深刻的理解,帮助我克服了许多技术难题。
我也要感谢参与用户测试的同学们。你们的反馈和建议为我们系统的优化提供了重要的参考,帮助我们更好地理解用户需求。正是因为有了你们的参与,我们才能够不断改进,提升系统的用户体验。感谢所有支持我的家人和朋友。你们的理解与鼓励让我在项目的紧张时刻始终能够保持积极的心态,成为我前进的动力。每当我遇到挑战时,想到你们的支持,我就能够重新振作,继续努力。最后,我要感谢所有在我职业发展过程中给予帮助的人。每一次的交流与分享都让我受益匪浅,拓宽了我的视野,让我在这条道路上走得更加坚定。
项目的完成不仅是我个人努力的结果,更是许多人共同支持与协作的成果。在此,我再次向所有关心和支持我的人表达衷心的感谢。希望未来我们能够继续携手,共同创造更多的价值和成就。
附录
系统核心代码设计
用户注册
注册页UserController.java,传入user对象,并将"user_id"、 "state"、 "user_group"、"login_time"、"phone"、"phone_state"、 "username"、"nickname"、"password"、"email"、"email_state"、"avatar"、"create_time"输入,重点是 "username"、"nickname"、"password"必须输入,通过获取username,数据库查询是否有该用户,如果存在,则提示“用户已存在”,否则执行将UserId置为空(数据库表中该字段已设置自动递增),代码如图所示。

图注册核心代码图
用户登录
登录页,首先传入"username"、"email"、"phone"、"password",用户可通过用户名、邮箱、手机号进行登陆,通过判断resultList来确定查询结果,然后执行查询用户组UserGroup,用户组里面不存在,依然报“用户不存在”,执行完以上代码,最后涉及到用户带有“审核”的,会查询examine_state(用户的审核状态),数据库表user_group中含有source_table和source_field进行查询,以上步骤完成,对输入的密码进行存储Token到数据库,匹对账号和密码,数据库中的AccessToken为令牌,用于身份认证,代码如图所示。

用户登录核心代码图
修改密码
修改密码,通过请求data,获取旧密码,并将新密码重新赋值,期间都是需要通过加密,代码如图所示。

修改密码核心代码图
修改数据
修改一个数据,原理与add基本一致,不同点在于通过readConfig()读取关键字,以及通过readQuery()获取URL后面?指定位置的标识,转成Map对象后,执行update操作,同样通过拼接的sql语句执行,执行过程读取query,toWhereSql()语句完成数据库操作,body为修改对象的值,代码如图所示。

修改数据核心代码图
删除数据
删除一条数据,通过readQuery(),获取URL后面的对象地址,删除FROM具体的table,query删除查询FindConfig语句,代码如图示。

图4-11删除数据核心代码图
获取列表
通过请求的参数获取列表数据,代码如图所示。

图获取列表核心代码图
图片上传
通过请求的参数获取列表数据,代码如图4-13所示。

图片上传核心代码图
免费领取项目源码,请关注❥点赞收藏并私信博主,谢谢~
1045

被折叠的 条评论
为什么被折叠?



