摘 要
本文设计并实现了一个基于Web的图书馆座位预约平台,提升图书馆座位管理的智能化与便捷化水平。系统采用Java语言开发,后端使用SpringBoot框架以提高开发效率与系统稳定性,前端采用Vue框架实现良好的用户交互体验,数据库选用MySQL进行数据存储与管理。
平台分为普通用户和管理员两大角色模块。普通用户可实现登录注册、浏览首页、查看通知公告及新闻资讯、留言反馈、查询座位与自习室信息、图书信息查看以及个人账户管理等功能,并可在个人中心完成预约座位、取消预约、入座签到、借阅归还图书等操作。管理员则负责系统的整体维护与管理,涵盖用户管理、预约时段与座位信息设置、预约记录处理、签到管理、自习室及图书信息维护、通知公告发布、新闻资源管理等多项功能。
通过该平台,有效提升了图书馆座位资源的利用率与服务质量,具备良好的实用性与扩展性,为图书馆智慧化建设提供了有力支持。
关键词:图书馆座位预约平台;SpringBoot;Web;Java
Abstract
This article designs and implements a web-based library seat reservation platform to enhance the intelligence and convenience of library seat management. The system is developed in Java language, and the backend uses SpringBoot framework to improve development efficiency and system stability. The frontend uses Vue framework to achieve a good user interaction experience, and MySQL is used for data storage and management.
The platform is divided into two main role modules: ordinary users and administrators. Ordinary users can log in and register, browse the homepage, view notifications and news, leave feedback, check seat and study room information, view book information, and manage personal accounts. They can also complete seat reservation, cancellation reservation, seat check-in, borrowing and returning books in the personal center. Administrators are responsible for the overall maintenance and management of the system, including user management, reservation time and seat information settings, reservation record processing, check-in management, self-study room and book information maintenance, notification and announcement publishing, news resource management, and other functions.
Through this platform, the utilization rate and service quality of library seating resources have been effectively improved, with good practicality and scalability, providing strong support for the intelligent construction of libraries.
Keywords: Library Seat Reservation Platform; Springboot; Web; Java
目 录
第1章绪 论
1.1 项目背景与意义
1.1.1 研究背景
随着高校教育规模的不断扩大和学生自主学习意识的不断增强,图书馆作为重要的学习场所,其功能与作用日益凸显。然而,面对日益增长的学生人数和有限的座位资源,图书馆常常出现座位供需失衡的现象,尤其是在考试周或自习高峰期,“占座难、找座难”的问题尤为突出。传统的人工管理方式不仅效率低下,而且容易引发占座纠纷,影响学习秩序和用户体验。因此,如何通过信息化手段提升图书馆座位管理的科学性与高效性,成为当前高校图书馆亟需解决的重要课题。
在此背景下,基于Web的图书馆座位预约平台应运而生。平台依托现代信息技术,实现座位资源的在线查询、预约、签到与管理,不仅提高了座位使用效率,也增强了管理的规范性和透明度。系统采用Java语言开发,结合SpringBoot后端框架与Vue前端框架,具备良好的可扩展性与稳定性;同时借助MySQL数据库实现数据的安全存储与高效处理,能够支持多用户并发访问。该系统的建设不仅有助于优化图书馆资源配置,也为推动校园智慧化、数字化管理提供了有力支撑。
1.1.2 研究意义
基于Web的图书馆座位预约平台的建设,具有重要的现实意义和应用价值。平台能够有效缓解图书馆座位供需矛盾,通过信息化、智能化的管理机制,实现座位资源的高效分配与合理利用,提升学生自习的公平性与便捷性。相比传统的现场占座或人工管理方式,在线预约系统可以有效减少因占座引发的纠纷,优化学习秩序,提升用户体验。同时,系统支持预约、签到、取消、借阅等多项功能集成,不仅提高了图书馆的管理效率,也增强了服务的规范性与透明度,为师生营造了一个更加有序、高效的学习环境。
其次,系统的开发与应用对推动高校图书馆智慧化、数字化转型具有积极意义。系统采用Java语言结合SpringBoot后端框架与Vue前端框架,具备良好的可扩展性、稳定性和开发效率,能够满足高并发访问的需求,并保障数据的安全存储与处理。这不仅为图书馆信息化管理提供了技术支撑,也为其他校园服务系统的建设提供了可借鉴的技术架构与开发模式。此外,平台还可与其他校园信息系统进行对接,促进数据资源共享,进一步提升学校整体管理水平,对于推进智慧校园建设和教育现代化发展具有重要的示范和引领作用。
1.2 国内外研究现状
在国内,图书馆座位预约系统的研究与应用已经取得了显著进展。随着信息技术的快速发展和移动互联网的普及,越来越多的高校和公共图书馆开始采用基于Web或移动端的应用程序来优化座位管理和服务。例如,一些知名大学如北京大学、清华大学等已成功部署了高度智能化的座位预约系统,这些系统通过大数据分析实现了座位资源的精准分配,并且支持用户进行在线预约、实时查询以及个性化服务等功能。此外,国内研究者还通过数据分析、用户调研等方式不断对系统进行优化改进,以提升用户体验和座位预约的效率。
在国外,图书馆座位预约系统的应用同样受到了广泛关注,并在技术和服务模式上进行了多种创新。在美国、英国等国家,由于图书馆用户基数大,座位资源相对有限,因此高效的座位预约系统对于提供高质量的服务至关重要。例如,美国的一些大型图书馆采用了先进的LibCal系统,该系统不仅提供了座位预约功能,还包括资源预订、活动管理等多项服务。国外研究者还在探索如何将机器学习等先进技术应用于座位预约系统中,以实现更加智能的座位推荐服务。此外,某些国外图书馆还尝试添加社交功能,允许用户之间就同一座位进行沟通交流,增强了用户的互动性和使用体验。这些实践为国内外图书馆座位预约系统的进一步发展提供了宝贵的经验和技术参考。
1.3 主要研究内容
本系统的主要研究内容围绕图书馆座位预约平台的功能设计与技术实现展开,重点解决传统图书馆座位管理效率低、资源分配不合理的问题。首先,系统基于用户需求进行功能模块划分,涵盖普通用户和管理员两大角色。普通用户可实现登录注册、座位预约与取消、入座签到、图书借阅信息查询等功能;管理员负责后台数据管理,包括用户管理、座位信息维护、预约记录处理、新闻公告发布等。通过对这些功能的整合与优化,构建一个功能完善、操作便捷、安全可靠的在线预约平台。
在技术实现方面,系统采用前后端分离架构,后端使用SpringBoot框架搭建RESTful API接口,提升开发效率与系统的可维护性;前端采用Vue框架实现动态页面交互,增强用户体验;数据库选用MySQL,通过合理设计数据表结构保障数据的安全存储与高效访问。同时,系统还引入了权限控制机制、预约时段限制策略以及并发处理机制,确保多用户同时操作时的数据一致性与系统稳定性。最终目标是打造一个具备实用性、良好交互体验的图书馆座位预约平台,为高校图书馆智慧化管理提供技术支持。
第2章开发环境及技术架构
2.1 开发环境与工具
图书馆座位预约平台使用Java语言作为主要语言,前端使用Vue.js框架,后端基于SpringBoot框架开发而成,存储数据使用的是使用较为广泛的MySQL数据库。系统所使用的系统开发环境如下表2-1所示。
表2-1系统开发环境
| 操作系统版本: | Win10 |
| 数据库环境: | MySQL5.7 |
| JDK版本: | JDK1.8.0_191 |
| 主要技术: | Springboot2、Apache Tomcat8.5、Webpack 4.0、Vue.js、Element UI、Navicat、bootstrap…… |
| 浏览器: | Chrome |
2.2 技术介绍
2.2.1B/S框架
B/S(Browser/Server)架构是一种基于浏览器和服务器的应用架构模式。它以Web浏览器作为客户端,服务器端通过Web技术提供应用服务。客户端通过浏览器与服务器进行交互,用户无需安装专门的客户端应用程序,只需要通过互联网连接即可访问应用程序[1]。在B/S架构中,客户端主要承担用户界面的呈现和基本的输入输出功能,而核心的业务处理、数据存储等操作则由服务器端完成。这种架构的核心优势在于无需在每个客户端机器上安装或更新软件,只要用户的浏览器符合要求,就可以使用系统。
B/S(Browser/Server)架构是一种网络架构模型,其主要特点是客户端通过浏览器与服务器进行通信,所有的业务逻辑和数据处理都在服务器端完成,客户端仅负责展示数据[2]。B/S架构本质上是一种客户端-服务器模式的变体,它通过将传统的C/S(Client/Server)架构中的客户端功能移到浏览器中,简化了客户端的开发和维护工作。在B/S架构中,用户通过浏览器发送请求,浏览器负责展示从服务器获取的数据,服务器则处理请求并返回响应。该架构避免了安装和配置客户端软件的麻烦,也减少了对客户端硬件的依赖,适合于需要大规模部署和跨平台支持的应用系统。
2.2.2SpringBoot框架
SpringBoot是一个用于简化Spring应用开发的开源框架,通过减少开发人员配置和依赖的复杂性,使得开发者能够快速构建基于Spring的生产级应用。SpringBoot基于Spring框架之上,提供了一种自配置的方式,使得开发者可以以最少的配置来启动和开发Spring应用[3]。它通过约定优于配置的原则,将常见的配置预设,使得开发人员能够聚焦于业务逻辑的实现,而不必过多关注繁琐的配置和环境搭建。
SpringBoot框架的核心特点之一是其自动配置功能。它能够根据项目中已存在的类和库,自动推断出开发环境的配置需求,减少了手动配置的工作量。SpringBoot还提供了嵌入式Web服务器支持(如Tomcat、Jetty等),使得应用可以以独立的Java应用形式运行,不再依赖外部的Web容器。这种特性使得SpringBoot特别适合于微服务架构的构建。SpringBoot还通过其提供的启动器(Starters)简化了常见功能的集成,例如数据库连接、消息队列、缓存、认证与授权等,从而提升了开发效率[4]。
2.2.3 Vue技术
Vue.js是一款用于构建用户界面的渐进式JavaScript框架,提供一种灵活而高效的方式来开发单页面应用(SPA)。Vue的设计理念是通过尽量简化开发过程,提供一种声明式的方式来构建用户界面[5]。Vue.js通过数据驱动的视图模型,允许开发者以声明式语法绑定数据与视图,使得应用的状态和界面表现更加简洁和可维护。它的核心思想是通过组件化开发将复杂的UI拆分为可重用的独立模块,从而提升了代码的模块化、可维护性和可扩展性。
Vue.js具备响应式数据绑定和虚拟DOM的特性。响应式数据绑定意味着当数据变化时,Vue会自动更新与之绑定的DOM元素,从而实现视图的实时更新。虚拟DOM则是Vue.js的一种优化手段,通过将对DOM的操作抽象为一个虚拟的DOM树来提高性能,减少实际DOM操作的开销[6]。Vue还提供了丰富的插件和工具,如Vue Router用于路由管理,Vuex用于状态管理,方便开发者构建复杂的前端应用。Vue的灵活性和简洁性使其成为现代Web开发中常用的前端框架之一。
2.2.4MySQL数据库
MySQL是一种开源的关系型数据库管理系统(RDBMS),基于SQL(结构化查询语言)进行数据操作。作为一个被广泛使用的数据库系统,MySQL具有高度的性能、可扩展性和可靠性。MySQL使用表格结构来存储数据,每个表由多个列和行组成,数据通过SQL查询语言进行操作[7]。MySQL支持多种数据类型,如整数、浮动小数、字符串、日期等,以满足不同应用场景对数据存储的需求。在实际应用中,MySQL通常用于存储和管理结构化数据,通过索引、视图、触发器等功能提升数据查询的效率和数据的完整性。
MySQL支持ACID事务特性(原子性、一致性、隔离性、持久性),确保数据库操作的可靠性和数据的一致性。它还支持多种存储引擎,其中InnoDB是最常用的存储引擎,具备事务支持、行级锁定和外键约束等特性,适用于高并发、高可靠性的数据存储需求。MySQL可以通过主从复制、分区和分库分表等技术实现横向扩展,以应对大规模数据存储和高负载的应用需求。MySQL还具有灵活的权限管理机制,支持用户角色管理、细粒度的权限控制等,保障数据的安全性。
2.2.5Java语言
JAVA是一种广泛使用的编程语言,具有跨平台、面向对象、安全性高等特点。JAVA语言提供了丰富的类库和API,使得开发者能够轻松地进行网络编程、数据库操作、图形界面开发等任务。JAVA还支持多线程编程和分布式计算,为开发高性能和可扩展的应用提供了有力支持[8]。所以本次毕设选择了JAVA作为图书馆座位预约平台的开发语言。通过利用JAVA的面向对象特性和丰富的类库资源,成功实现了系统的各个功能模块,并保证了系统的稳定性和可扩展性。而且JAVA的跨平台特性也使得此次毕业设计能够在不同的操作系统和硬件平台上运行,为用户提供了更加便捷的使用体验。
第3章需求分析
3.1 可行性分析
通过综合考虑经济、操作、技术等因素,可以对图书馆座位预约平台的可行性进行全面评估。这将有助于确定项目的成功概率,并为项目规划提供坚实的基础。
3.1.1 经济可行性分析
从经济角度来看,基于Web的图书馆座位预约平台具有较高的可行性。系统的开发成本相对较低,采用SpringBoot等开源技术,缩短了开发周期,有效降低了人力和时间成本。随着高校对信息化管理的重视不断提高,这种系统化的管理模式有助于减少资源浪费和管理混乱,从而节省维护和运营成本。从长远来看,该系统的开发和应用将带来显著的经济效益,具备良好的投资回报率和可持续发展的前景。它不仅能提高图书馆的服务质量和用户满意度,还能通过优化座位资源配置,间接促进学术交流与学习效率,为学校创造更多价值。这确保了投资的长期效益和系统的持续发展能力。
3.1.2 操作可行性分析
从操作角度来看,基于Web的图书馆座位预约平台具有很高的可行性。系统采用简洁直观的界面设计,方便用户快速完成注册、登录、座位预约、签到等常见操作,即使是非技术人员也能轻松上手。后台管理同样注重易用性,管理员可高效地进行座位信息维护、预约记录管理、自习室状态监控等操作,大幅降低管理难度。同时,系统具备良好的交互体验与稳定的业务流程,自动化处理能力有效提升了座位调度和管理效率,减少了人工干预。整体来看,该平台操作简便、功能明确、响应迅速,具备较强的实用性和稳定性,能够满足高校环境下高频率、多用户并发使用的需求,适合图书馆日常管理和服务升级的应用场景。
3.1.3 技术可行性分析
从技术角度来看,基于Web的图书馆座位预约平台具有较高的可行性。系统采用SpringBoot作为后端框架,具备良好的扩展性和稳定性,支持多模块管理和高并发访问。前后端分离架构结合Vue和MySQL数据库,通过RESTful API实现高效数据交互。现有技术资源和工具保障了系统的快速搭建与迭代,降低了技术门槛和开发周期。此外,随着高校信息化建设的发展,该系统具备良好的部署环境,能够稳定支撑图书馆座位管理的各项需求。无论是可维护性、数据安全性还是功能扩展,均具备强大的技术支撑,满足图书馆智慧化管理的技术要求。
3.2 功能需求分析
通过对应的功能做了需求分析以后该图书馆座位预约平台各角色主要包括的功能说明如下:
- 普通用户:
- 注册登录:普通用户可以通过注册功能创建个人账户,并通过登录进入系统。注册时需填写基本信息并进行身份验证,确保用户数据的真实性和安全性。登录后系统将根据用户权限开放相应功能模块。
- 首页:首页是用户进入系统后的主界面,提供平台整体概览,包括热门座位、自习室推荐、最新通知公告等信息展示,方便用户快速了解图书馆动态及核心功能入口。
- 通知公告:该模块用于展示图书馆发布的各类重要通知和系统公告,如节假日安排、座位使用规则调整等,帮助用户及时获取相关信息,提升管理透明度。
- 新闻资讯:用户可以在此模块浏览图书馆或学校发布的新闻动态、学习资源推荐等内容,增强信息传播的及时性与多样性。
- 用户留言:留言功能允许用户向管理员提交建议、问题反馈或意见,促进用户与管理者之间的沟通,提高服务响应效率和用户满意度。
- 座位信息:该模块展示图书馆各区域座位的分布情况、空闲状态及使用规则,用户可查看座位详情,为后续预约操作提供参考依据。
- 自习室信息:自习室信息模块展示不同自习室的开放时间、容纳人数、设施配置等详细信息,帮助用户根据自身需求选择合适的自习环境。
- 图书信息:用户可通过该功能查询图书馆馆藏图书的基本信息,如书名、作者、分类、借阅状态等,支持图书检索与信息浏览,辅助用户进行借阅决策。
- 我的账户:包括个人资料查看与编辑、密码修改、头像设置以及退出登录等功能,保障账户安全的同时满足用户的个性化管理需求。
- 个人中心:个人中心为用户提供了一个集中管理学习和借阅活动的空间,包括个人首页、预约与取消座位、入座签到、查看预约信息、借书与还书记录、收藏喜爱的图书或座位以及评论管理等功能。用户可以方便地查看和管理自己的所有活动,确保座位使用的高效性和图书借阅的便捷性,实现一站式自助服务,提升使用体验和资源利用效率。
2. 管理员:
(1)登录:管理员通过系统提供的登录入口,输入账号和密码进入后台管理界面。系统会对管理员身份进行验证,确保操作的安全性和权限的可控性。
(2)后台首页:后台首页是管理员登录后的主界面,提供系统运行状态的概览信息,如用户数量、预约总数、座位使用率、借阅情况等关键数据统计,帮助管理员快速掌握平台整体运行情况。
(3)系统用户:管理员可查看、添加、编辑或删除普通用户账户信息,设置用户状态(如启用/禁用),实现对用户群体的有效管控,确保系统的安全性与灵活性。
(4)预约时段管理:管理员可以设置和调整图书馆每日开放的预约时间段,控制预约规则,确保座位预约机制灵活、合理,满足不同阶段的管理需求。
(5)座位信息管理:此功能允许管理员对图书馆内的座位信息进行增删改查操作,包括座位编号、所属自习室、是否可用等,保证前台展示数据的准确性。
(6)预约座位管理:管理员可查看所有用户的座位预约记录,并对异常预约行为进行处理,如手动取消违规预约,提升座位资源的公平分配和使用效率。
(7)取消座位管理:管理员可以查看用户取消预约的记录,便于追踪座位使用动态,优化预约策略,防止恶意占座或频繁取消现象的发生。
(8)入座签到管理:管理员可查看用户预约后是否按时签到,统计签到率,对于长期未签到的用户可采取相应管理措施,提高座位流转率和使用效率。
(9)自习室信息管理:管理员可以添加、编辑或删除自习室信息,包括名称、位置、容纳人数、开放时间等,确保自习室资源的科学管理和合理配置。
(10)预约信息管理:管理员查看所有用户的预约历史和当前预约状态,支持按条件筛选查询,便于统计与监管,提升整体管理水平。
(11)图书信息管理:管理员对图书馆馆藏图书信息进行维护,包括图书名称、作者、分类、库存数量等,确保前台显示信息准确无误。
(12)借书信息管理:管理员查看所有用户的借书记录,支持按用户或书籍查询借阅情况,便于跟踪图书流通状况,及时发现并处理异常借阅行为。
(13)还书信息管理:管理记录并展示用户的还书信息,管理员可据此核对借阅状态,管理逾期归还等情况,保障图书资源的正常流转。
(14)系统管理:管理员可在系统管理中上传、更换或删除首页轮播图,用于宣传重要通知、活动或服务信息,提升平台视觉效果和引导能力。
(15)留言管理:查看用户提交的留言内容,并进行回复或删除操作,增强用户与管理者之间的互动,提升服务质量与用户满意度。
(16)通知公告管理:管理员可以发布、编辑、删除图书馆相关通知公告,如开闭馆安排、系统升级提示等,确保用户及时获取重要信息。
(17)资源管理:管理员可发布和管理图书馆或学校相关的新闻资讯,并对资讯进行分类管理,丰富平台内容,提升用户粘性和信息传播效率。
3.3 系统用例分析
3.3.1普通用户用例
图书馆座位预约平台普通用户角色用例图如下所示。
图3-1 普通用户角色用例图
3.3.2管理员用例
图书馆座位预约平台管理员角色用例图如下所示。

图3-2 管理员角色用例图
3.4 性能需求分析
用户操作响应时间:系统应确保用户在使用实验器材管理平台时的操作快速响应。例如,设备信息查询、预约申请、借用记录查看等应在几秒内完成,保证操作流畅。快速响应不仅能提高实验准备效率,还能增强系统的可用性和用户满意度,减少因延迟造成的不便。
系统稳定性:平台应具备良好的容错能力和系统稳定性,确保在高负载和意外情况下不出现崩溃或停机现象。系统应具备自动恢复机制,能够在出现故障时迅速恢复服务,保障用户的正常操作,避免因系统异常而影响用户体验和平台的正常运行。
数据安全:系统中的用户信息、设备预约记录、借用历史等敏感数据需采用加密方式存储,并设置严格的权限管理机制,确保数据的安全性。系统应引入成熟的加密技术和安全协议,防止未经授权的访问、数据泄露或篡改行为,保障用户隐私和信息完整性,提升系统的可靠性和用户信任度。
系统并发能力:平台应考虑到可能大量用户同时访问的情况,保证系统的并发处理能力。
日志记录:系统需要记录用户操作日志、异常日志等,便于排查问题和分析用户行为。
基于以上性能需求将确保图书馆座位预约平台能够稳定、高效地运行,能够很好地满足用户和管理员的需求。
3.5 系统流程分析
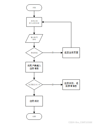
3.5.1 用户注册流程图
注册的过程,第一部分是账号的注册,第二部分是信息完善。在业务开展过程中,管理员可对用户信息进行修改等管理操作,注册流程如图3-3用户注册流程图所示。

图3-3 用户注册流程图
3.5.2 用户注册流程图
登录时,用户填写用户名、密码、选择身份进行登录,在登录过程中后端会对发送过来的信息进行验证和判断,具体的登录流程如图3-4用户登录流程图所示。
图3-4 用户登录流程图
3.5.3添加信息流程
管理员可以添加信息,用户添加可以自己权限内的信息,输入信息后,要想利用这个软件来进行系统的安全管理,首先需要登录到该软件中。添加信息流程如图3-5所示。

图3-5添加信息流程图
3.5.4修改信息流程
用户首先选择需要修改的记录,输入修改后的数据,系统判断输入数据是否合法。若数据不合法,提示重新输入;若数据合法,则将修改后的数据写入数据库,完成操作后流程结束。修改信息流程图如图3-6所示。

图3-6修改信息流程图
3.5.5删除信息流程
用户选择需要删除的记录后,系统判断是否确认删除。若未确认,返回选择环节;若确认删除,则更新数据库,删除对应记录,完成操作后流程结束。删除信息流程图如图3-7所示。

图3-7删除信息流程图
第4章系统设计
4.1系统架构
系统由表现层、业务逻辑层、数据访问层和数据库服务器组成。表现层通过浏览器(如IE、Chrome、Firefox)与用户交互,采用FreeMarker、Bootstrap、jQuery等技术实现界面呈现。业务逻辑层负责处理系统的核心业务逻辑,通过分模块设计实现功能分离。数据访问层使用MyBatis框架连接数据库,执行数据的增删改查操作。数据库服务器采用MySQL进行数据存储和管理,为系统提供稳定的数据库支持。整个架构通过Tomcat服务器完成用户请求的接收和处理,确保系统的高效运行[9]。整个系统架构如图4-1所示。

图4-1系统架构图
4.2 系统功能设计
4.2.1 系统功能模块
系统功能模块图如下图所示。

图4-2系统功能模块图
4.3 数据库设计
数据库实体设计是数据库设计的关键步骤,对实际业务逻辑中涉及的实体及其属性进行抽象建模,明确系统中的主要信息对象及其关系[10]。在实体设计中,根据需求分析确定系统的核心实体,在设计过程中,注重实体的完整性、规范性和唯一性,确保设计能够满足系统功能需求,并为后续的表设计提供清晰的结构框架。实体设计需遵循数据库设计的标准化要求,避免数据冗余和不必要的复杂度。
4.3.1 概念模型
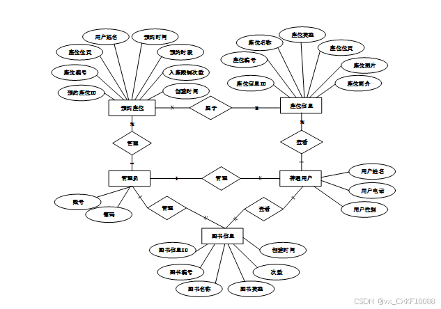
本文在系统分析阶段就抽取了一些实体,根据实体之间的关系,经过分析进行系统E-R图的设计。图书馆座位预约平台总体E-R图如下图所示。
图4-2系统总体E-R图
4.3.2 物理模型
数据库实体设计是数据库设计的关键步骤,对实际业务逻辑中涉及的实体及其属性进行抽象建模,明确系统中的主要信息对象及其关系[11]。在实体设计中,根据需求分析确定系统的核心实体,在设计过程中,注重实体的完整性、规范性和唯一性,确保设计能够满足系统功能需求,并为后续的表设计提供清晰的结构框架。实体设计需遵循数据库设计的标准化要求,避免数据冗余和不必要的复杂度。
表 4-1-access_token(登陆访问时长)
| 编号 | 字段名 | 类型 | 长度 | 是否非空 | 是否主键 | 注释 |
| 1 | token_id | int | 是 | 是 | 临时访问牌ID | |
| 2 | token | varchar | 64 | 否 | 否 | 临时访问牌 |
| 3 | info | text | 65535 | 否 | 否 | 信息 |
| 4 | maxage | int | 是 | 否 | 最大寿命:默认2小时 | |
| 5 | create_time | timestamp | 是 | 否 | 创建时间 | |
| 6 | update_time | timestamp | 是 | 否 | 更新时间 | |
| 7 | user_id | int | 是 | 否 | 用户编号 |
表 4-2-appointment_period(预约时段)
| 编号 | 字段名 | 类型 | 长度 | 是否非空 | 是否主键 | 注释 |
| 1 | appointment_period_id | int | 是 | 是 | 预约时段ID | |
| 2 | appointment_period | varchar | 64 | 否 | 否 | 预约时段 |
| 3 | create_time | datetime | 是 | 否 | 创建时间 | |
| 4 | update_time | timestamp | 是 | 否 | 更新时间 |
表 4-3-article(文章)
| 编号 | 字段名 | 类型 | 长度 | 是否非空 | 是否主键 | 注释 |
| 1 | article_id | mediumint | 是 | 是 | 文章id | |
| 2 | title | varchar | 125 | 是 | 是 | 标题 |
| 3 | type | varchar | 64 | 是 | 否 | 文章分类 |
| 4 | hits | int | 是 | 否 | 点击数 | |
| 5 | praise_len | int | 是 | 否 | 点赞数 | |
| 6 | create_time | timestamp | 是 | 否 | 创建时间 | |
| 7 | update_time | timestamp | 是 | 否 | 更新时间 | |
| 8 | source | varchar | 255 | 否 | 否 | 来源 |
| 9 | url | varchar | 255 | 否 | 否 | 来源地址 |
| 10 | tag | varchar | 255 | 否 | 否 | 标签 |
| 11 | content | longtext | 4294967295 | 否 | 否 | 正文 |
| 12 | img | varchar | 255 | 否 | 否 | 封面图 |
| 13 | description | text | 65535 | 否 | 否 | 文章描述 |
表 4-4-article_type(文章分类)
| 编号 | 字段名 | 类型 | 长度 | 是否非空 | 是否主键 | 注释 |
| 1 | type_id | smallint | 是 | 是 | 分类ID | |
| 2 | display | smallint | 是 | 否 | 显示顺序 | |
| 3 | name | varchar | 16 | 是 | 否 | 分类名称 |
| 4 | father_id | smallint | 是 | 否 | 上级分类ID | |
| 5 | description | varchar | 255 | 否 | 否 | 描述 |
| 6 | icon | text | 65535 | 否 | 否 | 分类图标 |
| 7 | url | varchar | 255 | 否 | 否 | 外链地址 |
| 8 | create_time | timestamp | 是 | 否 | 创建时间 | |
| 9 | update_time | timestamp | 是 | 否 | 更新时间 |
表 4-5-auth(用户权限管理)
| 编号 | 字段名 | 类型 | 长度 | 是否非空 | 是否主键 | 注释 |
| 1 | auth_id | int | 是 | 是 | 授权ID | |
| 2 | user_group | varchar | 64 | 否 | 否 | 用户组 |
| 3 | mod_name | varchar | 64 | 否 | 否 | 模块名 |
| 4 | table_name | varchar | 64 | 否 | 否 | 表名 |
| 5 | page_title | varchar | 255 | 否 | 否 | 页面标题 |
| 6 | path | varchar | 255 | 否 | 否 | 路由路径 |
| 7 | parent | varchar | 64 | 否 | 否 | 父级菜单 |
| 8 | parent_sort | int | 是 | 否 | 父级菜单排序 | |
| 9 | position | varchar | 32 | 否 | 否 | 位置 |
| 10 | mode | varchar | 32 | 是 | 否 | 跳转方式 |
| 11 | add | tinyint | 是 | 否 | 是否可增加 | |
| 12 | del | tinyint | 是 | 否 | 是否可删除 | |
| 13 | set | tinyint | 是 | 否 | 是否可修改 | |
| 14 | get | tinyint | 是 | 否 | 是否可查看 | |
| 15 | field_add | text | 65535 | 否 | 否 | 添加字段 |
| 16 | field_set | text | 65535 | 否 | 否 | 修改字段 |
| 17 | field_get | text | 65535 | 否 | 否 | 查询字段 |
| 18 | table_nav_name | varchar | 500 | 否 | 否 | 跨表导航名称 |
| 19 | table_nav | varchar | 500 | 否 | 否 | 跨表导航 |
| 20 | option | text | 65535 | 否 | 否 | 配置 |
| 21 | create_time | timestamp | 是 | 否 | 创建时间 | |
| 22 | update_time | timestamp | 是 | 否 | 更新时间 |
表 4-6-book_information(图书信息)
| 编号 | 字段名 | 类型 | 长度 | 是否非空 | 是否主键 | 注释 |
| 1 | book_information_id | int | 是 | 是 | 图书信息ID | |
| 2 | book_number | varchar | 64 | 否 | 否 | 图书编号 |
| 3 | book_name | varchar | 64 | 否 | 否 | 图书名称 |
| 4 | book_type | varchar | 64 | 否 | 否 | 图书类型 |
| 5 | bookshelf_classification | varchar | 64 | 否 | 否 | 书架分类 |
| 6 | bookshelf_number | varchar | 64 | 否 | 否 | 书架号码 |
| 7 | book_author | varchar | 64 | 否 | 否 | 图书作者 |
| 8 | publishers_name | varchar | 64 | 否 | 否 | 出版社名 |
| 9 | book_inventory | double | 否 | 否 | 图书库存 | |
| 10 | book_cover | varchar | 255 | 否 | 否 | 图书封面 |
| 11 | book_introduction | text | 65535 | 否 | 否 | 图书简介 |
| 12 | hits | int | 是 | 否 | 点击数 | |
| 13 | praise_len | int | 是 | 否 | 点赞数 | |
| 14 | collect_len | int | 是 | 否 | 收藏数 | |
| 15 | comment_len | int | 是 | 否 | 评论数 | |
| 16 | borrowing_information_limit_times | int | 是 | 否 | 借阅限制次数 | |
| 17 | create_time | datetime | 是 | 否 | 创建时间 | |
| 18 | update_time | timestamp | 是 | 否 | 更新时间 |
表 4-7-borrowing_information(借书信息)
| 编号 | 字段名 | 类型 | 长度 | 是否非空 | 是否主键 | 注释 |
| 1 | borrowing_information_id | int | 是 | 是 | 借书信息ID | |
| 2 | book_number | varchar | 64 | 否 | 否 | 图书编号 |
| 3 | book_name | varchar | 64 | 否 | 否 | 图书名称 |
| 4 | book_type | varchar | 64 | 否 | 否 | 图书类型 |
| 5 | bookshelf_classification | varchar | 64 | 否 | 否 | 书架分类 |
| 6 | bookshelf_number | varchar | 64 | 否 | 否 | 书架号码 |
| 7 | book_author | varchar | 64 | 否 | 否 | 图书作者 |
| 8 | publishers_name | varchar | 64 | 否 | 否 | 出版社名 |
| 9 | book_inventory | double | 否 | 否 | 图书库存 | |
| 10 | ordinary_user | int | 否 | 否 | 普通用户 | |
| 11 | user_name | varchar | 64 | 否 | 否 | 用户姓名 |
| 12 | user_phone | varchar | 64 | 否 | 否 | 用户电话 |
| 13 | borrowing_time | date | 否 | 否 | 借阅时间 | |
| 14 | number_of_borrowed | double | 否 | 否 | 借阅数量 | |
| 15 | return_book_information_limit_times | int | 是 | 否 | 还书限制次数 | |
| 16 | create_time | datetime | 是 | 否 | 创建时间 | |
| 17 | update_time | timestamp | 是 | 否 | 更新时间 | |
| 18 | source_table | varchar | 255 | 否 | 否 | 来源表 |
| 19 | source_id | int | 否 | 否 | 来源ID | |
| 20 | source_user_id | int | 否 | 否 | 来源用户 |
表 4-8-cancel_seat(取消座位)
| 编号 | 字段名 | 类型 | 长度 | 是否非空 | 是否主键 | 注释 |
| 1 | cancel_seat_id | int | 是 | 是 | 取消座位ID | |
| 2 | seat_number | varchar | 64 | 否 | 否 | 座位编号 |
| 3 | seat_name | varchar | 64 | 否 | 否 | 座位名称 |
| 4 | type_of_seat | varchar | 64 | 否 | 否 | 座位类型 |
| 5 | seat_position | varchar | 64 | 否 | 否 | 座位位置 |
| 6 | ordinary_user | int | 否 | 否 | 普通用户 | |
| 7 | user_name | varchar | 64 | 否 | 否 | 用户姓名 |
| 8 | user_phone | varchar | 64 | 否 | 否 | 用户电话 |
| 9 | appointment_time | datetime | 否 | 否 | 预约时间 | |
| 10 | appointment_period | varchar | 64 | 否 | 否 | 预约时段 |
| 11 | reason_for_cancellation | varchar | 64 | 否 | 否 | 取消理由 |
| 12 | create_time | datetime | 是 | 否 | 创建时间 | |
| 13 | update_time | timestamp | 是 | 否 | 更新时间 | |
| 14 | source_table | varchar | 255 | 否 | 否 | 来源表 |
| 15 | source_id | int | 否 | 否 | 来源ID | |
| 16 | source_user_id | int | 否 | 否 | 来源用户 |
表 4-9-code_token(验证码)
| 编号 | 字段名 | 类型 | 长度 | 是否非空 | 是否主键 | 注释 |
| 1 | code_token_id | int | 是 | 是 | 验证码ID | |
| 2 | token | varchar | 255 | 否 | 否 | 令牌 |
| 3 | code | varchar | 255 | 否 | 否 | 验证码 |
| 4 | expire_time | timestamp | 是 | 否 | 失效时间 | |
| 5 | create_time | timestamp | 是 | 否 | 创建时间 | |
| 6 | update_time | timestamp | 是 | 否 | 更新时间 |
表 4-10-collect(收藏)
| 编号 | 字段名 | 类型 | 长度 | 是否非空 | 是否主键 | 注释 |
| 1 | collect_id | int | 是 | 是 | 收藏ID | |
| 2 | user_id | int | 是 | 是 | 收藏人ID | |
| 3 | source_table | varchar | 255 | 否 | 否 | 来源表 |
| 4 | source_field | varchar | 255 | 否 | 否 | 来源字段 |
| 5 | source_id | int | 是 | 否 | 来源ID | |
| 6 | title | varchar | 255 | 否 | 否 | 标题 |
| 7 | img | varchar | 255 | 否 | 否 | 封面 |
| 8 | create_time | timestamp | 是 | 否 | 创建时间 | |
| 9 | update_time | timestamp | 是 | 否 | 更新时间 |
表 4-11-comment(评论)
| 编号 | 字段名 | 类型 | 长度 | 是否非空 | 是否主键 | 注释 |
| 1 | comment_id | int | 是 | 是 | 评论ID | |
| 2 | user_id | int | 是 | 是 | 评论人ID | |
| 3 | reply_to_id | int | 是 | 否 | 回复评论ID | |
| 4 | content | longtext | 4294967295 | 否 | 否 | 内容 |
| 5 | nickname | varchar | 255 | 否 | 否 | 昵称 |
| 6 | avatar | varchar | 255 | 否 | 否 | 头像地址 |
| 7 | create_time | timestamp | 是 | 否 | 创建时间 | |
| 8 | update_time | timestamp | 是 | 否 | 更新时间 | |
| 9 | source_table | varchar | 255 | 否 | 否 | 来源表 |
| 10 | source_field | varchar | 255 | 否 | 否 | 来源字段 |
| 11 | source_id | int | 是 | 否 | 来源ID |
表 4-12-hits(用户点击)
| 编号 | 字段名 | 类型 | 长度 | 是否非空 | 是否主键 | 注释 |
| 1 | hits_id | int | 是 | 是 | 点赞ID | |
| 2 | user_id | int | 是 | 否 | 点赞人 | |
| 3 | create_time | timestamp | 是 | 否 | 创建时间 | |
| 4 | update_time | timestamp | 是 | 否 | 更新时间 | |
| 5 | source_table | varchar | 255 | 否 | 否 | 来源表 |
| 6 | source_field | varchar | 255 | 否 | 否 | 来源字段 |
| 7 | source_id | int | 是 | 否 | 来源ID |
表 4-13-message(留言板)
| 编号 | 字段名 | 类型 | 长度 | 是否非空 | 是否主键 | 注释 |
| 1 | message_id | int | 是 | 是 | 留言板ID | |
| 2 | user_id | int | 是 | 否 | 用户ID | |
| 3 | title | varchar | 64 | 否 | 否 | 标题 |
| 4 | content | longtext | 4294967295 | 是 | 否 | 内容 |
| 5 | nickname | varchar | 32 | 是 | 否 | 昵称 |
| 6 | avatar | varchar | 255 | 否 | 否 | 头像 |
| 7 | | varchar | 125 | 否 | 否 | 留言者邮箱 |
| 8 | phone | varchar | 11 | 否 | 否 | 留言者手机号码 |
| 9 | create_time | timestamp | 是 | 否 | 创建时间 | |
| 10 | update_time | timestamp | 是 | 否 | 更新时间 | |
| 11 | reply | longtext | 4294967295 | 否 | 否 | 回复 |
| 12 | reply_state | tinyint | 否 | 否 | 回复状态 |
表 4-14-notice(公告)
| 编号 | 字段名 | 类型 | 长度 | 是否非空 | 是否主键 | 注释 |
| 1 | notice_id | mediumint | 是 | 是 | 公告ID | |
| 2 | title | varchar | 125 | 是 | 否 | 标题 |
| 3 | content | longtext | 4294967295 | 否 | 否 | 正文 |
| 4 | create_time | timestamp | 是 | 否 | 创建时间 | |
| 5 | update_time | timestamp | 是 | 否 | 更新时间 |
表 4-15-ordinary_user(普通用户)
| 编号 | 字段名 | 类型 | 长度 | 是否非空 | 是否主键 | 注释 |
| 1 | ordinary_user_id | int | 是 | 是 | 普通用户ID | |
| 2 | user_name | varchar | 64 | 否 | 否 | 用户姓名 |
| 3 | user_gender | varchar | 64 | 否 | 否 | 用户性别 |
| 4 | user_phone | varchar | 64 | 否 | 否 | 用户电话 |
| 5 | user_reputation | double | 否 | 否 | 用户信誉 | |
| 6 | examine_state | varchar | 16 | 是 | 否 | 审核状态 |
| 7 | user_id | int | 是 | 否 | 用户ID | |
| 8 | create_time | datetime | 是 | 否 | 创建时间 | |
| 9 | update_time | timestamp | 是 | 否 | 更新时间 |
表 4-16-praise(点赞)
| 编号 | 字段名 | 类型 | 长度 | 是否非空 | 是否主键 | 注释 |
| 1 | praise_id | int | 是 | 是 | 点赞ID | |
| 2 | user_id | int | 是 | 是 | 点赞人 | |
| 3 | create_time | timestamp | 是 | 否 | 创建时间 | |
| 4 | update_time | timestamp | 是 | 否 | 更新时间 | |
| 5 | source_table | varchar | 255 | 否 | 否 | 来源表 |
| 6 | source_field | varchar | 255 | 否 | 否 | 来源字段 |
| 7 | source_id | int | 是 | 否 | 来源ID | |
| 8 | status | tinyint | 是 | 否 | 点赞状态:1为点赞,0已取消 |
表 4-17-reservation_information(预约信息)
| 编号 | 字段名 | 类型 | 长度 | 是否非空 | 是否主键 | 注释 |
| 1 | reservation_information_id | int | 是 | 是 | 预约信息ID | |
| 2 | study_room_no | varchar | 64 | 否 | 否 | 自习室编号 |
| 3 | name_of_study_room | varchar | 64 | 否 | 否 | 自习室名称 |
| 4 | type_of_study_room | varchar | 64 | 否 | 否 | 自习室类型 |
| 5 | location_of_study_room | varchar | 64 | 否 | 否 | 自习室位置 |
| 6 | ordinary_user | int | 否 | 否 | 普通用户 | |
| 7 | user_name | varchar | 64 | 否 | 否 | 用户姓名 |
| 8 | user_phone | varchar | 64 | 否 | 否 | 用户电话 |
| 9 | number_of_reservations | double | 否 | 否 | 预约人数 | |
| 10 | examine_state | varchar | 16 | 是 | 否 | 审核状态 |
| 11 | examine_reply | varchar | 255 | 否 | 否 | 审核回复 |
| 12 | create_time | datetime | 是 | 否 | 创建时间 | |
| 13 | update_time | timestamp | 是 | 否 | 更新时间 | |
| 14 | source_table | varchar | 255 | 否 | 否 | 来源表 |
| 15 | source_id | int | 否 | 否 | 来源ID | |
| 16 | source_user_id | int | 否 | 否 | 来源用户 |
表 4-18-reserved_seats(预约座位)
| 编号 | 字段名 | 类型 | 长度 | 是否非空 | 是否主键 | 注释 |
| 1 | reserved_seats_id | int | 是 | 是 | 预约座位ID | |
| 2 | seat_number | varchar | 64 | 否 | 否 | 座位编号 |
| 3 | seat_name | varchar | 64 | 否 | 否 | 座位名称 |
| 4 | type_of_seat | varchar | 64 | 否 | 否 | 座位类型 |
| 5 | seat_position | varchar | 64 | 否 | 否 | 座位位置 |
| 6 | ordinary_user | int | 否 | 否 | 普通用户 | |
| 7 | user_name | varchar | 64 | 否 | 否 | 用户姓名 |
| 8 | user_phone | varchar | 64 | 否 | 否 | 用户电话 |
| 9 | appointment_time | date | 否 | 否 | 预约时间 | |
| 10 | appointment_period | varchar | 64 | 否 | 否 | 预约时段 |
| 11 | cancel_seat_limit_times | int | 是 | 否 | 取消限制次数 | |
| 12 | seat_sign_in_limit_times | int | 是 | 否 | 入座限制次数 | |
| 13 | create_time | datetime | 是 | 否 | 创建时间 | |
| 14 | update_time | timestamp | 是 | 否 | 更新时间 | |
| 15 | source_table | varchar | 255 | 否 | 否 | 来源表 |
| 16 | source_id | int | 否 | 否 | 来源ID | |
| 17 | source_user_id | int | 否 | 否 | 来源用户 |
表 4-19-return_book_information(还书信息)
| 编号 | 字段名 | 类型 | 长度 | 是否非空 | 是否主键 | 注释 |
| 1 | return_book_information_id | int | 是 | 是 | 还书信息ID | |
| 2 | book_number | varchar | 64 | 否 | 否 | 图书编号 |
| 3 | book_name | varchar | 64 | 否 | 否 | 图书名称 |
| 4 | book_type | varchar | 64 | 否 | 否 | 图书类型 |
| 5 | bookshelf_classification | varchar | 64 | 否 | 否 | 书架分类 |
| 6 | bookshelf_number | varchar | 64 | 否 | 否 | 书架号码 |
| 7 | book_author | varchar | 64 | 否 | 否 | 图书作者 |
| 8 | publishers_name | varchar | 64 | 否 | 否 | 出版社名 |
| 9 | book_inventory | double | 否 | 否 | 图书库存 | |
| 10 | ordinary_user | int | 否 | 否 | 普通用户 | |
| 11 | user_name | varchar | 64 | 否 | 否 | 用户姓名 |
| 12 | user_phone | varchar | 64 | 否 | 否 | 用户电话 |
| 13 | borrowing_time | date | 否 | 否 | 借阅时间 | |
| 14 | number_of_borrowed | double | 否 | 否 | 借阅数量 | |
| 15 | remarks_on_returning_books | text | 65535 | 否 | 否 | 还书备注 |
| 16 | create_time | datetime | 是 | 否 | 创建时间 | |
| 17 | update_time | timestamp | 是 | 否 | 更新时间 | |
| 18 | source_table | varchar | 255 | 否 | 否 | 来源表 |
| 19 | source_id | int | 否 | 否 | 来源ID | |
| 20 | source_user_id | int | 否 | 否 | 来源用户 |
表 4-20-seat_information(座位信息)
| 编号 | 字段名 | 类型 | 长度 | 是否非空 | 是否主键 | 注释 |
| 1 | seat_information_id | int | 是 | 是 | 座位信息ID | |
| 2 | seat_number | varchar | 64 | 否 | 否 | 座位编号 |
| 3 | seat_name | varchar | 64 | 否 | 否 | 座位名称 |
| 4 | type_of_seat | varchar | 64 | 否 | 否 | 座位类型 |
| 5 | seat_position | varchar | 64 | 否 | 否 | 座位位置 |
| 6 | pictures_of_seats | varchar | 255 | 否 | 否 | 座位图片 |
| 7 | seat_profile | varchar | 64 | 否 | 否 | 座位简介 |
| 8 | praise_len | int | 是 | 否 | 点赞数 | |
| 9 | collect_len | int | 是 | 否 | 收藏数 | |
| 10 | comment_len | int | 是 | 否 | 评论数 | |
| 11 | reserved_seats_limit_times | int | 是 | 否 | 预约限制次数 | |
| 12 | create_time | datetime | 是 | 否 | 创建时间 | |
| 13 | update_time | timestamp | 是 | 否 | 更新时间 |
表 4-21-seat_sign_in(入座签到)
| 编号 | 字段名 | 类型 | 长度 | 是否非空 | 是否主键 | 注释 |
| 1 | seat_sign_in_id | int | 是 | 是 | 入座签到ID | |
| 2 | seat_number | varchar | 64 | 否 | 否 | 座位编号 |
| 3 | seat_name | varchar | 64 | 否 | 否 | 座位名称 |
| 4 | type_of_seat | varchar | 64 | 否 | 否 | 座位类型 |
| 5 | seat_position | varchar | 64 | 否 | 否 | 座位位置 |
| 6 | ordinary_user | int | 否 | 否 | 普通用户 | |
| 7 | user_name | varchar | 64 | 否 | 否 | 用户姓名 |
| 8 | user_phone | varchar | 64 | 否 | 否 | 用户电话 |
| 9 | appointment_time | datetime | 否 | 否 | 预约时间 | |
| 10 | appointment_period | varchar | 64 | 否 | 否 | 预约时段 |
| 11 | check_in_time | datetime | 否 | 否 | 签到时间 | |
| 12 | location_address | varchar | 64 | 否 | 否 | 当前位置 |
| 13 | location_lng | varchar | 64 | 否 | 否 | 当前位置经度 |
| 14 | location_lat | varchar | 64 | 否 | 否 | 当前位置纬度 |
| 15 | create_time | datetime | 是 | 否 | 创建时间 | |
| 16 | update_time | timestamp | 是 | 否 | 更新时间 | |
| 17 | source_table | varchar | 255 | 否 | 否 | 来源表 |
| 18 | source_id | int | 否 | 否 | 来源ID | |
| 19 | source_user_id | int | 否 | 否 | 来源用户 |
表 4-22-slides(轮播图)
| 编号 | 字段名 | 类型 | 长度 | 是否非空 | 是否主键 | 注释 |
| 1 | slides_id | int | 是 | 是 | 轮播图ID | |
| 2 | title | varchar | 64 | 否 | 否 | 标题 |
| 3 | content | varchar | 255 | 否 | 否 | 内容 |
| 4 | url | varchar | 255 | 否 | 否 | 链接 |
| 5 | img | varchar | 255 | 否 | 否 | 轮播图 |
| 6 | hits | int | 是 | 否 | 点击量 | |
| 7 | create_time | timestamp | 是 | 否 | 创建时间 | |
| 8 | update_time | timestamp | 是 | 否 | 更新时间 |
表 4-23-study_room_information(自习室信息)
| 编号 | 字段名 | 类型 | 长度 | 是否非空 | 是否主键 | 注释 |
| 1 | study_room_information_id | int | 是 | 是 | 自习室信息ID | |
| 2 | study_room_no | varchar | 64 | 否 | 否 | 自习室编号 |
| 3 | name_of_study_room | varchar | 64 | 否 | 否 | 自习室名称 |
| 4 | type_of_study_room | varchar | 64 | 否 | 否 | 自习室类型 |
| 5 | location_of_study_room | varchar | 64 | 否 | 否 | 自习室位置 |
| 6 | study_room_pictures | varchar | 255 | 否 | 否 | 自习室图片 |
| 7 | introduction_to_study_room | text | 65535 | 否 | 否 | 自习室简介 |
| 8 | praise_len | int | 是 | 否 | 点赞数 | |
| 9 | collect_len | int | 是 | 否 | 收藏数 | |
| 10 | comment_len | int | 是 | 否 | 评论数 | |
| 11 | reservation_information_limit_times | int | 是 | 否 | 预约限制次数 | |
| 12 | create_time | datetime | 是 | 否 | 创建时间 | |
| 13 | update_time | timestamp | 是 | 否 | 更新时间 |
表 4-24-upload(文件上传)
| 编号 | 字段名 | 类型 | 长度 | 是否非空 | 是否主键 | 注释 |
| 1 | upload_id | int | 是 | 是 | 上传ID | |
| 2 | name | varchar | 64 | 否 | 否 | 文件名 |
| 3 | path | varchar | 255 | 否 | 否 | 访问路径 |
| 4 | file | varchar | 255 | 否 | 否 | 文件路径 |
| 5 | display | varchar | 255 | 否 | 否 | 显示顺序 |
| 6 | father_id | int | 否 | 否 | 父级ID | |
| 7 | dir | varchar | 255 | 否 | 否 | 文件夹 |
| 8 | type | varchar | 32 | 否 | 否 | 文件类型 |
表 4-25-user(用户账户)
| 编号 | 字段名 | 类型 | 长度 | 是否非空 | 是否主键 | 注释 |
| 1 | user_id | int | 是 | 是 | 用户ID | |
| 2 | state | smallint | 是 | 否 | 账户状态:(1可用|2异常|3已冻结|4已注销) | |
| 3 | user_group | varchar | 32 | 否 | 否 | 所在用户组 |
| 4 | login_time | timestamp | 是 | 否 | 上次登录时间 | |
| 5 | phone | varchar | 11 | 否 | 否 | 手机号码 |
| 6 | phone_state | smallint | 是 | 否 | 手机认证:(0未认证|1审核中|2已认证) | |
| 7 | username | varchar | 16 | 是 | 否 | 用户名 |
| 8 | nickname | varchar | 16 | 否 | 否 | 昵称 |
| 9 | password | varchar | 64 | 是 | 否 | 密码 |
| 10 | | varchar | 64 | 否 | 否 | 邮箱 |
| 11 | email_state | smallint | 是 | 否 | 邮箱认证:(0未认证|1审核中|2已认证) | |
| 12 | avatar | varchar | 255 | 否 | 否 | 头像地址 |
| 13 | open_id | varchar | 255 | 否 | 否 | 针对获取用户信息字段 |
| 14 | create_time | timestamp | 是 | 否 | 创建时间 |
表 4-26-user_group(用户组)
| 编号 | 字段名 | 类型 | 长度 | 是否非空 | 是否主键 | 注释 |
| 1 | group_id | mediumint | 是 | 是 | 用户组ID | |
| 2 | display | smallint | 是 | 否 | 显示顺序 | |
| 3 | name | varchar | 16 | 是 | 否 | 名称 |
| 4 | description | varchar | 255 | 否 | 否 | 描述 |
| 5 | source_table | varchar | 255 | 否 | 否 | 来源表 |
| 6 | source_field | varchar | 255 | 否 | 否 | 来源字段 |
| 7 | source_id | int | 是 | 否 | 来源ID | |
| 8 | register | smallint | 否 | 否 | 注册位置 | |
| 9 | create_time | timestamp | 是 | 否 | 创建时间 | |
| 10 | update_time | timestamp | 是 | 否 | 更新时间 |
第5章系统实现
5.1 系统实现概述
本图书馆座位预约平台基于Spring Boot框架开发,提供高效的座位管理服务。系统分为前端用户界面和后台管理平台。普通用户注册登录后可查看座位信息、预约自习座位、进行入座签到及管理个人信息。后台管理包括用户管理、座位信息管理、预约记录管理及自习室信息管理等功能,支持管理员高效维护资源。系统采用数据加密和权限控制确保安全,并能在高并发情况下保持良好的响应速度和稳定性。设计简洁易用,提升了图书馆管理效率和用户体验,具有较强的实用性和推广价值。
本设计的前端系统每个页面都具备必要的交互设计,较好地呈现了图书馆座位预约平台的基础功能。组件的构建上思路清晰,易于理解,扁平风格突出简洁,配色清新。游客注册成为用户即可登录系统前台实现各项操作。
前台登录界面布局如下图:
图5-1 前台登录UI界面
登录关键代码如下:
| /** * 登录 * @param data * @param httpServletRequest * @return */ @PostMapping("login") public Map<String, Object> login(@RequestBody Map<String, String> data, HttpServletRequest httpServletRequest) { log.info("[执行登录接口]"); String username = data.get("username"); String email = data.get("email"); String phone = data.get("phone"); String password = data.get("password"); List resultList = null; Map<String, String> map = new HashMap<>(); if(username != null && "".equals(username) == false){ map.put("username", username); resultList = service.selectBaseList(service.select(map, new HashMap<>())); } else if(email != null && "".equals(email) == false){ map.put("email", email); resultList = service.selectBaseList(service.select(map, new HashMap<>())); } else if(phone != null && "".equals(phone) == false){ map.put("phone", phone); resultList = service.selectBaseList(service.select(map, new HashMap<>())); }else{ return error(30000, "账号或密码不能为空"); } if (resultList == null || password == null) { return error(30000, "账号或密码不能为空"); } |
前台注册界面布局如下图:
图5-2 前台注册UI界面
注册关键代码如下:
| /** * 注册 * @param user * @return */ @PostMapping("register") public Map<String, Object> signUp(@RequestBody User user) { // 查询用户 Map<String, String> query = new HashMap<>(); Map<String,Object> map = JSON.parseObject(JSON.toJSONString(user)); query.put("username",user.getUsername()); List list = service.selectBaseList(service.select(query, new HashMap<>())); if (list.size()>0){ return error(30000, "用户已存在"); } map.put("password",service.encryption(String.valueOf(map.get("password")))); service.insert(map); return success(1); } |
5.2 普通用户功能模块的实现
5.2.1 新闻资讯模块
用户可以在此模块浏览图书馆或学校发布的新闻动态、学习资源推荐等内容,增强信息传播的及时性与多样性。界面布局如下图:
图5-3 新闻资讯UI界面
搜索信息关键代码如下:
| @RequestMapping("/get_obj") public Map<String, Object> obj(HttpServletRequest request) { List resultList = service.selectBaseList(service.select(service.readQuery(request), service.readConfig(request))); if (resultList.size() > 0) { JSONObject jsonObject = new JSONObject(); jsonObject.put("obj",resultList.get(0)); return success(jsonObject); } else { return success(null); } } |
5.2.2 座位信息模块
该模块展示图书馆各区域座位的分布情况、空闲状态及使用规则,用户可查看座位详情,为后续预约操作提供参考依据。界面布局如下图:
图5-4 座位信息列表UI界面
图5-5 座位信息详情UI界面
5.2.3自习室信息模块
自习室信息模块展示不同自习室的开放时间、容纳人数、设施配置等详细信息,帮助用户根据自身需求选择合适的自习环境。界面布局如下图:
图5-6 自习室信息列表UI界面
图5-7 自习室信息详情UI界面
5.2.4图书信息模块
用户可通过该功能查询图书馆馆藏图书的基本信息,如书名、作者、分类、借阅状态等,支持图书检索与信息浏览,辅助用户进行借阅决策。界面布局如下图:
图5-8 图书信息列表UI界面
图5-9图书信息详情UI界面
5.2.5个人中心模块
个人中心为用户提供了一个集中管理学习和借阅活动的空间,包括个人首页、预约与取消座位、入座签到、查看预约信息、借书与还书记录、收藏喜爱的图书或座位以及评论管理等功能。用户可以方便地查看和管理自己的所有活动,确保座位使用的高效性和图书借阅的便捷性,实现一站式自助服务,提升使用体验和资源利用效率。界面布局如下图:
图5-10 个人中心:预约座位UI界面
图5-11 个人中心:借书信息UI界面
5.3 管理员功能模块的实现
5.3.1 系统用户模块
该模块用于管理所有注册用户的信息,包括查看、编辑、删除用户账户以及设置用户状态(如禁用或启用),保障系统的安全与规范运行。界面图如下:
图5-12系统用户UI界面
5.3.2 预约时段管理模块
管理员可以设置和调整图书馆每日开放的预约时间段,控制预约规则,确保座位预约机制灵活、合理,满足不同阶段的管理需求。界面图如下。
图5-13预约时段列表UI界面
图5-14预约时段添加UI界面
5.3.3 座位信息管理模块
此功能允许管理员对图书馆内的座位信息进行增删改查操作,包括座位编号、所属自习室、是否可用等,保证前台展示数据的准确性。界面图如下。
图5-15 座位信息列表UI界面
图5-16 座位信息添加UI界面
5.3.4自习室信息管理管理
管理员可以添加、编辑或删除自习室信息,包括名称、位置、容纳人数、开放时间等,确保自习室资源的科学管理和合理配置。界面图如下。
图5-17 自习室信息列表UI界面
图5-18自习室信息添加UI界面
5.3.5图书信息管理管理
对图书馆馆藏图书信息进行维护,包括图书名称、作者、分类、库存数量等,确保前台显示信息准确无误。界面图如下。
图5-15 图书信息添加UI界面
图5-15 图书信息列表UI界面
5.3.6系统管理模块
管理员可在系统管理中上传、更换或删除首页轮播图,用于宣传重要通知、活动或服务信息,提升平台视觉效果和引导能力。界面图如下。
图5-16 系统管理UI界面
5.3.7资源管理模块
资源管理:管理员可发布和管理图书馆或学校相关的新闻资讯,并对资讯进行分类管理,丰富平台内容,提升用户粘性和信息传播效率。界面图如下。
图5-17 资源管理UI界面
5.3.8通知公告管理模块
管理员可以发布、编辑、删除图书馆相关通知公告,如开闭馆安排、系统升级提示等,确保用户及时获取重要信息。界面图如下。
图5-18 通知公告管理UI界面
第6章系统测试
6.1 测试目的
在对该系统进行完详细设计和编码之后,就要对图书馆座位预约平台的程序进行测试,检测程序是否运行无误,反复进行测试和修改,使之最后成为完整的软件,满足用户的需求,实现预期的功能。系统测试的目的在于确保软件正常运作,并实现其应有的功能,促进行中出现的错误和逻辑问题。系统测试不但可以找见程序运行中的系统错误,还可以找见程序运行的需要改进的地方,并去协助改良程序运行使其获得最高幅度的完备。世界一流的安装测试员可以增加软件品质,将软件系统错误概率降至最少。
6.2 功能测试
系统测试包括:用户登录功能测试、预约信息查看功能测试、图书信息添加、密码修改功能测试,如表6-1、6-2、6-3、6-4所示:
用户登录功能测试:
表6-1 用户登录功能测试表
| 用例名称 | 用户登录系统 |
| 目的 | 测试用户通过正确的用户名和密码可否登录功能 |
| 前提 | 未登录的情况下 |
| 测试流程 | 1) 进入登录页面 2) 输入正确的用户名和密码 |
| 预期结果 | 用户名和密码正确的时候,跳转到登录成功界面,反之则显示错误信息,提示重新输入 |
| 实际结果 | 实际结果与预期结果一致 |
预约信息查看功能测试:
表6-2预约信息查看功能测试表
| 用例名称 | 预约信息查看 |
| 目的 | 测试预约信息查看功能 |
| 前提 | 用户登录 |
| 测试流程 | 点击预约信息管理 |
| 预期结果 | 可以查看到所有预约信息 |
| 实际结果 | 实际结果与预期结果一致 |
管理员添加图书信息界面测试:
表6-3 管理员添加图书信息界面测试表
| 用例名称 | 图书信息添加测试用例 | ||
| 目的 | 测试图书信息添加功能 | ||
| 前提 | 管理员用户正常登录情况下 | ||
| 测试流程 | 1)管理员点击图书信息管理,然后点击“图书信息添加”后并填写信息。 2)点击进行提交。 | ||
| 预期结果 | 提交以后,页面首页会显示新的图书信息 | ||
| 实际结果 | 实际结果与预期结果一致 | ||
| 实际结果 | 实际结果与预期结果一致 | ||
密码修改搜索功能测试:
表6-4 密码修改功能测试表
| 用例名称 | 密码修改测试用例 |
| 目的 | 测试管理员密码修改功能 |
| 前提 | 管理员用户正常登录情况下 |
| 测试流程 | 1)管理员密码修改并完成填写。 2)点击进行提交。 |
| 预期结果 | 使用新的密码可以登录 |
| 实际结果 | 实际结果与预期结果一致 |
6.3 性能测试
- 兼容性测试
表6-5 兼容性测试用例
| 用例编号 | 测试类型 | 测试目标 | 操作过程 | 预期结果 |
| 兼容性_01 | 设备兼容性 | 测试系统在不同设备上的表现 | 在多种设备上访问系统并记录表现 | 系统在各种设备上都能正常加载和显示页面 |
| 兼容性_02 | 浏览器兼容性 | 测试系统在不同浏览器上的表现 | 在多种浏览器中访问系统并记录表现 | 系统在各种主流浏览器上都能正常加载和显示页面 |
| 兼容性_03 | 分辨率兼容性 | 测试系统在不同分辨率下的显示效果 | 在不同分辨率的设备上访问系统并记录表现 | 系统在各种分辨率下都能适应并正常显示内容 |
| 兼容性_04 | 操作系统兼容性 | 测试系统在不同操作系统上的运行情况 | 在不同操作系统上访问系统并记录表现 | 系统能够在常用操作系统上正常运行和显示 |
- 性能测试
表6-6 性能测试用例
| 用例编号 | 测试类型 | 测试目标 | 操作过程 | 预期结果 |
| 性能_01 | 负载测试 | 测试系统在正常负载下的性能 | 逐步增加用户数来模拟不同的负载情况 | 系统能够稳定处理并响应不同数量的用户请求 |
| 性能_02 | 压力测试 | 测试系统在极端负载下的性能 | 以超过系统承受极限的用户数来测试系统 | 系统能够在高负载情况下仍然保持正常运行 |
| 性能_03 | 并发测试 | 测试系统能同时处理多少并发用户请求 | 同时发送多个并发用户请求来测试系统性能 | 系统能够有效地处理多个并发请求 |
| 性能_04 | 数据量测试 | 测试系统在大数据量下的性能 | 向系统添加大量数据并测试系统响应时间 | 系统能够在大数据量情况下保持较快的响应时间 |
6.4 测试结果
全部测试用例都已通过,且不存在漏洞,实现了本论文开始时所作要求和期望。本系统运行稳定,使用流畅,可以满足客户需求。试运行后进行系统评估,可以认为该系统达到预定的目标要求,可以满足用户的需求,也满足了系统开发前所作目标。系统在经过大量重复测试后运行十分稳定,安全实用,功能模块已经达到预定目标所需。在规定的时间内实现系统的大部分功能,且满足要求,节省开发成本,有助于提高科学管理水平,符合本人经济情况。
简而言之,经过严格的测试,可以发现该系统的功能和性能非常出色,它的精度、可靠性、稳健性都达到了极高的水平,而且它还支持快速、精细的点击操作,使用者的使用感受更加良好。此外,它还支持各种主流浏览器,满足不同的使用要求。
第7章总结与展望
随着信息技术的不断发展,图书馆作为高校重要的学习场所,其管理方式也急需向智能化、信息化方向转型。本文设计并实现了一个基于Web的图书馆座位预约平台,系统采用Java语言开发,后端使用SpringBoot框架提升开发效率和系统稳定性,前端采用Vue框架增强用户交互体验,数据库选用MySQL进行数据存储与管理,整体架构具备良好的扩展性和可维护性。
在功能方面,系统涵盖了普通用户和管理员两大角色模块,满足了用户预约座位、签到、查看信息等个性化需求,同时为管理员提供了全面的数据管理和监控功能,提升了图书馆座位资源的利用率和管理水平。通过权限控制、数据加密、并发处理等机制,保障了系统的安全性与稳定性,有效解决了传统管理模式下占座、空座等问题,提高了服务质量和用户体验。
展望未来,该系统仍具有较大的优化空间。一方面可以引入移动端适配技术,提供响应式布局或开发独立App,进一步提升用户的访问便捷性;另一方面,可结合大数据分析与人工智能算法,实现座位推荐、使用趋势预测等功能,提升系统的智能决策能力。此外,还可拓展与其他校园系统的对接,如教务系统、一卡通系统等,实现数据互通,推动图书馆智慧化建设迈向更高层次。总之,随着技术的不断进步和用户需求的持续升级,图书馆座位预约平台将在未来的教育信息化进程中发挥更加重要的作用。
参考文献
- 刘江涛,王亮亮,吴庆茹,等.基于B/S模式的铁路勘测设计案例信息化管理系统设计与实现[J].铁路计算机应用,2021,30(03):32-35.
- 张丹丹,李弘.基于B/S架构的办公管理系统设计与开发[J].铁路通信信号工程技术,2024,21(09):44-48+106.
- 王志亮,纪松波.基于SpringBoot的Web前端与数据库的接口设计[J].工业控制计算机,2023,36(03):51-53.
- 熊永平.基于SpringBoot框架应用开发技术的分析与研究[J].电脑知识与技术,2021,15(36):76-77.
- 赵媛.基于Vue的Web系统前端性能优化分析[J].电脑编程技巧与维护,2024,(09):44-46.
- 秦冬.浅析Vue框架在前端开发中的应用[J].信息与电脑(理论版),2024,36(13):61-63.
- 李艳杰.MySQL数据库下存储过程的综合运用研究[J].现代信息科技,2023,7(11):80-82+88.
- 刘广超.基于计算机软件开发Java编程语言的分析研究及技术思考[C]//广东省高等教育学会特殊教育专业委员会,广东教育学会特殊教育专业委员会.2024年广东省特殊教育专业学术会议论文集.大连理工大学城市学院学院;,2024:413-418.DOI:10.26914/c.cnkihy.2024.063892.
- 陈倩怡,何军.Vue+Springboot+MyBatis技术应用解析[J].电脑编程技巧与维护,2020,(01):14-15+28.
- 周晓玉,崔文超.基于Web技术的数据库应用系统设计[J].信息与电脑(理论版),2023,35(09):189-191.
- 马艳艳,吴晓光.计算机软件与数据库的设计策略分析[J].电子技术,2024,53(05):104-105.
- Liu P .Design and Implementation of Library Seating Management System[J].Journal of Computer and Communications,2024,12(08):292-306.
- 叶咏诗,普布旦增,刘欣婷,等.图书馆座位预约平台的设计与实现[J].信息与电脑(理论版),2023,35(10):137-140.
- 秦亚红,张晶,王飞.高校图书馆座位预约平台研究与应用[J].无线互联科技,2023,20(08):76-78+94.
- 彭建飞.高校图书馆自习阅览室座位预约系统使用分析——以武夷学院图书馆为例[J].内蒙古科技与经济,2021,(22):90-91+93.
- 金宏伟,李玲,方浩然,等.基于Lora的智慧座位管理系统[J].长江信息通信,2021,34(11):136-139.
- R. F A ,Mike M .A library seating census: Gathering seating occupancy data in an academic library to reveal furniture preferences and inform future planning[J].The Journal of Academic Librarianship,2021,47(5):
- Liu Y ,Ye H ,Sun H .Mobile phone library service: seat management system based on WeChat[J].Library Management,2021,42(6/7):421-435.
- 孙龙杰,俞凯君.基于M/M/1/m/m模式的智慧图书馆微信座位预约服务平台的研究[J].软件,2019,40(06):105-108.
- 赵建建.基于Android平台的高校图书馆座位预约系统的设计[J].中原工学院学报,2018,29(03):86-89.
- 薛欢雪,刘晓峰.基于微信公众平台的图书馆座位预约系统设计——以吉林大学鼎新图书馆为例[J].图书馆学刊,2017,39(11):115-119.DOI:10.14037/j.cnki.tsgxk.2017.11.026.
致 谢
在完成本论文的研究与写作过程中,我深切感受到了来自各方的帮助和支持。在此,我衷心地向所有给予我帮助的人表示最诚挚的感谢。
首先,我要特别感谢我的导师,不仅在学术上给予我无私的指导,而且在生活上给予我关怀和支持。是您严谨的学术态度和勤奋的工作精神将永远激励我不断前进。
其次,我要感谢所有教导过我的老师们,是你们精彩课堂和深入的指导为我的研究工作提供了宝贵的知识和灵感。
我还要感谢我的家人,他们的理解和支持是我完成学业的坚强后盾。在我遇到困难和挑战时,他们总是给予我鼓励和力量。
此外,我也要感谢我的朋友和同学们,你们的陪伴和帮助使我的研究生活更加丰富多彩。我们共同度过的时光将成为我一生中宝贵的回忆。
最后,我要感谢所有支持本项目,为本项目提供建设性意见的人员,没有他们的协助,本论文无法顺利完成。
再次感谢所有帮助和支持我的人,是你们的帮助使我的研究之路不再孤单
免费领取项目源码,请关注❥点赞收藏并私信博主,谢谢~

1530

被折叠的 条评论
为什么被折叠?



