摘要
随着信息技术的不断发展,基于微信小程序的图书馆座位预约系统应运而生。本论文通过对当前学校图书馆座位管理存在的问题进行深入分析,设计并开发了一款基于微信小程序的座位预约系统。该系统利用微信小程序广泛的用户基础和方便的操作界面,实现了用户通过手机快速预约图书馆座位,提高了图书馆座位利用率。系统采用了先进的数据库管理技术,实现了座位信息的准确存储和快速检索,保证了预约信息的实时性和稳定性。同时,系统还实现了座位实时热度展示功能,让用户可以清晰了解图书馆不同座位区域的繁忙程度,帮助用户更好地选择座位。实验结果表明,该系统具有良好的稳定性和实用性,能够有效优化图书馆座位管理流程,提高用户的使用体验。本研究为基于微信小程序的图书馆座位预约系统的发展和应用提供了理论支持和实践指导。
关键词:图书馆座位预约系统;微信小程序;SpringBoot框架
Abstract
With the continuous development of information technology, the library seat reservation system based on WeChat small program came into being. Through an in-depth analysis of the problems existing in the current school library seat management, this paper designs and develops a seat reservation system based on WeChat small program. The system uses the extensive user base and convenient operation interface of WeChat small program, realizes the user to quickly book library seats through mobile phones, and improves the utilization rate of library seats. The system adopts the advanced database management technology, realizes the accurate storage and fast retrieval of the seat information, and ensures the real-time performance and stability of the reservation information. At the same time, the system also realizes the real-time heat display function of seats, so that users can clearly understand the busy degree of different seat areas of the library, and help users to better choose seats. The experimental results show that the system has good stability and practicability, can effectively optimize the library seat management process and improve the user experience. This study provides theoretical support and practical guidance for the development and application of the library seat reservation system based on WeChat applet.
Keywords: Library seating reservation system; WeChat small program; SpringBoot framework
目录
1 绪论
随着信息技术的快速发展和普及,图书馆座位管理已成为高校图书馆管理的一个重要问题。传统的座位管理方式存在诸多不便和瓶颈,例如用户需要亲临图书馆才能获取座位信息,座位预约难度大、信息不及时等。而随着智能手机的普及和移动互联网的发展,基于微信小程序的座位预约系统应运而生,为图书馆座位管理带来了新的可能性。
目前,不少高校图书馆仍在使用传统的座位管理方式,用户需要亲临图书馆或通过网页系统预约座位,操作繁琐、不够便捷。这对于紧张的学习生活节奏下的学生来说,浪费了大量宝贵时间,且存在预约座位后未按时到达却无法释放座位的情况,导致座位利用率低下。因此,设计并开发一款基于微信小程序的座位预约系统成为解决这一问题的重要途径。
基于微信小程序的座位预约系统能够方便用户随时随地通过手机进行座位预约,实时了解图书馆座位的使用情况。系统的开发将充分利用微信小程序的便捷性和受众广泛性,提高用户的预约体验和图书馆座位的利用率。此外,该系统还可以帮助图书馆更好地监控座位的实际使用情况,优化座位布局和管理流程。因此,基于微信小程序的图书馆座位预约系统具有重要的实用和推广价值。
1.2 课题研究现状
目前国内外许多高校图书馆都开始使用基于微信小程序的座位预约系统,以提升用户体验和座位管理效率。下面将介绍一些国内外现状:
国内:
清华大学图书馆:清华大学图书馆推出了基于微信小程序的座位预约系统,用户可以通过小程序实现座位预约、查看座位情况和释放座位等功能,方便实用。
浙江大学图书馆:浙江大学图书馆也开发了类似的基于微信小程序的座位预约系统,为学生提供了更便捷的座位管理方式。
北大图书馆:北京大学图书馆也在积极探索基于微信小程序的座位预约系统,以提高座位利用率和管理效率。
国外:
美国大学图书馆:一些美国大学图书馆也开始采用基于微信小程序的座位预约系统,帮助学生更方便地管理图书馆座位。
英国大学图书馆:英国大学图书馆也逐渐引入类似系统,以提升学生的图书馆体验和管理效率。
总的来说,基于微信小程序的图书馆座位预约系统在国内外得到了广泛应用和推广,为用户和图书馆管理者带来了许多便利和好处。通过这种系统,用户可以更快速、便捷地预约座位,实时了解座位情况,提高了座位利用率和管理效率。未来,随着智能手机和移动互联网的普及,基于微信小程序的座位预约系统将在更多高校图书馆得到应用和推广。
1.3系统开发技术的特色
(1)系统采用前后端分离的开发模式,使得前端和后端可以独立开发和维护,提高了开发效率和系统的可维护性。
(2)系统采用微服务架构,将系统拆分成多个独立的服务,每个服务可以独立部署和扩展,提高了系统的灵活性和可扩展性。
(3)系统采用 Docker 容器化部署技术,使得系统可以快速部署和迁移,提高了系统的可靠性和可移植性。
(4)系统采用自动化测试技术,包括单元测试、接口测试和性能测试等,提高了系统的稳定性和可靠性。
(5)系统采用安全保障技术,包括用户认证、授权、数据加密等,保障了系统的安全性和用户的隐私。
这些技术特色使得基于微信小程序的图书馆座位预约系统具有高效、稳定、可靠、安全等优点,能够满足用户的需求和提高用户的体验。
2 基于微信小程序的图书馆座位预约系统分析
基于微信小程序的图书馆座位预约系统可在微信端实现登录注册、首页、新闻资讯、我的(基本信息、收藏、预约选座、签到记录、签退记录、信誉信息、图书订单、留言反馈)等操作,相对于图书馆座位预约方式,基于微信小程序的图书馆座位预约系统提高了效率和便利性。在后台可对系统用户、图书馆信息管理、预约选座管理、签到记录管理、签退记录管理、信誉信息管理、二手图书管理、图书类型管理、图书订单管理、留言反馈管理、系统管理、通知公告管理、资源管理等进行管理、有效了解图书馆座位预约情况,充分了解用户的需求,更有针对性的服务用户。
2.1可行性分析
2.1.1技术可行性分析
基于微信小程序的图书馆座位预约系统存储所使用的mysql数据库以及开发中所使用的IDEA、Tomcat这些开发工具的使用,能够给我们的编写工作带来许多的便利。系统使用springboot框架进行开发,使系统的可扩展性和维护性更佳,减少java配置代码,简化编程代码,目前springboot框架也是很多企业选择的框架之一。
2.1.2经济可行性分析
在开发基于微信小程序的图书馆座位预约系统中所使用的开发软件像IDEA开发工具、Tomcat8.0服务器、MySQL5.7数据库、Photoshop图片处理软件等,这些都是开源免费的,并且基于微信小程序的图书馆座位预约系统是自己设计并编码实现的,数据库是使用流行mysql进行数据的存储,开源的mysql等技术的使用,减少系统开发费用。
2.1.3操作可行性分析
在日常生活中,随着小程序的快速推广和使用,越来越多人掌握小程序的使用方法,基于微信小程序的图书馆座位预约系统在这种条件背景下是很容易被人们所接受和熟悉的,所以在操作上没任何问题。
2.2 系统流程分析
基于微信小程序的图书馆座位预约系统主要的目的之一就是实现用户线上预约座位,图2-1就是系统的数据流图。

图2-1线上预约座位操作展开图
2.2.2 业务流程
分析完系统的数据流,接下来我们来看系统的业务流程,图2-2就是业务流程图:

图2-2业务流程图
2.3功能需求分析
基于微信小程序的图书馆座位预约系统中的web后台管理端采用了IntelliJ IDEA 2019.3.4 开发工具,配合了java开发语言中springboot开发框架以及tomcat8.0服务器、jdk1.8,微信端采用了微信开发者工具稳定版1.05.2111300,页面使用wxss和wxml进行布局,微信端和web后台管理端采用json接口通信。
1.学生用户功能:
登录注册: 提供用户登录和注册功能,确保用户可以访问系统的个性化内容。
首页: 展示轮播图、图书馆信息、二手图书、新闻资讯等内容,吸引用户关注。
新闻资讯: 展示图书馆的新闻资讯内容,了解图书馆的日常故事。
我的:包含了有基本信息、收藏、预约选座、签到记录、签退记录、信誉信息、图书订单、留言反馈等子菜单。
2.管理员功能:
后台首页: 管理员登录后的管理主页,展示选座的情况图表和系统的重要信息以及功能入口。
系统用户: 管理系统用户的账号信息,包括学生用户和管理员的账号管理。
图书馆信息管理: 管理图书馆信息,如图书馆名称、开放时间、图书馆地址等。
预约选座管理: 管理预约选座的信息,包括审核、修改和取消等操作,确保数据的准确性和即时性。
签到记录管理: 管理签到信息记录、编辑和删除等操作。
签退记录管理: 管理签退信息记录,编辑和删除等操作。
信誉信息管理: 管理信誉信息,对信誉信息的编辑、添加、删除等操作。
二手图书管理: 管理二手图书的信息,对二手图书的添加、编辑和删除等操作。
图书类型管理:管理图书类型的信息,对图书类型的添加、编辑和删除等操作。
图书订单管理:管理图书订单的信息,对图书订单的审核、编辑和删除等操作。
留言反馈管理:管理留言反馈的信息,对留言反馈的回复、添加、编辑和删除等操作。
系统管理: 管理网站首页轮播图信息,包括添加、编辑和删除等操作。
通知公告管理: 管理通知公告信息,包括发布、编辑和删除等操作。
资源管理: 管理新闻资讯内容及分类,包括发布、编辑和删除等操作。
以上是基于微信小程序和Spring Boot的图书馆座位预约系统的功能需求分析,涵盖了学生用户和管理员两个角色的功能需求。系统设计与实现将提供用户便捷的预约选座服务和图书馆信息管理功能,以满足不同用户的需求。
2.4用例分析
基于微信小程序的图书馆座位预约系统的完整UML用例图分别是图2-3,图2-4。在参与者上包括学生和管理员。
学生角色的用例包括登录注册、首页、新闻资讯、我的(基本信息、收藏、预约选座、签到记录、签退记录、信誉信息、图书订单、留言反馈)。

图2-3 基于微信小程序的图书馆座位预约系统学生用户角色用例图
管理员角色的用例包括后台首页、系统用户、图书馆信息管理、预约选座管理、签到记录管理、签退记录管理、信誉信息管理、二手图书管理、图书类型管理、图书订单管理、留言反馈管理、系统管理、通知公告管理、资源管理。
图2-4 基于微信小程序的图书馆座位预约系统管理员角色用例图
3基于微信小程序的图书馆座位预约系统总体设计
在上一章节中分析了基于微信小程序的图书馆座位预约系统的功能性需求,并且根据需求分析了基于微信小程序的图书馆座位预约系统中的用例。那么接下来就要开始对基于微信小程序的图书馆座位预约系统架构、主要功能和数据库开始进行设计。
3.1系统功能模块设计
通过对基于微信小程序的图书馆座位预约系统的功能需求分析以及用例分析,得出了基于微信小程序的图书馆座位预约系统的功能模块图如图3-1所示。
3.3数据库设计
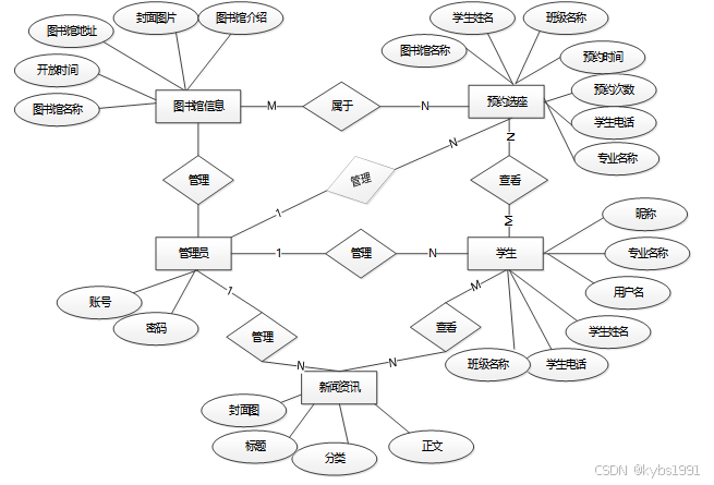
3.3.1 数据库E-R模型
下面是整个基于微信小程序的图书馆座位预约系统的数据库表的E-R实体关系图,如图3-2所示:
图3-2 基于微信小程序的图书馆座位预约系统E-R实体关系图
3.3.2 数据库表设计
通过上一小节中基于微信小程序的图书馆座位预约系统中总E-R关系图上得出一共需要创建很多个数据表。在此我主要罗列几个主要的数据库表结构设计。
| 编号 | 名称 | 数据类型 | 长度 | 小数位 | 允许空值 | 主键 | 默认值 | 说明 |
| 1 | token_id | int | 10 | 0 | N | Y | 临时访问牌ID | |
| 2 | token | varchar | 64 | 0 | Y | N | 临时访问牌 | |
| 3 | info | text | 65535 | 0 | Y | N | ||
| 4 | maxage | int | 10 | 0 | N | N | 2 | 最大寿命:默认2小时 |
| 5 | create_time | timestamp | 19 | 0 | N | N | CURRENT_TIMESTAMP | 创建时间: |
| 6 | update_time | timestamp | 19 | 0 | N | N | CURRENT_TIMESTAMP | 更新时间: |
| 7 | user_id | int | 10 | 0 | N | N | 0 | 用户编号: |
| 编号 | 名称 | 数据类型 | 长度 | 小数位 | 允许空值 | 主键 | 默认值 | 说明 |
| 1 | article_id | mediumint | 8 | 0 | N | Y | 文章id:[0,8388607] | |
| 2 | title | varchar | 125 | 0 | N | Y | 标题:[0,125]用于文章和html的title标签中 | |
| 3 | type | varchar | 64 | 0 | N | N | 0 | 文章分类:[0,1000]用来搜索指定类型的文章 |
| 4 | hits | int | 10 | 0 | N | N | 0 | 点击数:[0,1000000000]访问这篇文章的人次 |
| 5 | praise_len | int | 10 | 0 | N | N | 0 | 点赞数 |
| 6 | create_time | timestamp | 19 | 0 | N | N | CURRENT_TIMESTAMP | 创建时间: |
| 7 | update_time | timestamp | 19 | 0 | N | N | CURRENT_TIMESTAMP | 更新时间: |
| 8 | source | varchar | 255 | 0 | Y | N | 来源:[0,255]文章的出处 | |
| 9 | url | varchar | 255 | 0 | Y | N | 来源地址:[0,255]用于跳转到发布该文章的网站 | |
| 10 | tag | varchar | 255 | 0 | Y | N | 标签:[0,255]用于标注文章所属相关内容,多个标签用空格隔开 | |
| 11 | content | longtext | 2147483647 | 0 | Y | N | 正文:文章的主体内容 | |
| 12 | img | varchar | 255 | 0 | Y | N | 封面图 | |
| 13 | description | text | 65535 | 0 | Y | N | 文章描述 |
| 编号 | 名称 | 数据类型 | 长度 | 小数位 | 允许空值 | 主键 | 默认值 | 说明 |
| 1 | type_id | smallint | 5 | 0 | N | Y | 分类ID:[0,10000] | |
| 2 | display | smallint | 5 | 0 | N | N | 100 | 显示顺序:[0,1000]决定分类显示的先后顺序 |
| 3 | name | varchar | 16 | 0 | N | N | 分类名称:[2,16] | |
| 4 | father_id | smallint | 5 | 0 | N | N | 0 | 上级分类ID:[0,32767] |
| 5 | description | varchar | 255 | 0 | Y | N | 描述:[0,255]描述该分类的作用 | |
| 6 | icon | text | 65535 | 0 | Y | N | 分类图标: | |
| 7 | url | varchar | 255 | 0 | Y | N | 外链地址:[0,255]如果该分类是跳转到其他网站的情况下,就在该URL上设置 | |
| 8 | create_time | timestamp | 19 | 0 | N | N | CURRENT_TIMESTAMP | 创建时间: |
| 9 | update_time | timestamp | 19 | 0 | N | N | CURRENT_TIMESTAMP | 更新时间: |
| 编号 | 名称 | 数据类型 | 长度 | 小数位 | 允许空值 | 主键 | 默认值 | 说明 |
| 1 | attendance_record_id | int | 10 | 0 | N | Y | 签到记录ID | |
| 2 | library_name | varchar | 64 | 0 | Y | N | 图书馆名称 | |
| 3 | student_users | int | 10 | 0 | Y | N | 0 | 学生用户 |
| 4 | professional_name | varchar | 64 | 0 | Y | N | 专业名称 | |
| 5 | class_name | varchar | 64 | 0 | Y | N | 班级名称 | |
| 6 | student_name | varchar | 64 | 0 | Y | N | 学生姓名 | |
| 7 | student_phone_number | varchar | 64 | 0 | Y | N | 学生电话 | |
| 8 | student_id | varchar | 64 | 0 | Y | N | 学生学号 | |
| 9 | appointment_time | datetime | 19 | 0 | Y | N | 预约时间 | |
| 10 | sign_in_time | datetime | 19 | 0 | Y | N | 签到时间 | |
| 11 | sign_in_remarks | text | 65535 | 0 | Y | N | 签到备注 | |
| 12 | create_time | datetime | 19 | 0 | N | N | CURRENT_TIMESTAMP | 创建时间 |
| 13 | update_time | timestamp | 19 | 0 | N | N | CURRENT_TIMESTAMP | 更新时间 |
| 编号 | 名称 | 数据类型 | 长度 | 小数位 | 允许空值 | 主键 | 默认值 | 说明 |
| 1 | auth_id | int | 10 | 0 | N | Y | 授权ID: | |
| 2 | user_group | varchar | 64 | 0 | Y | N | 用户组: | |
| 3 | mod_name | varchar | 64 | 0 | Y | N | 模块名: | |
| 4 | table_name | varchar | 64 | 0 | Y | N | 表名: | |
| 5 | page_title | varchar | 255 | 0 | Y | N | 页面标题: | |
| 6 | path | varchar | 255 | 0 | Y | N | 路由路径: | |
| 7 | position | varchar | 32 | 0 | Y | N | 位置: | |
| 8 | mode | varchar | 32 | 0 | N | N | _blank | 跳转方式: |
| 9 | add | tinyint | 3 | 0 | N | N | 1 | 是否可增加: |
| 10 | del | tinyint | 3 | 0 | N | N | 1 | 是否可删除: |
| 11 | set | tinyint | 3 | 0 | N | N | 1 | 是否可修改: |
| 12 | get | tinyint | 3 | 0 | N | N | 1 | 是否可查看: |
| 13 | field_add | text | 65535 | 0 | Y | N | 添加字段: | |
| 14 | field_set | text | 65535 | 0 | Y | N | 修改字段: | |
| 15 | field_get | text | 65535 | 0 | Y | N | 查询字段: | |
| 16 | table_nav_name | varchar | 500 | 0 | Y | N | 跨表导航名称: | |
| 17 | table_nav | varchar | 500 | 0 | Y | N | 跨表导航: | |
| 18 | option | text | 65535 | 0 | Y | N | 配置: | |
| 19 | create_time | timestamp | 19 | 0 | N | N | CURRENT_TIMESTAMP | 创建时间: |
| 20 | update_time | timestamp | 19 | 0 | N | N | CURRENT_TIMESTAMP | 更新时间: |
| 编号 | 名称 | 数据类型 | 长度 | 小数位 | 允许空值 | 主键 | 默认值 | 说明 |
| 1 | book_orders_id | int | 10 | 0 | N | Y | 图书订单ID | |
| 2 | book_name | varchar | 64 | 0 | Y | N | 图书名称 | |
| 3 | book_types | varchar | 64 | 0 | Y | N | 图书类型 | |
| 4 | book_prices | int | 10 | 0 | Y | N | 0 | 图书价格 |
| 5 | student_users | int | 10 | 0 | Y | N | 0 | 学生用户 |
| 6 | student_name | varchar | 64 | 0 | Y | N | 学生姓名 | |
| 7 | student_phone_number | varchar | 64 | 0 | Y | N | 学生电话 | |
| 8 | student_id | varchar | 64 | 0 | Y | N | 学生学号 | |
| 9 | purchase_quantity | int | 10 | 0 | Y | N | 0 | 购买数量 |
| 10 | total_purchase_price | varchar | 64 | 0 | Y | N | 购买总价 | |
| 11 | order_remarks | text | 65535 | 0 | Y | N | 订单备注 | |
| 12 | examine_state | varchar | 16 | 0 | N | N | 未审核 | 审核状态 |
| 13 | examine_reply | varchar | 16 | 0 | Y | N | 审核回复 | |
| 14 | pay_state | varchar | 16 | 0 | N | N | 未支付 | 支付状态 |
| 15 | pay_type | varchar | 16 | 0 | Y | N | 支付类型: 微信、支付宝、网银 | |
| 16 | create_time | datetime | 19 | 0 | N | N | CURRENT_TIMESTAMP | 创建时间 |
| 17 | update_time | timestamp | 19 | 0 | N | N | CURRENT_TIMESTAMP | 更新时间 |
| 编号 | 名称 | 数据类型 | 长度 | 小数位 | 允许空值 | 主键 | 默认值 | 说明 |
| 1 | book_types_id | int | 10 | 0 | N | Y | 图书类型ID | |
| 2 | book_types | varchar | 64 | 0 | Y | N | 图书类型 | |
| 3 | create_time | datetime | 19 | 0 | N | N | CURRENT_TIMESTAMP | 创建时间 |
| 4 | update_time | timestamp | 19 | 0 | N | N | CURRENT_TIMESTAMP | 更新时间 |
| 编号 | 名称 | 数据类型 | 长度 | 小数位 | 允许空值 | 主键 | 默认值 | 说明 |
| 1 | collect_id | int | 10 | 0 | N | Y | 收藏ID: | |
| 2 | user_id | int | 10 | 0 | N | N | 0 | 收藏人ID: |
| 3 | source_table | varchar | 255 | 0 | Y | N | 来源表: | |
| 4 | source_field | varchar | 255 | 0 | Y | N | 来源字段: | |
| 5 | source_id | int | 10 | 0 | N | N | 0 | 来源ID: |
| 6 | title | varchar | 255 | 0 | Y | N | 标题: | |
| 7 | img | varchar | 255 | 0 | Y | N | 封面: | |
| 8 | create_time | timestamp | 19 | 0 | N | N | CURRENT_TIMESTAMP | 创建时间: |
| 9 | update_time | timestamp | 19 | 0 | N | N | CURRENT_TIMESTAMP | 更新时间: |
| 编号 | 名称 | 数据类型 | 长度 | 小数位 | 允许空值 | 主键 | 默认值 | 说明 |
| 1 | comment_id | int | 10 | 0 | N | Y | 评论ID: | |
| 2 | user_id | int | 10 | 0 | N | N | 0 | 评论人ID: |
| 3 | reply_to_id | int | 10 | 0 | N | N | 0 | 回复评论ID:空为0 |
| 4 | content | longtext | 2147483647 | 0 | Y | N | 内容: | |
| 5 | nickname | varchar | 255 | 0 | Y | N | 昵称: | |
| 6 | avatar | varchar | 255 | 0 | Y | N | 头像地址:[0,255] | |
| 7 | create_time | timestamp | 19 | 0 | N | N | CURRENT_TIMESTAMP | 创建时间: |
| 8 | update_time | timestamp | 19 | 0 | N | N | CURRENT_TIMESTAMP | 更新时间: |
| 9 | source_table | varchar | 255 | 0 | Y | N | 来源表: | |
| 10 | source_field | varchar | 255 | 0 | Y | N | 来源字段: | |
| 11 | source_id | int | 10 | 0 | N | N | 0 | 来源ID: |
| 编号 | 名称 | 数据类型 | 长度 | 小数位 | 允许空值 | 主键 | 默认值 | 说明 |
| 1 | hits_id | int | 10 | 0 | N | Y | 点赞ID: | |
| 2 | user_id | int | 10 | 0 | N | N | 0 | 点赞人: |
| 3 | create_time | timestamp | 19 | 0 | N | N | CURRENT_TIMESTAMP | 创建时间: |
| 4 | update_time | timestamp | 19 | 0 | N | N | CURRENT_TIMESTAMP | 更新时间: |
| 5 | source_table | varchar | 255 | 0 | Y | N | 来源表: | |
| 6 | source_field | varchar | 255 | 0 | Y | N | 来源字段: | |
| 7 | source_id | int | 10 | 0 | N | N | 0 | 来源ID: |
| 编号 | 名称 | 数据类型 | 长度 | 小数位 | 允许空值 | 主键 | 默认值 | 说明 |
| 1 | library_information_id | int | 10 | 0 | N | Y | 图书馆信息ID | |
| 2 | library_name | varchar | 64 | 0 | N | N | 图书馆名称 | |
| 3 | opening_hours | varchar | 64 | 0 | Y | N | 开放时间 | |
| 4 | library_address | varchar | 64 | 0 | Y | N | 图书馆地址 | |
| 5 | cover_photo | varchar | 255 | 0 | Y | N | 封面图片 | |
| 6 | introduction_to_the_library | longtext | 2147483647 | 0 | Y | N | 图书馆介绍 | |
| 7 | hits | int | 10 | 0 | N | N | 0 | 点击数 |
| 8 | praise_len | int | 10 | 0 | N | N | 0 | 点赞数 |
| 9 | recommend | int | 10 | 0 | N | N | 0 | 智能推荐 |
| 10 | create_time | datetime | 19 | 0 | N | N | CURRENT_TIMESTAMP | 创建时间 |
| 11 | update_time | timestamp | 19 | 0 | N | N | CURRENT_TIMESTAMP | 更新时间 |
| 编号 | 名称 | 数据类型 | 长度 | 小数位 | 允许空值 | 主键 | 默认值 | 说明 |
| 1 | message_feedback_id | int | 10 | 0 | N | Y | 留言反馈ID | |
| 2 | feedback_title | varchar | 64 | 0 | Y | N | 反馈标题 | |
| 3 | student_users | int | 10 | 0 | Y | N | 0 | 学生用户 |
| 4 | student_name | varchar | 64 | 0 | Y | N | 学生姓名 | |
| 5 | feedback_content | text | 65535 | 0 | Y | N | 反馈内容 | |
| 6 | manage_replies | text | 65535 | 0 | Y | N | 管理回复 | |
| 7 | create_time | datetime | 19 | 0 | N | N | CURRENT_TIMESTAMP | 创建时间 |
| 8 | update_time | timestamp | 19 | 0 | N | N | CURRENT_TIMESTAMP | 更新时间 |
| 编号 | 名称 | 数据类型 | 长度 | 小数位 | 允许空值 | 主键 | 默认值 | 说明 |
| 1 | notice_id | mediumint | 8 | 0 | N | Y | 公告id: | |
| 2 | title | varchar | 125 | 0 | N | N | 标题: | |
| 3 | content | longtext | 2147483647 | 0 | Y | N | 正文: | |
| 4 | create_time | timestamp | 19 | 0 | N | N | CURRENT_TIMESTAMP | 创建时间: |
| 5 | update_time | timestamp | 19 | 0 | N | N | CURRENT_TIMESTAMP | 更新时间: |
| 编号 | 名称 | 数据类型 | 长度 | 小数位 | 允许空值 | 主键 | 默认值 | 说明 |
| 1 | praise_id | int | 10 | 0 | N | Y | 点赞ID: | |
| 2 | user_id | int | 10 | 0 | N | N | 0 | 点赞人: |
| 3 | create_time | timestamp | 19 | 0 | N | N | CURRENT_TIMESTAMP | 创建时间: |
| 4 | update_time | timestamp | 19 | 0 | N | N | CURRENT_TIMESTAMP | 更新时间: |
| 5 | source_table | varchar | 255 | 0 | Y | N | 来源表: | |
| 6 | source_field | varchar | 255 | 0 | Y | N | 来源字段: | |
| 7 | source_id | int | 10 | 0 | N | N | 0 | 来源ID: |
| 8 | status | bit | 1 | 0 | N | N | 1 | 点赞状态:1为点赞,0已取消 |
表reputation_information (信誉信息)
| 编号 | 名称 | 数据类型 | 长度 | 小数位 | 允许空值 | 主键 | 默认值 | 说明 |
| 1 | reputation_information_id | int | 10 | 0 | N | Y | 信誉信息ID | |
| 2 | student_users | int | 10 | 0 | Y | N | 0 | 学生用户 |
| 3 | student_name | varchar | 64 | 0 | Y | N | 学生姓名 | |
| 4 | student_phone_number | varchar | 64 | 0 | Y | N | 学生电话 | |
| 5 | student_id | varchar | 64 | 0 | Y | N | 学生学号 | |
| 6 | reputation_points | int | 10 | 0 | Y | N | 0 | 信誉积分 |
| 7 | points_details | text | 65535 | 0 | Y | N | 积分详情 | |
| 8 | create_time | datetime | 19 | 0 | N | N | CURRENT_TIMESTAMP | 创建时间 |
| 9 | update_time | timestamp | 19 | 0 | N | N | CURRENT_TIMESTAMP | 更新时间 |
| 编号 | 名称 | 数据类型 | 长度 | 小数位 | 允许空值 | 主键 | 默认值 | 说明 |
| 1 | seat_reservation_id | int | 10 | 0 | N | Y | 预约选座ID | |
| 2 | library_name | varchar | 64 | 0 | Y | N | 图书馆名称 | |
| 3 | student_users | int | 10 | 0 | Y | N | 0 | 学生用户 |
| 4 | professional_name | varchar | 64 | 0 | Y | N | 专业名称 | |
| 5 | class_name | varchar | 64 | 0 | Y | N | 班级名称 | |
| 6 | student_name | varchar | 64 | 0 | Y | N | 学生姓名 | |
| 7 | student_phone_number | varchar | 64 | 0 | Y | N | 学生电话 | |
| 8 | student_id | varchar | 64 | 0 | Y | N | 学生学号 | |
| 9 | appointment_time | datetime | 19 | 0 | Y | N | 预约时间 | |
| 10 | appointment_frequency | varchar | 64 | 0 | Y | N | 预约次数 | |
| 11 | appointment_remarks | text | 65535 | 0 | Y | N | 预约备注 | |
| 12 | examine_state | varchar | 16 | 0 | N | N | 未审核 | 审核状态 |
| 13 | examine_reply | varchar | 16 | 0 | Y | N | 审核回复 | |
| 14 | seat | varchar | 64 | 0 | N | N | 座位号 | |
| 15 | create_time | datetime | 19 | 0 | N | N | CURRENT_TIMESTAMP | 创建时间 |
| 16 | update_time | timestamp | 19 | 0 | N | N | CURRENT_TIMESTAMP | 更新时间 |
| 编号 | 名称 | 数据类型 | 长度 | 小数位 | 允许空值 | 主键 | 默认值 | 说明 |
| 1 | second_hand_books_id | int | 10 | 0 | N | Y | 二手图书ID | |
| 2 | book_name | varchar | 64 | 0 | N | N | 图书名称 | |
| 3 | book_types | varchar | 64 | 0 | Y | N | 图书类型 | |
| 4 | book_authors | varchar | 64 | 0 | Y | N | 图书作者 | |
| 5 | press | varchar | 64 | 0 | Y | N | 出版社 | |
| 6 | book_prices | int | 10 | 0 | Y | N | 0 | 图书价格 |
| 7 | book_inventory | int | 10 | 0 | Y | N | 0 | 图书库存 |
| 8 | cover_photo | varchar | 255 | 0 | Y | N | 封面图片 | |
| 9 | book_description | longtext | 2147483647 | 0 | Y | N | 图书描述 | |
| 10 | hits | int | 10 | 0 | N | N | 0 | 点击数 |
| 11 | praise_len | int | 10 | 0 | N | N | 0 | 点赞数 |
| 12 | recommend | int | 10 | 0 | N | N | 0 | 智能推荐 |
| 13 | create_time | datetime | 19 | 0 | N | N | CURRENT_TIMESTAMP | 创建时间 |
| 14 | update_time | timestamp | 19 | 0 | N | N | CURRENT_TIMESTAMP | 更新时间 |
| 编号 | 名称 | 数据类型 | 长度 | 小数位 | 允许空值 | 主键 | 默认值 | 说明 |
| 1 | sign_out_record_id | int | 10 | 0 | N | Y | 签退记录ID | |
| 2 | library_name | varchar | 64 | 0 | Y | N | 图书馆名称 | |
| 3 | student_users | int | 10 | 0 | Y | N | 0 | 学生用户 |
| 4 | professional_name | varchar | 64 | 0 | Y | N | 专业名称 | |
| 5 | class_name | varchar | 64 | 0 | Y | N | 班级名称 | |
| 6 | student_name | varchar | 64 | 0 | Y | N | 学生姓名 | |
| 7 | student_phone_number | varchar | 64 | 0 | Y | N | 学生电话 | |
| 8 | student_id | varchar | 64 | 0 | Y | N | 学生学号 | |
| 9 | sign_in_time | datetime | 19 | 0 | Y | N | 签到时间 | |
| 10 | sign_out_time | datetime | 19 | 0 | Y | N | 签退时间 | |
| 11 | sign_out_remarks | text | 65535 | 0 | Y | N | 签退备注 | |
| 12 | create_time | datetime | 19 | 0 | N | N | CURRENT_TIMESTAMP | 创建时间 |
| 13 | update_time | timestamp | 19 | 0 | N | N | CURRENT_TIMESTAMP | 更新时间 |
| 编号 | 名称 | 数据类型 | 长度 | 小数位 | 允许空值 | 主键 | 默认值 | 说明 |
| 1 | slides_id | int | 10 | 0 | N | Y | 轮播图ID: | |
| 2 | title | varchar | 64 | 0 | Y | N | 标题: | |
| 3 | content | varchar | 255 | 0 | Y | N | 内容: | |
| 4 | url | varchar | 255 | 0 | Y | N | 链接: | |
| 5 | img | varchar | 255 | 0 | Y | N | 轮播图: | |
| 6 | hits | int | 10 | 0 | N | N | 0 | 点击量: |
| 7 | create_time | timestamp | 19 | 0 | N | N | CURRENT_TIMESTAMP | 创建时间: |
| 8 | update_time | timestamp | 19 | 0 | N | N | CURRENT_TIMESTAMP | 更新时间: |
| 编号 | 名称 | 数据类型 | 长度 | 小数位 | 允许空值 | 主键 | 默认值 | 说明 |
| 1 | student_users_id | int | 10 | 0 | N | Y | 学生用户ID | |
| 2 | professional_name | varchar | 64 | 0 | Y | N | 专业名称 | |
| 3 | grade_name | varchar | 64 | 0 | Y | N | 年级名称 | |
| 4 | class_name | varchar | 64 | 0 | Y | N | 班级名称 | |
| 5 | student_name | varchar | 64 | 0 | Y | N | 学生姓名 | |
| 6 | student_gender | varchar | 64 | 0 | Y | N | 学生性别 | |
| 7 | student_phone_number | varchar | 16 | 0 | Y | N | 学生电话 | |
| 8 | student_id | varchar | 64 | 0 | N | N | 学生学号 | |
| 9 | examine_state | varchar | 16 | 0 | N | N | 已通过 | 审核状态 |
| 10 | user_id | int | 10 | 0 | N | N | 0 | 用户ID |
| 11 | create_time | datetime | 19 | 0 | N | N | CURRENT_TIMESTAMP | 创建时间 |
| 12 | update_time | timestamp | 19 | 0 | N | N | CURRENT_TIMESTAMP | 更新时间 |
| 编号 | 名称 | 数据类型 | 长度 | 小数位 | 允许空值 | 主键 | 默认值 | 说明 |
| 1 | upload_id | int | 10 | 0 | N | Y | 上传ID | |
| 2 | name | varchar | 64 | 0 | Y | N | 文件名 | |
| 3 | path | varchar | 255 | 0 | Y | N | 访问路径 | |
| 4 | file | varchar | 255 | 0 | Y | N | 文件路径 | |
| 5 | display | varchar | 255 | 0 | Y | N | 显示顺序 | |
| 6 | father_id | int | 10 | 0 | Y | N | 0 | 父级ID |
| 7 | dir | varchar | 255 | 0 | Y | N | 文件夹 | |
| 8 | type | varchar | 32 | 0 | Y | N | 文件类型 |
| 编号 | 名称 | 数据类型 | 长度 | 小数位 | 允许空值 | 主键 | 默认值 | 说明 |
| 1 | user_id | mediumint | 8 | 0 | N | Y | 用户ID:[0,8388607]用户获取其他与用户相关的数据 | |
| 2 | state | smallint | 5 | 0 | N | N | 1 | 账户状态:[0,10](1可用|2异常|3已冻结|4已注销) |
| 3 | user_group | varchar | 32 | 0 | Y | N | 所在用户组:[0,32767]决定用户身份和权限 | |
| 4 | login_time | timestamp | 19 | 0 | N | N | CURRENT_TIMESTAMP | 上次登录时间: |
| 5 | phone | varchar | 11 | 0 | Y | N | 手机号码:[0,11]用户的手机号码,用于找回密码时或登录时 | |
| 6 | phone_state | smallint | 5 | 0 | N | N | 0 | 手机认证:[0,1](0未认证|1审核中|2已认证) |
| 7 | username | varchar | 16 | 0 | N | N | 用户名:[0,16]用户登录时所用的账户名称 | |
| 8 | nickname | varchar | 16 | 0 | Y | N | 昵称:[0,16] | |
| 9 | password | varchar | 64 | 0 | N | N | 密码:[0,32]用户登录所需的密码,由6-16位数字或英文组成 | |
| 10 | | varchar | 64 | 0 | Y | N | 邮箱:[0,64]用户的邮箱,用于找回密码时或登录时 | |
| 11 | email_state | smallint | 5 | 0 | N | N | 0 | 邮箱认证:[0,1](0未认证|1审核中|2已认证) |
| 12 | avatar | varchar | 255 | 0 | Y | N | 头像地址:[0,255] | |
| 13 | open_id | varchar | 255 | 0 | Y | N | 针对获取用户信息字段 | |
| 14 | create_time | timestamp | 19 | 0 | N | N | CURRENT_TIMESTAMP | 创建时间: |
| 15 | vip_level | varchar | 255 | 0 | Y | N | 会员等级 | |
| 16 | vip_discount | double | 11 | 2 | Y | N | 0.00 | 会员折扣 |
| 编号 | 名称 | 数据类型 | 长度 | 小数位 | 允许空值 | 主键 | 默认值 | 说明 |
| 1 | group_id | mediumint | 8 | 0 | N | Y | 用户组ID:[0,8388607] | |
| 2 | display | smallint | 5 | 0 | N | N | 100 | 显示顺序:[0,1000] |
| 3 | name | varchar | 16 | 0 | N | N | 名称:[0,16] | |
| 4 | description | varchar | 255 | 0 | Y | N | 描述:[0,255]描述该用户组的特点或权限范围 | |
| 5 | source_table | varchar | 255 | 0 | Y | N | 来源表: | |
| 6 | source_field | varchar | 255 | 0 | Y | N | 来源字段: | |
| 7 | source_id | int | 10 | 0 | N | N | 0 | 来源ID: |
| 8 | register | smallint | 5 | 0 | Y | N | 0 | 注册位置: |
| 9 | create_time | timestamp | 19 | 0 | N | N | CURRENT_TIMESTAMP | 创建时间: |
| 10 | update_time | timestamp | 19 | 0 | N | N | CURRENT_TIMESTAMP | 更新时间: |
4 基于微信小程序的图书馆座位预约系统实现
基于微信小程序的图书馆座位预约系统划分了微信小程序学生用户端、web后台管理员端,微信端实现登录注册、首页、新闻资讯、我的(基本信息、收藏、预约选座、签到记录、签退记录、信誉信息、图书订单、留言反馈)等功能,web端是为后台管理员提供后台首页、系统用户、图书馆信息管理、预约选座管理、签到记录管理、签退记录管理、信誉信息管理、二手图书管理、图书类型管理、图书订单管理、留言反馈管理、系统管理、通知公告管理、资源管理的系统。
4.1 前台微信端
4.1.1 用户注册界面
不是基于微信小程序的图书馆座位预约系统的用户可以通过微信小程序在线进行注册,填写上自己的账号、密码、确认密码、昵称、邮箱等信息后点击“提交”按钮后将会验证是否有非空数据,再验证密码和重复密码是否一样,最后验证是否账号重复,都验证没问题后即可注册成功。其用户注册界面展示如下图4-1所示。

图4-1用户注册界面图
4.1.2 用户登录界面
微信小程序上注册后的用户可以通过自己的用户名和密码进行登录,在用户填写好自己的用户名和密码信息并点击“登录”按钮后,将会先验证是否有非空数据,再验证填写的用户信息和数据库中保存的是否一致,一致后将会登录成功,登录成功后将会在左上角上显示用户信息;否则将会提示相应错误信息,用户登录界面如下图4-2所示。

图4-2用户登录界面图
输入有效的用户名和密码信息,点击“登录”按钮,自动跳转到“首页”页面,首页界面如下图4-3所示。

图4-3首页界面图
4.1.3 新闻资讯界面
用户点击新闻资讯按钮,可以进入新闻资讯列表,点击感兴趣的新闻资讯,进入新闻资讯详情页面,用户可以进行查看、点赞、收藏、评论等操作,界面如下图4-4所示。

图4-4新闻资讯界面图
4.1.4 预约选座界面
用户点击预约选座可以进入预约选座列表,点击任意一个预约选座后将可以进入到该预约选座的详情界面中,用户可以查看预约选座的详细介绍,还可以进行签到或签退等,预约选座界面如下图4-5所示。

图4-5预约选座界面图
4.1.5 图书订单界面
用户点击图书订单可以进入图书订单列表,点击任意一个图书订单后将可以进入到该图书订单的详情界面中,用户可以查看图书订单的详细介绍,还可以进行支付操作,图书订单界面如下图4-6所示。

图4-6图书订单界面图
4.1.6留言反馈界面
用户点击留言反馈可以进入反馈留言列表,点击任意一个留言反馈后将可以进入到该留言反馈的详情界面中,用户可以查看留言反馈的详细介绍,留言反馈界面如下图4-7所示。

图4-7留言反馈界面图
4.2 后台管理员端
4.2.1 系统用户界面
管理员点击“系统用户”这一菜单会显示管理员、学生用户这两个子菜单,管理员可以对这两个角色的信息进行增删改查操作。界面如下图4-8所示。
图4-8系统用户界面图
4.2.2预约选座管理界面
管理员点击后台左边的“预约选座管理”菜单后将可以管理选座的查询、编辑、删除和审核等操作。预约选座管理界面如下图4-9所示。
图4-9预约选座列表界面图
4.2.3系统管理界面
管理员点击“系统管理”这一菜单会显示轮播图这一个子菜单,管理员可以对前台展示的轮播图进行设置,界面如下图4-10所示。
4.2.4通知公告管理界面
点击“通知告管理”这个菜单,可以查看到系统中所有的通知公告,支持通过标题对通知公告进行查询、编辑、添加、删除等操作。通知公告管理界面如下图4-11所示。
图4-11通知公告界面图
4.2.5资源管理界面
管理员点击“资源管理”这一菜单会显示新闻资讯、新闻分类这两个子菜单,管理员可以对这两部分涉及到的功能进行更新维护,更好的服务于前台用户。界面如下图4-12所示。
5 基于微信小程序的图书馆座位预约系统测试
基于微信小程序的图书馆座位预约系统测试是为了检验软件是否达到设计要求,是否存在错误,通过测试的方法来检查基于微信小程序的图书馆座位预约系统,以便发现基于微信小程序的图书馆座位预约系统中的错误。测试工作是保证基于微信小程序的图书馆座位预约系统质量的关键。
微信端上用户预约选座功能测试:
表5-1微信端上用户预约选座功能测试用例表
| 测试名称 | 测试功能 | 操作 | 操作过程 | 预期结果 | 测试结果 |
| 预约选座功能模块测试 | 图书馆信息详情信息正常的显示 | 浏览图书馆信息详情信息 | 在小程序端上选择一个图书馆信息将会进入该图书馆信息的详情界面,同时可以预约选座、点赞、评论、收藏。 | 进入该图书馆信息的详情信息界面 | 正确 |
| 预约选座功能模块测试 | 图书馆信息详情信息正常的显示 | 浏览图书馆信息详情信息 | 点击“预约选座”填写预约信息,点击“提交”按钮。 | 生成自己的预约选座信息。 | 正确 |
微信端上评论功能测试:
表5-2微信端上评论功能测试用例表
| 测试名称 | 测试功能 | 操作 | 操作过程 | 预期结果 | 测试结果 |
| 评论功能模块测试 | 新闻资讯正常的显示 | 浏览新闻资讯详情信息 | 点击“新闻资讯”进入新闻资讯详情页面,点击“评论”输入自己的评论内容。 | 评论成功 | 正确 |
web后台端上管理员发布新闻资讯信息功能测试:
表5-3web后台端管理员发布新闻资讯信息功能测试用例表
| 测试名称 | 测试功能 | 操作 | 操作过程 | 预期结果 | 测试结果 |
| 管理员发布新闻资讯信息功能测试 | 添加新闻资讯信息的情况 | 输入新新闻资讯信息的基本信息 | 后台选择“资源管理”菜单后,填写新新闻资讯信息基本信息后点击“提交”按钮 | 新新闻资讯信息发布成功 | 正确 |
5.2测试结果
通过编写了基于微信小程序的图书馆座位预约系统的测试用例,已经检测完毕了5.1章节中的3大模块,它为基于微信小程序的图书馆座位预约系统系统的后期推广运营提供了强力的技术支撑。
总结与展望
本次基于微信小程序的图书馆座位预约系统,功能方面,通过功能模块图区分该程序的用户端与管理端各自的功能权限;数据库方面,数据库使用口碑较好的mysql进行数据的存储,开源的mysql等技术的使用,相对来说体积较小,服务稳定,减少系统开发成本费用,通过数据库表的E-R实体关系图建立了表单与表单之间的连接,区分不同的表单之间的关系,更好的完善数据库的内容;测试方面,通过测试用例检查基于微信小程序的图书馆座位预约系统的设计缺陷和程序存在的错误,在系统测试阶段的过程中,出现了一些问题,例如,注册信息,没有规范用户在注册页面填写信息时输入两次密码,而导致后期登录错误,最后通过多次修改程序和测试解决了问题。最终经过不断的检测、修改,实现项目的稳定,达到了预期的设计效果。
系统整体的功能到达预期的效果,但页面的美化方面还是存在一些不足,例如:小程序中的图标过于简洁;wxss页面的渲染布局方面不够完善,人们在使用软件过程中,对某些功能不易找寻,针对此次项目产生的问题,日后将不断改进,使该项目更加完善。
参考文献
[1]汤鑫,杨贞萍,杨灿,等.基于SpringBoot和Vue的图书馆座位预约系统的设计与实现[J].电脑知识与技术,2024,20(11):87-90.DOI:10.14004/j.cnki.ckt.2024.0519.
[2]陈佳乐.基于微信小程序的图书馆座位预约系统[J].电脑编程技巧与维护,2024,(03):63-65+75.DOI:10.16184/j.cnki.comprg.2024.03.021.
[3]李娇雅,汪济旭,李雨欣,等.基于微信小程序的远程医疗预约系统设计[J].集成电路应用,2024,41(02):78-79.DOI:10.19339/j.issn.1674-2583.2024.02.028.
[4]Xiao J ,Zhou H ,Lei Q , et al.Attention-Mechanism-Based Face Feature Extraction Model for WeChat Applet on Mobile Devices[J].Electronics,2024,13(1):
[5]Hong Y ,Lingcan T ,Tao Z , et al.A WeChat applet-based national remote emergency system for malignant hyperthermia in China: a usability study.[J].BMC medical informatics and decision making,2023,23(1):175-175.
[6]Junhao S ,Weize L ,Zhiheng Z , et al.Design and Implementation of the Remote Use of the Table Tennis Ball Recovery and Cleaning Machine Based on Wechat Mini Program[J].Academic Journal of Engineering and Technology Science,2023,6(9):
[7]梁潇栩,姚欣忆,俞蜓凯,等.基于微信小程序的口腔科普预约系统[J].电脑编程技巧与维护,2023,(01):65-68.DOI:10.16184/j.cnki.comprg.2023.01.005.
[8]Shuilian C ,Lin F ,Hang J , et al.A WeChat mini-program-based approach to smoking cessation behavioral interventions: Development and preliminary evaluation in a single-arm trial.[J].Digital health,2023,920552076231208553-20552076231208553.
[9]Dandan C ,Jing S ,Hui Z , et al.Development of an individualized WeChat mini program-based intervention to increase adherence to dietary recommendations applying the behaviour change wheel among individuals with metabolic syndrome.[J].Annals of medicine,2023,55(2):2267587-2267587.
[10]张昕,林洪芳.基于微信小程序的图书馆座位预约管理系统[J].电子元器件与信息技术,2022,6(12):106-109.DOI:10.19772/j.cnki.2096-4455.2022.12.023.
[11]Jie C ,Yuanhao Z ,Qing K , et al.A Wechat miniprogram (‘Fresh color’) based on smart phone to indicate the freshness of Atlantic salmon (Salmo salar L.) and oysters on site by detection of the color changes of curcumin films[J].Food Control,2023,145
[12]陈妍君,曾志,程程,等.基于微信小程序的门诊预约系统的研究[J].软件,2022,43(10):21-23.
[13]王杰,张娓娓,赵金龙.基于微信小程序的图书馆座位预约系统的设计与实现[J].电脑知识与技术,2022,18(27):46-47+52.DOI:10.14004/j.cnki.ckt.2022.1743.
[14]潘俊芳,侯振兴.基于微信小程序的图书馆座位预约系统的设计[J].黑龙江工业学院学报(综合版),2022,22(05):66-71.DOI:10.16792/j.cnki.1672-6758.2022.05.027.
[15]连钦兴,盘炜生,白伟华.基于微信小程序的场馆预约系统设计[J].河南科技,2021,40(31):9-11.
[16]魏琛.基于微信小程序的实验室在线预约功能研究与实践[J].天津科技,2021,48(10):7-10+13.DOI:10.14099/j.cnki.tjkj.2021.10.003.
[17]刘一澎.基于微信小程序的专家预约系统的设计与实现[D].南京大学,2021.DOI:10.27235/d.cnki.gnjiu.2021.001300.
[18]李昊楠,刘雅莉.基于微信小程序的图书馆座位预约系统设计[J].现代信息科技,2020,4(06):4-6.DOI:10.19850/j.cnki.2096-4706.2020.06.002.
[19]陆有丽,邓凯航,李雯婧,等.基于微信小程序的图书馆座位预约系统的设计与实现[J].湖南理工学院学报(自然科学版),2020,33(01):29-33.DOI:10.16740/j.cnki.cn43-1421/n.2020.01.007.
[20]沈慧,吴仪,徐慧雯,等.基于小程序的图书馆座位预约系统设计与实现[J].电脑知识与技术,2019,15(12):70-71.DOI:10.14004/j.cnki.ckt.2019.1346.
致谢
至此论文结束,感谢您的阅读。在此我要感谢我的父母对我的支持与理解,在四年的本科学习生活中,倾其所能的爱护我,使我能够心无旁骛,全心全意的投入到学习中;不断鼓励我,让我能够拥有不断前进的动力。其次还要感谢我的导师,感谢在这段时间给予我有效的建议,以至于我的毕设有了整体的设计思路,尽管我在实习期间很忙,论文撰写总是停停改改,但是导师依然十分负责,时不时的询问我的任务进展情况,跟进我的论文进度。在老师的帮助下,我逐步完成了自己的论文和程序,从导师身上也学习到很多知识,和经验,这些知识和经验令我受益匪浅。
此外,还要感谢我的同学,热心的解答了我在程序上遇到的问题,是他们在我编写程序过程中给了我很多的启发和感想,也帮助了我对于程序的调试和检测,让我受益良多。在这两年的时间里,我学会了许多专业的知识,还有老师们的谆谆教诲和同学们的帮助使我不断进步,能够做得更好;我也会不断给自己充电,不断突破,成为更好的自己。
最后向所有关心我、帮助我的老师及同学们表示衷心的感谢!
请关注点赞+私信博主,免费领取项目源码
976

被折叠的 条评论
为什么被折叠?



