摘 要
SSM宠物之家是一家致力于为宠物提供高质量照护和专业服务的宠物店。店内不仅销售各类宠物食品、玩具和用品,还提供宠物美容、洗澡、健康检查等一站式服务。店内环境温馨舒适,所有宠物都能在这里获得贴心的照顾。无论是小猫小狗,还是其他宠物,都能在SSM宠物之家享受到专业的关爱与照料,成为每个宠物主人的放心选择。
在SSM宠物之家,宠物的健康与幸福是我们的首要任务。我们不仅为每个宠物提供定制化的护理方案,还邀请专业医生定期进行健康检查,确保宠物的身体状况保持最佳状态。此外,我们秉承着“宠爱如家”的理念,致力于为每一位顾客提供最贴心的服务,使宠物在这里能得到最周到的呵护和关注。
关键词:宠物之家;Java语言;SSM框架; MySQL数据库
Abstract
SSM Pet Home is a pet store dedicated to providing high quality care and professional services to pets. The store not only sells all kinds of pet food, toys and supplies, but also provides one-stop services such as pet grooming, bathing and health check. The environment is warm and comfortable, and all pets can be taken care of here. Whether it is a dog or cat, or other pets, you can enjoy professional love and care at SSM Pet Home, and become a safe choice for every pet owner.
At SSM Pet Home, the health and well-being of our pets is our top priority. We not only provide a customized care plan for each pet, but also invite professional doctors to conduct regular health checks to ensure that the pet's physical condition is maintained at its best. In addition, adhering to the concept of "pet as home", we are committed to providing the most intimate service for every customer, so that pets can get the most thoughtful care and attention here.
Keywords: A pet home; Java language; SSM framework; MySQL database
目 录
1 前 言
1.1 选题背景
1.2 研究意义
1.3 国内外研究现状
1.4 主要研究内容
1.5 论文结构与章节安排
2 关键技术
2.1 Java语言
2.2 MySQL数据库
2.3 SSM框架
2.4 B/S模式
3 系统分析
3.1 可行性分析
3.2 功能需求分析
3.3 系统性能分析
3.4 系统流程分析
3.4.1 程序操作流程
3.4.2 登录流程
3.4.3 注册流程
4 系统设计
4.1 总体设计
4.1.1 框架设计
4.1.2 功能模块设计
4.2 数据库设计
4.2.1 实体用例及E-R图
4.2.1 数据库表结构设计
5 系统实现
5.1 系统环境分析
5.2 普通用户模块
5.3 医生用户模块
5.4 工作人员模块
5.5 美容用户模块
5.6 管理员模块
6 系统测试
6.1 测试目的与意义
6.2 测试用例
6.3 测试小结
7 结论
参考文献
致 谢
SSM宠物之家是一个专注于提供宠物综合服务的平台,随着社会的发展和人们生活水平的提高,越来越多的家庭选择养宠物来陪伴生活,宠物已经成为许多人生活中不可或缺的一部分。然而,随之而来的是宠物护理、疾病预防、日常照料等一系列问题,这些问题对许多新手宠物主人来说是巨大的挑战。因此,宠物之家的创立正是为了满足这一市场需求,通过提供专业的宠物服务和支持,帮助宠物主更好地照顾自己的宠物。
该平台不仅涵盖了宠物寄养、美容、医疗等基础服务,旨在全方位提升宠物的生活质量。此外,宠物之家注重与客户的沟通交流,增强客户之间的互动,同时也为宠物主提供了学习和交流的机会,构建了一个温馨和谐的宠物社区。
面对日益增长的宠物市场,宠物之家始终坚持高质量的服务标准,不断引入先进的管理理念和技术手段,致力于打造一个安全、可靠、便捷的宠物服务平台。未来,宠物之家将继续探索更多创新服务模式,如远程宠物健康监测、智能宠物用品推荐等,以科技力量推动宠物行业的发展,让每一位宠物都能享受到更加美好的生活。
SSM宠物之家作为一个提供全面宠物服务的机构,具有重要的研究意义。在现代社会中,宠物已成为越来越多家庭的一部分,而宠物行业的发展也愈发受到关注。研究SSM宠物之家能够帮助我们更好地理解宠物护理行业的市场需求与趋势,探索如何通过创新服务提高宠物的生活质量,以及如何为宠物主人提供更多元化的选择和便捷的服务。这对于推动整个宠物产业的发展具有重要的理论和实践价值。
随着宠物数量的增加,人们对宠物健康与心理的关注日益增强。SSM宠物之家通过提供专业的健康检查、营养指导,能够有效提升宠物的生活质量,减少健康问题的发生。这类研究有助于推广科学、规范的宠物照护理念,促进行业标准的建立,为宠物护理行业的可持续发展提供有力支持。
最后,SSM宠物之家不仅是宠物服务的提供者,更是宠物文化传播的重要平台。通过对宠物行为、养护知识和宠物美容等方面的研究,可以培养宠物主人的养宠责任感和科学观念,推动社会对宠物福利的关注和重视。深入探讨其运营模式与服务创新,能够为其他宠物相关企业提供借鉴,促进行业的良性竞争与合作,从而推动整个社会对宠物行业的正向发展。
在国内,随着生活水平的提高和人们情感需求的增长,宠物行业迅速崛起,宠物市场展现出巨大的发展潜力。近年来,宠物相关的服务和产品种类日益丰富,从传统的宠物食品、玩具拓展到了宠物医疗、美容、寄养、训练等多个领域。然而,尽管市场规模不断扩大,但行业内仍然存在着服务质量参差不齐、信息不对称等问题,这不仅影响了消费者的体验,也在一定程度上制约了行业的健康发展。
针对上述问题,国内不少企业和研究机构开始积极探索解决方案,尤其是在信息技术的应用方面取得了显著进展。例如,基于SSM框架的宠物之家管理系统应运而生,这类系统通过整合宠物信息管理、在线预约服务、健康监测等功能,为宠物主提供了一站式的便利服务。同时,利用大数据和人工智能技术,能够实现精准推送个性化服务,进一步提升了用户体验和服务效率。此外,一些平台还加强了社区建设,促进了宠物主之间的交流与分享,增强了用户粘性。
不过,尽管国内在宠物服务信息化方面取得了一定成绩,但仍面临诸多挑战。一方面,如何保障用户数据的安全性和隐私性成为了亟待解决的问题;另一方面,随着市场竞争加剧,如何持续创新服务模式、提高服务质量,保持竞争优势也是各企业必须思考的问题。为此,未来的研究和发展方向应当更加注重技术创新与服务优化相结合,努力构建更加完善、高效的宠物服务体系,以满足日益增长的市场需求。
-
-
- 国外研究现状
-
在国外,宠物行业已经发展成为一个庞大的市场,宠物护理和服务的研究也得到了广泛的关注。许多研究关注宠物健康管理、行为学研究以及宠物心理健康等方面。特别是在欧美地区,宠物不仅被视为家庭的一部分,很多宠物的健康和福祉问题已经成为社会的重要话题。国外许多宠物护理机构采用高科技手段,如智能穿戴设备和数据分析技术来追踪宠物的健康状况,并结合兽医专业诊疗为宠物提供个性化的健康方案。此外,宠物服务行业还融入了心理学、行为学等学科,以便更加全面地满足宠物的需求。
在宠物行业的服务创新方面,欧美国家也取得了显著成效。许多国家的宠物护理行业已建立了完善的标准和规范,涵盖宠物食品、医疗、训练和美容等各个领域。这些研究主要集中在如何通过科技创新和服务模式创新来提升宠物的生活质量。例如,一些宠物酒店和宠物托管中心已推出24小时监控服务,保证宠物在托管期间的安全与健康。与此同时,宠物行为学的研究也不断推动着宠物训练和社交化的专业化,许多宠物训练课程和心理疏导服务逐渐成为市场需求的热点。
除此之外,国外的宠物行业研究还涉及到宠物与主人的情感联结,研究表明,宠物对主人的心理健康具有积极影响。许多国家的研究表明,宠物不仅能够缓解人类的孤独感,还能有效降低压力和焦虑,成为情感支持的重要来源。因此,宠物服务的研究不仅仅局限于宠物自身的健康问题,也关注如何通过服务改善宠物主人的生活质量。随着宠物行业的发展,这些研究为全球宠物行业提供了宝贵的经验,促进了全球宠物护理水平的提升。
本论文主要研究内容包括需求分析、技术方案设计、功能设计和数据库设计等几个方面,旨在构建一个高效、智能的宠物之家。
1. 需求分析:系统的需求分析主要基于宠物之家管理的实际需求,涵盖了普通用户、工作人员、美容用户、医生用户和管理员五大角色的功能需求。系统还需要具备数据统计与分析功能,支持各类用户角色之间的信息流转和权限管理。
2. 技术方案设计:系统采用Java编程语言开发,基于SSM(Spring、Spring MVC、MyBatis)框架进行架构设计。Spring框架提供了灵活的控制反转(IoC)和面向切面编程(AOP)功能,Spring MVC负责前端与后端的数据交互,而MyBatis则简化了数据库操作。系统前后端分离,确保良好的用户体验和系统可扩展性。
3. 功能设计:系统功能设计包括用户管理、资讯管理、商城管理、宠物寄养管理、宠物资料管理、医生信息管理、美容服务管理等模块。
4. 数据库设计:数据库设计采用MySQL,主要包含用户信息表、领养记录表、美容文章表、医生信息表等,确保数据存储的结构化和高效查询。通过合理的表关联与索引优化,保证系统性能和数据安全。
通过上述设计,本系统旨在实现宠物之家管理的数字化、智能化,提升管理效率。
本文共分为七章,章节内容安排如下:
第一章:引言,主要介绍宠物之家领域研究的背景和意义,概述研究的现状和系统特点。
第二章:关键技术,主要探讨和说明实现宠物之家的关键技术。
第三章:系统分析,主要从宠物之家的可行性、功能、性能等方面进行分析,为后续系统设计提供理论支持。
第四章:系统设计,主要对宠物之家功能模块、数据库进行功能设计。
第五章:系统实现,主要介绍了宠物之家各个用户的功能、系统界面的实现。
第六章:系统测试,主要对宠物之家进行测试,验证功能完整性、稳定性和安全性,评估系统在实际运行中的性能表现。
第七章: 结论。总结全文研究内容,提出对共建平台领域未来发展的展望和建议,指出研究的不足和可优化之处,为相关领域的进一步探索提供参考。
Java是一种跨平台的编程语言,广泛用于开发各种类型的应用程序,包括Web应用、移动应用和大型软件系统。在宠物之家中,Java通常用于后端开发,提供强大的处理能力和稳定性。同时Java是一种面向对象的编程语言,支持封装、继承和多态等特性,使代码更易于维护和重用。还拥有丰富的标准库和第三方框架,如Spring、Hibernate等,可以大大提高开发效率。
MySQL是一种流行的开源关系型数据库管理系统,用于存储和管理数据。在宠物之家中,MySQL可以用于数据存储、数据查询和数据管理等方面,用户可以免费使用和修改源代码,为平台提供可靠和高性能的数据库支持。MySQL支持多种存储引擎,如InnoDB和MyISAM,可以根据不同的应用场景选择合适的存储引擎,以提高性能;提供了多种数据安全机制,如用户权限管理、数据加密和备份恢复等,确保数据的安全性。
通过SSM框架(Spring、Spring MVC和MyBatis),实现了宠物之家的高效开发与部署。Spring框架提供了依赖注入和面向切面编程的支持,简化了业务逻辑的管理和测试。Spring MVC作为Web框架,实现了灵活的请求处理与页面渲染,提升了用户的交互体验。MyBatis作为持久层框架,优化了与MySQL数据库的交互,实现了高效的数据访问与管理。这些特性与优势共同支撑了系统的稳定性与性能优化。
B/S模式(Browser/Server模式)是一种网络应用架构,其中浏览器(Browser)作为客户端与服务器(Server)进行通信。这种模式使用户可以通过普通的Web浏览器访问应用程序,而无需安装额外的客户端软件。用户通过浏览器发送请求,服务器接收并处理这些请求,然后将结果返回给浏览器显示给用户。在宠物之家中,结合B/S模式的优势包括跨平台的兼容性,用户可以在不同操作系统和设备上访问应用程序。此外,维护和部署也更为简便,并且能够实现较高的安全性,因为服务器端控制了应用程序和数据的访问权限。
-
系统分析
从技术角度来看,SSM作为一种轻量级、快速构建的Java框架,能够提高开发效率,降低系统的复杂程度,易于维护和升级。同时,MySQL作为关系型数据库,能够支持平台数据的存储与管理,保障系统的稳定性和高效性。因此,本系统具有技术可行性。
-
-
- 经济可行性
-
从经济角度来看,基于SSM搭建宠物之家的投入成本相对较低,因为SSM本身是一个免费、开源的框架,可以节省开发成本。同时,使用MySQL作为数据库也具有成本效益高的优势。简洁的使用界面,能够更好地吸引用户参与,从而提升平台的商业化价值,增加商业合作和广告推广等收入来源。因此,本系统具有经济可行性。
-
-
- 操作可行性
-
从操作角度来看,SSM的简洁性和高度集成的特点使得系统的部署和运行相对简单,容易维护和管理。同时,系统网页作为用户主要的操作入口,有利于用户体验的优化,提升用户的参与度和留存率。因此,本系统具有操作可行性。
-
-
- 社会可行性
-
SSM宠物之家”的社会可行性主要体现在其对当前宠物市场痛点的有效解决上。随着宠物家庭化的趋势日益明显,宠物主人对于宠物的护理、健康管理和情感交流等方面的需求不断增加。本项目通过提供一站式综合服务,不仅满足了宠物主人多样化的需求,还通过专业的健康管理、科学的训练课程和丰富的社交活动,促进了宠物的健康成长。
综合来看,基于SSM的宠物之家的设计与实现在经济、技术、操作、社会等方面都具有较高的可行性,能够为用户提供便捷的服务。
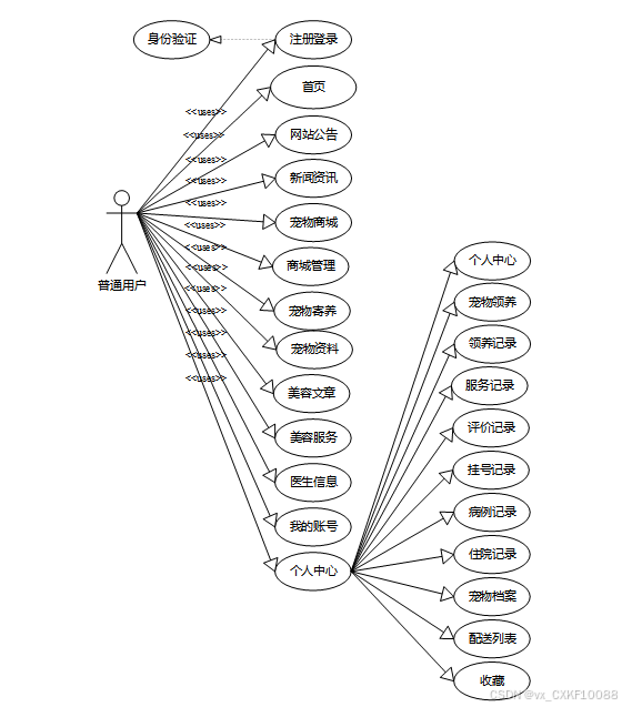
宠物之家包含普通用户、医生用户、工作人员、美容用户和管理员五类用户功能。
-
-
- 普通用户
-
(1)注册登录:用户可以通过注册成为系统用户,注册后可以用账号密码登录系统。
(2)首页:用户登录系统后首先进入首页界面,可查看网站公告、新闻资讯、宠物商城、商城管理、宠物寄养、宠物资料、美容文章、美容服务和医生信息等功能导航栏。
(3)网站公告:用户点击可查看网站公告、关于我们、联系方式和网站介绍等信息。
(4)新闻资讯:用户点击可通过局部搜索查看新闻咨讯信息,同时可对咨讯文章进行点赞、收藏和评论。
(5)宠物商城:用户点击进入可以通过局部搜索进行查看宠物商城商品列表,可查看感兴趣商品的详情信息,包括标题、图片、价格等,可对感兴趣的商品进行收藏和购买等操作,购买后还可对商品进行评论。
(6)商城管理:商城管理包括我的购物车、我的订单和我的地址三个模块功能,用户点击可查看和管理购物车商品,可查看管理订单状态,可添加个人收货地址等。
(7)宠物寄养:用户点击可填写宠物寄养信息,包括宠物名字、宠物品种、宠物性别、寄养日期、图片和寄养描述。(普通用户、用户姓名)
(8)宠物资料:用户点击进入可通过搜索宠物名称、宠物类型进行查看宠物资料,可对感兴趣的宠物进行点赞、收藏、评论;同时可点击“申请领养”按钮,填写领养信息,包括领养用户、用户姓名、用户电话、宠物名称、宠物类型、宠物性别、宠物品质和领养描述。
(9)美容文章:用户点击可通过搜索美容师姓名和文章标题进行查看美容文章详情,同时可对文章进行点赞、收藏和评论。
(10)美容服务:用户点击进入可通过搜索美容师姓名和服务类型进行查看美容服务信息,可对感兴趣的服务项目进行点赞、收藏和评论;同时可点击“预约服务”按钮填写预约信息,包括预约日期和预约备注。
(11)医生信息:用户点击进入可通过搜索课时名称和擅长领域进行查看医生信息,可对医生信息进行点赞、收藏和评论;同时可点击“挂号”按钮填写挂号信息,包括宠物类型、宠物年龄、挂号时间和挂号备注。
(12)我的账号:用户可以在个人账户中查看并管理自己的个人信息。包括个人资料、修改密码、钱包充值等;
(13)个人中心:个人中心包含多个功能模块,如个人中心、宠物领养、领养记录、服务记录、评价记录、挂号记录、病例记录、住院记录、宠物档案、配送列表和收藏。点击进入“宠物档案”可填写个人宠物信息,包括宠物名字、宠物种类、宠物性别、图片、宠物年龄、健康记录;
普通用户角色用例如下图所示。

图3-1普通用户用例图
-
-
- 医生用户
-
(1)注册登录:用户可以通过注册成为系统用户,注册后可以用账号密码登录系统。
(2)医生信息:医生用户进入可点击“新增”按钮填写医生信息,包括科室名称、医生用户、医生姓名、医生性别、医生电话、擅长领域、挂号价格、工作时间、休息时间、图片和医生简介。
(3)挂号记录:医生用户点击进入后可对挂号状态进行更改,同时可输入状态详情描述;点击“病例录入”按钮,可填写病例信息,包括病情诊断、开药方案和治疗结果;点击“住院录入”按钮可填写住院信息,包括住院日期、住院天数和住院备注。
(4)病例记录:医生用户点击可查看病例记录列表。
(5)住院记录:医生用户点击可查看住院记录列表。
(6)退出:医生用户点击可退出系统。
医生用户角色用例如下图所示。

图3-2医生用户用例图
-
-
- 工作人员用户
-
(1)登录:工作人员账号是由管理员在后台添加生成的,可直接输入账号密码进行登录。
(2)商城管理:商城管理包括多个功能模块,包括宠物商城、分类列表、订单列表、订单配送和订单售后。
(3)宠物寄养:工作人员点击可对用户的宠物寄养进行审核回复。
(4)宠物类型:工作人员点击可查看宠物类型列表。
(5)宠物资料:工作人员点击可新增宠物资料信息,包括宠物名称、宠物类型、宠物性别、宠物品种、出生日期、图片、驱虫记录、疫苗记录和宠物描述。
(6)领养记录:工作人员点击可对用户的领养申请进行审核回复。
(7)采购上报:工作人员点击可新增采购上报信息,包括商品名称、商品编号、上报日期、上报内容。
(8)退出:工作人员点击可退出系统。
工作人员角色用例如下图所示。

图3-3工作人员用例图
-
-
- 美容用户
-
(1)登录:美容用户账号是由管理员在后台添加生成的,可直接输入账号密码进行登录。
(2)美容文章:美容用户点击可新增美容文章信息,包括文章标题、发布日期、图片和文章详情。
(3)美容类型:美容用户点击可对美容类型进行增删改查。
(4)美容服务:美容用户点击可查看美容服务列表。
(5)服务记录:美容用户点击可对服务记录进行审核回复。
(6)评价记录:美容用户点击可查看评价记录列表。
(7)退出:美容用户点击可退出系统。
美容用户角色用例如下图所示。

图3-4美容用户用例图
-
-
- 管理员用户
-
(1)登录:管理员账号密码由系统生成,可使用账号密码可进行登录系统后台,使用系统功能进行管理,并可对自己的个人信息和密码进行管控。
(2)主页:管理员点击可查看商品销售记录和商品销售金额统计图。
(3)公共管理:管理员点击可查看轮播图和网站公告;如需新增轮播图,点击右侧“新增”按钮,上传图片,输入标题和链接,点击“确认”按钮进行添加;如需新增网站公告,点击“新增”按钮,输入标题和正文进行添加。
(4)用户管理:管理员可以查看系统用户(管理员、普通用户、工作人员、美容用户、医生用户)列表中某个用户的详情,可以对用户信息进行查询、审核、添加和删除操作。
(5)资讯管理:管理员点击可查看新闻资讯和资讯分类;如需添加新的新闻资讯,点击右侧“添加”按钮,上传封面图,输入标题,选择分类,输入标题、描述和正文,点击“提交”按钮进行添加。
(6)商城管理:商城管理包括多个功能模块,比如宠物商城、分类列表、订单列表、订单配送和订单售后;点击“订单列表”可管理商品配送状态;点击“订单配送”可管理订单配送状态;点击“订单配送”可审核用户售后申请信息;
(7)宠物寄养:管理员点击可查看宠物寄养列表,同时可对寄养信息进行增删改查。
(8)宠物类型:管理员点击可查看宠物类型列表,同时可对宠物类型进行增删改查。
(9)宠物资料:管理员点击可查看宠物资料列表,同时可对宠物资料进行增删改查。
(10)领养记录:管理员点击可查看领养记录列表,同时可对领养记录进行增删改查。
(11)美容文章:管理员点击可查看美容文章列表,同时可对美容文章进行增删改查。
(12)美容类型:管理员点击可查看美容类型列表,同时可对美容类型进行增删改查。
(13)服务记录:管理员点击可查看服务记录列表,同时可对服务记录进行增删改查。
(14)评价记录:管理员点击可查看评价记录列表,同时可对评价记录进行增删改查。
(15)科室分类:管理员点击可查看科室分类列表,同时可对科室分类进行增删改查。
(16)医生信息:管理员点击可查看医生信息列表,同时可对医生信息进行增删改查。
(17)病例记录:管理员点击可查看病例记录列表,同时可对病例记录进行增删改查。
(18)住院记录:管理员点击可查看住院记录列表,同时可对住院记录进行增删改查。
(19)宠物档案:管理员点击可查看宠物档案列表,同时可对宠物档案进行增删改查。
(11)采购上报:管理员点击可查看采购上报列表,同时可对工作人员的采购上报进行审核回复。
(12)退出:管理员点击可退出系统。
管理员用户角色用例如下图所示。

图3-5管理员用户用例图
对于宠物之家的设计与实现,下面是系统性能分析表:
-
-
-
-
- 性能需求表
-
-
-
|
项目 |
内容 |
|
响应时间 |
系统对用户请求的响应时间需在500ms以内 |
|
并发用户数 |
系统需要支持1000个并发用户同时访问 |
|
吞吐量 |
系统每秒需要处理1000个请求 |
|
可用性 |
系统需要保证每月99.9%的可用性 |
|
数据安全 |
用户敏感数据需要加密存储,并支持数据库备份和恢复 |
|
数据一致性 |
系统中的数据操作需保证ACID特性,确保数据一致性 |
|
扩展性 |
系统需要支持水平扩展,能够方便地增加服务器节点以应对高请求量 |
|
可维护性 |
系统代码需要清晰易懂、结构良好,方便团队成员维护和修改 |
|
日志记录 |
系统需要记录用户操作日志、异常日志以及系统运行日志 |
|
监控报警 |
系统需要实时监控运行状态,当系统异常时能够及时发送警报通知相关人员 |
|
缓存设置 |
针对频繁使用的数据,系统需要进行合适的缓 |
用户访问平台网站,可以选择进行注册或登录操作。注册成功后,用户可以使用注册的账号登录平台。登录后的用户可以进入系统功能界面,使用自己权限内的功能操作。程序操作流程图如下图所示。

用户访问平台的网站,进入登录页面,入其用户名和密码,后端服务接收登录请求,验证用户提供的用户名和密码是否匹配数据库中存储的信息,验证通过即可登录成功。登录流程图如下图所示。

未有账号的用户可进入注册界面进行注册操作,填写注册表格,包括用户名、密码、电子邮件等必要信息。后台系统验证并保存用户提交的信息。分配唯一用户标识符。注册成功后,用户可以使用账号密码进行登录。用户注册流程图如下图所示。

-
-
-
-
-
- 注册流程图
-
-
-
-

B/S架构,即浏览器/服务器架构,是一种基于Web的分布式计算范式。在此架构中,应用程序的逻辑被巧妙地区分为客户端和服务器两部分。具体而言,客户端借助广泛使用的浏览器界面,进行应用访问与操作;而服务器端则肩负起业务逻辑处理、数据存储及管理的核心职责。值得一提的是,客户端无需安装特定的软件,用户仅需通过浏览器输入相应的URL地址,即可轻松访问应用程序,这一特性极大地提升了用户的使用便捷性和系统的维护效率。服务器端通常采用高性能的计算机和数据库系统,能够处理大量并发请求和复杂的业务逻辑。B/S架构的优势在于其跨平台性和易于维护性,开发者可以通过更新服务器端的代码来实现整个系统的升级和维护,而无需逐一更新客户端。
功能模块设计是系统开发过程中的重要阶段,它旨在将系统划分为不同的模块,每个模块负责完成特定的功能或任务。宠物之家由多个功能模块组成,每个模块下又包含具体的功能操作。功能模块图如下图所示。

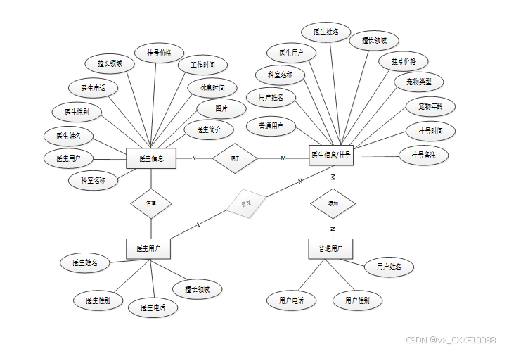
E-R图有助于理清系统中的数据结构和关系,为后续的数据库表结构设计提供指导。在进行数据库设计之前,首先需要先绘制实体-关系(E-R)图。E-R图将帮助我们理清业务中的实体(Entity)及它们之间的关系(Relationship),从而为后续的数据库表设计提供基础。根据前文可以得出本宠物之家拥有多个实体,在此列举总E-R图如下图所示。

在E-R图确定后,接下来可以根据实体和关系的属性设计数据库表结构。在E-R图明确了实体和它们之间的关系后,接下来可以开始设计数据库表结构。每个实体对应一个数据库表,每个属性对应表中的字段。如下列表格所示,在此列举主要数据表。
表access_token (登陆访问时长)
|
编号 |
名称 |
数据类型 |
长度 |
小数位 |
允许空值 |
主键 |
默认值 |
说明 |
|
1 |
token_id |
int |
10 |
0 |
N |
Y |
临时访问牌ID | |
|
2 |
token |
varchar |
64 |
0 |
Y |
N |
临时访问牌 | |
|
3 |
info |
text |
65535 |
0 |
Y |
N | ||
|
4 |
maxage |
int |
10 |
0 |
N |
N |
2 |
最大寿命:默认2小时 |
|
5 |
create_time |
timestamp |
19 |
0 |
N |
N |
CURRENT_TIMESTAMP |
创建时间: |
|
6 |
update_time |
timestamp |
19 |
0 |
N |
N |
CURRENT_TIMESTAMP |
更新时间: |
|
7 |
user_id |
int |
10 |
0 |
N |
N |
0 |
用户编号: |
|
编号 |
名称 |
数据类型 |
长度 |
小数位 |
允许空值 |
主键 |
默认值 |
说明 |
|
1 |
address_id |
int |
10 |
0 |
N |
Y |
收货地址: | |
|
2 |
name |
varchar |
32 |
0 |
Y |
N |
姓名: | |
|
3 |
phone |
varchar |
13 |
0 |
Y |
N |
手机: | |
|
4 |
postcode |
varchar |
8 |
0 |
Y |
N |
邮编: | |
|
5 |
address |
varchar |
255 |
0 |
N |
N |
地址: | |
|
6 |
user_id |
mediumint |
8 |
0 |
N |
N |
用户ID:[0,8388607]用户获取其他与用户相关的数据 | |
|
7 |
create_time |
timestamp |
19 |
0 |
N |
N |
CURRENT_TIMESTAMP |
创建时间: |
|
8 |
update_time |
timestamp |
19 |
0 |
N |
N |
CURRENT_TIMESTAMP |
更新时间: |
|
9 |
default |
bit |
1 |
0 |
N |
N |
0 |
默认判断 |
|
编号 |
名称 |
数据类型 |
长度 |
小数位 |
允许空值 |
主键 |
默认值 |
说明 |
|
1 |
adoption_record_id |
int |
10 |
0 |
N |
Y |
领养记录ID | |
|
2 |
adopting_users |
int |
10 |
0 |
Y |
N |
0 |
领养用户 |
|
3 |
user_name |
varchar |
64 |
0 |
Y |
N |
用户姓名 | |
|
4 |
user_phone_number |
varchar |
64 |
0 |
Y |
N |
用户电话 | |
|
5 |
pet_name |
varchar |
64 |
0 |
Y |
N |
宠物名称 | |
|
6 |
pet_type |
varchar |
64 |
0 |
Y |
N |
宠物类型 | |
|
7 |
pet_gender |
varchar |
64 |
0 |
Y |
N |
宠物性别 | |
|
8 |
pet_breeds |
varchar |
64 |
0 |
Y |
N |
宠物品种 | |
|
9 |
adoption_description |
text |
65535 |
0 |
Y |
N |
领养描述 | |
|
10 |
examine_state |
varchar |
16 |
0 |
N |
N |
未审核 |
审核状态 |
|
11 |
examine_reply |
varchar |
16 |
0 |
Y |
N |
审核回复 | |
|
12 |
create_time |
datetime |
19 |
0 |
N |
N |
CURRENT_TIMESTAMP |
创建时间 |
|
13 |
update_time |
timestamp |
19 |
0 |
N |
N |
CURRENT_TIMESTAMP |
更新时间 |
|
14 |
source_table |
varchar |
255 |
0 |
Y |
N |
来源表 | |
|
15 |
source_id |
int |
10 |
0 |
Y |
N |
来源ID | |
|
16 |
source_user_id |
int |
10 |
0 |
Y |
N |
来源用户 |
|
编号 |
名称 |
数据类型 |
长度 |
小数位 |
允许空值 |
主键 |
默认值 |
说明 |
|
1 |
article_id |
mediumint |
8 |
0 |
N |
Y |
文章id:[0,8388607] | |
|
2 |
title |
varchar |
125 |
0 |
N |
Y |
标题:[0,125]用于文章和html的title标签中 | |
|
3 |
type |
varchar |
64 |
0 |
N |
N |
0 |
文章分类:[0,1000]用来搜索指定类型的文章 |
|
4 |
hits |
int |
10 |
0 |
N |
N |
0 |
点击数:[0,1000000000]访问这篇文章的人次 |
|
5 |
praise_len |
int |
10 |
0 |
N |
N |
0 |
点赞数 |
|
6 |
create_time |
timestamp |
19 |
0 |
N |
N |
CURRENT_TIMESTAMP |
创建时间: |
|
7 |
update_time |
timestamp |
19 |
0 |
N |
N |
CURRENT_TIMESTAMP |
更新时间: |
|
8 |
source |
varchar |
255 |
0 |
Y |
N |
来源:[0,255]文章的出处 | |
|
9 |
url |
varchar |
255 |
0 |
Y |
N |
来源地址:[0,255]用于跳转到发布该文章的网站 | |
|
10 |
tag |
varchar |
255 |
0 |
Y |
N |
标签:[0,255]用于标注文章所属相关内容,多个标签用空格隔开 | |
|
11 |
content |
longtext |
2147483647 |
0 |
Y |
N |
正文:文章的主体内容 | |
|
12 |
img |
varchar |
255 |
0 |
Y |
N |
封面图 | |
|
13 |
description |
text |
65535 |
0 |
Y |
N |
文章描述 |
|
编号 |
名称 |
数据类型 |
长度 |
小数位 |
允许空值 |
主键 |
默认值 |
说明 |
|
1 |
type_id |
smallint |
5 |
0 |
N |
Y |
分类ID:[0,10000] | |
|
2 |
display |
smallint |
5 |
0 |
N |
N |
100 |
显示顺序:[0,1000]决定分类显示的先后顺序 |
|
3 |
name |
varchar |
16 |
0 |
N |
N |
分类名称:[2,16] | |
|
4 |
father_id |
smallint |
5 |
0 |
N |
N |
0 |
上级分类ID:[0,32767] |
|
5 |
description |
varchar |
255 |
0 |
Y |
N |
描述:[0,255]描述该分类的作用 | |
|
6 |
icon |
text |
65535 |
0 |
Y |
N |
分类图标: | |
|
7 |
url |
varchar |
255 |
0 |
Y |
N |
外链地址:[0,255]如果该分类是跳转到其他网站的情况下,就在该URL上设置 | |
|
8 |
create_time |
timestamp |
19 |
0 |
N |
N |
CURRENT_TIMESTAMP |
创建时间: |
|
9 |
update_time |
timestamp |
19 |
0 |
N |
N |
CURRENT_TIMESTAMP |
更新时间: |
|
编号 |
名称 |
数据类型 |
长度 |
小数位 |
允许空值 |
主键 |
默认值 |
说明 |
|
1 |
auth_id |
int |
10 |
0 |
N |
Y |
授权ID: | |
|
2 |
user_group |
varchar |
64 |
0 |
Y |
N |
用户组: | |
|
3 |
mod_name |
varchar |
64 |
0 |
Y |
N |
模块名: | |
|
4 |
table_name |
varchar |
64 |
0 |
Y |
N |
表名: | |
|
5 |
page_title |
varchar |
255 |
0 |
Y |
N |
页面标题: | |
|
6 |
path |
varchar |
255 |
0 |
Y |
N |
路由路径: | |
|
7 |
parent |
varchar |
64 |
0 |
Y |
N |
父级菜单 | |
|
8 |
parent_sort |
int |
10 |
0 |
N |
N |
0 |
父级菜单排序 |
|
9 |
position |
varchar |
32 |
0 |
Y |
N |
位置: | |
|
10 |
mode |
varchar |
32 |
0 |
N |
N |
_blank |
跳转方式: |
|
11 |
add |
tinyint |
3 |
0 |
N |
N |
1 |
是否可增加: |
|
12 |
del |
tinyint |
3 |
0 |
N |
N |
1 |
是否可删除: |
|
13 |
set |
tinyint |
3 |
0 |
N |
N |
1 |
是否可修改: |
|
14 |
get |
tinyint |
3 |
0 |
N |
N |
1 |
是否可查看: |
|
15 |
field_add |
text |
65535 |
0 |
Y |
N |
添加字段: | |
|
16 |
field_set |
text |
65535 |
0 |
Y |
N |
修改字段: | |
|
17 |
field_get |
text |
65535 |
0 |
Y |
N |
查询字段: | |
|
18 |
table_nav_name |
varchar |
500 |
0 |
Y |
N |
跨表导航名称: | |
|
19 |
table_nav |
varchar |
500 |
0 |
Y |
N |
跨表导航: | |
|
20 |
option |
text |
65535 |
0 |
Y |
N |
配置: | |
|
21 |
create_time |
timestamp |
19 |
0 |
N |
N |
CURRENT_TIMESTAMP |
创建时间: |
|
22 |
update_time |
timestamp |
19 |
0 |
N |
N |
CURRENT_TIMESTAMP |
更新时间: |
|
编号 |
名称 |
数据类型 |
长度 |
小数位 |
允许空值 |
主键 |
默认值 |
说明 |
|
1 |
beauty_articles_id |
int |
10 |
0 |
N |
Y |
美容文章ID | |
|
2 |
beauty_users |
int |
10 |
0 |
Y |
N |
0 |
美容用户 |
|
3 |
name_of_beautician |
varchar |
64 |
0 |
Y |
N |
美容师姓名 | |
|
4 |
article_title |
varchar |
64 |
0 |
Y |
N |
文章标题 | |
|
5 |
release_date |
date |
10 |
0 |
Y |
N |
发布日期 | |
|
6 |
article_cover |
varchar |
255 |
0 |
Y |
N |
文章封面 | |
|
7 |
article_details |
longtext |
2147483647 |
0 |
Y |
N |
文章详情 | |
|
8 |
praise_len |
int |
10 |
0 |
N |
N |
0 |
点赞数 |
|
9 |
create_time |
datetime |
19 |
0 |
N |
N |
CURRENT_TIMESTAMP |
创建时间 |
|
10 |
update_time |
timestamp |
19 |
0 |
N |
N |
CURRENT_TIMESTAMP |
更新时间 |
|
编号 |
名称 |
数据类型 |
长度 |
小数位 |
允许空值 |
主键 |
默认值 |
说明 |
|
1 |
beauty_services_id |
int |
10 |
0 |
N |
Y |
美容服务ID | |
|
2 |
beauty_master |
int |
10 |
0 |
Y |
N |
0 |
美容师傅 |
|
3 |
name_of_beautician |
varchar |
64 |
0 |
Y |
N |
美容师姓名 | |
|
4 |
beauty_therapist_expertise |
varchar |
64 |
0 |
Y |
N |
美容师专长 | |
|
5 |
service_name |
varchar |
64 |
0 |
Y |
N |
服务名称 | |
|
6 |
service_type |
varchar |
64 |
0 |
Y |
N |
服务类型 | |
|
7 |
service_price |
double |
9 |
2 |
Y |
N |
0.00 |
服务价格 |
|
8 |
service_duration |
varchar |
64 |
0 |
Y |
N |
服务时长 | |
|
9 |
beauty_cover |
varchar |
255 |
0 |
Y |
N |
美容封面 | |
|
10 |
introduction_to_beauticians |
text |
65535 |
0 |
Y |
N |
美容师简介 | |
|
11 |
service_details |
text |
65535 |
0 |
Y |
N |
服务详情 | |
|
12 |
praise_len |
int |
10 |
0 |
N |
N |
0 |
点赞数 |
|
13 |
service_record_limit_times |
int |
10 |
0 |
N |
N |
0 |
预约服务限制次数 |
|
14 |
create_time |
datetime |
19 |
0 |
N |
N |
CURRENT_TIMESTAMP |
创建时间 |
|
15 |
update_time |
timestamp |
19 |
0 |
N |
N |
CURRENT_TIMESTAMP |
更新时间 |
|
编号 |
名称 |
数据类型 |
长度 |
小数位 |
允许空值 |
主键 |
默认值 |
说明 |
|
1 |
beauty_types_id |
int |
10 |
0 |
N |
Y |
美容类型ID | |
|
2 |
beauty_types |
varchar |
64 |
0 |
Y |
N |
美容类型 | |
|
3 |
create_time |
datetime |
19 |
0 |
N |
N |
CURRENT_TIMESTAMP |
创建时间 |
|
4 |
update_time |
timestamp |
19 |
0 |
N |
N |
CURRENT_TIMESTAMP |
更新时间 |
|
编号 |
名称 |
数据类型 |
长度 |
小数位 |
允许空值 |
主键 |
默认值 |
说明 |
|
1 |
beauty_users_id |
int |
10 |
0 |
N |
Y |
美容用户ID | |
|
2 |
name_of_beautician |
varchar |
64 |
0 |
Y |
N |
美容师姓名 | |
|
3 |
beautician_gender |
varchar |
64 |
0 |
Y |
N |
美容师性别 | |
|
4 |
beauticians_phone_number |
varchar |
64 |
0 |
Y |
N |
美容师电话 | |
|
5 |
beauty_therapist_expertise |
varchar |
64 |
0 |
Y |
N |
美容师专长 | |
|
6 |
examine_state |
varchar |
16 |
0 |
N |
N |
已通过 |
审核状态 |
|
7 |
user_id |
int |
10 |
0 |
N |
N |
0 |
用户ID |
|
8 |
create_time |
datetime |
19 |
0 |
N |
N |
CURRENT_TIMESTAMP |
创建时间 |
|
9 |
update_time |
timestamp |
19 |
0 |
N |
N |
CURRENT_TIMESTAMP |
更新时间 |
|
编号 |
名称 |
数据类型 |
长度 |
小数位 |
允许空值 |
主键 |
默认值 |
说明 |
|
1 |
cart_id |
int |
10 |
0 |
N |
Y |
购物车ID: | |
|
2 |
title |
varchar |
64 |
0 |
Y |
N |
标题: | |
|
3 |
img |
varchar |
255 |
0 |
N |
N |
0 |
图片: |
|
4 |
user_id |
int |
10 |
0 |
N |
N |
0 |
用户ID: |
|
5 |
create_time |
timestamp |
19 |
0 |
N |
N |
CURRENT_TIMESTAMP |
创建时间: |
|
6 |
update_time |
timestamp |
19 |
0 |
N |
N |
CURRENT_TIMESTAMP |
更新时间: |
|
7 |
state |
int |
10 |
0 |
N |
N |
0 |
状态:使用中,已失效 |
|
8 |
price |
double |
9 |
2 |
N |
N |
0.00 |
单价: |
|
9 |
price_ago |
double |
9 |
2 |
N |
N |
0.00 |
原价: |
|
10 |
price_count |
double |
11 |
2 |
N |
N |
0.00 |
总价: |
|
11 |
num |
int |
10 |
0 |
N |
N |
1 |
数量: |
|
12 |
goods_id |
mediumint |
8 |
0 |
N |
N |
商品id:[0,8388607] | |
|
13 |
type |
varchar |
64 |
0 |
N |
N |
未分类 |
商品分类: |
|
14 |
description |
varchar |
255 |
0 |
Y |
N |
描述:[0,255]用于产品规格描述 |
|
编号 |
名称 |
数据类型 |
长度 |
小数位 |
允许空值 |
主键 |
默认值 |
说明 |
|
1 |
code_token_id |
int |
10 |
0 |
N |
Y | ||
|
2 |
token |
varchar |
255 |
0 |
Y |
N | ||
|
3 |
code |
varchar |
255 |
0 |
Y |
N |
验证码 | |
|
4 |
expire_time |
timestamp |
19 |
0 |
N |
N |
CURRENT_TIMESTAMP |
失效时间 |
|
5 |
create_time |
timestamp |
19 |
0 |
N |
N |
CURRENT_TIMESTAMP |
创建时间 |
|
6 |
update_time |
timestamp |
19 |
0 |
N |
N |
CURRENT_TIMESTAMP |
更新时间: |
|
编号 |
名称 |
数据类型 |
长度 |
小数位 |
允许空值 |
主键 |
默认值 |
说明 |
|
1 |
collect_id |
int |
10 |
0 |
N |
Y |
收藏ID: | |
|
2 |
user_id |
int |
10 |
0 |
N |
N |
0 |
收藏人ID: |
|
3 |
source_table |
varchar |
255 |
0 |
Y |
N |
来源表: | |
|
4 |
source_field |
varchar |
255 |
0 |
Y |
N |
来源字段: | |
|
5 |
source_id |
int |
10 |
0 |
N |
N |
0 |
来源ID: |
|
6 |
title |
varchar |
255 |
0 |
Y |
N |
标题: | |
|
7 |
img |
varchar |
255 |
0 |
Y |
N |
封面: | |
|
8 |
create_time |
timestamp |
19 |
0 |
N |
N |
CURRENT_TIMESTAMP |
创建时间: |
|
9 |
update_time |
timestamp |
19 |
0 |
N |
N |
CURRENT_TIMESTAMP |
更新时间: |
|
编号 |
名称 |
数据类型 |
长度 |
小数位 |
允许空值 |
主键 |
默认值 |
说明 |
|
1 |
comment_id |
int |
10 |
0 |
N |
Y |
评论ID: | |
|
2 |
user_id |
int |
10 |
0 |
N |
N |
0 |
评论人ID: |
|
3 |
reply_to_id |
int |
10 |
0 |
N |
N |
0 |
回复评论ID:空为0 |
|
4 |
content |
longtext |
2147483647 |
0 |
Y |
N |
内容: | |
|
5 |
nickname |
varchar |
255 |
0 |
Y |
N |
昵称: | |
|
6 |
avatar |
varchar |
255 |
0 |
Y |
N |
头像地址:[0,255] | |
|
7 |
create_time |
timestamp |
19 |
0 |
N |
N |
CURRENT_TIMESTAMP |
创建时间: |
|
8 |
update_time |
timestamp |
19 |
0 |
N |
N |
CURRENT_TIMESTAMP |
更新时间: |
|
9 |
source_table |
varchar |
255 |
0 |
Y |
N |
来源表: | |
|
10 |
source_field |
varchar |
255 |
0 |
Y |
N |
来源字段: | |
|
11 |
source_id |
int |
10 |
0 |
N |
N |
0 |
来源ID: |
表department_classification (科室分类)
|
编号 |
名称 |
数据类型 |
长度 |
小数位 |
允许空值 |
主键 |
默认值 |
说明 |
|
1 |
department_classification_id |
int |
10 |
0 |
N |
Y |
科室分类ID | |
|
2 |
department_name |
varchar |
64 |
0 |
Y |
N |
科室名称 | |
|
3 |
create_time |
datetime |
19 |
0 |
N |
N |
CURRENT_TIMESTAMP |
创建时间 |
|
4 |
update_time |
timestamp |
19 |
0 |
N |
N |
CURRENT_TIMESTAMP |
更新时间 |
|
编号 |
名称 |
数据类型 |
长度 |
小数位 |
允许空值 |
主键 |
默认值 |
说明 |
|
1 |
doctor_information_id |
int |
10 |
0 |
N |
Y |
医生信息ID | |
|
2 |
department_name |
varchar |
64 |
0 |
Y |
N |
科室名称 | |
|
3 |
doctor_users |
int |
10 |
0 |
Y |
N |
0 |
医生用户 |
|
4 |
doctors_name |
varchar |
64 |
0 |
Y |
N |
医生姓名 | |
|
5 |
doctors_gender |
varchar |
64 |
0 |
Y |
N |
医生性别 | |
|
6 |
doctors_phone_number |
varchar |
64 |
0 |
Y |
N |
医生电话 | |
|
7 |
specializes_in_specific_fields |
varchar |
64 |
0 |
Y |
N |
擅长领域 | |
|
8 |
registration_price |
double |
9 |
2 |
Y |
N |
0.00 |
挂号价格 |
|
9 |
working_hours |
varchar |
64 |
0 |
Y |
N |
工作时间 | |
|
10 |
rest_time |
varchar |
64 |
0 |
Y |
N |
休息时间 | |
|
11 |
doctors_photo |
varchar |
255 |
0 |
Y |
N |
医生照片 | |
|
12 |
doctor_introduction |
text |
65535 |
0 |
Y |
N |
医生简介 | |
|
13 |
hits |
int |
10 |
0 |
N |
N |
0 |
点击数 |
|
14 |
praise_len |
int |
10 |
0 |
N |
N |
0 |
点赞数 |
|
15 |
recommend |
int |
10 |
0 |
N |
N |
0 |
智能推荐 |
|
16 |
registration_record_limit_times |
int |
10 |
0 |
N |
N |
0 |
挂号限制次数 |
|
17 |
create_time |
datetime |
19 |
0 |
N |
N |
CURRENT_TIMESTAMP |
创建时间 |
|
18 |
update_time |
timestamp |
19 |
0 |
N |
N |
CURRENT_TIMESTAMP |
更新时间 |
|
编号 |
名称 |
数据类型 |
长度 |
小数位 |
允许空值 |
主键 |
默认值 |
说明 |
|
1 |
doctor_users_id |
int |
10 |
0 |
N |
Y |
医生用户ID | |
|
2 |
doctors_name |
varchar |
64 |
0 |
Y |
N |
医生姓名 | |
|
3 |
doctors_gender |
varchar |
64 |
0 |
Y |
N |
医生性别 | |
|
4 |
doctors_phone_number |
varchar |
64 |
0 |
Y |
N |
医生电话 | |
|
5 |
specializes_in_specific_fields |
varchar |
64 |
0 |
Y |
N |
擅长领域 | |
|
6 |
examine_state |
varchar |
16 |
0 |
N |
N |
已通过 |
审核状态 |
|
7 |
user_id |
int |
10 |
0 |
N |
N |
0 |
用户ID |
|
8 |
create_time |
datetime |
19 |
0 |
N |
N |
CURRENT_TIMESTAMP |
创建时间 |
|
9 |
update_time |
timestamp |
19 |
0 |
N |
N |
CURRENT_TIMESTAMP |
更新时间 |
|
编号 |
名称 |
数据类型 |
长度 |
小数位 |
允许空值 |
主键 |
默认值 |
说明 |
|
1 |
evaluation_record_id |
int |
10 |
0 |
N |
Y |
评价记录ID | |
|
2 |
ordinary_users |
int |
10 |
0 |
Y |
N |
0 |
普通用户 |
|
3 |
user_name |
varchar |
64 |
0 |
Y |
N |
用户姓名 | |
|
4 |
beauty_master |
int |
10 |
0 |
Y |
N |
0 |
美容师傅 |
|
5 |
service_name |
varchar |
64 |
0 |
Y |
N |
服务名称 | |
|
6 |
service_type |
varchar |
64 |
0 |
Y |
N |
服务类型 | |
|
7 |
service_price |
double |
9 |
2 |
Y |
N |
0.00 |
服务价格 |
|
8 |
evaluation_details |
text |
65535 |
0 |
Y |
N |
评价详情 | |
|
9 |
create_time |
datetime |
19 |
0 |
N |
N |
CURRENT_TIMESTAMP |
创建时间 |
|
10 |
update_time |
timestamp |
19 |
0 |
N |
N |
CURRENT_TIMESTAMP |
更新时间 |
|
11 |
source_table |
varchar |
255 |
0 |
Y |
N |
来源表 | |
|
12 |
source_id |
int |
10 |
0 |
Y |
N |
来源ID | |
|
13 |
source_user_id |
int |
10 |
0 |
Y |
N |
来源用户 |
|
编号 |
名称 |
数据类型 |
长度 |
小数位 |
允许空值 |
主键 |
默认值 |
说明 |
|
1 |
goods_id |
mediumint |
8 |
0 |
N |
Y |
产品id:[0,8388607] | |
|
2 |
title |
varchar |
125 |
0 |
Y |
N |
标题:[0,125]用于产品和html的<title>标签中 | |
|
3 |
img |
text |
65535 |
0 |
Y |
N |
封面图:用于显示于产品列表页 | |
|
4 |
description |
varchar |
255 |
0 |
Y |
N |
描述:[0,255]用于产品规格描述 | |
|
5 |
price_ago |
double |
8 |
2 |
N |
N |
0.00 |
原价:[1] |
|
6 |
price |
double |
8 |
2 |
N |
N |
0.00 |
卖价:[1] |
|
7 |
sales |
int |
10 |
0 |
N |
N |
0 |
销量:[0,1000000000] |
|
8 |
inventory |
int |
10 |
0 |
N |
N |
0 |
商品库存 |
|
9 |
type |
varchar |
64 |
0 |
N |
N |
商品分类: | |
|
10 |
hits |
int |
10 |
0 |
N |
N |
0 |
点击量:[0,1000000000]访问这篇产品的人次 |
|
11 |
content |
longtext |
2147483647 |
0 |
Y |
N |
正文:产品的主体内容 | |
|
12 |
img_1 |
text |
65535 |
0 |
Y |
N |
主图1: | |
|
13 |
img_2 |
text |
65535 |
0 |
Y |
N |
主图2: | |
|
14 |
img_3 |
text |
65535 |
0 |
Y |
N |
主图3: | |
|
15 |
img_4 |
text |
65535 |
0 |
Y |
N |
主图4: | |
|
16 |
img_5 |
text |
65535 |
0 |
Y |
N |
主图5: | |
|
17 |
create_time |
timestamp |
19 |
0 |
N |
N |
CURRENT_TIMESTAMP |
创建时间: |
|
18 |
update_time |
timestamp |
19 |
0 |
N |
N |
CURRENT_TIMESTAMP |
更新时间: |
|
19 |
customize_field |
text |
65535 |
0 |
Y |
N |
自定义字段 | |
|
20 |
source_table |
varchar |
255 |
0 |
Y |
N |
来源表: | |
|
21 |
source_field |
varchar |
255 |
0 |
Y |
N |
来源字段: | |
|
22 |
source_id |
int |
10 |
0 |
N |
N |
0 |
来源ID: |
|
23 |
user_id |
int |
10 |
0 |
Y |
N |
0 |
添加人 |
|
编号 |
名称 |
数据类型 |
长度 |
小数位 |
允许空值 |
主键 |
默认值 |
说明 |
|
1 |
type_id |
int |
10 |
0 |
N |
Y |
商品分类ID: | |
|
2 |
father_id |
smallint |
5 |
0 |
N |
N |
0 |
上级分类ID:[0,32767] |
|
3 |
name |
varchar |
255 |
0 |
Y |
N |
商品名称: | |
|
4 |
desc |
varchar |
255 |
0 |
Y |
N |
描述: | |
|
5 |
icon |
varchar |
255 |
0 |
Y |
N |
图标: | |
|
6 |
source_table |
varchar |
255 |
0 |
Y |
N |
来源表: | |
|
7 |
source_field |
varchar |
255 |
0 |
Y |
N |
来源字段: | |
|
8 |
create_time |
timestamp |
19 |
0 |
N |
N |
CURRENT_TIMESTAMP |
创建时间: |
|
9 |
update_time |
timestamp |
19 |
0 |
N |
N |
CURRENT_TIMESTAMP |
更新时间: |
|
编号 |
名称 |
数据类型 |
长度 |
小数位 |
允许空值 |
主键 |
默认值 |
说明 |
|
1 |
hits_id |
int |
10 |
0 |
N |
Y |
点赞ID: | |
|
2 |
user_id |
int |
10 |
0 |
N |
N |
0 |
点赞人: |
|
3 |
create_time |
timestamp |
19 |
0 |
N |
N |
CURRENT_TIMESTAMP |
创建时间: |
|
4 |
update_time |
timestamp |
19 |
0 |
N |
N |
CURRENT_TIMESTAMP |
更新时间: |
|
5 |
source_table |
varchar |
255 |
0 |
Y |
N |
来源表: | |
|
6 |
source_field |
varchar |
255 |
0 |
Y |
N |
来源字段: | |
|
7 |
source_id |
int |
10 |
0 |
N |
N |
0 |
来源ID: |
表hospitalization_records (住院记录)
|
编号 |
名称 |
数据类型 |
长度 |
小数位 |
允许空值 |
主键 |
默认值 |
说明 |
|
1 |
hospitalization_records_id |
int |
10 |
0 |
N |
Y |
住院记录ID | |
|
2 |
ordinary_users |
int |
10 |
0 |
Y |
N |
0 |
普通用户 |
|
3 |
user_name |
varchar |
64 |
0 |
Y |
N |
用户姓名 | |
|
4 |
department_name |
varchar |
64 |
0 |
Y |
N |
科室名称 | |
|
5 |
doctor_users |
int |
10 |
0 |
Y |
N |
0 |
医生用户 |
|
6 |
doctors_name |
varchar |
64 |
0 |
Y |
N |
医生姓名 | |
|
7 |
specializes_in_specific_fields |
varchar |
64 |
0 |
Y |
N |
擅长领域 | |
|
8 |
pet_species |
varchar |
64 |
0 |
Y |
N |
宠物种类 | |
|
9 |
pet_age |
varchar |
64 |
0 |
Y |
N |
宠物年龄 | |
|
10 |
date_of_hospitalization |
date |
10 |
0 |
Y |
N |
住院日期 | |
|
11 |
length_of_hospital_stay |
varchar |
64 |
0 |
Y |
N |
住院天数 | |
|
12 |
hospitalization_remarks |
text |
65535 |
0 |
Y |
N |
住院备注 | |
|
13 |
create_time |
datetime |
19 |
0 |
N |
N |
CURRENT_TIMESTAMP |
创建时间 |
|
14 |
update_time |
timestamp |
19 |
0 |
N |
N |
CURRENT_TIMESTAMP |
更新时间 |
|
15 |
source_table |
varchar |
255 |
0 |
Y |
N |
来源表 | |
|
16 |
source_id |
int |
10 |
0 |
Y |
N |
来源ID | |
|
17 |
source_user_id |
int |
10 |
0 |
Y |
N |
来源用户 |
|
编号 |
名称 |
数据类型 |
长度 |
小数位 |
允许空值 |
主键 |
默认值 |
说明 |
|
1 |
logistics_delivery_id |
int |
10 |
0 |
N |
Y |
物流配送ID | |
|
2 |
order_number |
varchar |
64 |
0 |
Y |
N |
订单号 | |
|
3 |
product_name |
varchar |
64 |
0 |
Y |
N |
商品名称 | |
|
4 |
purchase_quantity |
varchar |
64 |
0 |
Y |
N |
购买数量 | |
|
5 |
total_transaction_amount |
double |
11 |
2 |
Y |
N |
0.00 |
交易总额 |
|
6 |
the_date_of_issuance |
date |
10 |
0 |
Y |
N |
发货日期 | |
|
7 |
delivery_number |
varchar |
30 |
0 |
Y |
N |
配送订单 | |
|
8 |
ordinary_users |
int |
10 |
0 |
Y |
N |
0 |
普通用户 |
|
9 |
shipping_address |
varchar |
64 |
0 |
Y |
N |
收货地址 | |
|
10 |
delivery_status |
varchar |
64 |
0 |
Y |
N |
配送状态 | |
|
11 |
signing_status |
varchar |
64 |
0 |
Y |
N |
签收状态 | |
|
12 |
recommend |
int |
10 |
0 |
N |
N |
0 |
智能推荐 |
|
13 |
contact_name |
varchar |
255 |
0 |
Y |
N |
联系人名字 | |
|
14 |
merchant_id |
int |
10 |
0 |
Y |
N |
商家id | |
|
15 |
create_time |
datetime |
19 |
0 |
N |
N |
CURRENT_TIMESTAMP |
创建时间 |
|
16 |
update_time |
timestamp |
19 |
0 |
N |
N |
CURRENT_TIMESTAMP |
更新时间 |
|
编号 |
名称 |
数据类型 |
长度 |
小数位 |
允许空值 |
主键 |
默认值 |
说明 |
|
1 |
medical_record_id |
int |
10 |
0 |
N |
Y |
病历记录ID | |
|
2 |
ordinary_users |
int |
10 |
0 |
Y |
N |
0 |
普通用户 |
|
3 |
user_name |
varchar |
64 |
0 |
Y |
N |
用户姓名 | |
|
4 |
department_name |
varchar |
64 |
0 |
Y |
N |
科室名称 | |
|
5 |
doctor_users |
int |
10 |
0 |
Y |
N |
0 |
医生用户 |
|
6 |
doctors_name |
varchar |
64 |
0 |
Y |
N |
医生姓名 | |
|
7 |
specializes_in_specific_fields |
varchar |
64 |
0 |
Y |
N |
擅长领域 | |
|
8 |
pet_species |
varchar |
64 |
0 |
Y |
N |
宠物种类 | |
|
9 |
pet_age |
varchar |
64 |
0 |
Y |
N |
宠物年龄 | |
|
10 |
diagnosis_of_illness |
text |
65535 |
0 |
Y |
N |
病情诊断 | |
|
11 |
prescription_plan |
text |
65535 |
0 |
Y |
N |
开药方案 | |
|
12 |
treatment_outcome |
text |
65535 |
0 |
Y |
N |
治疗结果 | |
|
13 |
create_time |
datetime |
19 |
0 |
N |
N |
CURRENT_TIMESTAMP |
创建时间 |
|
14 |
update_time |
timestamp |
19 |
0 |
N |
N |
CURRENT_TIMESTAMP |
更新时间 |
|
15 |
source_table |
varchar |
255 |
0 |
Y |
N |
来源表 | |
|
16 |
source_id |
int |
10 |
0 |
Y |
N |
来源ID | |
|
17 |
source_user_id |
int |
10 |
0 |
Y |
N |
来源用户 |
|
编号 |
名称 |
数据类型 |
长度 |
小数位 |
允许空值 |
主键 |
默认值 |
说明 |
|
1 |
notice_id |
mediumint |
8 |
0 |
N |
Y |
公告id: | |
|
2 |
title |
varchar |
125 |
0 |
N |
N |
标题: | |
|
3 |
content |
longtext |
2147483647 |
0 |
Y |
N |
正文: | |
|
4 |
create_time |
timestamp |
19 |
0 |
N |
N |
CURRENT_TIMESTAMP |
创建时间: |
|
5 |
update_time |
timestamp |
19 |
0 |
N |
N |
CURRENT_TIMESTAMP |
更新时间: |
|
编号 |
名称 |
数据类型 |
长度 |
小数位 |
允许空值 |
主键 |
默认值 |
说明 |
|
1 |
order_id |
int |
10 |
0 |
N |
Y |
订单ID: | |
|
2 |
order_number |
varchar |
64 |
0 |
Y |
N |
订单号: | |
|
3 |
goods_id |
mediumint |
8 |
0 |
N |
N |
商品id:[0,8388607] | |
|
4 |
title |
varchar |
255 |
0 |
Y |
N |
商品标题: | |
|
5 |
img |
varchar |
255 |
0 |
Y |
N |
商品图片: | |
|
6 |
price |
double |
10 |
2 |
N |
N |
0.00 |
价格: |
|
7 |
price_ago |
double |
10 |
2 |
N |
N |
0.00 |
原价: |
|
8 |
num |
int |
10 |
0 |
N |
N |
1 |
数量: |
|
9 |
price_count |
double |
8 |
2 |
N |
N |
0.00 |
总价: |
|
10 |
norms |
varchar |
255 |
0 |
Y |
N |
规格: | |
|
11 |
type |
varchar |
64 |
0 |
N |
N |
未分类 |
商品分类: |
|
12 |
contact_name |
varchar |
32 |
0 |
Y |
N |
联系人姓名: | |
|
13 |
contact_email |
varchar |
125 |
0 |
Y |
N |
联系人邮箱: | |
|
14 |
contact_phone |
varchar |
11 |
0 |
Y |
N |
联系人手机: | |
|
15 |
contact_address |
varchar |
255 |
0 |
Y |
N |
收件地址: | |
|
16 |
postal_code |
varchar |
9 |
0 |
Y |
N |
邮政编码: | |
|
17 |
user_id |
int |
10 |
0 |
N |
N |
0 |
买家ID: |
|
18 |
merchant_id |
mediumint |
8 |
0 |
N |
N |
0 |
商家ID: |
|
19 |
create_time |
timestamp |
19 |
0 |
N |
N |
CURRENT_TIMESTAMP |
创建时间: |
|
20 |
update_time |
timestamp |
19 |
0 |
N |
N |
CURRENT_TIMESTAMP |
更新时间: |
|
21 |
description |
varchar |
255 |
0 |
Y |
N |
描述:[0,255]用于产品规格描述 | |
|
22 |
state |
varchar |
16 |
0 |
N |
N |
待付款 |
订单状态:待付款,待发货,待签收,已签收,待退款,已退款,已拒绝,已完成 |
|
23 |
remark |
text |
65535 |
0 |
Y |
N |
订单备注 | |
|
24 |
delivery_state |
varchar |
16 |
0 |
Y |
N |
未配送 |
发货状态:未配送,已配送 |
|
25 |
vip_discount |
double |
11 |
2 |
Y |
N |
0.00 |
折扣 |
|
26 |
buy_type |
tinyint |
4 |
0 |
Y |
N |
1-全额购买,3-钱包购买 |
|
编号 |
名称 |
数据类型 |
长度 |
小数位 |
允许空值 |
主键 |
默认值 |
说明 |
|
1 |
order_after_sale_id |
int |
10 |
0 |
N |
Y |
订单售后id | |
|
2 |
order_id |
int |
10 |
0 |
N |
N |
订单ID | |
|
3 |
order_number |
varchar |
64 |
0 |
Y |
N |
订单号 | |
|
4 |
goods_id |
mediumint |
8 |
0 |
N |
N |
商品id:[0,8388607] | |
|
5 |
title |
varchar |
255 |
0 |
Y |
N |
商品标题 | |
|
6 |
price |
double |
10 |
2 |
N |
N |
0.00 |
价格 |
|
7 |
price_ago |
double |
10 |
2 |
N |
N |
0.00 |
原价 |
|
8 |
num |
int |
10 |
0 |
N |
N |
1 |
数量 |
|
9 |
price_count |
double |
8 |
2 |
N |
N |
0.00 |
总价 |
|
10 |
user_id |
int |
10 |
0 |
N |
N |
0 |
买家ID |
|
11 |
merchant_id |
mediumint |
8 |
0 |
N |
N |
0 |
商家ID |
|
12 |
state |
varchar |
16 |
0 |
N |
N |
待付款 |
订单状态:待付款,待发货,待签收,已签收,待退款,已退款,已拒绝,已完成 |
|
13 |
after_state |
varchar |
16 |
0 |
Y |
N |
未审核 |
售后状态:未审核,未通过,已通过 |
|
14 |
after_state_reply |
varchar |
255 |
0 |
Y |
N |
售后回复 | |
|
15 |
type |
varchar |
255 |
0 |
Y |
N |
售后类型 | |
|
16 |
content_desc |
varchar |
255 |
0 |
Y |
N |
售后内容 | |
|
17 |
imgs |
varchar |
1000 |
0 |
Y |
N |
售后凭证 | |
|
18 |
create_time |
timestamp |
19 |
0 |
N |
N |
CURRENT_TIMESTAMP |
创建时间 |
|
19 |
update_time |
timestamp |
19 |
0 |
N |
N |
CURRENT_TIMESTAMP |
更新时间 |
|
20 |
buy_type |
tinyint |
4 |
0 |
Y |
N |
1-全额购买,3-钱包购买 |
|
编号 |
名称 |
数据类型 |
长度 |
小数位 |
允许空值 |
主键 |
默认值 |
说明 |
|
1 |
ordinary_users_id |
int |
10 |
0 |
N |
Y |
普通用户ID | |
|
2 |
user_name |
varchar |
64 |
0 |
Y |
N |
用户姓名 | |
|
3 |
user_gender |
varchar |
64 |
0 |
Y |
N |
用户性别 | |
|
4 |
user_phone_number |
varchar |
64 |
0 |
Y |
N |
用户电话 | |
|
5 |
examine_state |
varchar |
16 |
0 |
N |
N |
已通过 |
审核状态 |
|
6 |
user_id |
int |
10 |
0 |
N |
N |
0 |
用户ID |
|
7 |
create_time |
datetime |
19 |
0 |
N |
N |
CURRENT_TIMESTAMP |
创建时间 |
|
8 |
update_time |
timestamp |
19 |
0 |
N |
N |
CURRENT_TIMESTAMP |
更新时间 |
|
编号 |
名称 |
数据类型 |
长度 |
小数位 |
允许空值 |
主键 |
默认值 |
说明 |
|
1 |
pet_foster_care_id |
int |
10 |
0 |
N |
Y |
宠物寄养ID | |
|
2 |
ordinary_users |
int |
10 |
0 |
Y |
N |
0 |
普通用户 |
|
3 |
user_name |
varchar |
64 |
0 |
Y |
N |
用户姓名 | |
|
4 |
pet_name |
varchar |
64 |
0 |
Y |
N |
宠物名字 | |
|
5 |
pet_breeds |
varchar |
64 |
0 |
Y |
N |
宠物品种 | |
|
6 |
pet_gender |
varchar |
64 |
0 |
Y |
N |
宠物性别 | |
|
7 |
date_of_foster_care |
date |
10 |
0 |
Y |
N |
寄养日期 | |
|
8 |
pet_photos |
varchar |
255 |
0 |
Y |
N |
宠物照片 | |
|
9 |
foster_care_description |
text |
65535 |
0 |
Y |
N |
寄养描述 | |
|
10 |
examine_state |
varchar |
16 |
0 |
N |
N |
未审核 |
审核状态 |
|
11 |
examine_reply |
varchar |
16 |
0 |
Y |
N |
审核回复 | |
|
12 |
create_time |
datetime |
19 |
0 |
N |
N |
CURRENT_TIMESTAMP |
创建时间 |
|
13 |
update_time |
timestamp |
19 |
0 |
N |
N |
CURRENT_TIMESTAMP |
更新时间 |
|
编号 |
名称 |
数据类型 |
长度 |
小数位 |
允许空值 |
主键 |
默认值 |
说明 |
|
1 |
pet_information_id |
int |
10 |
0 |
N |
Y |
宠物资料ID | |
|
2 |
pet_name |
varchar |
64 |
0 |
Y |
N |
宠物名称 | |
|
3 |
pet_type |
varchar |
64 |
0 |
Y |
N |
宠物类型 | |
|
4 |
pet_gender |
varchar |
64 |
0 |
Y |
N |
宠物性别 | |
|
5 |
pet_breeds |
varchar |
64 |
0 |
Y |
N |
宠物品种 | |
|
6 |
date_of_birth |
date |
10 |
0 |
Y |
N |
出生日期 | |
|
7 |
pet_pictures |
varchar |
255 |
0 |
Y |
N |
宠物图片 | |
|
8 |
deworming_record |
text |
65535 |
0 |
Y |
N |
驱虫记录 | |
|
9 |
vaccine_records |
text |
65535 |
0 |
Y |
N |
疫苗记录 | |
|
10 |
pet_description |
text |
65535 |
0 |
Y |
N |
宠物描述 | |
|
11 |
hits |
int |
10 |
0 |
N |
N |
0 |
点击数 |
|
12 |
praise_len |
int |
10 |
0 |
N |
N |
0 |
点赞数 |
|
13 |
recommend |
int |
10 |
0 |
N |
N |
0 |
智能推荐 |
|
14 |
istop |
int |
10 |
0 |
N |
N |
0 |
是否置顶 |
|
15 |
adoption_record_limit_times |
int |
10 |
0 |
N |
N |
0 |
申请领养限制次数 |
|
16 |
create_time |
datetime |
19 |
0 |
N |
N |
CURRENT_TIMESTAMP |
创建时间 |
|
17 |
update_time |
timestamp |
19 |
0 |
N |
N |
CURRENT_TIMESTAMP |
更新时间 |
|
编号 |
名称 |
数据类型 |
长度 |
小数位 |
允许空值 |
主键 |
默认值 |
说明 |
|
1 |
pet_mall_id |
int |
10 |
0 |
N |
Y |
宠物商城ID | |
|
2 |
product_notice |
varchar |
64 |
0 |
Y |
N |
商品须知 | |
|
3 |
cart_title |
varchar |
125 |
0 |
Y |
N |
标题:[0,125]用于产品html的标签中 | |
|
4 |
cart_img |
text |
65535 |
0 |
Y |
N |
封面图:用于显示于产品列表页 | |
|
5 |
cart_description |
varchar |
255 |
0 |
Y |
N |
描述:[0,255]用于产品规格描述 | |
|
6 |
cart_price_ago |
double |
8 |
2 |
N |
N |
0.00 |
原价:[1] |
|
7 |
cart_price |
double |
8 |
2 |
N |
N |
0.00 |
卖价:[1] |
|
8 |
cart_inventory |
int |
10 |
0 |
N |
N |
0 |
商品库存 |
|
9 |
cart_type |
varchar |
64 |
0 |
N |
N |
未分类 |
商品分类: |
|
10 |
cart_content |
longtext |
2147483647 |
0 |
Y |
N |
正文:产品的主体内容 | |
|
11 |
cart_img_1 |
text |
65535 |
0 |
Y |
N |
主图1: | |
|
12 |
cart_img_2 |
text |
65535 |
0 |
Y |
N |
主图2: | |
|
13 |
cart_img_3 |
text |
65535 |
0 |
Y |
N |
主图3: | |
|
14 |
cart_img_4 |
text |
65535 |
0 |
Y |
N |
主图4: | |
|
15 |
cart_img_5 |
text |
65535 |
0 |
Y |
N |
主图5: | |
|
16 |
create_time |
datetime |
19 |
0 |
N |
N |
CURRENT_TIMESTAMP |
创建时间 |
|
17 |
update_time |
timestamp |
19 |
0 |
N |
N |
CURRENT_TIMESTAMP |
更新时间 |
|
编号 |
名称 |
数据类型 |
长度 |
小数位 |
允许空值 |
主键 |
默认值 |
说明 |
|
1 |
pet_profile_id |
int |
10 |
0 |
N |
Y |
宠物档案ID | |
|
2 |
ordinary_users |
int |
10 |
0 |
Y |
N |
0 |
普通用户 |
|
3 |
user_name |
varchar |
64 |
0 |
Y |
N |
用户姓名 | |
|
4 |
pet_name |
varchar |
64 |
0 |
Y |
N |
宠物名字 | |
|
5 |
pet_species |
varchar |
64 |
0 |
Y |
N |
宠物种类 | |
|
6 |
pet_gender |
varchar |
64 |
0 |
Y |
N |
宠物性别 | |
|
7 |
pet_photos |
varchar |
255 |
0 |
Y |
N |
宠物照片 | |
|
8 |
pet_age |
varchar |
64 |
0 |
Y |
N |
宠物年龄 | |
|
9 |
health_records |
text |
65535 |
0 |
Y |
N |
健康记录 | |
|
10 |
create_time |
datetime |
19 |
0 |
N |
N |
CURRENT_TIMESTAMP |
创建时间 |
|
11 |
update_time |
timestamp |
19 |
0 |
N |
N |
CURRENT_TIMESTAMP |
更新时间 |
|
编号 |
名称 |
数据类型 |
长度 |
小数位 |
允许空值 |
主键 |
默认值 |
说明 |
|
1 |
pet_type_id |
int |
10 |
0 |
N |
Y |
宠物类型ID | |
|
2 |
pet_type |
varchar |
64 |
0 |
Y |
N |
宠物类型 | |
|
3 |
create_time |
datetime |
19 |
0 |
N |
N |
CURRENT_TIMESTAMP |
创建时间 |
|
4 |
update_time |
timestamp |
19 |
0 |
N |
N |
CURRENT_TIMESTAMP |
更新时间 |
|
编号 |
名称 |
数据类型 |
长度 |
小数位 |
允许空值 |
主键 |
默认值 |
说明 |
|
1 |
praise_id |
int |
10 |
0 |
N |
Y |
点赞ID: | |
|
2 |
user_id |
int |
10 |
0 |
N |
N |
0 |
点赞人: |
|
3 |
create_time |
timestamp |
19 |
0 |
N |
N |
CURRENT_TIMESTAMP |
创建时间: |
|
4 |
update_time |
timestamp |
19 |
0 |
N |
N |
CURRENT_TIMESTAMP |
更新时间: |
|
5 |
source_table |
varchar |
255 |
0 |
Y |
N |
来源表: | |
|
6 |
source_field |
varchar |
255 |
0 |
Y |
N |
来源字段: | |
|
7 |
source_id |
int |
10 |
0 |
N |
N |
0 |
来源ID: |
|
8 |
status |
bit |
1 |
0 |
N |
N |
1 |
点赞状态:1为点赞,0已取消 |
|
编号 |
名称 |
数据类型 |
长度 |
小数位 |
允许空值 |
主键 |
默认值 |
说明 |
|
1 |
procurement_reporting_id |
int |
10 |
0 |
N |
Y |
采购上报ID | |
|
2 |
working_personnel |
int |
10 |
0 |
Y |
N |
0 |
工作人员 |
|
3 |
employee_name |
varchar |
64 |
0 |
Y |
N |
员工姓名 | |
|
4 |
employee_position |
varchar |
64 |
0 |
Y |
N |
员工职务 | |
|
5 |
product_name |
varchar |
64 |
0 |
Y |
N |
商品名称 | |
|
6 |
product_code |
varchar |
64 |
0 |
Y |
N |
商品编号 | |
|
7 |
report_date |
date |
10 |
0 |
Y |
N |
上报日期 | |
|
8 |
report_content |
text |
65535 |
0 |
Y |
N |
上报内容 | |
|
9 |
examine_state |
varchar |
16 |
0 |
N |
N |
未审核 |
审核状态 |
|
10 |
examine_reply |
varchar |
16 |
0 |
Y |
N |
审核回复 | |
|
11 |
create_time |
datetime |
19 |
0 |
N |
N |
CURRENT_TIMESTAMP |
创建时间 |
|
12 |
update_time |
timestamp |
19 |
0 |
N |
N |
CURRENT_TIMESTAMP |
更新时间 |
|
编号 |
名称 |
数据类型 |
长度 |
小数位 |
允许空值 |
主键 |
默认值 |
说明 |
|
1 |
registration_record_id |
int |
10 |
0 |
N |
Y |
挂号记录ID | |
|
2 |
ordinary_users |
int |
10 |
0 |
Y |
N |
0 |
普通用户 |
|
3 |
user_name |
varchar |
64 |
0 |
Y |
N |
用户姓名 | |
|
4 |
department_name |
varchar |
64 |
0 |
Y |
N |
科室名称 | |
|
5 |
doctor_users |
int |
10 |
0 |
Y |
N |
0 |
医生用户 |
|
6 |
doctors_name |
varchar |
64 |
0 |
Y |
N |
医生姓名 | |
|
7 |
specializes_in_specific_fields |
varchar |
64 |
0 |
Y |
N |
擅长领域 | |
|
8 |
registration_price |
double |
9 |
2 |
Y |
N |
0.00 |
挂号价格 |
|
9 |
pet_species |
varchar |
64 |
0 |
Y |
N |
宠物种类 | |
|
10 |
pet_age |
varchar |
64 |
0 |
Y |
N |
宠物年龄 | |
|
11 |
registration_time |
datetime |
19 |
0 |
Y |
N |
挂号时间 | |
|
12 |
registration_remarks |
text |
65535 |
0 |
Y |
N |
挂号备注 | |
|
13 |
registration_status |
varchar |
64 |
0 |
Y |
N |
挂号状态 | |
|
14 |
status_details |
text |
65535 |
0 |
Y |
N |
状态详情 | |
|
15 |
pay_state |
varchar |
16 |
0 |
N |
N |
未支付 |
支付状态 |
|
16 |
pay_type |
varchar |
16 |
0 |
Y |
N |
支付类型: 微信、支付宝、网银 | |
|
17 |
medical_record_limit_times |
int |
10 |
0 |
N |
N |
0 |
病历录入限制次数 |
|
18 |
hospitalization_records_limit_times |
int |
10 |
0 |
N |
N |
0 |
住院录入限制次数 |
|
19 |
create_time |
datetime |
19 |
0 |
N |
N |
CURRENT_TIMESTAMP |
创建时间 |
|
20 |
update_time |
timestamp |
19 |
0 |
N |
N |
CURRENT_TIMESTAMP |
更新时间 |
|
21 |
source_table |
varchar |
255 |
0 |
Y |
N |
来源表 | |
|
22 |
source_id |
int |
10 |
0 |
Y |
N |
来源ID | |
|
23 |
source_user_id |
int |
10 |
0 |
Y |
N |
来源用户 |
|
编号 |
名称 |
数据类型 |
长度 |
小数位 |
允许空值 |
主键 |
默认值 |
说明 |
|
1 |
score_id |
int |
10 |
0 |
N |
Y |
评分ID: | |
|
2 |
user_id |
int |
10 |
0 |
N |
N |
0 |
评分人: |
|
3 |
nickname |
varchar |
64 |
0 |
Y |
N |
昵称: | |
|
4 |
score_num |
double |
5 |
2 |
N |
N |
0.00 |
评分: |
|
5 |
create_time |
timestamp |
19 |
0 |
N |
N |
CURRENT_TIMESTAMP |
创建时间: |
|
6 |
update_time |
timestamp |
19 |
0 |
N |
N |
CURRENT_TIMESTAMP |
更新时间: |
|
7 |
source_table |
varchar |
255 |
0 |
Y |
N |
来源表: | |
|
8 |
source_field |
varchar |
255 |
0 |
Y |
N |
来源字段: | |
|
9 |
source_id |
int |
10 |
0 |
N |
N |
0 |
来源ID: |
|
编号 |
名称 |
数据类型 |
长度 |
小数位 |
允许空值 |
主键 |
默认值 |
说明 |
|
1 |
service_record_id |
int |
10 |
0 |
N |
Y |
服务记录ID | |
|
2 |
ordinary_users |
int |
10 |
0 |
Y |
N |
0 |
普通用户 |
|
3 |
user_name |
varchar |
64 |
0 |
Y |
N |
用户姓名 | |
|
4 |
user_phone_number |
varchar |
64 |
0 |
Y |
N |
用户电话 | |
|
5 |
beauty_master |
int |
10 |
0 |
Y |
N |
0 |
美容师傅 |
|
6 |
name_of_beautician |
varchar |
64 |
0 |
Y |
N |
美容师姓名 | |
|
7 |
service_name |
varchar |
64 |
0 |
Y |
N |
服务名称 | |
|
8 |
service_type |
varchar |
64 |
0 |
Y |
N |
服务类型 | |
|
9 |
service_price |
double |
9 |
2 |
Y |
N |
0.00 |
服务价格 |
|
10 |
appointment_date |
date |
10 |
0 |
Y |
N |
预约日期 | |
|
11 |
appointment_remarks |
text |
65535 |
0 |
Y |
N |
预约备注 | |
|
12 |
examine_state |
varchar |
16 |
0 |
N |
N |
未审核 |
审核状态 |
|
13 |
examine_reply |
varchar |
16 |
0 |
Y |
N |
审核回复 | |
|
14 |
pay_state |
varchar |
16 |
0 |
N |
N |
未支付 |
支付状态 |
|
15 |
pay_type |
varchar |
16 |
0 |
Y |
N |
支付类型: 微信、支付宝、网银 | |
|
16 |
evaluation_record_limit_times |
int |
10 |
0 |
N |
N |
1 |
服务评价限制次数 |
|
17 |
create_time |
datetime |
19 |
0 |
N |
N |
CURRENT_TIMESTAMP |
创建时间 |
|
18 |
update_time |
timestamp |
19 |
0 |
N |
N |
CURRENT_TIMESTAMP |
更新时间 |
|
19 |
source_table |
varchar |
255 |
0 |
Y |
N |
来源表 | |
|
20 |
source_id |
int |
10 |
0 |
Y |
N |
来源ID | |
|
21 |
source_user_id |
int |
10 |
0 |
Y |
N |
来源用户 |
|
编号 |
名称 |
数据类型 |
长度 |
小数位 |
允许空值 |
主键 |
默认值 |
说明 |
|
1 |
slides_id |
int |
10 |
0 |
N |
Y |
轮播图ID: | |
|
2 |
title |
varchar |
64 |
0 |
Y |
N |
标题: | |
|
3 |
content |
varchar |
255 |
0 |
Y |
N |
内容: | |
|
4 |
url |
varchar |
255 |
0 |
Y |
N |
链接: | |
|
5 |
img |
varchar |
255 |
0 |
Y |
N |
轮播图: | |
|
6 |
hits |
int |
10 |
0 |
N |
N |
0 |
点击量: |
|
7 |
create_time |
timestamp |
19 |
0 |
N |
N |
CURRENT_TIMESTAMP |
创建时间: |
|
8 |
update_time |
timestamp |
19 |
0 |
N |
N |
CURRENT_TIMESTAMP |
更新时间: |
|
编号 |
名称 |
数据类型 |
长度 |
小数位 |
允许空值 |
主键 |
默认值 |
说明 |
|
1 |
upload_id |
int |
10 |
0 |
N |
Y |
上传ID | |
|
2 |
name |
varchar |
64 |
0 |
Y |
N |
文件名 | |
|
3 |
path |
varchar |
255 |
0 |
Y |
N |
访问路径 | |
|
4 |
file |
varchar |
255 |
0 |
Y |
N |
文件路径 | |
|
5 |
display |
varchar |
255 |
0 |
Y |
N |
显示顺序 | |
|
6 |
father_id |
int |
10 |
0 |
Y |
N |
0 |
父级ID |
|
7 |
dir |
varchar |
255 |
0 |
Y |
N |
文件夹 | |
|
8 |
type |
varchar |
32 |
0 |
Y |
N |
文件类型 |
|
编号 |
名称 |
数据类型 |
长度 |
小数位 |
允许空值 |
主键 |
默认值 |
说明 |
|
1 |
user_id |
int |
10 |
0 |
N |
Y |
用户ID:[0,8388607]用户获取其他与用户相关的数据 | |
|
2 |
state |
smallint |
5 |
0 |
N |
N |
1 |
账户状态:[0,10](1可用|2异常|3已冻结|4已注销) |
|
3 |
user_group |
varchar |
32 |
0 |
Y |
N |
所在用户组:[0,32767]决定用户身份和权限 | |
|
4 |
login_time |
timestamp |
19 |
0 |
N |
N |
CURRENT_TIMESTAMP |
上次登录时间: |
|
5 |
phone |
varchar |
11 |
0 |
Y |
N |
手机号码:[0,11]用户的手机号码,用于找回密码时或登录时 | |
|
6 |
phone_state |
smallint |
5 |
0 |
N |
N |
0 |
手机认证:[0,1](0未认证|1审核中|2已认证) |
|
7 |
username |
varchar |
16 |
0 |
N |
N |
用户名:[0,16]用户登录时所用的账户名称 | |
|
8 |
nickname |
varchar |
16 |
0 |
Y |
N |
昵称:[0,16] | |
|
9 |
password |
varchar |
64 |
0 |
N |
N |
密码:[0,32]用户登录所需的密码,由6-16位数字或英文组成 | |
|
10 |
|
varchar |
64 |
0 |
Y |
N |
邮箱:[0,64]用户的邮箱,用于找回密码时或登录时 | |
|
11 |
email_state |
smallint |
5 |
0 |
N |
N |
0 |
邮箱认证:[0,1](0未认证|1审核中|2已认证) |
|
12 |
avatar |
varchar |
255 |
0 |
Y |
N |
头像地址:[0,255] | |
|
13 |
open_id |
varchar |
255 |
0 |
Y |
N |
针对获取用户信息字段 | |
|
14 |
create_time |
timestamp |
19 |
0 |
N |
N |
CURRENT_TIMESTAMP |
创建时间: |
|
15 |
balance |
double |
11 |
2 |
Y |
N |
0.00 |
余额 |
|
编号 |
名称 |
数据类型 |
长度 |
小数位 |
允许空值 |
主键 |
默认值 |
说明 |
|
1 |
group_id |
mediumint |
8 |
0 |
N |
Y |
用户组ID:[0,8388607] | |
|
2 |
display |
smallint |
5 |
0 |
N |
N |
100 |
显示顺序:[0,1000] |
|
3 |
name |
varchar |
16 |
0 |
N |
N |
名称:[0,16] | |
|
4 |
description |
varchar |
255 |
0 |
Y |
N |
描述:[0,255]描述该用户组的特点或权限范围 | |
|
5 |
source_table |
varchar |
255 |
0 |
Y |
N |
来源表: | |
|
6 |
source_field |
varchar |
255 |
0 |
Y |
N |
来源字段: | |
|
7 |
source_id |
int |
10 |
0 |
N |
N |
0 |
来源ID: |
|
8 |
register |
smallint |
5 |
0 |
Y |
N |
0 |
注册位置: |
|
9 |
create_time |
timestamp |
19 |
0 |
N |
N |
CURRENT_TIMESTAMP |
创建时间: |
|
10 |
update_time |
timestamp |
19 |
0 |
N |
N |
CURRENT_TIMESTAMP |
更新时间: |
|
编号 |
名称 |
数据类型 |
长度 |
小数位 |
允许空值 |
主键 |
默认值 |
说明 |
|
1 |
working_personnel_id |
int |
10 |
0 |
N |
Y |
工作人员ID | |
|
2 |
employee_name |
varchar |
64 |
0 |
Y |
N |
员工姓名 | |
|
3 |
employee_gender |
varchar |
64 |
0 |
Y |
N |
员工性别 | |
|
4 |
employee_position |
varchar |
64 |
0 |
Y |
N |
员工职务 | |
|
5 |
employee_phone_number |
varchar |
64 |
0 |
Y |
N |
员工电话 | |
|
6 |
examine_state |
varchar |
16 |
0 |
N |
N |
已通过 |
审核状态 |
|
7 |
user_id |
int |
10 |
0 |
N |
N |
0 |
用户ID |
|
8 |
create_time |
datetime |
19 |
0 |
N |
N |
CURRENT_TIMESTAMP |
创建时间 |
|
9 |
update_time |
timestamp |
19 |
0 |
N |
N |
CURRENT_TIMESTAMP |
更新时间 |
考虑到宠物之家主要面对部分人群,网站的访问量不大。系统处理、统计分析工作简单,Tomcat服务器能够满足中小型网络用户的数据处理,通过互联网Internet 接入及MySQL 5.6以上的数据库应用的需求点。系统具体开发环境如下表所示:
-
-
-
-
- 系统环境表
-
-
-
|
项目 |
开发环境 |
|
操作系统 |
Windows 11、Windows 10、Windows 8、Windows 7 |
|
开发语言 |
Java |
|
使用框架 |
SSM |
|
体系结构 |
三层B/S体系结构 |
|
开发工具 |
IDEA(2020版)/MyEclipse(2017)/Eclipse、Vs Code |
|
数据库 |
MySQL 5.6以上 |
|
数据库管理工具 |
Navicat |
|
JDK版本 |
Java 1.8 |
|
Maven |
apache-maven 3.6.1-bin |
|
Tomcat |
apache-tomcat-7.0.88 |
在普通用户的功能实现中,注册是首要步骤。用户通过提供有效的个人信息(如姓名、性别、电话等)进行注册。系统会对家长信息进行验证,确保信息的准确性和完整性。界面图如下所示:

-
-
-
-
-
- 用户注册界面设计
-
-
-
-
注册关键代码如下:
@PostMapping("register")
public Map<String, Object> signUp(HttpServletRequest request) throws IOException {
Map<String, String> query = new HashMap<>();
Map<String,Object> map = service.readBody(request.getReader());
query.put("username",String.valueOf(map.get("username")));
List list = service.selectBaseList(service.select(query, new HashMap<>()));
if (list.size()>0){
return error(30000, "用户已存在");
}
map.put("password",service.encryption(String.valueOf(map.get("password"))));
service.insert(map);
return success(1);
}
-
-
- 用户登录
-
用户使用在注册时创建的账号和密码登录系统。为提高安全性,系统会在登录时提供验证码验证,防止恶意登录。成功登录后,用户可查看和使用系统功能模块。若用户忘记密码,系统提供找回密码的功能,通过预留的手机号码或邮箱进行身份验证,确保账户安全。界面图如下所示:

-
-
-
-
-
- 用户登录界面设计
-
-
-
-
登录关键代码如下:
@Slf4j
public class LoginInterceptor implements HandlerInterceptor {
private String tokenName = "x-auth-token";
@Override
public boolean preHandle(HttpServletRequest request, HttpServletResponse response, Object handler) throws Exception {
String token = request.getHeader(this.tokenName);
setHeader(request, response);
log.info("[请求接口] - {} , [请求类型] - {}",request.getRequestURL().toString(),request.getMethod());
private void setHeader(HttpServletRequest request, HttpServletResponse response) {
response.setHeader("Access-control-Allow-Origin", request.getHeader("Origin"));
response.setHeader("Access-Control-Allow-Methods", "GET, HEAD, POST, PUT, DELETE, TRACE, OPTIONS, PATCH");
response.setHeader("Access-Control-Allow-Credentials", "true");
response.setHeader("Access-Control-Allow-Headers", request.getHeader("Access-Control-Request-Headers"));
response.setHeader("Access-Control-Max-Age", "1800");
response.setHeader("Content-Type", "application/json;charset=UTF-8");
response.setStatus(HttpStatus.OK.value());
}
-
-
- 新闻资讯
-
新闻资讯:用户点击可通过局部搜索查看新闻咨讯信息,同时可对咨讯文章进行点赞、收藏和评论。界面图如下所示

-
-
-
-
-
- 新闻资讯界面设计
-
-
- 宠物商城
-
-
宠物商城:用户点击进入可以通过局部搜索进行查看宠物商城商品列表,可查看感兴趣商品的详情信息,包括标题、图片、价格等,可对感兴趣的商品进行收藏和购买等操作,购买后还可对商品进行评论。界面图如下所示。

-
-
-
-
-
- 宠物商城界面设计
-
-
-
-
查看关键代码如下:
@PostMapping("/upload")
public Map<String, Object> upload(@RequestParam(value = "file",required=false) MultipartFile file,HttpServletRequest request) {
log.info("进入方法");
if (file.isEmpty()) {
return error(30000, "没有选择文件");
}
try {
//判断有没路径,没有则创建
String filePath = request.getSession().getServletContext().getRealPath("\\") +"upload\\";
File targetDir = new File(filePath);
if (!targetDir.exists() && !targetDir.isDirectory()) {
if (targetDir.mkdirs()) {
log.info("创建目录成功")
-
-
- 宠物寄养
-
宠物寄养:用户点击可填写宠物寄养信息,包括宠物名字、宠物品种、宠物性别、寄养日期、图片和寄养描述。界面图如下所示。

-
-
-
-
-
- 宠物寄养界面设计
-
-
-
-
关键代码如下:
@PostMapping("/add")
@Transactional
public Map<String, Object> add(HttpServletRequest request) throws IOException {
service.insert(service.readBody(request.getReader()));
return success(1);
}
@Transactional
public Map<String, Object> addMap(Map<String,Object> map){
service.insert(map);
return success(1);
}
-
-
- 宠物资料
-
宠物资料:用户点击进入可通过搜索宠物名称、宠物类型进行查看宠物资料,可对感兴趣的宠物进行点赞、收藏、评论;同时可点击“申请领养”按钮,填写领养信息,包括领养用户、用户姓名、用户电话、宠物名称、宠物类型、宠物性别、宠物品质和领养描述。界面图如下所示。

-
-
-
-
-
- 宠物资料界面设计
-
-
-
-

-
-
-
-
-
- 申请领养界面设计
-
-
- 美容服务
-
-
美容服务:用户点击进入可通过搜索美容师姓名和服务类型进行查看美容服务信息,可对感兴趣的服务项目进行点赞、收藏和评论;同时可点击“预约服务”按钮填写预约信息,包括预约日期和预约备注。界面图如下所示。

-
-
-
-
-
- 美容服务界面设计
-
-
- 医生信息
-
-
医生信息:用户点击进入可通过搜索课时名称和擅长领域进行查看医生信息,可对医生信息进行点赞、收藏和评论;同时可点击“挂号”按钮填写挂号信息,包括宠物类型、宠物年龄、挂号时间和挂号备注。界面图如下所示。

-
-
-
-
-
- 医生信息界面设计
-
-
-
-

-
-
-
-
-
- 挂号信息填写界面设计
-
-
-
-
5.2.9个人中心
个人中心:个人中心包含多个功能模块,如个人中心、宠物领养、领养记录、服务记录、评价记录、挂号记录、病例记录、住院记录、宠物档案、配送列表和收藏。点击进入“宠物档案”可填写个人宠物信息,包括宠物名字、宠物种类、宠物性别、图片、宠物年龄、健康记录;界面图如下所示。

-
-
-
-
-
- 个人中心界面设计
-
-
-
-

-
-
-
-
-
- 宠物档案填写界面设计
-
-
-
-
医生信息:医生用户进入可点击“新增”按钮填写医生信息,包括科室名称、医生用户、医生姓名、医生性别、医生电话、擅长领域、挂号价格、工作时间、休息时间、图片和医生简介。界面图如下所示。

-
-
-
-
-
- 医生信息新增界面设计
-
-
- 挂号记录
-
-
挂号记录:医生用户点击进入后可对挂号状态进行更改,同时可输入状态详情描述;点击“病例录入”按钮,可填写病例信息,包括病情诊断、开药方案和治疗结果;点击“住院录入”按钮可填写住院信息,包括住院日期、住院天数和住院备注。界面图如下所示。

-
-
-
-
-
- 挂号记录界面设计
-
-
-
-

-
-
-
-
-
- 病例录入界面设计
-
-
-
-

-
-
-
-
-
- 住院录入界面设计
-
-
-
-
添加关键代码如下:
<sql id="selectAccessTokenVo">
select token_id, token, maxage, create_time, update_time, user_id from access_token
</sql>
<select id="selectAccessTokenList" parameterType="com.project.demo.entity.AccessToken" resultMap="AccessTokenResult">
<include refid="selectAccessTokenVo"/>
<where>
<if test="token != null and token != ''"> and token = #{token}</if>
<if test="maxage != null "> and maxage = #{maxage}</if>
<if test="userId != null "> and user_id = #{userId}</if>
</where>
宠物资料:工作人员点击可新增宠物资料信息,包括宠物名称、宠物类型、宠物性别、宠物品种、出生日期、图片、驱虫记录、疫苗记录和宠物描述。界面图如下所示。

-
-
-
-
-
- 宠物资料界面设计
-
-
- 采购上报
-
-
采购上报:工作人员点击可新增采购上报信息,包括商品名称、商品编号、上报日期、上报内容。界面图如下所示。

美容文章:美容用户点击可新增美容文章信息,包括文章标题、发布日期、图片和文章详情。界面图如下所示。

公共管理:管理员点击可查看轮播图和网站公告;如需新增轮播图,点击右侧“新增”按钮,上传图片,输入标题和链接,点击“确认”按钮进行添加;如需新增网站公告,点击“新增”按钮,输入标题和正文进行添加。界面图如下所示。

-
-
-
-
-
- 公共管理界面设计
-
-
- 资讯管理
-
-
资讯管理:管理员点击可查看新闻资讯和资讯分类;如需添加新的新闻资讯,点击右侧“添加”按钮,上传封面图,输入标题,选择分类,输入标题、描述和正文,点击“提交”按钮进行添加。界面图如下所示。

-
-
-
-
-
- 资讯管理界面设计
-
-
-
-
添加关键代码如下:
<sql id="selectAccessTokenVo">
select token_id, token, maxage, create_time, update_time, user_id from access_token
</sql>
<select id="selectAccessTokenList" parameterType="com.project.demo.entity.AccessToken" resultMap="AccessTokenResult">
<include refid="selectAccessTokenVo"/>
<where>
<if test="token != null and token != ''"> and token = #{token}</if>
<if test="maxage != null "> and maxage = #{maxage}</if>
<if test="userId != null "> and user_id = #{userId}</if>
</where>
</select>
在软件开发生命周期中,系统测试占据着举足轻重的地位。通过进行全面而系统的测试,我们能够确保软件在实际使用环境中具备稳定运行的能力,从而满足用户的多样化需求,并显著提升软件的整体质量与可靠性。这一过程不仅有助于识别并修复潜在问题,还能为软件的持续优化提供有力支撑。
随着现代信息的快速发展,在社会各大领域中已经都开始应用网络信息技术,在应用网络技术的同时人们也开始把软件的质量问题作为了一个重要焦点来关注,因为一个软件的好与坏它决定着这个系统在市场上的生存,所以我们必须要把软件质量来做好,这样才有一定的生存能力。对于用户来说它们首先选用的都是保证这个系统软件的质量问题,因为一个系统的软件质量决定着用户在后期上成本经济的问题。

在系统的功能验证阶段,我们将对全部的功能界面进行全面测试。具体而言,我们将模拟用户行为,输入各类数据并进行提交操作,随后仔细观察和分析每个页面的响应反馈。这一过程旨在验证系统的功能完整性,确保页面所呈现的功能与预期相符,并能够完全实现预设的交互逻辑。通过这种全面细致的测试方法以确保系统在实际应用中能够稳定、准确地响应用户需求。下面将对用户注册、用户登录、查看课程、查看通知公告、活动报名等功能进行测试。
-
-
-
-
- 注册功能测试用例
-
-
-
|
测试用例 ID |
测试描述 |
测试步骤 |
预期结果 |
实际结果 |
通过/失败 |
|
TC-01 |
用户名重复检查 |
输入已存在的用户名并填写其他信息 |
提示用户名已存在 |
提示用户名已存在 |
通过 |
|
TC-02 |
必填字段检查 |
留空必填字段(如用户名、密码) |
提示必填字段不能为空 |
提示必填字段不能为空 |
通过 |
|
TC-03 |
密码强度检查 |
输入弱密码(如“123456”) |
提示密码强度不够 |
提示密码强度不够 |
通过 |
|
TC-04 |
注册成功 |
输入有效信息并提交注册 |
注册成功,跳转至登录页面 |
注册成功,跳转至登录页面 |
通过 |
-
-
-
-
- 登录功能测试用例
-
-
-
|
测试用例 ID |
测试描述 |
测试步骤 |
预期结果 |
实际结果 |
通过/失败 |
|
TC-01 |
非法字符检查 |
输入包含非法字符的用户名和密码 |
提示用户名或密码错误 |
提示用户名或密码错误 |
通过 |
|
TC-02 |
空值检查 |
用户名或密码输入为空 |
提示用户名或密码错误 |
提示用户名或密码错误 |
通过 |
|
TC-03 |
不存在的账号检查 |
输入不存在的用户名和密码 |
提示用户名或密码错误 |
提示用户名或密码错误 |
通过 |
|
TC-04 |
正确登录 |
输入正确的用户名和密码 |
登录成功 |
登录成功 |
通过 |
-
-
-
-
- 查看宠物资料测试用例
-
-
-
|
测试用例 ID |
测试描述 |
测试步骤 |
预期结果 |
实际结果 |
通过/失败 |
|
TC-05 |
查看宠物资料 |
登录后访问宠物资料页面 |
显示所有可用宠物资料列表 |
显示所有可用宠物资料列表 |
通过 |
|
TC-06 |
查看宠物资料 |
选择某个宠物资料并查看其详细信息 |
显示该宠物资料的详细信息 |
显示该宠物资料的详细信息 |
通过 |
|
TC-07 |
搜索宠物资料 |
在搜索框中输入宠物名称并搜索 |
显示匹配的课宠物资料 |
显示匹配的宠物资料 |
通过 |
|
TC-08 |
宠物资料分页查看 |
在宠物资料列表中翻页查看宠物资料 |
正常翻页显示宠物资料 |
正常翻页显示宠物资料 |
通过 |
-
-
-
-
- 查看网站公告测试用例
-
-
-
|
测试用例 ID |
测试描述 |
测试步骤 |
预期结果 |
实际结果 |
通过/失败 |
|
TC-01 |
查看公告列表 |
登录后访问通知公告页面 |
显示所有公告列表 |
显示所有公告列表 |
通过 |
|
TC-02 |
查看公告详情 |
选择某个公告并查看其详细信息 |
显示该公告的详细信息 |
显示该公告的详细信息 |
通过 |
|
TC-03 |
公告排序 |
调整公告列表的排序方式 |
公告按选定方式正确排序 |
公告按选定方式正确排序 |
通过 |
|
TC-04 |
搜索公告 |
输入关键字搜索公告 |
显示匹配的公告列表 |
显示匹配的公告列表 |
通过 |
-
-
-
-
- 用户挂号信息测试用例
-
-
-
|
测试用例 ID |
测试描述 |
测试步骤 |
预期结果 |
实际结果 |
通过/失败 |
|
TC-01 |
查看医生信息 |
登录后访问活动页面 |
显示所有可报名的医生信息 |
显示所有医生信息列表 |
通过 |
|
TC-02 |
挂号成功 |
选择医生信息并提交挂号信息 |
挂号成功,并显示确认信息 |
挂号成功,并显示确认信息 |
通过 |
|
TC-03 |
重复挂号处理 |
对同一医生进行重复挂号 |
提示“您已挂号该医生” |
提示“您已报挂号该医生” |
通过 |
|
TC-04 |
取消挂号报名 |
已挂号的医生中选择取消挂号 |
取消成功,并更新挂号状态 |
取消成功,并更新挂号状态 |
通过 |
在本次功能测试中,针对用户登录、查看宠物资料、查看网站公告以及用户挂号信息等模块,测试用例均按照预期执行,且无重大问题。整体来看,系统在主要功能上表现稳定,用户交互逻辑清晰,界面反应迅速,无明显缺陷。测试结果表明,系统已经具备了良好的基础功能,能够满足用户的基本需求,但仍需对部分细节功能进行进一步的优化与完善。
本文设计并实现了一种基于Java语言、SSM框架和MySQL数据库的宠物之家,旨在通过信息化手段提升宠物之家的管理效率和服务质量。系统主要包括普通用户、工作人员、美容用户、医生用户和管理员五个角色,每个角色承担不同的功能模块,确保了信息流通的顺畅与数据管理的高效性。通过实现宠物寄养管理、宠物商城管理、宠物资料管理、医生信息管理、美容服务管理等功能,系统有效地解决了传统管理模式下信息滞后、沟通不畅等问题,提升了管理人员和工作人员等的工作效率和参与感。
在技术实现方面,系统采用SSM框架,具备良好的扩展性和维护性,同时通过MySQL数据库进行数据存储,确保了数据的稳定性和安全性。系统采用模块化设计,使得各个功能模块可以独立开发与维护,便于后续的系统升级与扩展。
通过测试与实践验证,系统不仅大幅提高了宠物之家的日常管理效率,还增强了各用户之间的互动,改善了合作关系,提升了宠物用户的满意度。同时,管理者可以借助数据分析功能,实时了解宠物之家的运营状况,并根据数据做出及时调整。总的来说,本系统为宠物之家的现代化管理提供了一种有效的解决方案,推动了宠物行业的发展。未来的研究可以进一步优化系统功能,增强系统的智能化和个性化,提升系统的普适性和适用性。
参考文献
[1]包书芳.互联网+背景下中职《宠物美容与护理》课程的开发与实践研究[J].畜牧兽医科技信息,2023,(10):13-15.
[2]费天乐,刘君.宠物领养一站式服务平台可行性及运行模式研究[J].国际公关,2023,(12):170-172.DOI:10.16645/j.cnki.cn11-5281/c.2023.12.003.
[3]户孟强.基于服务设计思维的宠物寄养产品设计应用与研究[D].天津美术学院,2023.DOI:10.27361/d.cnki.gtmsy.2023.000026.
[4]庞洁.A宠物公司美容服务客户关系管理优化研究[D].上海外国语大学,2023.DOI:10.27316/d.cnki.gswyu.2023.000358.
[5]王莹莹.共享经济下的社区宠物寄养服务及产品设计研究[D].华东师范大学,2023.DOI:10.27149/d.cnki.ghdsu.2023.002855.
[6]王慧.一个宠物医院管理系统的设计与实现[J].电脑知识与技术,2023,19(10):67-70.DOI:10.14004/j.cnki.ckt.2023.0505.
[7]杨景,吴晓盼,甘恩硕.以深度学习为导向的智能宠物物联系统[J].福建电脑,2023,39(03):98-100.DOI:10.16707/j.cnki.fjpc.2023.03.021.
[8]颜惠.基于Web的宠物店信息管理系统设计[J].软件,2023,44(02):147-149.
[9]包春兰,喻曦.基于数字化的宠物寄养服务研究[J].信息系统工程,2022,(11):143-147.
[10]范榕.宠物美容技术和服务的要点分析[J].中国动物保健,2022,24(11):90-91.
[11]李强,林思茹.基于互联网宠物文化交流平台“萌宠之家”的研究[J].软件,2022,43(11):54-56.
[12]笪伟瀚.AI宠物技术应用于宠物领养app的设计研究[J].电子测试,2022,36(09):115-118.DOI:10.16520/j.cnki.1000-8519.2022.09.027.
[13]李乐天,宁芳,蒋浩.宠物寄养产品服务系统设计[J].机电产品开发与创新,2021,34(05):60-63.
[14]金馨.基于SSM的宠物店线上运营系统的设计与实现[D].首都经济贸易大学,2021.DOI:10.27338/d.cnki.gsjmu.2021.000769.
[15]周粉妹,吴仁平,钱荣华,等.基于SSM的宠物领养网站设计[J].扬州职业大学学报,2021,25(01):32-35.DOI:10.15954/j.cnki.cn32-1529/g4.2021.01.009.
[16]吴文洋,刘世宇.基于B/S架构宠物领养管理系统设计[J].软件,2020,41(11):85-87.
[17]杨芹.宠物领养Web App的设计与实现[D].华中科技大学,2020.DOI:10.27157/d.cnki.ghzku.2020.006892.
[18]张湄.以哈尔滨为例分析宠物寄养的问题与出路[J].现代营销(下旬刊),2020,(04):151-152.DOI:10.19932/j.cnki.22-1256/f.2020.04.089.
致 谢
这次毕业设计能够完成,最重要的就是来自指导老师的帮助,老师不厌其烦的对我的论文及毕业设计提出非常有建设性的建议,我的毕设施能够完成离不开老师的帮助。我对老师由衷的表示感谢,
其次要感谢大学四年里学院里所有的任课老师的教导,老师们在我整个大学四年里给予了我丰富的知识,让我能够在大学中不虚度光阴,踏踏实实的学习,没有这些老师不辞辛劳的教诲,我无法完成这四年的学业。
最后,我要感谢我的家人和同学们。感谢父母在物质与精神上给予我无限的支持和鼓励。感谢我的同学们,在论文写作期间,你们给予了我许多宝贵的建议和帮助,让我在学术研究的道路上不再孤单。
再次感谢所有在我大学生活中给予我帮助和支持的人们。您们的关怀和鼓励将永远铭刻在我的心中,成为我未来前行的动力。
由于自己的水平有限,毕设仍然存在着很大的缺陷,各位老师若提出意见,我会努力改正。
免费领取项目源码,请关注❥点赞收藏并私信博主,谢谢~
910

被折叠的 条评论
为什么被折叠?



