随着高校扩招和就业竞争加剧,传统的就业服务模式难以高效对接学生、企业和学校的多方需求。为了提升服务效率和资源利用率,大学校园招聘信息管理系统应运而生。系统面向学生、企业、教师及管理员四类用户,设计了功能完善的模块。学生可通过系统浏览招聘信息、投递简历、查询面试安排并接收录用通知,实现一站式求职管理;企业可发布职位信息、筛选简历、安排面试及发送录用通知,优化招聘流程;教师负责学生就业信息的统计与分析,为就业指导提供数据支持;管理员则负责用户权限管理、招聘信息审核、数据统计及公告发布,确保系统高效稳定运行。
技术方案方面,系统采用前后端分离架构,通过RESTful API实现数据交互,具有良好的扩展性和维护性。后端以Spring Boot为核心,整合权限管理、简历投递处理和数据统计分析功能;前端基于Vue框架开发,注重界面设计的友好性和交互性,提升用户操作的便捷性。MySQL数据库则支持高效的招聘信息与用户数据存储,为系统提供可靠的数据支撑。
大学校园招聘信息管理系统能够显著提升高校就业服务的效率,为学生提供便捷的求职平台,帮助企业降低招聘成本,同时为高校就业指导提供科学决策依据。通过优化资源配置,系统将有效缓解就业市场中的信息不对称问题,推动校企合作更加紧密,为学生的职业发展和高校就业服务现代化提供强有力的支持。
Spring Boot University Campus Recruitment Information Management System
Abstract:With the expansion of enrollment in universities and the intensification of employment competition, the traditional employment service model is difficult to efficiently meet the diverse needs of students, enterprises, and schools. In order to improve service efficiency and resource utilization, the university campus recruitment information management system has emerged. The system is designed with fully functional modules for four types of users: students, enterprises, teachers, and administrators. Students can browse recruitment information, submit resumes, inquire about interview arrangements, and receive job offers through the system, achieving one-stop job management; Enterprises can publish job information, screen resumes, arrange interviews, and send employment notices to optimize the recruitment process; Teachers are responsible for the statistics and analysis of students' employment information, providing data support for employment guidance; Administrators are responsible for user permission management, recruitment information review, data statistics, and announcement publishing to ensure the efficient and stable operation of the system.
In terms of technical solutions, the system adopts a front-end and back-end separation architecture, and implements data interaction through RESTful APIs, which has good scalability and maintainability. Backend with Spring Boot as the core, integrating permission management, resume submission processing, and data statistical analysis functions; The front-end is developed based on the Vue framework, emphasizing the friendliness and interactivity of interface design, and improving the convenience of user operation. MySQL database supports efficient recruitment information and user data storage, providing reliable data support for the system.
The campus recruitment information management system can significantly improve the efficiency of employment services in universities, provide convenient job search platforms for students, help enterprises reduce recruitment costs, and provide scientific decision-making basis for employment guidance in universities. By optimizing resource allocation, the system will effectively alleviate the problem of information asymmetry in the job market, promote closer cooperation between schools and enterprises, and provide strong support for students' career development and modernization of university employment services.
Keywords: University Campus Recruitment Information Management System; Java language; Spring Boot framework; MySQL database
目 录
1绪论
1.1课题研究背景及意义
随着社会经济的快速发展和就业形势的日益严峻,高校毕业生就业已成为社会关注的焦点。近年来,随着高校扩招和经济结构的转型,毕业生人数不断攀升,就业竞争愈发激烈。同时,企业在招聘过程中也面临人才筛选困难、信息传递不畅等问题。因此,建立一套高效、便捷的信息化管理平台显得尤为重要。这类平台能够整合校企双方需求,优化资源配置,提升信息对接效率,为学生、企业和学校提供全方位的服务。此外,随着信息技术的发展,“互联网+就业服务”模式已成为主流,在线招聘管理系统不仅可以简化复杂的流程,还能通过数据分析为各方提供决策支持。这一趋势促使高校探索创新的就业服务模式,推动校企合作更加紧密,帮助学生更好地实现职业发展。
构建一套面向学生、企业和学校的招聘管理系统,具有重要的理论和实践意义。理论上,该系统结合信息化技术与高校就业服务实际需求,为优化校企合作机制、提高就业服务水平提供了参考;同时,数据驱动的设计理念有助于推动就业市场的数字化发展。实践上,系统的建立能够显著提升毕业生求职效率,通过精准匹配机制帮助学生获得更优质的就业机会,同时减少企业的招聘成本,提高招聘效率。对于高校而言,平台可提供详尽的就业统计和数据分析,便于跟踪学生职业发展轨迹,完善人才培养方案。整体而言,系统的应用不仅缓解了当前就业市场中的信息不对称问题,还对推动高校就业服务现代化具有积极的意义。
1.2国内外发展现状分析
近年来,随着信息技术的迅猛发展,“互联网+就业服务”模式在中国高校逐渐普及,招聘管理系统的应用呈现出快速增长的趋势。高校纷纷建立信息化就业服务平台,将就业政策、招聘信息、企业资源等整合在一个平台上,为学生和企业提供便捷的服务。例如,清华大学、浙江大学等高校均开发了专属的就业管理系统,通过在线简历投递、面试预约及数据统计功能,为校内师生和企业提供全面支持。同时,中国逐步加强校企合作,通过行业协会、高校联盟等形式推动企业与学校之间的资源对接。政府也出台了一系列政策鼓励高校与企业联合开发信息化就业服务平台,如“24365校园招聘服务”平台,为高校毕业生提供全年无休的就业服务。然而,目前国内就业管理系统仍面临一些问题,如功能同质化、数据利用效率低、学生和企业用户粘性不足等。此外,许多平台侧重基础功能开发,缺乏对用户需求的深度挖掘,导致平台使用率不高。
相比国内,国外高校就业管理系统的建设起步较早,发展较为成熟。以美国为例,大部分高校采用商业化的就业管理系统,如Handshake和Symplicity,这些平台通过先进的数据分析和算法推荐技术,实现了学生、企业和学校之间的高效对接。例如,Handshake系统依托云计算和大数据技术,为学生提供个性化的职位推荐,并允许企业精准筛选符合条件的候选人;Symplicity则整合了求职、面试、实习反馈及职业规划等功能,为高校就业指导提供了强有力的支持。在欧洲,许多高校与LinkedIn等职业社交平台合作,直接将招聘信息和学生数据无缝对接,极大提升了就业服务的效率。日本的高校则注重职业指导与就业平台的深度融合,将系统与社会实践活动紧密结合,帮助学生更好地适应职场环境。尽管国外系统功能强大,但因文化差异和就业市场结构不同,其模式在国内的直接应用可能受到一定限制。
综上所述,国外系统起步早,技术应用成熟,注重个性化推荐和职业规划服务;国内系统则更注重政策导向和校企合作,但在功能深度与用户体验方面还有待提升。随着信息技术的全球化发展,国内高校有机会借鉴国外系统的先进经验,尤其是在数据驱动的个性化服务、精准匹配和跨平台资源整合方面。同时,国内系统也需要结合自身特点,深度挖掘本土化需求,如注重区域性就业市场特点、强化校企资源共享等。未来,通过融合国内外先进理念,高校招聘管理系统将有望实现全面升级,为学生、企业和学校提供更高效、更优质的就业服务。
1.3主要研究内容
大学校园招聘信息管理系统的主要内容包括以下几个方面:
(1)通过调研高校就业服务的现状及用户需求,明确系统面向学生、企业、教师和管理员四类用户的核心需求。学生需要便捷获取招聘信息、投递简历和管理面试进度;企业需高效筛选人才并发布招聘信息;教师需掌握学生就业数据进行统计分析;管理员需管理系统用户和数据安全。
(2)技术方案设计:系统采用Java语言开发,后端基于Spring Boot框架,前端基于Vue框架实现,MySQL作为数据库。采用前后端分离架构,通过RESTful API实现前后端交互,确保系统的高性能与扩展性。
(3)功能设计:系统功能模块涵盖学生管理(信息查询、简历投递、面试管理)、企业管理(招聘信息发布、简历筛选、面试安排)、教师管理(就业统计、数据分析)及管理员管理(权限管理、信息审核、公告发布)。
(4)数据库设计:数据库设计采用MySQL进行关系型建模,设计了高效的数据库结构,包括用户表、职位表、简历表、面试表等核心数据表,确保系统数据存储的完整性与高效性,为各模块功能提供强大的数据支持。
2相关技术简介
2.1 Java语言
大学校园招聘信息管理系统采用了Java语言作为后端开发的核心技术。Java语言因其跨平台特性和高度灵活性而备受青睐,使系统能够在不同操作系统上稳定运行,并为未来功能的拓展提供可靠的技术支持。同时,采用Spring Boot框架简化了配置,提升了开发效率和系统的稳定性。Java的选择确保了平台具有良好的可扩展性和稳定性,在为大学校园招聘信息管理系统提供技术支持的同时,也为用户提供畅顺的体验。
2.2 SpringBoot 框架
Spring Boot,作为Spring生态系统中一颗璀璨的明星,以其“约定优于配置”的核心理念,极大地简化了Java应用的开发、部署与管理流程。它并非是对Spring框架的颠覆,而是在其基础上进行了深度封装与优化,旨在快速搭建独立的、生产级别的Spring应用。Spring Boot通过自动配置功能,减少了大量繁琐的配置工作,让开发者能够更加专注于业务逻辑的实现。同时,它集成了众多常用库,如数据库连接池、缓存、消息队列等,为系统开发提供了一站式的解决方案。此外,Spring Boot还支持多种部署方式,无论是传统的WAR包部署,还是现代的容器化部署,都能轻松应对。因此,选择Spring Boot作为大学校园招聘信息管理系统的开发框架,不仅能够提升开发效率,还能确保系统的稳定性和可维护性。
2.3 Vue框架
Vue框架,作为一款风靡前端的JavaScript框架,以其渐进式、组件化的设计理念,为开发者构建高效、灵活的Web界面提供了强大支持。Vue不仅轻量且易于上手,其核心库专注于视图层,能够轻松地将Vue集成到现有项目中,实现前后端分离的现代Web应用开发。同时Vue丰富的生态系统也提供了众多插件和工具,进一步提升了开发效率和应用的性能。在大学校园招聘信息管理系统中引入Vue作为前端框架,不仅可以优化用户界面的渲染和交互体验,还能通过前后端分离的架构提升系统的可维护性和可扩展性,是构建现代、高效的大学校园招聘信息管理系统的理想选择。
2.4 MySQL数据库
MySQL数据库,作为开源关系型数据库管理系统的佼佼者,以其高性能、可靠性、易用性和灵活性,在全球范围内被广泛应用于各类企业级应用中。MySQL采用SQL(结构化查询语言)作为数据操作的标准语言,支持复杂的查询、数据更新、索引优化等功能,确保数据的高效存取和完整性。其强大的事务处理能力,为业务逻辑的原子性、一致性、隔离性和持久性提供了坚实保障。此外,MySQL还具备高度的可配置性和可扩展性,通过优化存储引擎、调整配置参数等手段,可以轻松应对高并发、大数据量的应用场景。在大学校园招聘信息管理系统中,MySQL作为后端数据存储的核心,不仅为系统提供了稳定可靠的数据支持,还通过其丰富的数据操作功能,助力系统实现复杂的业务逻辑和高效的数据管理。
3系统需求分析
3.1系统功能需求分析
系统主要功能涵盖学生、企业、教师及管理员四大用户角色。学生可浏览公告、招聘信息、行业资讯,投递简历并管理面试及录用情况,同时支持职位收藏与评论。企业可发布和管理招聘信息,筛选简历,安排面试,发送录用通知,实现招聘全流程管理。教师负责统计和管理学生就业信息,为就业指导提供支持。管理员则统筹系统运行,负责用户权限管理、招聘信息审核、数据统计、轮播图及公告发布,确保平台高效规范运转。
3.1.1 学生用户功能
- 首页:显示重要的校园公告、招聘动态和轮播推荐岗位,为学生提供快速获取关键信息的入口。
- 公告通知:查看系统发布的重要通知,包括招聘会安排、就业政策解读及相关活动信息,支持按时间和重要级别筛选。
- 招聘资讯:获取最新的行业动态、就业指导及面试技巧文章,帮助学生更好地准备求职。
- 招聘信息:浏览企业发布的招聘信息,支持关键词搜索、条件筛选及简历在线投递,实时查看投递状态。
- 个人中心:集中管理个人信息,包括简历编辑、面试安排查询、查看录用通知及入职报道安排。
- 收藏:将感兴趣的职位或招聘信息加入收藏夹,方便后续查看和对比。
- 评论管理:对已参与的企业招聘活动进行评价,同时查看评论审核和反馈记录。
3.1.2 教师用户功能
- 后台首页:展示学生就业信息的整体统计数据,为就业指导工作提供数据支持。
- 学生信息管理:管理学生的就业信息,记录投递岗位、录用情况及就业状态,并支持添加、修改或批量导出学生就业记录。
3.1.3 企业用户功能
- 后台首页:汇总显示企业招聘活动的整体情况,包括招聘信息发布状态、投递简历数量及面试安排统计等数据。
- 招聘信息管理:发布和管理招聘信息,包括岗位描述、薪资待遇及招聘截止时间,支持信息更新和下架操作。
- 简历信息管理:查看并筛选学生投递的简历,对简历进行标记(如待联系、已面试等),支持导出或批量操作。
- 面试信息管理:安排面试时间和地点,向学生发送通知,并管理面试反馈记录。
- 人事信息管理:发送录用通知,记录学生的录用状态及入职报道安排,确保招聘流程闭环管理。
3.1.4 管理员用户功能
- 后台首页:展示系统的核心运行数据,包括学生投递量、企业招聘发布量及整体就业率等统计图表。
- 系统用户管理:审核并管理学生、企业、教师和管理员账户,支持权限分配和异常账户处理。
- 招聘信息管理:审核企业发布的招聘信息,确保内容合法合规,支持招聘信息批量置顶或下架操作。
- 简历信息管理:监控学生投递的简历数据,统计简历投递趋势,为学校和企业提供参考依据。
- 面试信息管理:监督企业与学生的面试安排,确保双方沟通顺畅,避免面试冲突或遗漏。
- 人事信息管理:记录全校学生的录用及入职信息,支持分类统计学生就业情况。
- 学生信息管理:按照学院、年级、专业等条件统计学生就业状态,生成就业率报表供分析使用。
- 轮播图管理:设置和管理系统首页轮播图内容,包括企业广告或重要通知链接,确保信息传递高效。
- 公告通知管理:发布系统公告或活动通知,支持面向全校或特定群体推送。
- 招聘资讯管理:发布行业招聘动态、就业政策解读及校企合作资讯,为学生和企业提供参考信息。
3.2系统非功能性分析
在研究大学校园招聘信息管理系统时,非功能性需求分析是一个重要的部分。非功能性需求主要关注的是系统如何运行,而不是它具体完成什么功能。这些需求包括性能、可用性、安全性、可维护性、可扩展性、易用性等方面。以下是一个关于大学校园招聘信息管理系统非功能性需求分析的概要。
性能需求:系统需确保快速响应和高吞吐量,以支持大量用户同时访问,即使在高峰时段也能保持流畅的操作体验,避免因延迟或卡顿影响用户体验。
可用性:安系统必须具备高可用性,采用冗余部署、负载均衡等策略,确保即使部分组件故障也能迅速恢复服务,减少服务中断时间,保障用户业务的连续性。
安全性:鉴于系统处理用户敏感信息,如个人信息、招聘信息等,必须实施严格的安全措施,包括数据加密、访问控制、防攻击机制等,以保护用户数据免受未授权访问或泄露。
可维护性:系统设计应注重可维护性,采用模块化、标准化的架构,提供详尽的开发文档和用户手册,确保系统易于理解和维护,降低长期运维成本。
可扩展性:随着业务的发展,系统可能需要扩展功能或提升性能。因此,系统需具备灵活的可扩展性,能够轻松添加新模块、优化性能,以应对未来增长的需求。
易用性:用户界面应直观易用,符合用户习惯,提供清晰的导航和友好的操作反馈,帮助用户快速上手并高效完成任务,提升整体用户满意度。
3.3系统可行性分析
通过大学校园招聘信息管理系统的可行性分析,从技术可行性、经济可行性、操作可行性以及社会可行性四个维度进行深入探讨,以确保系统的开发与应用具有坚实的可行性基础。
3.3.1技术可行性
SpringBoot作为目前流行的Java企业级应用开发框架,以其“约定优于配置”的原则,极大地简化了开发流程,降低了技术门槛。前端采用Vue框架,不仅提升了用户界面的交互体验,也实现了前后端分离的现代Web架构。MySQL数据库作为后端数据存储,以其高性能和稳定性为系统提供了可靠的数据支持。综上所述,从技术角度来看,该系统的开发具备高度可行性。
3.3.2经济可行性
考虑到SpringBoot、Vue、及MySQL等均为开源技术,无需支付高昂的许可费用,大大降低了系统的开发成本。同时,这些技术拥有广泛的用户群体和成熟的社区支持,便于获取技术支持和资源共享。此外,系统的实施将显著提升系统管理的效率和用户体验,从而带来潜在的经济效益。因此,从经济角度来看,该系统的开发同样具备可行性。
3.3.3操作可行性
系统设计应遵循用户友好原则,确保用户能够轻松上手并高效使用。通过合理的界面布局、直观的操作流程以及详尽的帮助文档,可以大大降低用户的学习成本,提高系统的操作可行性。此外,系统还应具备完善的权限管理和数据安全机制,确保操作的安全性和合规性。
3.3.4社会可行性
系统的社会可行性较高,符合高校毕业生就业服务信息化的迫切需求,能够有效缓解就业市场信息不对称问题,提升资源匹配效率。高校、企业及学生对数字化服务接受度较高,为系统推广提供了良好的社会基础。同时,系统功能完善,适应多方需求,有助于推动校企合作深化,优化社会就业环境,具有广泛的应用价值和社会认可度。
从技术、经济、操作和社会四个维度来看,大学校园招聘信息管理系统的开发均具备高度的可行性。
3.4系统用例分析
大学校园招聘信息管理系统用例分析主要从学生用户、企业用户、教师用户、管理员这些实体展开描述。
3.4.1学生用户用例分析
学生用户是系统的核心用户,其主要使用场景包括浏览招聘信息,根据个人兴趣和专业筛选适合的职位;在线编辑、上传和投递简历;查询面试安排,了解具体时间和地点;实时接收录用通知,获取最新求职结果;以及跟踪求职状态,掌握投递和面试的进展情况。通过这些功能,系统能够帮助学生简化求职流程,提高就业效率,全面提升用户体验。详细用例图如图3.1所示。

图3.1学生用户用例图
3.4.2企业用户用例分析
企业用户是系统的重要使用群体,其主要使用场景包括发布招聘信息,根据岗位需求创建并管理职位;筛选简历,通过条件筛选快速找到符合要求的候选人;安排面试,制定计划并通知候选人;发送录用通知,及时告知录用结果;以及管理招聘进度,实时跟踪招聘过程。通过这些功能,系统能够帮助企业优化招聘流程,提升效率和资源利用率,满足企业高效招聘的需求。详细用例图如图3.2所示。

图3.2企业用户用例图
3.4.3教师用户用例分析
教师用户是系统的重要角色,其主要使用场景包括管理和维护学生的就业信息,确保数据的准确性和完整性,同时更新就业进展,协助学生完成就业相关手续,为系统提供可靠的数据支持。详细用例图如图3.2所示。

图3.3教师用户用例图
3.4.4管理员用例分析
管理员用户是系统的核心管理角色,其主要使用场景包括维护系统运行,管理用户权限,确保系统数据的安全性和稳定性;监控平台使用情况,及时处理异常;审核并发布招聘信息,保证信息的真实性与合规性,为优化系统功能和提升服务质量提供决策支持。通过这些功能,管理员有效保障了系统的高效运行和用户体验。详细用例图如图3.3所示。

图3.4管理员用例图
4系统设计
4.1系统总体设计思路
大学校园招聘信息管理系统采用Browser/Server结构,(浏览器/服务器)和基于Web服务前后台交互的模式,是一个适用于Windows体系环境下的模型结构。只要用户有符合程序运行的硬件系统,并连上互联网,便可以在任何时间、任何地点使用。系统工作原理图如图4.1所示:

图4.1系统工作原理图
其最终前后台交互原理如图4.2所示。

图4.2前后台交互原理
具体交互流程为:浏览器中执行具体操作,操作命令将生成一个do方法。该方法使得浏览器能够访问后台中的Controller层,Controller层由于业务上的需要执行进而访问Service层。Service层收到指令后将会去调用内部DAO层的接口。接口将会和MyBatis层下的一个SQL语句相对接。对接好之后进而访问MySql数据库。更新底层数据,然后将数据同步回MyBatis层,同步变化后的数据将通过DAO层接口,Service层和后台Controller层,直观反映到浏览器页面上。
4.2系统结构设计
大学校园招聘信息管理系统的整体结构设计如图4.3所示。

图4.3整体功能结构设计图
4.3系统功能设计
4.3.1用户登录流程
当用户进入登录页面时,当其在浏览器执行具体操作的时候,后端会同步显示,如图4.4所示。

图4.4登录流程图
4.3.2系统操作流程
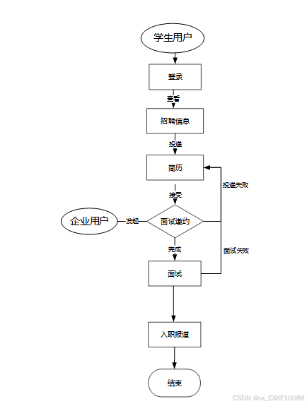
用户注册并登录系统,根据身份选择相应角色;系统提供对应功能模块,如学生用户可浏览招聘信息、投递简历,企业用户可发布职位、筛选简历,教师用户可维护学生就业信息,管理员用户负责管理平台运行和数据安全。用户根据需求完成操作后,系统记录并反馈结果,同时通过数据分析优化服务流程,提升整体使用体验和效率。操作流程如图4.5所示。

图4.5求职操作流程图
4.4系统核心代码设计
大学校园招聘信息管理系统的核心代码设计如下:
4.4.1用户注册
注册页UserController.java,传入user对象,并将"user_id"、 "state"、 "user_group"、"login_time"、"phone"、"phone_state"、 "username"、"nickname"、"password"、"email"、"email_state"、"avatar"、"create_time"输入,重点是 "username"、"nickname"、"password"必须输入,通过获取username,数据库查询是否有该用户,如果存在,则提示“用户已存在”,否则执行将UserId置为空(数据库表中该字段已设置自动递增),代码如下所示。
/**
* 注册
* @param user
* @return
*/
@PostMapping("register")
public Map<String, Object> signUp(@RequestBody User user) {
// 查询用户
Map<String, String> query = new HashMap<>();
Map<String,Object> map = JSON.parseObject(JSON.toJSONString(user));
query.put("username",user.getUsername());
List list = service.selectBaseList(service.select(query, new HashMap<>()));
if (list.size()>0){
return error(30000, "用户已存在");
}
map.put("password",service.encryption(String.valueOf(map.get("password"))));
service.insert(map);
return success(1);
}
4.4.2用户登录
登录页,首先传入"username"、"email"、"phone"、"password",用户可通过用户名、邮箱、手机号进行登陆,通过判断resultList来确定查询结果,然后执行查询用户组UserGroup,用户组里面不存在,依然报“用户不存在”,执行完以上代码,最后涉及到用户带有“审核”的,会查询examine_state(用户的审核状态),数据库表user_group中含有source_table和source_field进行查询,以上步骤完成,对输入的密码进行存储Token到数据库,匹对账号和密码,数据库中的AccessToken为令牌,用于身份认证,代码如下所示。
/**
* 登录
* @param data
* @param httpServletRequest
* @return
*/
@PostMapping("login")
public Map<String, Object> login(@RequestBody Map<String, String> data, HttpServletRequest httpServletRequest) {
log.info("[执行登录接口]");
String username = data.get("username");
String email = data.get("email");
String phone = data.get("phone");
String password = data.get("password");
List resultList = null;
Map<String, String> map = new HashMap<>();
if(username != null && "".equals(username) == false){
map.put("username", username);
resultList = service.selectBaseList(service.select(map, new HashMap<>()));
}
4.4.3修改密码
修改密码,通过请求data,获取旧密码,并将新密码重新赋值,期间都是需要通过加密,代码如下所示。
* 修改密码
* @param data
* @param request
* @return
*/
@PostMapping("change_password")
public Map<String, Object> change_password(@RequestBody Map<String, String> data, HttpServletRequest request){
// 根据Token获取UserId
String token = request.getHeader("x.auth.token");
Integer userId = tokenGetUserId(token);
// 根据UserId和旧密码获取用户
Map<String, String> query = new HashMap<>();
String o_password = data.get("o_password");
query.put("user_id" ,String.valueOf(userId));
query.put("password" ,service.encryption(o_password));
int count = service.selectBaseCount(service.count(query, service.readConfig(request)));
if(count > 0){
// 修改密码
Map<String,Object> form = new HashMap<>();
form.put("password",service.encryption(data.get("password")));
service.update(query,service.readConfig(request),form);
return success(1);
}
return error(10000,"密码修改失败!");
4.4.4修改数据
修改一个数据,原理与add基本一致,不同点在于通过readConfig()读取关键字,以及通过readQuery()获取URL后面?指定位置的标识,转成Map对象后,执行update操作,同样通过拼接的sql语句执行,执行过程读取query,toWhereSql()语句完成数据库操作,body为修改对象的值,代码如下所示。
@PostMapping("/set")
@Transactional
public Map<String, Object> set(HttpServletRequest request) throws IOException {
service.update(service.readQuery(request), service.readConfig(request), service.readBody(request.getReader()));
return success(1);
}
4.4.5删除数据
删除一条数据,通过readQuery(),获取URL后面的对象地址,删除FROM具体的table,query删除查询FindConfig语句,代码如下所示。
@RequestMapping(value = "/del")
@Transactional
public Map<String, Object> del(HttpServletRequest request) {
service.delete(service.readQuery(request), service.readConfig(request));
return success(1);
}
public void delete(Map<String,String> query,Map<String,String> config){
QueryWrapper wrapper = new QueryWrapper<E>();
toWhereWrapper(query, "0".equals(config.get(FindConfig.GROUP_BY)),wrapper);
baseMapper.delete(wrapper);
log.info("[{}] . 删除操作:{}",wrapper.getSqlSelect());
}
4.4.6获取数据
通过请求的参数获取列表数据,代码如下所示。
@RequestMapping("/get_obj")
public Map<String, Object> obj(HttpServletRequest request) {
List resultList = service.selectBaseList(service.select(service.readQuery(request), service.readConfig(request)));
if (resultList.size() > 0) {
JSONObject jsonObject = new JSONObject();
jsonObject.put("obj",resultList.get(0));
return success(jsonObject);
} else {
return success(null);
}
4.4.7图片上传
通过请求的参数获取列表数据,代码如下所示。
@PostMapping("/upload")
public Map<String, Object> upload(@RequestParam("file") MultipartFile file) {
log.info("进入方法");
if (file.isEmpty()) {
return error(30000, "没有选择文件");
}
try {
//判断有没路径,没有则创建
String filePath = System.getProperty("user.dir") + "/src/main/resources/static/";
File targetDir = new File(filePath);
if (!targetDir.exists() && !targetDir.isDirectory()) {
if (targetDir.mkdirs()) {
log.info("创建目录成功");
} else {
log.error("创建目录失败");
}
}
4.5数据库设计
4.5.1数据库设计原则
大学校园招聘信息管理系统在进行数据库设计时,考虑到个人能力与数据库选择,选择了数据库Mysql。以下将使用E.R展示数据库中设计的实体及主要的字段和类型及数据库的描述。
4.5.2数据库实体
通过建立大学校园招聘信息管理系统的E.R模型图。以此来设计详细的数据库资料实体,以下为具体图例:
(1)学生用户实体图如下图所示;

图4.6学生用户实体图
(2)招聘信息实体图如下图所示;

图4.7招聘信息实体图
(3)面试信息实体E.R图如下图所示;

图4.8面试信息实体E.R图
(4)整体数据库实体E.R图如下图所示:

图4.9数据库E.R图
4.5.3数据库表设计
以下为系统开发过程中所使用的数据表如下所示:
表access_token (登陆访问时长)
| 编号 | 名称 | 数据类型 | 长度 | 小数位 | 允许空值 | 主键 | 默认值 | 说明 |
| 1 | token_id | int | 10 | 0 | N | Y | 临时访问牌ID | |
| 2 | token | varchar | 64 | 0 | Y | N | 临时访问牌 | |
| 3 | info | text | 65535 | 0 | Y | N | ||
| 4 | maxage | int | 10 | 0 | N | N | 2 | 最大寿命:默认2小时 |
| 5 | create_time | timestamp | 19 | 0 | N | N | CURRENT_TIMESTAMP | 创建时间: |
| 6 | update_time | timestamp | 19 | 0 | N | N | CURRENT_TIMESTAMP | 更新时间: |
| 7 | user_id | int | 10 | 0 | N | N | 0 | 用户编号: |
| 编号 | 名称 | 数据类型 | 长度 | 小数位 | 允许空值 | 主键 | 默认值 | 说明 |
| 1 | article_id | mediumint | 8 | 0 | N | Y | 文章id:[0,8388607] | |
| 2 | title | varchar | 125 | 0 | N | Y | 标题:[0,125]用于文章和html的title标签中 | |
| 3 | type | varchar | 64 | 0 | N | N | 0 | 文章分类:[0,1000]用来搜索指定类型的文章 |
| 4 | hits | int | 10 | 0 | N | N | 0 | 点击数:[0,1000000000]访问这篇文章的人次 |
| 5 | praise_len | int | 10 | 0 | N | N | 0 | 点赞数 |
| 6 | create_time | timestamp | 19 | 0 | N | N | CURRENT_TIMESTAMP | 创建时间: |
| 7 | update_time | timestamp | 19 | 0 | N | N | CURRENT_TIMESTAMP | 更新时间: |
| 8 | source | varchar | 255 | 0 | Y | N | 来源:[0,255]文章的出处 | |
| 9 | url | varchar | 255 | 0 | Y | N | 来源地址:[0,255]用于跳转到发布该文章的网站 | |
| 10 | tag | varchar | 255 | 0 | Y | N | 标签:[0,255]用于标注文章所属相关内容,多个标签用空格隔开 | |
| 11 | content | longtext | 2147483647 | 0 | Y | N | 正文:文章的主体内容 | |
| 12 | img | varchar | 255 | 0 | Y | N | 封面图 | |
| 13 | description | text | 65535 | 0 | Y | N | 文章描述 |
| 编号 | 名称 | 数据类型 | 长度 | 小数位 | 允许空值 | 主键 | 默认值 | 说明 |
| 1 | type_id | smallint | 5 | 0 | N | Y | 分类ID:[0,10000] | |
| 2 | display | smallint | 5 | 0 | N | N | 100 | 显示顺序:[0,1000]决定分类显示的先后顺序 |
| 3 | name | varchar | 16 | 0 | N | N | 分类名称:[2,16] | |
| 4 | father_id | smallint | 5 | 0 | N | N | 0 | 上级分类ID:[0,32767] |
| 5 | description | varchar | 255 | 0 | Y | N | 描述:[0,255]描述该分类的作用 | |
| 6 | icon | text | 65535 | 0 | Y | N | 分类图标: | |
| 7 | url | varchar | 255 | 0 | Y | N | 外链地址:[0,255]如果该分类是跳转到其他网站的情况下,就在该URL上设置 | |
| 8 | create_time | timestamp | 19 | 0 | N | N | CURRENT_TIMESTAMP | 创建时间: |
| 9 | update_time | timestamp | 19 | 0 | N | N | CURRENT_TIMESTAMP | 更新时间: |
| 编号 | 名称 | 数据类型 | 长度 | 小数位 | 允许空值 | 主键 | 默认值 | 说明 |
| 1 | auth_id | int | 10 | 0 | N | Y | 授权ID: | |
| 2 | user_group | varchar | 64 | 0 | Y | N | 用户组: | |
| 3 | mod_name | varchar | 64 | 0 | Y | N | 模块名: | |
| 4 | table_name | varchar | 64 | 0 | Y | N | 表名: | |
| 5 | page_title | varchar | 255 | 0 | Y | N | 页面标题: | |
| 6 | path | varchar | 255 | 0 | Y | N | 路由路径: | |
| 7 | parent | varchar | 64 | 0 | Y | N | 父级菜单 | |
| 8 | parent_sort | int | 10 | 0 | N | N | 0 | 父级菜单排序 |
| 9 | position | varchar | 32 | 0 | Y | N | 位置: | |
| 10 | mode | varchar | 32 | 0 | N | N | _blank | 跳转方式: |
| 11 | add | tinyint | 3 | 0 | N | N | 1 | 是否可增加: |
| 12 | del | tinyint | 3 | 0 | N | N | 1 | 是否可删除: |
| 13 | set | tinyint | 3 | 0 | N | N | 1 | 是否可修改: |
| 14 | get | tinyint | 3 | 0 | N | N | 1 | 是否可查看: |
| 15 | field_add | text | 65535 | 0 | Y | N | 添加字段: | |
| 16 | field_set | text | 65535 | 0 | Y | N | 修改字段: | |
| 17 | field_get | text | 65535 | 0 | Y | N | 查询字段: | |
| 18 | table_nav_name | varchar | 500 | 0 | Y | N | 跨表导航名称: | |
| 19 | table_nav | varchar | 500 | 0 | Y | N | 跨表导航: | |
| 20 | option | text | 65535 | 0 | Y | N | 配置: | |
| 21 | create_time | timestamp | 19 | 0 | N | N | CURRENT_TIMESTAMP | 创建时间: |
| 22 | update_time | timestamp | 19 | 0 | N | N | CURRENT_TIMESTAMP | 更新时间: |
| 编号 | 名称 | 数据类型 | 长度 | 小数位 | 允许空值 | 主键 | 默认值 | 说明 |
| 1 | code_token_id | int | 10 | 0 | N | Y | ||
| 2 | token | varchar | 255 | 0 | Y | N | ||
| 3 | code | varchar | 255 | 0 | Y | N | 验证码 | |
| 4 | expire_time | timestamp | 19 | 0 | N | N | CURRENT_TIMESTAMP | 失效时间 |
| 5 | create_time | timestamp | 19 | 0 | N | N | CURRENT_TIMESTAMP | 创建时间 |
| 6 | update_time | timestamp | 19 | 0 | N | N | CURRENT_TIMESTAMP | 更新时间: |
| 编号 | 名称 | 数据类型 | 长度 | 小数位 | 允许空值 | 主键 | 默认值 | 说明 |
| 1 | collect_id | int | 10 | 0 | N | Y | 收藏ID: | |
| 2 | user_id | int | 10 | 0 | N | N | 0 | 收藏人ID: |
| 3 | source_table | varchar | 255 | 0 | Y | N | 来源表: | |
| 4 | source_field | varchar | 255 | 0 | Y | N | 来源字段: | |
| 5 | source_id | int | 10 | 0 | N | N | 0 | 来源ID: |
| 6 | title | varchar | 255 | 0 | Y | N | 标题: | |
| 7 | img | varchar | 255 | 0 | Y | N | 封面: | |
| 8 | create_time | timestamp | 19 | 0 | N | N | CURRENT_TIMESTAMP | 创建时间: |
| 9 | update_time | timestamp | 19 | 0 | N | N | CURRENT_TIMESTAMP | 更新时间: |
| 编号 | 名称 | 数据类型 | 长度 | 小数位 | 允许空值 | 主键 | 默认值 | 说明 |
| 1 | comment_id | int | 10 | 0 | N | Y | 评论ID: | |
| 2 | user_id | int | 10 | 0 | N | N | 0 | 评论人ID: |
| 3 | reply_to_id | int | 10 | 0 | N | N | 0 | 回复评论ID:空为0 |
| 4 | content | longtext | 2147483647 | 0 | Y | N | 内容: | |
| 5 | nickname | varchar | 255 | 0 | Y | N | 昵称: | |
| 6 | avatar | varchar | 255 | 0 | Y | N | 头像地址:[0,255] | |
| 7 | create_time | timestamp | 19 | 0 | N | N | CURRENT_TIMESTAMP | 创建时间: |
| 8 | update_time | timestamp | 19 | 0 | N | N | CURRENT_TIMESTAMP | 更新时间: |
| 9 | source_table | varchar | 255 | 0 | Y | N | 来源表: | |
| 10 | source_field | varchar | 255 | 0 | Y | N | 来源字段: | |
| 11 | source_id | int | 10 | 0 | N | N | 0 | 来源ID: |
| 编号 | 名称 | 数据类型 | 长度 | 小数位 | 允许空值 | 主键 | 默认值 | 说明 |
| 1 | enterprise_users_id | int | 10 | 0 | N | Y | 企业用户ID | |
| 2 | enterprise_name | varchar | 64 | 0 | Y | N | 企业名称 | |
| 3 | registered_capital | varchar | 64 | 0 | Y | N | 注册资本 | |
| 4 | enterprise_location | varchar | 64 | 0 | Y | N | 企业位置 | |
| 5 | examine_state | varchar | 16 | 0 | N | N | 已通过 | 审核状态 |
| 6 | user_id | int | 10 | 0 | N | N | 0 | 用户ID |
| 7 | create_time | datetime | 19 | 0 | N | N | CURRENT_TIMESTAMP | 创建时间 |
| 8 | update_time | timestamp | 19 | 0 | N | N | CURRENT_TIMESTAMP | 更新时间 |
| 编号 | 名称 | 数据类型 | 长度 | 小数位 | 允许空值 | 主键 | 默认值 | 说明 |
| 1 | hits_id | int | 10 | 0 | N | Y | 点赞ID: | |
| 2 | user_id | int | 10 | 0 | N | N | 0 | 点赞人: |
| 3 | create_time | timestamp | 19 | 0 | N | N | CURRENT_TIMESTAMP | 创建时间: |
| 4 | update_time | timestamp | 19 | 0 | N | N | CURRENT_TIMESTAMP | 更新时间: |
| 5 | source_table | varchar | 255 | 0 | Y | N | 来源表: | |
| 6 | source_field | varchar | 255 | 0 | Y | N | 来源字段: | |
| 7 | source_id | int | 10 | 0 | N | N | 0 | 来源ID: |
| 编号 | 名称 | 数据类型 | 长度 | 小数位 | 允许空值 | 主键 | 默认值 | 说明 |
| 1 | interview_information_id | int | 10 | 0 | N | Y | 面试信息ID | |
| 2 | recruitment_title | varchar | 64 | 0 | Y | N | 招聘标题 | |
| 3 | enterprise_name | varchar | 64 | 0 | Y | N | 企业名称 | |
| 4 | enterprise_users | int | 10 | 0 | Y | N | 0 | 企业用户 |
| 5 | targeting_students | int | 10 | 0 | Y | N | 0 | 投放学生 |
| 6 | reason_for_advertising_placement | varchar | 64 | 0 | Y | N | 投放原因 | |
| 7 | interview_time | datetime | 19 | 0 | Y | N | 面试时间 | |
| 8 | interview_location | varchar | 64 | 0 | Y | N | 面试地点 | |
| 9 | interview_notice | varchar | 64 | 0 | Y | N | 面试须知 | |
| 10 | details_remarks | text | 65535 | 0 | Y | N | 详情备注 | |
| 11 | personnel_information_limit_times | int | 10 | 0 | N | N | 0 | 通知结果限制次数 |
| 12 | create_time | datetime | 19 | 0 | N | N | CURRENT_TIMESTAMP | 创建时间 |
| 13 | update_time | timestamp | 19 | 0 | N | N | CURRENT_TIMESTAMP | 更新时间 |
| 14 | source_table | varchar | 255 | 0 | Y | N | 来源表 | |
| 15 | source_id | int | 10 | 0 | Y | N | 来源ID | |
| 16 | source_user_id | int | 10 | 0 | Y | N | 来源用户 |
| 编号 | 名称 | 数据类型 | 长度 | 小数位 | 允许空值 | 主键 | 默认值 | 说明 |
| 1 | notice_id | mediumint | 8 | 0 | N | Y | 公告id: | |
| 2 | title | varchar | 125 | 0 | N | N | 标题: | |
| 3 | content | longtext | 2147483647 | 0 | Y | N | 正文: | |
| 4 | create_time | timestamp | 19 | 0 | N | N | CURRENT_TIMESTAMP | 创建时间: |
| 5 | update_time | timestamp | 19 | 0 | N | N | CURRENT_TIMESTAMP | 更新时间: |
| 编号 | 名称 | 数据类型 | 长度 | 小数位 | 允许空值 | 主键 | 默认值 | 说明 |
| 1 | personnel_information_id | int | 10 | 0 | N | Y | 人事信息ID | |
| 2 | recruitment_title | varchar | 64 | 0 | Y | N | 招聘标题 | |
| 3 | enterprise_name | varchar | 64 | 0 | Y | N | 企业名称 | |
| 4 | enterprise_users | int | 10 | 0 | Y | N | 0 | 企业用户 |
| 5 | targeting_students | int | 10 | 0 | Y | N | 0 | 投放学生 |
| 6 | employment_results | varchar | 64 | 0 | Y | N | 录用结果 | |
| 7 | reporting_department | varchar | 64 | 0 | Y | N | 报到部门 | |
| 8 | announcement_time | datetime | 19 | 0 | Y | N | 公布时间 | |
| 9 | remarks_details | text | 65535 | 0 | Y | N | 备注详情 | |
| 10 | create_time | datetime | 19 | 0 | N | N | CURRENT_TIMESTAMP | 创建时间 |
| 11 | update_time | timestamp | 19 | 0 | N | N | CURRENT_TIMESTAMP | 更新时间 |
| 12 | source_table | varchar | 255 | 0 | Y | N | 来源表 | |
| 13 | source_id | int | 10 | 0 | Y | N | 来源ID | |
| 14 | source_user_id | int | 10 | 0 | Y | N | 来源用户 |
| 编号 | 名称 | 数据类型 | 长度 | 小数位 | 允许空值 | 主键 | 默认值 | 说明 |
| 1 | praise_id | int | 10 | 0 | N | Y | 点赞ID: | |
| 2 | user_id | int | 10 | 0 | N | N | 0 | 点赞人: |
| 3 | create_time | timestamp | 19 | 0 | N | N | CURRENT_TIMESTAMP | 创建时间: |
| 4 | update_time | timestamp | 19 | 0 | N | N | CURRENT_TIMESTAMP | 更新时间: |
| 5 | source_table | varchar | 255 | 0 | Y | N | 来源表: | |
| 6 | source_field | varchar | 255 | 0 | Y | N | 来源字段: | |
| 7 | source_id | int | 10 | 0 | N | N | 0 | 来源ID: |
| 8 | status | bit | 1 | 0 | N | N | 1 | 点赞状态:1为点赞,0已取消 |
表recruitment_information (招聘信息)
| 编号 | 名称 | 数据类型 | 长度 | 小数位 | 允许空值 | 主键 | 默认值 | 说明 |
| 1 | recruitment_information_id | int | 10 | 0 | N | Y | 招聘信息ID | |
| 2 | recruitment_title | varchar | 64 | 0 | Y | N | 招聘标题 | |
| 3 | enterprise_name | varchar | 64 | 0 | Y | N | 企业名称 | |
| 4 | enterprise_users | int | 10 | 0 | Y | N | 0 | 企业用户 |
| 5 | registered_capital | varchar | 64 | 0 | Y | N | 注册资本 | |
| 6 | cover_photo | varchar | 255 | 0 | Y | N | 封面图片 | |
| 7 | establishment_time | date | 10 | 0 | Y | N | 成立时间 | |
| 8 | salary_amount | varchar | 64 | 0 | Y | N | 薪资金额 | |
| 9 | professional_requirements | varchar | 64 | 0 | Y | N | 需求专业 | |
| 10 | work_location | varchar | 64 | 0 | Y | N | 工作地点 | |
| 11 | recruitment_positions | varchar | 64 | 0 | Y | N | 招聘职位 | |
| 12 | recruitment_details | text | 65535 | 0 | Y | N | 招聘详情 | |
| 13 | praise_len | int | 10 | 0 | N | N | 0 | 点赞数 |
| 14 | examine_state | varchar | 16 | 0 | N | N | 未审核 | 审核状态 |
| 15 | examine_reply | varchar | 16 | 0 | Y | N | 审核回复 | |
| 16 | resume_information_limit_times | int | 10 | 0 | N | N | 0 | 投放简历限制次数 |
| 17 | create_time | datetime | 19 | 0 | N | N | CURRENT_TIMESTAMP | 创建时间 |
| 18 | update_time | timestamp | 19 | 0 | N | N | CURRENT_TIMESTAMP | 更新时间 |
| 编号 | 名称 | 数据类型 | 长度 | 小数位 | 允许空值 | 主键 | 默认值 | 说明 |
| 1 | resume_information_id | int | 10 | 0 | N | Y | 简历信息ID | |
| 2 | recruitment_title | varchar | 64 | 0 | Y | N | 招聘标题 | |
| 3 | enterprise_name | varchar | 64 | 0 | Y | N | 企业名称 | |
| 4 | enterprise_users | int | 10 | 0 | Y | N | 0 | 企业用户 |
| 5 | targeting_students | int | 10 | 0 | Y | N | 0 | 投放学生 |
| 6 | student_name | varchar | 64 | 0 | Y | N | 学生姓名 | |
| 7 | placement_time | datetime | 19 | 0 | Y | N | 投放时间 | |
| 8 | resume_attachment | varchar | 255 | 0 | Y | N | 简历附件 | |
| 9 | reason_for_advertising_placement | varchar | 64 | 0 | Y | N | 投放原因 | |
| 10 | remarks_details | text | 65535 | 0 | Y | N | 备注详情 | |
| 11 | interview_information_limit_times | int | 10 | 0 | N | N | 0 | 通知面试限制次数 |
| 12 | create_time | datetime | 19 | 0 | N | N | CURRENT_TIMESTAMP | 创建时间 |
| 13 | update_time | timestamp | 19 | 0 | N | N | CURRENT_TIMESTAMP | 更新时间 |
| 14 | source_table | varchar | 255 | 0 | Y | N | 来源表 | |
| 15 | source_id | int | 10 | 0 | Y | N | 来源ID | |
| 16 | source_user_id | int | 10 | 0 | Y | N | 来源用户 |
| 编号 | 名称 | 数据类型 | 长度 | 小数位 | 允许空值 | 主键 | 默认值 | 说明 |
| 1 | score_id | int | 10 | 0 | N | Y | 评分ID: | |
| 2 | user_id | int | 10 | 0 | N | N | 0 | 评分人: |
| 3 | nickname | varchar | 64 | 0 | Y | N | 昵称: | |
| 4 | score_num | double | 5 | 2 | N | N | 0.00 | 评分: |
| 5 | create_time | timestamp | 19 | 0 | N | N | CURRENT_TIMESTAMP | 创建时间: |
| 6 | update_time | timestamp | 19 | 0 | N | N | CURRENT_TIMESTAMP | 更新时间: |
| 7 | source_table | varchar | 255 | 0 | Y | N | 来源表: | |
| 8 | source_field | varchar | 255 | 0 | Y | N | 来源字段: | |
| 9 | source_id | int | 10 | 0 | N | N | 0 | 来源ID: |
| 编号 | 名称 | 数据类型 | 长度 | 小数位 | 允许空值 | 主键 | 默认值 | 说明 |
| 1 | slides_id | int | 10 | 0 | N | Y | 轮播图ID: | |
| 2 | title | varchar | 64 | 0 | Y | N | 标题: | |
| 3 | content | varchar | 255 | 0 | Y | N | 内容: | |
| 4 | url | varchar | 255 | 0 | Y | N | 链接: | |
| 5 | img | varchar | 255 | 0 | Y | N | 轮播图: | |
| 6 | hits | int | 10 | 0 | N | N | 0 | 点击量: |
| 7 | create_time | timestamp | 19 | 0 | N | N | CURRENT_TIMESTAMP | 创建时间: |
| 8 | update_time | timestamp | 19 | 0 | N | N | CURRENT_TIMESTAMP | 更新时间: |
| 编号 | 名称 | 数据类型 | 长度 | 小数位 | 允许空值 | 主键 | 默认值 | 说明 |
| 1 | student_information_id | int | 10 | 0 | N | Y | 学生信息ID | |
| 2 | student_account | int | 10 | 0 | Y | N | 0 | 学生账户 |
| 3 | student_name | varchar | 64 | 0 | Y | N | 学生姓名 | |
| 4 | teacher_users | int | 10 | 0 | Y | N | 0 | 教师用户 |
| 5 | teachers_name | varchar | 64 | 0 | Y | N | 教师姓名 | |
| 6 | employment_status | varchar | 64 | 0 | Y | N | 就职状态 | |
| 7 | employment_company | varchar | 64 | 0 | Y | N | 就职企业 | |
| 8 | student_details | text | 65535 | 0 | Y | N | 学生详情 | |
| 9 | create_time | datetime | 19 | 0 | N | N | CURRENT_TIMESTAMP | 创建时间 |
| 10 | update_time | timestamp | 19 | 0 | N | N | CURRENT_TIMESTAMP | 更新时间 |
| 编号 | 名称 | 数据类型 | 长度 | 小数位 | 允许空值 | 主键 | 默认值 | 说明 |
| 1 | student_users_id | int | 10 | 0 | N | Y | 学生用户ID | |
| 2 | student_name | varchar | 64 | 0 | Y | N | 学生姓名 | |
| 3 | student_gender | varchar | 64 | 0 | Y | N | 学生性别 | |
| 4 | student_age | double | 9 | 2 | Y | N | 0.00 | 学生年龄 |
| 5 | examine_state | varchar | 16 | 0 | N | N | 已通过 | 审核状态 |
| 6 | user_id | int | 10 | 0 | N | N | 0 | 用户ID |
| 7 | create_time | datetime | 19 | 0 | N | N | CURRENT_TIMESTAMP | 创建时间 |
| 8 | update_time | timestamp | 19 | 0 | N | N | CURRENT_TIMESTAMP | 更新时间 |
| 编号 | 名称 | 数据类型 | 长度 | 小数位 | 允许空值 | 主键 | 默认值 | 说明 |
| 1 | teacher_users_id | int | 10 | 0 | N | Y | 教师用户ID | |
| 2 | teachers_name | varchar | 64 | 0 | Y | N | 教师姓名 | |
| 3 | teacher_gender | varchar | 64 | 0 | Y | N | 教师性别 | |
| 4 | teacher_title | varchar | 64 | 0 | Y | N | 教师职称 | |
| 5 | teachers_age | double | 9 | 2 | Y | N | 0.00 | 教师年龄 |
| 6 | examine_state | varchar | 16 | 0 | N | N | 已通过 | 审核状态 |
| 7 | user_id | int | 10 | 0 | N | N | 0 | 用户ID |
| 8 | create_time | datetime | 19 | 0 | N | N | CURRENT_TIMESTAMP | 创建时间 |
| 9 | update_time | timestamp | 19 | 0 | N | N | CURRENT_TIMESTAMP | 更新时间 |
| 编号 | 名称 | 数据类型 | 长度 | 小数位 | 允许空值 | 主键 | 默认值 | 说明 |
| 1 | upload_id | int | 10 | 0 | N | Y | 上传ID | |
| 2 | name | varchar | 64 | 0 | Y | N | 文件名 | |
| 3 | path | varchar | 255 | 0 | Y | N | 访问路径 | |
| 4 | file | varchar | 255 | 0 | Y | N | 文件路径 | |
| 5 | display | varchar | 255 | 0 | Y | N | 显示顺序 | |
| 6 | father_id | int | 10 | 0 | Y | N | 0 | 父级ID |
| 7 | dir | varchar | 255 | 0 | Y | N | 文件夹 | |
| 8 | type | varchar | 32 | 0 | Y | N | 文件类型 |
| 编号 | 名称 | 数据类型 | 长度 | 小数位 | 允许空值 | 主键 | 默认值 | 说明 |
| 1 | user_id | int | 10 | 0 | N | Y | 用户ID:[0,8388607]用户获取其他与用户相关的数据 | |
| 2 | state | smallint | 5 | 0 | N | N | 1 | 账户状态:[0,10](1可用|2异常|3已冻结|4已注销) |
| 3 | user_group | varchar | 32 | 0 | Y | N | 所在用户组:[0,32767]决定用户身份和权限 | |
| 4 | login_time | timestamp | 19 | 0 | N | N | CURRENT_TIMESTAMP | 上次登录时间: |
| 5 | phone | varchar | 11 | 0 | Y | N | 手机号码:[0,11]用户的手机号码,用于找回密码时或登录时 | |
| 6 | phone_state | smallint | 5 | 0 | N | N | 0 | 手机认证:[0,1](0未认证|1审核中|2已认证) |
| 7 | username | varchar | 16 | 0 | N | N | 用户名:[0,16]用户登录时所用的账户名称 | |
| 8 | nickname | varchar | 16 | 0 | Y | N | 昵称:[0,16] | |
| 9 | password | varchar | 64 | 0 | N | N | 密码:[0,32]用户登录所需的密码,由6-16位数字或英文组成 | |
| 10 | | varchar | 64 | 0 | Y | N | 邮箱:[0,64]用户的邮箱,用于找回密码时或登录时 | |
| 11 | email_state | smallint | 5 | 0 | N | N | 0 | 邮箱认证:[0,1](0未认证|1审核中|2已认证) |
| 12 | avatar | varchar | 255 | 0 | Y | N | 头像地址:[0,255] | |
| 13 | open_id | varchar | 255 | 0 | Y | N | 针对获取用户信息字段 | |
| 14 | create_time | timestamp | 19 | 0 | N | N | CURRENT_TIMESTAMP | 创建时间: |
| 编号 | 名称 | 数据类型 | 长度 | 小数位 | 允许空值 | 主键 | 默认值 | 说明 |
| 1 | group_id | mediumint | 8 | 0 | N | Y | 用户组ID:[0,8388607] | |
| 2 | display | smallint | 5 | 0 | N | N | 100 | 显示顺序:[0,1000] |
| 3 | name | varchar | 16 | 0 | N | N | 名称:[0,16] | |
| 4 | description | varchar | 255 | 0 | Y | N | 描述:[0,255]描述该用户组的特点或权限范围 | |
| 5 | source_table | varchar | 255 | 0 | Y | N | 来源表: | |
| 6 | source_field | varchar | 255 | 0 | Y | N | 来源字段: | |
| 7 | source_id | int | 10 | 0 | N | N | 0 | 来源ID: |
| 8 | register | smallint | 5 | 0 | Y | N | 0 | 注册位置: |
| 9 | create_time | timestamp | 19 | 0 | N | N | CURRENT_TIMESTAMP | 创建时间: |
| 10 | update_time | timestamp | 19 | 0 | N | N | CURRENT_TIMESTAMP | 更新时间: |
5系统实现
5.1学生用户功能实现
5.1.1前台首页
前台首页展示推荐职位,根据学生的兴趣和专业智能推荐相关岗位;提供搜索功能,支持按关键词、行业、地点等条件精准查找职位;展示最新招聘信息、热门企业及面试通知等动态内容;同时提供快捷入口,方便学生快速访问简历管理、投递记录、面试安排等常用功能,为用户提供简洁直观的操作体验。如下图所示。

图5.1首页界面图
5.1.2用户注册
学生用户填写基本信息,如姓名、手机号、邮箱地址,并设置登录密码;补充个人信息,包括学校、专业、学历等教育背景;上传必要的证明材料(如学生证或相关证明)。完成信息提交后,系统通过短信或邮箱验证码进行身份验证,验证成功即注册完成,学生用户可登录系统并使用招聘信息浏览、简历管理等功能。如下图所示。

图5.2用户注册界面图
5.1.3用户登录
用户需通过注册时设置的账号和密码完成登录。支持验证码快捷登录功能,方便用户快速访问系统。登录成功后,学生将进入个人首页,系统根据用户角色自动加载推荐职位、简历管理、投递记录等模块,确保功能精准匹配。同时提供“忘记密码”入口,用户可通过验证重置密码,保障使用便捷性与安全性。如下图所示。

图5.3用户登录界面图
5.1.4招聘信息
学生可浏览系统推荐或自行搜索符合条件的职位,在职位详情页查看岗位要求、企业信息和投递截止日期等内容。确认合适后,点击“投递简历”按钮选择已创建的简历进行提交,系统会自动记录投递时间和状态。投递完成后,学生可在“投递记录”中跟踪简历进展,并接收企业的面试通知或反馈信息,提升求职效率。如下图所示。

图5.4招聘信息查看界面图
5.1.5投放简历
学生用户在投递简历后,可通过“个人中心”模块查看面试邀请和简历状态。系统实时更新简历进展。当收到企业发来的面试邀请时,用户可在通知中查看详细信息,如面试时间、地点及联系方式。同时,用户还可根据企业反馈优化简历内容,提高求职成功率。如下图所示。

图5.5投放简历界面图

图5.6查看面试邀请界面图
5.1.6个人中心
个人中心模块是学生用户管理个人信息和求职动态的核心功能,提供多方面便捷服务。个人首页展示用户的近期动态,包括投递进展、面试安排、收藏职位等,并提供快捷入口,方便访问常用模块;简历信息支持用户创建、修改和优化简历,提供多模板选择并生成完整简历用于投递;面试信息模块实时更新面试安排,包括时间、地点和企业联系方式,并支持一键确认或取消;人事信息板块用于查看面试结果和报道安排,展示录用通知和入职须知,帮助学生做好入职准备;学生信息模块支持管理个人基础信息,如姓名、联系方式和教育背景,可同步更新至简历;收藏模块便于用户查看和管理已收藏的职位或企业信息;评论管理则让学生可以查看、删除自己对职位或企业的评价记录,确保信息合规。通过这些功能,学生用户可以全面掌控求职进程与个人信息,提升求职体验和效率。如下图所示。

图5.7个人中心界面图
5.2企业用户功能实现
5.2.1招聘信息管理
招聘信息管理是企业用户的核心功能之一,支持发布、编辑、下架和删除招聘信息。企业用户可填写职位名称、招聘人数、岗位要求、薪资范围、工作地点等详细信息,并上传企业相关资料以提升职位吸引力。已发布的职位可随时编辑或下架,保障招聘信息的准确性和时效性。系统还提供数据统计功能,企业可查看职位浏览量、投递人数等数据,优化招聘策略,提高招聘效率。如下图所示。

图5.8招聘信息发布界面
5.2.2简历信息管理
企业可在系统中查看所有投递的简历,按条件筛选符合岗位需求的候选人。每份简历显示个人信息、教育背景、工作经历等详细内容。同时,系统支持批量处理简历和下载功能,便于企业保存关键数据。通过智能推荐功能,企业还可发现未投递但匹配岗位需求的潜在人才,提高招聘成功率。如下图所示。

图5.9简历信息查看界面
5.2.3面试信息管理
企业可根据筛选的候选人发送面试邀请,设置面试时间、地点和形式(线上或线下),并附加联系方式和注意事项。系统支持批量发送邀请并自动提醒候选人确认面试安排。企业用户可查看候选人对邀请的反馈,如确认、改期或取消,并实时更新面试状态。通过该模块,企业能清晰掌控面试进度,提升招聘流程的规范性与效率。如下图所示。

图5.10面试邀约界面
5.2.4人事信息管理
企业用户可在系统中向候选人发送录用通知,附带岗位详情、薪资福利、报道时间和地点等信息,确保沟通清晰。对于已确认入职的候选人,系统支持记录和跟踪报道情况,更新入职状态并生成人事档案。企业还可通过该模块发送通知或提醒,方便协调候选人入职安排,提升人事管理效率,同时确保流程规范化。如下图所示。

图5.11人事信息添加界面
5.3管理员功能实现
5.3.1后台首页
后台首页是管理员掌握平台运行数据的核心模块,主要提供学生信息统计和展示功能。系统实时汇总学生用户数据并以图表形式直观呈现。管理员可按时间段筛选统计数据,查看用户增长趋势和区域分布情况,便于分析用户行为和优化平台运营策略。首页还提供快捷入口,方便管理员快速访问其他管理模块,提高工作效率。如下图所示。

图5.12后台首页界面
5.3.2用户管理
用户管理模块是管理员高效维护平台用户信息的核心功能。系统支持对学生用户、企业用户、教师用户和管理员进行统一管理。管理员可查看用户的注册信息、活跃状态及操作记录,并对违规行为进行警告、冻结或删除处理。管理员管理则保障操作权限分配和系统安全。模块功能齐全,确保平台运行规范有序。如下图所示。

图5.13用户管理界面
5.3.3公告通知管理
公告通知管理模块是管理员发布和维护平台重要信息的核心功能。系统支持管理员创建、编辑、发布和删除公告通知,可设定标题、内容、发布时间及目标用户群(如学生、企业或教师)。管理员能有效传达平台政策、活动信息及紧急通知,提升用户沟通效率。如下图所示。

图5.14公告通知发布界面
5.3.4招聘资讯管理
招聘资讯管理模块帮助管理员维护平台的招聘资讯内容,确保信息更新及时、真实可靠。系统支持发布、编辑、分类和删除招聘资讯,包括职场动态、行业趋势、求职技巧及企业招聘动态等内容。通过该模块,管理员可为用户提供优质、实用的就业参考,提升平台价值。如下图所示。

图5.15招聘资讯发布界面
5.4教师用户功能实现
5.4.1学生信息管理
学生信息管理模块为教师用户提供便捷的学生就业信息维护功能。教师可查看并更新所指导学生的就业状态,包括简历完善度、投递岗位、面试结果及录用情况等数据。系统支持按学生姓名或班级快速查询,并可记录学生就业进展,如已签约单位和职位详情。如下图所示。

图5.16学生信息维护界面
6系统测试
6.1系统测试目标
为了保证大学校园招聘信息管理系统的质量,使其能够稳定的运行,并排除其可能存在的未知隐患。解除软件可能存在的故障,理清楚测试与纠错的关系,如下图所示。

图6.1测试与纠错信息流程
6.2系统功能测试
通过对系统中所含的主要实体对象及其功能操作进行测试用例设计。以下是详细的测试表:
表6.1用户注册登录测试表
| 测试用例编号 | 功能模块 | 测试用例描述 | 测试结果 |
| TC001 | 用户注册 | 输入正确的用户名和密码 | 注册成功,提示注册完成 |
| TC002 | 用户注册 | 输入已存在的用户名 | 注册失败,提示用户名已存在 |
| TC003 | 用户注册 | 输入格式错误的邮箱地址 | 注册失败,提示邮箱格式错误 |
| TC004 | 用户注册 | 不输入密码 | 注册失败,提示密码不能为空 |
| TC005 | 用户注册 | 输入弱密码(如123456) | 注册失败,提示密码强度不足 |
表6.2用户登录测试表
| 测试用例编号 | 功能模块 | 测试用例描述 | 测试结果 |
| TC001 | 用户登录 | 输入正确的用户名和密码 | 登录成功,进入主页 |
| TC002 | 用户登录 | 输入错误的用户名 | 登录失败,提示用户名不存在 |
| TC003 | 用户登录 | 输入错误的密码 | 登录失败,提示密码错误 |
| TC004 | 用户登录 | 未输入用户名或密码 | 登录失败,提示用户名或密码不能为空 |
| TC005 | 用户登录 | 多次输入错误密码 | 登录失败,提示账户已被锁定 |
表6.3招聘信息查看测试表
| 测试用例编号 | 功能模块 | 测试用例描述 | 测试结果 |
| TC001 | 招聘信息查看 | 查看所有招聘职位列表 | 成功加载职位列表 |
| TC002 | 招聘信息查看 | 查看某个特定职位的详细信息 | 成功显示职位详情 |
| TC003 | 招聘信息查看 | 搜索职位时输入有效关键词 | 显示匹配的职位列表 |
| TC004 | 招聘信息查看 | 搜索职位时输入无效关键词 | 提示没有匹配的职位 |
| TC005 | 招聘信息查看 | 筛选职位类别,查看相关职位 | 成功显示符合条件的职位列表 |
表6.4简历投递测试表
| 测试用例编号 | 功能模块 | 测试用例描述 | 测试结果 |
| TC001 | 简历投递 | 提交有效简历并选择职位 | 简历成功投递,提示投递成功 |
| TC002 | 简历投递 | 提交简历但未选择职位 | 投递失败,提示请选择职位 |
| TC003 | 简历投递 | 提交格式不符合的简历文件(如不支持的格式) | 投递失败,提示简历格式错误 |
| TC004 | 简历投递 | 提交简历时未填写个人信息 | 投递失败,提示个人信息不能为空 |
| TC005 | 简历投递 | 提交重复的简历 | 提交失败,提示简历已投递过此职位 |
表6.5发起面试邀约测试表
| 测试用例编号 | 功能模块 | 测试用例描述 | 测试结果 |
| TC001 | 发起面试邀约 | 向候选人发送面试邀约,填写面试时间和地点 | 面试邀约成功发送,提示发送成功 |
| TC002 | 发起面试邀约 | 向未投递简历的候选人发送面试邀约 | 面试邀约失败,提示候选人未投递简历 |
| TC003 | 发起面试邀约 | 未填写面试时间或地点时发送邀约 | 面试邀约失败,提示时间或地点不能为空 |
| TC004 | 发起面试邀约 | 向已接受过面试的候选人再次发送面试邀约 | 提示候选人已接受面试邀约,不能重复发送 |
| TC005 | 发起面试邀约 | 向无效的邮箱地址发送面试邀约 | 面试邀约失败,提示邮箱地址无效 |
6.3测试结果总结
在本次测试中,针对用户注册、登录、招聘信息查看、简历投递及面试邀约功能,进行了全面的验证。通过测试用例的执行,我们验证了系统在正常操作、输入错误、缺失数据及特殊情况等多种场景下的表现。例如,用户注册功能能正确处理用户名、密码强度及邮箱格式的验证,用户登录能够有效区分正确与错误的用户名和密码组合。招聘职位查看功能通过职位搜索与筛选,确保用户能够快速找到符合条件的工作。简历投递功能则检查了简历提交格式与内容的完整性,而面试邀约功能则确保了面试时间、地点及候选人信息的有效性。总体来看,系统在大部分测试场景下表现良好,但仍需对个别边界条件和错误提示进行进一步优化,确保用户体验的流畅性和准确性。
结 论
随着高校扩招和就业竞争的加剧,传统的就业服务模式难以满足学生、企业和学校多方需求的高效对接。本研究设计并实现的大学校园招聘信息管理系统,成功解决了这一问题,通过信息化手段显著提升了高校就业服务的效率和资源利用率,为各类用户提供了全方位的功能支持。
系统针对学生、企业、教师和管理员四类用户进行了功能模块的精细化设计。学生可以一站式完成招聘信息查询、简历投递、面试安排及录用通知接收,极大地提升了求职效率;企业用户通过平台实现职位信息发布、简历筛选、面试安排及录用通知发送,优化了招聘流程,降低了人力资源管理成本;教师用户能够利用系统统计和分析学生就业信息,为就业指导提供数据支持,增强指导的针对性和实效性;管理员则通过权限管理、招聘信息审核和数据统计功能,保障了系统的稳定运行和高效管理。
在技术实现上,系统采用前后端分离架构,基于Spring Boot后端框架和Vue前端框架开发,充分利用RESTful API实现高效数据交互,确保了系统的扩展性和易维护性。MySQL数据库提供了高效可靠的数据存储支持,保证了招聘信息和用户数据的完整性与安全性。同时,友好的界面设计和良好的用户交互体验,为系统的推广和使用奠定了基础。
总体而言,本系统有效缓解了就业市场的信息不对称问题,促进了校企合作的深入发展,为学生职业发展提供了便捷平台,为高校就业指导提供了科学决策依据,也为企业优化招聘流程提供了支持。未来,可进一步引入人工智能、大数据分析等技术,增强系统的智能化水平,为高校就业服务现代化提供持续驱动力。
参考文献
2024,29(21):47.49.
2024,(02):107.110.
2023,40(12):134.135.
2023,24(04):143.145.
2022,34(12):127.129.
- 杨玫,吕振华,陈微微.基于人工智能的招聘面试管理系统设计[J].微型电脑应用,
2021,37(07):100.103.
- 朱宝善,陈光浦,李鹏程,王深.基于B/S模式和MySQL的大学校园招聘信息管理系统设计[J].现代电子技术,2021,44(14):65.69.
- 宋文华.基于Spring Boot的某企业大学校园招聘信息管理系统设计与开发[D].首都经济贸易大学,2021.
- 许兵.D公司人力资源管理信息系统设计和实施研究[D].南京理工大学,2021.
- 李孟津,杨丹.基于SpringBoot的在线招聘网站的设计与实现[J].科学技术创新,
2020,(26):98.99.
- 贾文强,刘新,傅鹏.基于Spring Boot+Vue框架的企业记录管理系统设计与实现[J].工业控制计算机,2024,37(10):151.152.
- 韦彩仁,张锐杭.基于Vue 3和SpringBoot的学生信息管理系统设计与实现[J].电脑编程技巧与维护,2024,(10):3.6+20.
- 吴冰冰.基于SpringBoot+Vue实习就业系统的开发与实践[J].电大理工,
2024,(03):18.22.
- Pei Feng,Rong Yong.Design of intelligent human resource management system based on cloud computing platform[J].Journal of Artificial Intelligence Practice,2023,6(6):
- Tinguely Patrick Nicolas,Lee Junghyun,He Vivianna Fang.Designing human resource management systems in the age of AI[J].Journal of Organization Design,2023,12(4):263.269.
- Pei Fen,Rong Yong.Design of Human Resource Management System Based on Cloud Platform[J].Advances in Computer, Signals and Systems,2023,7(7):
- Intelligence And Neuroscience Computational.Retracted: Design of Human Resource Management System Based on Deep Learning.[J].Computational intelligence and neuroscience,2023,20239897635.9897635.
- Yun Shi.Spring Research on the Design of Human Resources Management System for Property Companies Based on Cloud Framework[J].IAENG International Journal of Applied Mathematics,2024,54(9):
致 谢
在本论文的撰写和系统开发过程中,我深刻体会到个人独立完成一项系统开发工作的挑战与成就感。首先,我要感谢我的导师,在整个研究和开发过程中给予了我无私的指导与建议。无论是在技术细节还是研究思路上,他都为我提供了宝贵的方向性指导,帮助我克服了许多难题。虽然整个开发过程是由我独立完成的,但导师的意见使我在遇到瓶颈时有了清晰的解决思路。
在开发过程中,我经历了从系统需求分析、架构设计到功能实现的完整过程。这不仅锻炼了我的编码能力,也让我在项目管理、时间安排和问题解决等方面有了长足的进步。我独立完成了系统的每一行代码,并通过反复测试和优化确保了系统的稳定性和性能。在遇到技术难题时,我通过查阅大量文献、技术文档和社区讨论,自主解决了各类问题,这个过程让我更加理解了技术的深度与广度。
同时,我也要感谢我的家人和朋友,他们在开发的整个过程中给予了我莫大的支持和鼓励,成为我坚持完成这项工作的动力。正是在这些力量的支持下,我才能独立完成这项系统开发并顺利完成论文的撰写。
免费领取项目源码,请关注❥点赞收藏并私信博主,谢谢~

1025

被折叠的 条评论
为什么被折叠?



