目录
摘 要
本文旨在介绍基于SpringBoot框架的实验室安全管理系统的设计与实现过程。该系统以提升实验室安全管理效率为核心目标,集成了用户管理、实验项目管理、安全培训、隐患排查与整改等功能模块。通过采用Java作为主要开发语言,并结合SpringBoot框架的轻量级、快速开发特性,系统实现了高效、稳定的业务逻辑处理。确保在不同设备上都能提供良好的用户体验。本系统不仅增强了实验室的安全管理水平,还促进了实验室安全管理工作的规范化和信息化。在系统设计过程中,深入分析了实验室安全管理的实际需求,力求每个功能模块都能贴近用户的实际工作场景。用户管理模块实现了对用户信息的全面管理,包括用户注册、登录、角色分配等功能,确保了系统访问的安全性和可控性。
基于SpringBoot的实验室安全管理系统设计与实践不仅提升了实验室的安全管理水平,还为实验室的安全管理工作提供了有力的信息化支持。
关键词:SpringBoot;实验室安全管理系统;
Abstract
This paper aims to introduce the design and implementation process of the laboratory safety management system based on the SpringBoot framework. The system takes improving the efficiency of laboratory safety management as the core goal, and integrates user management, experimental project management, safety training, hidden trouble detection and rectification and other functional modules. By adopting Java as the main development language and combining with the lightweight and fast development features of the SpringBoot framework, the system realizes an efficient and stable business logic processing. Ensure a good user experience on different devices. This system not only enhances the safety management level of the laboratory, but also promotes the standardization and informatization of the laboratory safety management work. In the process of system design, the actual requirements of laboratory safety management are deeply analyzed, and each function module can be close to the actual working scene of the user. The user management module realizes the comprehensive management of user information, including user registration, login, role assignment and other functions, to ensure the security and controllability of system access.
The design and practice of the laboratory safety management system based on SpringBoot not only improves the safety management level of the laboratory, but also provides strong information support for the safety management of the laboratory.
Keywords: SpringBoot; Laboratory safety management system;
-
绪 论
- 研究背景及意义
随着科技的飞速发展和实验室工作的日益复杂化,实验室安全管理面临着越来越多的挑战。传统的安全管理方式往往依赖于人工操作和纸质记录,这种方式不仅效率低下,而且容易出错,难以满足现代实验室安全管理的需求。开发一套高效、智能的实验室安全管理系统显得尤为重要。
本研究旨在通过设计和实现基于SpringBoot框架的实验室安全管理系统,提高实验室安全管理的效率和准确性。该系统能够集成多种功能模块,实现用户信息的全面管理、实验项目的有效监控、安全培训的在线进行以及隐患排查与整改的及时跟踪。这不仅有助于减少安全事故的发生,还能提升实验室的整体安全管理水平。该系统的设计和实现过程也为类似系统的开发提供了有益的参考和借鉴。
在国内,近年来针对实验室安全管理的信息化研究逐渐增多。一些高校和科研机构已经开发出了基于不同技术架构的实验室安全管理系统,这些系统大多实现了用户管理、实验项目管理、安全培训等功能。然而,这些系统在功能模块上相对独立,缺乏统一的集成框架,导致用户体验和系统维护成本较高。部分系统在数据处理和存储方面存在不足,难以满足大规模用户和数据的需求。
在国际上,实验室安全管理的信息化水平相对较高。一些发达国家已经建立了完善的实验室安全管理体系,并开发了相应的管理系统。这些系统通常集成了用户管理、实验项目管理、安全培训、隐患排查与整改等多个功能模块,且采用了先进的技术架构和数据处理方法。然而,由于国内外实验室安全管理的实际情况存在差异,这些国际系统并不能完全适应国内实验室的需求。
本论文共分为七个主要章节,具体结构如下:
1. 绪论:介绍研究背景与意义,回顾国内外研究现状,并概述论文的组织结构。
2. 相关技术介绍:详细介绍与本研究相关的技术,包括Java语言、B/S框架、SpringBoot框架、Vue技术和MySQL数据库。
3. 需求分析:对系统的功能需求和非功能需求进行分析,明确用户和管理员的需求,并进行可行性分析,包括技术、操作和经济可行性。
4. 系统设计:涵盖系统架构设计、系统模块设计,并进行数据库的概念设计与表设计。
5. 系统实现:具体描述各个功能模块的实现过程,展示系统如何根据需求进行开发。
6. 系统测试:阐述测试的目的,分析测试结果并得出结论,以验证系统的稳定性和功能完整性。
7. 总结:总结研究的主要成果和贡献,指出存在的不足及未来的研究方向。
Java语言是一种广泛使用的高级编程语言,具有平台无关性、面向对象特性和丰富的标准库。Java通过Java虚拟机(JVM)实现跨平台运行,开发者可以编写一次代码,在任何支持JVM的环境中执行[1]。Java的面向对象特性使得代码复用和模块化变得更加容易,促进了软件的维护和扩展。Java支持多线程编程,允许开发者在同一程序中同时执行多个任务,提升了应用程序的性能。
Java语言的语法结构简洁且易于理解,吸引了大量开发者。Java的标准库包含数据结构、输入输出处理、网络编程等众多功能模块。这使得开发者在构建应用程序时能够高效利用已有工具,减少重复劳动。Java广泛应用于企业级应用、移动应用、Web开发和大数据处理等领域。
B/S(Browser/Server)架构是一种基于浏览器和服务器的系统架构模式,用户通过浏览器与服务器进行交互。B/S架构简化了客户端的部署和管理,用户无需在本地安装复杂的软件,只需使用标准浏览器即可访问应用程序。服务器端负责处理业务逻辑和数据存储,客户端则主要负责展示用户界面和数据交互[2]。B/S架构的设计使得系统更新和维护集中在服务器端,降低了维护成本。
B/S架构通常采用Web技术进行实现,包括HTML、CSS和JavaScript等。用户在浏览器中发起请求,服务器响应并返回数据。数据传输通常通过HTTP或HTTPS协议进行,B/S架构的灵活性使其适用于在线购物、信息管理系统和社交网络等各类应用场景[3]。由于其易于扩展性,B/S架构可以方便地支持大规模用户访问,适应不断变化的业务需求。
SpringBoot框架是基于Spring框架的开源项目,简化Java应用程序的开发过程。SpringBoot通过约定优于配置的理念,减少了传统Spring应用的繁琐配置,开发者可以快速搭建和部署应用程序。框架提供了一系列默认配置,支持自动化配置,简化了应用启动的复杂性[4]。SpringBoot内置了嵌入式Web服务器,使得开发者能够独立运行Java应用,无需外部容器。
SpringBoot支持微服务架构,开发者可以轻松创建和管理多个微服务。框架集成了丰富的功能模块,包括安全、数据访问和消息中间件等,支持RESTful API和JSON数据格式的处理[5]。SpringBoot还提供了强大的监控和管理功能,允许开发者实时监控应用的健康状态和性能指标。借助SpringBoot,开发者能够高效构建和维护现代企业级应用,满足复杂业务需求。
Vue是一种渐进式JavaScript框架,专注于构建用户界面。Vue采用组件化的开发模式,允许开发者将应用程序拆分为独立的、可重用的组件,从而提高了开发效率和代码的可维护性[6]。框架的核心库专注于视图层,支持数据绑定和DOM操作,提供了简洁的API。Vue的虚拟DOM机制提升了应用的性能,减少了实际DOM操作的次数。
Vue支持双向数据绑定,能够自动更新视图与模型之间的变化。开发者可以通过Vue的指令系统,简化数据展示和事件处理。Vue还支持路由管理和状态管理,使得开发复杂单页面应用变得更加容易[7]。借助Vue的生态系统,开发者能够使用多种工具和库来扩展功能,满足不同的业务需求。Vue在前端开发中逐渐成为主流选择,受到广泛关注和应用。
MySQL是一种开源关系型数据库管理系统,广泛应用于Web应用和企业级数据存储。MySQL支持结构化查询语言,允许开发者通过标准语句进行数据的创建、读取、更新和删除操作[8]。数据库通过表格形式组织数据,支持数据完整性和约束条件的定义。MySQL的存储引擎机制使得用户可以根据具体需求选择不同的存储引擎,以优化性能和功能。
MySQL具有高性能和可扩展性,支持大规模数据存储和高并发访问。系统提供了丰富的用户权限管理和数据加密安全特性。
现代软件开发技术已经相当成熟,提供了丰富的工具和框架,可以应对各种复杂的业务需求。采用Java等成熟、稳定的语言进行开发,利用其面向对象、跨平台等特性,实现系统的模块化、可扩展性和可维护性。利用SpringBoot等现代框架,简化开发过程,提高开发效率。对于数据库的选择,使用MySQL等关系型数据库,以满足数据存储和查询的需求。因此,从技术层面来看,开发实验室安全管理系统平台是完全可行的。
系统的开发成本相对较低,可以利用开源框架和工具,降低开发成本。其次,系统的运行和维护成本也相对较低,可以采用Java等技术,实现系统的自动化部署和维护。因此,从经济层面来看,开发实验室安全管理系统平台也是可行的。
开发实验室安全管理系统平台不仅符合当前社会对实验室安全管理的迫切需求,还能提升实验室的安全管理水平,增强实验室的安全防护能力。此外,该系统的开发和应用,将有助于提高实验室的工作效率,减少安全事故的发生,保障实验室人员的生命财产安全。因此,从社会层面来看,开发实验室安全管理系统平台具有重要的社会意义和价值,是完全可行的。
系统的操作界面设计简洁明了,易于用户理解和操作。系统提供了详尽的操作指南和帮助文档,使得用户能够快速上手并熟练使用系统。系统还具备良好的容错性和错误提示功能,当用户操作失误时,能够及时给出提示信息,引导用户进行正确的操作。因此,从操作层面来看,实验室安全管理系统同样具备可行性。
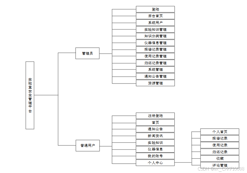
实验室安全管理系统我划分为了前端模块和后端模块两大部分。
前端普通用户模块:
- 首页:首页是用户进入平台后的第一个界面,这里展示了最新通知公告、热门新闻资讯、推荐实验知识和仪器信息。首页设计旨在为用户提供便捷的信息入口,让用户能够快速获取所需的内容和服务。
- 通知公告:在通知公告部分,用户可以查看网站发布的所有重要消息,包括网站公告、关于我们、联系方式和网站介绍等。这部分内容帮助用户了解平台的最新动态和服务更新,确保用户不会错过任何重要的信息。
- 新闻资讯:新闻资讯区域允许用户通过局部搜索或筛选条件查找感兴趣的文章,并支持点赞、收藏以及查看其他用户的评论。这不仅提升了用户的阅读体验,还能促进用户之间的交流与分享。
- 实验知识:实验知识板块提供了关键字搜索、下拉搜索和按知识分类进行搜索的功能,使用户能够高效地找到所需的科学知识。每篇文章都附有详细的说明和用户互动选项,如点赞、收藏和评论,增强了学习和交流的机会。
- 仪器信息:仪器信息模块让用户可以通过输入关键字或从下拉菜单中选择特定状态来查找实验室设备。除了基本的仪器说明和介绍外,用户还可以对感兴趣的设备进行点赞、收藏,并查阅相关评论。此外,该区域还提供了一个报修系统,用户可以提交仪器编码、名称、个人联系信息以及故障描述等,以便及时获得维修服务。
- 我的账户:我的账户功能允许用户修改密码和个人资料,确保个人信息的安全性和准确性。这是一个保障用户隐私的重要环节,同时也为用户提供了一个维护自己账号信息的空间。
- 个人中心:个人中心集成了多个子功能,包括个人首页、报修记录、使用记录、归还记录、收藏和评论管理。这些功能让用户体验到一站式的个性化服务,方便他们管理和回顾自己的活动历史,同时也能轻松管理自己的收藏和评论。
- 后台首页:后台首页为管理员提供了系统用户的概览,包括管理员和普通用户的列表,并支持用户姓名查询、添加及删除操作。这是管理平台用户的基础入口,确保用户数据的准确性和及时更新。
- 系统用户:系统用户管理模块允许管理员查看、编辑所有注册用户的详细信息,包括用户类型(管理员或普通用户)、用户姓名等。此外,还支持按条件查询、添加新用户以及删除不再需要的用户记录,以维护系统的安全性和整洁性。
- 实验知识管理:实验知识管理模块提供了一个全面的知识分类列表,并允许管理员添加新的知识分类。对于每条实验知识,管理员可以查看其名称、所属分类、详情以及评论。此模块还支持查询特定知识、删除过时内容,并能深入查看具体的知识详情和用户反馈。
- 知识分类管理:知识分类管理专注于对不同类别的实验知识进行管理和维护。管理员可以在此模块中创建新的知识分类、调整现有分类结构,并确保各类知识分类清晰有序,便于用户查找和学习相关知识。
- 仪器信息管理:仪器信息管理模块列出了所有实验室设备的信息,包括仪器编号、名称、状态、位置、图片、说明和介绍。管理员可以通过此模块添加新的仪器信息、查询现有仪器的状态,并根据需要删除或更新仪器资料,确保仪器信息的实时性和准确性。
- 报修记录管理:报修记录管理模块展示了所有提交的仪器报修记录列表。管理员可以在这里查看每个报修请求的详细信息,跟踪处理进度,确保所有设备问题得到及时解决,维持实验室的正常运作。
- 使用记录管理:使用记录管理模块让管理员能够查看和管理所有设备的使用记录列表。通过该模块,管理员可以执行查询操作来查找特定的使用记录,并在必要时删除不再需要的记录,保持数据的整洁和有效。
- 归还记录管理:归还记录管理模块不仅显示了所有设备的归还记录列表,还允许管理员查询特定记录并对其进行审核。管理员可以根据实际情况更新审核状态,并回复相关的审核意见,确保设备归还流程的顺畅和透明。
- 系统管理:系统管理模块涵盖了轮播图管理等功能,允许管理员添加、查询、删除轮播图,用以展示网站的重要通知或推广内容,提升用户体验和信息传达效率。
- 通知公告管理:通知公告管理模块负责网站公告、关于我们、联系方式和网站介绍等内容的维护。管理员可以通过此模块发布新的通知公告,更新网站信息,确保用户获得最新最准确的服务信息。
- 资源管理:资源管理模块集中管理新闻资讯及其分类,支持查询、删除和添加操作。这使得管理员能够有效地控制和更新网站上的新闻资源,确保信息的新鲜度和相关性,同时满足用户的阅读需求。
实验室安全管理平台的非功能性需求比如实验室安全管理平台的安全性怎么样,可靠性怎么样,性能怎么样,可拓展性怎么样等,具体可以表示在如下3-1表格中:
表3-1实验室安全管理平台非功能需求表
| 安全性 | 主要指实验室安全管理平台数据库的安装,数据库的使用和密码的设定必须合乎规范。 |
| 可靠性 | 可靠性是指实验室安全管理平台能够安装用户的指示进行操作,经过测试,可靠性90%以上。 |
| 性能 | 性能是影响实验室安全管理平台占据市场的必要条件,所以性能最好要佳才好。 |
| 可扩展性 | 比如数据库预留多个属性,比如接口的使用等确保了系统的非功能性需求。 |
| 易用性 | 用户只要跟着实验室安全管理平台的页面展示内容进行操作,就可以了。 |
| 可维护性 | 实验室安全管理平台开发的可维护性是非常重要的,经过测试,可维护性没有问题 |
实验室安全管理平台的完整UML用例图分别是图3-1、3-2。
普通用户角色用例如图所示。
图 3-1实验室安全管理平台普通用户角色用例图
管理员角色用例如图所示。

图 3-2实验室安全管理平台管理员角色用例图
系统开发流程的主要步骤,从需求分析到系统完成的全过程。流程包括需求分析、总体设计(结构、功能、数据)、详细设计(模块、编码)、模块整合与调用,以及测试、扩展和完善,最终完成系统的开发。本系统的开发流程如图所示

图 3-3系统开发流程图
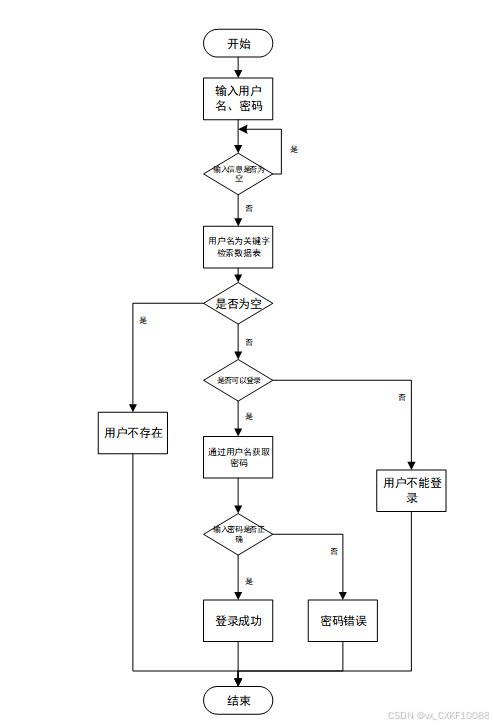
用户输入用户名和密码后,系统先检查输入是否为空,再验证用户名是否存在,若存在则通过用户名获取密码并校验。若密码正确则登录成功,否则提示密码错误。若用户名不存在或无法登录,提示用户操作无效。如图所示。

图 3-4登录流程图
用户首先进入系统登录界面,输入用户名和密码后,系统验证信息是否正确。若验证失败,返回登录界面重新输入;若验证成功,则进入功能界面,执行相应功能处理后结束操作流程。操作流程如图所示。

图 3-5 系统操作流程图
管理员可以添加信息,用户添加可以自己权限内的信息,输入信息后,要想利用这个软件来进行系统的安全管理,首先需要登录到该软件中。添加信息流程如图所示。

图 3-6 添加信息流程图
用户首先选择需要修改的记录,输入修改后的数据,系统判断输入数据是否合法。若数据不合法,提示重新输入;若数据合法,则将修改后的数据写入数据库,完成操作后流程结束。修改信息流程图如图所示。

图 3-7 修改信息流程图
用户选择需要删除的记录后,系统判断是否确认删除。若未确认,返回选择环节;若确认删除,则更新数据库,删除对应记录,完成操作后流程结束。删除信息流程图如图所示。

图 3-8删除信息流程图
-
实验室安全管理平台 总体设计
本章主要讨论的内容包括实验室安全管理平台的功能模块设计、数据库系统设计。
本实验室安全管理平台从架构上分为三层:表现层(UI)、业务逻辑层(BLL)以及数据层(DL)。

图 4-1实验室安全管理平台架构设计图
表现层(UI):也称为用户界面层,它负责与用户进行直接的交互。一个优秀的UI设计能够显著提升用户的体验,确保用户在使用实验室安全管理平台时感到舒适和便捷。为了确保良好的兼容性,UI界面设计需要适应不同版本的平台和各种屏幕尺寸的分辨率。此外,UI交互功能必须合理设计,确保用户的操作能够得到相应的反馈和结果,这要求表现层与业务逻辑层之间保持良好的通信和协同工作。
业务逻辑层(BLL):这一层主要处理实验室安全管理平台的数据和业务逻辑。当用户通过表现层提交数据时,业务逻辑层会接收这些数据,进行处理,并将结果传递给数据层进行存储或查询。同时,当系统需要从数据层读取数据时,业务逻辑层会处理这些数据,并将其传递给表现层进行展示。
数据层(DL):虽然本实验室安全管理平台的数据存储在服务端的MySQL数据库中,但数据层仍然作为一个独立的部分存在。它的主要功能是存储和管理实验室安全管理平台的数据。数据层与MySQL数据库进行交互,执行数据的增、删、改、查等操作,确保数据的完整性和安全性。
这三个层次相互独立但又紧密协作,共同构成了实验室安全管理平台的完整架构。通过合理的分层设计,可以提高系统的可维护性、可扩展性和可重用性,为用户提供更好的服务和体验。
在上一章节中主要对系统的功能性需求和非功能性需求进行分析,并且根据需求分析了本实验室安全管理平台中的用例。那么接下来就要开始对本实验室安全管理平台的架构、主要功能和数据库开始进行设计。实验室安全管理平台根据前面章节的需求分析得出,实验室安全管理平台的功能模块图如下图所示。
图 4-2实验室安全管理平台功能模块图
数据库设计一般包括需求分析、概念模型设计、数据库表建立三大过程,其中需求分析前面章节已经阐述,概念模型设计有概念模型和逻辑结构设计两部分。
-
-
- 数据库概念结构设计
-
下面是整个实验室安全管理平台中主要的数据库表总E-R实体关系图。
图 4-3实验室安全管理平台总E-R关系图
通过上一小节中实验室安全管理平台中总E-R关系图上得出一共需要创建多个数据表。在此主要罗列几个主要的数据库表结构设计。
| 编号 | 字段名 | 类型 | 长度 | 是否非空 | 是否主键 | 注释 |
| 1 | token_id | int | 是 | 是 | 临时访问牌ID | |
| 2 | token | varchar | 64 | 否 | 否 | 临时访问牌 |
| 3 | info | text | 65535 | 否 | 否 | 信息 |
| 4 | maxage | int | 是 | 否 | 最大寿命:默认2小时 | |
| 5 | create_time | timestamp | 是 | 否 | 创建时间 | |
| 6 | update_time | timestamp | 是 | 否 | 更新时间 | |
| 7 | user_id | int | 是 | 否 | 用户编号 |
表 4-2-article(文章)
| 编号 | 字段名 | 类型 | 长度 | 是否非空 | 是否主键 | 注释 |
| 1 | article_id | mediumint | 是 | 是 | 文章id | |
| 2 | title | varchar | 125 | 是 | 是 | 标题 |
| 3 | type | varchar | 64 | 是 | 否 | 文章分类 |
| 4 | hits | int | 是 | 否 | 点击数 | |
| 5 | praise_len | int | 是 | 否 | 点赞数 | |
| 6 | create_time | timestamp | 是 | 否 | 创建时间 | |
| 7 | update_time | timestamp | 是 | 否 | 更新时间 | |
| 8 | source | varchar | 255 | 否 | 否 | 来源 |
| 9 | url | varchar | 255 | 否 | 否 | 来源地址 |
| 10 | tag | varchar | 255 | 否 | 否 | 标签 |
| 11 | content | longtext | 4294967295 | 否 | 否 | 正文 |
| 12 | img | varchar | 255 | 否 | 否 | 封面图 |
| 13 | description | text | 65535 | 否 | 否 | 文章描述 |
表 4-3-article_type(文章分类)
| 编号 | 字段名 | 类型 | 长度 | 是否非空 | 是否主键 | 注释 |
| 1 | type_id | smallint | 是 | 是 | 分类ID | |
| 2 | display | smallint | 是 | 否 | 显示顺序 | |
| 3 | name | varchar | 16 | 是 | 否 | 分类名称 |
| 4 | father_id | smallint | 是 | 否 | 上级分类ID | |
| 5 | description | varchar | 255 | 否 | 否 | 描述 |
| 6 | icon | text | 65535 | 否 | 否 | 分类图标 |
| 7 | url | varchar | 255 | 否 | 否 | 外链地址 |
| 8 | create_time | timestamp | 是 | 否 | 创建时间 | |
| 9 | update_time | timestamp | 是 | 否 | 更新时间 |
表 4-4-auth(用户权限管理)
| 编号 | 字段名 | 类型 | 长度 | 是否非空 | 是否主键 | 注释 |
| 1 | auth_id | int | 是 | 是 | 授权ID | |
| 2 | user_group | varchar | 64 | 否 | 否 | 用户组 |
| 3 | mod_name | varchar | 64 | 否 | 否 | 模块名 |
| 4 | table_name | varchar | 64 | 否 | 否 | 表名 |
| 5 | page_title | varchar | 255 | 否 | 否 | 页面标题 |
| 6 | path | varchar | 255 | 否 | 否 | 路由路径 |
| 7 | parent | varchar | 64 | 否 | 否 | 父级菜单 |
| 8 | parent_sort | int | 是 | 否 | 父级菜单排序 | |
| 9 | position | varchar | 32 | 否 | 否 | 位置 |
| 10 | mode | varchar | 32 | 是 | 否 | 跳转方式 |
| 11 | add | tinyint | 是 | 否 | 是否可增加 | |
| 12 | del | tinyint | 是 | 否 | 是否可删除 | |
| 13 | set | tinyint | 是 | 否 | 是否可修改 | |
| 14 | get | tinyint | 是 | 否 | 是否可查看 | |
| 15 | field_add | text | 65535 | 否 | 否 | 添加字段 |
| 16 | field_set | text | 65535 | 否 | 否 | 修改字段 |
| 17 | field_get | text | 65535 | 否 | 否 | 查询字段 |
| 18 | table_nav_name | varchar | 500 | 否 | 否 | 跨表导航名称 |
| 19 | table_nav | varchar | 500 | 否 | 否 | 跨表导航 |
| 20 | option | text | 65535 | 否 | 否 | 配置 |
| 21 | create_time | timestamp | 是 | 否 | 创建时间 | |
| 22 | update_time | timestamp | 是 | 否 | 更新时间 |
表 4-5-beauty_assessment(实验知识)
| 编号 | 字段名 | 类型 | 长度 | 是否非空 | 是否主键 | 注释 |
| 1 | beauty_assessment_id | int | 是 | 是 | 实验知识ID | |
| 2 | creating_users | int | 否 | 否 | 创作用户 | |
| 3 | evaluation_name | varchar | 64 | 否 | 否 | 测评名称 |
| 4 | beauty_classification | varchar | 64 | 否 | 否 | 实验室安全分类 |
| 5 | evaluate_the_brand | varchar | 64 | 否 | 否 | 测评品牌 |
| 6 | effect_comparison | varchar | 64 | 否 | 否 | 效果对比 |
| 7 | component_analysis | varchar | 64 | 否 | 否 | 成分分析 |
| 8 | cover_photo | varchar | 255 | 否 | 否 | 封面图片 |
| 9 | experience_effect | longtext | 4294967295 | 否 | 否 | 体验效果 |
| 10 | praise_len | int | 是 | 否 | 点赞数 | |
| 11 | collect_len | int | 是 | 否 | 收藏数 | |
| 12 | comment_len | int | 是 | 否 | 评论数 | |
| 13 | examine_state | varchar | 16 | 是 | 否 | 审核状态 |
| 14 | private_message_information_limit_times | int | 是 | 否 | 私信限制次数 | |
| 15 | beauty_report_limit_times | int | 是 | 否 | 仪器信息限制次数 | |
| 16 | create_time | datetime | 是 | 否 | 创建时间 | |
| 17 | update_time | timestamp | 是 | 否 | 更新时间 |
表 4-6-beauty_classification(实验室安全分类)
| 编号 | 字段名 | 类型 | 长度 | 是否非空 | 是否主键 | 注释 |
| 1 | beauty_classification_id | int | 是 | 是 | 实验室安全分类ID | |
| 2 | beauty_classification | varchar | 64 | 否 | 否 | 实验室安全分类 |
| 3 | create_time | datetime | 是 | 否 | 创建时间 | |
| 4 | update_time | timestamp | 是 | 否 | 更新时间 |
表 4-7-beauty_diary(实验室安全日记)
| 编号 | 字段名 | 类型 | 长度 | 是否非空 | 是否主键 | 注释 |
| 1 | beauty_diary_id | int | 是 | 是 | 实验室安全日记ID | |
| 2 | ordinary_users | int | 否 | 否 | 普通用户 | |
| 3 | product_name | varchar | 64 | 否 | 否 | 产品名称 |
| 4 | branding | varchar | 64 | 否 | 否 | 产品品牌 |
| 5 | use_position | varchar | 64 | 否 | 否 | 使用位置 |
| 6 | recording_time | date | 否 | 否 | 记录时间 | |
| 7 | record_content | text | 65535 | 否 | 否 | 记录内容 |
| 8 | create_time | datetime | 是 | 否 | 创建时间 | |
| 9 | update_time | timestamp | 是 | 否 | 更新时间 | |
| 10 | source_table | varchar | 255 | 否 | 否 | 来源表 |
| 11 | source_id | int | 否 | 否 | 来源ID | |
| 12 | source_user_id | int | 否 | 否 | 来源用户 |
表 4-8-beauty_report(实验室安全仪器信息)
| 编号 | 字段名 | 类型 | 长度 | 是否非空 | 是否主键 | 注释 |
| 1 | beauty_report_id | int | 是 | 是 | 实验室安全仪器信息ID | |
| 2 | creating_users | int | 否 | 否 | 创作用户 | |
| 3 | evaluation_name | varchar | 64 | 否 | 否 | 测评名称 |
| 4 | beauty_classification | varchar | 64 | 否 | 否 | 实验室安全分类 |
| 5 | evaluate_the_brand | varchar | 64 | 否 | 否 | 测评品牌 |
| 6 | report_user | int | 否 | 否 | 仪器信息用户 | |
| 7 | report_time | datetime | 否 | 否 | 仪器信息时间 | |
| 8 | report_content | text | 65535 | 否 | 否 | 仪器信息内容 |
| 9 | examine_state | varchar | 16 | 是 | 否 | 审核状态 |
| 10 | examine_reply | varchar | 16 | 否 | 否 | 审核回复 |
| 11 | create_time | datetime | 是 | 否 | 创建时间 | |
| 12 | update_time | timestamp | 是 | 否 | 更新时间 | |
| 13 | source_table | varchar | 255 | 否 | 否 | 来源表 |
| 14 | source_id | int | 否 | 否 | 来源ID | |
| 15 | source_user_id | int | 否 | 否 | 来源用户 |
表 4-9-code_token(验证码)
| 编号 | 字段名 | 类型 | 长度 | 是否非空 | 是否主键 | 注释 |
| 1 | code_token_id | int | 是 | 是 | 验证码ID | |
| 2 | token | varchar | 255 | 否 | 否 | 令牌 |
| 3 | code | varchar | 255 | 否 | 否 | 验证码 |
| 4 | expire_time | timestamp | 是 | 否 | 失效时间 | |
| 5 | create_time | timestamp | 是 | 否 | 创建时间 | |
| 6 | update_time | timestamp | 是 | 否 | 更新时间 |
表 4-10-collect(收藏)
| 编号 | 字段名 | 类型 | 长度 | 是否非空 | 是否主键 | 注释 |
| 1 | collect_id | int | 是 | 是 | 收藏ID | |
| 2 | user_id | int | 是 | 是 | 收藏人ID | |
| 3 | source_table | varchar | 255 | 否 | 否 | 来源表 |
| 4 | source_field | varchar | 255 | 否 | 否 | 来源字段 |
| 5 | source_id | int | 是 | 否 | 来源ID | |
| 6 | title | varchar | 255 | 否 | 否 | 标题 |
| 7 | img | varchar | 255 | 否 | 否 | 封面 |
| 8 | create_time | timestamp | 是 | 否 | 创建时间 | |
| 9 | update_time | timestamp | 是 | 否 | 更新时间 |
表 4-11-comment(评论)
| 编号 | 字段名 | 类型 | 长度 | 是否非空 | 是否主键 | 注释 |
| 1 | comment_id | int | 是 | 是 | 评论ID | |
| 2 | user_id | int | 是 | 是 | 评论人ID | |
| 3 | reply_to_id | int | 是 | 否 | 回复评论ID | |
| 4 | content | longtext | 4294967295 | 否 | 否 | 内容 |
| 5 | nickname | varchar | 255 | 否 | 否 | 昵称 |
| 6 | avatar | varchar | 255 | 否 | 否 | 头像地址 |
| 7 | create_time | timestamp | 是 | 否 | 创建时间 | |
| 8 | update_time | timestamp | 是 | 否 | 更新时间 | |
| 9 | source_table | varchar | 255 | 否 | 否 | 来源表 |
| 10 | source_field | varchar | 255 | 否 | 否 | 来源字段 |
| 11 | source_id | int | 是 | 否 | 来源ID |
表 4-12-creating_users(创作用户)
| 编号 | 字段名 | 类型 | 长度 | 是否非空 | 是否主键 | 注释 |
| 1 | creating_users_id | int | 是 | 是 | 创作用户ID | |
| 2 | user_name | varchar | 64 | 否 | 否 | 用户姓名 |
| 3 | user_gender | varchar | 64 | 否 | 否 | 用户性别 |
| 4 | user_age | varchar | 64 | 否 | 否 | 用户年龄 |
| 5 | examine_state | varchar | 16 | 是 | 否 | 审核状态 |
| 6 | user_id | int | 是 | 否 | 用户ID | |
| 7 | create_time | datetime | 是 | 否 | 创建时间 | |
| 8 | update_time | timestamp | 是 | 否 | 更新时间 |
表 4-13-exam(考试)
| 编号 | 字段名 | 类型 | 长度 | 是否非空 | 是否主键 | 注释 |
| 1 | exam_id | mediumint | 是 | 是 | 考试ID | |
| 2 | name | varchar | 32 | 是 | 否 | 考试名称 |
| 3 | duration | int | 否 | 否 | 答题时长 | |
| 4 | score | double | 否 | 否 | 总分 | |
| 5 | status | varchar | 10 | 否 | 否 | 状态:启用、禁用 |
| 6 | create_time | timestamp | 是 | 否 | 创建时间 | |
| 7 | update_time | timestamp | 是 | 否 | 更新时间 |
表 4-14-exam_question(试题)
| 编号 | 字段名 | 类型 | 长度 | 是否非空 | 是否主键 | 注释 |
| 1 | exam_question_id | mediumint | 是 | 是 | 试题ID | |
| 2 | type | varchar | 20 | 否 | 否 | 类型 |
| 3 | title | varchar | 255 | 否 | 否 | 题目 |
| 4 | question_item | varchar | 500 | 否 | 否 | 选项 |
| 5 | answer | varchar | 500 | 否 | 否 | 参考答案 |
| 6 | score | double | 否 | 否 | 总分 | |
| 7 | question_order | int | 否 | 否 | 排序 | |
| 8 | exam_id | mediumint | 是 | 是 | 所属试卷 | |
| 9 | create_time | timestamp | 是 | 否 | 创建时间 | |
| 10 | update_time | timestamp | 是 | 否 | 更新时间 |
表 4-15-hits(用户点击)
| 编号 | 字段名 | 类型 | 长度 | 是否非空 | 是否主键 | 注释 |
| 1 | hits_id | int | 是 | 是 | 点赞ID | |
| 2 | user_id | int | 是 | 否 | 点赞人 | |
| 3 | create_time | timestamp | 是 | 否 | 创建时间 | |
| 4 | update_time | timestamp | 是 | 否 | 更新时间 | |
| 5 | source_table | varchar | 255 | 否 | 否 | 来源表 |
| 6 | source_field | varchar | 255 | 否 | 否 | 来源字段 |
| 7 | source_id | int | 是 | 否 | 来源ID |
表 4-16-notice(公告)
| 编号 | 字段名 | 类型 | 长度 | 是否非空 | 是否主键 | 注释 |
| 1 | notice_id | mediumint | 是 | 是 | 公告ID | |
| 2 | title | varchar | 125 | 是 | 否 | 标题 |
| 3 | content | longtext | 4294967295 | 否 | 否 | 正文 |
| 4 | create_time | timestamp | 是 | 否 | 创建时间 | |
| 5 | update_time | timestamp | 是 | 否 | 更新时间 |
表 4-17-ordinary_users(普通用户)
| 编号 | 字段名 | 类型 | 长度 | 是否非空 | 是否主键 | 注释 |
| 1 | ordinary_users_id | int | 是 | 是 | 普通用户ID | |
| 2 | user_name | varchar | 64 | 否 | 否 | 用户姓名 |
| 3 | user_gender | varchar | 64 | 否 | 否 | 用户性别 |
| 4 | user_age | varchar | 64 | 否 | 否 | 用户年龄 |
| 5 | examine_state | varchar | 16 | 是 | 否 | 审核状态 |
| 6 | user_id | int | 是 | 否 | 用户ID | |
| 7 | create_time | datetime | 是 | 否 | 创建时间 | |
| 8 | update_time | timestamp | 是 | 否 | 更新时间 |
表 4-18-praise(点赞)
| 编号 | 字段名 | 类型 | 长度 | 是否非空 | 是否主键 | 注释 |
| 1 | praise_id | int | 是 | 是 | 点赞ID | |
| 2 | user_id | int | 是 | 是 | 点赞人 | |
| 3 | create_time | timestamp | 是 | 否 | 创建时间 | |
| 4 | update_time | timestamp | 是 | 否 | 更新时间 | |
| 5 | source_table | varchar | 255 | 否 | 否 | 来源表 |
| 6 | source_field | varchar | 255 | 否 | 否 | 来源字段 |
| 7 | source_id | int | 是 | 否 | 来源ID | |
| 8 | status | tinyint | 是 | 否 | 点赞状态:1为点赞,0已取消 |
表 4-19-private_message_information(私信信息)
| 编号 | 字段名 | 类型 | 长度 | 是否非空 | 是否主键 | 注释 |
| 1 | private_message_information_id | int | 是 | 是 | 私信信息ID | |
| 2 | creating_users | int | 否 | 否 | 创作用户 | |
| 3 | evaluation_name | varchar | 64 | 否 | 否 | 测评名称 |
| 4 | beauty_classification | varchar | 64 | 否 | 否 | 实验室安全分类 |
| 5 | evaluate_the_brand | varchar | 64 | 否 | 否 | 测评品牌 |
| 6 | private_message_user | int | 否 | 否 | 私信用户 | |
| 7 | private_message_time | datetime | 否 | 否 | 私信时间 | |
| 8 | private_message_content | text | 65535 | 否 | 否 | 私信内容 |
| 9 | private_message_reply | text | 65535 | 否 | 否 | 私信回复 |
| 10 | create_time | datetime | 是 | 否 | 创建时间 | |
| 11 | update_time | timestamp | 是 | 否 | 更新时间 | |
| 12 | source_table | varchar | 255 | 否 | 否 | 来源表 |
| 13 | source_id | int | 否 | 否 | 来源ID | |
| 14 | source_user_id | int | 否 | 否 | 来源用户 |
表 4-20-product_list(产品清单)
| 编号 | 字段名 | 类型 | 长度 | 是否非空 | 是否主键 | 注释 |
| 1 | product_list_id | int | 是 | 是 | 产品清单ID | |
| 2 | ordinary_users | int | 否 | 否 | 普通用户 | |
| 3 | product_name | varchar | 64 | 否 | 否 | 产品名称 |
| 4 | branding | varchar | 64 | 否 | 否 | 产品品牌 |
| 5 | use_position | varchar | 64 | 否 | 否 | 使用位置 |
| 6 | product_remarks | text | 65535 | 否 | 否 | 产品备注 |
| 7 | product_images | varchar | 255 | 否 | 否 | 产品图片 |
| 8 | beauty_diary_limit_times | int | 是 | 否 | 添加日记限制次数 | |
| 9 | create_time | datetime | 是 | 否 | 创建时间 | |
| 10 | update_time | timestamp | 是 | 否 | 更新时间 |
表 4-21-recorded_video(录播视频)
| 编号 | 字段名 | 类型 | 长度 | 是否非空 | 是否主键 | 注释 |
| 1 | recorded_video_id | int | 是 | 是 | 录播视频ID | |
| 2 | creating_users | int | 否 | 否 | 创作用户 | |
| 3 | recording_title | varchar | 64 | 否 | 否 | 录播标题 |
| 4 | beauty_classification | varchar | 64 | 否 | 否 | 实验室安全分类 |
| 5 | recording_brand | varchar | 64 | 否 | 否 | 录播品牌 |
| 6 | recorded_video | varchar | 255 | 否 | 否 | 录播视频 |
| 7 | recording_description | text | 65535 | 否 | 否 | 录播描述 |
| 8 | cover_photo | varchar | 255 | 否 | 否 | 封面图片 |
| 9 | share_content | longtext | 4294967295 | 否 | 否 | 录播内容 |
| 10 | praise_len | int | 是 | 否 | 点赞数 | |
| 11 | collect_len | int | 是 | 否 | 收藏数 | |
| 12 | comment_len | int | 是 | 否 | 评论数 | |
| 13 | create_time | datetime | 是 | 否 | 创建时间 | |
| 14 | update_time | timestamp | 是 | 否 | 更新时间 |
表 4-22-schedule(日程管理)
| 编号 | 字段名 | 类型 | 长度 | 是否非空 | 是否主键 | 注释 |
| 1 | schedule_id | smallint | 是 | 是 | 日程ID | |
| 2 | content | varchar | 255 | 否 | 否 | 日程内容 |
| 3 | scheduled_time | datetime | 否 | 否 | 计划时间 | |
| 4 | user_id | int | 是 | 否 | 用户ID | |
| 5 | create_time | datetime | 否 | 否 | 创建时间 | |
| 6 | update_time | datetime | 否 | 否 | 更新时间 |
表 4-23-score(评分)
| 编号 | 字段名 | 类型 | 长度 | 是否非空 | 是否主键 | 注释 |
| 1 | score_id | int | 是 | 是 | 评分ID | |
| 2 | user_id | int | 是 | 否 | 评分人 | |
| 3 | nickname | varchar | 64 | 否 | 否 | 昵称 |
| 4 | score_num | double | 是 | 否 | 评分 | |
| 5 | create_time | timestamp | 是 | 否 | 创建时间 | |
| 6 | update_time | timestamp | 是 | 否 | 更新时间 | |
| 7 | source_table | varchar | 255 | 否 | 否 | 来源表 |
| 8 | source_field | varchar | 255 | 否 | 否 | 来源字段 |
| 9 | source_id | int | 是 | 否 | 来源ID |
表 4-24-slides(轮播图)
| 编号 | 字段名 | 类型 | 长度 | 是否非空 | 是否主键 | 注释 |
| 1 | slides_id | int | 是 | 是 | 轮播图ID | |
| 2 | title | varchar | 64 | 否 | 否 | 标题 |
| 3 | content | varchar | 255 | 否 | 否 | 内容 |
| 4 | url | varchar | 255 | 否 | 否 | 链接 |
| 5 | img | varchar | 255 | 否 | 否 | 轮播图 |
| 6 | hits | int | 是 | 否 | 点击量 | |
| 7 | create_time | timestamp | 是 | 否 | 创建时间 | |
| 8 | update_time | timestamp | 是 | 否 | 更新时间 |
表 4-25-tutorial_sharing(教程分享)
| 编号 | 字段名 | 类型 | 长度 | 是否非空 | 是否主键 | 注释 |
| 1 | tutorial_sharing_id | int | 是 | 是 | 教程分享ID | |
| 2 | creating_users | int | 否 | 否 | 创作用户 | |
| 3 | share_title | varchar | 64 | 否 | 否 | 分享标题 |
| 4 | beauty_classification | varchar | 64 | 否 | 否 | 实验室安全分类 |
| 5 | share_brand | varchar | 64 | 否 | 否 | 分享品牌 |
| 6 | share_video | varchar | 255 | 否 | 否 | 分享视频 |
| 7 | share_description | text | 65535 | 否 | 否 | 分享描述 |
| 8 | cover_photo | varchar | 255 | 否 | 否 | 封面图片 |
| 9 | share_content | longtext | 4294967295 | 否 | 否 | 分享内容 |
| 10 | praise_len | int | 是 | 否 | 点赞数 | |
| 11 | collect_len | int | 是 | 否 | 收藏数 | |
| 12 | comment_len | int | 是 | 否 | 评论数 | |
| 13 | examine_state | varchar | 16 | 是 | 否 | 审核状态 |
| 14 | create_time | datetime | 是 | 否 | 创建时间 | |
| 15 | update_time | timestamp | 是 | 否 | 更新时间 |
表 4-26-upload(文件上传)
| 编号 | 字段名 | 类型 | 长度 | 是否非空 | 是否主键 | 注释 |
| 1 | upload_id | int | 是 | 是 | 上传ID | |
| 2 | name | varchar | 64 | 否 | 否 | 文件名 |
| 3 | path | varchar | 255 | 否 | 否 | 访问路径 |
| 4 | file | varchar | 255 | 否 | 否 | 文件路径 |
| 5 | display | varchar | 255 | 否 | 否 | 显示顺序 |
| 6 | father_id | int | 否 | 否 | 父级ID | |
| 7 | dir | varchar | 255 | 否 | 否 | 文件夹 |
| 8 | type | varchar | 32 | 否 | 否 | 文件类型 |
表 4-27-user(用户账户)
| 编号 | 字段名 | 类型 | 长度 | 是否非空 | 是否主键 | 注释 |
| 1 | user_id | int | 是 | 是 | 用户ID | |
| 2 | state | smallint | 是 | 否 | 账户状态:(1可用|2异常|3已冻结|4已注销) | |
| 3 | user_group | varchar | 32 | 否 | 否 | 所在用户组 |
| 4 | login_time | timestamp | 是 | 否 | 上次登录时间 | |
| 5 | phone | varchar | 11 | 否 | 否 | 手机号码 |
| 6 | phone_state | smallint | 是 | 否 | 手机认证:(0未认证|1审核中|2已认证) | |
| 7 | username | varchar | 16 | 是 | 否 | 用户名 |
| 8 | nickname | varchar | 16 | 否 | 否 | 昵称 |
| 9 | password | varchar | 64 | 是 | 否 | 密码 |
| 10 | | varchar | 64 | 否 | 否 | 邮箱 |
| 11 | email_state | smallint | 是 | 否 | 邮箱认证:(0未认证|1审核中|2已认证) | |
| 12 | avatar | varchar | 255 | 否 | 否 | 头像地址 |
| 13 | open_id | varchar | 255 | 否 | 否 | 针对获取用户信息字段 |
| 14 | create_time | timestamp | 是 | 否 | 创建时间 |
表 4-28-user_answer(用户答题)
| 编号 | 字段名 | 类型 | 长度 | 是否非空 | 是否主键 | 注释 |
| 1 | user_answer_id | mediumint | 是 | 是 | 用户答题ID | |
| 2 | user_id | mediumint | 是 | 否 | 用户ID | |
| 3 | exam_id | mediumint | 是 | 是 | 考试id | |
| 4 | score | double | 否 | 否 | 分数 | |
| 5 | answers | text | 65535 | 否 | 否 | 答案 |
| 6 | score_detail | text | 65535 | 否 | 否 | 评分详情 |
| 7 | objective_score | double | 否 | 否 | 客观题得分 | |
| 8 | subjective_score | double | 否 | 否 | 主观题得分 | |
| 9 | score_state | tinyint | 否 | 否 | 评分状态 | |
| 10 | nickname | varchar | 255 | 否 | 否 | 提交人 |
| 11 | create_time | timestamp | 是 | 否 | 创建时间 | |
| 12 | update_time | timestamp | 是 | 否 | 更新时间 | |
| 13 | comment_desc | varchar | 255 | 否 | 否 | 评语 |
表 4-29-user_group(用户组)
| 编号 | 字段名 | 类型 | 长度 | 是否非空 | 是否主键 | 注释 |
| 1 | group_id | mediumint | 是 | 是 | 用户组ID | |
| 2 | display | smallint | 是 | 否 | 显示顺序 | |
| 3 | name | varchar | 16 | 是 | 否 | 名称 |
| 4 | description | varchar | 255 | 否 | 否 | 描述 |
| 5 | source_table | varchar | 255 | 否 | 否 | 来源表 |
| 6 | source_field | varchar | 255 | 否 | 否 | 来源字段 |
| 7 | source_id | int | 是 | 否 | 来源ID | |
| 8 | register | smallint | 否 | 否 | 注册位置 | |
| 9 | create_time | timestamp | 是 | 否 | 创建时间 | |
| 10 | update_time | timestamp | 是 | 否 | 更新时间 |
实验室安全管理平台的详细设计与实现主要是根据前面的实验室安全管理平台的需求分析和实验室安全管理平台的总体设计来设计页面并实现业务逻辑。主要从实验室安全管理平台界面实现、业务逻辑实现这两部分进行介绍。
-
- 前端首页模块
首页是用户进入平台后的第一个界面,这里展示了最新通知公告、热门新闻资讯、推荐实验知识和仪器信息。首页设计旨在为用户提供便捷的信息入口,让用户能够快速获取所需的内容和服务。前台首页模块展示如下图所示。

图 5-1前台首页模块图
-
- 用户注册模块
不是实验室安全管理平台中正式用户的是可以在线进行注册的,当填写上自己的账号+设置密码+确认密码+昵称+邮箱+手机号+身份+用户姓名+用户性别等信息后再点击“注册”按钮后将会先验证输入的有没有空数据,再次验证密码和确认密码是否是一样的,最后验证输入的账户名和数据库表中已经注册的账户名是否重复,只有都验证没问题后即可用户注册成功。其用户注册模块展示如下图所示。
图 5-2注册模块图
-
- 前端普通用户功能模块
实验知识板块提供了关键字搜索、下拉搜索和按知识分类进行搜索的功能,使用户能够高效地找到所需的科学知识。每篇文章都附有详细的说明和用户互动选项,如点赞、收藏和评论,增强了学习和交流的机会。实验知识模块如下图所示。
图 5-3实验知识模块图
仪器信息模块让用户可以通过输入关键字或从下拉菜单中选择特定状态来查找实验室设备。除了基本的仪器说明和介绍外,用户还可以对感兴趣的设备进行点赞、收藏,并查阅相关评论。该区域还提供了一个报修系统,用户可以提交仪器编码、名称、个人联系信息以及故障描述等,以便及时获得维修服务。仪器信息模块如下图所示。
图 5-4仪器信息模块图
个人中心集成了多个子功能,包括个人首页、报修记录、使用记录、归还记录、收藏和评论管理。这些功能让用户体验到一站式的个性化服务,方便他们管理和回顾自己的活动历史,同时也能轻松管理自己的收藏和评论。个人中心模块如下图所示。
图 5-5个人中心模块图
-
- 后端管理员功能模块
登录后,管理员将看到一个实验知识统计图和仪器信息统计图,提供直观的数据概览,帮助管理员快速了解平台的运营情况。后台首页模块如下图所示。
图 5-6后台首页模块图
系统用户管理功能允许管理员对系统中的用户进行全面管理。管理员可以添加用户、修改用户信息、设定用户角色以及处理用户账号的停用或删除。这一功能确保了系统用户信息的准确性和安全性,也方便管理员根据实际需要调整用户权限。用户管理流程图如下所示。

图 5-7用户管理流程图
系统用户模块如下图所示。
图 5-8系统用户模块图
实验知识管理模块提供了一个全面的知识分类列表,并允许管理员添加新的知识分类。对于每条实验知识,管理员可以查看其名称、所属分类、详情以及评论。此模块还支持查询特定知识、删除过时内容,并能深入查看具体的知识详情和用户反馈。实验知识管理模块如下图所示。
图 5-9实验知识管理模块图
仪器信息管理模块列出了所有实验室设备的信息,包括仪器编号、名称、状态、位置、图片、说明和介绍。管理员可以通过此模块添加新的仪器信息、查询现有仪器的状态,并根据需要删除或更新仪器资料,确保仪器信息的实时性和准确性。仪器信息管理添加模块如下图所示。
图 5-10仪器信息管理添加模块图
在系统管理模块中,管理员可以对平台的轮播图进行更新,以及进行信息的查询、新增和删除操作。轮播图的更新有助于展示最新活动或通知。轮播图管理模块如下图所示。
图 5-11轮播图管理模块图
资源管理模块集中管理新闻资讯及其分类,支持查询、删除和添加操作。这使得管理员能够有效地控制和更新网站上的新闻资源,确保信息的新鲜度和相关性,同时满足用户的阅读需求。资源管理模块如下图所示。
图 5-12资源管理模块图
在系统开发的流程中,前台、后台以及数据库的建设只是整个项目的基础构建部分,完成了这些仅仅意味着系统框架的搭建告一段落。然而,一个系统的真正成熟与稳定,关键在于其是否能经受住严格的测试。测试是系统开发流程中不可或缺的一环,它对于确保系统质量至关重要。
一个系统测试的目的就是检验系统在真正的工作环境和条件下是不是能够正常运行,各种功能能不能符合设计的要求,通过测试发现系统当中存在的一些潜在的错误,然后对系统进行改进,使得系统最终以完美的形式展现给用户,提高用户使用过程中的体验度,真正达到项目的实际使用目的。
表6-1 用户登录功能测试表
| 用例名称 | 用户登录系统 |
| 目的 | 测试用户通过正确的用户名和密码可否登录功能 |
| 前提 | 未登录的情况下 |
| 测试流程 | 1) 进入登录页面 2) 输入正确的用户名和密码 |
| 预期结果 | 用户名和密码正确的时候,跳转到登录成功界面,反之则显示错误信息,提示重新输入 |
| 实际结果 | 实际结果与预期结果一致 |
在系统中,创建功能也是基础功能之一,因此创建功能的测试很有代表性。在此章节主要列举在创建时各种情况下系统结果的测试。由于系统涉及创建功能操作过多,因此将多处统称创建功能。
创建数据用例如表6-2 所示。
表6-2 创建数据测试用例
| 测试用例编号 | YL_05 | |
| 测试用例名称 | 系统使用者进行创建数据 | |
| 测试用例描述 | 使用者输入要创建的数据 | |
| 系统入口 | 浏览器 | |
| 步骤 | 预期结果 | 实际结果 |
| 输入完整并且格式正确的数据 | 提示“创建成功”,并显示所有数据 | 预期结果 |
| 核心位置数据但非必要位置不输入数据 | 提示“创建成功”,并显示所有数据 | 预期结果 |
| 核心数据位置不输入数据 | 提示“创建失败” | 预期结果 |
-
-
- 修改数据测试
-
在系统中,修改功能是系统主要实现功能,因此修改功能的测试很有代表性。在此章节主要列举在修改时各种情况下系统结果的测试。由于系统涉及修改功能操作过多,因此将多处数据表记录修改和状态修改统称修改功能。
修改数据用例如表6-3所示。
表6-3 修改数据测试用例
| 测试用例编号 | YL_06 | |
| 测试用例名称 | 系统使用者进行修改数据 | |
| 测试用例描述 | 使用者对可修改的数据项进行修改 | |
| 系统入口 | 浏览器 | |
| 步骤 | 预期结果 | 实际结果 |
| 将现有数据修改成正确的数据 | 提示“修改成功”,并显示所有数据 | 预期结果 |
| 将现有数据修改成错误的数据 | 提示“修改失败” | 预期结果 |
-
-
- 查询数据测试
-
在系统中,查询功能是使用系统使用最多也是最基础的功能,因此查询功能的测试很有代表性。在此章节主要列举在查询时各种情况下系统结果的测试。
查询数据用例如表6-4所示。
表6-4 查询数据测试用例
| 测试用例编号 | YL_05 | |
| 测试用例名称 | 系统使用者进行查询数据 | |
| 测试用例描述 | 全部查询以及输入关键词查询 | |
| 系统入口 | 浏览器 | |
| 步骤 | 预期结果 | 实际结果 |
| 界面自动查询全部 | 显示对应所有记录 | 预期结果 |
| 输入已存在且能匹配成功的关键字 | 显示所查询到的数据 | 预期结果 |
| 输入不存在的关键字 | 显示数据界面为空 | 预期结果 |
在本次测试的过程主要针对所有功能下的添加操作,修改操作和删除操作,并以真实数据一一进行相关功能项目的输入,最终能够保证每个项目涉及的功能都能够正常运行,因此能够保证本次设计的,已实现的功能能够正常运行并且相关数据库的信息也同样保证正确。
结 论
经过本次系统测试,实验室安全管理平台的各项功能均得到了全面的验证。测试结果显示,系统在不同使用场景下均能稳定运行,功能和性能均达到了预期的设计要求。特别是在数据创建、数据修改以及数据查询等核心功能上,系统展现出了良好的稳定性和准确性。
在测试过程中,我们发现了少量潜在的缺陷,并及时进行了修复。这些修复工作进一步提升了系统的可靠性和用户体验。通过全面的测试用例执行,我们确保了系统的测试覆盖率达到了较高水平,为系统的最终上线提供了坚实的保障。
综上所述,本次系统测试取得了圆满成功。实验室安全管理平台的功能和性能均达到了预期目标,为系统的后续开发和维护奠定了坚实的基础。该模块将在实际应用中发挥出色的表现,为用户提供高效、便捷的资源管理服务。
参考文献
- 尹应荆.JAVA编程语言在计算机软件开发中的应用[J].石河子科技,2023,(05):45-47.
- 刘江涛,王亮亮,吴庆茹,等.基于B/S模式的铁路勘测设计案例信息化管理系统设计与实现[J].铁路计算机应用,2021,30(03):32-35.
- 张丹丹,李弘.基于B/S架构的办公管理系统设计与开发[J].铁路通信信号工程技术,2024,21(09):44-48+106.
- 王志亮,纪松波.基于SpringBoot的Web前端与数据库的接口设计[J].工业控制计算机,2023,36(03):51-53.
- 熊永平.基于SpringBoot框架应用开发技术的分析与研究[J].电脑知识与技术,2021,15(36):76-77.
- 赵媛.基于Vue的Web系统前端性能优化分析[J].电脑编程技巧与维护,2024,(09):44-46.
- 秦冬.浅析Vue框架在前端开发中的应用[J].信息与电脑(理论版),2024,36(13):61-63.
- 李艳杰.MySQL数据库下存储过程的综合运用研究[J].现代信息科技,2023,7(11):80-82+88.
- 周晓玉,崔文超.基于Web技术的数据库应用系统设计[J].信息与电脑(理论版),2023,35(09):189-191.
- 李俊萌.计算机软件测试技术与开发应用策略分析[J].信息记录材料,2023,24(03):50-52.
- Java Sunrise Coffee: Better Beans, and Better Coffee [J]. M2 Presswire, 2025,
- Salunke V S ,Ouda A . A Performance Benchmark for the PostgreSQL and MySQL Databases [J]. Future Internet, 2024, 16 (10): 382-382.
- Shao W ,Liu K . Design and Implementation of Online Ordering System Based on SpringBoot [J]. Journal of Big Data and Computing, 2024, 2 (3):
- 尹小红,余政军,曹放波,等.高校实验室安全管理实践与探索——以湖南农业大学农学院为例[J].现代职业安全,2025,(02):81-83.
- 姜佳丽,全昌云.基于风险评估的高校实验室安全管理研究[J].科教文汇,2025,(03):30-33.
- 刘帮,陈高安.高校实验室安全管理现状及问题研究探讨——以西部某本科农林院校为例[J].实验室检测,2025,3(03):57-59.
- 夏卿,魏娜.民办高校化学实验室安全管理问题与策略[J].大学,2025,(04):51-54.
- 蒋翔宇,刘丛丛,邓如兵,等.“三全育人”视阈下五年制高职实验室安全管理体系建设与实践研究[J].实验室检测,2025,3(02):65-68.
- 石芷宁.实验室安全管理法律法规比较及应用研究[J].实验室检测,2025,3(02):90-93.
- 罗松松.高职院校实验室安全管理现状与对策[J].造纸装备及材料,2025,54(01):228-230.
致 谢
实验室安全管理平台设计与实现工作已结束,虽然过程中充满挑战,但内心充满自豪和满足。感谢大学四年间教导我的所有老师,他们的专业知识与人生智慧让我成长为能独立完成系统的学生。特别感谢指导老师,他耐心解答疑惑,引导我解决问题,提升自主解决能力。室友和同学们的宝贵建议和支持也让我取得长足进步。未来,我将继续努力追求卓越,不辜负所学所悟和老师期望。坚信坚定信念和不懈努力,未来定能取得更辉煌成就。期待更美好未来!
此外,实验室安全管理平台设计与实现不仅是技术挑战,挫折和困难是成长的垫脚石,让我更深入理解问题,精确找到解决方案。每次解决问题,都感到满足和自豪。
对于未来,我充满期待和信心。无论道路多崎岖,只要保持坚定信念,持续努力,定能取得更大成就。期待将知识和技能运用到实际中,为社会做出更大贡献。
最后,感谢所有帮助和支持我的人。你们的教诲、鼓励和支持让我有今天的成就。我会继续努力,不辜负期望,为实现更美好的未来而奋斗。
代码:
连接数据库的文件在Resources 文件夹下的application.yml文件,代码如下:
server:
port: 5000
servlet:
context-path: /api
spring:
mvc:
static-path-pattern: /upload/**
resources:
static-locations: file:此处填写地址/project93355/server/src/main/resources/static
datasource:
jdbc:mysql://127.0.0.1:3306/projectxxxxx?serverTimezone=GMT%2B8&useSSL=false&characterEncoding=utf-8
username: root
password: root
driver-class-name: com.mysql.cj.jdbc.Driver
type: com.alibaba.druid.pool.DruidDataSource
jackson:
property-naming-strategy: CAMEL_CASE_TO_LOWER_CASE_WITH_UNDERSCORES
default-property-inclusion: ALWAYS
time-zone: GMT+8
date-format: yyyy-MM-dd HH:mm:ss
servlet:
项目启动文件Application.java,代码如下:
@SpringBootApplication(exclude = {DataSourceAutoConfiguration.class})
@EnableJpaRepositories
@MapperScan("com.project.demo.dao")
public class Application {
public static void main(String[] args) {
SpringApplication.run(Application.class,args);
}
}
修改数据代码如下:
@PostMapping("/set")
@Transactional
public Map<String, Object> set(HttpServletRequest request) throws IOException {
service.update(service.readQuery(request), service.readConfig(request), service.readBody(request.getReader()));
return success(1);
}
删除一条数据代码如下:
@RequestMapping(value = "/del")
@Transactional
public Map<String, Object> del(HttpServletRequest request) {
service.delete(service.readQuery(request), service.readConfig(request));
return success(1);
}
public void delete(Map<String,String> query,Map<String,String> config){
QueryWrapper wrapper = new QueryWrapper<E>();
toWhereWrapper(query, "0".equals(config.get(FindConfig.GROUP_BY)),wrapper);
baseMapper.delete(wrapper);
log.info("[{}] - 删除操作:{}",wrapper.getSqlSelect());
}
通过请求的参数获取列表数据,代码如下:
@RequestMapping("/get_list")
public Map<String, Object> getList(HttpServletRequest request) {
Map<String, Object> map = service.selectToPage(service.readQuery(request), service.readConfig(request));
return success(map);
}
获取某个组下面的数量,代码如下:
@RequestMapping(value = {"/count_group", "/count"})
public Map<String, Object> count(HttpServletRequest request) {
Integer value= service.selectSqlToInteger(service.groupCount(service.readQuery(request), service.readConfig(request)));
return success(value);
}
注册页登录代码如下:
/**
* 注册
* @param user
* @return
*/
@PostMapping("register")
public Map<String, Object> signUp(@RequestBody User user) {
// 查询用户
Map<String, String> query = new HashMap<>();
Map<String,Object> map = JSON.parseObject(JSON.toJSONString(user));
query.put("username",user.getUsername());
List list = service.selectBaseList(service.select(query, new HashMap<>()));
if (list.size()>0){
return error(30000, "用户已存在");
}
map.put("password",service.encryption(String.valueOf(map.get("password"))));
service.insert(map);
return success(1);
}
MD5加密,代码如下:
public String encryption(String plainText) {
String re_md5 = new String();
try {
MessageDigest md = MessageDigest.getInstance("MD5");
md.update(plainText.getBytes());
byte b[] = md.digest();
int i;
StringBuffer buf = new StringBuffer("");
for (int offset = 0; offset < b.length; offset++) {
i = b[offset];
if (i < 0)
i += 256;
if (i < 16)
buf.append("0");
buf.append(Integer.toHexString(i));
}
re_md5 = buf.toString();
} catch (Exception e) {
e.printStackTrace();
}
return re_md5;
}
登录页代码如下:
/**
* 登录
* @param data
* @param httpServletRequest
* @return
*/
@PostMapping("login")
public Map<String, Object> login(@RequestBody Map<String, String> data, HttpServletRequest httpServletRequest) {
log.info("[执行登录接口]");
String username = data.get("username");
String email = data.get("email");
String phone = data.get("phone");
String password = data.get("password");
List resultList = null;
Map<String, String> map = new HashMap<>();
if(username != null && "".equals(username) == false){
map.put("username", username);
resultList = service.selectBaseList(service.select(map, new HashMap<>()));
}
else if(email != null && "".equals(email) == false){
map.put("email", email);
resultList = service.selectBaseList(service.select(map, new HashMap<>()));
}
找回密码,接收用户输入的用户名、密码、验证码,并进行条件判断,代码如下:
/**
* 找回密码
* @param form
* @return
*/
@PostMapping("forget_password")
public Map<String, Object> forgetPassword(@RequestBody User form,HttpServletRequest request) {
JSONObject ret = new JSONObject();
String username = form.getUsername();
String code = form.getCode();
String password = form.getPassword();
// 判断条件
if(code == null || code.length() == 0){
return error(30000, "验证码不能为空");
}
if(username == null || username.length() == 0){
return error(30000, "用户名不能为空");
}
if(password == null || password.length() == 0){
return error(30000, "密码不能为空");
}
免费领取项目源码,请关注❥点赞收藏并私信博主,谢谢~
5343

被折叠的 条评论
为什么被折叠?



