摘 要
随着电子商务的快速发展,大学校园快递业务需求显著增长,传统配送模式因效率低下、错投与丢失风险高、高峰拥堵等问题,难以满足师生需求。计算机技术的智能化与自动化发展为优化快递配送提供了新契机,推动校园快递服务向高效、便捷方向转变,具有重要的现实意义。
本研究基于Spring Boot框架开发了大学校园无人快递配送系统。前端采用Vue.js,后端基于Spring Boot,数据库选用MySQL。系统围绕用户、分拣人员、技术员和管理员设计核心功能,并特别开发了快递量预测模块。用户可以输入未来日期,系统将显示当天的快递量预测结果,并推荐所需的车辆数量。该系统有效解决了传统快递配送的弊端,显著提升了校园快递配送的智能化水平,优化了配送流程,提高了服务质量和用户体验,为校园快递业务的高效运行提供了有力支持,具有良好的应用前景和推广价值。
关键词:无人快递配送;快递量预测;车辆推荐;智能化配送
Abstract
With the rapid development of e-commerce, the demand for express delivery services on university campuses has increased significantly. The traditional delivery model is difficult to meet the needs of teachers and students due to low efficiency, high risk of misdelivery and loss, and peak congestion. The intelligent and automated development of computer technology provides a new opportunity to optimize express delivery and promote the transformation of campus express delivery services towards efficiency and convenience, which has important practical significance.
This study developed an unmanned express delivery system for university campuses based on the Spring Boot framework. The front end uses Vue.js, the back end is based on Spring Boot, and the database uses MySQL. The system designs core functions around users, sorters, technicians, and administrators, and specially develops an express volume prediction module. Users can enter a future date, and the system will display the forecast results of the express volume for that day and recommend the number of vehicles required. The system effectively solves the drawbacks of traditional express delivery, significantly improves the intelligent level of campus express delivery, optimizes the delivery process, improves service quality and user experience, and provides strong support for the efficient operation of campus express delivery services. It has good application prospects and promotion value.
Key words:Unmanned express delivery;Express volume forecasting; Vehicle recommendation; Intelligent delivery
目 录
第1章 绪论
1.1 研究背景及研究意义
1.1.1 研究背景
随着电子商务的蓬勃发展,高校学生对快递服务的依赖程度日益加深。校园内快递业务量的激增也带来了快递站点分布分散、取件时间受限、包裹堆积混乱等诸多问题。这些问题不仅给学生带来了不便,也影响了校园的正常秩序。传统的快递配送模式主要依赖人工分拣和配送,效率低下且容易出错,难以满足校园内大量、高频的快递需求。近年来,随着人工智能、物联网和自动化技术的快速发展,无人配送技术逐渐成熟并开始应用于物流领域。在校园环境中引入无人快递配送系统,不仅可以解决传统模式配送的弊端,还能提高配送效率,优化校园快递服务体验。因此,设计并实现一套适用于大学校园的无人快递配送系统,对于提升校园快递服务质量、改善学生生活体验具有重要的现实意义。
1.1.2 研究意义
该系统的设计与实施,将极大改善现有校园快递配送中的问题,提升配送效率、减少人工操作和优化资源分配。系统的智能化、自动化配送功能能够有效避免人工分拣和配送时可能出现的错误和遗漏,提高快递包裹的流转速度。通过实时数据反馈和分析,系统可以提供快递配送的详细报告,帮助管理部门及时调整配送策略。学生通过系统可以方便地查询快递状态,预约配送时间,避免了排队等待和包裹丢失的风险。通过这一系统,不仅能提高校园快递配送的精确性和效率,还能改善学生的生活体验,进一步提升校园服务质量和管理水平。
1.2国内外研究现状
1.2.1 国内研究现状
近年来,随着我国物流行业的迅猛发展以及人工智能、物联网等新兴技术的不断进步,无人快递配送系统在国内逐渐成为研究与应用的热点领域。自2010年以来,国内高校、科研机构以及物流企业纷纷投入到无人快递配送系统的研发与实践中,取得了显著的成果。
在学术研究方面,国内学者也对无人快递配送系统展开了广泛而深入的探讨。2024年,黄浩、魏思洋和韩彩霞[1] 在《校园快递智能无人车配送系统设计》中提出了一种基于STM32单片机的智能无人车配送方案。该方案通过GPS/北斗双模块定位、红外和超声波传感器避障,以及Wi-Fi通信技术,实现了快递的自动化配送。研究结果表明,该系统能有效解决校园快递堆积、取件时间冲突、快递损毁等问题,同时降低了人工成本,提高了配送效率,为校园快递配送提供了一种高效、智能的解决方案。2024年,刘扬和雷婷[2] 在《智能化多功能校园无人物流车设计》中设计了一套系统化、智能化的无人物流车及系统。该系统通过手机下单,无人物流车可将快递、外卖等物品按时送达指定地点。研究指出,无人物流车能代替人力配送,减少校园内快递车和外卖车的安全隐患,避免疫情期间的人员接触,降低物流成本,为建设智慧校园提供了有力支持。2024年,谷新建[3] 在其硕士论文《校园环境无人快递车导航与避障技术研究》中针对校园快递配送问题,设计了一款具有导航与避障功能的无人快递车。研究提出了一种改进的RBPF-SLAM算法,提高了无人快递车在校园环境下的建图精度和位姿估计能力;结合改进的A*算法和DWA算法,实现了全局与局部最优路径规划。实验结果表明,该技术能有效解决校园快递积压、送货不及时等问题,为无人快递车在校园内的应用提供了重要的技术支撑。
1.2.2 国外研究现状
在国外,无人快递配送系统的研究与应用起步较早,经过多年的发展,已经取得了较为成熟的技术成果与丰富的实践经验。自20世纪末以来,随着人工智能、机器人技术以及通信技术的快速发展,国外众多科研机构、高校以及企业纷纷投入到无人快递配送系统的研发与推广中,推动了该领域的技术进步与产业发展。
在学术研究方面,国外学者对无人快递配送系统进行了广泛而深入的探讨。2023年,Francesco Russo和Antonio Comi[4] 在《Urban Courier Delivery in a Smart City: The User Learning Process of Travel Costs Enhanced by Emerging Technologies》中,研究了智能城市中城市快递配送的路径规划问题,强调新兴信息通信技术(ICT)对快递员路径选择的影响。他们提出了一个双层优化模型,探讨了快递员在规划路径时需要考虑的驾驶和步行路线,以及如何通过技术手段优化配送活动。该研究为校园无人快递配送系统提供了理论支持,在路径优化和实时决策方面,有助于提高配送效率。2022年,Yunhao Yang[5] 在《Design and Implementation of Campus Express Delivery on WeChat Public Platform》中,针对大学校园快递配送的现状,提出了基于微信公众号平台的校园快递代理方案。该研究分析了大学生在快递配送中面临的时间成本、资源分配不均等问题,并通过平台实现快递信息的发布与代取服务。这一研究为校园无人快递配送系统提供了用户需求和资源分配优化的参考,有助于解决校园内快递配送的痛点问题。2021年,Guo Junhua、Ye Yutao和Ma Yafeng[6] 在《Route Selection and Distribution Cost of Express Delivery: An Urban Metro Network Based Study》中,研究了基于城市地铁网络的快递配送路径选择和成本问题。他们提出了三种不同时期的配送模式,并通过改进遗传算法优化了配送路径,显著降低了运输成本。该研究为校园无人快递配送系统的路径规划和成本控制提供了方法借鉴,在复杂环境下的路径优化策略方面。
第2章 相关技术介绍
2.1 B/S架构
B/S架构是一种基于浏览器与服务器的网络架构。该架构通过浏览器作为客户端,将应用程序逻辑与数据处理集中于服务器端,从而实现客户端与服务器的分离[7] 。用户可以通过浏览器访问应用程序,无需在本地安装软件,依赖网络连接进行操作。B/S架构具备易于维护和升级的特性,开发者仅需在服务器上进行修改,即可使所有用户受益[8] 。该架构具备较强的适应性,可通过不同设备访问同一应用,实现跨平台操作。
2.2 MVC设计模式
MVC设计模式是一种广泛应用的软件架构模式,其目的在于将应用程序的业务逻辑、用户界面与输入控制分离[9] 。该模式将系统划分为三部分:模型层负责数据和业务逻辑处理,视图层负责用户界面展示,控制器层则充当模型与视图之间的桥梁,处理用户输入并更新模型与视图[10] 。通过这种分离,MVC模式提高了系统的可维护性与可扩展性,开发者可独立修改各个部分而不影响其他部分。
2.3 Vue框架
Vue.js是一个用于构建用户界面的渐进式JavaScript框架。其核心库专注于视图层,容易上手且能够与其他库或现有项目有效集成[11] 。Vue的设计理念在于通过组件化的方式组织代码,促进复用性与可维护性。该框架提供响应式数据绑定与灵活组件系统,便于开发者创建动态的单页应用。Vue还拥有丰富的生态系统,涵盖Vue Router与Vuex等工具,支持复杂应用开发。其清晰文档与活跃社区为开发者提供良好支持,成为现代前端开发中的热门选择。
2.4 Spring Boot框架
Spring Boot是一个基于Spring框架的开源Java框架,目的是简化企业级应用程序的开发。提供一系列默认配置和开箱即用的功能,使开发者能够迅速创建独立、生产级的Spring应用程序。Spring Boot具备自动配置、嵌入式服务器和简化的依赖管理等特性,使开发过程更加高效[12] 。该框架还支持微服务架构,能够轻松构建和部署分布式系统。其丰富的生态系统与活跃的社区支持,开发者能够有效利用Spring的强大功能,减少繁琐的配置工作。
2.5 MySQL
MySQL是一种开源关系数据库管理系统,以高性能、可靠性和易用性而受到广泛欢迎[13] 。作为关系数据库,MySQL使用结构化查询语言进行数据操作,支持复杂查询和数据管理功能。其架构支持多用户并发访问,能够处理大量数据并保证数据的完整性与安全性[14] 。MySQL广泛应用于Web应用、数据仓库与在线交易处理场景,适用于各类规模的项目。
2.6 标签推荐算法
标签推荐算法致力于为用户提供个性化的驿站信息推荐服务。该算法综合考量用户的历史寄件记录,融合协同过滤与内容推荐两种方法,精准定位最契合用户需求的驿站。协同过滤部分通过深入剖析用户行为数据,精准识别出与目标用户兴趣相似的其他用户群体,进而推荐这些用户频繁选择的驿站。内容推荐部分则依据驿站距离、营业时间、服务质量等属性进行量化评分,结合用户偏好生成推荐列表。算法流程如下。
数据收集:系统全面收集用户的历史寄件记录、驿站属性及用户评价等多维度数据。这些数据涵盖用户寄件的频率、时间、目的地等详细信息,以及驿站的位置、营业时间、服务质量等关键属性。
用户画像构建:系统依据用户行为数据构建详尽的用户画像,精准刻画用户对驿站类型及寄件频率等特征。通过深入分析用户的历史寄件记录,系统能够洞察用户的寄件习惯,为后续推荐提供坚实的数据支撑。
相似度计算:系统采用余弦相似度计算方法,精准衡量用户之间的相似度。余弦相似度通过计算两个向量的夹角余弦值来评估它们的相似程度。在本系统中,用户行为数据被转化为向量,通过计算这些向量的余弦相似度,系统能够精准识别出与目标用户兴趣相似的其他用户。
推荐生成:系统综合协同过滤与内容推荐的结果,生成个性化推荐列表。协同过滤部分根据相似用户的驿站选择情况,推荐这些用户青睐的驿站。内容推荐部分则依据驿站属性与用户偏好进行评分,结合用户偏好生成推荐列表。最终,系统将这两部分结果有机结合,为用户生成精准的驿站推荐列表。
标签推荐算法在系统用户功能模块中发挥着重要作用。当用户提交寄件信息时,系统依据用户寄件历史,推荐合适的驿站。用户可以便捷地查看推荐驿站的详细信息,并选择作为寄件点。
2.7 快递量预测算法
快递量预测算法通过深入分析历史快递数据,融合季节性、趋势性与周期性因素,精准预测未来特定日期的快递量。该算法采用ARIMA,结合季节性调整,能够有效捕捉时间序列中的趋势与周期性变化。算法流程如下。
数据预处理:系统对历史快递量数据进行清洗,剔除异常值与缺失值,为后续分析与预测奠定基础。
分析季节性与趋势性:系统通过季节性分解识别数据中的季节性成分与趋势成分。季节性分解将时间序列分解为趋势、季节性与随机成分,使数据结构与变化规律更加清晰。
模型建立:系统使用ARIMA模型对快递量时间序列进行建模,精心选择参数(p, d, q)。ARIMA模型通过自回归、差分与滑动平均的组合,有效捕捉时间序列中的趋势与周期性变化。在本系统中,通过选择合适参数(p, d, q),建立准确的预测模型。
预测未来快递量:系统依据模型预测未来日期的快递量,并结合车辆容量计算所需车辆数。通过预测未来快递量,系统能够提前规划车辆调度与资源分配。
快递量预测算法在系统快递量预测模块中发挥着关键作用。用户输入未来日期后,系统展示当天快递量预测结果,并推荐所需车辆数量。
第3章 需求分析
3.1 功能需求分析
3.1.1 用户功能
系统提供快递量预测功能,用户在首页输入日期后,系统显示该日期的预计快递量和所需车辆数。在寄件信息提交功能,用户可以填写寄件人及收件人的相关信息,并上传寄件物品的详细描述。用户可以选择支付寄件费用,并支持多种支付方式。用户能够浏览周边的驿站信息,系统根据位置提供推荐服务。通过追踪包裹功能,用户可以查看包裹的运输状态。用户可更改配送方式,修改已有配送信息。系统记录用户的所有订单信息,用户可以查看自己的历史订单和新增订单。用户还可以对系统的服务进行评价。用户功能用例图如图3-1所示。

图3-1 用户功能用例图
3.1.2 分拣人员功能
分拣人员可查看快递入库信息,并进行分拣和录入操作。分拣人员可通过系统向用户发送包裹入库的通知。分拣人员功能用例图如图3-2所示。

图3-2 分拣人员功能用例图
3.1.3 技术员功能
技术员可以管理寄件信息,包括核对和修改寄件资料。技术员负责追踪包裹状态,并处理异常情况。技术员可以更改配送方式,更新配送信息。技术员管理订单记录,查看所有订单数据。技术员还负责管理驿站信息、车辆信息、分配信息和收入信息。技术员功能用例图如图3-3所示。

图3-3 技术员功能用例图
3.1.4 管理员功能
管理员可管理用户信息、分拣人员和技术人员的信息。管理员负责处理新增订单并查看系统评价。管理员可以通过系统查看快递量预测结果,优化车辆分配和人员调度。管理员功能用例图如图3-4所示。

图3-4 管理员功能用例图
3.2 数据分析
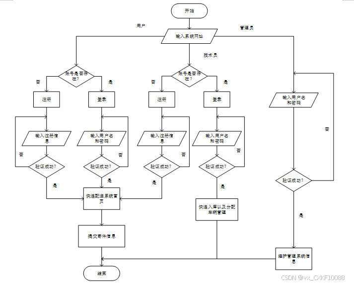
3.2.1 数据流程图
大学校园无人快递配送系统总体工作流程包含用户提交寄件信息后,技术员可以在登录系统后进行快递入库以及车辆分配管理等功能流程,系统总体工作流程如图3-5所示。

图3-5 系统总体工作流程图
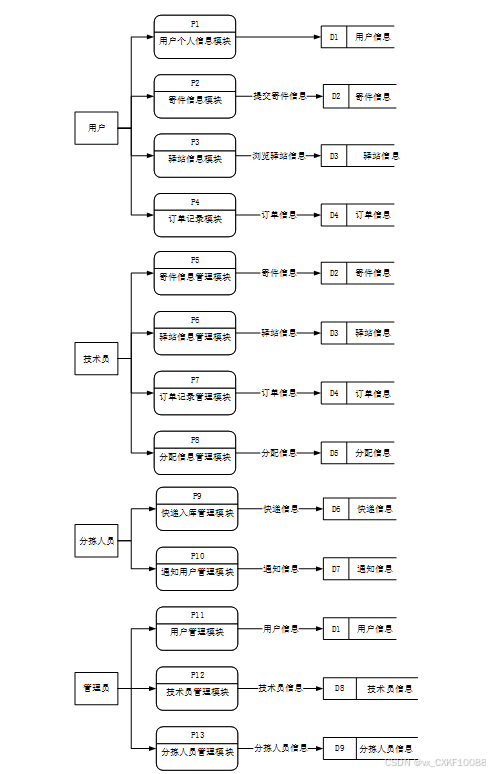
3.2.2 数据流图
数据流图作为一种逻辑模型,用于描述系统中数据的流动、处理与存储过程。借助一系列符号,数据流程图呈现信息在系统内的传递与处理方式,具备较强的抽象性与概括性。在这一图形表示中,系统的信息流、处理节点和存储过程通过简明的图标加以呈现,具有直观清晰的特点,能够使相关领域的专业人士和非专业人士迅速理解系统的基本结构与功能。
(1)系统顶层数据流程图,如图 3-6所示。

图 3-6 系统顶层数据流程图
(2)系统第一层数据流程图,如图3-7所示。

图 3-7 第一层数据流程图
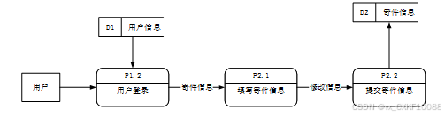
(3)用户个人信息模块流程图,如图 3-8所示。

图 3-8 用户个人信息数据流程图
(4)用户寄件信息模块流程图,如图 3-9所示。

图 3-9 寄件信息数据流程图
(5)用户驿站信息模块流程图,如图 3-10所示。

图 3-10 用户驿站信息数据流程图
(6)用户订单记录信息模块流程图,如图 3-11所示。

图 3-11 用户订单记录信息数据流程图
(7)技术员寄件信息管理模块流程图,如图 3-12所示。

图 3-12 技术员寄件信息数据流程图
(8)技术员驿站信息管理模块流程图,如图 3-13所示。

图 3-13 技术员驿站信息数据流程图
(9)技术员订单记录管理模块流程图,如图 3-14所示。

图 3-14 技术员订单记录数据流程图
(10)技术员分配信息管理模块流程图,如图 3-15所示。

图 3-15 技术员分配信息数据流程图
(11)分拣人员快递入库管理模块流程图,如图 3-16所示。

图 3-16 技术员分配信息数据流程图
(12)分拣人员通知用户管理模块流程图,如图 3-17所示。

图 3-17 分拣人员通知用户数据流程图
(13)管理员用户管理模块流程图,如图 3-18所示。

图 3-18 管理员用户管理数据流程图
(14)管理员技术员管理模块流程图,如图 3-19所示。

图 3-19 管理员技术员管理数据流程图
(15)管理员分检人员管理模块流程图,如图 3-20所示。

图 3-20 管理员分检人员管理数据流程图
3.2.3 数据字典
(1)主要数据流
①用户个人信息数据流,如表3-1所示。
表3-1 用户个人信息
| 数据流名称 | 用户个人信息 |
| 简述 | 用户注册及修改后的个人信息 |
| 数据流来源 | 用户个人信息模块(P1) |
| 数据流组成 | 用户信息表(D1) |
②寄件信息数据流,如表3-2所示。
表3-2 寄件信息
| 数据流名称 | 寄件信息 |
| 简述 | 用户提交的寄件信息 |
| 数据流来源 | 寄件信息模块(P2) |
| 数据流组成 | 寄件信息表(D2) |
③驿站信息数据流,如表3-3所示。
表3-3 驿站信息
| 数据流名称 | 驿站信息 |
| 简述 | 用户浏览的驿站信息 |
| 数据流来源 | 驿站信息模块(P3) |
| 数据流组成 | 驿站信息表(D3) |
④订单信息数据流,如表3-4所示。
表3-4 订单信息
| 数据流名称 | 订单信息 |
| 简述 | 用户的订单记录信息 |
| 数据流来源 | 订单记录模块(P4) |
| 数据流组成 | 订单信息表(D4) |
⑤分配信息数据流,如表3-5所示。
表3-5 分配信息
| 数据流名称 | 分配信息 |
| 简述 | 技术员分配的订单信息 |
| 数据流来源 | 分配信息管理模块(P8) |
| 数据流组成 | 分配信息表(D5) |
⑥快递信息数据流,如表3-6所示。
表3-6 快递信息
| 数据流名称 | 快递信息 |
| 简述 | 分拣人员处理的快递入库信息 |
| 数据流来源 | 快递入库管理模块(P9) |
| 数据流组成 | 快递信息表(D6) |
⑦通知信息数据流,如表3-7所示。
表3-7 通知信息
| 数据流名称 | 通知信息 |
| 简述 | 分拣人员发送的通知信息 |
| 数据流来源 | 通知用户管理模块(P10) |
| 数据流组成 | 通知信息表(D7) |
⑧用户管理信息数据流,如表3-8所示。
表3-8 用户管理信息
| 数据流名称 | 用户管理信息 |
| 简述 | 管理员管理的用户信息 |
| 数据流来源 | 用户管理模块(P11) |
| 数据流组成 | 用户信息表(D1) |
⑨技术员管理信息数据流,如表3-9所示。
表3-9 技术员管理信息
| 数据流名称 | 技术员管理信息 |
| 简述 | 管理员管理的技术员信息 |
| 数据流来源 | 技术员管理模块(P12) |
| 数据流组成 | 技术员信息表(D8) |
⑩分拣人员管理信息数据流,如表3-10所示。
表3-10 分拣人员管理信息
| 数据流名称 | 分拣人员管理信息 |
| 简述 | 管理员管理的分拣人员信息 |
| 数据流来源 | 分拣人员管理模块(P13) |
| 数据流组成 | 分拣人员信息表(D9) |
主要数据项
①用户信息数据项,如表3-11所示。
表3-11 用户信息数据项
| 数据项名称 | 用户信息 |
| 别名 | 无 |
| 简述 | 用户的个人信息 |
| 长度 | 1024 字节 |
②寄件信息数据项,如表3-12所示。
表3-12 寄件信息数据项
| 数据项名称 | 寄件信息 |
| 别名 | 无 |
| 简述 | 用户提交的寄件信息 |
| 长度 | 512 字节 |
③驿站信息数据项,如表3-13所示。
表3-13 驿站信息数据项
| 数据项名称 | 驿站信息 |
| 别名 | 无 |
| 简述 | 用户浏览的驿站信息 |
| 长度 | 256 字节 |
④订单信息数据项,如表3-14所示。
表3-14 订单信息数据项
| 数据项名称 | 订单信息 |
| 别名 | 无 |
| 简述 | 用户的订单记录信息 |
| 长度 | 512 字节 |
⑤分配信息数据项,如表3-15所示。
表3-15 分配信息数据项
| 数据项名称 | 分配信息 |
| 别名 | 无 |
| 简述 | 技术员分配的订单信息 |
| 长度 | 256 字节 |
⑥快递信息数据项,如表3-16所示。
表3-16 快递信息数据项
| 数据项名称 | 快递信息 |
| 别名 | 无 |
| 简述 | 分拣人员处理的快递入库信息 |
| 长度 | 512 字节 |
⑦通知信息数据项,如表3-17所示。
表3-17 通知信息数据项
| 数据项名称 | 通知信息 |
| 别名 | 无 |
| 简述 | 分拣人员发送的通知信息 |
| 长度 | 1024 字节 |
⑧用户管理信息数据项,如表3-18所示。
表3-18 用户管理信息数据项
| 数据项名称 | 用户管理信息 |
| 别名 | 无 |
| 简述 | 管理员管理的用户信息 |
| 长度 | 1024 字节 |
⑨技术员管理信息数据项,如表3-19所示。
表3-19 技术员管理信息数据项
| 数据项名称 | 技术员管理信息 |
| 别名 | 无 |
| 简述 | 管理员管理的技术员信息 |
| 长度 | 512 字节 |
⑩分拣人员管理信息数据项,如表3-20所示。
表3-20 分拣人员管理信息数据项
| 数据项名称 | 分拣人员管理信息 |
| 别名 | 无 |
| 简述 | 管理员管理的分拣人员信息 |
| 长度 | 512 字节 |
主要数据存储
①用户信息存储,如表3-21所示。
表3-21 用户信息表
| 数据存储名称 | 用户信息表 |
| 简述 | 存放用户个人信息 |
| 数据存储组成 | 用户ID + 用户名 + 密码 + 邮箱 + 手机号 |
| 关键字 | 用户ID |
| 相关联处理 | P1(用户个人信息模块) |
②寄件信息存储,如表3-22所示。
表3-22 寄件信息表
| 数据存储名称 | 寄件信息表 |
| 简述 | 存放用户提交的寄件信息 |
| 数据存储组成 | 寄件ID + 用户ID + 寄件内容 + 寄件日期 |
| 关键字 | 寄件ID |
| 相关联处理 | P2(寄件信息模块) |
③驿站信息存储,如表3-23所示。
表3-23 驿站信息表
| 数据存储名称 | 驿站信息表 |
| 简述 | 存放驿站信息 |
| 数据存储组成 | 驿站ID + 驿站名称 + 地址 + 联系方式 |
| 关键字 | 驿站ID |
| 相关联处理 | P3(驿站信息模块) |
④订单信息存储,如表3-24所示。
表3-24 订单信息表
| 数据存储名称 | 订单信息表 |
| 简述 | 存放用户的订单记录信息 |
| 数据存储组成 | 订单ID + 用户ID + 订单内容 + 订单日期 |
| 关键字 | 订单ID |
| 相关联处理 | P4(订单记录模块) |
⑤分配信息存储,如表3-25所示。
表3-25 分配信息表
| 数据存储名称 | 分配信息表 |
| 简述 | 存放技术员分配的订单信息 |
| 数据存储组成 | 分配ID + 订单ID + 技术员ID + 分配日期 |
| 关键字 | 分配ID |
| 相关联处理 | P8(分配信息管理模块) |
⑥快递信息存储,如表3-26所示。
表3-26 快递信息表
| 数据存储名称 | 快递信息表 |
| 简述 | 存放分拣人员处理的快递入库信息 |
| 数据存储组成 | 快递ID + 订单ID + 快递内容 + 入库日期 |
| 关键字 | 快递ID |
| 相关联处理 | P9(快递入库管理模块) |
⑦通知信息存储,如表3-27所示。
表3-27 通知信息表
| 数据存储名称 | 通知信息表 |
| 简述 | 存放分拣人员发送的通知信息 |
| 数据存储组成 | 通知ID + 用户ID + 通知内容 + 发送日期 |
| 关键字 | 通知ID |
| 相关联处理 | P10(通知用户管理模块) |
⑧用户管理信息存储,如表3-28所示。
表3-28 用户信息管理表
| 数据存储名称 | 用户信息管理表 |
| 简述 | 存放管理员管理的用户信息 |
| 数据存储组成 | 用户ID + 用户名 + 角色 + 状态 |
| 关键字 | 用户ID |
| 相关联处理 | P11(用户管理模块) |
⑨技术员管理信息存储,如表3-29所示。
表3-29 技术员信息管理表
| 数据存储名称 | 技术员信息管理表 |
| 简述 | 存放管理员管理的技术员信息 |
| 数据存储组成 | 技术员ID + 姓名 + 联系方式 + 状态 |
| 关键字 | 技术员ID |
| 相关联处理 | P12(技术员管理模块) |
⑩分拣人员管理信息存储,如表3-30所示。
表3-30 分拣人员信息管理表
| 数据存储名称 | 分拣人员信息管理表 |
| 简述 | 存放管理员管理的分拣人员信息 |
| 数据存储组成 | 分拣人员ID + 姓名 + 联系方式 + 状态 |
| 关键字 | 分拣人员ID |
| 相关联处理 | P13(分拣人员管理模块) |
主要数据处理
①用户个人信息处理,如表3-31所示。
表3-31 用户个人信息处理
| 数据处理名称 | 用户个人信息处理 |
| 简述 | 用户注册及修改个人信息 |
| 来源 | 用户个人信息模块(P1) |
| 处理 | 校对输入的用户信息并更新到用户信息表 |
| 输出结果 | 修改成功或失败的提示信息 |
②寄件信息处理,如表3-32所示。
表3-32 寄件信息处理
| 数据处理名称 | 寄件信息处理 |
| 简述 | 用户提交寄件信息 |
| 来源 | 寄件信息模块(P2) |
| 处理 | 收集用户的寄件信息并存入寄件信息表 |
| 输出结果 | 创建成功或失败的提示信息 |
③驿站信息处理,如表3-33所示。
表3-33 驿站信息处理
| 数据处理名称 | 驿站信息处理 |
| 简述 | 用户浏览驿站信息 |
| 来源 | 驿站信息模块(P3) |
| 处理 | 从驿站信息表中查询驿站数据并显示 |
| 输出结果 | 返回符合条件的驿站信息列表 |
④订单信息处理,如表3-34所示。
表3-34 订单信息处理
| 数据处理名称 | 订单信息处理 |
| 简述 | 用户查看订单记录信息 |
| 来源 | 订单记录模块(P4) |
| 处理 | 从订单信息表中查询订单数据并显示 |
| 输出结果 | 返回符合条件的订单信息列表 |
⑤分配信息处理,如表3-35所示。
表3-35 分配信息处理
| 数据处理名称 | 分配信息处理 |
| 简述 | 技术员分配订单信息 |
| 来源 | 分配信息管理模块(P8) |
| 处理 | 收集技术员分配的订单信息并存入分配信息表 |
| 输出结果 | 创建成功或失败的提示信息 |
⑥快递信息处理,如表3-36所示。
表3-36 快递信息处理
| 数据处理名称 | 快递信息处理 |
| 简述 | 分拣人员处理快递入库信息 |
| 来源 | 快递入库管理模块(P9) |
| 处理 | 收集分拣人员处理的快递信息并存入快递信息表 |
| 输出结果 | 创建成功或失败的提示信息 |
⑦通知信息处理,如表3-37所示。
表3-37 通知信息处理
| 数据处理名称 | 通知信息处理 |
| 简述 | 分拣人员发送通知信息 |
| 来源 | 通知用户管理模块(P10) |
| 处理 | 收集分拣人员发送的通知信息并存入通知信息表 |
| 输出结果 | 发送成功或失败的提示信息 |
⑧用户管理信息处理,如表3-38所示。
表3-38 用户管理信息处理
| 数据处理名称 | 用户管理信息处理 |
| 简述 | 管理员管理用户信息 |
| 来源 | 用户管理模块(P11) |
| 处理 | 校对管理员管理的用户信息,并更新到用户信息管理表 |
| 输出结果 | 修改成功或失败的提示信息 |
⑨技术员管理信息处理,如表3-39所示。
表3-39 技术员管理信息处理
| 数据处理名称 | 技术员管理信息处理 |
| 简述 | 管理员管理技术员信息 |
| 来源 | 技术员管理模块(P12) |
| 处理 | 校对管理员管理的技术员信息,并更新到技术员信息管理表 |
| 输出结果 | 修改成功或失败的提示信息 |
⑩分拣人员管理信息处理,如表3-40所示。
表3-40 分拣人员管理信息处理
| 数据处理名称 | 分拣人员管理信息处理 |
| 简述 | 管理员管理分拣人员信息 |
| 来源 | 分拣人员管理模块(P13) |
| 处理 | 校对管理员管理的分拣人员信息,并更新到分拣人员信息管理表 |
| 输出结果 | 修改成功或失败的提示信息 |
3.3 系统非功能需求
3.3.1 可用性
系统支持用户随时访问和操作。页面加载迅速,响应灵敏,用户能够顺畅浏览信息和选择服务,操作方式清晰简便。系统采用模块化设计,各功能模块独立运行,个别模块的异常不会影响整体使用。在访问高峰期,系统仍能保持平稳运行,提供良好用户体验。
3.3.2 可靠性
系统具有稳定的运行表现,适应多种网络环境,用户信息正确显示与操作顺利完成。后端服务采用冗余设计和自动备份,降低数据丢失与服务中断的风险。系统内置故障检测机制,遇到异常情况时能够快速定位和修复,提升了系统的稳定性与数据完整性。
3.3.3 安全性
系统在用户数据隐私和交易安全上进行保护,采用数据加密、身份验证和权限控制等多种安全措施,防止敏感信息被非法访问或泄露。系统配备监控与防护机制,能够识别并阻挡恶意攻击,保护数据在传输和存储过程中的安全性,提供可靠的使用体验。
3.4 可行性分析
3.4.1 经济可行性
该系统所有使用的技术均为开源,降低了软件许可费用,适合预算有限的项目。快速开发能力与组件化设计能够缩短开发周期,从而减少人力成本。所选关系数据库具有高效的数据存储能力,满足大规模数据需求,进一步降低运营成本。通过高效架构和灵活扩展性,系统能够适应未来业务的增长,保证投资的长期回报。因此,该系统在经济上具备良好的可行性。
3.4.2 技术可行性
Spring Boot作为一款成熟的Java后端框架,具备高性能和安全性优势,适合处理复杂的业务逻辑。Vue作为轻量化前端框架,支持快速开发和高效渲染。MySQL为数据管理提供可靠的支撑,能够处理复杂查询和海量数据存储。整体架构简洁,便于扩展与维护,显示出较高的技术成熟度。因此,该方案在技术实现上具有可行性。
3.4.3 操作可行性
在操作层面,该系统用户界面友好且响应迅速,非技术人员也能够轻松操作。系统设计采用分层架构,有助于实现模块化管理,降低维护复杂性。后台管理界面提供直观的操作功能,用户可通过简单点击完成日常任务。系统的日志管理和权限控制功能,能够维护数据的安全性与完整性,为操作人员提供稳定的工作环境。因此,操作上具备良好的可行性。
第4章 系统设计
4.1 系统架构设计
本系统采用B/S架构,结合Web与MySQL数据库,有效降低了开发和运维成本。系统的软件架构基于Spring Boot、Spring MVC和My Batis,采用展现层、业务逻辑层、数据访问持久层、实体层和工具层等多层设计。各层之间遵循独立原则,减少了相互依赖,同时为每一层提供统一的访问接口,从而提升安全性,实现了“低耦合、高内聚”的特性。该多层架构模式分工明确,结构清晰,为未来的系统扩展和维护奠定了坚实基础。系统架构如图4-1所示。

图4-1 系统整体架构图
4.2 系统功能模块设计
根据系统分析,快递管理系统后台管理端设计为用户管理、分拣人员管理、技术人员管理、订单管理、系统评价管理等。用户端设计的功能模块有提交寄件信息、支付寄件费用、浏览驿站信息、驿站信息推荐、追踪包裹、更改配送、订单记录、查看新增订单、系统评价等。分拣人员端设计了快递入库管理、通知用户管理等功能。技术人员端的功能模块包括寄件信息管理、追踪包裹管理、更改配送管理、订单记录管理、驿站信息管理、车辆信息管理、分配信息管理、收入信息管理等。系统功能模块设计如图4-2所示。

图4-2 系统功能模块图
4.3 数据库设计
数据库设计是一种用于创建数据库结构的过程,通过需求分析确定数据类型和操作需求,并使用实体-关系图表达数据的实体、属性及其关系,形成概念模型[15] 。在此基础上,将概念模型转化为特定数据库系统可识别的逻辑模型,确定表结构、字段、数据类型及约束关系。数据库设计通常分为概念设计、逻辑设计两个阶段。
4.3.1 概念设计
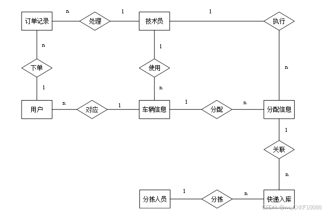
概念设计作为数据库设计的关键环节,通过高层次的抽象描述系统中的数据结构和关系,明确系统的数据需求。通常采用E-R图来展现数据的实体、属性及关系,形成逻辑完整的模型,更加清晰地表达和传达设计意图。在该阶段,需要确定关键数据实体,定义属性并表达关系类型,为数据库的逻辑设计和物理设计奠定必要基础。以下是系统各个实体图和总体E-R图。
用户实体图如图4-3所示。

图4-3 用户实体图
技术人员实体图如图4-4所示。

图4-4 技术人员实体图
分拣人员实体图如图4-5所示。

图4-5 分拣人员实体图
分配信息实体图如图4-6所示。

图4-6 分配信息实体图
车辆信息实体图如图4-7所示。

图4-7 车辆信息实体图
快递入库实体图如图4-8所示。

图4-8 快递入库实体图
订单记录实体图如图4-9所示。

图4-9 订单记录实体图

图4-10 系统总体E-R图
4.3.2 逻辑设计
逻辑设计是数据库设计中的关键环节,主要任务是将概念设计中的抽象模型转化为数据库管理系统可识别的结构,确定表结构、字段名称、数据类型、主键和外键等要素,从而构建数据的逻辑框架。逻辑设计明确了数据的存储方式和关联规则,维持数据一致性与完整性,并提升查询与管理的效率。以下是系统的数据库表设计。
用户表主要是用来存储用户的基本信息以及账户状态、认证信息等。主要字段包括用户ID、用户名、昵称、密码、手机号码、邮箱、头像等。用户表如表4-1所示。
表4-1 用户表
| 序号 | 字段名称 | 类型 | 长度 | 主键 | 备注 |
| 1 | user_id | int | 10 | 是 | 用户ID |
| 2 | state | smallint | 5 | 否 | 账户状态 |
| 3 | user_group | varchar | 32 | 否 | 用户组 |
| 4 | login_time | timestamp | - | 否 | 上次登录时间 |
| 5 | phone | varchar | 11 | 否 | 手机号码 |
| 6 | phone_state | smallint | 5 | 否 | 手机认证状态 |
| 7 | username | varchar | 16 | 否 | 用户名 |
| 8 | nickname | varchar | 16 | 否 | 昵称 |
| 9 | password | varchar | 64 | 否 | 密码 |
| 10 | | varchar | 64 | 否 | 邮箱 |
| 11 | email_state | smallint | 5 | 否 | 邮箱认证状态 |
| 12 | avatar | varchar | 255 | 否 | 头像地址 |
| 13 | open_id | varchar | 255 | 否 | 第三方登录标识 |
| 14 | create_time | timestamp | - | 否 | 创建时间 |
技术人员表主要是用来存储技术人员的基本信息以及审核状态和关联的用户ID等。主要字段包括技术人员ID、姓名、年龄、性别、审核状态、关联用户ID等。技术人员表如表4-2所示。
表4-2 技术人员表
| 序号 | 字段名称 | 类型 | 长度 | 主键 | 备注 |
| 1 | technician_id | int | 10 | 是 | 技术人员ID |
| 2 | personnel_name | varchar | 64 | 否 | 技术人员姓名 |
| 3 | age_of_personnel | varchar | 64 | 否 | 技术人员年龄 |
| 4 | gender_of_personnel | varchar | 64 | 否 | 技术人员性别 |
| 5 | examine_state | varchar | 16 | 否 | 审核状态 |
| 6 | user_id | int | 10 | 否 | 关联用户ID |
| 7 | create_time | datetime | - | 否 | 创建时间 |
| 8 | update_time | timestamp | - | 否 | 更新时间 |
分拣人员表主要是用来存储分拣人员的基本信息以及审核状态和关联的用户ID等。主要字段包括分拣人员ID、姓名、年龄、性别、审核状态、关联用户ID等。分拣人员表如表4-3所示。
表4-3 分拣人员表
| 序号 | 字段名称 | 类型 | 长度 | 主键 | 备注 |
| 1 | sorting_personnel_id | int | 10 | 是 | 分拣人员ID |
| 2 | sorting_personnel_name | varchar | 64 | 否 | 分拣人员姓名 |
| 3 | sorting_personnel_age | varchar | 64 | 否 | 分拣人员年龄 |
| 4 | gender_of_sorting_personnel | varchar | 64 | 否 | 分拣人员性别 |
| 5 | examine_state | varchar | 16 | 否 | 审核状态 |
| 6 | user_id | int | 10 | 否 | 关联用户ID |
| 7 | create_time | datetime | - | 否 | 创建时间 |
| 8 | update_time | timestamp | - | 否 | 更新时间 |
分配信息表主要是用来记录快递或任务的分配情况,包括分配给的技术人员、车辆信息、快递信息、预计到达时间等。主要字段包括分配信息ID、技术人员ID、车辆编号、车牌号码、快递编号、预计到达时间、订单状态等。分配信息表如表4-4所示。
表4-4 分配信息表
| 序号 | 字段名称 | 类型 | 长度 | 主键 | 备注 |
| 1 | allocation_information_id | int | 10 | 是 | 分配信息ID |
| 2 | technician | int | 10 | 否 | 技术人员ID |
| 3 | vehicle_number | varchar | 64 | 否 | 车辆编号 |
| 4 | license_plate_number | varchar | 64 | 否 | 车牌号码 |
| 5 | express_delivery_number | varchar | 64 | 否 | 快递编号 |
| 6 | express_weight | double | 9 | 否 | 快递重量 |
| 7 | distance_location | varchar | 64 | 否 | 距离位置 |
| 8 | estimated_time_of_arrival | datetime | - | 否 | 预计到达时间 |
| 9 | order_status | varchar | 64 | 否 | 订单状态 |
| 10 | memo | text | - | 否 | 备注信息 |
| 11 | create_time | datetime | - | 否 | 创建时间 |
| 12 | update_time | timestamp | - | 否 | 更新时间 |
| 13 | source_table | varchar | 255 | 否 | 来源表 |
| 14 | source_id | int | 10 | 否 | 来源ID |
| 15 | source_user_id | int | 10 | 否 | 来源用户ID |
车辆信息表主要是用来存储车辆的基本信息、状态以及位置等。主要字段包括车辆信息ID、车辆编号、车牌号码、装载重量、车辆电量、是否启用、当前位置及经纬度等。车辆信息表如表4-5所示。
表4-5 车辆信息表
| 序号 | 字段名称 | 类型 | 长度 | 主键 | 备注 |
| 1 | vehicle_information_id | int | 10 | 是 | 车辆信息ID |
| 2 | technician | int | 10 | 否 | 技术人员ID |
| 3 | vehicle_number | varchar | 64 | 否 | 车辆编号 |
| 4 | license_plate_number | varchar | 64 | 否 | 车牌号码 |
| 5 | loading_weight | varchar | 64 | 否 | 装载重量 |
| 6 | vehicle_battery_level | varchar | 64 | 否 | 车辆电量 |
| 7 | is_it_enabled | varchar | 64 | 否 | 是否启用 |
| 8 | distance_location | varchar | 64 | 否 | 距离位置 |
| 9 | vehicle_remarks | text | - | 否 | 车辆备注 |
| 10 | location_address | varchar | 64 | 否 | 当前位置 |
| 11 | location_lng | varchar | 64 | 否 | 当前位置经度 |
| 12 | location_lat | varchar | 64 | 否 | 当前位置纬度 |
| 13 | allocation_information_limit_times | int | 10 | 否 | 分配订单限制次数 |
| 14 | create_time | datetime | - | 否 | 创建时间 |
| 15 | update_time | timestamp | - | 否 | 更新时间 |
快递入库表主要是用来记录快递入库的相关信息,包括分拣人员、快递编号、收件人员、收货地址、货架编号、入库备注等。主要字段包括快递入库ID、分拣人员ID、快递编号、收件人员、收货地址、货架编号等。快递入库表如表4-6所示。
表4-6 快递入库表
| 序号 | 字段名称 | 类型 | 长度 | 主键 | 备注 |
| 1 | express_delivery_warehousing_id | int | 10 | 是 | 快递入库ID |
| 2 | sorting_personnel | int | 10 | 否 | 分拣人员ID |
| 3 | sorting_personnel_name | varchar | 64 | 否 | 分拣人员姓名 |
| 4 | express_delivery_number | varchar | 64 | 否 | 快递编号 |
| 5 | recipient_personnel | varchar | 64 | 否 | 收件人员 |
| 6 | receiving_address | varchar | 64 | 否 | 收货地址 |
| 7 | contact_number | varchar | 16 | 否 | 联系电话 |
| 8 | express_photos | varchar | 255 | 否 | 快递相片 |
| 9 | shelf_number | double | 9 | 否 | 货架编号 |
| 10 | pick_up_number | double | 9 | 否 | 取件编号 |
| 11 | storage_remarks | text | - | 否 | 入库备注 |
| 12 | notifying_the_user_limit_times | int | 10 | 否 | 通知取件限制次数 |
| 13 | create_time | datetime | - | 否 | 创建时间 |
| 14 | update_time | timestamp | - | 否 | 更新时间 |
订单记录表主要是用来记录订单的详细信息,包括注册用户、技术人员、物品信息、运输状态、订单编号、预计到达时间等。主要字段包括订单记录ID、注册用户ID、技术人员ID、物品名称、物品数量、运输状态、订单编号等。订单记录表如表4-7所示。
表4-7 订单记录表
| 序号 | 字段名称 | 类型 | 长度 | 主键 | 备注 |
| 1 | order_record_id | int | 10 | 是 | 订单记录ID |
| 2 | registered_user | int | 10 | 否 | 注册用户ID |
| 3 | technician | int | 10 | 否 | 技术人员ID |
| 4 | user_name | varchar | 64 | 否 | 用户姓名 |
| 5 | contact_number | varchar | 64 | 否 | 联系电话 |
| 6 | item_name | varchar | 64 | 否 | 物品名称 |
| 7 | quantity_of_items | double | 9 | 否 | 物品数量 |
| 8 | item_weight | double | 9 | 否 | 物品重量 |
| 9 | recipient_name | varchar | 64 | 否 | 收件人姓名 |
| 10 | receiving_address | varchar | 64 | 否 | 收货地址 |
| 11 | contact_information | varchar | 64 | 否 | 联系方式 |
| 12 | estimated_time_of_arrival | datetime | - | 否 | 预计到达时间 |
| 13 | is_it_stored_in_the_warehouse | varchar | 64 | 否 | 是否入库 |
| 14 | transportation_status | varchar | 64 | 否 | 运输状态 |
| 15 | order_number | varchar | 64 | 否 | 订单编号 |
| 16 | order_notes | text | - | 否 | 订单备注 |
| 17 | create_time | datetime | - | 否 | 创建时间 |
| 18 | update_time | timestamp | - | 否 | 更新时间 |
| 19 | source_table | varchar | 255 | 否 | 来源表 |
| 20 | source_id | int | 10 | 否 | 来源ID |
| 21 | source_user_id | int | 10 | 否 | 来源用户ID |
第5章 系统实现
5.1用户功能模块实现
5.1.1 快递量预测
用户登录系统后,在首页的“快递量预测”模块中输入未来日期,点击“查询”按钮,系统会显示该日期的预计快递量及所需车辆数。用户可据此安排寄件计划。快递量预测功能效果图如图5-1所示。
图5-1 快递量预测功能效果图
5.1.2 提交寄件信息
用户登录后,点击“提交寄件信息”按钮,进入寄件信息填写页面。在此页面,用户需填写寄件人信息、收件人信息、包裹信息等,并选择寄件方式。填写完成后,点击“提交”按钮,系统会显示确认信息,用户确认无误后,点击“确认提交”按钮,完成寄件信息的提交。寄件信息提交效果图如图5-2所示。

图5-2寄件信息提交功能效果图
5.1.3 支付寄件费用
在提交寄件信息后,系统会自动跳转到支付页面,显示寄件费用和支付方式。用户选择支付方式后,点击“支付”按钮,进入支付界面。完成支付后,系统会跳转至支付成功页面,并显示订单详情。支付寄件费用效果图如图5-3所示。

图5-3 支付寄件费用功能效果图
5.1.4 浏览驿站信息
用户在主页面点击“浏览驿站信息”,进入驿站列表页面。页面显示各个驿站的名称、地址、营业时间等信息。用户可以使用筛选功能查看距离最近的驿站,点击相应驿站名称,进入详细信息页面。浏览驿站信息效果图如图5-4所示。

图5-4 浏览驿站信息功能效果图
5.1.5 驿站信息推荐
在驿站信息页面,系统会根据用户的寄件历史和位置,推荐适合的驿站。用户可点击推荐的驿站,查看其详细信息。点击“选择该驿站”按钮,系统会将该驿站设为默认寄件点。驿站信息推荐效果图如图5-5所示。

图5-5 驿站信息推荐功能效果图
5.1.6 追踪包裹
用户进入“包裹追踪”页面,输入订单号或扫描运单二维码,点击“查询”按钮,系统会展示该包裹的实时状态,包括当前位置、预计到达时间等信息。用户还可以选择设置包裹追踪提醒。追踪包裹效果图如图5-6所示。

图5-6 追踪包裹功能效果图
5.1.7 更改配送
在“我的订单”页面,用户点击需要修改配送信息的订单,进入订单详情页面。用户选择“更改配送”按钮,修改配送地址或配送方式,点击“保存修改”按钮后,系统会更新配送信息并显示修改后的订单详情。更改配送效果图如图5-7所示。

图5-7 更改配送功能效果图
5.1.8 订单记录
用户进入“订单记录”页面,系统展示用户所有历史订单信息。每个订单包含寄件时间、包裹状态、费用等。用户可以通过筛选功能查看特定时间段的订单,点击订单详情,查看具体信息。订单记录效果图如图5-8所示。

图5-8 订单记录功能效果图
5.1.9 新增订单
在用户登录后,进入“新增订单”页面,系统显示当前的寄件订单列表。用户可以点击“添加”按钮,新生成订单详情。点击订单即可进入具体详情页面进行管理。查看新增订单效果图如图5-9所示。

图5-9 新增订单功能效果图
5.1.10 系统评价
在完成寄件服务后,用户可以进入“系统评价”页面,系统会自动弹出评价框。用户可根据服务体验打分并留言,点击“提交评价”按钮完成评价提交。评价完成后,系统会显示感谢提示。系统评价效果图如图5-10所示。

图5-10 系统评价功能效果图
5.2 分拣人员功能模块实现
5.2.1 快递入库管理
分拣人员登录系统后,进入“快递入库管理”页面。系统显示待入库的快递列表,分拣人员根据快递单号、配送地址等信息进行分类。点击“入库”按钮,系统会自动更新快递状态并记录入库时间。快递入库管理功能效果图如图5-11所示。

图5-11 快递入库管理功能效果图
5.2.2 通知用户管理
在快递入库管理页面,分拣人员可以点击“通知用户”按钮,系统弹出用户联系方式输入框。输入用户联系方式后,点击“发送通知”按钮,系统将自动发送通知短信给用户,告知包裹已入库。通知用户管理功能效果图如图5-12所示。

图5-12 通知用户管理功能效果图
5.3 技术员功能模块实现
5.3.1 寄件信息管理
技术员在寄件信息管理模块中查看所有寄件记录,点击具体订单号查看详细信息。如果信息有误,可以进行修改或删除。寄件信息管理效果图如图5-13所示。

图5-13 寄件信息管理功能效果图
5.3.2 追踪包裹管理
技术员在追踪包裹页面输入包裹编号,点击“查询”按钮,系统会显示包裹的最新追踪状态。技术员也可以修改追踪信息并更新系统状态。包裹追踪管理效果图如图5-14所示。

图5-14 包裹追踪管理功能效果图
5.3.3 更改配送管理
技术员在更改配送管理页面,选择待处理订单,输入新的配送信息并提交。系统会更新配送信息,并通知相关人员。更改配送管理效果图如图5-15所示。

图5-15 更改配送管理功能效果图
5.3.4 订单记录管理
技术员点击订单记录管理模块,查看并筛选历史订单。可以按日期、配送状态等条件进行搜索,并查看每个订单的详细信息。订单记录管理效果图如图5-16所示。

图5-16 订单记录管理功能效果图
5.3.5 驿站信息管理
技术员在驿站信息管理模块中查看并修改驿站的详细信息。点击“编辑”按钮,进行信息更新,并保存修改后的数据。驿站信息管理效果图如图5-17所示。

图5-17 驿站信息管理功能效果图
5.3.6 车辆信息管理
技术员在车辆信息管理模块中,查看和维护各类运输车辆的信息。点击“新增”按钮录入新车辆数据,点击“编辑”按钮更新车辆状态。车辆信息管理效果图如图5-18所示。

图5-18 车辆信息管理功能效果图
5.3.7 分配信息管理
技术员在分配信息管理页面,选择包裹进行分配,选择负责配送的分拣人员或技术员并确认分配。分配信息管理效果图如图5-19所示。

图5-19 分配信息管理功能效果图
5.3.8 收入信息管理
技术员在收入信息管理页面,查看收入统计数据,生成报表并导出。用户可以筛选不同时间段的收入数据。收入信息管理效果图如图5-20所示。

图5-20 收入信息管理功能效果图
5.4 管理员功能模块实现
5.4.1 用户管理
管理员在用户管理模块中查看所有用户信息,点击“编辑”按钮修改用户信息,点击“删除”按钮删除用户。用户管理效果图如图5-21所示。

图5-21 用户管理功能效果图
5.4.2 分拣人员管理
管理员在分拣人员管理页面,查看所有分拣人员信息,并可以进行添加、编辑、删除操作。分拣人员管理效果图如图5-22所示。

图5-22 分拣人员管理功能效果图
5.4.3 技术人员管理
管理员在技术人员管理页面,查看技术人员信息,进行信息修改、删除或添加新技术人员。技术人员管理效果图如图5-23所示。

图5-23技术人员管理功能效果图
5.4.4 新增订单管理
管理员在新增订单管理模块,查看新提交的订单,点击“审核”按钮确认订单并将其分配给分拣人员。新增订单管理效果图如图5-24所示。

图5-24 新增订单管理功能效果图
5.4.5 系统评价管理
管理员进入系统评价管理模块,查看所有用户评价,对不合适的评价进行处理或删除。系统评价管理效果图如图5-25所示。

图5-25 系统评价管理功能效果图
5.4.6 递量预测结果
管理员在“首页”模块,能够查看系统预测的未来日期快递量和所需车辆数。点击“查看预测”按钮,输入日期,系统显示预测结果。管理员可根据结果优化车辆分配和人员调度。快递量预测结果功能效果图如图5-26所示。

图5-26 快递量预测结果功能效果图
第6章 系统测试
6.1 测试目的
软件测试的目的在于识别系统缺陷,验证软件对需求的符合程度,使其功能、性能和安全性达到设计标准。在开发过程中,测试能够及时发现潜在问题,降低发布后出现故障的风险[16] 。测试不仅关注系统的正常运行,还模拟各种异常情况,评估在不同环境和边界条件下的表现,从而提升软件的可靠性和稳定性,为用户提供更高质量的产品体验,增强信任感。测试过程中的数据和经验积累能完善测试策略,改进开发流程,成为后续项目的参考。软件测试贯穿开发生命周期,是实现产品质量和发布标准的重要环节。
6.2 测试方法
测试方法是一系列用于评估和验证产品、软件或系统性能的技术和程序。这些方法根据测试目标的不同,可以划分为黑盒测试、白盒测试和灰盒测试等多种类型。黑盒测试关注输入和输出,不涉及内部逻辑结构[17] 。白盒测试深入代码和系统内部结构,检查程序流程和逻辑错误。灰盒测试介于两者之间,对内部结构有部分了解。其他方法还包括自动化测试、手动测试、性能测试和安全测试,各自具有特定的应用场景和优势。性能测试检验系统的响应时间和稳定性,安全测试识别潜在的安全漏洞。选择适当的测试方法能够有效发现问题,提高产品的质量和可靠性。
6.3 测试内容
系统采用黑盒测试对系统功能进行测试,以下是测试的详细用例表。
表6-1 提交寄件信息功能测试用例表
| 测试目的 | 验证用户是否能够正确提交寄件信息 |
| 测试条件 | 用户已登录,寄件信息填写完整且准确 |
| 测试步骤 | 1. 用户登录系统; 2. 进入寄件信息填写页面; 3. 填写所有必填字段; 4. 点击提交按钮; |
| 预期效果 | 寄件信息被正确提交,系统弹出“提交成功”提示。 |
| 实际效果 | 与预期结果一致 |
| 结论 | 测试通过 |
表6-2 支付寄件费用功能测试用例表
| 测试目的 | 验证用户是否能够成功支付寄件费用 |
| 测试条件 | 用户已选择寄件,费用已计算正确 |
| 测试步骤 | 1. 用户进入支付页面; 2. 选择支付方式; 3. 确认支付金额; 4. 提交支付请求; |
| 预期效果 | 支付成功后,页面显示支付成功,并生成订单。 |
| 实际效果 | 与预期结果一致 |
| 结论 | 测试通过 |
表6-3 快递入库管理功能测试用例表
| 测试目的 | 验证分拣人员是否能够正确管理快递入库 |
| 测试条件 | 快递物品已到达,系统有入库功能 |
| 测试步骤 | . 登录系统并进入分拣人员管理页面; 2. 点击“入库管理”按钮; 3. 输入快递信息; 4. 点击确认入库; |
| 预期效果 | 系统记录入库信息,显示“入库成功”。 |
| 实际效果 | 与预期结果一致 |
| 结论 | 测试通过 |
表6-4 通知用户管理功能测试用例表
| 测试目的 | 验证分拣人员是否能够正确通知用户 |
| 测试条件 | 包裹入库后,用户已注册并可接收通知 |
| 测试步骤 | 1. 登录系统并进入通知管理页面; 2. 选择待通知用户; 3. 输入通知内容; 4. 点击发送通知; |
| 预期效果 | 用户收到系统通知,通知内容准确。 |
| 实际效果 | 与预期结果一致 |
| 结论 | 测试通过 |
表6-5 寄件信息管理功能测试用例表
| 测试目的 | 验证技术员是否能够正确管理寄件信息 |
| 测试条件 | 件信息已录入,技术员拥有权限管理信息 |
| 测试步骤 | 1. 登录系统并进入寄件信息管理页面; 2. 选择需要管理的寄件信息; 3. 编辑或删除信息; 4. 保存修改或确认删除; |
| 预期效果 | 寄件信息更新或删除成功,系统返回提示。 |
| 实际效果 | 与预期结果一致 |
| 结论 | 测试通过 |
表6-6 追踪包裹管理功能测试用例表
| 测试目的 | 验证技术员是否能够追踪包裹信息 |
| 测试条件 | 包裹已出库,系统已记录追踪信息 |
| 测试步骤 | 1. 登录系统并进入包裹追踪管理页面; 2. 输入包裹号查询; 3. 系统展示包裹的当前状态和运输路径; |
| 预期效果 | 系统显示包裹的详细追踪信息及当前位置。 |
| 实际效果 | 与预期结果一致 |
| 结论 | 测试通过 |
表6-7 用户管理功能测试用例表
| 测试目的 | 验证管理员是否能够管理用户信息 |
| 测试条件 | 管理员已登录,系统有多个用户信息 |
| 测试步骤 | 1. 登录系统并进入用户管理页面; 2. 查找并选择一个用户; 3. 编辑或删除用户信息; 4. 保存修改或确认删除; |
| 预期效果 | 用户信息更新或删除成功,系统返回提示。 |
| 实际效果 | 与预期结果一致 |
| 结论 | 测试通过 |
表6-8 系统评价管理功能测试用例表
| 测试目的 | 验证管理员是否能够管理系统评价 |
| 测试条件 | 系统有用户提交的评价信息 |
| 测试步骤 | 登录系统并进入系统评价管理页面; 2. 查看并选择一条评价信息; 3. 编辑或删除评价内容; 4. 保存修改或确认删除; |
| 预期效果 | 系统成功保存修改或删除评价。 |
| 实际效果 | 与预期结果一致 |
| 结论 | 测试通过 |
6.4 测试结论
根据对用户、分拣人员、技术员和管理员功能模块的详细测试。测试结果表明,所有功能均按预期正常运行,无明显问题,显示系统在当前测试环境下的稳定性和可靠性。各类角色均能顺畅完成其核心任务,系统响应及时,操作简便,未出现功能故障或界面卡顿。
然而,虽然测试结果令人满意,但仍有进一步改进空间。建议进行更为深入的边界条件测试,在高并发情况下的系统表现,以及异常流程的处理能力。安全性测试也不容忽视,保证数据传输与存储的安全性。还需要进行性能压力测试,评估系统在不同负载下的稳定性。
第7章 总结与展望
7.1 总结
在本次毕业设计项目中,成功开发了一个基于Spring Boot的大学校园无人快递配送系统,目的在于解决传统快递配送方式中存在的配送效率低、人工成本高以及用户体验差的问题。通过采用Spring Boot框架、Vue.js前端技术和MySQL数据库,该系统实现了智能化、自动化的快递配送流程,提升了校园内快递配送的效率,同时通过数据分析优化了配送路径,降低了配送成本。
尽管如此,在研究过程中也遇到了一些问题和挑战。当前技术架构虽然能够满足基本功能需求,但在面对复杂的配送场景和大规模用户时,可能会出现系统响应速度和并发处理能力不足的情况。系统的界面设计和用户交互体验仍有进一步提升的空间,在移动端用户体验方面,可能需要进一步优化,提升用户的满意度和使用便捷性。随着技术的发展和业务需求的变化,如何进一步提高系统的扩展性和灵活性,满足更多功能模块的集成需求,也是一个值得关注的挑战。
7.2 展望
未来的研究将围绕以下几个方向展开:一方面,考虑采用更加高效的微服务架构,借助Spring Cloud等技术提升系统的可扩展性和并发处理能力。另一方面,将探索使用最新的前端技术,进一步提升用户体验,使系统能够适应多种设备和使用场景。在智能配送方面,未来研究将尝试引入物联网和人工智能技术,进一步提高配送效率和准确性。在数据安全方面,将加强对用户信息和配送数据的保护,引入更加安全的加密和防护措施,应对日益严峻的网络安全威胁。
参考文献
- 黄浩,魏思洋,韩彩霞. 校园快递智能无人车配送系统设计 [J]. 微型电脑应用, 2024, 40 (11): 27-31.
- 刘扬,雷婷. 智能化多功能校园无人物流车设计 [J]. 机电产品开发与创新, 2024, 37 (05): 53-57.
- 谷新建. 校园环境无人快递车导航与避障技术研究[D]. 山东建筑大学, 2024.
- Russo F ,Comi A . Urban Courier Delivery in a Smart City: The User Learning Process of Travel Costs Enhanced by Emerging Technologies [J]. Sustainability, 2023, 15 (23):
- Yang Y . Design and Implementation of Campus Express Delivery on WeChat Public Platform [J]. Academic Journal of Computing & Information Science, 2022, 5 (11):
- Junhua G ,Yutao Y ,Yafeng M . Route Selection and Distribution Cost of Express Delivery: An Urban Metro Network Based Study [J]. Promet - Traffic&Transportation, 2021, 33 (2): 283-296.
- 赵惠. 基于B/S模式的实验室管理系统设计和实现 [J]. 中国新通信, 2023, 25 (21): 72-74.
- 田应权,尹瑞雪. 基于三层B/S模式的飞机结构损伤信息管理系统设计与实现 [J]. 机械工程师, 2023, (06): 36-39.
- 唐满华,李贵龙,李维思,等. 基于MVC模式的三层架构区域与产业监测预警平台设计与实现 [J]. 软件, 2023, 44 (11): 24-29+66.
- 金妍池. 基于MVC模式的科技管理信息系统设计研究 [J]. 电子技术与软件工程, 2022, (16): 192-195.
- 罗光武,陈典灿,吴荷,等. 应用Spring boot + Vue框架的时间管理软件的设计与实现 [J]. 工业控制计算机, 2024, 37 (04): 64-66.
- 刘慧玲,谭定英,陈平平. 基于Spring Boot和Vue.js的大学生团队管理系统的设计 [J]. 电脑编程技巧与维护, 2024, (03): 120-122.
- 杨芬,宋晓燕.MySQL数据库应用的课程教学分析[J].电子技术,2023,52(10):180-181.
- 赵停停.基于MySQL数据库技术的Web动态网页设计研究[J].信息与电脑(理论版),2023,35(17):174-176.
- 周晓玉,崔文超.基于Web技术的数据库应用系统设计[J].信息与电脑(理论版),2023,35(09):189-191.
- 童浩楠,车啸平,鲁凌云,等. 软件测试与质量保证课程思政教学探索与实践 [J]. 电脑与信息技术, 2024, 32 (02): 114-118.
- 刘娜.计算机软件的测试方法与应用[J].集成电路应用,2023,40(12):60-61.
致 谢
时光荏苒,四年的求学生涯在不经意间画上了圆满的句号。在这段充满挑战与成长的旅程中,许多人给予了我无私的支持与鼓励。在此,我怀着无比感激的心情,向所有帮助和关心过我的人致以诚挚的感谢。
首先,我要特别感谢我的指导老师。您不仅是知识的传播者,更是我人生道路上的引路人。您严谨治学、孜孜不倦的精神深深感染了我,让我明白了追求真理的重要性。无论是细致的反馈,还是启发性的建议,您都让我感受到一种无形的力量,激励着我不断超越自我。感谢您在我最迷茫的时刻,为我指明方向,给予我勇气,让我在道路上走得更加坚定。
我要感谢我的父母。感谢你们无私的爱与支持,是你们的辛勤付出让我得以追逐梦想,成就自我。无论是在我遇到挫折时的鼓励,还是在我获得成绩时的欢笑,你们总是我最坚实的后盾。在你们的呵护下,我得以在知识的海洋中遨游,体会到求知的乐趣与美好。你们教会我如何面对生活中的风雨,教会我如何在困境中寻找希望。每当我回首过往,心中涌起的都是对你们的感激与爱戴。没有你们的支持,我无法走到今天这一步。愿在未来的日子里,能用自己的努力回报你们的厚爱。
我也要感谢我的同学们。在这四年的岁月里,我们共同经历了无数的挑战与欢笑。无论是一起熬夜复习的辛酸,还是考试后的欢庆,你们的陪伴让我不再孤单。在学习上,我们相互借鉴、共同进步。在生活中,我们彼此扶持、携手前行。与你们的友谊让我感受到青春的热情与力量。每一次的团结合作,都让我意识到团队的力量是无穷的。感谢你们在我人生旅途中的陪伴,你们的存在让我的大学生活更加丰富多彩。
最后,感谢这个校园。这里承载了我的青春与梦想,见证了我的成长与蜕变。每一处熟悉的角落,都蕴藏着我无数的回忆。无论是静谧的图书馆,还是热闹的操场,都成为我心中不可磨灭的印记。这里的每一位老师、每一位同学、每一段经历,都将成为我人生旅途中最珍贵的财富。
在即将踏入新的人生阶段之际,我衷心地感谢所有给予我帮助与关心的人。是你们的陪伴让我在这条路上走得更加坚定与自信。未来的路途或许会有荆棘与挑战,但我将带着你们给予我的勇气与力量,勇敢前行。愿在不久的将来,能够以自己的成就来回馈你们的厚爱。
免费领取项目源码,请关注❥点赞收藏并私信博主,谢谢~

被折叠的 条评论
为什么被折叠?



