目录
摘要
基于Java+MySQL技术的校外培训班管理系统旨在提供一个高效、便捷的管理平台,用于管理校外培训班的课程安排、学员信息、教师管理等内容。该系统利用Java编程语言和Spring Boot框架进行开发,通过MySQL数据库存储和管理数据。
本文主要介绍了该系统的设计与实现。首先,对系统进行需求分析,确定了系统的功能模块和关键特性。然后,采用Java+MySQL技术进行系统设计与开发。在数据层面,使用MySQL数据库存储校外培训班的各项数据。在后端逻辑层面,利用Java编程语言和Spring Boot框架,实现校外培训班管理系统的核心功能。
通过该系统的应用,可以提升校外培训班的管理效率和服务质量。系统能够高效地记录和管理校外培训班的各项数据,提供方便的报名和支付功能,以及可视化的成绩和评价统计。通过数据分析和决策支持,学校或机构可以更好地了解校外培训班的运营情况和学员反馈,为管理决策提供科学依据。
关键词:Java,MySQL,校外培训班,管理系统
Abstract
The off-campus training course management system based on Java+MySQL technology aims to provide an efficient and convenient management platform for the management of off-campus training courses, such as course arrangement, student information, teacher management and so on. The system uses Java programming language and Spring Boot framework to develop, and stores and manages data through MySQL database.
This paper mainly introduces the design and implementation of the system. First of all, the requirements of the system are analyzed, and the functional modules and key characteristics of the system are determined. Then, Java+MySQL technology is used to design and develop the system. At the data level, MySQL database is used to store various data of off-campus training courses. At the back-end logic level, Java programming language and Spring Boot framework are used to realize the core functions of the off-campus training class management system.
Through the application of this system, the management efficiency and service quality of off-campus training courses can be improved. The system can efficiently record and manage the data of the off-campus training courses, provide convenient registration and payment functions, and visual performance and evaluation statistics. Through data analysis and decision support, schools or institutions can better understand the operation of off-campus training courses and feedback from students, and provide scientific basis for management decisions.
Keywords:Java, MySQL, off-campus training courses, management systems
1 绪论
1.1项目背景及意义
校外培训班作为学生课余时间的重要组成部分,承担着学科补充、兴趣培养等任务。然而,传统的校外培训班管理方式存在信息不透明、沟通不便等问题,需要引入信息化管理系统来提升管理效率和服务质量。
基于Java+MySQL技术的校外培训班管理系统可以帮助学校或机构高效地管理和记录校外培训班的课程安排、学员信息、教师管理等方面的内容。该系统具有以下几个重要的背景和意义:
1)提升管理效率:通过引入信息化管理系统,可以实现对校外培训班的各项管理工作的自动化处理,包括课程安排、学员报名、教师管理等。这将大大提升管理效率,减少人力资源的浪费和错误。
2)加强信息透明度:校外培训班管理系统可以使学生和家长更加了解培训班的课程安排、课程信息、教师资质等信息,提供更全面的选择和参考依据。同时,学校或机构也能够更好地掌握培训班的运营情况和学员反馈,为管理决策提供依据。
3)优化资源配置:通过校外培训班管理系统,学校或机构可以更好地了解各个培训班的学员人数、课程安排等情况,从而合理安排教师资源、教室设施等,实现资源的最优化配置。
4)改善家校沟通:校外培训班管理系统可以提供学生和家长与教师、管理人员之间的良好沟通平台。学生和家长可以随时查看课程安排等信息,并通过系统进行交流和反馈,增强家校合作和互动。
5)数据分析与决策支持:校外培训班管理系统收集和记录了大量的学员数据、课程数据等信息。通过对这些数据进行分析,可以获取有价值的信息,如学员兴趣偏好、教学效果评估等。这将为学校或机构的决策制定提供科学依据,优化培训班的设置和发展方向。
综上所述,基于Java+MySQL技术的校外培训班管理系统在项目背景和意义上具有重要性。通过该系统的应用,可以提升校外培训班的管理效率和服务质量,加强信息透明度和家校沟通,优化资源配置,并为学校或机构的决策制定提供支持,推动教育培训行业的发展。
在基于Java+MySQL技术的校外培训班管理系统方面,国内外已经有一些相关研究和应用。以下是该领域的研究现状的概述:
国内研究现状:
1)一些学校管理系统中包含了校外培训班的管理模块,用于管理课程安排、学员信息等。这些系统常常使用Java作为开发语言,并利用MySQL数据库进行数据存储与管理。
2)一些在线教育平台提供了校外培训班的在线报名、课程管理等功能。这些平台通常采用Java+MySQL技术,通过网页或移动应用实现学员注册、在线支付、学习进度跟踪等功能。
国外研究现状:
1)Learning Management System (LMS):—些学习管理系统也可以扩展至校外培训班的管理。LMS通常采用Java+MySQL技术,用于管理课程内容、学生注册、成绩记录等。
2)Course Management System (CMS):类似于LMS,CMS也可以用于校外培训班的管理。它们使用Java+MySQL技术来支持课程安排、学员管理、教师管理等功能。
总体而言,国内外研究和应用都在探索基于Java+MySQL技术的校外培训班管理系统。这些系统通常具备课程安排、学员管理、教师管理等核心功能,并通过在线平台提供便捷的报名、支付、学习跟踪等服务。未来的研究可以进一步关注系统的用户体验、数据分析和决策支持等方面,以提升系统的性能和功能,满足不断变化的教育需求。
1.3主要研究内容和方法
基于Java+MySQL技术的校外培训班管理系统的研究内容主要包括系统功能设计、数据存储与管理、用户界面设计等方面。以下是该研究的主要内容和可能采用的方法:
1)系统功能设计:研究者需要对校外培训班管理系统的功能进行设计,包括课程安排、教师管理、课程信息管理等功能模块。通过需求分析和系统规划,确定系统所需的功能及其相互关系。
2)数据存储与管理:利用MySQL数据库进行数据的存储与管理。研究者需要进行数据库设计,定义合适的表结构和字段,建立各个功能模块之间的关联关系。同时,通过编写SQL语句实现数据的增删改查操作。
3)用户界面设计:设计直观友好的用户界面,使学生、教师和管理员可以轻松使用系统进行各项操作。研究者可以采用前端技术如HTML、CSS和JavaScript等来实现页面布局、交互效果,提升用户体验。
4)系统开发与集成:采用Java编程语言和Spring Boot框架进行系统的开发。利用Spring Boot提供的依赖注入、Web开发和数据访问等功能,实现校外培训班管理系统的核心功能。同时,通过集成MySQL数据库和其他必要的组件,保证系统的稳定性和可扩展性。
5)系统测试与优化:进行系统的单元测试、集成测试和验收测试,确保系统的功能完备和稳定性。同时,通过用户反馈和性能测试,对系统进行优化,提升系统的响应速度和用户体验。
基于Java+MySQL技术的校外培训班管理系统的主要研究内容包括系统功能设计、数据存储与管理、用户界面设计等方面。研究方法主要包括需求分析、数据库设计、前端开发、后端开发以及系统测试与优化等。通过这些研究内容和方法,可以实现一个高效、稳定的校外培训班管理系统,并满足家长、教师和管理员的各项需求。
1.4论文的组织结构
论文将分层次经行编排,除去论文摘要、目录、致谢、文献参考部分,正文部分还会对网站需求做出分析,以及阐述大体的设计和实现的功能,罗列部分测试记录,最后为结论及致谢。
1.5本章小结
本章主要通过对校外培训班管理系统的项目背景及意义、国内外研究现状、主要的研究内容方法以及论文的组织结构,旨在设计和开发一个全面、高效的校外培训班管理系统。
2 相关技术介绍
2.1 HTML技术
HTML(Hypertext Markup Language)是一种标记语言,用于创建网页结构和内容。它由各种标签组成,每个标签表示一个特定的元素或功能。通过使用HTML标签和属性,可以定义网页的标题、段落、链接、图像等元素,以及网页的整体布局和样式。HTML还支持多媒体元素,如音频和视频的嵌入。同时,HTML与CSS(CascadingStyle Sheets)和JavaScript等技术结合使用,可以实现更丰富和动态的网页效果。HTML的优点包括易学易用、跨平台兼容性强、文本内容具有结构化和语义化等。作为Web开发的基础,HTML在构建网页和提供良好的用户体验方面起着重要的作用。
2.2 CSS3技术
CSS3(Cascading Style Sheets 3)是一种用于网页样式设计和布局的技术标准。它是CSS的最新版本,引入了许多新特性和功能,提供更强大和灵活的样式控制能力。
CSS3技术的应用能够提供更多样化、丰富和吸引人的网页设计和用户体验。它广泛应用于Web开发中,为开发者提供了更大的自由度和创造力,同时也为用户带来更好的浏览体验。
2.3 Java简介
Java是一种通用、高级的编程语言,由SunMicrosystems(后来被Oracle收购)于1995年推出。它具有简单易学、跨平台和面向对象等特点,成为广泛应用于软件开发领域的主流语言之一。
以下是Java的一些关键特点和用途:
1)跨平台性:Java采用“一次编写,到处运行”的原则,通过Java虚拟机(JVM)实现了跨平台的能力。程序在任何安装有JVM的计算机上都可以运行,无需针对特定操作系统进行修改。
2)面向对象:Java是一种面向对象的编程语言,支持封装、继承和多态等面向对象的概念和特性。这使得程序设计更加模块化、可维护和可扩展。
3)强大的标准库:Java提供了丰富而强大的标准库,包括用于网络通信、文件处理、图形界面、数据库连接等方面的类和方法。这些库简化了开发过程,提高了开发效率。
4)多线程支持:Java内置了多线程支持,允许程序同时执行多个任务,提高了并发性和性能。
5)安全性:Java具有良好的安全性,通过提供安全管理器和安全沙箱等机制,可以防止恶意代码的执行,并保护系统和数据的安全。
6)广泛应用:Java被广泛应用于各个领域,如企业应用开发、移动应用开发(Android平台基于Java语言)、Web开发、大数据处理、嵌入式系统等。
总体而言,Java是一种通用且功能强大的编程语言,具有跨平台性、面向对象特性和丰富的标准库。它在软件开发领域广泛应用,成为众多开发者和企业的首选语言之一。
2.4 MySQL数据库简介
MySQL是一个开放的、快速的、多线程的SQL关系型数据库服务器。由于其体积小、免费、运行速度快以及可以通过相关免费的软件来对MySql数据库中的相关数据结构信息等等优点。受广大中等、小型企业所喜爱并占据了很大地位。本系统在数据库方面选用MySQL,并通过Nacivat来进行MySql数据库的管理。在Mysql的安装过程中,最需要注意的就是数据库的编码问题,所以在安装数据库时需要设置数据库的编码为Utf-8,与前台页面和服务器的编码相一致。
2.5 Spring Boot框架简介
Spring框架是Java平台上的一种开源应用框架,提供具有控制反转特性的容器。尽管Spring框架自身对编程模型没有限制,但其在Java应用中的频繁使用让它备受青睐,以至于后来让它作为EJB(EnterpriseJavaBeans)模型的补充,甚至是替补。Spring框架为开发提供了一系列的解决方案,比如利用控制反转的核心特性,并通过依赖注入实现控制反转来实现管理对象生命周期容器化,利用面向切面编程进行声明式的事务管理,整合多种持久化技术管理数据访问,提供大量优秀的Web框架方便开发等等。Spring框架具有控制反转(IOC)特性,IOC旨在方便项目维护和测试,它提供了一种通过Java的反射机制对Java对象进行统一的配置和管理的方法。Spring框架利用容器管理对象的生命周期,容器可以通过扫描XML文件或类上特定Java注解来配置对象,开发者可以通过依赖查找或依赖注入来获得对象。Spring框架具有面向切面编程(AOP)框架,SpringAOP框架基于代理模式,同时运行时可配置;AOP框架主要针对模块之间的交叉关注点进行模块化。Spring框架的AOP框架仅提供基本的AOP特性,虽无法与AspectJ框架相比,但通过与AspectJ的集成,也可以满足基本需求。Spring框架下的事务管理、远程访问等功能均可以通过使用SpringAOP技术实现。Spring的事务管理框架为Java平台带来了一种抽象机制,使本地和全局事务以及嵌套事务能够与保存点一起工作,并且几乎可以在Java平台的任何环境中工作。Spring集成多种事务模板,系统可以通过事务模板、XML或Java注解进行事务配置,并且事务框架集成了消息传递和缓存等功能。Spring的数据访问框架解决了开发人员在应用程序中使用数据库时遇到的常见困难。它不仅对Java:JDBC、iBATS/MyBATIs、Hibernate、Java数据对象(JDO)、ApacheOJB和ApacheCayne等所有流行的数据访问框架中提供支持,同时还可以与Spring的事务管理一起使用,为数据访问提供了灵活的抽象。Spring框架最初是没有打算构建一个自己的WebMVC框架,其开发人员在开发过程中认为现有的StrutsWeb框架的呈现层和请求处理层之间以及请求处理层和模型之间的分离不够,于是创建了SpringMVC。
2.6 系统开发环境
开发一个基于Spring Boot的校外培训班管理系统,需要搭建相应的开发环境。下面是一般情况下所需的系统开发环境:
1)Java JDK:确保已经安装了适当版本的Java开发工具包(JDK),建议使用Java8或更高版本。
2)开发工具:选择一个适合你的喜好和经验的集成开发环境(IDE),如IntelliJIDEA、Eclipse等。
3)Maven:Spring Boot项目通常使用Maven来管理依赖项和构建过程。确保已经安装了Maven并正确配置。
4)数据库:选择合适的关系型数据库管理系统(RDBMS),如MySQL、PostgreSQL等。确保已经安装并设置好数据库服务,并创建了相应的数据库。
5)Spring Boot:下载并安装Spring Boot框架,可以通过官方网站或Maven中央仓库获取相应的依赖。
6)版本控制工具:使用版本控制工具(如Git)进行代码管理和团队协作。
7)前端技术:根据系统需求,可能需要使用HTML、CSS、JavaScript等前端技术,选择合适的编辑器或集成开发环境。
2.7本章小结
本章主要通过对校外培训班管理系统的相关技术介绍,通过对相关技术的介绍,验证了一个基于Spring boot的校外培训班管理系统的可行性和技术优势,为开发本系统奠定了技术基础。
3系统需求分析
系统分析是开发一个项目的先决条件,通过系统分析可以很好的了解系统的主体用户的基本需求情况,同时这也是项目的开发的原因。进而对系统开发进行可行性分析,通常包括技术可行性、经济可行性等,可行性分析同时也是从项目整体角度进行的分析。然后就是对项目的具体需求进行分析,分析的手段一般都是通过用户的用例图来实现。下面是详细的介绍。
3.2系统可行性分析
校外培训班管理系统存储所使用的是Mysql数据库以及开发中所使用的是IDEA、Tomcat这些开发工具的使用,能够给我们的编写工作带来许多的便利。系统使用SpringBoot框架进行开发,使系统的可扩展性和维护性更佳,减少Java配置代码,简化编程代码,目前SpringBoot框架也是很多企业选择的框架之一。
3.2.2经济可行性分析
在开发校外培训班管理系统中所使用的开发软件像IDEA开发工具、Tomcat8.0服务器、MySQL5.7数据库、Photoshop图片处理软件等,这些都是开源免费的,这些环境在学校都进行了系统的学习,自己能够独立操作完成,不需要额外花费,而且系统的开发工具从网上都可以直接下载,因此在经济方面是可行的。
3.2.3操作可行性分析
此次项目设计的时候我参考了很多类似系统的成功案例,对它们的操作界面以及功能都进行了系统的分析,将众多案例结合在一起,突出以人为本简化操作,所以具有基本计算机知识的人都会操作本项目。因此操作可行性也没有问题。
3.3系统需求分析
3.3.1功能需求分析
校外培训班管理系统的设计与实现是为了让家长和老师更加便捷的进行学习和管理,也方便管理员管理用户信息、课程信息等,具体如下。
家长端:
- 登录:家长用户注册并登录系统可对个人信息进行增删改查,比如个人资料,头像和密码修改。
(2)首页:用户注册登录后可查看首页信息,包括(首页、培训公告、培训资讯、课程信息、教师资质)
(3)培训公告:当用户点击“培训公告”这一菜单时,可查看系统网站公告。
(4)培训资讯:当用户点击“培训资讯”这一菜单时,可查看培训资讯信息,同时可对资讯进行收藏、点赞和评论。
(5)课程信息:当用户点击“课程信息”这一菜单时,通过搜索可以查看课程信息列表,同时可对课程信息进行点赞、收藏、评论和报名操作。
(6)教师资质:当用户点击“教师资质”这一菜单时,可查看教师资质列表,同时可对教师进行点赞、收藏和评论操作。
(7)个人中心:当用户点击头像时可查看“个人中心”这一菜单,个人中心包括(个人首页、我的订单、课程咨询、收藏)
教师端:
(1)登录:教师用户注册并登录系统,可对个人信息进行增删改查,比如个人资料、头像和密码修改。
(2)首页:教师用户注册登录后可查看首页信息,包括(首页、培训公告、培训资讯、课程信息、教师资质)
(3)培训公告:当教师用户点击“培训公告”这一菜单时,可查看系统网站公告。
(4)课程信息:当教师用户点击“课程信息”这一菜单时,通过搜索可以查看课程信息列表。
(5)教师资质:当用户点击“教师资质”这一菜单时,可查看教师资质列表。
(6)个人中心:当教师用户点击头像时可查看“个人中心”这一菜单,(个人首页、课程类型、课程信息、我的订单、教师资质、教师录用、工作安排、考勤信息、课程资询、收藏);如需添加新的课程类型;点击“添加”按钮,输入课程类型,点击“提交”按钮进行添加;如需添加新的课程信息,点击“添加”按钮,填写教师用户、教师姓名,选择课程类型、上课时间,填写上课地点、课程价格,输入课程名称,上传课程封面,输入上课内容,点击“提交”按钮进行添加。如需添加新的教师资质,点击“添加”按钮,填写教师用户、教师姓名、教师性别、教师专业、教师电话,上传教师资质,填写教师简介,点击“提交”按钮进行添加。
管理员端:
(1)登录:管理员的账号是在数据列表中直接设置生成的,不需要进行注册,可以直接输入账号和密码登录。
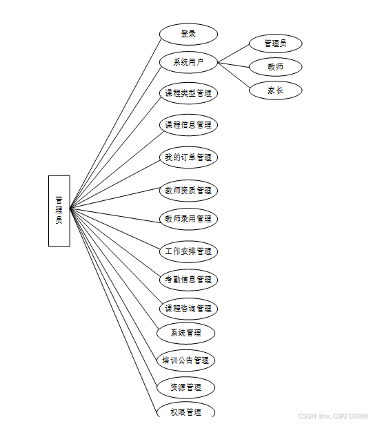
(2)系统用户:当管理员点击“系统用户”这一菜单时,可查看管理员、家长用户和教师用户这三个子菜单,同时管理员可对教师用户和家长用户进行增删改查。
(3)课程类型管理:当管理员点击”课程类型管理“这一菜单时,可查看课程类型列表和课程类型添加这两个子菜单,同时可以对课程类型进行增删改查操作。
(4)课程信息管理:当管理员点击”课程信息管理“这一菜单时,可查看课程信息列表和课程信息添加这两个系菜单,同时可以对课程信息进行增删改查操作。
(5)我的订单管理:管理员点击”我的订单管理“这一菜单时,可查看我的订单列表这一子菜单,同时可以对我的订单进行增删改查操作。
(6)教师资质管理:当管理员点击”教师资质管理“这一菜单时,可查看教师资质列表和教师资质添加这两个子菜单,同时可对教师资质进行审核。
(7)教师录用管理:当管理员点击”教师录用管理“这一菜单时,可查看教师录用列表。
(8)工作安排管理:当管理员点击”工作安排管理“这一菜单时,可查看工作安排列表。
(9)考勤信息管理:当管理员点击”考勤信息管理“这一菜单时,可查看考勤信息列表和考勤信息添加这两个子菜单。如需添加新的考勤信息,点击“考勤信息添加”按钮,填写教师用户,教师姓名,教师专业,填写签到次数和缺勤次数,点击“提交”按钮进行添加。
(10)课程咨询管理:当管理员点击”课程咨询管理“这一菜单时,可查看课程咨询列表和课程咨询添加这两个子菜单。
(11)系统管理:当管理员点击“系统管理”这一菜单时,可查看轮播图管理这一子菜单,如需添加新的轮播图,点击右侧“添加”按钮,插入轮播图图片、输入标题,点击“提交”按钮进行添加。管理员可以对轮播图进行增删改查操作。
(12)培训公告管理:当管理员点击“培训公告管理”这一菜单时,可查看培训公告这一子菜单,如需添加新的培训公告,点击右侧”添加“按钮,输入标题,填写正文,点击”提交“按钮进行添加。
(13)资源管理:当管理员点击”资源管理“这一菜单时,可查看培训资讯和资讯分类这两个子菜单,如需添加新的的资讯分类,点击右侧”添加“按钮,上传封面图,输入标题,选择分类,填写标题、描述,输入正文,点击”提交“按钮进行添加。
(14)权限管理:当管理员点击”权限管理“这一菜单时,可查看权限列表。同时可以对权限列表进行增删改查操作。
校外培训班管理系统的非功能性需求比如校外培训班管理系统的安全性怎么样,可靠性怎么样,性能怎么样,可拓展性怎么样等。具体可以表示在如下3-1表格中:
表2.1 校外培训班管理系统非功能需求表
| 安全性 | 主要指校外培训班管理系统数据库的安装,数据库的使用和密码的设定必须合乎规范。 |
| 可靠性 | 可靠性是指校外培训班管理系统能够安装用户的指示进行操作,经过测试,可靠性90%以上。 |
| 性能 | 性能是影响校外培训班管理系统占据市场的必要条件,所以性能最好要佳才好。 |
| 可扩展性 | 比如数据库预留多个属性,比如接口的使用等确保了系统的非功能性需求。 |
| 易用性 | 用户只要跟着校外培训班管理系统的页面展示内容进行操作,就可以了。 |
| 可维护性 | 校外培训班管理系统开发的可维护性是非常重要的,经过测试,可维护性没有问题 |
3.4系统用例分析
校外培训班管理系统中家长用户角色用例图如图2.3所示:

图3.3 家长用户角色用例图
校外培训班管理系统中教师用户角色用例图如图3.4所示:

图3.4 教师用户角色用例图
校外培训班管理系统中管理员角色用例图如图3.5所示:

图3.5 管理员角色用例图
3.5 本章小结
本章主要通过对书店管理系统的可行性分析、流程分析、功能需求分析、系统用例分析,确定整个校外培训班管理系统要实现的功能。同时也为校外培训班管理系统的代码实现和测试提供了标准。
4系统总体设计
4.1系统功能模块设计
系功能模块分成了管理员、教师和家长三个模块,每个模块登录进去对应相应的功能,具体的功能模块图如图4.1所示。

图4.1 校外培训班管理系统功能模块图
4.2数据库设计
数据库的设计承载者系统的各种数据,在建立数据库的时候,主要是数据库模型的设计以及各个数据库表的设计两部分。
4.2.1数据库概念结构设计
下面是整个校外培训班管理系统中主要的数据库表总E-R实体关系图。如图4.2所示:

图3.6校外培训班管理系统总E-R关系图
4.2.2数据库逻辑结构设计
通过前面E-R关系图可以看到项目需要创建很多个数据表。以下是项目中的主要数据库表的关系模型:
| 编号 | 名称 | 数据类型 | 长度 | 小数位 | 允许空值 | 主键 | 默认值 | 说明 |
| 1 | token_id | int | 10 | 0 | N | Y | 临时访问牌ID | |
| 2 | token | varchar | 64 | 0 | Y | N | 临时访问牌 | |
| 3 | info | text | 65535 | 0 | Y | N | ||
| 4 | maxage | int | 10 | 0 | N | N | 2 | 最大寿命:默认2小时 |
| 5 | create_time | timestamp | 19 | 0 | N | N | CURRENT_TIMESTAMP | 创建时间: |
| 6 | update_time | timestamp | 19 | 0 | N | N | CURRENT_TIMESTAMP | 更新时间: |
| 7 | user_id | int | 10 | 0 | N | N | 0 | 用户编号: |
| 编号 | 名称 | 数据类型 | 长度 | 小数位 | 允许空值 | 主键 | 默认值 | 说明 |
| 1 | article_id | mediumint | 8 | 0 | N | Y | 文章id:[0,8388607] | |
| 2 | title | varchar | 125 | 0 | N | Y | 标题:[0,125]用于文章和html的title标签中 | |
| 3 | type | varchar | 64 | 0 | N | N | 0 | 文章分类:[0,1000]用来搜索指定类型的文章 |
| 4 | hits | int | 10 | 0 | N | N | 0 | 点击数:[0,1000000000]访问这篇文章的人次 |
| 5 | praise_len | int | 10 | 0 | N | N | 0 | 点赞数 |
| 6 | create_time | timestamp | 19 | 0 | N | N | CURRENT_TIMESTAMP | 创建时间: |
| 7 | update_time | timestamp | 19 | 0 | N | N | CURRENT_TIMESTAMP | 更新时间: |
| 8 | source | varchar | 255 | 0 | Y | N | 来源:[0,255]文章的出处 | |
| 9 | url | varchar | 255 | 0 | Y | N | 来源地址:[0,255]用于跳转到发布该文章的网站 | |
| 10 | tag | varchar | 255 | 0 | Y | N | 标签:[0,255]用于标注文章所属相关内容,多个标签用空格隔开 | |
| 11 | content | longtext | 2147483647 | 0 | Y | N | 正文:文章的主体内容 | |
| 12 | img | varchar | 255 | 0 | Y | N | 封面图 | |
| 13 | description | text | 65535 | 0 | Y | N | 文章描述 |
| 编号 | 名称 | 数据类型 | 长度 | 小数位 | 允许空值 | 主键 | 默认值 | 说明 |
| 1 | type_id | smallint | 5 | 0 | N | Y | 分类ID:[0,10000] | |
| 2 | display | smallint | 5 | 0 | N | N | 100 | 显示顺序:[0,1000]决定分类显示的先后顺序 |
| 3 | name | varchar | 16 | 0 | N | N | 分类名称:[2,16] | |
| 4 | father_id | smallint | 5 | 0 | N | N | 0 | 上级分类ID:[0,32767] |
| 5 | description | varchar | 255 | 0 | Y | N | 描述:[0,255]描述该分类的作用 | |
| 6 | icon | text | 65535 | 0 | Y | N | 分类图标: | |
| 7 | url | varchar | 255 | 0 | Y | N | 外链地址:[0,255]如果该分类是跳转到其他网站的情况下,就在该URL上设置 | |
| 8 | create_time | timestamp | 19 | 0 | N | N | CURRENT_TIMESTAMP | 创建时间: |
| 9 | update_time | timestamp | 19 | 0 | N | N | CURRENT_TIMESTAMP | 更新时间: |
表attendance_information (考勤信息)
| 编号 | 名称 | 数据类型 | 长度 | 小数位 | 允许空值 | 主键 | 默认值 | 说明 |
| 1 | attendance_information_id | int | 10 | 0 | N | Y | 考勤信息ID | |
| 2 | teacher_users | int | 10 | 0 | Y | N | 0 | 教师用户 |
| 3 | teachers_name | varchar | 64 | 0 | Y | N | 教师姓名 | |
| 4 | teacher_profession | varchar | 64 | 0 | Y | N | 教师专业 | |
| 5 | sign_in_frequency | int | 10 | 0 | Y | N | 0 | 签到次数 |
| 6 | absenteeism_frequency | int | 10 | 0 | Y | N | 0 | 缺勤次数 |
| 7 | create_time | datetime | 19 | 0 | N | N | CURRENT_TIMESTAMP | 创建时间 |
| 8 | update_time | timestamp | 19 | 0 | N | N | CURRENT_TIMESTAMP | 更新时间 |
| 编号 | 名称 | 数据类型 | 长度 | 小数位 | 允许空值 | 主键 | 默认值 | 说明 |
| 1 | auth_id | int | 10 | 0 | N | Y | 授权ID: | |
| 2 | user_group | varchar | 64 | 0 | Y | N | 用户组: | |
| 3 | mod_name | varchar | 64 | 0 | Y | N | 模块名: | |
| 4 | table_name | varchar | 64 | 0 | Y | N | 表名: | |
| 5 | page_title | varchar | 255 | 0 | Y | N | 页面标题: | |
| 6 | path | varchar | 255 | 0 | Y | N | 路由路径: | |
| 7 | position | varchar | 32 | 0 | Y | N | 位置: | |
| 8 | mode | varchar | 32 | 0 | N | N | _blank | 跳转方式: |
| 9 | add | tinyint | 3 | 0 | N | N | 1 | 是否可增加: |
| 10 | del | tinyint | 3 | 0 | N | N | 1 | 是否可删除: |
| 11 | set | tinyint | 3 | 0 | N | N | 1 | 是否可修改: |
| 12 | get | tinyint | 3 | 0 | N | N | 1 | 是否可查看: |
| 13 | field_add | text | 65535 | 0 | Y | N | 添加字段: | |
| 14 | field_set | text | 65535 | 0 | Y | N | 修改字段: | |
| 15 | field_get | text | 65535 | 0 | Y | N | 查询字段: | |
| 16 | table_nav_name | varchar | 500 | 0 | Y | N | 跨表导航名称: | |
| 17 | table_nav | varchar | 500 | 0 | Y | N | 跨表导航: | |
| 18 | option | text | 65535 | 0 | Y | N | 配置: | |
| 19 | create_time | timestamp | 19 | 0 | N | N | CURRENT_TIMESTAMP | 创建时间: |
| 20 | update_time | timestamp | 19 | 0 | N | N | CURRENT_TIMESTAMP | 更新时间: |
| 编号 | 名称 | 数据类型 | 长度 | 小数位 | 允许空值 | 主键 | 默认值 | 说明 |
| 1 | collect_id | int | 10 | 0 | N | Y | 收藏ID: | |
| 2 | user_id | int | 10 | 0 | N | N | 0 | 收藏人ID: |
| 3 | source_table | varchar | 255 | 0 | Y | N | 来源表: | |
| 4 | source_field | varchar | 255 | 0 | Y | N | 来源字段: | |
| 5 | source_id | int | 10 | 0 | N | N | 0 | 来源ID: |
| 6 | title | varchar | 255 | 0 | Y | N | 标题: | |
| 7 | img | varchar | 255 | 0 | Y | N | 封面: | |
| 8 | create_time | timestamp | 19 | 0 | N | N | CURRENT_TIMESTAMP | 创建时间: |
| 9 | update_time | timestamp | 19 | 0 | N | N | CURRENT_TIMESTAMP | 更新时间: |
| 编号 | 名称 | 数据类型 | 长度 | 小数位 | 允许空值 | 主键 | 默认值 | 说明 |
| 1 | comment_id | int | 10 | 0 | N | Y | 评论ID: | |
| 2 | user_id | int | 10 | 0 | N | N | 0 | 评论人ID: |
| 3 | reply_to_id | int | 10 | 0 | N | N | 0 | 回复评论ID:空为0 |
| 4 | content | longtext | 2147483647 | 0 | Y | N | 内容: | |
| 5 | nickname | varchar | 255 | 0 | Y | N | 昵称: | |
| 6 | avatar | varchar | 255 | 0 | Y | N | 头像地址:[0,255] | |
| 7 | create_time | timestamp | 19 | 0 | N | N | CURRENT_TIMESTAMP | 创建时间: |
| 8 | update_time | timestamp | 19 | 0 | N | N | CURRENT_TIMESTAMP | 更新时间: |
| 9 | source_table | varchar | 255 | 0 | Y | N | 来源表: | |
| 10 | source_field | varchar | 255 | 0 | Y | N | 来源字段: | |
| 11 | source_id | int | 10 | 0 | N | N | 0 | 来源ID: |
| 编号 | 名称 | 数据类型 | 长度 | 小数位 | 允许空值 | 主键 | 默认值 | 说明 |
| 1 | course_consultation_id | int | 10 | 0 | N | Y | 课程咨询ID | |
| 2 | parental_users | int | 10 | 0 | Y | N | 0 | 家长用户 |
| 3 | asking_questions | text | 65535 | 0 | Y | N | 提问问题 | |
| 4 | teacher_users | int | 10 | 0 | Y | N | 0 | 教师用户 |
| 5 | reply_to_questions | text | 65535 | 0 | Y | N | 回复问题 | |
| 6 | create_time | datetime | 19 | 0 | N | N | CURRENT_TIMESTAMP | 创建时间 |
| 7 | update_time | timestamp | 19 | 0 | N | N | CURRENT_TIMESTAMP | 更新时间 |
| 编号 | 名称 | 数据类型 | 长度 | 小数位 | 允许空值 | 主键 | 默认值 | 说明 |
| 1 | course_information_id | int | 10 | 0 | N | Y | 课程信息ID | |
| 2 | teacher_users | int | 10 | 0 | Y | N | 0 | 教师用户 |
| 3 | teachers_name | varchar | 64 | 0 | Y | N | 教师姓名 | |
| 4 | course_type | varchar | 64 | 0 | Y | N | 课程类型 | |
| 5 | class_time | date | 10 | 0 | Y | N | 上课时间 | |
| 6 | class_location | varchar | 64 | 0 | Y | N | 上课地点 | |
| 7 | course_prices | int | 10 | 0 | Y | N | 0 | 课程价格 |
| 8 | course_name | varchar | 64 | 0 | Y | N | 课程名称 | |
| 9 | course_cover | varchar | 255 | 0 | Y | N | 课程封面 | |
| 10 | course_content | text | 65535 | 0 | Y | N | 课程内容 | |
| 11 | hits | int | 10 | 0 | N | N | 0 | 点击数 |
| 12 | praise_len | int | 10 | 0 | N | N | 0 | 点赞数 |
| 13 | create_time | datetime | 19 | 0 | N | N | CURRENT_TIMESTAMP | 创建时间 |
| 14 | update_time | timestamp | 19 | 0 | N | N | CURRENT_TIMESTAMP | 更新时间 |
| 编号 | 名称 | 数据类型 | 长度 | 小数位 | 允许空值 | 主键 | 默认值 | 说明 |
| 1 | course_type_id | int | 10 | 0 | N | Y | 课程类型ID | |
| 2 | course_type | varchar | 64 | 0 | Y | N | 课程类型 | |
| 3 | create_time | datetime | 19 | 0 | N | N | CURRENT_TIMESTAMP | 创建时间 |
| 4 | update_time | timestamp | 19 | 0 | N | N | CURRENT_TIMESTAMP | 更新时间 |
| 编号 | 名称 | 数据类型 | 长度 | 小数位 | 允许空值 | 主键 | 默认值 | 说明 |
| 1 | hits_id | int | 10 | 0 | N | Y | 点赞ID: | |
| 2 | user_id | int | 10 | 0 | N | N | 0 | 点赞人: |
| 3 | create_time | timestamp | 19 | 0 | N | N | CURRENT_TIMESTAMP | 创建时间: |
| 4 | update_time | timestamp | 19 | 0 | N | N | CURRENT_TIMESTAMP | 更新时间: |
| 5 | source_table | varchar | 255 | 0 | Y | N | 来源表: | |
| 6 | source_field | varchar | 255 | 0 | Y | N | 来源字段: | |
| 7 | source_id | int | 10 | 0 | N | N | 0 | 来源ID: |
| 编号 | 名称 | 数据类型 | 长度 | 小数位 | 允许空值 | 主键 | 默认值 | 说明 |
| 1 | my_order_id | int | 10 | 0 | N | Y | 我的订单ID | |
| 2 | parental_users | int | 10 | 0 | Y | N | 0 | 家长用户 |
| 3 | student_name | varchar | 64 | 0 | Y | N | 学生姓名 | |
| 4 | teacher_users | int | 10 | 0 | Y | N | 0 | 教师用户 |
| 5 | course_type | varchar | 64 | 0 | Y | N | 课程类型 | |
| 6 | class_time | date | 10 | 0 | Y | N | 上课时间 | |
| 7 | course_prices | int | 10 | 0 | Y | N | 0 | 课程价格 |
| 8 | course_name | varchar | 64 | 0 | Y | N | 课程名称 | |
| 9 | pay_state | varchar | 16 | 0 | N | N | 未支付 | 支付状态 |
| 10 | pay_type | varchar | 16 | 0 | Y | N | 支付类型: 微信、支付宝、网银 | |
| 11 | create_time | datetime | 19 | 0 | N | N | CURRENT_TIMESTAMP | 创建时间 |
| 12 | update_time | timestamp | 19 | 0 | N | N | CURRENT_TIMESTAMP | 更新时间 |
| 编号 | 名称 | 数据类型 | 长度 | 小数位 | 允许空值 | 主键 | 默认值 | 说明 |
| 1 | notice_id | mediumint | 8 | 0 | N | Y | 公告id: | |
| 2 | title | varchar | 125 | 0 | N | N | 标题: | |
| 3 | content | longtext | 2147483647 | 0 | Y | N | 正文: | |
| 4 | create_time | timestamp | 19 | 0 | N | N | CURRENT_TIMESTAMP | 创建时间: |
| 5 | update_time | timestamp | 19 | 0 | N | N | CURRENT_TIMESTAMP | 更新时间: |
| 编号 | 名称 | 数据类型 | 长度 | 小数位 | 允许空值 | 主键 | 默认值 | 说明 |
| 1 | parental_users_id | int | 10 | 0 | N | Y | 家长用户ID | |
| 2 | parents_name | varchar | 64 | 0 | Y | N | 家长姓名 | |
| 3 | student_name | varchar | 64 | 0 | Y | N | 学生姓名 | |
| 4 | parental_phone_number | varchar | 64 | 0 | Y | N | 家长电话 | |
| 5 | attending_school | varchar | 64 | 0 | Y | N | 就读学校 | |
| 6 | examine_state | varchar | 16 | 0 | N | N | 已通过 | 审核状态 |
| 7 | user_id | int | 10 | 0 | N | N | 0 | 用户ID |
| 8 | create_time | datetime | 19 | 0 | N | N | CURRENT_TIMESTAMP | 创建时间 |
| 9 | update_time | timestamp | 19 | 0 | N | N | CURRENT_TIMESTAMP | 更新时间 |
| 编号 | 名称 | 数据类型 | 长度 | 小数位 | 允许空值 | 主键 | 默认值 | 说明 |
| 1 | praise_id | int | 10 | 0 | N | Y | 点赞ID: | |
| 2 | user_id | int | 10 | 0 | N | N | 0 | 点赞人: |
| 3 | create_time | timestamp | 19 | 0 | N | N | CURRENT_TIMESTAMP | 创建时间: |
| 4 | update_time | timestamp | 19 | 0 | N | N | CURRENT_TIMESTAMP | 更新时间: |
| 5 | source_table | varchar | 255 | 0 | Y | N | 来源表: | |
| 6 | source_field | varchar | 255 | 0 | Y | N | 来源字段: | |
| 7 | source_id | int | 10 | 0 | N | N | 0 | 来源ID: |
| 8 | status | bit | 1 | 0 | N | N | 1 | 点赞状态:1为点赞,0已取消 |
| 编号 | 名称 | 数据类型 | 长度 | 小数位 | 允许空值 | 主键 | 默认值 | 说明 |
| 1 | sensitive_vocabulary_id | int | 10 | 0 | N | Y | 敏感词汇ID | |
| 2 | sensitive_vocabulary | varchar | 64 | 0 | Y | N | 敏感词汇 | |
| 3 | create_time | datetime | 19 | 0 | N | N | CURRENT_TIMESTAMP | 创建时间 |
| 4 | update_time | timestamp | 19 | 0 | N | N | CURRENT_TIMESTAMP | 更新时间 |
| 编号 | 名称 | 数据类型 | 长度 | 小数位 | 允许空值 | 主键 | 默认值 | 说明 |
| 1 | slides_id | int | 10 | 0 | N | Y | 轮播图ID: | |
| 2 | title | varchar | 64 | 0 | Y | N | 标题: | |
| 3 | content | varchar | 255 | 0 | Y | N | 内容: | |
| 4 | url | varchar | 255 | 0 | Y | N | 链接: | |
| 5 | img | varchar | 255 | 0 | Y | N | 轮播图: | |
| 6 | hits | int | 10 | 0 | N | N | 0 | 点击量: |
| 7 | create_time | timestamp | 19 | 0 | N | N | CURRENT_TIMESTAMP | 创建时间: |
| 8 | update_time | timestamp | 19 | 0 | N | N | CURRENT_TIMESTAMP | 更新时间: |
表teacher_qualifications (教师资质)
| 编号 | 名称 | 数据类型 | 长度 | 小数位 | 允许空值 | 主键 | 默认值 | 说明 |
| 1 | teacher_qualifications_id | int | 10 | 0 | N | Y | 教师资质ID | |
| 2 | teacher_users | int | 10 | 0 | Y | N | 0 | 教师用户 |
| 3 | teachers_name | varchar | 64 | 0 | Y | N | 教师姓名 | |
| 4 | teacher_gender | varchar | 64 | 0 | Y | N | 教师性别 | |
| 5 | teacher_profession | varchar | 64 | 0 | Y | N | 教师专业 | |
| 6 | teachers_phone_number | varchar | 64 | 0 | Y | N | 教师电话 | |
| 7 | teacher_qualifications | varchar | 255 | 0 | Y | N | 教师资质 | |
| 8 | teacher_introduction | text | 65535 | 0 | Y | N | 教师简介 | |
| 9 | hits | int | 10 | 0 | N | N | 0 | 点击数 |
| 10 | praise_len | int | 10 | 0 | N | N | 0 | 点赞数 |
| 11 | examine_state | varchar | 16 | 0 | N | N | 未审核 | 审核状态 |
| 12 | examine_reply | varchar | 16 | 0 | Y | N | 审核回复 | |
| 13 | create_time | datetime | 19 | 0 | N | N | CURRENT_TIMESTAMP | 创建时间 |
| 14 | update_time | timestamp | 19 | 0 | N | N | CURRENT_TIMESTAMP | 更新时间 |
| 编号 | 名称 | 数据类型 | 长度 | 小数位 | 允许空值 | 主键 | 默认值 | 说明 |
| 1 | teacher_recruitment_id | int | 10 | 0 | N | Y | 教师录用ID | |
| 2 | teacher_users | int | 10 | 0 | Y | N | 0 | 教师用户 |
| 3 | teachers_name | varchar | 64 | 0 | Y | N | 教师姓名 | |
| 4 | teacher_profession | varchar | 64 | 0 | Y | N | 教师专业 | |
| 5 | teacher_salaries | varchar | 64 | 0 | Y | N | 教师薪资 | |
| 6 | create_time | datetime | 19 | 0 | N | N | CURRENT_TIMESTAMP | 创建时间 |
| 7 | update_time | timestamp | 19 | 0 | N | N | CURRENT_TIMESTAMP | 更新时间 |
| 编号 | 名称 | 数据类型 | 长度 | 小数位 | 允许空值 | 主键 | 默认值 | 说明 |
| 1 | teacher_users_id | int | 10 | 0 | N | Y | 教师用户ID | |
| 2 | teachers_name | varchar | 64 | 0 | Y | N | 教师姓名 | |
| 3 | teacher_gender | varchar | 64 | 0 | Y | N | 教师性别 | |
| 4 | contact_phone_number | varchar | 64 | 0 | Y | N | 联系电话 | |
| 5 | examine_state | varchar | 16 | 0 | N | N | 已通过 | 审核状态 |
| 6 | user_id | int | 10 | 0 | N | N | 0 | 用户ID |
| 7 | create_time | datetime | 19 | 0 | N | N | CURRENT_TIMESTAMP | 创建时间 |
| 8 | update_time | timestamp | 19 | 0 | N | N | CURRENT_TIMESTAMP | 更新时间 |
| 编号 | 名称 | 数据类型 | 长度 | 小数位 | 允许空值 | 主键 | 默认值 | 说明 |
| 1 | upload_id | int | 10 | 0 | N | Y | 上传ID | |
| 2 | name | varchar | 64 | 0 | Y | N | 文件名 | |
| 3 | path | varchar | 255 | 0 | Y | N | 访问路径 | |
| 4 | file | varchar | 255 | 0 | Y | N | 文件路径 | |
| 5 | display | varchar | 255 | 0 | Y | N | 显示顺序 | |
| 6 | father_id | int | 10 | 0 | Y | N | 0 | 父级ID |
| 7 | dir | varchar | 255 | 0 | Y | N | 文件夹 | |
| 8 | type | varchar | 32 | 0 | Y | N | 文件类型 |
| 编号 | 名称 | 数据类型 | 长度 | 小数位 | 允许空值 | 主键 | 默认值 | 说明 |
| 1 | user_id | mediumint | 8 | 0 | N | Y | 用户ID:[0,8388607]用户获取其他与用户相关的数据 | |
| 2 | state | smallint | 5 | 0 | N | N | 1 | 账户状态:[0,10](1可用|2异常|3已冻结|4已注销) |
| 3 | user_group | varchar | 32 | 0 | Y | N | 所在用户组:[0,32767]决定用户身份和权限 | |
| 4 | login_time | timestamp | 19 | 0 | N | N | CURRENT_TIMESTAMP | 上次登录时间: |
| 5 | phone | varchar | 11 | 0 | Y | N | 手机号码:[0,11]用户的手机号码,用于找回密码时或登录时 | |
| 6 | phone_state | smallint | 5 | 0 | N | N | 0 | 手机认证:[0,1](0未认证|1审核中|2已认证) |
| 7 | username | varchar | 16 | 0 | N | N | 用户名:[0,16]用户登录时所用的账户名称 | |
| 8 | nickname | varchar | 16 | 0 | Y | N | 昵称:[0,16] | |
| 9 | password | varchar | 64 | 0 | N | N | 密码:[0,32]用户登录所需的密码,由6-16位数字或英文组成 | |
| 10 | | varchar | 64 | 0 | Y | N | 邮箱:[0,64]用户的邮箱,用于找回密码时或登录时 | |
| 11 | email_state | smallint | 5 | 0 | N | N | 0 | 邮箱认证:[0,1](0未认证|1审核中|2已认证) |
| 12 | avatar | varchar | 255 | 0 | Y | N | 头像地址:[0,255] | |
| 13 | open_id | varchar | 255 | 0 | Y | N | 针对获取用户信息字段 | |
| 14 | create_time | timestamp | 19 | 0 | N | N | CURRENT_TIMESTAMP | 创建时间: |
表user_group (用户组:用于用户前端身份和鉴权)
| 编号 | 名称 | 数据类型 | 长度 | 小数位 | 允许空值 | 主键 | 默认值 | 说明 |
| 1 | group_id | mediumint | 8 | 0 | N | Y | 用户组ID:[0,8388607] | |
| 2 | display | smallint | 5 | 0 | N | N | 100 | 显示顺序:[0,1000] |
| 3 | name | varchar | 16 | 0 | N | N | 名称:[0,16] | |
| 4 | description | varchar | 255 | 0 | Y | N | 描述:[0,255]描述该用户组的特点或权限范围 | |
| 5 | source_table | varchar | 255 | 0 | Y | N | 来源表: | |
| 6 | source_field | varchar | 255 | 0 | Y | N | 来源字段: | |
| 7 | source_id | int | 10 | 0 | N | N | 0 | 来源ID: |
| 8 | register | smallint | 5 | 0 | Y | N | 0 | 注册位置: |
| 9 | create_time | timestamp | 19 | 0 | N | N | CURRENT_TIMESTAMP | 创建时间: |
| 10 | update_time | timestamp | 19 | 0 | N | N | CURRENT_TIMESTAMP | 更新时间: |
| 编号 | 名称 | 数据类型 | 长度 | 小数位 | 允许空值 | 主键 | 默认值 | 说明 |
| 1 | work_arrangement_id | int | 10 | 0 | N | Y | 工作安排ID | |
| 2 | teacher_users | int | 10 | 0 | Y | N | 0 | 教师用户 |
| 3 | teachers_name | varchar | 64 | 0 | Y | N | 教师姓名 | |
| 4 | teacher_profession | varchar | 64 | 0 | Y | N | 教师专业 | |
| 5 | teacher_salaries | varchar | 64 | 0 | Y | N | 教师薪资 | |
| 6 | class_time | date | 10 | 0 | Y | N | 上课时间 | |
| 7 | class_location | varchar | 64 | 0 | Y | N | 上课地点 | |
| 8 | create_time | datetime | 19 | 0 | N | N | CURRENT_TIMESTAMP | 创建时间 |
| 9 | update_time | timestamp | 19 | 0 | N | N | CURRENT_TIMESTAMP | 更新时间 |
5 关键模块的设计与实现
5.1家长用户注册登录模块
家长用户注册并登录系统可对个人信息进行增删改查,比如个人资料,头像和密码修改。其主界面展示如下图5.1所示。

图5.1 家长用户注册登录界面图
5.2家长首页模块
家长用户注册登录后可查看首页信息,包括(首页、培训公告、培训资讯、课程信息、教师资质)其主界面展示如下图5.2所示。

图4.2 家长用户首页界面图
5.3培训公告模块
当家长用户点击“培训公告”这一菜单时,可查看系统网站公告。界面如下图5.3所示。

图5.3 培训公告界面图
5.4培训咨询模块
当家长用户点击“培训资讯”这一菜单时,可查看培训资讯信息,同时可对资讯进行收藏、点赞和评论。界面如下图5.4所示。

图5.4 培训资讯界面图
5.5课程信息管理模块
当家长用户点击“课程信息”这一菜单时,通过搜索可以查看课程信息列表,同时可对课程信息进行点赞、收藏、评论和报名操作。界面如下图5.5所示。

图5.5课程信息界面图
5.6教师资质模块
当家长用户点击“教师资质”这一菜单时,可查看教师资质列表,同时可对教师进行点赞、收藏和评论操作。界面如下图5.6所示。

图5.6 教师资质界面图
5.7个人中心模块
当家长用户点击头像时可查看“个人中心”这一菜单,个人中心包括(个人首页、我的订单、课程咨询、收藏)界面如下图5.7所示。

图4.7 系统管理界面图
5.8教师首页模块
教师用户注册登录后可查看首页信息,包括(首页、培训公告、培训资讯、课程信息、教师资质),界面如下图5.8所示。

图5.8 教师首页界面图
5.9教师个人中心模块
当教师用户点击头像时可查看“个人中心”这一菜单,(个人首页、课程类型、课程信息、我的订单、教师资质、教师录用、工作安排、考勤信息、课程资询、收藏);
如需添加新的课程类型;点击“添加”按钮,输入课程类型,点击“提交”按钮进行添加;如需添加新的课程信息,点击“添加”按钮,填写教师用户、教师姓名,选择课程类型、上课时间,填写上课地点、课程价格,输入课程名称,上传课程封面,输入上课内容,点击“提交”按钮进行添加。如需添加新的教师资质,点击“添加”按钮,填写教师用户、教师姓名、教师性别、教师专业、教师电话,上传教师资质,填写教师简介,点击“提交”按钮进行添加。界面如下图5.9所示。

图5.9 教师个人中心界面图
5.10管理员登录模块
管理员的账号是在数据列表中直接设置生成的,不需要进行注册,可以直接输入账号和密码登录。界面如下图5.10所示。

图5.10 管理员登录界面图
5.11系统用户模块
当管理员点击“系统用户”这一菜单时,可查看管理员、家长用户和教师用户这三个子菜单,同时管理员可对教师用户和家长用户进行增删改查。界面如下图5.11所示。

图5.11 系统用户界面图
5.12课程类型管理模块
当管理员点击”课程类型管理“这一菜单时,可查看课程类型列表和课程类型添加这两个子菜单,同时可以对课程类型进行增删改查操作。界面如下图5.12所示。

图5.12 课程类型管理界面图
5.13课程信息管理模块
当管理员点击”课程信息管理“这一菜单时,可查看课程信息列表和课程信息添加这两个系菜单,同时可以对课程信息进行增删改查操作。界面如下图5.13所示。

图5.13课程信息管理界面图
5.14我的订单管理模块
管理员点击”我的订单管理“这一菜单时,可查看我的订单列表这一子菜单,同时可以对我的订单进行增删改查操作。界面如下图5.14所示。

图5.14我的订单管理界面图
5.15教师资质管理模块
当管理员点击”教师资质管理“这一菜单时,可查看教师资质列表和教师资质添加这两个子菜单,同时可对教师资质进行审核。界面如下图5.15所示。

图5.15教师资质管理界面图
5.16教师录用管理模块
当管理员点击”教师录用管理“这一菜单时,可查看教师录用列表。界面如下图5.16所示。

图5.16教师录用管理界面图
5.17工作安排管理模块
当管理员点击”工作安排管理“这一菜单时,可查看工作安排列表。界面如下图5.17所示。

图5.17工作安排管理界面图
5.18考勤信息管理模块
当管理员点击”考勤信息管理“这一菜单时,可查看考勤信息列表和考勤信息添加这两个子菜单。如需添加新的考勤信息,点击“考勤信息添加”按钮,填写教师用户,教师姓名,教师专业,填写签到次数和缺勤次数,点击“提交”按钮进行添加。界面如下图5.18所示。

图5.18考勤信息管理界面图
5.19课程资询管理模块
当管理员点击”课程咨询管理“这一菜单时,可查看课程咨询列表和课程咨询添加这两个子菜单。界面如下图5.19所示。

图5.19课程咨询管理界面图
5.20系统管理模块
当管理员点击“系统管理”这一菜单时,可查看轮播图管理这一子菜单,如需添加新的轮播图,点击右侧“添加”按钮,插入轮播图图片、输入标题,点击“提交”按钮进行添加。管理员可以对轮播图进行增删改查操作。界面如下图5.20所示。

图5.20系统管理界面图
5.21培训公告管理模块
当管理员点击“培训公告管理”这一菜单时,可查看培训公告这一子菜单,如需添加新的培训公告,点击右侧”添加“按钮,输入标题,填写正文,点击”提交“按钮进行添加。界面如下图5.21所示。

图5.21培训公告管理界面图
5.22资源管理模块
当管理员点击”资源管理“这一菜单时,可查看培训资讯和资讯分类这两个子菜单,如需添加新的的资讯分类,点击右侧”添加“按钮,上传封面图,输入标题,选择分类,填写标题、描述,输入正文,点击”提交“按钮进行添加。界面如下图5.22所示。

图5.22资源管理界面图
5.23权限管理模块
当管理员点击”权限管理“这一菜单时,可查看权限列表。同时可以对权限列表进行增删改查操作。界面如下图5.23所示。

图5.23权限管理界面图
6 系统实验与结果分析
6.1测试的目的
通过前面章节的介绍,我们可以看到本校外培训班管理系统已经完成了,但是能不能投入使用还是未知,因为在每个项目正式使用之前必须对开发的项目进行测试,如果不进行测试一旦投入使用可能会出现很多未可知的问题,比如使用人数太多导致系统瘫痪,比如某一功能存在bug信息填写错误等,这些错误将给使用者带来很多的困扰,甚至造成更大的损失,因此测试是项目投入使用的最后一步,为用户提供一个运行顺畅、完美的项目也就是我们进行最后测试的目的。
6.2系统部分测试
用户登录功能测试:
表5.2 用户登录功能测试表
| 测试名称 | 测试功能 | 操作过程 | 预期结果 | 测试结果 |
| 用户登录模块测试 | 用户登录成功的情况 | 点击前登录界面输入账号和密码分别输入admin和admin后点击“登录”按钮。 | 登录成功并调整到用户界面 | 正确 |
课程信息添加功能测试:
表5.3课程信息添加功能测试表
| 测试名称 | 测试功能 | 操作过程 | 预期结果 | 测试结果 |
| 课程信息添加模块测试 | 课程信息添加成功的情况 | 在课程信息的页面中将点击添加,输入课程信息,输入正确的信息后然后点击“提交”按钮。 | 提示添加成功 | 正确 |
| 课程信息添加模块测试 | 课程信息失败的情况 | 在课程信息页面中不填写的课程名称、课程信息,其他信息正常输入“提交”按钮。 | 提示“添加失败,信息不能为空” | 正确 |
查询课程类型功能模块测试:
表5.4 查询课程类型功能测试表
| 测试名称 | 测试功能 | 课程类型 | 预期结果 | 测试结果 |
| 查询课程类型功能测试 | 查询成功的情况 | 在课程类型界面输入课程类型标题进行查询 | 查询成功 | 正确 |
6.3系统测试结果
通过编写校外培训班管理系统的测试用例,已经检测完毕用户的登录模块、课程信息添加模块、查询课程类型等功能测试,在对以上功能得测试过程中,发现了系统中的很多漏送并进行了完善,经过多人在线进行测试,系统完全可以正常运行,当然在后期的维护中系统将不断完善。
7 结论
在开发本校外培训班管理系统之前我胸有成竹,觉得很简单,但在实际的开发中我发现了自身的很多问题,许多编程思想和方法都还没有掌握牢靠,比如Bootsatrp、Jquery、AJAX 、Spring、SpringMVC、mybeatis等许多Java Web开发技术,通过开发这个校外培训班管理系统我成长了很多,懂得了做什么事情都要脚踏实地,不能眼高手低,在本次校外培训班管理系统的开发中我逐渐掌握逐渐熟悉的技术。
本次校外培训班管理系统的开发中我还学会了例如良好的编程思想和完善的规划思想。在着手编程之前需要罗列出程序框架的大概,脑海中构建出程序的主题框架。做好这一步我们才能胸有成竹的经行开发项目。当设计框架了熟于心之后,需要思考本次编程所需的主要知识点和技术点,并充分学习。
在本次项目中我也暴露了诸多问题。对于Java的编程知识有所欠缺,环境配置和算法上出现诸多问题,时常导致项目运行出错,或者目标的实现有问题。或者实现想法时算法未优化,使得代码冗长,程序运行不顺畅。
[1]张迅雷,黄玉芬.“双减”背景下校外培训机构的法治化监管[J].北京工业职业技术学院学报,2024,23(01):120-123.
[2]王雁茹,黄朋月.“双减”背景下校外培训机构转型发展路径[J].宁波教育学院学报,2023,25(06):121-124.DOI:10.13970/j.cnki.nbjyxyxb.2023.06.025.
[3]马庆.计算机软件开发中JAVA编程语言的应用[J].山西电子技术,2023(06):84-86+98.
[4]罗德红,朱文漳.“双减”政策下学科类教育培训机构发展的副反应——也论国家中小学智慧教育平台对副反应的消解[J].教育教学论坛,2023(48):179-184.
[5]宋晓燕,杨芬.Java程序设计语言的分层教学实践[J].电子技术,2023,52(11):182-183.
[6]尹应荆.JAVA编程语言在计算机软件开发中的应用[J].石河子科技,2023(05):45-47.
[7]吴明霞,贾志敏.校外培训机构行政法律规制现状与实践研究——以N自治区为例[J].法制博览,2023(27):10-12.
[8]Liang C . [J]. Academic Journal of Computing & Information Science,2023,6(9).
[9]袁琳琳.浅析Java语言在计算机软件开发中的应用[J].信息记录材料,2023,24(09):81-83.DOI:10.16009/j.cnki.cn13-1295/tq.2023.09.006.
[10]苏家英,叶祥元,张海帆. 网格化管理让校外培训治理更高效[N]. 甘肃日报,2023-08-08(005).DOI:10.28286/n.cnki.ngsrb.2023.003359.
[11]龙丹.校外培训机构教师的发展困境——基于风险理论的分析[J].品位·经典,2023(12):123-125.
[12]刘冬冬,方芳.“双减”政策背景下校外培训治理的新困境及纾解路径[J].教育科学探索,2023,41(03):49-56.
[13]肖雅文,傅王倩.校外培训机构治理政策的发展、现状与落实路径[J].教育与教学研究,2022,36(10):96-108.DOI:10.13627/j.cnki.cdjy.2022.10.004.
[14]张超英. 小学生家长校外艺术培训班选择的现状研究[D].南京师范大学,2021
[15]姬冰澌,徐莉.由中小学校外培训班调查而引发的思考——以河北省石家庄市为例[J].教育导刊,2021(04):28-31.DOI:10.16215/j.cnki.cn44-1371/g4.2021.04.021.
致谢
至此论文结束,感谢您的阅读。在此我要特别的感谢我的导师,虽然我在实习期间很忙,论文撰写的时候经常是停停改改,但是我的导师依旧十分的负责,时不时的询问我的任务进展情况,跟进我的论文进度,在指导老师的帮助下,我逐步完成了自己的论文和程序,从导师身上也学习到很多知识和经验,这些知识和经验令我受益匪浅。同时我也从导师身上看到了自己的不足,不论是在技术层面上还是在对待工作的态度上,导师如同明镜一般照出了我的缺点我的不足。此外,我还要感谢在我实习期间在论文和程序上帮助过我的同学和社会人士,此前我对于SpringBoot框架方面的一些知识还不了解,是他们在我编写程序过程中给了我很多的启发和感想,也帮助了我对于程序的调试和检测。没有他们我是不能顺利完成本次毕业设计的。至此,我的毕业设计就花上了一个圆满的句号了。
免费领取项目源码,请关注❥点赞收藏并私信博主,谢谢~
930

被折叠的 条评论
为什么被折叠?



