目录
当代社会,大学生的心理健康问题愈发受到社会的关注与重视。为了满足大学生对心理健康服务的需求,我们倾力打造了SSM大学生心理健康服务平台。该平台不仅提供了活动管理、活动分类、报名记录、心理健康监测、文章学习、老师咨询预约、咨询信息记录等全方位的服务,还致力于创造一个安全、专业、便捷的环境,让每一位大学生都能在这里找到心灵的慰藉,获得专业的指导,共同成长,迎接美好的未来。系统通过浏览器与服务器进行通信,实现数据的交互与变更。本系统通过科学的管理方式、便捷的服务提高了工作效率,减少了数据存储上的错误和遗漏。大学生心理健康服务平台使用 Java 语言,采用基于 MVC 模式的 JavaEE 技术进行开发,使用MyEclipse 编译器编写,数据方面主要采用的是微软的 MySQL 关系型数据库来作为数据存储媒介,配合前台 HTML+CSS 技术完成系统的开发。
关键词:大学生心理健康服务平台;SSM框架;MySQL数据库
In contemporary society, the mental health issues of college students are increasingly receiving attention and attention from society. In order to meet the needs of college students for mental health services, we have made every effort to build the SSM college student mental health service platform. This platform not only provides comprehensive services such as event management, event classification, registration records, mental health monitoring, article learning, teacher consultation appointments, and consultation information recording, but also strives to create a safe, professional, and convenient environment where every college student can find spiritual comfort, receive professional guidance, grow together, and welcome a better future. The system communicates with the server through a browser to achieve data exchange and change. This system improves work efficiency and reduces errors and omissions in data storage through scientific management and convenient services. The college student mental health service platform is developed using Java language and JavaEE technology based on MVC mode. It is written using MyEclipse compiler and mainly uses Microsoft's MySQL relational database as the data storage medium. The system is developed in conjunction with front-end HTML+CSS technology.
Keywords:College Student Psychological Health Service Platform; SSM framework; MySQL database;
1 绪论
在当今快速发展的社会背景下,大学生作为社会的中坚力量和未来的希望,面临着日益复杂的社会环境和学业压力。这些压力不仅来自学业的繁重和竞争的激烈,还包括人际关系的处理、自我认知的困惑、职业规划的迷茫等多方面的挑战。因此,大学生的心理健康问题愈发凸显,成为全社会关注的焦点。
为了有效应对这一问题,提升大学生的心理健康水平,我们深入研究了大学生心理健康服务的现状和需求,并结合现代科技手段,开发了SSM大学生心理健康服务平台。该平台旨在通过提供全方位、个性化的心理健康服务,帮助大学生解决心理困扰,促进他们全面健康发展。
在SSM大学生心理健康服务平台的研究背景下,我们关注到大学生心理健康问题的多样性和复杂性,以及他们对心理健康服务的迫切需求。因此,我们致力于构建一个科学、系统、有效的服务平台,为大学生提供及时、专业的心理支持和帮助,为他们的成长和发展保驾护航。
在当前的研究领域中,ssm大学生心理健康服务平台正处于蓬勃发展的阶段。随着社会对大学生心理健康问题的关注度不断提升,平台的研究和应用也在不断深化。目前,ssm大学生心理健康服务平台已经具备了活动管理、活动分类、报名记录、心理健康监测、文章学习、老师咨询预约、咨询信息记录等多项功能,这些功能旨在为大学生提供全方位、个性化的心理健康服务。
在研究现状方面,ssm大学生心理健康服务平台不仅结合了心理学、教育学、计算机科学等多个学科的理论知识,还充分利用了大数据、人工智能等先进技术,为大学生提供更加精准、高效的心理健康服务。同时,平台也积极与高校、心理机构等合作,共同探索大学生心理健康服务的新模式和新方法。
然而,尽管ssm大学生心理健康服务平台已经取得了一定的成果,但仍然存在一些挑战和问题。例如,如何进一步提高平台的普及率和使用率,如何更好地满足大学生的个性化需求,如何加强平台的专业性和科学性等。因此,未来的研究将继续深入探索这些问题,为ssm大学生心理健康服务平台的持续优化和发展提供有力支持。
本文共分为六章,章节内容安排如下:
第一章为引言,此章节对所设计和实现的系统的背景和状况以及意义进行详细的论述以及说明,同时进行了论文整体框架的结构的简要介绍。
第二章为系统需求分析,章节所做的主要的工作是对系统进行了技术、经济和操作方面可行性的分析;对系统实行了总体功能的需求、用例分析。
第三章为系统的设计,主要是对系统的功能结构进行设计,并对系统数据库的概念结构以及物理结构的设计进行了分析。
第四章就是对系统的实现,根据系统功能的划分,分别的对系统所需要实现的前台客户功能和后台管理员功能进行了分析和说明。
第五章:系统测试。主要对系统的部分界面进行测试并对主要功能进行测试
2 大学生心理健康服务平台分析
系统需求分析是系统开发的一个关键环节,它在系统的设计和实现上起到了一个承上启下的位置。系统需求分析是对所需要做的系统进行一个需求的挖掘,如果分析的准确可以精准的解决现实中碰到的问题。如果分析不到位会影响后期系统的实现。一个系统的优秀程度需求分析也是占据了非常大的比例,如果需求分析不到位,后面的系统设计要实现就是一个偏离导航的设计。
2.1 可行性分析
系统可行行分析是对系统对系统可行性进行一个探讨。在探讨系统的可行性上我们主要从技术上的可行性和经济上的可行性以及法律层面的可行性上进行分析,如果三个层面度通过,我们则认为系统是比较可行的。
2.1.1 技术可行性分析
大学生心理健康服务平台在数据的存储上使用的MYSQL数据库,在大学生心理健康服务平台开发中使用了JAVA、HTML、TOMCAT、SSM这些开发工具的使用,能够给我们的编写工作带来许多的便利。系统使用B/S模式进行开发,使系统的可扩展性和维护性更佳,减少系统配置代码,简化编程代码,目前B/S模式是目前最受欢迎的一种模式。
2.1.2 经济可行性分析
从经济可行性上看项目在开发阶段需要一台开发PC,在生产阶段需要web服务器和数据库服务器。一台个人PC从经济上来看也不是太多问题,在后期的系统部署生产上来说,服务器的投入也不会过高,在经济层面上是一个比较可行的。
系统从法律层面上来没有对第三方有其他放有法律层面的问题,系统数据库采用的Mysql 开源社区数据库、框架采用的是开源的SSM。系统资讯和相关内容也是有法律层面的。在源码的管理上采用git开源进行管理,所以在法律可行性上是成立的。
2.2 系统功能分析
大学生心理健康服务平台我划分为了学生用户模块,心理老师用户模块和管理员模块这三大部分。
学生用户管理模块:
(1)注册登录:游客可以随时进入到系统中,对系统中的信息浏览,但是想要实现心理老师用户信息操作,就必须有这个系统的账号,如果没有账号的话,可以注册用户进行相关的操作,同时用户还可以通过“用户”这以按钮对个人信息以及操作的信息进行管控。
(2)通知公告:当用户点击“通知公告”这一菜单按钮,会显示管理员在后台发布的所有的公告,可以查看详情;
(3)新闻资讯:当用户点击“新闻资讯”这一菜单按钮,会显示管理员在后台发布的所有的新闻资讯信息,可以查看详情;
(4)老师信息:当用户点击“老师信息”这一菜单按钮,会显示管理员在后台发布的所有的老师信息,可以查看详情,进行预约、收藏、点赞、评论等;
(5)辅导活动:当用户点击“辅导活动”这一菜单按钮,会显示管理员在后台发布的所有的辅导活动信息,可以查看详情,进行报名、收藏、点赞、评论等;
(6)留言板:当用户点击“留言板”这一按钮以后会跳转到留言板页面,可以进行留言板等。
(7)我的账户:在前台点击“我的”下面的“我的账户”可以对个人资料+密码修改+自己收藏的信息进行管控。
(8)我的账户:在前台点击“我的”下面的“个人中心”可以对个人首页、报名记录、预约记录、咨询信息、收藏等信息进行管控。
心理老师用户管理模块:
(1)辅导活动管理:辅导活动管理功能允许心理老师创建、编辑和发布各类心理健康辅导活动,如讲座、工作坊、研讨会等。老师可以设定活动的时间、地点、参与对象等详细信息,并通过平台进行活动的宣传和推广。
(2)报名记录管理:报名记录管理功能帮助心理老师追踪和管理学生的活动报名情况。老师可以查看报名人数、名单、报名状态等信息,确保活动的顺利进行,并在需要时进行人数的调整或名单的确认。
(3)心理健康管理:心理健康管理功能为心理老师提供了对学生心理健康状况的监测和管理工具。老师可以通过平台收集学生的心理健康数据,进行初步评估,并为学生提供个性化的心理健康建议和指导。
(4)老师信息管理:老师信息管理功能允许心理老师维护自己的个人信息,包括姓名、职称、专业领域、联系方式等。同时,该功能也支持老师之间的交流和协作,促进团队之间的信息共享和合作。
(5)预约记录管理:预约记录管理功能使心理老师能够查看和管理学生的咨询预约情况。老师可以查看预约时间、学生信息、咨询类型等细节,并根据自己的日程安排进行调整和确认,确保为学生提供及时、专业的咨询服务。
(6)咨询信息管理:咨询信息管理功能帮助心理老师记录和管理咨询过程中的重要信息。老师可以记录咨询的内容、进展、建议等,并随时查看和回顾咨询记录,以便为学生提供更加连贯和有效的咨询服务。
(7)资源管理(心理测评):资源管理功能中的心理测评模块为心理老师提供了丰富的心理测评工具。老师可以选择合适的测评工具对学生进行心理健康评估,收集更加全面和客观的数据,为学生提供更加精准和个性化的心理健康服务。
管理员管理模块:
(1)系统用户管理:管理员能够全面管理系统内的用户,包括管理员、学生用户和心理老师,确保用户信息的准确性和安全性。
(2)辅导活动管理:管理员负责创建、编辑和审核各类心理健康辅导活动,确保活动的专业性和质量。
(3)活动分类管理:为了方便用户查找和选择,管理员对活动进行分类管理,确保分类的清晰和合理。
(4)报名记录管理:管理员可以监控和管理活动的报名情况,确保活动的顺利进行和资源的合理分配。
(5)心理健康管理:管理员负责维护和更新心理健康评估工具和资源,为学生提供专业的心理健康支持。
(6)文章分类管理:管理员对心理健康文章进行分类管理,以便学生用户能够方便地找到所需的学习资料。
(7)老师信息管理:管理员负责维护和更新心理老师的信息,确保老师信息的准确性和及时性。
(8)预约记录管理:管理员可以监控和管理学生的咨询预约情况,确保咨询服务的高效运行。
(9)咨询信息管理:管理员负责存储和管理咨询记录,为平台提供数据支持和参考。
(10)系统管理:管理员通过系统管理功能设置和维护平台的各项参数和配置,确保平台的稳定运行。
(11)留言管理:管理员负责处理用户留言,及时回复用户的问题和建议,增强用户体验。
(12)通知公告管理:管理员发布和管理平台的通知和公告,确保信息的及时传达和用户的知情权。
(13)资源管理(新闻资讯、新闻分类、心理测评):管理员负责更新和管理新闻资讯资源,包括新闻的发布、分类和归档,为用户提供最新的心理测评。
大学生心理健康服务平台的非功能性需求比如大学生心理健康服务平台的安全性怎么样,可靠性怎么样,性能怎么样,可拓展性怎么样等。具体可以表示在如下2-1表格中:
表2-1大学生心理健康服务平台非功能需求表
| 安全性 | 主要指大学生心理健康服务平台数据库的安装,数据库的使用和密码的设定必须合乎规范。 |
| 可靠性 | 可靠性是指大学生心理健康服务平台能够按照用户提交的指示进行操作,经过测试,可靠性90%以上。 |
| 性能 | 性能是影响大学生心理健康服务平台占据市场的必要条件,所以性能最好要佳才好。 |
| 可扩展性 | 比如数据库预留多个属性,比如接口的使用等确保了系统的非功能性需求。 |
| 易用性 | 用户只要跟着大学生心理健康服务平台的页面展示内容进行操作,就可以了。 |
| 可维护性 | 大学生心理健康服务平台开发的可维护性是非常重要的,经过测试,可维护性没有问题 |
2.3 系统用例分析
大学生心理健康服务平台的完整UML用例图分别是图2-2、图2-3和图2-4。
图2-1就是学生用户角色的用例展示。

图2-1 大学生心理健康服务平台学生用户角色用例图
图2-2就是心理老师用户角色的用例展示。

图2-2 大学生心理健康服务平台心理老师用户角色用例图
图2-3就是管理员角色的用例展示。

图2-3 大学生心理健康服务平台管理员角色用例图
2.4.1登录流程
登录模块主要满足管理员以及用户的权限登录,用户登录流程图如图24所示。

图2-4 登录流程图
2.4.2注册流程
未有账号的用户可进入注册界面进行注册操作,用户注册流程图如图2-5所示。

图2-5 注册流程图
2.4.3添加信息流程
用户在添加信息时,信息编号自动生成,系统会对添加的信息进行验证,验证通过则添加至数据库,添加信息成功,反之添加失败。添加信息流程如图2-6所示。

图2-6 添加信息流程图
用户可选择要删除的信息进行信息删除操作,在删除信息时系统提示是否确定删除信息,是则删除信息成功,系统数据库将信息进行删除。删除信息流程图如图2-7所示。

图2-7 删除信息流程图
本章主要通过对大学生心理健康服务平台的可行性分析、功能需求分析、系统用例分析、系统流程分析,确定整个大学生心理健康服务平台要实现的功能。同时也为大学生心理健康服务平台的代码实现和测试提供了标准。
本章主要讨论的内容包括大学生心理健康服务平台的功能模块设计、数据库系统设计。
3.1 系统功能模块设计
在上一章节中主要对系统的功能性需求和非功能性需求进行分析,并且根据需求分析了本大学生心理健康服务平台中的用例。那么接下来就要开始对本大学生心理健康服务平台的架构、主要功能和数据库开始进行设计。大学生心理健康服务平台根据前面章节的需求分析得出,其总体设计模块图如图3-1所示。

图3-1 大学生心理健康服务平台功能模块图
3.1.2用户模块设计
本系统的用户包括管理员和用户两种用户模块的功能基本是相同的,用户比管理员多了一个注册功能,所以以用户模块的结构图为例进行分析,用户模块结构图为例进行分析,如下图:

图3-2用户模块结构图
3.1.3 评论管理模块设计
大学生心理健康服务平台是一个交流性质的公开平台,用户在平台上提交评论,增加用户之间的互动性。但是同时也为了更好的规范评论的内容,给予管理员删除不合适的评论的功能,所以需要专门设计一个评论管理模块,具体的结构图如下:

图3-3评论管理模块结构图
大学生心理健康服务平台最重要的一个功能就是咨询,其模块功能结构,具体的结构图如下:

图3-4咨询信息模块结构图
数据库设计一般包括需求分析、概念模型设计、数据库表建立三大过程,其中需求分析前面章节已经阐述,概念模型设计有概念模型和逻辑结构设计两部分。
3.2.1 数据库概念结构设计
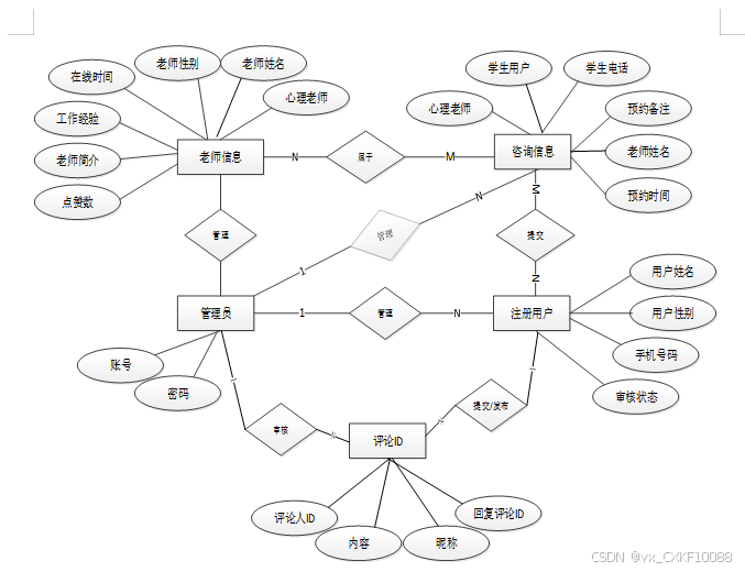
下面是整个大学生心理健康服务平台中主要的数据库表总E-R实体关系图。

图3-6 大学生心理健康服务平台总E-R关系图
通过上一小节中大学生心理健康服务平台中总E-R关系图上得出一共需要创建很多个数据表。在此我主要罗列几个主要的数据库表结构设计。
| 编号 | 名称 | 数据类型 | 长度 | 小数位 | 允许空值 | 主键 | 默认值 | 说明 |
| 1 | token_id | int | 10 | 0 | N | Y | 临时访问牌ID | |
| 2 | token | varchar | 64 | 0 | Y | N | 临时访问牌 | |
| 3 | info | text | 65535 | 0 | Y | N | ||
| 4 | maxage | int | 10 | 0 | N | N | 2 | 最大寿命:默认2小时 |
| 5 | create_time | timestamp | 19 | 0 | N | N | CURRENT_TIMESTAMP | 创建时间: |
| 6 | update_time | timestamp | 19 | 0 | N | N | CURRENT_TIMESTAMP | 更新时间: |
| 7 | user_id | int | 10 | 0 | N | N | 0 | 用户编号: |
表activity_classification (活动分类)
| 编号 | 名称 | 数据类型 | 长度 | 小数位 | 允许空值 | 主键 | 默认值 | 说明 |
| 1 | activity_classification_id | int | 10 | 0 | N | Y | 活动分类ID | |
| 2 | activity_classification | varchar | 64 | 0 | Y | N | 活动分类 | |
| 3 | create_time | datetime | 19 | 0 | N | N | CURRENT_TIMESTAMP | 创建时间 |
| 4 | update_time | timestamp | 19 | 0 | N | N | CURRENT_TIMESTAMP | 更新时间 |
| 编号 | 名称 | 数据类型 | 长度 | 小数位 | 允许空值 | 主键 | 默认值 | 说明 |
| 1 | appointment_record_id | int | 10 | 0 | N | Y | 预约记录ID | |
| 2 | psychological_teacher | int | 10 | 0 | Y | N | 0 | 心理老师 |
| 3 | teachers_name | varchar | 64 | 0 | Y | N | 老师姓名 | |
| 4 | student_users | int | 10 | 0 | Y | N | 0 | 学生用户 |
| 5 | student_name | varchar | 64 | 0 | Y | N | 学生姓名 | |
| 6 | student_phone_number | varchar | 64 | 0 | Y | N | 学生电话 | |
| 7 | appointment_time | datetime | 19 | 0 | Y | N | 预约时间 | |
| 8 | appointment_remarks | text | 65535 | 0 | Y | N | 预约备注 | |
| 9 | appointment_status | varchar | 64 | 0 | Y | N | 预约状态 | |
| 10 | appointment_reply | text | 65535 | 0 | Y | N | 预约回复 | |
| 11 | create_time | datetime | 19 | 0 | N | N | CURRENT_TIMESTAMP | 创建时间 |
| 12 | update_time | timestamp | 19 | 0 | N | N | CURRENT_TIMESTAMP | 更新时间 |
| 编号 | 名称 | 数据类型 | 长度 | 小数位 | 允许空值 | 主键 | 默认值 | 说明 |
| 1 | article_id | mediumint | 8 | 0 | N | Y | 文章id:[0,8388607] | |
| 2 | title | varchar | 125 | 0 | N | Y | 标题:[0,125]用于文章和html的title标签中 | |
| 3 | type | varchar | 64 | 0 | N | N | 0 | 文章分类:[0,1000]用来搜索指定类型的文章 |
| 4 | hits | int | 10 | 0 | N | N | 0 | 点击数:[0,1000000000]访问这篇文章的人次 |
| 5 | praise_len | int | 10 | 0 | N | N | 0 | 点赞数 |
| 6 | create_time | timestamp | 19 | 0 | N | N | CURRENT_TIMESTAMP | 创建时间: |
| 7 | update_time | timestamp | 19 | 0 | N | N | CURRENT_TIMESTAMP | 更新时间: |
| 8 | source | varchar | 255 | 0 | Y | N | 来源:[0,255]文章的出处 | |
| 9 | url | varchar | 255 | 0 | Y | N | 来源地址:[0,255]用于跳转到发布该文章的网站 | |
| 10 | tag | varchar | 255 | 0 | Y | N | 标签:[0,255]用于标注文章所属相关内容,多个标签用空格隔开 | |
| 11 | content | longtext | 2147483647 | 0 | Y | N | 正文:文章的主体内容 | |
| 12 | img | varchar | 255 | 0 | Y | N | 封面图 | |
| 13 | description | text | 65535 | 0 | Y | N | 文章描述 |
表article_classification (文章分类)
| 编号 | 名称 | 数据类型 | 长度 | 小数位 | 允许空值 | 主键 | 默认值 | 说明 |
| 1 | article_classification_id | int | 10 | 0 | N | Y | 文章分类ID | |
| 2 | article_classification | varchar | 64 | 0 | Y | N | 文章分类 | |
| 3 | create_time | datetime | 19 | 0 | N | N | CURRENT_TIMESTAMP | 创建时间 |
| 4 | update_time | timestamp | 19 | 0 | N | N | CURRENT_TIMESTAMP | 更新时间 |
| 编号 | 名称 | 数据类型 | 长度 | 小数位 | 允许空值 | 主键 | 默认值 | 说明 |
| 1 | type_id | smallint | 5 | 0 | N | Y | 分类ID:[0,10000] | |
| 2 | display | smallint | 5 | 0 | N | N | 100 | 显示顺序:[0,1000]决定分类显示的先后顺序 |
| 3 | name | varchar | 16 | 0 | N | N | 分类名称:[2,16] | |
| 4 | father_id | smallint | 5 | 0 | N | N | 0 | 上级分类ID:[0,32767] |
| 5 | description | varchar | 255 | 0 | Y | N | 描述:[0,255]描述该分类的作用 | |
| 6 | icon | text | 65535 | 0 | Y | N | 分类图标: | |
| 7 | url | varchar | 255 | 0 | Y | N | 外链地址:[0,255]如果该分类是跳转到其他网站的情况下,就在该URL上设置 | |
| 8 | create_time | timestamp | 19 | 0 | N | N | CURRENT_TIMESTAMP | 创建时间: |
| 9 | update_time | timestamp | 19 | 0 | N | N | CURRENT_TIMESTAMP | 更新时间: |
| 编号 | 名称 | 数据类型 | 长度 | 小数位 | 允许空值 | 主键 | 默认值 | 说明 |
| 1 | auth_id | int | 10 | 0 | N | Y | 授权ID: | |
| 2 | user_group | varchar | 64 | 0 | Y | N | 用户组: | |
| 3 | mod_name | varchar | 64 | 0 | Y | N | 模块名: | |
| 4 | table_name | varchar | 64 | 0 | Y | N | 表名: | |
| 5 | page_title | varchar | 255 | 0 | Y | N | 页面标题: | |
| 6 | path | varchar | 255 | 0 | Y | N | 路由路径: | |
| 7 | position | varchar | 32 | 0 | Y | N | 位置: | |
| 8 | mode | varchar | 32 | 0 | N | N | _blank | 跳转方式: |
| 9 | add | tinyint | 3 | 0 | N | N | 1 | 是否可增加: |
| 10 | del | tinyint | 3 | 0 | N | N | 1 | 是否可删除: |
| 11 | set | tinyint | 3 | 0 | N | N | 1 | 是否可修改: |
| 12 | get | tinyint | 3 | 0 | N | N | 1 | 是否可查看: |
| 13 | field_add | text | 65535 | 0 | Y | N | 添加字段: | |
| 14 | field_set | text | 65535 | 0 | Y | N | 修改字段: | |
| 15 | field_get | text | 65535 | 0 | Y | N | 查询字段: | |
| 16 | table_nav_name | varchar | 500 | 0 | Y | N | 跨表导航名称: | |
| 17 | table_nav | varchar | 500 | 0 | Y | N | 跨表导航: | |
| 18 | option | text | 65535 | 0 | Y | N | 配置: | |
| 19 | create_time | timestamp | 19 | 0 | N | N | CURRENT_TIMESTAMP | 创建时间: |
| 20 | update_time | timestamp | 19 | 0 | N | N | CURRENT_TIMESTAMP | 更新时间: |
| 编号 | 名称 | 数据类型 | 长度 | 小数位 | 允许空值 | 主键 | 默认值 | 说明 |
| 1 | collect_id | int | 10 | 0 | N | Y | 收藏ID: | |
| 2 | user_id | int | 10 | 0 | N | N | 0 | 收藏人ID: |
| 3 | source_table | varchar | 255 | 0 | Y | N | 来源表: | |
| 4 | source_field | varchar | 255 | 0 | Y | N | 来源字段: | |
| 5 | source_id | int | 10 | 0 | N | N | 0 | 来源ID: |
| 6 | title | varchar | 255 | 0 | Y | N | 标题: | |
| 7 | img | varchar | 255 | 0 | Y | N | 封面: | |
| 8 | create_time | timestamp | 19 | 0 | N | N | CURRENT_TIMESTAMP | 创建时间: |
| 9 | update_time | timestamp | 19 | 0 | N | N | CURRENT_TIMESTAMP | 更新时间: |
| 编号 | 名称 | 数据类型 | 长度 | 小数位 | 允许空值 | 主键 | 默认值 | 说明 |
| 1 | comment_id | int | 10 | 0 | N | Y | 评论ID: | |
| 2 | user_id | int | 10 | 0 | N | N | 0 | 评论人ID: |
| 3 | reply_to_id | int | 10 | 0 | N | N | 0 | 回复评论ID:空为0 |
| 4 | content | longtext | 2147483647 | 0 | Y | N | 内容: | |
| 5 | nickname | varchar | 255 | 0 | Y | N | 昵称: | |
| 6 | avatar | varchar | 255 | 0 | Y | N | 头像地址:[0,255] | |
| 7 | create_time | timestamp | 19 | 0 | N | N | CURRENT_TIMESTAMP | 创建时间: |
| 8 | update_time | timestamp | 19 | 0 | N | N | CURRENT_TIMESTAMP | 更新时间: |
| 9 | source_table | varchar | 255 | 0 | Y | N | 来源表: | |
| 10 | source_field | varchar | 255 | 0 | Y | N | 来源字段: | |
| 11 | source_id | int | 10 | 0 | N | N | 0 | 来源ID: |
表consultation_information (咨询信息)
| 编号 | 名称 | 数据类型 | 长度 | 小数位 | 允许空值 | 主键 | 默认值 | 说明 |
| 1 | consultation_information_id | int | 10 | 0 | N | Y | 咨询信息ID | |
| 2 | consultation_title | varchar | 64 | 0 | Y | N | 咨询标题 | |
| 3 | psychological_teacher | int | 10 | 0 | Y | N | 0 | 心理老师 |
| 4 | teachers_name | varchar | 64 | 0 | Y | N | 老师姓名 | |
| 5 | student_users | int | 10 | 0 | Y | N | 0 | 学生用户 |
| 6 | student_name | varchar | 64 | 0 | Y | N | 学生姓名 | |
| 7 | teachers_content | text | 65535 | 0 | Y | N | 老师内容 | |
| 8 | student_content | text | 65535 | 0 | Y | N | 学生内容 | |
| 9 | create_time | datetime | 19 | 0 | N | N | CURRENT_TIMESTAMP | 创建时间 |
| 10 | update_time | timestamp | 19 | 0 | N | N | CURRENT_TIMESTAMP | 更新时间 |
| 编号 | 名称 | 数据类型 | 长度 | 小数位 | 允许空值 | 主键 | 默认值 | 说明 |
| 1 | exam_id | mediumint | 8 | 0 | N | Y | 考试id | |
| 2 | name | varchar | 32 | 0 | N | N | 考试名称:[2,32] | |
| 3 | duration | int | 10 | 0 | Y | N | 答题时长 | |
| 4 | score | double | 9 | 2 | Y | N | 总分 | |
| 5 | status | varchar | 10 | 0 | Y | N | 状态:启用、禁用 | |
| 6 | create_time | timestamp | 19 | 0 | N | N | CURRENT_TIMESTAMP | 创建时间: |
| 7 | update_time | timestamp | 19 | 0 | N | N | CURRENT_TIMESTAMP | 更新时间: |
| 编号 | 名称 | 数据类型 | 长度 | 小数位 | 允许空值 | 主键 | 默认值 | 说明 |
| 1 | exam_question_id | mediumint | 8 | 0 | N | Y | ||
| 2 | type | varchar | 20 | 0 | Y | N | 类型 | |
| 3 | title | varchar | 255 | 0 | Y | N | 题目 | |
| 4 | question_item | varchar | 500 | 0 | Y | N | 选项 | |
| 5 | answer | varchar | 500 | 0 | Y | N | 参考答案 | |
| 6 | score | double | 9 | 2 | Y | N | 总分 | |
| 7 | question_order | int | 10 | 0 | Y | N | 排序 | |
| 8 | exam_id | mediumint | 7 | 0 | Y | N | 所属试卷 | |
| 9 | create_time | timestamp | 19 | 0 | N | N | CURRENT_TIMESTAMP | 创建时间: |
| 10 | update_time | timestamp | 19 | 0 | N | N | CURRENT_TIMESTAMP | 更新时间: |
| 编号 | 名称 | 数据类型 | 长度 | 小数位 | 允许空值 | 主键 | 默认值 | 说明 |
| 1 | hits_id | int | 10 | 0 | N | Y | 点赞ID: | |
| 2 | user_id | int | 10 | 0 | N | N | 0 | 点赞人: |
| 3 | create_time | timestamp | 19 | 0 | N | N | CURRENT_TIMESTAMP | 创建时间: |
| 4 | update_time | timestamp | 19 | 0 | N | N | CURRENT_TIMESTAMP | 更新时间: |
| 5 | source_table | varchar | 255 | 0 | Y | N | 来源表: | |
| 6 | source_field | varchar | 255 | 0 | Y | N | 来源字段: | |
| 7 | source_id | int | 10 | 0 | N | N | 0 | 来源ID: |
| 编号 | 名称 | 数据类型 | 长度 | 小数位 | 允许空值 | 主键 | 默认值 | 说明 |
| 1 | mental_health_id | int | 10 | 0 | N | Y | 心理健康ID | |
| 2 | article_title | varchar | 64 | 0 | Y | N | 文章标题 | |
| 3 | article_classification | varchar | 64 | 0 | Y | N | 文章分类 | |
| 4 | release_date | date | 10 | 0 | Y | N | 发布日期 | |
| 5 | psychological_teacher | int | 10 | 0 | Y | N | 0 | 心理老师 |
| 6 | video_attachments | varchar | 255 | 0 | Y | N | 视频附件 | |
| 7 | cover_photo | varchar | 255 | 0 | Y | N | 封面图片 | |
| 8 | content_details | longtext | 2147483647 | 0 | Y | N | 内容详情 | |
| 9 | hits | int | 10 | 0 | N | N | 0 | 点击数 |
| 10 | praise_len | int | 10 | 0 | N | N | 0 | 点赞数 |
| 11 | recommend | int | 10 | 0 | N | N | 0 | 智能推荐 |
| 12 | create_time | datetime | 19 | 0 | N | N | CURRENT_TIMESTAMP | 创建时间 |
| 13 | update_time | timestamp | 19 | 0 | N | N | CURRENT_TIMESTAMP | 更新时间 |
| 编号 | 名称 | 数据类型 | 长度 | 小数位 | 允许空值 | 主键 | 默认值 | 说明 |
| 1 | message_id | int | 10 | 0 | N | Y | 留言板ID: | |
| 2 | user_id | int | 10 | 0 | N | N | 0 | 用户ID: |
| 3 | title | varchar | 64 | 0 | Y | N | 标题: | |
| 4 | content | longtext | 2147483647 | 0 | N | N | 内容: | |
| 5 | nickname | varchar | 32 | 0 | N | N | 昵称: | |
| 6 | avatar | varchar | 255 | 0 | Y | N | 头像: | |
| 7 | | varchar | 125 | 0 | Y | N | 留言者邮箱 | |
| 8 | phone | varchar | 11 | 0 | Y | N | 留言者手机号码 | |
| 9 | create_time | timestamp | 19 | 0 | N | N | CURRENT_TIMESTAMP | 创建时间: |
| 10 | update_time | timestamp | 19 | 0 | N | N | CURRENT_TIMESTAMP | 更新时间: |
| 11 | reply | longtext | 2147483647 | 0 | Y | N | 回复 | |
| 12 | reply_state | tinyint | 4 | 0 | Y | N | 0 | 回复状态 |
| 编号 | 名称 | 数据类型 | 长度 | 小数位 | 允许空值 | 主键 | 默认值 | 说明 |
| 1 | notice_id | mediumint | 8 | 0 | N | Y | 公告id: | |
| 2 | title | varchar | 125 | 0 | N | N | 标题: | |
| 3 | content | longtext | 2147483647 | 0 | Y | N | 正文: | |
| 4 | create_time | timestamp | 19 | 0 | N | N | CURRENT_TIMESTAMP | 创建时间: |
| 5 | update_time | timestamp | 19 | 0 | N | N | CURRENT_TIMESTAMP | 更新时间: |
| 编号 | 名称 | 数据类型 | 长度 | 小数位 | 允许空值 | 主键 | 默认值 | 说明 |
| 1 | praise_id | int | 10 | 0 | N | Y | 点赞ID: | |
| 2 | user_id | int | 10 | 0 | N | N | 0 | 点赞人: |
| 3 | create_time | timestamp | 19 | 0 | N | N | CURRENT_TIMESTAMP | 创建时间: |
| 4 | update_time | timestamp | 19 | 0 | N | N | CURRENT_TIMESTAMP | 更新时间: |
| 5 | source_table | varchar | 255 | 0 | Y | N | 来源表: | |
| 6 | source_field | varchar | 255 | 0 | Y | N | 来源字段: | |
| 7 | source_id | int | 10 | 0 | N | N | 0 | 来源ID: |
| 8 | status | bit | 1 | 0 | N | N | 1 | 点赞状态:1为点赞,0已取消 |
| 编号 | 名称 | 数据类型 | 长度 | 小数位 | 允许空值 | 主键 | 默认值 | 说明 |
| 1 | psychological_teacher_id | int | 10 | 0 | N | Y | 心理老师ID | |
| 2 | teachers_name | varchar | 64 | 0 | Y | N | 老师姓名 | |
| 3 | teacher_gender | varchar | 64 | 0 | Y | N | 老师性别 | |
| 4 | teachers_phone_number | varchar | 16 | 0 | Y | N | 老师电话 | |
| 5 | examine_state | varchar | 16 | 0 | N | N | 已通过 | 审核状态 |
| 6 | user_id | int | 10 | 0 | N | N | 0 | 用户ID |
| 7 | create_time | datetime | 19 | 0 | N | N | CURRENT_TIMESTAMP | 创建时间 |
| 8 | update_time | timestamp | 19 | 0 | N | N | CURRENT_TIMESTAMP | 更新时间 |
| 编号 | 名称 | 数据类型 | 长度 | 小数位 | 允许空值 | 主键 | 默认值 | 说明 |
| 1 | registration_record_id | int | 10 | 0 | N | Y | 报名记录ID | |
| 2 | activity_name | varchar | 64 | 0 | Y | N | 活动名称 | |
| 3 | activity_classification | varchar | 64 | 0 | Y | N | 活动分类 | |
| 4 | event_date | date | 10 | 0 | Y | N | 活动日期 | |
| 5 | event_location | varchar | 64 | 0 | Y | N | 活动地点 | |
| 6 | number_limit | varchar | 64 | 0 | Y | N | 人数限制 | |
| 7 | psychological_teacher | int | 10 | 0 | Y | N | 0 | 心理老师 |
| 8 | student_users | int | 10 | 0 | Y | N | 0 | 学生用户 |
| 9 | student_name | varchar | 64 | 0 | Y | N | 学生姓名 | |
| 10 | student_phone_number | varchar | 64 | 0 | Y | N | 学生电话 | |
| 11 | number_of_applicants | varchar | 64 | 0 | Y | N | 报名人数 | |
| 12 | registration_remarks | text | 65535 | 0 | Y | N | 报名备注 | |
| 13 | create_time | datetime | 19 | 0 | N | N | CURRENT_TIMESTAMP | 创建时间 |
| 14 | update_time | timestamp | 19 | 0 | N | N | CURRENT_TIMESTAMP | 更新时间 |
| 编号 | 名称 | 数据类型 | 长度 | 小数位 | 允许空值 | 主键 | 默认值 | 说明 |
| 1 | slides_id | int | 10 | 0 | N | Y | 轮播图ID: | |
| 2 | title | varchar | 64 | 0 | Y | N | 标题: | |
| 3 | content | varchar | 255 | 0 | Y | N | 内容: | |
| 4 | url | varchar | 255 | 0 | Y | N | 链接: | |
| 5 | img | varchar | 255 | 0 | Y | N | 轮播图: | |
| 6 | hits | int | 10 | 0 | N | N | 0 | 点击量: |
| 7 | create_time | timestamp | 19 | 0 | N | N | CURRENT_TIMESTAMP | 创建时间: |
| 8 | update_time | timestamp | 19 | 0 | N | N | CURRENT_TIMESTAMP | 更新时间: |
| 编号 | 名称 | 数据类型 | 长度 | 小数位 | 允许空值 | 主键 | 默认值 | 说明 |
| 1 | student_users_id | int | 10 | 0 | N | Y | 学生用户ID | |
| 2 | student_name | varchar | 64 | 0 | Y | N | 学生姓名 | |
| 3 | student_gender | varchar | 64 | 0 | Y | N | 学生性别 | |
| 4 | student_phone_number | varchar | 16 | 0 | Y | N | 学生电话 | |
| 5 | examine_state | varchar | 16 | 0 | N | N | 已通过 | 审核状态 |
| 6 | user_id | int | 10 | 0 | N | N | 0 | 用户ID |
| 7 | create_time | datetime | 19 | 0 | N | N | CURRENT_TIMESTAMP | 创建时间 |
| 8 | update_time | timestamp | 19 | 0 | N | N | CURRENT_TIMESTAMP | 更新时间 |
| 编号 | 名称 | 数据类型 | 长度 | 小数位 | 允许空值 | 主键 | 默认值 | 说明 |
| 1 | teacher_information_id | int | 10 | 0 | N | Y | 老师信息ID | |
| 2 | psychological_teacher | int | 10 | 0 | Y | N | 0 | 心理老师 |
| 3 | teachers_name | varchar | 64 | 0 | Y | N | 老师姓名 | |
| 4 | teacher_gender | varchar | 64 | 0 | Y | N | 老师性别 | |
| 5 | online_time | varchar | 64 | 0 | Y | N | 在线时间 | |
| 6 | work_experience | varchar | 64 | 0 | Y | N | 工作经验 | |
| 7 | teachers_photo | varchar | 255 | 0 | Y | N | 老师照片 | |
| 8 | teacher_introduction | longtext | 2147483647 | 0 | Y | N | 老师简介 | |
| 9 | hits | int | 10 | 0 | N | N | 0 | 点击数 |
| 10 | praise_len | int | 10 | 0 | N | N | 0 | 点赞数 |
| 11 | recommend | int | 10 | 0 | N | N | 0 | 智能推荐 |
| 12 | create_time | datetime | 19 | 0 | N | N | CURRENT_TIMESTAMP | 创建时间 |
| 13 | update_time | timestamp | 19 | 0 | N | N | CURRENT_TIMESTAMP | 更新时间 |
| 编号 | 名称 | 数据类型 | 长度 | 小数位 | 允许空值 | 主键 | 默认值 | 说明 |
| 1 | tutoring_activities_id | int | 10 | 0 | N | Y | 辅导活动ID | |
| 2 | activity_name | varchar | 64 | 0 | N | N | 活动名称 | |
| 3 | activity_classification | varchar | 64 | 0 | Y | N | 活动分类 | |
| 4 | event_date | date | 10 | 0 | Y | N | 活动日期 | |
| 5 | event_location | varchar | 64 | 0 | Y | N | 活动地点 | |
| 6 | number_limit | int | 10 | 0 | Y | N | 0 | 人数限制 |
| 7 | current_number_of_people | int | 10 | 0 | Y | N | 0 | 当前人数 |
| 8 | psychological_teacher | int | 10 | 0 | Y | N | 0 | 心理老师 |
| 9 | cover_photo | varchar | 255 | 0 | Y | N | 封面图片 | |
| 10 | activity_introduction | longtext | 2147483647 | 0 | Y | N | 活动介绍 | |
| 11 | hits | int | 10 | 0 | N | N | 0 | 点击数 |
| 12 | praise_len | int | 10 | 0 | N | N | 0 | 点赞数 |
| 13 | recommend | int | 10 | 0 | N | N | 0 | 智能推荐 |
| 14 | create_time | datetime | 19 | 0 | N | N | CURRENT_TIMESTAMP | 创建时间 |
| 15 | update_time | timestamp | 19 | 0 | N | N | CURRENT_TIMESTAMP | 更新时间 |
| 编号 | 名称 | 数据类型 | 长度 | 小数位 | 允许空值 | 主键 | 默认值 | 说明 |
| 1 | upload_id | int | 10 | 0 | N | Y | 上传ID | |
| 2 | name | varchar | 64 | 0 | Y | N | 文件名 | |
| 3 | path | varchar | 255 | 0 | Y | N | 访问路径 | |
| 4 | file | varchar | 255 | 0 | Y | N | 文件路径 | |
| 5 | display | varchar | 255 | 0 | Y | N | 显示顺序 | |
| 6 | father_id | int | 10 | 0 | Y | N | 0 | 父级ID |
| 7 | dir | varchar | 255 | 0 | Y | N | 文件夹 | |
| 8 | type | varchar | 32 | 0 | Y | N | 文件类型 |
| 编号 | 名称 | 数据类型 | 长度 | 小数位 | 允许空值 | 主键 | 默认值 | 说明 |
| 1 | user_id | mediumint | 8 | 0 | N | Y | 用户ID:[0,8388607]用户获取其他与用户相关的数据 | |
| 2 | state | smallint | 5 | 0 | N | N | 1 | 账户状态:[0,10](1可用|2异常|3已冻结|4已注销) |
| 3 | user_group | varchar | 32 | 0 | Y | N | 所在用户组:[0,32767]决定用户身份和权限 | |
| 4 | login_time | timestamp | 19 | 0 | N | N | CURRENT_TIMESTAMP | 上次登录时间: |
| 5 | phone | varchar | 11 | 0 | Y | N | 手机号码:[0,11]用户的手机号码,用于找回密码时或登录时 | |
| 6 | phone_state | smallint | 5 | 0 | N | N | 0 | 手机认证:[0,1](0未认证|1审核中|2已认证) |
| 7 | username | varchar | 16 | 0 | N | N | 用户名:[0,16]用户登录时所用的账户名称 | |
| 8 | nickname | varchar | 16 | 0 | Y | N | 昵称:[0,16] | |
| 9 | password | varchar | 64 | 0 | N | N | 密码:[0,32]用户登录所需的密码,由6-16位数字或英文组成 | |
| 10 | | varchar | 64 | 0 | Y | N | 邮箱:[0,64]用户的邮箱,用于找回密码时或登录时 | |
| 11 | email_state | smallint | 5 | 0 | N | N | 0 | 邮箱认证:[0,1](0未认证|1审核中|2已认证) |
| 12 | avatar | varchar | 255 | 0 | Y | N | 头像地址:[0,255] | |
| 13 | open_id | varchar | 255 | 0 | Y | N | 针对获取用户信息字段 | |
| 14 | create_time | timestamp | 19 | 0 | N | N | CURRENT_TIMESTAMP | 创建时间: |
| 15 | vip_level | varchar | 255 | 0 | Y | N | 会员等级 | |
| 16 | vip_discount | double | 11 | 2 | Y | N | 0.00 | 会员折扣 |
| 编号 | 名称 | 数据类型 | 长度 | 小数位 | 允许空值 | 主键 | 默认值 | 说明 |
| 1 | user_answer_id | mediumint | 8 | 0 | N | Y | ||
| 2 | user_id | mediumint | 7 | 0 | N | N | 用户ID:[0,8388607]用户获取其他与用户相关的数据 | |
| 3 | exam_id | mediumint | 7 | 0 | N | N | 0 | 考试id |
| 4 | score | double | 9 | 2 | Y | N | 0.00 | 分数 |
| 5 | answers | text | 65535 | 0 | Y | N | 答案 | |
| 6 | score_detail | text | 65535 | 0 | Y | N | 评分详情 | |
| 7 | objective_score | double | 9 | 2 | Y | N | 0.00 | 客观题得分 |
| 8 | subjective_score | double | 9 | 2 | Y | N | 0.00 | 主观题得分 |
| 9 | score_state | tinyint | 4 | 0 | Y | N | 0 | 评分状态 |
| 10 | nickname | varchar | 255 | 0 | Y | N | 提交人 | |
| 11 | create_time | timestamp | 19 | 0 | N | N | CURRENT_TIMESTAMP | 创建时间: |
| 12 | update_time | timestamp | 19 | 0 | N | N | CURRENT_TIMESTAMP | 更新时间: |
| 13 | comment_desc | varchar | 255 | 0 | Y | N | 评语 |
| 编号 | 名称 | 数据类型 | 长度 | 小数位 | 允许空值 | 主键 | 默认值 | 说明 |
| 1 | group_id | mediumint | 8 | 0 | N | Y | 用户组ID:[0,8388607] | |
| 2 | display | smallint | 5 | 0 | N | N | 100 | 显示顺序:[0,1000] |
| 3 | name | varchar | 16 | 0 | N | N | 名称:[0,16] | |
| 4 | description | varchar | 255 | 0 | Y | N | 描述:[0,255]描述该用户组的特点或权限范围 | |
| 5 | source_table | varchar | 255 | 0 | Y | N | 来源表: | |
| 6 | source_field | varchar | 255 | 0 | Y | N | 来源字段: | |
| 7 | source_id | int | 10 | 0 | N | N | 0 | 来源ID: |
| 8 | register | smallint | 5 | 0 | Y | N | 0 | 注册位置: |
| 9 | create_time | timestamp | 19 | 0 | N | N | CURRENT_TIMESTAMP | 创建时间: |
| 10 | update_time | timestamp | 19 | 0 | N | N | CURRENT_TIMESTAMP | 更新时间: |
整个大学生心理健康服务平台的需求分析主要对系统总体架构以及功能模块的设计,通过建立E-R模型和数据库逻辑系统设计完成了数据库系统设计。
4 大学生心理健康服务平台详细设计与实现
大学生心理健康服务平台的详细设计与实现主要是根据前面的大学生心理健康服务平台的需求分析和大学生心理健康服务平台的总体设计来设计页面并实现业务逻辑。主要从大学生心理健康服务平台界面实现、业务逻辑实现这两部分进行介绍。
4.1学生功能模块
4.1.1 前台首页界面
当进入大学生心理健康服务平台的时候,系统以上中下的布局进行展示,首先映入眼帘的是系统的导航栏,下面是轮播图,再往下是通知公告,其主界面展示如下图4-1所示。

图4-1 前台首页界面图
4.1.2 用户注册界面
大学生心理健康服务平台的游客和用户时可以进行注册登录,当用户右上角“注册”按钮的时候,当填写上自己的账号+密码+确认密码+昵称+邮箱+手机号等后再点击“注册”按钮后将会先验证输入的有没有空数据,再次验证密码和确认密码是否是一样的,最后验证输入的账户名和数据库表中已经注册的账户名是否重复,只有都验证没问题后即可用户注册成功。其用用户注册界面展示如下图4-2所示。

图4-2注册界面图
注册关键代码如下:

4.1.3 用户登录界面
大学生心理健康服务平台中的前台上注册后的用户是可以通过自己的账户名和密码进行登录的,当用户输入完整的自己的账户名和密码信息并点击“登录”按钮后,将会首先验证输入的有没有空数据,再次验证输入的账户名+密码和数据库中当前保存的用户信息是否一致,只有在一致后将会登录成功并自动跳转到大学生心理健康服务平台的首页中;否则将会提示相应错误信息,用户登录界面如下图4-3所示。

图4-3用户登录界面图
登录的逻辑代码如下所示。

4.1.4老师信息详情界面
当用户点击“老师信息”这一菜单按钮,会显示管理员在后台发布的所有的老师信息,可以查看详情,进行预约、收藏、点赞、评论等,咨询信息详情展示页面如图4-4所示。

图4-4老师信息详情界面图
4.1.5预约界面
当学生在咨询信息详情界面想要进行咨询,点击下方的“预约”按钮,就会跳转到心理健康填写界面,根据界面提示输入心理老师、学生用户、预约时间、预约备注等信息,点击“提交”按钮,预约就完成了。预约界面如下图4-5所示。

图4-5预约界面图
4.2咨询师功能模块
心理健康管理功能为心理老师提供了对学生心理健康状况的监测和管理工具。老师可以通过平台收集学生的心理健康数据,进行初步评估,并为学生提供个性化的心理健康建议和指导。界面如下图4-6所示。

图4-6心理健康管理界面图
4.2.2辅导活动管理界面
辅导活动管理功能允许心理老师创建、编辑和发布各类心理健康辅导活动,如讲座、工作坊、研讨会等。老师可以设定活动的时间、地点、参与对象等详细信息,并通过平台进行活动的宣传和推广。界面如下图4-7所示。

图4-7辅导活动管理界面图
4.3管理员功能模块
大学生心理健康服务平台中的管理人员在“系统用户管理”这一菜单是中可以对注册的学生用户,心理老师用户以及管理员进行管控。界面如下图4-8所示。

图4-8系统用户管理界面图
用户管理关键代码如下:

4.3.2 通知公告管理界面
管理员点击“通知公告管理”菜单可以查看到系统中的所有通知公告,对已经存在的通知公告,管理员可以修改,也可以添加新的通知公告或者删除通知公告,界面如下图4-9所示。

图4-9通知公告管理界面图
管理员可以监控和管理学生的咨询预约情况,确保咨询服务的高效运行。界面如下图4-10所示。

图4-10预约记录管理界面图
预约记录管理关键代码如下:

5系统测试
5.1 系统测试用例
系统测试包括:用户登录功能测试、通知公告展示功能测试、密码修改、心理健康功能测试,如表5-1、5-2、5-3、5-4所示:
表5-1 用户登录功能测试表
| 用例名称 | 用户登录系统 |
| 目的 | 测试用户通过正确的用户名和密码可否登录功能 |
| 前提 | 未登录的情况下 |
| 测试流程 | 1) 进入登录页面 2) 输入正确的用户名和密码 |
| 预期结果 | 用户名和密码正确的时候,跳转到登录成功界面,反之则显示错误信息,提示重新输入 |
| 实际结果 | 实际结果与预期结果一致 |
通知公告查看功能测试:
表5-2 通知公告查看功能测试表
| 用例名称 | 通知公告查看 |
| 目的 | 测试通知公告查看功能 |
| 前提 | 用户登录 |
| 测试流程 | 点击通知公告列表 |
| 预期结果 | 可以查看到所有通知公告 |
| 实际结果 | 实际结果与预期结果一致 |
密码修改搜索功能测试:
表5-3 密码修改功能测试表
| 用例名称 | 密码修改测试用例 |
| 目的 | 测试管理员密码修改功能 |
| 前提 | 管理员用户正常登录情况下 |
| 测试流程 | 1)管理员密码修改并完成填写。 2)点击进行提交。 |
| 预期结果 | 使用新的密码可以登录 |
| 实际结果 | 实际结果与预期结果一致 |
咨询信息功能测试:
表5-4心理健康功能测试表
| 用例名称 | 心理健康测试用例 |
| 目的 | 测试用户预约功能 |
| 前提 | 用户正常登录情况下 |
| 测试流程 | 1)搜索查看心理老师用户信息,点击咨询。 2)填写心理健康,点击进行提交。 |
| 预期结果 | 预约成功 |
| 实际结果 | 实际结果与预期结果一致 |
5.2 系统测试结果
通过编写大学生心理健康服务平台的测试用例,已经检测完毕用户登录模块、通知公告展示模块、密码修改模块、心理健康模块功能测试,通过这4大模块为大学生心理健康服务平台的后期推广运营提供了强力的技术支撑。
基于对大学生心理健康服务平台的深入研究和实际应用情况分析,我们得出结论:该平台在促进大学生心理健康方面发挥了显著作用。通过提供心理健康评估、在线咨询、心理健康讲座和社区支持等多项服务,有效缓解了大学生在学习、生活和情感等方面的心理压力。同时,该平台还增强了大学生对心理健康问题的认识和重视程度,促进了校园内积极健康的心理文化氛围的形成。未来,我们期待该平台能够继续优化服务,拓宽覆盖范围,为更多大学生提供及时、专业的心理健康支持。
- [1]Zhou D ,Yu Z ,Yuan H , et al. Symmetric sandwich microcellular (SSM) structure design for multifunctional carbon nanotubes/polymethylmethacrylate composites foam with broadband electromagnetic wave absorption [J]. Composites Part A, 2024, 181 108154-.
- [2]赵相双,熊韦锐. 基于人工智能的新型学校心理健康服务及挑战 [J]. 中小学心理健康教育, 2024, (09): 4-8+13.
- [3]Vanderloo M L ,Saravanamuttoo K ,Bruijns A B , et al. Corrigendum to “Parents' attitudes regarding their children's play during COVID-19: Impact of socioeconomic status and urbanicity”. [SSM - Popul. Health. (24) (2023) 101-549] [J]. SSM - Population Health, 2024, 25 101628-.
- [4]Nishino K ,Inthaphatha S ,Yamamoto E . Erratum to “Increased number of live births by migrant mothers shows areal inequality in Japan: A descriptive study” [SSM - Population Health 23 (2023) 101447] [J]. SSM - Population Health, 2024, 25 101531-.
- [5]Lu C ,Feng W Y ,Teng D . EMR-SSM: Synchronous surrogate modeling-based enhanced moving regression method for multi-response prediction and reliability evaluation [J]. Computer Methods in Applied Mechanics and Engineering, 2024, 421 116812-.
- [6]冷家骏,王世民. 基于大数据的警察心理健康服务创新路径 [J]. 安徽警官职业学院学报, 2023, 22 (06): 89-93.
- [7]刘仪辉,朱雨筝,徐晓英. 社区居民心理健康服务系统的构建研究 [J]. 江西中医药大学学报, 2023, 35 (05): 119-122.
- [8]李佳. “智慧心语”学生心理健康服务平台的建设与应用 [J]. 职业, 2023, (17): 67-72.
- [9]畅妮. 东莞社会心理服务体系建设路径研究 [J]. 产业与科技论坛, 2023, 22 (14): 224-226.
- [10]张海霞,粱金霞. 社区心理健康服务体系的策略探讨 [J]. 就业与保障, 2023, (03): 76-78.
- [11]钟晓虹. 基于云计算的大学生心理健康在线服务平台设计 [J]. 自动化技术与应用, 2022, 41 (10): 171-174. DOI:10.20033/j.1003-7241.(2022)10-0171-04.
- [12]方沁悦,梁艳春. 社区居民心理健康服务平台设计与实现 [J]. 现代信息科技, 2022, 6 (11): 1-5+10. DOI:10.19850/j.cnki.2096-4706.2022.011.001.
- [13]江颖诗. 面向大学生的高校心理健康服务设计研究[D]. 广东工业大学, 2022. DOI:10.27029/d.cnki.ggdgu.2022.002365.
- [14]张新峰. “大学生心理健康教育服务平台”建设的思考与实践 [J]. 武夷学院学报, 2022, 41 (01): 95-98+104. DOI:10.14155/j.cnki.35-1293/g4.2022.01.019.
- [15]龙林,魏丹丹,杨月月,等. Java健康服务平台的设计与实现 [J]. 福建电脑, 2021, 37 (09): 93-95. DOI:10.16707/j.cnki.fjpc.2021.09.025.
- [16]李翔,黄芝燕,路永华,等. 基于移动互联网的大学生心理健康服务体系构建 [J]. 现代商贸工业, 2021, 42 (25): 76-79. DOI:10.19311/j.cnki.1672-3198.2021.25.035.
- [17]黄子爵,刘筱婷. 基于手机App的心理健康服务平台的构建 [J]. 中国新技术新产品, 2021, (11): 48-50. DOI:10.13612/j.cnki.cntp.2021.11.016.
- [18]刘艳武. 高校图书馆大学生心理健康服务平台的建设研究 [J]. 文化创新比较研究, 2021, 5 (02): 178-180.
- [19]张爱英,孙显慧,姜文革. 高职院校学生心理健康服务平台设计研究 [J]. 潍坊学院学报, 2020, 20 (05): 92-96.
- [20]王鹏,甘琳琳. 基于微信平台的大学生校园心理健康服务实践探析——以社会心理服务平台为例 [J]. 农村经济与科技, 2020, 31 (08): 280-281.
对于SSM大学生心理健康服务平台的成功运行与不断发展,我们怀着深深的感激之情。首先,我们要向所有为平台倾注心血、贡献智慧的专家和工作人员致以最崇高的敬意。是你们的专业知识、精湛技能和无私奉献,为大学生们搭建了一个专业、安全、温暖的心理健康支持平台。你们的辛勤付出,不仅为大学生们提供了及时有效的心理援助,还促进了他们身心的健康成长。
同时,我们也要向广大大学生用户表示衷心的感谢。是你们的信任和支持,让平台得以不断壮大,服务范围越来越广。你们的积极参与和宝贵反馈,是我们不断改进、优化服务的动力源泉。我们深知,每一位用户都是平台不可或缺的一部分,你们的满意和认可,是我们最大的骄傲和成就。
此外,我们还要感谢所有合作伙伴和支持者。是你们的支持和帮助,让平台能够拥有更多的资源和力量,为大学生们提供更加全面、专业的心理健康服务。我们期待与你们继续携手合作,共同为大学生心理健康事业贡献更多的力量。
最后,再次感谢所有为SSM大学生心理健康服务平台付出努力和贡献的人们。你们的辛勤付出和无私奉献,是我们前进道路上的宝贵财富。让我们携手共进,为大学生们的心理健康保驾护航!
免费领取项目源码,请关注❥点赞收藏并私信博主,谢谢~
1171

被折叠的 条评论
为什么被折叠?



