目 录
在数字化浪潮中,随着军迷文化的盛行,一个专注于迷彩生活的视频平台应运而生。为了满足广大军迷对高质量视频内容和及时信息的渴求,我们基于Java流媒体技术,精心设计和实现了“爱迷彩生活视频平台”。
该平台不仅提供了丰富的军旅视频、军事知识,还涵盖了征兵信息、部队招聘等重要内容,为用户带来一站式的迷彩生活体验。通过高效的资源管理,我们确保资讯列表和分类的准确性和及时性,为用户提供丰富多样的内容选择。同时,交流管理模块让用户在论坛中畅所欲言,分享心得,形成活跃的社区氛围。
在系统设计上,我们注重用户体验和功能完善,力求为用户带来简洁、直观的操作界面和流畅的视频播放体验。此外,强大的后台管理功能为管理员提供了便捷的操作体验,确保平台内容的准确性和时效性。
总之,基于Java流媒体技术的“爱迷彩生活视频平台”致力于为军迷和迷彩生活爱好者提供一个专业、便捷、互动的视频交流平台,共同见证迷彩文化的繁荣和发展。
关键词:JAVA;数据库设计;爱迷彩生活视频平台
Abstract
In the digital wave, with the prevalence of military fan culture, a video platform focused on camouflage life has emerged. In order to meet the thirst of military fans for high-quality video content and timely information, we have carefully designed and implemented the "Love Camouflage Life Video Platform" based on Java streaming technology.
This platform not only provides rich military videos and knowledge, but also covers important content such as conscription information and military recruitment, bringing users a one-stop camouflage life experience. Through efficient resource management, we ensure the accuracy and timeliness of information lists and classifications, providing users with a diverse range of content choices. At the same time, the communication management module allows users to freely express themselves in the forum, share their experiences, and create an active community atmosphere.
In terms of system design, we focus on user experience and functional improvement, striving to provide users with a simple and intuitive operating interface and a smooth video playback experience. In addition, the powerful backend management function provides administrators with a convenient operating experience, ensuring the accuracy and timeliness of platform content.
In short, the "Love Camouflage Life Video Platform" based on Java streaming technology is committed to providing a professional, convenient, and interactive video communication platform for military and camouflage life enthusiasts, witnessing the prosperity and development of camouflage culture together.
Keywords:JAVA; Database design; Love camouflage lifestyle video platform
1 绪论
1.1 研究背景与意义
随着信息技术的飞速发展和军事文化的日益普及,迷彩生活已经成为许多人的兴趣焦点。为了满足这一群体的需求,基于Java流媒体技术的爱迷彩生活视频平台应运而生。该平台以旅视频管理为核心,不仅为用户提供了高质量的军事视频内容,还通过征兵信息管理、部队招聘管理、军事知识管理等功能,为军事爱好者提供了一个全面、专业的信息获取和交流平台。这一设计不仅丰富了迷彩文化在互联网上的展现形式,也促进了军事爱好者之间的交流与学习,对推动军事文化的传播和迷彩生活的多样化具有重要意义。
在国内,随着军事文化的兴起和互联网技术的快速发展,越来越多的平台开始关注并涉足迷彩生活领域。基于Java流媒体技术的爱迷彩生活视频平台在国内尚属新兴领域,但已经展现出巨大的潜力和市场需求。国内的研究主要聚焦于如何提高视频流畅度、增强用户交互体验以及丰富平台内容等方面。一些平台已经开始尝试将Java流媒体技术应用于军事视频的在线播放和管理,取得了一定的成果。同时,国内的研究者也在不断探索如何更好地整合征兵信息、部队招聘以及军事知识等资源,为用户提供更加全面、专业的服务。
国外研究现状:
在国外,类似的迷彩生活视频平台已经相对成熟,且更加注重用户体验和内容创新。Java流媒体技术在国外也得到了广泛的应用和研究,尤其是在视频处理、传输和播放方面。国外的平台通常拥有更加丰富的军事视频资源和更加完善的用户管理系统,能够为用户提供更加个性化的服务。此外,国外的研究者还在不断探索如何将虚拟现实、增强现实等先进技术应用于迷彩生活视频平台,为用户提供更加沉浸式的体验。
综上所述,基于Java流媒体技术的爱迷彩生活视频平台在国内外都具有一定的研究价值和市场需求。通过不断学习和借鉴国内外的先进经验和技术,我们可以更好地推动该平台的设计与实现,为军事爱好者提供更加优质、全面的服务。
本文共分为六章,章节内容安排如下:
第一章为引言,此章节对所设计和实现的系统的背景和状况以及意义进行详细的论述以及说明,同时进行了论文整体框架的结构的简要介绍。
第二章为系统需求分析,章节所做的主要的工作是对系统进行了技术、经济和操作方面可行性的分析;对系统实行了总体功能的需求、用例分析。
第三章为系统的设计,主要是对系统的功能结构进行设计,并对系统数据库的概念结构以及物理结构的设计进行了分析。
第四章就是对系统的实现,根据系统功能的划分,分别的对系统所需要实现的前台客户功能和后台管理员功能进行了分析和说明。
第五章:系统测试。主要对系统的部分界面进行测试并对主要功能进行测试
2 系统分析
系统需求分析是系统开发的一个关键环节,它在系统的设计和实现上起到了一个承上启下的位置。系统需求分析是对所需要做的系统进行一个需求的挖掘,如果分析的准确可以精准的解决现实中碰到的问题。如果分析不到位会影响后期系统的实现。一个系统的优秀程度需求分析也是占据了非常大的比例,如果需求分析不到位,后面的系统设计要实现就是一个偏离导航的设计。
系统可行行分析是对系统可行性进行一个探讨。在探讨系统的可行性上主要从技术上的可行性和经济上的可行性以及法律层面的可行性上进行分析,如果三个层面度通过,我们则认为系统是比较可行的。
2.1.1 技术可行性分析
基于Java流媒体技术的爱迷彩生活视频平台的设计与实现,在实现这个系统所采用的技术方案是基于JAVA语言,SpringBoot框架,MYSQL数据库,在大学的学习中这两门课程都已经学过,而且自己也用这些技术开发过小的项目,在平时的课程设计以及作业也经常用到JAVA和MYSQL,在技术上实现自己的自主开发是可行的。
基于Java流媒体技术的爱迷彩生活视频平台的设计与实现在经济上具有高度的可行性。首先,Java作为一种成熟、稳定且广泛应用的编程语言,其开发成本相对较低,且拥有丰富的开源资源和社区支持,这有助于降低系统的开发成本。其次,该系统的运行和维护成本也相对较低,因为Java平台具有良好的跨平台性,可以在多种操作系统上运行,无需为不同的平台购买额外的软件和硬件。因此,从经济角度来看,基于Java流媒体技术的爱迷彩生活视频平台的设计与实现是一个可行的项目。
系统从法律层面上来没有对第三方有其他放有法律层面的问题,系统数据库采用的Mysql 开源社区数据库、框架采用的是开源的SpringBoot。系统资讯和相关内容也是法律层面的。在源码的管理上采用git开源进行管理,所以在法律可行性上是成立的。
基于Java流媒体技术的爱迷彩生活视频平台的设计与实现划分了注册用户和管理员这两大部分。
(一)注册用户功能介绍:
注册登录: 提供用户注册账号并提供必要信息,以及通过账号密码登录系统,确保用户身份的合法性和安全性。
首页: 展示平台的概况、最新的交流论坛帖子、军旅资讯、军旅视频、征兵信息、部队招聘等内容,方便用户获取相关信息。
交流论坛: 提供用户交流讨论的平台,包括发布帖子、回复帖子、点赞等功能,促进用户间的互动和交流。
军旅资讯: 提供用户浏览和获取军事相关的新闻资讯内容,包括军事动态、军事政策解读等。
军旅视频: 提供用户观看军事相关的视频内容,包括军事训练、军事演习等视频资源。
征兵信息: 提供用户查看国家征兵相关的信息,包括征兵政策、报名流程等。
部队招聘: 提供用户查看部队招聘信息,包括招聘岗位、条件要求、报名方式等。
军事知识: 提供用户获取军事知识的平台,包括军事常识、军事技能等方面的知识内容。
我的账户: 允许用户管理个人账户信息,包括个人资料、安全设置等。
个人首页: 展示用户个人信息和相关记录。
论坛列表: 用户可以查看自己发布的帖子和参与的讨论。
收藏: 允许用户收藏感兴趣的帖子或视频内容,方便下次快速查看。
登录: 提供安全的管理员登录功能,确保只有授权的管理员可以访问系统后台。
后台首页: 展示系统概况、最新数据和快捷入口,方便管理员监控系统运行状态。
系统用户: 管理系统用户,包括添加新用户、编辑用户信息、删除用户等操作,以确保系统安全性。
军旅视频管理: 管理平台上发布的军事相关视频内容,包括添加新视频、编辑视频信息、下架视频等操作,确保视频资源的质量和合法性。
征兵信息管理: 管理征兵相关的信息,包括添加、编辑、删除征兵信息等操作,确保信息的准确性和及时更新。
部队招聘管理: 管理部队的招聘信息,包括添加、编辑、删除招聘信息等操作,确保招聘信息的及时发布和准确性。
军事知识管理: 管理平台上发布的军事知识内容,包括添加、编辑、删除知识内容等操作,确保知识库的完整性和更新。
系统管理(轮播图): 管理系统首页的轮播图内容,包括添加、编辑、删除轮播图图片和相关链接,提升系统的视觉效果。
资源管理(资讯列表、资讯分类): 管理平台的资讯内容,包括添加、编辑、删除资讯和分类等操作,确保资讯信息的完整性和及时更新。
交流管理(论坛列表、论坛分类): 管理平台的交流论坛内容,包括添加、编辑、删除论坛帖子和分类等操作,促进用户间的交流和讨论。
权限管理: 管理管理员和用户的权限设置,包括分配不同角色的权限和访问权限的控制,确保系统安全和合规性。
基于Java流媒体技术的爱迷彩生活视频平台的设计与实现的非功能性需求比如基于Java流媒体技术的爱迷彩生活视频平台的设计与实现的安全性怎么样,可靠性怎么样,性能怎么样,可拓展性怎么样等。具体可以表示在如下2-1表格中:
表2-1基于Java流媒体技术的爱迷彩生活视频平台的设计与实现非功能需求表
| 安全性 | 主要指基于Java流媒体技术的爱迷彩生活视频平台的设计与实现数据库的安装,数据库的使用和密码的设定必须合乎规范。 |
| 可靠性 | 可靠性是指基于Java流媒体技术的爱迷彩生活视频平台的设计与实现能够按照用户提交的指示进行操作,经过测试,可靠性90%以上。 |
| 性能 | 性能是影响基于Java流媒体技术的爱迷彩生活视频平台的设计与实现占据市场的必要条件,所以性能最好要佳才好。 |
| 可扩展性 | 比如数据库预留多个属性,比如接口的使用等确保了系统的非功能性需求。 |
| 易用性 | 用户只要跟着基于Java流媒体技术的爱迷彩生活视频平台的设计与实现的页面展示内容进行操作,就可以了。 |
| 可维护性 | 基于Java流媒体技术的爱迷彩生活视频平台的设计与实现开发的可维护性是非常重要的,经过测试,可维护性没有问题 |
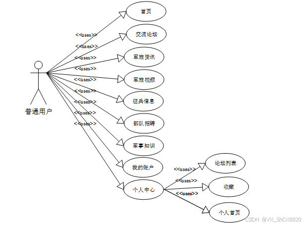
2.3 系统用例分析
基于Java流媒体技术的爱迷彩生活视频平台的设计与实现的完整UML用例图分别是图2-1、图2-2。
图2-1就是注册用户角色的用例展示。

图2-2 基于Java流媒体技术的爱迷彩生活视频平台的设计与实现注册用户角色用例图
图2-2就是管理员角色的用例展示。

图2-2基于Java流媒体技术的爱迷彩生活视频平台的设计与实现管理员角色用例图
2.4 系统流程分析
2.4.1系统开发流程
基于Java流媒体技术的爱迷彩生活视频平台的设计与实现开发时,首先进行需求分析,进而对系统进行总体的设计规划,设计系统功能模块,数据库的选择等,本系统的开发流程如图2-3所示。

图2-3系统开发流程图
2.4.2 用户登录流程
为了保证系统的安全性,要使用本系统对系统信息进行管理,必须先登陆到系统中。如图2-4所示。

图2-4登录流程图
2.4.3 系统操作流程
用户打开并进入系统后,会先显示登录界面,输入正确的用户名和密码,系统自动检测信息,若信息无误,则用户会进入系统功能界面,进行操作,否则会提示错误无法登录,操作流程如图2-5所示。

图2-5 系统操作流程图
2.4.4 添加信息流程
管理员可以对征兵信息、军旅信息等进行信息的添加,用户可以对自己权限内的信息进行添加,输入信息后,系统会自行验证输入的信息和数据,若信息正确,会将其添加到数据库内,若信息有误,则会提示重新输入信息,添加信息流程如图2-6所示。

图2-6添加信息流程图
2.4.5 修改信息流程
管理员可以对征兵信息、军旅信息等进行的修改,用户可以对自己权限内的信息进行修改,首先进入修改信息界面,输入修改信息数据,系统进行数据的判断验证,修改信息合法则修改成功,信息更新至数据库,信息不合法则修改失败,重新输入。修改信息流程图如图2-7所示。

图2-7修改信息流程图
2.4.6 删除信息流程
管理员可以对征兵信息、军旅信息等进行信息的删除,对要删除的信息进行选中后,点击删除按钮,系统会询问是否确定,若点击确定,则系统会删除掉选中的信息,并在数据库内对信息进行删除,删除信息流程图如图2-8所示。

图2-8删除信息流程图
本章主要通过对基于Java流媒体技术的爱迷彩生活视频平台的设计与实现的可行性分析、功能需求分析、系统用例分析、系统流程分析,确定整个基于Java流媒体技术的爱迷彩生活视频平台的设计与实现要实现的功能。同时也为基于Java流媒体技术的爱迷彩生活视频平台的设计与实现的代码实现和测试提供了标准。
本章主要讨论的内容包括基于Java流媒体技术的爱迷彩生活视频平台的设计与实现的功能模块设计、数据库系统设计。
3.1 系统功能模块设计
在上一章节中主要对系统的功能性需求和非功能性需求进行分析,并且根据需求分析了本基于Java流媒体技术的爱迷彩生活视频平台的设计与实现中的用例。那么接下来就要开始对本基于Java流媒体技术的爱迷彩生活视频平台的设计与实现的架构、主要功能和数据库开始进行设计。基于Java流媒体技术的爱迷彩生活视频平台的设计与实现根据前面章节的需求分析得出,其总体设计模块图如图3-1所示。

图3-1 基于Java流媒体技术的爱迷彩生活视频平台的设计与实现功能模块图
3.1.2用户模块设计
本系统的用户包括管理员和用户模块的功能基本是相同的,用户比管理员多了一个注册功能,所以以用户模块的结构图为例进行分析,用户模块结构图为例进行分析,如下图:

图3-2用户模块结构图
3.1.3 征兵信息模块设计
基于Java流媒体技术的爱迷彩生活视频平台的设计与实现是中需要存储不少征兵信息,其模块功能结构,具体的结构图如下:

图3-3征兵信息模块结构图
3.1.4军事知识模块设计
基于Java流媒体技术的爱迷彩生活视频平台的设计与实现是中需要存储不少军事知识,其模块功能结构,具体的结构图如下:

图3-4军事知识模块结构图
数据库设计一般包括需求分析、概念模型设计、数据库表建立三大过程,其中需求分析前面章节已经阐述,概念模型设计有概念模型和逻辑结构设计两部分。
3.2.1 数据库概念结构设计
下面是整个基于Java流媒体技术的爱迷彩生活视频平台的设计与实现中主要的数据库表总E-R实体关系图。

图3-5 基于Java流媒体技术的爱迷彩生活视频平台的设计与实现总E-R关系图
3.2.2 数据库逻辑结构设计
通过上一小节中基于Java流媒体技术的爱迷彩生活视频平台的设计与实现中总E-R关系图上得出一共需要创建很多个数据表。在此我主要罗列几个主要的数据库表结构设计。
| 编号 | 名称 | 数据类型 | 长度 | 小数位 | 允许空值 | 主键 | 默认值 | 说明 |
| 1 | token_id | int | 10 | 0 | N | Y | 临时访问牌ID | |
| 2 | token | varchar | 64 | 0 | Y | N | 临时访问牌 | |
| 3 | info | text | 65535 | 0 | Y | N | ||
| 4 | maxage | int | 10 | 0 | N | N | 2 | 最大寿命:默认2小时 |
| 5 | create_time | timestamp | 19 | 0 | N | N | CURRENT_TIMESTAMP | 创建时间: |
| 6 | update_time | timestamp | 19 | 0 | N | N | CURRENT_TIMESTAMP | 更新时间: |
| 7 | user_id | int | 10 | 0 | N | N | 0 | 用户编号: |
| 编号 | 名称 | 数据类型 | 长度 | 小数位 | 允许空值 | 主键 | 默认值 | 说明 |
| 1 | article_id | mediumint | 8 | 0 | N | Y | 文章id:[0,8388607] | |
| 2 | title | varchar | 125 | 0 | N | Y | 标题:[0,125]用于文章和html的title标签中 | |
| 3 | type | varchar | 64 | 0 | N | N | 0 | 文章分类:[0,1000]用来搜索指定类型的文章 |
| 4 | hits | int | 10 | 0 | N | N | 0 | 点击数:[0,1000000000]访问这篇文章的人次 |
| 5 | praise_len | int | 10 | 0 | N | N | 0 | 点赞数 |
| 6 | create_time | timestamp | 19 | 0 | N | N | CURRENT_TIMESTAMP | 创建时间: |
| 7 | update_time | timestamp | 19 | 0 | N | N | CURRENT_TIMESTAMP | 更新时间: |
| 8 | source | varchar | 255 | 0 | Y | N | 来源:[0,255]文章的出处 | |
| 9 | url | varchar | 255 | 0 | Y | N | 来源地址:[0,255]用于跳转到发布该文章的网站 | |
| 10 | tag | varchar | 255 | 0 | Y | N | 标签:[0,255]用于标注文章所属相关内容,多个标签用空格隔开 | |
| 11 | content | longtext | 2147483647 | 0 | Y | N | 正文:文章的主体内容 | |
| 12 | img | varchar | 255 | 0 | Y | N | 封面图 | |
| 13 | description | text | 65535 | 0 | Y | N | 文章描述 |
| 编号 | 名称 | 数据类型 | 长度 | 小数位 | 允许空值 | 主键 | 默认值 | 说明 |
| 1 | type_id | smallint | 5 | 0 | N | Y | 分类ID:[0,10000] | |
| 2 | display | smallint | 5 | 0 | N | N | 100 | 显示顺序:[0,1000]决定分类显示的先后顺序 |
| 3 | name | varchar | 16 | 0 | N | N | 分类名称:[2,16] | |
| 4 | father_id | smallint | 5 | 0 | N | N | 0 | 上级分类ID:[0,32767] |
| 5 | description | varchar | 255 | 0 | Y | N | 描述:[0,255]描述该分类的作用 | |
| 6 | icon | text | 65535 | 0 | Y | N | 分类图标: | |
| 7 | url | varchar | 255 | 0 | Y | N | 外链地址:[0,255]如果该分类是跳转到其他网站的情况下,就在该URL上设置 | |
| 8 | create_time | timestamp | 19 | 0 | N | N | CURRENT_TIMESTAMP | 创建时间: |
| 9 | update_time | timestamp | 19 | 0 | N | N | CURRENT_TIMESTAMP | 更新时间: |
| 编号 | 名称 | 数据类型 | 长度 | 小数位 | 允许空值 | 主键 | 默认值 | 说明 |
| 1 | auth_id | int | 10 | 0 | N | Y | 授权ID: | |
| 2 | user_group | varchar | 64 | 0 | Y | N | 用户组: | |
| 3 | mod_name | varchar | 64 | 0 | Y | N | 模块名: | |
| 4 | table_name | varchar | 64 | 0 | Y | N | 表名: | |
| 5 | page_title | varchar | 255 | 0 | Y | N | 页面标题: | |
| 6 | path | varchar | 255 | 0 | Y | N | 路由路径: | |
| 7 | position | varchar | 32 | 0 | Y | N | 位置: | |
| 8 | mode | varchar | 32 | 0 | N | N | _blank | 跳转方式: |
| 9 | add | tinyint | 3 | 0 | N | N | 1 | 是否可增加: |
| 10 | del | tinyint | 3 | 0 | N | N | 1 | 是否可删除: |
| 11 | set | tinyint | 3 | 0 | N | N | 1 | 是否可修改: |
| 12 | get | tinyint | 3 | 0 | N | N | 1 | 是否可查看: |
| 13 | field_add | text | 65535 | 0 | Y | N | 添加字段: | |
| 14 | field_set | text | 65535 | 0 | Y | N | 修改字段: | |
| 15 | field_get | text | 65535 | 0 | Y | N | 查询字段: | |
| 16 | table_nav_name | varchar | 500 | 0 | Y | N | 跨表导航名称: | |
| 17 | table_nav | varchar | 500 | 0 | Y | N | 跨表导航: | |
| 18 | option | text | 65535 | 0 | Y | N | 配置: | |
| 19 | create_time | timestamp | 19 | 0 | N | N | CURRENT_TIMESTAMP | 创建时间: |
| 20 | update_time | timestamp | 19 | 0 | N | N | CURRENT_TIMESTAMP | 更新时间: |
| 编号 | 名称 | 数据类型 | 长度 | 小数位 | 允许空值 | 主键 | 默认值 | 说明 |
| 1 | collect_id | int | 10 | 0 | N | Y | 收藏ID: | |
| 2 | user_id | int | 10 | 0 | N | N | 0 | 收藏人ID: |
| 3 | source_table | varchar | 255 | 0 | Y | N | 来源表: | |
| 4 | source_field | varchar | 255 | 0 | Y | N | 来源字段: | |
| 5 | source_id | int | 10 | 0 | N | N | 0 | 来源ID: |
| 6 | title | varchar | 255 | 0 | Y | N | 标题: | |
| 7 | img | varchar | 255 | 0 | Y | N | 封面: | |
| 8 | create_time | timestamp | 19 | 0 | N | N | CURRENT_TIMESTAMP | 创建时间: |
| 9 | update_time | timestamp | 19 | 0 | N | N | CURRENT_TIMESTAMP | 更新时间: |
| 编号 | 名称 | 数据类型 | 长度 | 小数位 | 允许空值 | 主键 | 默认值 | 说明 |
| 1 | comment_id | int | 10 | 0 | N | Y | 评论ID: | |
| 2 | user_id | int | 10 | 0 | N | N | 0 | 评论人ID: |
| 3 | reply_to_id | int | 10 | 0 | N | N | 0 | 回复评论ID:空为0 |
| 4 | content | longtext | 2147483647 | 0 | Y | N | 内容: | |
| 5 | nickname | varchar | 255 | 0 | Y | N | 昵称: | |
| 6 | avatar | varchar | 255 | 0 | Y | N | 头像地址:[0,255] | |
| 7 | create_time | timestamp | 19 | 0 | N | N | CURRENT_TIMESTAMP | 创建时间: |
| 8 | update_time | timestamp | 19 | 0 | N | N | CURRENT_TIMESTAMP | 更新时间: |
| 9 | source_table | varchar | 255 | 0 | Y | N | 来源表: | |
| 10 | source_field | varchar | 255 | 0 | Y | N | 来源字段: | |
| 11 | source_id | int | 10 | 0 | N | N | 0 | 来源ID: |
| 编号 | 名称 | 数据类型 | 长度 | 小数位 | 允许空值 | 主键 | 默认值 | 说明 |
| 1 | forum_id | mediumint | 8 | 0 | N | Y | 论坛id | |
| 2 | display | smallint | 5 | 0 | N | N | 100 | 排序 |
| 3 | user_id | mediumint | 8 | 0 | N | N | 0 | 用户ID |
| 4 | nickname | varchar | 16 | 0 | Y | N | 昵称:[0,16] | |
| 5 | praise_len | int | 10 | 0 | Y | N | 0 | 点赞数 |
| 6 | hits | int | 10 | 0 | N | N | 0 | 访问数 |
| 7 | title | varchar | 125 | 0 | N | N | 标题 | |
| 8 | keywords | varchar | 125 | 0 | Y | N | 关键词 | |
| 9 | description | varchar | 255 | 0 | Y | N | 描述 | |
| 10 | url | varchar | 255 | 0 | Y | N | 来源地址 | |
| 11 | tag | varchar | 255 | 0 | Y | N | 标签 | |
| 12 | img | text | 65535 | 0 | Y | N | 封面图 | |
| 13 | content | longtext | 2147483647 | 0 | Y | N | 正文 | |
| 14 | create_time | timestamp | 19 | 0 | N | N | CURRENT_TIMESTAMP | 创建时间: |
| 15 | update_time | timestamp | 19 | 0 | N | N | CURRENT_TIMESTAMP | 更新时间: |
| 16 | avatar | varchar | 255 | 0 | Y | N | 发帖人头像: | |
| 17 | type | varchar | 64 | 0 | N | N | 0 | 论坛分类:[0,1000]用来搜索指定类型的论坛帖 |
| 编号 | 名称 | 数据类型 | 长度 | 小数位 | 允许空值 | 主键 | 默认值 | 说明 |
| 1 | type_id | smallint | 5 | 0 | N | Y | 分类ID:[0,10000] | |
| 2 | name | varchar | 16 | 0 | N | N | 分类名称:[2,16] | |
| 3 | description | varchar | 255 | 0 | Y | N | 描述:[0,255]描述该分类的作用 | |
| 4 | url | varchar | 255 | 0 | Y | N | 外链地址:[0,255]如果该分类是跳转到其他网站的情况下,就在该URL上设置 | |
| 5 | father_id | smallint | 5 | 0 | N | N | 0 | 上级分类ID:[0,32767] |
| 6 | icon | varchar | 255 | 0 | Y | N | 分类图标: | |
| 7 | create_time | timestamp | 19 | 0 | N | N | CURRENT_TIMESTAMP | 创建时间: |
| 8 | update_time | timestamp | 19 | 0 | N | N | CURRENT_TIMESTAMP | 更新时间: |
| 编号 | 名称 | 数据类型 | 长度 | 小数位 | 允许空值 | 主键 | 默认值 | 说明 |
| 1 | hits_id | int | 10 | 0 | N | Y | 点赞ID: | |
| 2 | user_id | int | 10 | 0 | N | N | 0 | 点赞人: |
| 3 | create_time | timestamp | 19 | 0 | N | N | CURRENT_TIMESTAMP | 创建时间: |
| 4 | update_time | timestamp | 19 | 0 | N | N | CURRENT_TIMESTAMP | 更新时间: |
| 5 | source_table | varchar | 255 | 0 | Y | N | 来源表: | |
| 6 | source_field | varchar | 255 | 0 | Y | N | 来源字段: | |
| 7 | source_id | int | 10 | 0 | N | N | 0 | 来源ID: |
| 编号 | 名称 | 数据类型 | 长度 | 小数位 | 允许空值 | 主键 | 默认值 | 说明 |
| 1 | military_knowledge_id | int | 10 | 0 | N | Y | 军事知识ID | |
| 2 | knowledge_name | varchar | 64 | 0 | Y | N | 知识名称 | |
| 3 | knowledge_picture | varchar | 255 | 0 | Y | N | 知识图片 | |
| 4 | release_date | date | 10 | 0 | Y | N | 发布日期 | |
| 5 | knowledge_type | varchar | 64 | 0 | Y | N | 知识类型 | |
| 6 | knowledge_video | varchar | 255 | 0 | Y | N | 知识视频 | |
| 7 | knowledge_content | text | 65535 | 0 | Y | N | 知识内容 | |
| 8 | knowledge_details | text | 65535 | 0 | Y | N | 知识详情 | |
| 9 | hits | int | 10 | 0 | N | N | 0 | 点击数 |
| 10 | praise_len | int | 10 | 0 | N | N | 0 | 点赞数 |
| 11 | create_time | datetime | 19 | 0 | N | N | CURRENT_TIMESTAMP | 创建时间 |
| 12 | update_time | timestamp | 19 | 0 | N | N | CURRENT_TIMESTAMP | 更新时间 |
| 编号 | 名称 | 数据类型 | 长度 | 小数位 | 允许空值 | 主键 | 默认值 | 说明 |
| 1 | military_video_id | int | 10 | 0 | N | Y | 军旅视频ID | |
| 2 | military_brigade_name | varchar | 64 | 0 | Y | N | 军旅名称 | |
| 3 | military_images | varchar | 255 | 0 | Y | N | 军旅图片 | |
| 4 | release_time | date | 10 | 0 | Y | N | 发布时间 | |
| 5 | military_content | varchar | 64 | 0 | Y | N | 军旅内容 | |
| 6 | military_location | varchar | 64 | 0 | Y | N | 军旅地点 | |
| 7 | video_content | varchar | 255 | 0 | Y | N | 视频内容 | |
| 8 | military_details | text | 65535 | 0 | Y | N | 军旅详情 | |
| 9 | hits | int | 10 | 0 | N | N | 0 | 点击数 |
| 10 | praise_len | int | 10 | 0 | N | N | 0 | 点赞数 |
| 11 | create_time | datetime | 19 | 0 | N | N | CURRENT_TIMESTAMP | 创建时间 |
| 12 | update_time | timestamp | 19 | 0 | N | N | CURRENT_TIMESTAMP | 更新时间 |
| 编号 | 名称 | 数据类型 | 长度 | 小数位 | 允许空值 | 主键 | 默认值 | 说明 |
| 1 | praise_id | int | 10 | 0 | N | Y | 点赞ID: | |
| 2 | user_id | int | 10 | 0 | N | N | 0 | 点赞人: |
| 3 | create_time | timestamp | 19 | 0 | N | N | CURRENT_TIMESTAMP | 创建时间: |
| 4 | update_time | timestamp | 19 | 0 | N | N | CURRENT_TIMESTAMP | 更新时间: |
| 5 | source_table | varchar | 255 | 0 | Y | N | 来源表: | |
| 6 | source_field | varchar | 255 | 0 | Y | N | 来源字段: | |
| 7 | source_id | int | 10 | 0 | N | N | 0 | 来源ID: |
| 8 | status | bit | 1 | 0 | N | N | 1 | 点赞状态:1为点赞,0已取消 |
表recruitment_information (征兵信息)
| 编号 | 名称 | 数据类型 | 长度 | 小数位 | 允许空值 | 主键 | 默认值 | 说明 |
| 1 | recruitment_information_id | int | 10 | 0 | N | Y | 征兵信息ID | |
| 2 | name_of_conscription | varchar | 64 | 0 | Y | N | 征兵名称 | |
| 3 | conscription_pictures | varchar | 255 | 0 | Y | N | 征兵图片 | |
| 4 | release_date | date | 10 | 0 | Y | N | 发布日期 | |
| 5 | recruitment_targets | varchar | 64 | 0 | Y | N | 征兵对象 | |
| 6 | age_of_conscription | varchar | 64 | 0 | Y | N | 征兵年龄 | |
| 7 | conscription_requirements | varchar | 64 | 0 | Y | N | 征兵要求 | |
| 8 | recruitment_location | varchar | 64 | 0 | Y | N | 征兵地点 | |
| 9 | recruitment_details | text | 65535 | 0 | Y | N | 征兵详情 | |
| 10 | hits | int | 10 | 0 | N | N | 0 | 点击数 |
| 11 | praise_len | int | 10 | 0 | N | N | 0 | 点赞数 |
| 12 | create_time | datetime | 19 | 0 | N | N | CURRENT_TIMESTAMP | 创建时间 |
| 13 | update_time | timestamp | 19 | 0 | N | N | CURRENT_TIMESTAMP | 更新时间 |
| 编号 | 名称 | 数据类型 | 长度 | 小数位 | 允许空值 | 主键 | 默认值 | 说明 |
| 1 | recruitment_of_troops_id | int | 10 | 0 | N | Y | 部队招聘ID | |
| 2 | unit_name | varchar | 64 | 0 | Y | N | 部队名称 | |
| 3 | army_images | varchar | 255 | 0 | Y | N | 部队图片 | |
| 4 | release_date | date | 10 | 0 | Y | N | 发布日期 | |
| 5 | unit_address | varchar | 64 | 0 | Y | N | 部队地址 | |
| 6 | recruitment_positions | varchar | 64 | 0 | Y | N | 招聘岗位 | |
| 7 | recruitment_number | int | 10 | 0 | Y | N | 0 | 招聘人数 |
| 8 | recruitment_requirements | text | 65535 | 0 | Y | N | 招聘要求 | |
| 9 | recruitment_details | text | 65535 | 0 | Y | N | 招聘详情 | |
| 10 | hits | int | 10 | 0 | N | N | 0 | 点击数 |
| 11 | praise_len | int | 10 | 0 | N | N | 0 | 点赞数 |
| 12 | create_time | datetime | 19 | 0 | N | N | CURRENT_TIMESTAMP | 创建时间 |
| 13 | update_time | timestamp | 19 | 0 | N | N | CURRENT_TIMESTAMP | 更新时间 |
| 编号 | 名称 | 数据类型 | 长度 | 小数位 | 允许空值 | 主键 | 默认值 | 说明 |
| 1 | registered_users_id | int | 10 | 0 | N | Y | 注册用户ID | |
| 2 | user_name | varchar | 64 | 0 | Y | N | 用户姓名 | |
| 3 | user_phone_number | varchar | 16 | 0 | Y | N | 用户电话 | |
| 4 | examine_state | varchar | 16 | 0 | N | N | 已通过 | 审核状态 |
| 5 | user_id | int | 10 | 0 | N | N | 0 | 用户ID |
| 6 | create_time | datetime | 19 | 0 | N | N | CURRENT_TIMESTAMP | 创建时间 |
| 7 | update_time | timestamp | 19 | 0 | N | N | CURRENT_TIMESTAMP | 更新时间 |
表slides (轮播图)
| 编号 | 名称 | 数据类型 | 长度 | 小数位 | 允许空值 | 主键 | 默认值 | 说明 |
| 1 | slides_id | int | 10 | 0 | N | Y | 轮播图ID: | |
| 2 | title | varchar | 64 | 0 | Y | N | 标题: | |
| 3 | content | varchar | 255 | 0 | Y | N | 内容: | |
| 4 | url | varchar | 255 | 0 | Y | N | 链接: | |
| 5 | img | varchar | 255 | 0 | Y | N | 轮播图: | |
| 6 | hits | int | 10 | 0 | N | N | 0 | 点击量: |
| 7 | create_time | timestamp | 19 | 0 | N | N | CURRENT_TIMESTAMP | 创建时间: |
| 8 | update_time | timestamp | 19 | 0 | N | N | CURRENT_TIMESTAMP | 更新时间: |
表upload (文件上传)
| 编号 | 名称 | 数据类型 | 长度 | 小数位 | 允许空值 | 主键 | 默认值 | 说明 |
| 1 | upload_id | int | 10 | 0 | N | Y | 上传ID | |
| 2 | name | varchar | 64 | 0 | Y | N | 文件名 | |
| 3 | path | varchar | 255 | 0 | Y | N | 访问路径 | |
| 4 | file | varchar | 255 | 0 | Y | N | 文件路径 | |
| 5 | display | varchar | 255 | 0 | Y | N | 显示顺序 | |
| 6 | father_id | int | 10 | 0 | Y | N | 0 | 父级ID |
| 7 | dir | varchar | 255 | 0 | Y | N | 文件夹 | |
| 8 | type | varchar | 32 | 0 | Y | N | 文件类型 |
表user (用户账户:用于保存用户登录信息)
| 编号 | 名称 | 数据类型 | 长度 | 小数位 | 允许空值 | 主键 | 默认值 | 说明 |
| 1 | user_id | mediumint | 8 | 0 | N | Y | 用户ID:[0,8388607]用户获取其他与用户相关的数据 | |
| 2 | state | smallint | 5 | 0 | N | N | 1 | 账户状态:[0,10](1可用|2异常|3已冻结|4已注销) |
| 3 | user_group | varchar | 32 | 0 | Y | N | 所在用户组:[0,32767]决定用户身份和权限 | |
| 4 | login_time | timestamp | 19 | 0 | N | N | CURRENT_TIMESTAMP | 上次登录时间: |
| 5 | phone | varchar | 11 | 0 | Y | N | 手机号码:[0,11]用户的手机号码,用于找回密码时或登录时 | |
| 6 | phone_state | smallint | 5 | 0 | N | N | 0 | 手机认证:[0,1](0未认证|1审核中|2已认证) |
| 7 | username | varchar | 16 | 0 | N | N | 用户名:[0,16]用户登录时所用的账户名称 | |
| 8 | nickname | varchar | 16 | 0 | Y | N | 昵称:[0,16] | |
| 9 | password | varchar | 64 | 0 | N | N | 密码:[0,32]用户登录所需的密码,由6-16位数字或英文组成 | |
| 10 | | varchar | 64 | 0 | Y | N | 邮箱:[0,64]用户的邮箱,用于找回密码时或登录时 | |
| 11 | email_state | smallint | 5 | 0 | N | N | 0 | 邮箱认证:[0,1](0未认证|1审核中|2已认证) |
| 12 | avatar | varchar | 255 | 0 | Y | N | 头像地址:[0,255] | |
| 13 | open_id | varchar | 255 | 0 | Y | N | 针对获取用户信息字段 | |
| 14 | create_time | timestamp | 19 | 0 | N | N | CURRENT_TIMESTAMP | 创建时间: |
| 15 | vip_level | varchar | 255 | 0 | Y | N | 会员等级 | |
| 16 | vip_discount | double | 11 | 2 | Y | N | 0.00 | 会员折扣 |
表user_group (用户组:用于用户前端身份和鉴权)
| 编号 | 名称 | 数据类型 | 长度 | 小数位 | 允许空值 | 主键 | 默认值 | 说明 |
| 1 | group_id | mediumint | 8 | 0 | N | Y | 用户组ID:[0,8388607] | |
| 2 | display | smallint | 5 | 0 | N | N | 100 | 显示顺序:[0,1000] |
| 3 | name | varchar | 16 | 0 | N | N | 名称:[0,16] | |
| 4 | description | varchar | 255 | 0 | Y | N | 描述:[0,255]描述该用户组的特点或权限范围 | |
| 5 | source_table | varchar | 255 | 0 | Y | N | 来源表: | |
| 6 | source_field | varchar | 255 | 0 | Y | N | 来源字段: | |
| 7 | source_id | int | 10 | 0 | N | N | 0 | 来源ID: |
| 8 | register | smallint | 5 | 0 | Y | N | 0 | 注册位置: |
| 9 | create_time | timestamp | 19 | 0 | N | N | CURRENT_TIMESTAMP | 创建时间: |
| 10 | update_time | timestamp | 19 | 0 | N | N | CURRENT_TIMESTAMP | 更新时间: |
整个基于Java流媒体技术的爱迷彩生活视频平台的设计与实现的需求分析主要对系统总体架构以及功能模块的设计,通过建立E-R模型和数据库逻辑系统设计完成了数据库系统设计。
4 系统关键模块详细设计与实现
基于Java流媒体技术的爱迷彩生活视频平台的设计与实现的详细设计与实现主要是根据前面的基于Java流媒体技术的爱迷彩生活视频平台的设计与实现的需求分析和基于Java流媒体技术的爱迷彩生活视频平台的设计与实现的总体设计来设计页面并实现业务逻辑。主要从基于Java流媒体技术的爱迷彩生活视频平台的设计与实现界面实现、业务逻辑实现这两部分进行介绍。
4.1注册用户功能模块
4.1.1 前台首页界面
当进入基于Java流媒体技术的爱迷彩生活视频平台的设计与实现的时候,系统以上中下的布局进行展示,首先映入眼帘的是系统的导航栏,下面是轮播图,再往下是军旅资讯,其主界面展示如下图所示。

图4-1 前台首页界面图
4.1.2 用户注册界面
基于Java流媒体技术的爱迷彩生活视频平台的设计与实现的游客和注册用户时可以进行注册登录,当用户右上角“注册”按钮的时候,当填写上自己的账号+密码+确认密码+昵称+邮箱等后再点击“注册”按钮后将会先验证输入的有没有空数据,再次验证密码和确认密码是否是一样的,最后验证输入的账户名和数据库表中已经注册的账户名是否重复,只有都验证没问题后即可用户注册成功。用户注册界面展示如下图所示。

图4-2注册界面图
注册关键代码如下:
* 注册
* @param user
* @return
*/
@PostMapping("register")
public Map<String, Object> signUp(@RequestBody User user) {
// 查询用户
Map<String, String> query = new HashMap<>();
Map<String,Object> map = JSON.parseObject(JSON.toJSONString(user));
query.put("username",user.getUsername());
List list = service.selectBaseList(service.select(query, new HashMap<>()));
if (list.size()>0){
return error(30000, "用户已存在");
}
map.put("password",service.encryption(String.valueOf(map.get("password"))));
service.insert(map);
return success(1);
}
基于Java流媒体技术的爱迷彩生活视频平台的设计与实现中的前台上注册后的用户是可以通过自己的账户名和密码进行登录的,当用户输入完整的自己的账户名和密码信息并点击“登录”按钮后,将会首先验证输入的有没有空数据,再次验证输入的账户名+密码和数据库中当前保存的用户信息是否一致,只有在一致后将会登录成功并自动跳转到基于Java流媒体技术的爱迷彩生活视频平台的设计与实现的首页中;否则将会提示相应错误信息,用户登录界面如下图所示。

图4-3用户登录界面图
登录的逻辑代码如下所示。
/**
* 登录
* @param data
* @param httpServletRequest
* @return
*/
@PostMapping("login")
public Map<String, Object> login(@RequestBody Map<String, String> data, HttpServletRequest httpServletRequest) {
log.info("[执行登录接口]");
String username = data.get("username");
String email = data.get("email");
String phone = data.get("phone");
String password = data.get("password");
List resultList = null;
Map<String, String> map = new HashMap<>();
if(username != null && "".equals(username) == false){
map.put("username", username);
resultList = service.select(map, new HashMap<>()).getResultList();
}
else if(email != null && "".equals(email) == false){
map.put("email", email);
resultList = service.select(map, new HashMap<>()).getResultList();
}
else if(phone != null && "".equals(phone) == false){
map.put("phone", phone);
resultList = service.select(map, new HashMap<>()).getResultList();
}else{
return error(30000, "账号或密码不能为空");
}
if (resultList == null || password == null) {
return error(30000, "账号或密码不能为空");
}
//判断是否有这个用户
if (resultList.size()<=0){
return error(30000,"用户不存在");
}
User byUsername = (User) resultList.get(0);
Map<String, String> groupMap = new HashMap<>();
groupMap.put("name",byUsername.getUserGroup());
List groupList = userGroupService.select(groupMap, new HashMap<>()).getResultList();
if (groupList.size()<1){
return error(30000,"用户组不存在");
}
UserGroup userGroup = (UserGroup) groupList.get(0);
//查询用户审核状态
if (!StringUtils.isEmpty(userGroup.getSourceTable())){
String sql = "select examine_state from "+ userGroup.getSourceTable() +" WHERE user_id = " + byUsername.getUserId();
String res = String.valueOf(service.runCountSql(sql).getSingleResult());
if (res==null){
return error(30000,"用户不存在");
}
if (!res.equals("已通过")){
return error(30000,"该用户审核未通过");
}
}
//查询用户状态
if (byUsername.getState()!=1){
return error(30000,"用户非可用状态,不能登录");
}
String md5password = service.encryption(password);
if (byUsername.getPassword().equals(md5password)) {
// 存储Token到数据库
AccessToken accessToken = new AccessToken();
accessToken.setToken(UUID.randomUUID().toString().replaceAll("-", ""));
accessToken.setUser_id(byUsername.getUserId());
tokenService.save(accessToken);
// 返回用户信息
JSONObject user = JSONObject.parseObject(JSONObject.toJSONString(byUsername));
user.put("token", accessToken.getToken());
JSONObject ret = new JSONObject();
ret.put("obj",user);
return success(ret);
} else {
return error(30000, "账号或密码不正确");
}
}
4.1.4 征兵信息界面
当用户点击基于Java流媒体技术的爱迷彩生活视频平台的设计与实现中导航栏上的“征兵信息”后将会进入到该“征兵信息”列表的界面,然后选择想要看的征兵信息,点击进入到详细界面,在详细界面可以收藏+点赞和评论等操作,征兵信息界面如下图所示。

图4-4征兵信息界面图
当用户点击“论坛列表”后,可以查看自己发布的帖子和参与的讨论。论坛列表界面如下图所示。

图4-5论坛列表界面图
论坛列表关键代码如下:
@PostMapping("/set")
@Transactional
public Map<String, Object> set(HttpServletRequest request) throws IOException {
service.update(service.readQuery(request), service.readConfig(request), service.readBody(request.getReader()));
return success(1);
}
4.2管理员功能模块
管理员点击“系统用户”这一菜单会显示管理员、注册用户这两个子菜单,管理员可以对这两个角色的信息进行增删改查操作。界面如下图所示。

图4-6系统用户管理界面图
管理员点击“军旅视频管理”这一菜单会显示军旅视频列表、军旅视频添加这两个子菜单,支持输入军旅名称、发布日期进行查询、重置和删除的操作。如果想要添加新的军旅视频,点击“添加”按钮,就可以添加了,同时可以选择某一条军旅视频,点击“删除”进行删除。军旅视频列表、军旅视频添界面如下图所示。

图4-7军旅视频列表界面图

图4-8军旅视频添加界面图
管理员点击“部队招聘管理”这一菜单会显示部队招聘列表、部队招聘添加这两个子菜单,支持输入部队名称、发布日期、招聘岗位进行查询、重置和删除的操作。如果想要添加新的部队招聘,点击“添加”按钮,输入部队招聘,点击“提交”按钮就可以添加了,同时可以选择某一条部队招聘,点击“删除”进行删除。部队招聘列表、部队招聘添加界面如下图所示。

图4-9部队招聘列表界面图

图4-10部队招聘添加界面图
部队招聘添加关键代码如下:
@RequestMapping(value = "/del")
@Transactional
public Map<String, Object> del(HttpServletRequest request) {
service.delete(service.readQuery(request), service.readConfig(request));
return success(1);
}
public void delete(Map<String,String> query,Map<String,String> config){
QueryWrapper wrapper = new QueryWrapper<E>();
toWhereWrapper(query, "0".equals(config.get(FindConfig.GROUP_BY)),wrapper);
baseMapper.delete(wrapper);
log.info("[{}] - 删除操作:{}",wrapper.getSqlSelect());
}
管理员点击“系统管理”这一菜单会显示轮播图这个子菜单,管理员可以对前台展示的轮播图进行设置,界面如下图所示。

图4-13系统管理界面图
系统管理关键代码如下:
@PostMapping("/add")
@Transactional
public Map<String, Object> add(HttpServletRequest request) throws IOException {
service.insert(service.readBody(request.getReader()));
return success(1);
}
public Map<String, Object> addMap(Map<String,Object> map){
service.insert(map);
return success(1);
5系统测试
5.1 系统测试用例
系统测试包括:用户登录功能测试、征兵信息展示功能测试、军旅视频添加、部队招聘搜索、密码修改、军事知识功能测试,如表5-1、5-2、5-3、5-4、5-5、5-6所示:
表5-1 用户登录功能测试表
| 用例名称 | 用户登录系统 |
| 目的 | 测试用户通过正确的用户名和密码可否登录功能 |
| 前提 | 未登录的情况下 |
| 测试流程 | 1) 进入登录页面 2) 输入正确的用户名和密码 |
| 预期结果 | 用户名和密码正确的时候,跳转到登录成功界面,反之则显示错误信息,提示重新输入 |
| 实际结果 | 实际结果与预期结果一致 |
征兵信息查看功能测试:
表5-2 征兵信息查看功能测试表
| 用例名称 | 征兵信息查看 |
| 目的 | 测试征兵信息查看功能 |
| 前提 | 用户登录 |
| 测试流程 | 点击征兵信息列表 |
| 预期结果 | 可以查看到所有征兵信息信息 |
| 实际结果 | 实际结果与预期结果一致 |
管理员添加军旅视频界面测试:
表5-3 管理员添加军旅视频界面测试表
| 用例名称 | 添加军旅视频测试用例 |
| 目的 | 测试军旅视频添加功能 |
| 前提 | 管理员用户正常登录情况下 |
| 测试流程 | 1)管理员点击军旅视频,然后点击添加后并填写信息。 2)点击进行提交。 |
| 预期结果 | 提交以后,页面首页会显示新的军旅视频 |
| 实际结果 | 实际结果与预期结果一致 |
部队招聘搜索功能测试:
表5-4部队招聘搜索功能测试表
| 用例名称 | 部队招聘搜索测试 |
| 目的 | 测试部队招聘搜索功能 |
| 前提 | 无 |
| 测试流程 | 1)在搜索框填入搜索关键字。 2)点击搜索按钮。 |
| 预期结果 | 页面显示包含有搜索关键字的部队招聘 |
| 实际结果 | 实际结果与预期结果一致 |
密码修改搜索功能测试:
表5-5 密码修改功能测试表
| 用例名称 | 密码修改测试用例 |
| 目的 | 测试管理员密码修改功能 |
| 前提 | 管理员用户正常登录情况下 |
| 测试流程 | 1)管理员密码修改并完成填写。 2)点击进行提交。 |
| 预期结果 | 使用新的密码可以登录 |
| 实际结果 | 实际结果与预期结果一致 |
军事知识功能测试:
表5-6军事知识功能测试表
| 用例名称 | 军事知识测试用例 |
| 目的 | 测试用户军事知识功能 |
| 前提 | 用户正常登录情况下 |
| 测试流程 | 1)搜索查看军事知识,点击军事知识。 2)填写军事知识信息,点击进行提交。 |
| 预期结果 | 军事知识成功 |
| 实际结果 | 实际结果与预期结果一致 |
通过编写基于Java流媒体技术的爱迷彩生活视频平台的设计与实现的测试用例,已经检测完毕用户登录功能测试、征兵信息展示功能测试、军旅视频添加、部队招聘搜索、密码修改、军事知识功能测试,通过这6大模块为基于Java流媒体技术的爱迷彩生活视频平台的设计与实现的后期推广运营提供了强力的技术支撑。
本文描述了基于Java流媒体技术的爱迷彩生活视频平台的设计与实现的原理和开发过程,该系统是通过SpringBoot框架来搭建后台,中间件使用的是Tomcat服务器,数据库管理平台采用开源的Mysql,前台使用的是JQuery框架,同时使用Validate校验框架,这样就可以减少前端代码的输入量,而且基于JQuery框架的Validat框架使用简单,是流行的前端使用框架,前端使用的主要是HTML页面展示技术。
在开发前做了许多的准备,在本系统的设计和开发过程中阅览和学习了许多文献资料,从开发这个基于Java流媒体技术的爱迷彩生活视频平台的设计与实现的过程中我也收获了许许多多宝贵的方法以及设计思路,对系统的开发也起到了很重要的作用,系统的开发技术选用的都是自己比较熟悉的,比如Web、SpringBoot、MYSQL,这些技术都是在以前的学习中学到了,其中许多的设计思路和方法都是在以前不断地学习中摸索出来的经验,其实对于我们来说工作量还是比较大的,但是正是由于之前的积累与准备,才能顺利的完成这个项目,由此看来,积累经验跟做好准备是十分重要的事情。
当然在该系统的设计与实现的过程中也离不开老师以及同学们的帮助,正是因为他们的指导与帮助,我才能够成功的在预期内完成了这个系统。同时在这个过程当中我也收获了很多东西,此系统也有需要改进的地方,但是由于专业知识的浅薄,并不能做到十分完美,希望以后有机会可以让其真正的投入到使用之中。
[1]赵彩霞,张栽培,杨璇.基于Java编程导航学习平台开发设计的研究[J].家电维修,2024,(03):62-64.
[2]徐少军,李宗哲,梅杰等.基于Springboot+Vue框架的质量检验监督管理系统研发[J].纺织标准与质量,2024,(01):11-14+21.
[3]Dhanistha L W ,Suntoyo,Rosyid M D , et al.Design of wave spectrum in the Java Sea[J].IOP Conference Series: Earth and Environmental Science,2024,1298(1):
[4]Wahyudi ,Tiffany K V ,Mulyadi Y , et al.Morpho-dynamic Induced Rip Currents in Klayar Beach, Pacitan, East Java, Indonesia[J].IOP Conference Series: Earth and Environmental Science,2024,1298(1):
[5]Sagala M P ,Bhomia K R ,Murdiyarso D .Assessment of coastal vulnerability to support mangrove restoration in the northern coast of Java, Indonesia[J].Regional Studies in Marine Science,2024,70103383-.
[6]Kartini A G ,Gumilar I ,Abidin Z H , et al.3D model of Pawon Cave: The first prehistoric dwelling discovery in West Java, Indonesia[J].Digital Applications in Archaeology and Cultural Heritage,2024,32e00311-.
[7]Febriyanti M R ,Saefullah K ,Susanti D R , et al.Knowledge, attitude, and utilization of traditional medicine within the plural medical system in West Java, Indonesia.[J].BMC complementary medicine and therapies,2024,24(1):64-64.
[8]粟梁.基于Java的汽车租赁管理系统[J].电脑编程技巧与维护,2024,(01):43-45+52.DOI:10.16184/j.cnki.comprg.2024.01.035.
[9]江唯青.实验设备管理系统设计及其Java实现[J].电脑知识与技术,2024,20(02):27-29.DOI:10.14004/j.cnki.ckt.2024.0149.
[10]石雨昕,关家兴,邹博华等.基于SpringBoot微服务架构设计与实现实验室开放课题管理系统[J].实验室检测,2024,2(01):101-106.
[11]白茹鑫.基于SpringBoot+SSM框架的企业安全培训管理系统设计与实现[J].现代信息科技,2024,8(01):44-49.DOI:10.19850/j.cnki.2096-4706.2024.01.009.
[12]杜朋轩,曹梦川,伍丹等.刍议Java Web在智慧农业物联网中的应用[J].科技资讯,2024,22(01):148-151.DOI:10.16661/j.cnki.1672-3791.2306-5042-8129.
[13]谭光兴,甘景,戚秋晨.基于Java语言的远程数据采集系统设计与实现[J].科技与创新,2024,(01):19-22.DOI:10.15913/j.cnki.kjycx.2024.01.005.
[14]吴伶琳.基于SpringBoot的客户关系管理系统设计与实现[J].无线互联科技,2023,20(24):60-62.
[15]袁琳琳.计算机软件Java编程特点及技术分析[J].数字通信世界,2023,(12):87-89.
[16]马庆.计算机软件开发中JAVA编程语言的应用[J].山西电子技术,2023,(06):84-86+98.
[17]苏婉怡,揣小龙,刘美瑜等.基于Java技术的实验室管理系统设计与实现[J].无线互联科技,2023,20(23):58-60.
[18]杜朋轩,陈芳,曹梦川.基于Java Web的智慧农业信息采集系统的设计与实现[J].科技资讯,2023,21(23):162-165.DOI:10.16661/j.cnki.1672-3791.2307-5042-8177.
[19]田玉昆.基于Java Web技术的手机销售网站的设计与实现[J].电脑知识与技术,2023,19(32):47-49.DOI:10.14004/j.cnki.ckt.2023.1766.
[20]李晓飞.关注民生追求共情——浅谈主流媒体短视频平台内容管理[J].新闻战线,2022,(13):66-67.
逝者如斯夫,不舍昼夜。转眼间,大学生活便已经接近尾声,人面对着离别与结束,总是充满着不舍与茫然,我亦如此,仍记得那年秋天,我迫不及待的提前一天到了学校,面对学校巍峨的大门,我心里充满了期待:这里,就是我新生活的起点吗?那天,阳光明媚,学校的欢迎仪式很热烈,我面对着一个个对着我微笑的同学,仿佛一缕缕阳光透过胸口照进了我心里,同时,在那天我认识可爱的室友,我们携手共同度过了这难忘的两年。如今,我望着这篇论文的致谢,不禁又要问自己:现在,我们就要说再见了吗?
感慨莫名,不知所言。遥想当初刚来学校的时候,心里总是想着工科学校会过于板正,会缺乏一些柔情,当时心里甚至有一点点排斥,但是随着我对学校的慢慢认识与了解,我才认识到了她的美丽,她的柔情,并且慢慢的喜欢上了这个校园,但是时间太快了,快到我还没有好好体会她的美丽便要离开了,但是她带给我的回忆,永远不会离开我,也许真正离开那天我的眼里会满含泪水,我不是因为难过,我只是想将她的样子映在我的泪水里,刻在我的心里。最后,感谢我的老师们,是你们教授了我们知识与做人的道理;感谢我的室友们,是你们陪伴了我如此之久;感谢每位关心与支持我的人。
少年,追风赶月莫停留,平荒尽处是春山。
免费领取项目源码,请关注❥点赞收藏并私信博主,谢谢~
373

被折叠的 条评论
为什么被折叠?



