校园订餐系统
摘 要
校园订餐系统是为了满足校园内学生和教职工的订餐需求而开发的一款创新平台。该系统利用计算机技术和互联网连接,提供了简单、快捷的订餐服务。通过系统的用户注册和登录功能,用户可以方便地浏览菜单、选择喜爱的菜品,并进行在线支付。同时,商家可以通过系统管理菜品信息、接收订单、安排配送等操作。校园订餐系统不仅简化了订餐流程,节省了时间和精力,还提升了用户的用餐体验和满意度。该系统还促进了校园餐饮行业的数字化转型,增加了商家的曝光度和销售渠道。通过校园订餐系统,校园内的订餐活动变得更加便捷、高效和可靠,为校园生活带来了便利和舒适。
关键词:校园订餐系统;java语言;springboot框架、mysql数据库;
Campus Order System
ABSTRACT
The campus ordering system is an innovative platform developed to meet the ordering needs of students and faculty on campus. The system uses computer technology and Internet connection to provide simple and fast food ordering services. Through the user registration and login functions of the system, users can conveniently browse menus, select their favorite dishes, and make online payments. At the same time, merchants can manage dish information, receive orders, arrange delivery and other operations through the system. The campus ordering system not only simplifies the ordering process, saves time and energy, but also improves the dining experience and satisfaction of users. The system also promotes the digital transformation of the campus catering industry, increasing the exposure of merchants and sales channels. Through the campus ordering system, ordering activities on campus have become more convenient, efficient, and reliable, bringing convenience and comfort to campus life.
Keywords: Campus ordering system; Java language; Springboot framework, MySQL database;
目 录
表categorization_of_dishes (菜品分类)
1.1. 课题背景
校园订餐系统是为了满足大学校园内学生和教职工的订餐需求而设计开发的一种创新解决方案。在传统的订餐方式中,学生和教职工需要亲自前往食堂或外部餐厅点餐,耗时且不够便捷。
随着信息技术的不断进步和智能手机的普及,引入计算机化管理系统成为提高校园订餐效率和用户体验的必然选择。校园订餐系统利用互联网和移动应用技术,使学生和教职工可以通过在线平台浏览菜单、选择菜品、定制口味,并进行在线支付和配送服务。
本课题旨在设计和开发一套适用于校园订餐的计算机化管理系统。该系统将采用现代软件工程原理和方法,结合合适的技术框架和数据库,实现用户注册与登录、菜品展示与选择、订单管理与支付等核心功能。
通过本课题的研究和开发,将提高校园订餐的便捷性和效率,减少排队时间和等待时间,同时也为校园餐饮行业的数字化转型和管理优化提供有益借鉴和实践。这将极大地改善学生和教职工的用餐体验,促进校园餐饮服务的质量和发展。
1.2 研究意义
校园订餐系统的设计与开发具有重要的实际意义和社会价值,主要体现在以下几个方面:
- 提升用户体验:传统的校园订餐方式存在排队等待和选择受限等问题,而校园订餐系统的引入可以大幅提升用户的用餐体验。学生和教职工可以通过在线平台方便地浏览菜单、选择喜爱的菜品,并进行在线支付和配送服务,节省了时间和精力。
- 提高订餐效率:校园订餐系统的自动化管理和数字化操作能够大幅提高订餐效率。用户可以随时随地进行订餐,无需排队等待。同时,商家可以更好地管理菜品库存、接收订单、安排配送,从而提高整体的运营效率。
- 促进校园餐饮行业的发展:校园订餐系统的引入将推动校园餐饮行业的数字化转型和管理优化。通过系统的数据分析和统计功能,可以更好地了解用户的偏好和需求,为商家提供精确的市场反馈和经营决策依据。同时,系统的推广和应用也将提高校园餐饮服务的质量和竞争力。
- 推动信息技术应用:校园订餐系统的设计与开发将推动信息技术在校园内的应用和推广。学生和教职工可以通过使用系统熟悉信息化工具和平台,提高他们对新兴科技的认知和能力。同时,系统的不断升级和改进也将促进相关技术的发展和创新。
综上所述,校园订餐系统的设计与开发具有重要的实际意义和社会价值。它将提升用户体验,提高订餐效率,促进校园餐饮行业的发展,并推动信息技术在校园内的应用和推广。
2.1前端开发技术:
前端开发是校园订餐系统用户界面的关键部分。研究和应用现代化的前端开发技术,如HTML5、CSS3、JavaScript等,能够实现良好的用户交互体验和界面设计。
JAVA语言功能:
面向对象:面向对象是Java编程语言的标志之一,是一种软件开发方法。最重要的是将所有东西变成对象,然后以某种方式编程。编程时,代码和数据写在每个对象上。 面向对象编程方法的出现使得人们在编程过程中的设计思考和操作变得非常简单,同时也提高了程序的安全性。
跨平台:Java流行的一个关键特性是它的跨平台特性,这使得用Java编程变得容易。您可以用Java编写程序并在其他地方运行它,而无需在编译后更改它。
2.2 Spring Boot框架
Spring框架是Java平台上的一种开源应用框架,提供具有控制反转特性的容器。尽管Spring框架自身对编程模型没有限制,但其在Java应用中的频繁使用让它备受青睐,以至于后来让它作为EJB(EnterpriseJavaBeans)模型的补充,甚至是替补。Spring框架为开发提供了一系列的解决方案,比如利用控制反转的核心特性,并通过依赖注入实现控制反转来实现管理对象生命周期容器化,利用面向切面编程进行声明式的事务管理,整合多种持久化技术管理数据访问,提供大量优秀的Web框架方便开发等等。Spring框架具有控制反转(IOC)特性,IOC旨在方便项目维护和测试,它提供了一种通过Java的反射机制对Java对象进行统一的配置和管理的方法。Spring框架利用容器管理对象的生命周期,容器可以通过扫描XML文件或类上特定Java注解来配置对象,开发者可以通过依赖查找或依赖注入来获得对象。Spring框架具有面向切面编程(AOP)框架,SpringAOP框架基于代理模式,同时运行时可配置;AOP框架主要针对模块之间的交叉关注点进行模块化。Spring框架的AOP框架仅提供基本的AOP特性,虽无法与AspectJ框架相比,但通过与AspectJ的集成,也可以满足基本需求。Spring框架下的事务管理、远程访问等功能均可以通过使用SpringAOP技术实现。Spring的事务管理框架为Java平台带来了一种抽象机制,使本地和全局事务以及嵌套事务能够与保存点一起工作,并且几乎可以在Java平台的任何环境中工作。
2.3 MYSQL数据库
系统的开发必须配套相应数据库,数据库具有一定的组织结构,能够存放和管理数据信息,在以前数据库的功能仅仅是数据保存和管理操作,但是时代的变迁和发展,现在的数据库演变成了数据处理的方式,数据库从最开始的简单存放数据表格信息到现在的能够存放成千上万数据的大型数据库,其间还是经历了许多的改革。
本次开发的校园订餐系统使用的数据库是MYSQL数据库,该数据库运行速度快,安全性能也很高,而且对使用的平台没有任何的限制,所以被广泛应用到系统的开发中。MySQL是一个开源和多线程的关系管理数据库系统,MySQL是开放源代码的数据库,具有跨平台性,虽然功能未必强大,导致很多人不了解这个数据库的基本应用,在数据库中,总共建立了10几个表,这里面每个表都是相对应的,都各自有各自的联系,数据库意义重大,如果没有数据库的链接,就没办法运行程序,这显然可以看见数据库与程序的重要性,是紧密连接的。
2.4 B/S结构
B/S(浏览器/服务器)结构是目前主流的网络化的结构模式,它能够把系统核心功能集中在服务器上面,可以帮助系统开发人员简化操作,便于维护和使用。只需要用户在客户端安装360浏览器、谷歌浏览器、QQ浏览器等当前大众浏览器,在电脑里面安装sqlserver、mysql数据库等数据库。安装好的浏览器与服务器端的数据库进行信息数据的交互。很多专门软件能够做到的事情,采用B/S结构模式也能实现,它能够结合Web浏览器技术,ActiveX技术以及多种脚本语言等技术。帮助程序开发者节约了不少开发成本。目前B/S结构成为程序开发主流结构,它最好的地方就是没有地点限制还不用专门安装软件,笔记本或者电脑能够上网就能访问系统。系统使用B/S进行开发在后期系统维护上面就会很省事,不用什么问题都在服务器上面操作,简单的客户端处理就解决部分问题,开发出来的程序跟用户交互性上面也会增强,还可以实时刷新浏览器进行程序局部的数据信息更新。

图2-1 B/S模式三层结构图
3.1 可行性分析
3.2.1技术可行性
本系统在Windows操作系统中进行开发,并且目前PC机的性能已经可以胜任普通系统的web服务器。系统开发所使用的技术也都是自身所具有的,也是当下广泛应用的技术之一。
系统的开发环境和配置都是可以自行安装的,系统使用java开发工具,使用比较成熟的Mysql数据库进行对系统前台及后台的数据交互,根据技术语言对数据库,结合需求进行修改维护,可以使得系统运行更具有稳定性和安全性,从而完成实现系统的开发。
(1)硬件可行性分析
校园订餐系统及信息分析的设计对于所使用的计算机没有什么硬性的要求,计算机只要可以正常的使用进行代码的编写及页面设计就可行,主要是对于服务器有些要求,对于平台搭建完成要上传的服务器是有一定的要求的,服务器必须选择安全性比较高的,然后就是打开系统必须顺畅,不能停顿太长时间;性价比高;安全性高。
(2)软件可行性分析
开发整个系统使用的是云计算,流量的可扩展性和基于流量的智能调整云计算的优点就是流量的可扩展性和基于流量的智能调整,保障系统的安全及数据信息的及时备份。
因此,我们从两个方面进行了可行性研究,可以看出系统的开发没有问题。
3.2.2经济可行性
在校园订餐系统开发之前所做的市场调研及其他的校园订餐系统相关的管理系统,都是没有任何费用的,都是通过开发者自己的努力,所有的工作都是自己亲力亲为,在碰到自己比较难以解决的问题,大多是通过同学和指导老师的帮助进行相关信息的解决,所以对于校园订餐系统的开发在经济上是完全可行的,没有任何费用支出的。
使用比较成熟的技术,系统是基于springboot的开发,采用Mysql数据库。所以系统在开发人力、财力要求不高,具有经济可行性。
3.2.3操作可行性:
可操作性主要是对校园订餐系统设计完成后,用户的使用体验度,以及管理员可以通过系统随时管理相关的数据信息,并且对于管理员、普通用户、卖家三个角色,都可以简单明了的进入到自己的系统界面,通过界面导航菜单可以简单明了地操作功能模块,方便用户信息的操作需求和管理员管理数据信息,对于系统的操作,不需要专业人员都可以直接进行功能模块的操作管理,所以在系统的可操作性是完全可以的。本系统的操作使用的是界面窗口进行登录,所以操作人员只要会简单的电脑操作就完全可以的。
3.2 功能需求分析
校园订餐系统主要是为了提高饭店工作人员的工作效率和更方便快捷的满足顾客,更好存储所有数据信息及快速方便的检索功能,对系统的各个模块是通过许多发达系统做出合理的分析来确定考虑用户的可操作性,遵循开发的系统优化的原则,经过全面的调查和研究。
系统所要实现的功能分析,对于现在网络方便的管理,系统要实现用户可以直接在电脑上查看所有数据信息,根据需求可以进行在线添加,删除或修改校园订餐系统信息,这样既能节省时间,不用再像传统的方式耽误时间,真的很难去满足用户的各种需求。所以校园订餐系统的开发不仅仅能满足用户的需求,还能提高管理员的工作效率,减少原有不必要的工作量。
学生用户用例图如下所示。

图3-1学生用户用例图
商家用例图如下所示。

图3-2 商家用户用例图
管理员用例图如下所示。

图3-3 管理员用例图
3.3 系统性能分析
(1)界面简洁清晰:系统界面要求简单明了,容易操作,符合用户操作习惯。
(2)储存性高:因为校园订餐系统中有很多的信息需要存储,因此对于系统的存储量有很大的要求,需要有一个强大的数据库的支持才能确保所有的信息都能安全稳定的进行存储。
(3)易学性:该系统在操作上必须简单好上手,没有很多复杂的操作,只需要简单的进行学习就能操作该系统。
(4)稳定性需求:开发的校园订餐系统要求运行稳定,运行过程中无界面不清楚、字体模糊等现象。
(6)稳定性:开发的校园订餐系统要求运行稳定,运行过程中无界面不清楚、字体模糊等现象。
4.1 系统的结构划分
本系统可以分为:管理员、学生用户、商家用户三个功能模块。
后台管理端的功能:首页、系统用户(管理员、学生用户、商家用户)、菜品信息管理、菜品分类管理、订单信息管理、订单评价管理、系统管理(轮播图管理)、通告公告管理(通知公告)、资源管理、个人中心(个人信息、修改密码)等功能。
学生用户的功能:首页、注册登录、我的账户、通知公告、新闻资讯、菜品信息、个人中心(个人首页、订单信息、收藏)等功能。
商家用户的功能:登录、后台首页菜品信息管理、订单信息管理、订单评价管理、个人中心(个人信息,修改密码)等功能。
校园订餐系统的结构图4-1所示:

图4-1 系统结构
登录系统结构图,如图4-2所示:

图4-2 登录结构图
这些功能可以充分满足校园订餐系统的需求。系统功能结构如图4-3所示。

图4-3系统功能结构图
4.2 系统的流程分析
4.2.1登录流程

图4-4登录流程图
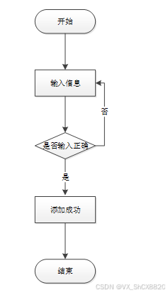
4.2.2添加信息流程
添加信息流程图,如下图所示:

图4-5添加信息流程图
4.2.3删除信息流程
删除信息流程图,如下图所示:

图4-6删除信息流程图
4.3. 数据库设计
4.3.1 数据库实体
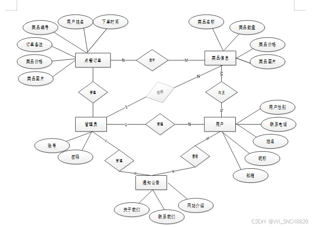
对于一个要开发的系统来说,E-R图可以让别人能更快更轻松的了解此系统的事务及它们之间的关系。根据系统分析阶段所得出的结论确定了在校园订餐系统中存在着多个实体分别是首页、通知公告、新闻资讯、菜品信息等。
系统总体ER图如下图所示。

图4-7 系统总体ER图
4.3.2数据表
将数据库概念设计的E-R图转换为关系数据库。在关系数据库中,数据关系由数据表组成,但是表的结构表现在表的字段上。
表access_token (登陆访问时长)
| 编号 | 名称 | 数据类型 | 长度 | 小数位 | 允许空值 | 主键 | 默认值 | 说明 |
| 1 | token_id | int | 10 | 0 | N | Y | 临时访问牌ID | |
| 2 | token | varchar | 64 | 0 | Y | N | 临时访问牌 | |
| 3 | info | text | 65535 | 0 | Y | N | ||
| 4 | maxage | int | 10 | 0 | N | N | 2 | 最大寿命:默认2小时 |
| 5 | create_time | timestamp | 19 | 0 | N | N | CURRENT_TIMESTAMP | 创建时间: |
| 6 | update_time | timestamp | 19 | 0 | N | N | CURRENT_TIMESTAMP | 更新时间: |
| 7 | user_id | int | 10 | 0 | N | N | 0 | 用户编号: |
表article (文章:用于内容管理系统的文章)
| 编号 | 名称 | 数据类型 | 长度 | 小数位 | 允许空值 | 主键 | 默认值 | 说明 |
| 1 | article_id | mediumint | 8 | 0 | N | Y | 文章id:[0,8388607] | |
| 2 | title | varchar | 125 | 0 | N | Y | 标题:[0,125]用于文章和html的title标签中 | |
| 3 | type | varchar | 64 | 0 | N | N | 0 | 文章分类:[0,1000]用来搜索指定类型的文章 |
| 4 | hits | int | 10 | 0 | N | N | 0 | 点击数:[0,1000000000]访问这篇文章的人次 |
| 5 | praise_len | int | 10 | 0 | N | N | 0 | 点赞数 |
| 6 | create_time | timestamp | 19 | 0 | N | N | CURRENT_TIMESTAMP | 创建时间: |
| 7 | update_time | timestamp | 19 | 0 | N | N | CURRENT_TIMESTAMP | 更新时间: |
| 8 | source | varchar | 255 | 0 | Y | N | 来源:[0,255]文章的出处 | |
| 9 | url | varchar | 255 | 0 | Y | N | 来源地址:[0,255]用于跳转到发布该文章的网站 | |
| 10 | tag | varchar | 255 | 0 | Y | N | 标签:[0,255]用于标注文章所属相关内容,多个标签用空格隔开 | |
| 11 | content | longtext | 2147483647 | 0 | Y | N | 正文:文章的主体内容 | |
| 12 | img | varchar | 255 | 0 | Y | N | 封面图 | |
| 13 | description | text | 65535 | 0 | Y | N | 文章描述 |
表article_type (文章分类)
| 编号 | 名称 | 数据类型 | 长度 | 小数位 | 允许空值 | 主键 | 默认值 | 说明 |
| 1 | type_id | smallint | 5 | 0 | N | Y | 分类ID:[0,10000] | |
| 2 | display | smallint | 5 | 0 | N | N | 100 | 显示顺序:[0,1000]决定分类显示的先后顺序 |
| 3 | name | varchar | 16 | 0 | N | N | 分类名称:[2,16] | |
| 4 | father_id | smallint | 5 | 0 | N | N | 0 | 上级分类ID:[0,32767] |
| 5 | description | varchar | 255 | 0 | Y | N | 描述:[0,255]描述该分类的作用 | |
| 6 | icon | text | 65535 | 0 | Y | N | 分类图标: | |
| 7 | url | varchar | 255 | 0 | Y | N | 外链地址:[0,255]如果该分类是跳转到其他网站的情况下,就在该URL上设置 | |
| 8 | create_time | timestamp | 19 | 0 | N | N | CURRENT_TIMESTAMP | 创建时间: |
| 9 | update_time | timestamp | 19 | 0 | N | N | CURRENT_TIMESTAMP | 更新时间: |
表auth (用户权限管理)
| 编号 | 名称 | 数据类型 | 长度 | 小数位 | 允许空值 | 主键 | 默认值 | 说明 |
| 1 | auth_id | int | 10 | 0 | N | Y | 授权ID: | |
| 2 | user_group | varchar | 64 | 0 | Y | N | 用户组: | |
| 3 | mod_name | varchar | 64 | 0 | Y | N | 模块名: | |
| 4 | table_name | varchar | 64 | 0 | Y | N | 表名: | |
| 5 | page_title | varchar | 255 | 0 | Y | N | 页面标题: | |
| 6 | path | varchar | 255 | 0 | Y | N | 路由路径: | |
| 7 | position | varchar | 32 | 0 | Y | N | 位置: | |
| 8 | mode | varchar | 32 | 0 | N | N | _blank | 跳转方式: |
| 9 | add | tinyint | 3 | 0 | N | N | 1 | 是否可增加: |
| 10 | del | tinyint | 3 | 0 | N | N | 1 | 是否可删除: |
| 11 | set | tinyint | 3 | 0 | N | N | 1 | 是否可修改: |
| 12 | get | tinyint | 3 | 0 | N | N | 1 | 是否可查看: |
| 13 | field_add | text | 65535 | 0 | Y | N | 添加字段: | |
| 14 | field_set | text | 65535 | 0 | Y | N | 修改字段: | |
| 15 | field_get | text | 65535 | 0 | Y | N | 查询字段: | |
| 16 | table_nav_name | varchar | 500 | 0 | Y | N | 跨表导航名称: | |
| 17 | table_nav | varchar | 500 | 0 | Y | N | 跨表导航: | |
| 18 | option | text | 65535 | 0 | Y | N | 配置: | |
| 19 | create_time | timestamp | 19 | 0 | N | N | CURRENT_TIMESTAMP | 创建时间: |
| 20 | update_time | timestamp | 19 | 0 | N | N | CURRENT_TIMESTAMP | 更新时间: |
表categorization_of_dishes (菜品分类)
| 编号 | 名称 | 数据类型 | 长度 | 小数位 | 允许空值 | 主键 | 默认值 | 说明 |
| 1 | categorization_of_dishes_id | int | 10 | 0 | N | Y | 菜品分类ID | |
| 2 | categorization_of_dishes | varchar | 64 | 0 | Y | N | 菜品分类 | |
| 3 | create_time | datetime | 19 | 0 | N | N | CURRENT_TIMESTAMP | 创建时间 |
| 4 | update_time | timestamp | 19 | 0 | N | N | CURRENT_TIMESTAMP | 更新时间 |
表collect (收藏)
| 编号 | 名称 | 数据类型 | 长度 | 小数位 | 允许空值 | 主键 | 默认值 | 说明 |
| 1 | collect_id | int | 10 | 0 | N | Y | 收藏ID: | |
| 2 | user_id | int | 10 | 0 | N | N | 0 | 收藏人ID: |
| 3 | source_table | varchar | 255 | 0 | Y | N | 来源表: | |
| 4 | source_field | varchar | 255 | 0 | Y | N | 来源字段: | |
| 5 | source_id | int | 10 | 0 | N | N | 0 | 来源ID: |
| 6 | title | varchar | 255 | 0 | Y | N | 标题: | |
| 7 | img | varchar | 255 | 0 | Y | N | 封面: | |
| 8 | create_time | timestamp | 19 | 0 | N | N | CURRENT_TIMESTAMP | 创建时间: |
| 9 | update_time | timestamp | 19 | 0 | N | N | CURRENT_TIMESTAMP | 更新时间: |
表comment (评论)
| 编号 | 名称 | 数据类型 | 长度 | 小数位 | 允许空值 | 主键 | 默认值 | 说明 |
| 1 | comment_id | int | 10 | 0 | N | Y | 评论ID: | |
| 2 | user_id | int | 10 | 0 | N | N | 0 | 评论人ID: |
| 3 | reply_to_id | int | 10 | 0 | N | N | 0 | 回复评论ID:空为0 |
| 4 | content | longtext | 2147483647 | 0 | Y | N | 内容: | |
| 5 | nickname | varchar | 255 | 0 | Y | N | 昵称: | |
| 6 | avatar | varchar | 255 | 0 | Y | N | 头像地址:[0,255] | |
| 7 | create_time | timestamp | 19 | 0 | N | N | CURRENT_TIMESTAMP | 创建时间: |
| 8 | update_time | timestamp | 19 | 0 | N | N | CURRENT_TIMESTAMP | 更新时间: |
| 9 | source_table | varchar | 255 | 0 | Y | N | 来源表: | |
| 10 | source_field | varchar | 255 | 0 | Y | N | 来源字段: | |
| 11 | source_id | int | 10 | 0 | N | N | 0 | 来源ID: |
表dish_information (菜品信息)
| 编号 | 名称 | 数据类型 | 长度 | 小数位 | 允许空值 | 主键 | 默认值 | 说明 |
| 1 | dish_information_id | int | 10 | 0 | N | Y | 菜品信息ID | |
| 2 | campus_name | varchar | 64 | 0 | Y | N | 校区名称 | |
| 3 | store_name | varchar | 64 | 0 | Y | N | 店铺名称 | |
| 4 | business_status | varchar | 64 | 0 | Y | N | 营业状态 | |
| 5 | dish_number | varchar | 64 | 0 | Y | N | 菜品编号 | |
| 6 | dish_name | varchar | 64 | 0 | Y | N | 菜品名称 | |
| 7 | categorization_of_dishes | varchar | 64 | 0 | Y | N | 菜品分类 | |
| 8 | taste_of_dishes | varchar | 64 | 0 | Y | N | 菜品口味 | |
| 9 | vegetable_inventory | int | 10 | 0 | Y | N | 0 | 菜品库存 |
| 10 | price_of_dishes | int | 10 | 0 | Y | N | 0 | 菜品价格 |
| 11 | merchant_users | int | 10 | 0 | Y | N | 0 | 商家用户 |
| 12 | dish_pictures | varchar | 255 | 0 | Y | N | 菜品图片 | |
| 13 | introduction_to_dishes | longtext | 2147483647 | 0 | Y | N | 菜品介绍 | |
| 14 | hits | int | 10 | 0 | N | N | 0 | 点击数 |
| 15 | praise_len | int | 10 | 0 | N | N | 0 | 点赞数 |
| 16 | recommend | int | 10 | 0 | N | N | 0 | 智能推荐 |
| 17 | create_time | datetime | 19 | 0 | N | N | CURRENT_TIMESTAMP | 创建时间 |
| 18 | update_time | timestamp | 19 | 0 | N | N | CURRENT_TIMESTAMP | 更新时间 |
表hits (用户点击)
| 编号 | 名称 | 数据类型 | 长度 | 小数位 | 允许空值 | 主键 | 默认值 | 说明 |
| 1 | hits_id | int | 10 | 0 | N | Y | 点赞ID: | |
| 2 | user_id | int | 10 | 0 | N | N | 0 | 点赞人: |
| 3 | create_time | timestamp | 19 | 0 | N | N | CURRENT_TIMESTAMP | 创建时间: |
| 4 | update_time | timestamp | 19 | 0 | N | N | CURRENT_TIMESTAMP | 更新时间: |
| 5 | source_table | varchar | 255 | 0 | Y | N | 来源表: | |
| 6 | source_field | varchar | 255 | 0 | Y | N | 来源字段: | |
| 7 | source_id | int | 10 | 0 | N | N | 0 | 来源ID: |
表merchant_users (商家用户)
| 编号 | 名称 | 数据类型 | 长度 | 小数位 | 允许空值 | 主键 | 默认值 | 说明 |
| 1 | merchant_users_id | int | 10 | 0 | N | Y | 商家用户ID | |
| 2 | campus_name | varchar | 64 | 0 | Y | N | 校区名称 | |
| 3 | store_name | varchar | 64 | 0 | Y | N | 店铺名称 | |
| 4 | merchant_name | varchar | 64 | 0 | Y | N | 商家姓名 | |
| 5 | merchant_gender | varchar | 64 | 0 | Y | N | 商家性别 | |
| 6 | merchant_phone_number | varchar | 16 | 0 | Y | N | 商家电话 | |
| 7 | examine_state | varchar | 16 | 0 | N | N | 已通过 | 审核状态 |
| 8 | user_id | int | 10 | 0 | N | N | 0 | 用户ID |
| 9 | create_time | datetime | 19 | 0 | N | N | CURRENT_TIMESTAMP | 创建时间 |
| 10 | update_time | timestamp | 19 | 0 | N | N | CURRENT_TIMESTAMP | 更新时间 |
表notice (公告)
| 编号 | 名称 | 数据类型 | 长度 | 小数位 | 允许空值 | 主键 | 默认值 | 说明 |
| 1 | notice_id | mediumint | 8 | 0 | N | Y | 公告id: | |
| 2 | title | varchar | 125 | 0 | N | N | 标题: | |
| 3 | content | longtext | 2147483647 | 0 | Y | N | 正文: | |
| 4 | create_time | timestamp | 19 | 0 | N | N | CURRENT_TIMESTAMP | 创建时间: |
| 5 | update_time | timestamp | 19 | 0 | N | N | CURRENT_TIMESTAMP | 更新时间: |
表order_evaluation (订单评价)
| 编号 | 名称 | 数据类型 | 长度 | 小数位 | 允许空值 | 主键 | 默认值 | 说明 |
| 1 | order_evaluation_id | int | 10 | 0 | N | Y | 订单评价ID | |
| 2 | order_number | varchar | 64 | 0 | Y | N | 订单编号 | |
| 3 | campus_name | varchar | 64 | 0 | Y | N | 校区名称 | |
| 4 | store_name | varchar | 64 | 0 | Y | N | 店铺名称 | |
| 5 | dish_name | varchar | 64 | 0 | Y | N | 菜品名称 | |
| 6 | price_of_dishes | varchar | 64 | 0 | Y | N | 菜品价格 | |
| 7 | merchant_users | int | 10 | 0 | Y | N | 0 | 商家用户 |
| 8 | student_users | int | 10 | 0 | Y | N | 0 | 学生用户 |
| 9 | student_name | varchar | 64 | 0 | Y | N | 学生姓名 | |
| 10 | evaluation_content | text | 65535 | 0 | Y | N | 评价内容 | |
| 11 | create_time | datetime | 19 | 0 | N | N | CURRENT_TIMESTAMP | 创建时间 |
| 12 | update_time | timestamp | 19 | 0 | N | N | CURRENT_TIMESTAMP | 更新时间 |
表order_information (订单信息)
| 编号 | 名称 | 数据类型 | 长度 | 小数位 | 允许空值 | 主键 | 默认值 | 说明 |
| 1 | order_information_id | int | 10 | 0 | N | Y | 订单信息ID | |
| 2 | order_number | varchar | 64 | 0 | Y | N | 订单编号 | |
| 3 | campus_name | varchar | 64 | 0 | Y | N | 校区名称 | |
| 4 | store_name | varchar | 64 | 0 | Y | N | 店铺名称 | |
| 5 | dish_number | varchar | 64 | 0 | Y | N | 菜品编号 | |
| 6 | dish_name | varchar | 64 | 0 | Y | N | 菜品名称 | |
| 7 | categorization_of_dishes | varchar | 64 | 0 | Y | N | 菜品分类 | |
| 8 | price_of_dishes | varchar | 64 | 0 | Y | N | 菜品价格 | |
| 9 | merchant_users | int | 10 | 0 | Y | N | 0 | 商家用户 |
| 10 | student_users | int | 10 | 0 | Y | N | 0 | 学生用户 |
| 11 | student_name | varchar | 64 | 0 | Y | N | 学生姓名 | |
| 12 | student_phone_number | varchar | 64 | 0 | Y | N | 学生电话 | |
| 13 | order_quantity | int | 10 | 0 | Y | N | 0 | 下单数量 |
| 14 | total_price_of_dishes | varchar | 64 | 0 | Y | N | 菜品总价 | |
| 15 | receiving_address | text | 65535 | 0 | Y | N | 收货地址 | |
| 16 | order_remarks | text | 65535 | 0 | Y | N | 订单备注 | |
| 17 | order_status | varchar | 64 | 0 | Y | N | 订单状态 | |
| 18 | delivery_content | text | 65535 | 0 | Y | N | 配送内容 | |
| 19 | pay_state | varchar | 16 | 0 | N | N | 未支付 | 支付状态 |
| 20 | pay_type | varchar | 16 | 0 | Y | N | 支付类型: 微信、支付宝、网银 | |
| 21 | create_time | datetime | 19 | 0 | N | N | CURRENT_TIMESTAMP | 创建时间 |
| 22 | update_time | timestamp | 19 | 0 | N | N | CURRENT_TIMESTAMP | 更新时间 |
表praise (点赞)
| 编号 | 名称 | 数据类型 | 长度 | 小数位 | 允许空值 | 主键 | 默认值 | 说明 |
| 1 | praise_id | int | 10 | 0 | N | Y | 点赞ID: | |
| 2 | user_id | int | 10 | 0 | N | N | 0 | 点赞人: |
| 3 | create_time | timestamp | 19 | 0 | N | N | CURRENT_TIMESTAMP | 创建时间: |
| 4 | update_time | timestamp | 19 | 0 | N | N | CURRENT_TIMESTAMP | 更新时间: |
| 5 | source_table | varchar | 255 | 0 | Y | N | 来源表: | |
| 6 | source_field | varchar | 255 | 0 | Y | N | 来源字段: | |
| 7 | source_id | int | 10 | 0 | N | N | 0 | 来源ID: |
| 8 | status | bit | 1 | 0 | N | N | 1 | 点赞状态:1为点赞,0已取消 |
表slides (轮播图)
| 编号 | 名称 | 数据类型 | 长度 | 小数位 | 允许空值 | 主键 | 默认值 | 说明 |
| 1 | slides_id | int | 10 | 0 | N | Y | 轮播图ID: | |
| 2 | title | varchar | 64 | 0 | Y | N | 标题: | |
| 3 | content | varchar | 255 | 0 | Y | N | 内容: | |
| 4 | url | varchar | 255 | 0 | Y | N | 链接: | |
| 5 | img | varchar | 255 | 0 | Y | N | 轮播图: | |
| 6 | hits | int | 10 | 0 | N | N | 0 | 点击量: |
| 7 | create_time | timestamp | 19 | 0 | N | N | CURRENT_TIMESTAMP | 创建时间: |
| 8 | update_time | timestamp | 19 | 0 | N | N | CURRENT_TIMESTAMP | 更新时间: |
表student_users (学生用户)
| 编号 | 名称 | 数据类型 | 长度 | 小数位 | 允许空值 | 主键 | 默认值 | 说明 |
| 1 | student_users_id | int | 10 | 0 | N | Y | 学生用户ID | |
| 2 | department_name | varchar | 64 | 0 | Y | N | 院系名称 | |
| 3 | student_name | varchar | 64 | 0 | Y | N | 学生姓名 | |
| 4 | student_gender | varchar | 64 | 0 | Y | N | 学生性别 | |
| 5 | student_age | varchar | 64 | 0 | Y | N | 学生年龄 | |
| 6 | student_id | varchar | 64 | 0 | N | N | 学生学号 | |
| 7 | student_phone_number | varchar | 16 | 0 | Y | N | 学生电话 | |
| 8 | examine_state | varchar | 16 | 0 | N | N | 已通过 | 审核状态 |
| 9 | user_id | int | 10 | 0 | N | N | 0 | 用户ID |
| 10 | create_time | datetime | 19 | 0 | N | N | CURRENT_TIMESTAMP | 创建时间 |
| 11 | update_time | timestamp | 19 | 0 | N | N | CURRENT_TIMESTAMP | 更新时间 |
表upload (文件上传)
| 编号 | 名称 | 数据类型 | 长度 | 小数位 | 允许空值 | 主键 | 默认值 | 说明 |
| 1 | upload_id | int | 10 | 0 | N | Y | 上传ID | |
| 2 | name | varchar | 64 | 0 | Y | N | 文件名 | |
| 3 | path | varchar | 255 | 0 | Y | N | 访问路径 | |
| 4 | file | varchar | 255 | 0 | Y | N | 文件路径 | |
| 5 | display | varchar | 255 | 0 | Y | N | 显示顺序 | |
| 6 | father_id | int | 10 | 0 | Y | N | 0 | 父级ID |
| 7 | dir | varchar | 255 | 0 | Y | N | 文件夹 | |
| 8 | type | varchar | 32 | 0 | Y | N | 文件类型 |
表user (用户账户:用于保存用户登录信息)
| 编号 | 名称 | 数据类型 | 长度 | 小数位 | 允许空值 | 主键 | 默认值 | 说明 |
| 1 | user_id | mediumint | 8 | 0 | N | Y | 用户ID:[0,8388607]用户获取其他与用户相关的数据 | |
| 2 | state | smallint | 5 | 0 | N | N | 1 | 账户状态:[0,10](1可用|2异常|3已冻结|4已注销) |
| 3 | user_group | varchar | 32 | 0 | Y | N | 所在用户组:[0,32767]决定用户身份和权限 | |
| 4 | login_time | timestamp | 19 | 0 | N | N | CURRENT_TIMESTAMP | 上次登录时间: |
| 5 | phone | varchar | 11 | 0 | Y | N | 手机号码:[0,11]用户的手机号码,用于找回密码时或登录时 | |
| 6 | phone_state | smallint | 5 | 0 | N | N | 0 | 手机认证:[0,1](0未认证|1审核中|2已认证) |
| 7 | username | varchar | 16 | 0 | N | N | 用户名:[0,16]用户登录时所用的账户名称 | |
| 8 | nickname | varchar | 16 | 0 | Y | N | 昵称:[0,16] | |
| 9 | password | varchar | 64 | 0 | N | N | 密码:[0,32]用户登录所需的密码,由6-16位数字或英文组成 | |
| 10 | | varchar | 64 | 0 | Y | N | 邮箱:[0,64]用户的邮箱,用于找回密码时或登录时 | |
| 11 | email_state | smallint | 5 | 0 | N | N | 0 | 邮箱认证:[0,1](0未认证|1审核中|2已认证) |
| 12 | avatar | varchar | 255 | 0 | Y | N | 头像地址:[0,255] | |
| 13 | open_id | varchar | 255 | 0 | Y | N | 针对获取用户信息字段 | |
| 14 | create_time | timestamp | 19 | 0 | N | N | CURRENT_TIMESTAMP | 创建时间: |
| 15 | vip_level | varchar | 255 | 0 | Y | N | 会员等级 | |
| 16 | vip_discount | double | 11 | 2 | Y | N | 0.00 | 会员折扣 |
表user_group (用户组:用于用户前端身份和鉴权)
| 编号 | 名称 | 数据类型 | 长度 | 小数位 | 允许空值 | 主键 | 默认值 | 说明 |
| 1 | group_id | mediumint | 8 | 0 | N | Y | 用户组ID:[0,8388607] | |
| 2 | display | smallint | 5 | 0 | N | N | 100 | 显示顺序:[0,1000] |
| 3 | name | varchar | 16 | 0 | N | N | 名称:[0,16] | |
| 4 | description | varchar | 255 | 0 | Y | N | 描述:[0,255]描述该用户组的特点或权限范围 | |
| 5 | source_table | varchar | 255 | 0 | Y | N | 来源表: | |
| 6 | source_field | varchar | 255 | 0 | Y | N | 来源字段: | |
| 7 | source_id | int | 10 | 0 | N | N | 0 | 来源ID: |
| 8 | register | smallint | 5 | 0 | Y | N | 0 | 注册位置: |
| 9 | create_time | timestamp | 19 | 0 | N | N | CURRENT_TIMESTAMP | 创建时间: |
| 10 | update_time | timestamp | 19 | 0 | N | N | CURRENT_TIMESTAMP | 更新时间: |
5.1 学生用户模块
5.1.1 学生首页界面
进入系统首页,系统以上中下的布局进行展示,首先映入眼帘的是系统的导航栏,下面是轮播图展示,再往下是通知公告,其主界面展示如下图所示。

图5-1学生用户首页界面图
注册模块满足用户两部分,当用户想要进行资料相关信息的查询管理的时候,就必须进行登录,如果没有账号的话,在登录界面,点击“注册”按钮就会跳转到注册的界面,根据提示填写好账号、密码、昵称、邮箱、身份、用户姓名、用户性别、联系电话等注册信息,添加提交,注册的信息在数据库中就添加完成了,然后再输入填写好的账号和密码进行登录,其注册主界面展示如下图所示。

图5-2用户注册界面图
注册关键代码如下:
/**
* 注册
* @param user
* @return
*/
@PostMapping("register")
public Map<String, Object> signUp(@RequestBody User user) {
// 查询用户
Map<String, String> query = new HashMap<>();
Map<String,Object> map = JSON.parseObject(JSON.toJSONString(user));
query.put("username",user.getUsername());
List list = service.selectBaseList(service.select(query, new HashMap<>()));
if (list.size()>0){
return error(30000, "用户已存在");
}
map.put("password",service.encryption(String.valueOf(map.get("password"))));
service.insert(map);
return success(1);
}
5.1.3学生用户登录界面
学生用户在登录界面输入账号+密码,点击“登录”按钮,系统在用户数据库表中会对用户的账号进行匹配,账号+密码正确的话,就会登录到系统中各个用户的主管理界面,否则提示对应的信息,返回到登录的界面,其登录主界面展示如下图所示。

图5-3学生用户登录界面图
登录关键代码如下:
/**
* 登录
* @param data
* @param httpServletRequest
* @return
*/
@PostMapping("login")
public Map<String, Object> login(@RequestBody Map<String, String> data, HttpServletRequest httpServletRequest) {
log.info("[执行登录接口]");
String username = data.get("username");
String email = data.get("email");
String phone = data.get("phone");
String password = data.get("password");
List resultList = null;
Map<String, String> map = new HashMap<>();
if(username != null && "".equals(username) == false){
map.put("username", username);
resultList = service.selectBaseList(service.select(map, new HashMap<>()));
}
else if(email != null && "".equals(email) == false){
map.put("email", email);
resultList = service.selectBaseList(service.select(map, new HashMap<>()));
}
else if(phone != null && "".equals(phone) == false){
map.put("phone", phone);
resultList = service.selectBaseList(service.select(map, new HashMap<>()));
}else{
return error(30000, "账号或密码不能为空");
}
if (resultList == null || password == null) {
return error(30000, "账号或密码不能为空");
}
//判断是否有这个用户
if (resultList.size()<=0){
return error(30000,"用户不存在");
}
User byUsername = (User) resultList.get(0);
Map<String, String> groupMap = new HashMap<>();
groupMap.put("name",byUsername.getUserGroup());
List groupList = userGroupService.selectBaseList(userGroupService.select(groupMap, new HashMap<>()));
if (groupList.size()<1){
return error(30000,"用户组不存在");
}
UserGroup userGroup = (UserGroup) groupList.get(0);
//查询用户审核状态
if (!StringUtils.isEmpty(userGroup.getSourceTable())){
String res = service.selectExamineState(userGroup.getSourceTable(),byUsername.getUserId());
if (res==null){
return error(30000,"用户不存在");
}
if (!res.equals("已通过")){
return error(30000,"该用户审核未通过");
}
}
//查询用户状态
if (byUsername.getState()!=1){
return error(30000,"用户非可用状态,不能登录");
}
String md5password = service.encryption(password);
if (byUsername.getPassword().equals(md5password)) {
// 存储Token到数据库
AccessToken accessToken = new AccessToken();
accessToken.setToken(UUID.randomUUID().toString().replaceAll("-", ""));
accessToken.setUser_id(byUsername.getUserId());
Duration duration = Duration.ofSeconds(7200L);
redisTemplate.opsForValue().set(accessToken.getToken(), accessToken,duration);
// 返回用户信息
JSONObject user = JSONObject.parseObject(JSONObject.toJSONString(byUsername));
user.put("token", accessToken.getToken());
JSONObject ret = new JSONObject();
ret.put("obj",user);
return success(ret);
} else {
return error(30000, "账号或密码不正确");
}
}
5.1.4密码修改界面
用户使用该系统注册完成后,用户对登录密码有修改需求时,系统也可以提供用户修改密码权限。系统中所有的操作者能够变更自己的密码信息,执行该功能首先必须要登入系统,然后选择密码变更选项以后在给定的文本框中填写初始密码和新密码来完成修改密码的操作。在填写的时候,假如两次密码填写存在差异,那么此次密码变更操作失败。密码修改界面如下图所示。

图5-4密码修改界面图
密码修改关键代码如下:
/**
* 修改密码
* @param data
* @param request
* @return
*/
@PostMapping("change_password")
public Map<String, Object> change_password(@RequestBody Map<String, String> data, HttpServletRequest request){
// 根据Token获取UserId
String token = request.getHeader("x-auth-token");
Integer userId = tokenGetUserId(token);
// 根据UserId和旧密码获取用户
Map<String, String> query = new HashMap<>();
String o_password = data.get("o_password");
query.put("user_id" ,String.valueOf(userId));
query.put("password" ,service.encryption(o_password));
int count = service.selectBaseCount(service.count(query, service.readConfig(request)));
if(count > 0){
// 修改密码
Map<String,Object> form = new HashMap<>();
form.put("password",service.encryption(data.get("password")));
service.update(query,service.readConfig(request),form);
return success(1);
}
return error(10000,"密码修改失败!");
}
在右上角点击“我的账户”可以对个人头像、个人昵称、密码进行修改。我的账户界面如下图所示。

图5-5我的账户界面图
用户进行通知公告的阅览,查看管理者发布的网站公告、关于我们、联系方式、网站介绍等信息。通知公告界面图如下图所示。

图5-6通知公告界面图
当用户浏览到心仪的商品时,可以将商品添加至购物车内,查看订单信息,修改或者删除信息。

图5-7订单信息界面图
5.2 商家用户模块
点击“订单评价管理”这一菜单的时候,会出现订单评价管理列表,可以查看菜品的评价信息。订单评价管理如下图所示。

图5-8 订单评价管理界面图
订单评价管理关键代码如下:
@RequestMapping("/get_obj")
public Map<String, Object> obj(HttpServletRequest request) {
List resultList = service.selectBaseList(service.select(service.readQuery(request), service.readConfig(request)));
if (resultList.size() > 0) {
JSONObject jsonObject = new JSONObject();
jsonObject.put("obj",resultList.get(0));
return success(jsonObject);
} else {
return success(null);
}
}
点击“菜品分类管理”这一菜单的时候,可以对菜品分类管理进行添加,可以查看菜品分类管理列表中的某一信息详情,可以对菜品分类管理列表进行查询和删除等操作。菜品分类管理如下图所示。

图5-9菜品分类管理界面图
点击“ 菜品信息管理”这一菜单的时候,可以对 菜品信息管理进行添加,可以查看 菜品信息管理列表中的某一信息详情,可以对 菜品信息管理列表进行查询和删除等操作,菜品推荐界面如下图所示。

图5-10 菜品信息管理界面图
5.3管理员功能模块
5.3.1管理员功能界面
在管理员功能页面中可以查看首页、系统用户(管理员、学生用户、商家用户)、菜品信息管理、菜品分类管理、订单信息管理、订单评价管理、系统管理(轮播图管理)、通告公告管理(通知公告)、资源管理、个人中心(个人信息、修改密码)等功能。并可进行相应操作,管理员功能界面如下图所示。

图5-11 管理员功能界面图
5.3.2 系统管理界面
管理员可以对系统前台展示的轮播图进行增删改查,方便用户进行查看。系统管理界面如下图所示。

图5-12系统管理界面图
系统管理关键代码如下:
@PostMapping("/add")
@Transactional
public Map<String, Object> add(HttpServletRequest request) throws IOException {
service.insert(service.readBody(request.getReader()));
return success(1);
}
public Map<String, Object> addMap(Map<String,Object> map){
service.insert(map);
return success(1);
}
点击“通知公告管理”这个菜单,可以查看到系统中所有添加的通知公告,支持通过标题对通知公告进行查询,添加、删除等操作。通知公告管理界面如下图所示。

图5-13通知公告管理界面图
点击“菜品分类列表”这个菜单,可以查看分类名称、创建时间、更新时间等详情,并可以进行查询,重置、添加、删除等操作。菜品分类列表界面如下图所示。

图5-14菜品分类列表管理界面图
6.1系统测试的目的
程序设计不能保证没有错误,这是一个开发过程,在错误或错误的过程中都是难以避免的。虽然这是不可避免的,但我们不能使这些错误始终存在于系统中,错误可能会造成无法估量的后果,如系统崩溃,安全信息泄露,系统无法正常启动等,为了避免这些问题,我们需要测试程序,在测试过程中发现问题,并纠正它们,从而使系统更长时间稳定成熟。本章的作用是发现这些问题,并对其进行修改,虽然耗时费力,但对于长期使用而言是非常重要和必要系统的开发。
软件在设计后必须进行测试,调试过程中使用的方法是软件测试方法。在开发新软件时,系统测试是检查软件是否合格的关键步骤,以及是否符合设计目标的参考。测试主要是查看软件中数据的准确性,正确的操作与否,以及操作的结果,还有哪些方面需要改进。
校园订餐系统的实现,对于系统中功能模块的实现及操作都必须通过测试运行来评判系统是否可以准确的实现。在校园订餐系统正式上传使用之前必须做的一步就是系统测试,对于测试发现的错误及时修改处理,保证系统准确无误的供给用户使用。
6.2系统测试方法
在对校园订餐系统进行测试的时候在找到问题的情况下必须在第一时间找到解决问题的办法,不要存在侥幸的心理,这样才能让校园订餐系统开发的质量可以过关,并且开发的周期会大大缩短,还有就是在测试时,不要出现重复性的错误,遇到一个错误问题,要将整个校园订餐系统开发所牵扯的该问题都必须一一解决,提高校园订餐系统的安全性、稳定性。
白盒测试与黑盒测试是测试中比较常用的两种方法。
①结构测试俗称白盒测试:这种测试是在对程序的处理过程与结构都有详尽谅解的前提下,顺从程序内部的逻辑而完成的系统测试,以确定系统中所有的通路都能够遵照设计要求正常工作,不出现任何偏差。
②功能测试又称黑盒测试:主要是针对程序功能能够按照设计正常实现的一种检测,在程序接口处进行,检测程序手法数据是否正常,与外部信息的交换是否完整。
6.3功能测试
用户登录测试:
| 模块名称 | 测试用例 | 预期结果 | 实际结果 | 是否通过 |
| 登录模块 | 用户名:admin 密码:123 | 弹出错误提示,提示密码错误 | 弹出错误提示,提示密码错误 | 通过 |
| 登录模块 | 用户名:123 密码:admin | 弹出错误提示,提示用户名错误 | 弹出错误提示,提示用户名错误 | 通过 |
| 登录模块 | 用户名:admin 密码:admin | 管理员登录成功 | 管理员登录成功 | 通过 |
删除分类测试:
| 模块名称 | 测试用例 | 预期结果 | 实际结果 | 是否通过 |
| 删除分类模块 | 分类名:最新通知 | 删除成功、页面自动跳转 | 删除成功、页面自动跳转 | 通过 |
修改密码测试:
| 模块名称 | 测试用例 | 预期结果 | 实际结果 | 是否通过 |
| 修改密码模块 | 原密码:666 新密码:123 确认密码:123 | 弹出错误提示,提示原密码错误 | 弹出错误提示,提示原密码错误 | 通过 |
| 修改密码模块 | 原密码:admin 新密码:123 确认密码:333 | 弹出错误提示,提示确认密码不一致 | 弹出错误提示,提示确认密码不一致 | 通过 |
| 修改密码模块 | 原密码:admin 新密码:123 确认密码:123 | 密码修改成功 | 密码修改成功 | 通过 |
通过对功能的测试,校园订餐系统的基本功能都是可行的,不管是系统里面的功能,还是界面的设计都是可得推广宣传的。
总结起来,校园订餐系统的设计与开发涉及多个关键技术。前端开发技术用于构建用户友好的界面和良好的交互体验,后端开发技术处理业务逻辑和数据管理。数据库技术用于存储和查询数据,移动应用开发技术实现跨平台的移动应用功能。云端服务和API集成提供弹性扩展和丰富的功能拓展,而安全技术保障用户数据的安全和隐私保护。
通过研究和应用这些关键技术,可以构建一个稳定、高效、安全的校园订餐系统,提供便捷的订餐服务和优质的用户体验。同时,这也推动了相关领域技术的发展和创新。在实际的校园环境中,校园订餐系统的引入将极大地简化订餐流程,提高订餐效率,促进校园餐饮行业的数字化转型和管理优化。总之,关键技术的研究与应用对于校园订餐系统的成功实施具有重要的意义和价值。
参考文献
[1]Prabawani B ,Hadi P S ,Fisher R M , et al. Socioeconomic perspective of agroforestry development in Central Java [J]. Environmental and Sustainability Indicators, 2024, 22 100354-.
[2]Yuxin* H ,Bringula R . Design and Implementation of the Heartful Education System Platform Based on PHP [J]. International Journal of Information and Education Technology, 2023, 13 (12):
[3]孙杰,张涛鹏,杨洁等. 基于Android的高校食堂订餐系统“掌上校园帮”设计与开发 [J]. 计算机时代, 2023, (01): 78-81.
[4]Yang Y . Design and Implementation of Student Information Management System Based on Springboot [J]. Advances in Computer, Signals and Systems, 2022, 6 (6):
[5][1]王舒. 校园智能订餐系统的设计与实现 [J]. 电脑知识与技术, 2012, 8 (20): 4899-4901.
[6]张巧岭. 校园订餐系统设计 [J]. 电子世界, 2021, (20): 162-163.
[7]韩立峰,亓雪冬. 基于微服务的高校网上订餐系统设计 [J]. 微型电脑应用, 2021, 37 (09): 155-157+165.
[8]陈江辉,於立杰,李强. 智慧校园食堂订餐系统信息化平台的设计 [J]. 网络安全技术与应用, 2021, (03): 43-44.
[9]任静,王凯乐,马超群. 基于微信平台的校园订餐系统设计 [J]. 自动化技术与应用, 2019, 38 (01): 147-150.
[10]张小艾. 基于CAS的校园订餐系统的设计与实现 [J]. 电脑知识与技术, 2018, 14 (35): 63-64+99.
[11]邹珊珊.基于微信公众平台的校园订餐系统设计与实现[D]. 扬州大学,2018.
[12]吴晓聪,陈湉. 基于SWOT分析的校园订餐平台分析 [J].管理观察,2018, (23): 114-116.
[13]侯世中,周芳,宋传磊等. 基于大数据和Android的校园订餐系统的研究 [J]. 电脑知识与技术, 2018, 14 (16): 60-61.
[14]周建华,龙苗苗,蔡婧雯等. 基于Android手机的校园订餐APP的设计与实现 [J]. 计算机时代, 2017, (07): 34-37.
[15]王咏佳. 校园订餐系统的设计与实现[D]. 江西财经大学, 2017.
[16]钱丽丹. 基于移动互联网技术的高校食堂特色订餐系统的设计 [J]. 计算机时代, 2017, (03): 17-19+22.
[17]杨帆. 校园订餐系统规划 [J]. 电脑迷, 2016, (09): 142.
[18]邱紫韵. 闽南理工学院校园订餐系统的设计与实现[D]. 电子科技大学, 2016.
[19]张磊. 网上订餐系统的设计与实现[D]. 吉林大学, 2016.
[20]李静敏. 基于android的校园食堂app订餐系统设计 [J]. 通讯世界, 2016, (09): 266.
致 谢
这次毕业设计能够完成,最重要的就是来自指导老师的帮助,老师不厌其烦的对我的论文及毕业设计提出非常有建设性的建议,我的毕设施能够完成离不开老师的帮助。我对老师由衷的表示感谢,
其次要感谢大学四年里学院里所有的任课老师的教导,老师们在我整个大学四年里给予了我丰富的知识,让我能够在大学中不虚度光阴,踏踏实实的学习,没有这些老师不辞辛劳的教诲,我无法完成这四年的学业。
由于自己的水平有限,毕设仍然存在着很大的缺陷,各位老师若提出意见,我会努力改正。
免费领取项目源码,请关注❥点赞收藏并私信博主,谢谢~
1112

被折叠的 条评论
为什么被折叠?



