摘要
随着城市化进程的加速和汽车保有量的不断增加,停车难问题日益凸显。传统的停车场管理模式已经无法满足现代都市的停车需求,而车位共享作为一种创新的解决方案,正逐渐受到人们的关注。车位共享系统通过整合和优化停车资源,实现车位的高效利用和共享,为车主提供更加便捷、经济的停车服务。
Django车位共享系统的设计与实现,旨在利用Django这一强大的Web开发框架,结合前端的交互设计,打造一个功能完善、用户友好的车位共享平台。该系统将为车主和车位提供者提供一个便捷的交互界面,车主可以通过系统查找附近的共享车位并进行预订,而车位提供者则可以将自己的空闲车位发布到平台上进行出租,实现资源的最大化利用。
在设计该系统时,我们充分考虑了用户体验、系统性能、数据安全等多个方面。通过合理的系统架构设计和数据库优化,确保系统能够稳定运行并处理大量并发请求。同时,我们也注重用户隐私和数据安全,采用了多种加密和安全措施来保护用户信息。
Django车位共享系统的实现,不仅为车主和车位提供者提供了一个便捷的交互平台,也为城市停车管理带来了新的思路和方法。通过车位共享,可以有效缓解城市停车难问题,提高停车资源的利用效率,为城市的可持续发展做出贡献。
在接下来的章节中,我们将详细介绍Django车位共享系统的设计与实现过程,包括系统架构、功能模块、数据库设计、前端交互等方面的内容。希望通过本文的阐述,能够为类似项目的开发提供参考和借鉴。
关键词:Web;Django技术;车位共享系统
Design and Implementation of Parking Space Sharing System
ABSTRACT
With the acceleration of urbanization and the continuous increase in car ownership, the problem of parking difficulties is becoming increasingly prominent. The traditional parking lot management model can no longer meet the parking needs of modern cities, and parking space sharing, as an innovative solution, is gradually attracting people's attention. The parking space sharing system integrates and optimizes parking resources to achieve efficient utilization and sharing of parking spaces, providing car owners with more convenient and economical parking services.
The design and implementation of the Django parking space sharing system aims to utilize the powerful web development framework of Django, combined with front-end interaction design, to create a fully functional and user-friendly parking space sharing platform. The system will provide a convenient interactive interface for car owners and parking space providers. Car owners can search for nearby shared parking spaces and make reservations through the system, while parking space providers can publish their idle parking spaces on the platform for rental, achieving maximum utilization of resources.
When designing the system, we fully considered multiple aspects such as user experience, system performance, and data security. Through reasonable system architecture design and database optimization, ensure that the system can run stably and handle a large number of concurrent requests. At the same time, we also pay attention to user privacy and data security, and adopt various encryption and security measures to protect user information.
The implementation of the Django parking sharing system not only provides a convenient interaction platform for car owners and parking providers, but also brings new ideas and methods to urban parking management. By sharing parking spaces, the problem of urban parking difficulties can be effectively alleviated, the utilization efficiency of parking resources can be improved, and contributions can be made to the sustainable development of cities.
In the following chapters, we will provide a detailed introduction to the design and implementation process of the Django parking space sharing system, including system architecture, functional modules, database design, front-end interaction, and other aspects. I hope that the explanation in this article can provide reference and inspiration for the development of similar projects.
Keywords:Web; Django technology; Parking space sharing system
目 录
1 绪论
随着汽车保有量的迅速增长,城市停车问题日益严重,给居民生活带来了诸多不便。传统的停车场管理模式往往存在车位利用率低、停车费用高昂等问题,无法满足现代都市居民对高效、便捷、经济停车的需求。因此,探索新的停车管理模式成为了当务之急。
车位共享系统作为一种创新的解决方案,通过整合和优化停车资源,实现了车位的高效利用和共享。该系统不仅为车主提供了更加便捷、经济的停车服务,也为车位提供者带来了额外的收益。同时,车位共享还有助于缓解城市停车难问题,改善城市交通环境,促进城市的可持续发展。
在信息化和智能化的大背景下,车位共享系统的设计与实现具有重要意义。首先,该系统可以提高停车资源的利用效率,减少停车资源的浪费,为城市停车管理带来新的思路和方法。其次,车位共享系统可以为车主提供更加便捷、经济的停车服务,改善居民生活质量,提高城市居民的出行效率。最后,该系统还可以促进城市停车管理的智能化和信息化,推动城市交通管理的现代化进程。
综上所述,车位共享系统的设计与实现具有重要的研究背景和意义。通过实现车位共享,我们可以有效缓解城市停车难问题,提高停车资源的利用效率,为城市的可持续发展做出贡献。同时,该系统还可以为车主和车位提供者带来诸多便利和收益,具有重要的社会价值和经济价值。
1.2国内外研究现状
国内研究现状:
近年来,随着智能科技和互联网技术的飞速发展,国内对于车位共享系统的研究与实践逐渐增多。许多城市开始尝试通过车位共享来解决日益严重的停车问题。一些科技公司和研究机构也在积极投入研发,推动车位共享系统的技术创新和应用。目前,国内已经有一些城市成功实施了车位共享系统,并取得了显著的效果。这些系统通过线上平台将车主和车位提供者连接起来,实现了车位的快速匹配和有效利用。同时,国内的研究者还在不断探索如何通过智能化、大数据等技术手段来进一步提升车位共享系统的效率和用户体验。
国外研究现状:
相较于国内,国外对于车位共享系统的研究与实践起步较早,技术也相对成熟。许多发达国家面临着更为严重的停车问题,因此他们对于车位共享系统的需求和应用也更加迫切。在美国、欧洲等地,一些城市已经成功实施了先进的车位共享系统。这些系统不仅提供了线上车位匹配服务,还通过智能传感器、物联网等技术实现了车位的实时监控和自动管理。此外,国外的研究者还在探索如何通过车位共享系统来优化城市交通布局、提高城市运行效率等方面进行深入研究。
综上所述,国内外对于车位共享系统的研究与实践都在不断进步。虽然国内的研究和实践起步较晚,但发展势头迅猛,已经取得了一些显著成果。未来,随着技术的不断创新和应用场景的拓展,车位共享系统将在全球范围内发挥更大的作用,为解决城市停车问题提供新的思路和方案。
1.3论文组成结构
第一章是绪论,本文章的开头部分,对本题目的研究背景和研究意义等一些做文字性的描述。
第二章研究了车位共享系统的所采用的开发技术和开发工具。
第三章是系统分析部分,包括系统总体需求描述、功能性角度分析系统需求、非功能性等各个方面分析系统是否可以实现。
第四章是系统设计部分,本文章的重要部分,提供了系统架构的详细设计和一些主要功能模块的设计说明。
第五章是系统的具体实现,介绍系统的各个模块的具体实现。
第六章在前几章的基础上对系统进行测试和运行。
最后对系统进行了认真的总结,以此对未来有一个新的展望。
2.1开发技术说明
本系统前端部分基于MVVM模式进行开发,采用B/S模式,后端部分基于python的Django框架进行开发。
前端部分:前端框架采用了比较流行的渐进式JavaScript框架Vue.js。使用Vue-Router和Vuex实现动态路由和全局状态管理,Ajax实现前后端通信,Element UI组件库使页面快速成型,项目前端通过栅格布局实现响应式,可适应PC端、平板端、手机端等不同屏幕大小尺寸的完美布局展示。
后端部分:采用Django作为开发框架,同时集成Redis等相关技术。
2.2操作系统
Windows10和Windows以后的版本关于Windows10,微软宣布它将以比以前更快的节奏更新Windows,将不会有官方的“Windows11”;相反,WindowsUpdate(或另一个服务模型)会将现有的Windows10更新为新版本。在编写此书时,已经有两个这样的更新发生在2015年11月(也称为版本1511,指服务年和月份)和2016年7月(版本1607,也因为周年更新的营销名称所知)[5]。
Windows10和“一个内核”多年来,几种不同类型的Windows已经发展起来。除了在PC上运行的主流Windows之外,还有Xbox360游戏控制台,它运行一个分叉Windows2000。WindowsPhone7基于WindowsCE(微软的实时操作系统)运行的一个变体[6]。维护和扩展所有这些代码库显然是困难的。因此,微软决定将内核和基础平台支持的二进制文件聚合为一个。这开始于Windows8和Windows电话8,其中共享内核(Windows8.1和Windows电话8.1具有聚合的Windows运行时API)。使用Windows10,融合就完成了,这个共享平台被称为Onecore,它运行在PC、电话、XboxOne游戏控制台、全息屏和物联网(IoT)设备(如树莓Pi2)上[7]。
2.2开发工具
PyCharm是一种Python IDE,带有一整套可以帮助用户在使用Python语言开发时提高其效率的工具,比如调试、语法高亮、Project管理、代码跳转、智能提示、自动完成、单元测试、版本控制。此外,该IDE提供了一些高级功能,以用于支持Django框架下的专业Web开发。
MySQL是一个关系型数据库管理系统,它的范围包括了膝上型计算机、台式机、超市服务器。20世纪,最初的MySQL是由Sybase专门为UNIX系统开发的,后来微软将它移植到了WindowsNT系统上。从1994年开始,微软发布独立于Sybase开发的MySQL版本,而Sybase在20世纪90年代后期,就已经停止使用MySQL这个名称。
MySQL提供MySQL多个拷贝之间以及其他数据库系统的复制服务。其中的分析服务是属于系统的一个完整部分,包括了:联机分析处理(OLAP)和数据挖掘工具。MySQL提供了一个大的图形化工具集和向导,引导数据库管理员执行各种任务,例如建立定期备份、在服务器之间复制数据,以及调整数据库性能[10]。
2.3开发技术
2.3.1MVVM模式介绍
MVVM是Model-View-ViewModel的简写。它本质上就是MVC 的改进版。MVVM 就是将其中的View 的状态和行为抽象化,让我们将视图 UI 和业务逻辑分开。当然这些事 ViewModel 已经帮我们做了,它可以取出 Model 的数据同时帮忙处理 View 中由于需要展示内容而涉及的业务逻辑。微软的WPF带来了新的技术体验,如Silverlight、音频、视频、3D、动画……,这导致了软件UI层更加细节化、可定制化。同时,在技术层面,WPF也带来了 诸如Binding、Dependency Property、Routed Events、Command、DataTemplate、ControlTemplate等新特性。MVVM(Model-View-ViewModel)框架的由来便是MVP(Model-View-Presenter)模式与WPF结合的应用方式时发展演变过来的一种新型架构框架。它立足于原有MVP框架并且把WPF的新特性糅合进去,以应对客户日益复杂的需求变化。
2.3.2Django框架
Django是一个由Python编写的具有完整架站能力的开源Web框架。使用Django,只要很少的代码,Python的程序开发人员就可以轻松地完成一个正式网站所需要的大部分内容,并进一步开发出全功能的Web服务[10]。
Django本身基于MVC模型,即Model(模型)+View(视图)+ Controller(控制器)设计模式,因此天然具有MVC的出色基因:开发快捷、部署方便、可重用性高、维护成本低等。Python加Django是快速开发、设计、部署网站的最佳组合[11]。
Django具有以下特点:
能完善、要素齐全:该有的、可以没有的都有,常用的、不常用的工具都用。Django提供了大量的特性和工具,无须你自己定义、组合、增删及修改[12]。
完善的文档:经过十多年的发展和完善,Django有广泛的实践经验和完善的在线文档(可惜大多数为英文)。开发者遇到问题时可以搜索在线文档寻求解决方案[13]。
强大的数据库访问组件:Django的Model层自带数据库ORM组件,使得开发者无须学习其他数据库访问技术(SQL、pymysql、SQLALchemy等)。
灵活的URL映射:Django使用正则表达式管理URL映射,灵活性高。
丰富的Template模板语言:类似jinjia模板语言,不但原生功能丰富,还可以自定义模板标签[14]。
Vue.js是一套构建用户界面的渐进式框架。与其他重量级框架不同的是,Vue采用自底向上增量开发的设计。Vue 的核心库只关注视图层,并且非常容易学习,非常容易与其它库或已有项目整合。另一方面,Vue 完全有能力驱动采用单文件组件和Vue生态系统支持的库开发的复杂单页应用。
Vue.js 的目标是通过尽可能简单的 API 实现响应的数据绑定和组合的视图组件。
Vue.js 自身不是一个全能框架——它只聚焦于视图层。因此它非常容易学习,非常容易与其它库或已有项目整合。另一方面,在与相关工具和支持库一起使用时,Vue.js 也能驱动复杂的单页应用。
3.1 系统可行性分析
3.1.1技术可行性
基于Django框架开发车位共享系统系统具有显著的技术可行性。Django作为成熟、稳定的Web开发框架,提供了丰富的功能和灵活的扩展性,能够支撑复杂的数据处理、算法实现和用户交互需求。Django的社区支持广泛,拥有丰富的资源和文档,为系统的开发和维护提供了有力保障。因此,从技术角度来看,利用Django实现车位共享系统是完全可行的。
在车位共享系统开发之前所做的市场调研及其他的相关的系统,都是没有任何费用的,都是通过开发者自己的努力,所有的工作的都是自己亲力亲为,在碰到自己比较难以解决的问题,大多是通过同学和指导老师的帮助进行相关信息的解决,所以对于车位共享系统的开发在经济上是完全可行的,没有任何费用支出的。
使用比较成熟的技术,系统是基于django的开发,采用Mysql数据库。所以系统在开发人力、财力要求不高,具有经济可行性。
可操作性主要是对车位共享系统设计完成后,用户的使用体验度,以及管理员可以通过系统随时管理相关的数据信息,并且对于管理员、普通用户、车位拥有者这三个用户角色,都可以简单明了的进入到自己的系统界面,通过界面导航菜单可以简单明了地操作功能模块,方便用户信息的操作需求和管理员管理数据信息,对于系统的操作,不需要专业人员都可以直接进行功能模块的操作管理,所以在系统的可操作性是完全可以的。本系统的操作使用的也是界面窗口进行登录,所以操作人员只要会简单的电脑操作就完全可以的。
3.2 系统功能分析
车位共享系统中采用了Python的Django框架进行开发,在数据库上选择MYSQL,在功能上车位共享系统划分为了普通用户、车位拥有者和和管理员这三大部分。功能需求分析如下:
(一)普通用户功能介绍:
注册登录: 提供普通用户注册账号并填写必要信息,以及通过账号密码登录系统,确保用户身份的合法性和安全性。
首页: 展示系统的概况、最新的公告信息和快捷入口,方便用户获取相关信息和进行操作。
公告信息: 提供系统发布的重要公告信息,包括停车规定、系统更新等内容,确保用户及时获取重要消息。
新闻资讯: 提供丰富的新闻资讯内容,包括交通状况、停车政策等,帮助用户了解相关信息。
共享车位: 提供用户查找、预订和使用共享车位的功能,包括查看车位位置、价格、空闲情况等,方便用户停车需求。
我的账户: 用户个人账户的管理功能,包括充值、消费记录、账户余额等信息的查看和操作。
个人首页: 展示用户个人信息和相关操作入口。
预约信息: 查看用户预订的车位信息,包括预订状态、时间等。
收藏: 用户可以收藏感兴趣的车位信息,方便下次快速查看和预订。
- 车位拥有者功能介绍:
注册登录: 提供车位拥有者注册账号并填写必要信息,以及通过账号密码登录系统,确保车位拥有者身份的合法性和安全性。
后台首页: 展示系统的概况、最新数据和快捷入口,方便车位拥有者监控车位共享情况。
共享车位管理: 管理车位拥有者的共享车位信息,包括添加新车位、编辑车位信息、设置价格、更新空闲情况等操作,确保车位信息的准确性和完整性。
预约信息管理: 管理车位拥有者收到的预约信息,包括查看预约详情、接受或拒绝预约、更新预约状态等操作,确保预约过程的顺利进行。
(三)管理员功能介绍:
登录: 提供安全的管理员登录功能,确保只有授权的管理员可以访问系统后台。
后台首页: 展示系统的概况、最新数据和快捷入口,方便管理员监控系统运行情况。
系统用户: 管理系统用户,包括添加新用户、编辑用户信息、删除用户等操作,以确保系统安全性。
共享车位管理: 管理车位拥有者的共享车位信息,包括添加新车位、编辑车位信息、设置价格、更新空闲情况等操作,确保车位信息的准确性和完整性。
预约信息管理: 管理用户的预约信息,包括查看预约详情、审核预约申请、更新预约状态等操作,确保预约过程的顺利进行。
轮播图: 管理系统首页的轮播图内容,包括添加、编辑、删除轮播图图片和相关链接,提升系统的视觉效果。
公告信息管理: 管理系统发布的重要公告信息,包括添加新公告、编辑公告内容、删除公告等操作,确保用户及时获取重要消息。
新闻列表: 管理系统内的新闻资讯内容,包括添加、编辑、删除新闻和分类等操作,确保信息的及时更新和完整性。
3.3系统用例分析
系统的用例展示的是系统功能与用户之间的关系,通过用例的方式能够直观的展示出来,本车位共享系统的完整UML用例图分别是图3-1、图3-2和图3-3。

图3-1 车位共享系统普通用户角色用例图

图3-2 车位共享系统车位拥有者角色用

图3-3 车位共享系统管理员角色用
3.4系统流程分析
3.4.1操作流程

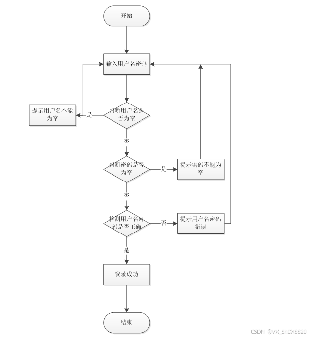
图3-4登录流程图
3.4.2添加信息流程
添加信息流程图,如图所示:

图3-5添加信息流程图
3.4.3删除信息流程
删除信息流程图,如图所示:

图3-6删除信息流程图
4.1系统设计的原理
系统设计原理包括:
- 模块化。模块化就是把整个程序划分为多个模块,每个模块有自己的名字并可以被独立访问。所有模块的功能集合起来就可以满足用户需求。
- 抽象。抽象是暂时忽略软件的细节,集中精力将软件的本质特征提取出来。
- 逐步求精。总体设计需要先解决主要问题,再将问题一步步细化。
- 局部化和信息隐藏。不同模块之间,信息相互不能访问,是不能访问的;并且应该在相近的物理地址上放置关系较密切的软件元素。
- 模块独立。模块之间应该遵循高内聚,低耦合的原则。
4.2系统功能设计
一旦您访问了这款应用,您需要完成一项重大的任务:通过认证,获得相应的权限。一旦您完成了认证,您将可以访问到一些关于您的服务,包括:系统用户、共享车位管理、预约信息管理、系统管理(轮播图)、公告信息管理、资源管理(新闻列表、分类列表)等。这个界面非常清晰明了,通过指引您就能轻松地完成各种任务。
系统的功能结构图如下所示。

图4-1系统功能结构图
4.3数据库设计
数据库设计(DatabaseDesign)是指对一个给定的环境,构造良好的数据库模式,建立数据库系统,使之能够最有效地存储数据,满足各类用户的需求即处理要求和信息要求。在数据库应用范围内,经常把使用数据库的系统称为数据库的应用系统。
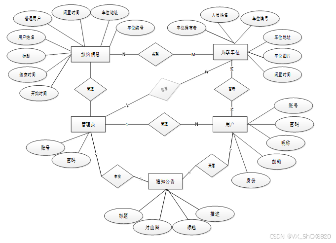
4.3.1概念模型设计
E-R设计方法是一种通过E-R图来描述现实世界信息结构的DB设计方法。E-R图由实体、属性、联系三部分组成。它有两个优点,即接近于人的思维,容易理解;与计算机无关,用户容易接受。
系统的主要实体间关系E-R图如下图所示:

图4-2系统E-R图
实体间可建立某种联系,大致可分为三种:(1)实体间一对一联系,这种关系可以独立也可与其他合并;(2)实体间是一对多联系,实体与另一个n端实体发生联系;(3)实体间为多对多联系,两个实体间存在某种关系。每个实体上码所具有的属性就是关系属性,实体码的组合就是关系码。
4.3.2逻辑结构设计
根据E-R模型,车位共享系统建立了以下逻辑数据结构,下面是各数据表的详细说明。
| 编号 | 名称 | 数据类型 | 长度 | 小数位 | 允许空值 | 主键 | 默认值 | 说明 |
| 1 | token_id | int | 10 | 0 | N | Y | 临时访问牌ID | |
| 2 | token | varchar | 64 | 0 | Y | N | 临时访问牌 | |
| 3 | info | text | 65535 | 0 | Y | N | ||
| 4 | maxage | int | 10 | 0 | N | N | 2 | 最大寿命:默认2小时 |
| 5 | create_time | timestamp | 19 | 0 | N | N | CURRENT_TIMESTAMP | 创建时间: |
| 6 | update_time | timestamp | 19 | 0 | N | N | CURRENT_TIMESTAMP | 更新时间: |
| 7 | user_id | int | 10 | 0 | N | N | 0 | 用户编号: |
表appointment_information (预约信息)
| 编号 | 名称 | 数据类型 | 长度 | 小数位 | 允许空值 | 主键 | 默认值 | 说明 |
| 1 | appointment_information_id | int | 10 | 0 | N | Y | 预约信息ID | |
| 2 | parking_space_owner | int | 10 | 0 | Y | N | 0 | 车位拥有者 |
| 3 | personnel_name | varchar | 64 | 0 | Y | N | 人员姓名 | |
| 4 | parking_space_number | varchar | 64 | 0 | Y | N | 车位编号 | |
| 5 | parking_address | varchar | 64 | 0 | Y | N | 车位地址 | |
| 6 | idle_time | varchar | 64 | 0 | Y | N | 闲置时间 | |
| 7 | regular_users | int | 10 | 0 | Y | N | 0 | 普通用户 |
| 8 | user_name | varchar | 64 | 0 | Y | N | 用户姓名 | |
| 9 | start_time | datetime | 19 | 0 | Y | N | 开始时间 | |
| 10 | end_time | datetime | 19 | 0 | Y | N | 结束时间 | |
| 11 | details_remarks | text | 65535 | 0 | Y | N | 详情备注 | |
| 12 | examine_state | varchar | 16 | 0 | N | N | 未审核 | 审核状态 |
| 13 | create_time | datetime | 19 | 0 | N | N | CURRENT_TIMESTAMP | 创建时间 |
| 14 | update_time | timestamp | 19 | 0 | N | N | CURRENT_TIMESTAMP | 更新时间 |
| 编号 | 名称 | 数据类型 | 长度 | 小数位 | 允许空值 | 主键 | 默认值 | 说明 |
| 1 | article_id | mediumint | 8 | 0 | N | Y | 文章id:[0,8388607] | |
| 2 | title | varchar | 125 | 0 | N | Y | 标题:[0,125]用于文章和html的title标签中 | |
| 3 | type | varchar | 64 | 0 | N | N | 0 | 文章分类:[0,1000]用来搜索指定类型的文章 |
| 4 | hits | int | 10 | 0 | N | N | 0 | 点击数:[0,1000000000]访问这篇文章的人次 |
| 5 | praise_len | int | 10 | 0 | N | N | 0 | 点赞数 |
| 6 | create_time | timestamp | 19 | 0 | N | N | CURRENT_TIMESTAMP | 创建时间: |
| 7 | update_time | timestamp | 19 | 0 | N | N | CURRENT_TIMESTAMP | 更新时间: |
| 8 | source | varchar | 255 | 0 | Y | N | 来源:[0,255]文章的出处 | |
| 9 | url | varchar | 255 | 0 | Y | N | 来源地址:[0,255]用于跳转到发布该文章的网站 | |
| 10 | tag | varchar | 255 | 0 | Y | N | 标签:[0,255]用于标注文章所属相关内容,多个标签用空格隔开 | |
| 11 | content | longtext | 2147483647 | 0 | Y | N | 正文:文章的主体内容 | |
| 12 | img | varchar | 255 | 0 | Y | N | 封面图 | |
| 13 | description | text | 65535 | 0 | Y | N | 文章描述 |
| 编号 | 名称 | 数据类型 | 长度 | 小数位 | 允许空值 | 主键 | 默认值 | 说明 |
| 1 | type_id | smallint | 5 | 0 | N | Y | 分类ID:[0,10000] | |
| 2 | display | smallint | 5 | 0 | N | N | 100 | 显示顺序:[0,1000]决定分类显示的先后顺序 |
| 3 | name | varchar | 16 | 0 | N | N | 分类名称:[2,16] | |
| 4 | father_id | smallint | 5 | 0 | N | N | 0 | 上级分类ID:[0,32767] |
| 5 | description | varchar | 255 | 0 | Y | N | 描述:[0,255]描述该分类的作用 | |
| 6 | icon | text | 65535 | 0 | Y | N | 分类图标: | |
| 7 | url | varchar | 255 | 0 | Y | N | 外链地址:[0,255]如果该分类是跳转到其他网站的情况下,就在该URL上设置 | |
| 8 | create_time | timestamp | 19 | 0 | N | N | CURRENT_TIMESTAMP | 创建时间: |
| 9 | update_time | timestamp | 19 | 0 | N | N | CURRENT_TIMESTAMP | 更新时间: |
| 编号 | 名称 | 数据类型 | 长度 | 小数位 | 允许空值 | 主键 | 默认值 | 说明 |
| 1 | auth_id | int | 10 | 0 | N | Y | 授权ID: | |
| 2 | user_group | varchar | 64 | 0 | Y | N | 用户组: | |
| 3 | mod_name | varchar | 64 | 0 | Y | N | 模块名: | |
| 4 | table_name | varchar | 64 | 0 | Y | N | 表名: | |
| 5 | page_title | varchar | 255 | 0 | Y | N | 页面标题: | |
| 6 | path | varchar | 255 | 0 | Y | N | 路由路径: | |
| 7 | position | varchar | 32 | 0 | Y | N | 位置: | |
| 8 | mode | varchar | 32 | 0 | N | N | _blank | 跳转方式: |
| 9 | add | tinyint | 3 | 0 | N | N | 1 | 是否可增加: |
| 10 | del | tinyint | 3 | 0 | N | N | 1 | 是否可删除: |
| 11 | set | tinyint | 3 | 0 | N | N | 1 | 是否可修改: |
| 12 | get | tinyint | 3 | 0 | N | N | 1 | 是否可查看: |
| 13 | field_add | text | 65535 | 0 | Y | N | 添加字段: | |
| 14 | field_set | text | 65535 | 0 | Y | N | 修改字段: | |
| 15 | field_get | text | 65535 | 0 | Y | N | 查询字段: | |
| 16 | table_nav_name | varchar | 500 | 0 | Y | N | 跨表导航名称: | |
| 17 | table_nav | varchar | 500 | 0 | Y | N | 跨表导航: | |
| 18 | option | text | 65535 | 0 | Y | N | 配置: | |
| 19 | create_time | timestamp | 19 | 0 | N | N | CURRENT_TIMESTAMP | 创建时间: |
| 20 | update_time | timestamp | 19 | 0 | N | N | CURRENT_TIMESTAMP | 更新时间: |
| 编号 | 名称 | 数据类型 | 长度 | 小数位 | 允许空值 | 主键 | 默认值 | 说明 |
| 1 | collect_id | int | 10 | 0 | N | Y | 收藏ID: | |
| 2 | user_id | int | 10 | 0 | N | N | 0 | 收藏人ID: |
| 3 | source_table | varchar | 255 | 0 | Y | N | 来源表: | |
| 4 | source_field | varchar | 255 | 0 | Y | N | 来源字段: | |
| 5 | source_id | int | 10 | 0 | N | N | 0 | 来源ID: |
| 6 | title | varchar | 255 | 0 | Y | N | 标题: | |
| 7 | img | varchar | 255 | 0 | Y | N | 封面: | |
| 8 | create_time | timestamp | 19 | 0 | N | N | CURRENT_TIMESTAMP | 创建时间: |
| 9 | update_time | timestamp | 19 | 0 | N | N | CURRENT_TIMESTAMP | 更新时间: |
| 编号 | 名称 | 数据类型 | 长度 | 小数位 | 允许空值 | 主键 | 默认值 | 说明 |
| 1 | comment_id | int | 10 | 0 | N | Y | 评论ID: | |
| 2 | user_id | int | 10 | 0 | N | N | 0 | 评论人ID: |
| 3 | reply_to_id | int | 10 | 0 | N | N | 0 | 回复评论ID:空为0 |
| 4 | content | longtext | 2147483647 | 0 | Y | N | 内容: | |
| 5 | nickname | varchar | 255 | 0 | Y | N | 昵称: | |
| 6 | avatar | varchar | 255 | 0 | Y | N | 头像地址:[0,255] | |
| 7 | create_time | timestamp | 19 | 0 | N | N | CURRENT_TIMESTAMP | 创建时间: |
| 8 | update_time | timestamp | 19 | 0 | N | N | CURRENT_TIMESTAMP | 更新时间: |
| 9 | source_table | varchar | 255 | 0 | Y | N | 来源表: | |
| 10 | source_field | varchar | 255 | 0 | Y | N | 来源字段: | |
| 11 | source_id | int | 10 | 0 | N | N | 0 | 来源ID: |
| 编号 | 名称 | 数据类型 | 长度 | 小数位 | 允许空值 | 主键 | 默认值 | 说明 |
| 1 | hits_id | int | 10 | 0 | N | Y | 点赞ID: | |
| 2 | user_id | int | 10 | 0 | N | N | 0 | 点赞人: |
| 3 | create_time | timestamp | 19 | 0 | N | N | CURRENT_TIMESTAMP | 创建时间: |
| 4 | update_time | timestamp | 19 | 0 | N | N | CURRENT_TIMESTAMP | 更新时间: |
| 5 | source_table | varchar | 255 | 0 | Y | N | 来源表: | |
| 6 | source_field | varchar | 255 | 0 | Y | N | 来源字段: | |
| 7 | source_id | int | 10 | 0 | N | N | 0 | 来源ID: |
| 编号 | 名称 | 数据类型 | 长度 | 小数位 | 允许空值 | 主键 | 默认值 | 说明 |
| 1 | notice_id | mediumint | 8 | 0 | N | Y | 公告id: | |
| 2 | title | varchar | 125 | 0 | N | N | 标题: | |
| 3 | content | longtext | 2147483647 | 0 | Y | N | 正文: | |
| 4 | create_time | timestamp | 19 | 0 | N | N | CURRENT_TIMESTAMP | 创建时间: |
| 5 | update_time | timestamp | 19 | 0 | N | N | CURRENT_TIMESTAMP | 更新时间: |
| 编号 | 名称 | 数据类型 | 长度 | 小数位 | 允许空值 | 主键 | 默认值 | 说明 |
| 1 | parking_space_owner_id | int | 10 | 0 | N | Y | 车位拥有者ID | |
| 2 | personnel_name | varchar | 64 | 0 | Y | N | 人员姓名 | |
| 3 | age_of_personnel | varchar | 64 | 0 | Y | N | 人员年龄 | |
| 4 | gender_of_personnel | varchar | 64 | 0 | Y | N | 人员性别 | |
| 5 | parking_address | varchar | 64 | 0 | Y | N | 车位地址 | |
| 6 | examine_state | varchar | 16 | 0 | N | N | 未审核 | 审核状态 |
| 7 | user_id | int | 10 | 0 | N | N | 0 | 用户ID |
| 8 | create_time | datetime | 19 | 0 | N | N | CURRENT_TIMESTAMP | 创建时间 |
| 9 | update_time | timestamp | 19 | 0 | N | N | CURRENT_TIMESTAMP | 更新时间 |
| 编号 | 名称 | 数据类型 | 长度 | 小数位 | 允许空值 | 主键 | 默认值 | 说明 |
| 1 | praise_id | int | 10 | 0 | N | Y | 点赞ID: | |
| 2 | user_id | int | 10 | 0 | N | N | 0 | 点赞人: |
| 3 | create_time | timestamp | 19 | 0 | N | N | CURRENT_TIMESTAMP | 创建时间: |
| 4 | update_time | timestamp | 19 | 0 | N | N | CURRENT_TIMESTAMP | 更新时间: |
| 5 | source_table | varchar | 255 | 0 | Y | N | 来源表: | |
| 6 | source_field | varchar | 255 | 0 | Y | N | 来源字段: | |
| 7 | source_id | int | 10 | 0 | N | N | 0 | 来源ID: |
| 8 | status | bit | 1 | 0 | N | N | 1 | 点赞状态:1为点赞,0已取消 |
| 编号 | 名称 | 数据类型 | 长度 | 小数位 | 允许空值 | 主键 | 默认值 | 说明 |
| 1 | regular_users_id | int | 10 | 0 | N | Y | 普通用户ID | |
| 2 | parking_space_number | varchar | 64 | 0 | Y | N | 用户姓名 | |
| 3 | user_age | varchar | 64 | 0 | Y | N | 用户年龄 | |
| 4 | user_gender | varchar | 64 | 0 | Y | N | 用户性别 | |
| 5 | examine_state | varchar | 16 | 0 | N | N | 已通过 | 审核状态 |
| 6 | user_id | int | 10 | 0 | N | N | 0 | 用户ID |
| 7 | create_time | datetime | 19 | 0 | N | N | CURRENT_TIMESTAMP | 创建时间 |
| 8 | update_time | timestamp | 19 | 0 | N | N | CURRENT_TIMESTAMP | 更新时间 |
| 编号 | 名称 | 数据类型 | 长度 | 小数位 | 允许空值 | 主键 | 默认值 | 说明 |
| 1 | shared_parking_spaces_id | int | 10 | 0 | N | Y | 共享车位ID | |
| 2 | parking_space_owner | int | 10 | 0 | Y | N | 0 | 车位拥有者 |
| 3 | personnel_name | varchar | 64 | 0 | Y | N | 人员姓名 | |
| 4 | parking_space_number | varchar | 64 | 0 | Y | N | 车位编号 | |
| 5 | parking_address | varchar | 64 | 0 | Y | N | 车位地址 | |
| 6 | parking_space_image | varchar | 255 | 0 | Y | N | 车位图片 | |
| 7 | idle_time | varchar | 64 | 0 | Y | N | 闲置时间 | |
| 8 | parking_space_status | varchar | 64 | 0 | Y | N | 车位状态 | |
| 9 | remarks | text | 65535 | 0 | Y | N | 备注信息 | |
| 10 | hits | int | 10 | 0 | N | N | 0 | 点击数 |
| 11 | praise_len | int | 10 | 0 | N | N | 0 | 点赞数 |
| 12 | create_time | datetime | 19 | 0 | N | N | CURRENT_TIMESTAMP | 创建时间 |
| 13 | update_time | timestamp | 19 | 0 | N | N | CURRENT_TIMESTAMP | 更新时间 |
| 编号 | 名称 | 数据类型 | 长度 | 小数位 | 允许空值 | 主键 | 默认值 | 说明 |
| 1 | slides_id | int | 10 | 0 | N | Y | 轮播图ID: | |
| 2 | title | varchar | 64 | 0 | Y | N | 标题: | |
| 3 | content | varchar | 255 | 0 | Y | N | 内容: | |
| 4 | url | varchar | 255 | 0 | Y | N | 链接: | |
| 5 | img | varchar | 255 | 0 | Y | N | 轮播图: | |
| 6 | hits | int | 10 | 0 | N | N | 0 | 点击量: |
| 7 | create_time | timestamp | 19 | 0 | N | N | CURRENT_TIMESTAMP | 创建时间: |
| 8 | update_time | timestamp | 19 | 0 | N | N | CURRENT_TIMESTAMP | 更新时间: |
| 编号 | 名称 | 数据类型 | 长度 | 小数位 | 允许空值 | 主键 | 默认值 | 说明 |
| 1 | upload_id | int | 10 | 0 | N | Y | 上传ID | |
| 2 | name | varchar | 64 | 0 | Y | N | 文件名 | |
| 3 | path | varchar | 255 | 0 | Y | N | 访问路径 | |
| 4 | file | varchar | 255 | 0 | Y | N | 文件路径 | |
| 5 | display | varchar | 255 | 0 | Y | N | 显示顺序 | |
| 6 | father_id | int | 10 | 0 | Y | N | 0 | 父级ID |
| 7 | dir | varchar | 255 | 0 | Y | N | 文件夹 | |
| 8 | type | varchar | 32 | 0 | Y | N | 文件类型 |
| 编号 | 名称 | 数据类型 | 长度 | 小数位 | 允许空值 | 主键 | 默认值 | 说明 |
| 1 | user_id | mediumint | 8 | 0 | N | Y | 用户ID:[0,8388607]用户获取其他与用户相关的数据 | |
| 2 | state | smallint | 5 | 0 | N | N | 1 | 账户状态:[0,10](1可用|2异常|3已冻结|4已注销) |
| 3 | user_group | varchar | 32 | 0 | Y | N | 所在用户组:[0,32767]决定用户身份和权限 | |
| 4 | login_time | timestamp | 19 | 0 | N | N | CURRENT_TIMESTAMP | 上次登录时间: |
| 5 | phone | varchar | 11 | 0 | Y | N | 手机号码:[0,11]用户的手机号码,用于找回密码时或登录时 | |
| 6 | phone_state | smallint | 5 | 0 | N | N | 0 | 手机认证:[0,1](0未认证|1审核中|2已认证) |
| 7 | username | varchar | 16 | 0 | N | N | 用户名:[0,16]用户登录时所用的账户名称 | |
| 8 | nickname | varchar | 16 | 0 | Y | N | 昵称:[0,16] | |
| 9 | password | varchar | 64 | 0 | N | N | 密码:[0,32]用户登录所需的密码,由6-16位数字或英文组成 | |
| 10 | | varchar | 64 | 0 | Y | N | 邮箱:[0,64]用户的邮箱,用于找回密码时或登录时 | |
| 11 | email_state | smallint | 5 | 0 | N | N | 0 | 邮箱认证:[0,1](0未认证|1审核中|2已认证) |
| 12 | avatar | varchar | 255 | 0 | Y | N | 头像地址:[0,255] | |
| 13 | open_id | varchar | 255 | 0 | Y | N | 针对获取用户信息字段 | |
| 14 | create_time | timestamp | 19 | 0 | N | N | CURRENT_TIMESTAMP | 创建时间: |
| 15 | vip_level | varchar | 255 | 0 | Y | N | 会员等级 | |
| 16 | vip_discount | double | 11 | 2 | Y | N | 0.00 | 会员折扣 |
| 编号 | 名称 | 数据类型 | 长度 | 小数位 | 允许空值 | 主键 | 默认值 | 说明 |
| 1 | group_id | mediumint | 8 | 0 | N | Y | 用户组ID:[0,8388607] | |
| 2 | display | smallint | 5 | 0 | N | N | 100 | 显示顺序:[0,1000] |
| 3 | name | varchar | 16 | 0 | N | N | 名称:[0,16] | |
| 4 | description | varchar | 255 | 0 | Y | N | 描述:[0,255]描述该用户组的特点或权限范围 | |
| 5 | source_table | varchar | 255 | 0 | Y | N | 来源表: | |
| 6 | source_field | varchar | 255 | 0 | Y | N | 来源字段: | |
| 7 | source_id | int | 10 | 0 | N | N | 0 | 来源ID: |
| 8 | register | smallint | 5 | 0 | Y | N | 0 | 注册位置: |
| 9 | create_time | timestamp | 19 | 0 | N | N | CURRENT_TIMESTAMP | 创建时间: |
| 10 | update_time | timestamp | 19 | 0 | N | N | CURRENT_TIMESTAMP | 更新时间: |
5.1普通用户功能模块实现
登录模块,用户、管理员可以通过登录进入该系统,如果输入正确用户名和密码,则可以进入该系统。用户登录界面如下图所示。

图5-1登录模块界面图
登录关键代码如下:
def Login(self, ctx):
print("===================登录=====================")
ret = {
"error": {
"code": 70000,
"message": "账户不存在",
}
}
body = ctx.body
password = md5hash(body["password"]) or ""
obj = service_select("user").Get_obj(
{"username": body["username"]}, {"like": False}
)
if obj:
user_group = service_select("user_group").Get_obj({'name': obj['user_group']}, {"like": False})
if user_group and user_group['source_table'] != '':
user_obj = service_select(user_group['source_table']).Get_obj({"user_id": obj['user_id']}, {"like": False})
if user_obj['examine_state'] == '未通过':
ret = {
"error": {
"code": 70000,
"message": "账户未通过审核",
}
}
return ret
if user_obj['examine_state'] == '未审核':
ret = {
"error": {
"code": 70000,
"message": "账户未审核",
}
}
return ret
if obj["state"] == 1:
if obj["password"] == password:
timeout = timezone.now()
timestamp = int(time.mktime(timeout.timetuple())) * 1000
token = md5hash(str(obj["user_id"]) + "_" + str(timestamp))
ctx.request.session[token] = obj["user_id"]
service_select("access_token").Add(
{"token": token, "user_id": obj["user_id"]}
)
obj["token"] = token
ret = {
"result": {"obj": obj}
}
else:
ret = {
"error": {
"code": 70000,
"message": "密码错误",
}
}
else:
ret = {
"error": {
"code": 70000,
"message": "用户账户不可用,请联系管理员",
}
}
return ctx.response(json.dumps(ret, ensure_ascii=False))
如果某个人员进入该系统,则注册该用户的信息,如果注册成功,就可以进入该系统,显示的结果如下。注册用户界面如下图所示。

图5-2注册用户界面图
注册关键代码如下:
def Register(self, ctx):
print("===================注册=====================")
userService = service_select("user")
body = ctx.body
if "username" not in body and body["username"] == '':
return ctx.response(json.dumps({
"error": {
"code": 70000,
"message": "用户名不能为空",
}
}, ensure_ascii=False))
if "user_group" not in body and body["user_group"] == '':
return ctx.response(json.dumps({
"error": {
"code": 70000,
"message": "用户组不能为空",
}
}, ensure_ascii=False))
if "password" not in body and body["password"] == '':
return ctx.response(json.dumps({
"error": {
"code": 70000,
"message": "密码不能为空",
}
}, ensure_ascii=False))
post_param = body
post_param['nickname'] = body["nickname"] or ""
post_param['password'] = md5hash(body["password"])
obj = userService.Get_obj({"username": post_param['username']}, {"like": False})
if obj:
return ctx.response(json.dumps({
"error": {
"code": 70000,
"message": "用户名已存在",
}
}, ensure_ascii=False))
ret = {
"error": {
"code": 70000,
"message": "注册失败",
}
}
bl = userService.Add(post_param)
if bl:
ret = {
"result": {
"bl": True,
"message": "注册成功"
}
}
return ctx.response(json.dumps(ret, ensure_ascii=False))
用户使用该系统注册完成后,用户对登录密码有修改需求时,系统也可以提供用户修改密码权限。系统中所有的操作者能够变更自己的密码信息,执行该功能首先必须要登入系统,然后选择密码变更选项以后在给定的文本框中填写初始密码和新密码来完成修改密码的操作。在填写的时候,假如两次密码填写存在差异,那么此次密码变更操作失败。密码修改界面如下图所示。

图5-3密码修改界面图
找回密码关健代码如下:
def Forget_password(self, ctx):
print("===================修改密码=====================")
ret = {
"error": {
"code": 70000,
"message": "用户信息不能没有"
}
}
body = ctx.body
if not body["code"]:
return {
"error": {
"code": 70000,
"message": "验证码不存在或者错误"
}
}
obj = service_select("user").Get_obj(
{"username": body["username"]}, {"like": False}
)
if not obj:
return {
"error": {
"code": 70000,
"message": "用户名不存在或者错误"
}
}
password = md5hash(body["password"])
if not password:
return {
"error": {
"code": 70000,
"message": "密码不存在或者错误"
}
}
bl = service_select("user").Set({"user_id": obj["user_id"]}, {"password": password})
if bl:
ret = {"result": {"bl": True, "message": "修改成功"}}
else:
ret = {
"error": {
"code": 70000,
"message": "修改失败",
}
}
return ctx.response(json.dumps(ret, ensure_ascii=False))
修改密码代码如下:
def Change_password(self, ctx):
print("===================修改密码=====================")
ret = {
"error": {
"code": 70000,
"message": "账号未登录",
}
}
request = ctx.request
headers = request.headers
if ("x-auth-token" in headers) and headers["x-auth-token"]:
token = headers["x-auth-token"]
user_id = tokenGetUserId(token, request)
userService = service_select("user")
body = ctx.body
password = md5hash(body["o_password"])
obj = userService.Get_obj({"user_id": user_id, "password": password}, {"like": False})
if obj:
password = md5hash(body["password"])
bl = userService.Set({"user_id": user_id}, {"password": password})
if bl:
ret = {"result": {"bl": True, "message": "修改成功"}}
else:
ret = {
"error": {
"code": 70000,
"message": "修改失败",
}
}
else:
ret = {
"error": {
"code": 70000,
"message": "密码错误",
}
}
else:
ret = {
"error": {
"code": 70000,
"message": "账户未登录",
}
}
return ctx.response(json.dumps(ret, ensure_ascii=False))
当用户点击“新闻资讯”这一菜单按钮,会显示管理员在后台发布的所有的新闻信息,支持通过关键词对资讯进行搜索,选择需要的资讯信息点击可以进入到资讯信息详细的介绍界面,同时可以进行点赞、收藏和评论等操作,新闻资讯界面如下图所示。

图5-4新闻资讯页面图
用户点击“共享车位”这一菜单按钮,会显示管理员在后台发布的所有的共享车位信息,支持通过关键词对共享车位进行搜索,选择需要的共享车位信息点击可以进入到共享车位信息详细的介绍界面,同时可以进行预约、点赞、收藏等操作,共享车位界面如下图所示。

车位拥有者点击“共享车位管理”这一菜单按钮,会显示出共享车位列表和共享车位添加,支持输入车位地址、车位状态进行查询、重置、删除的操作,还可以查看评论。管理共享车位信息,包括添加新车位、编辑车位信息、设置价格、更新空闲情况等操作,确保车位信息的准确性和完整性。共享车位管理界面如下图所示。

图5-6共享车位管理页面图
车位拥有者点击“预约信息管理”这一菜单按钮,会显示出预约信息列表,支持输入人员姓名、审核状态进行查询、重置、删除的操作。预约信息管理界面如下图所示。

图5-7预约信息管理页面图
管理员输入账号、密码、验证码点击“登录”按钮就会跳转到登录界面。如下图所示。

图5-8管理员登录页面图
管理员可以对系统中所有的用户角色进行管控,包含了管理员、普通用户和车位拥有者这三种角色,如果需要添加新的用户,点击页面中的“添加”按钮根据提示输入上用户信息,点击“提交”以后在对应的用户界面就可以查看到了,可以点击用户后面的“删除”按钮直接删除某一用户。如下图所示。

图5-7系统用户页面图
增删查改关键代码如下:
增
def Add(self, ctx):
body = ctx.body
unique = self.config.get("unique")
obj = None
if unique:
qy = {}
for i in range(len(unique)):
key = unique[i]
qy[key] = body.get(key)
obj = self.service.Get_obj(qy)
if not obj:
error = self.Add_before(ctx)
if error["code"]:
return {"error": error}
error = self.Events("add_before", ctx, None)
if error["code"]:
return {"error": error}
result = self.service.Add(body, self.config)
if self.service.error:
return {"error": self.service.error}
res = self.Add_after(ctx, result)
if res:
result = res
res = self.Events("add_after", ctx, result)
if res:
result = res
return {"result": result}
else:
return {"error": {"code": 10000, "message": "已存在"}}
删
def Del(self, ctx):
if len(ctx.query) == 0:
errorMsg = {"code": 30000, "message": "删除条件不能为空!"}
return errorMsg
result = self.service.Del(ctx.query, self.config)
if self.service.error:
return {"error": self.service.error}
return {"result": result}
改
def Set(self, ctx):
error = self.Set_before(ctx)
if error["code"]:
return {"error": error}
error = self.Events("set_before", ctx, None)
if error["code"]:
return {"error": error}
query = ctx.query
if 'page' in query.keys():
del ctx.query['page']
if 'size' in query.keys():
del ctx.query['size']
if 'orderby' in query.keys():
del ctx.query['orderby']
result = self.service.Set(ctx.query, ctx.body, self.config)
if self.service.error:
return {"error": self.service.error}
res = self.Set_after(ctx, result)
if res:
result = res
res = self.Events("set_after", ctx, result)
if res:
result = res
return {"result": result}
查多条数据:
def Get_list(self, ctx):
query = dict(ctx.query)
config_plus = {}
if "field" in query:
field = query.pop("field")
config_plus["field"] = field
if "page" in query:
config_plus["page"] = query.pop("page")
if "size" in query:
config_plus["size"] = query.pop("size")
if "orderby" in query:
config_plus["orderby"] = query.pop("orderby")
if "like" in query:
config_plus["like"] = query.pop("like")
if "groupby" in query:
config_plus["groupby"] = query.pop("groupby")
count = self.service.Count(query)
lst = []
if self.service.error:
return {"error": self.service.error}
elif count:
lst = self.service.Get_list(query,
obj_update(self.config, config_plus))
if self.service.error:
return {"error": self.service.error}
self.interact_list(ctx, lst)
return {"result": {"list": lst, "count": count}}
查一条数据:
def Get_obj(self, ctx):
query = dict(ctx.query)
config_plus = {}
if "field" in query:
field = query.pop("field")
config_plus["field"] = field
obj = self.service.Get_obj(query, obj_update(self.config, config_plus))
if self.service.error:
return {"error": self.service.error}
if obj:
self.interact_obj(ctx, obj)
return {"result": {"obj": obj}}
点击“轮播图”管理员可以插入轮播图图片、填写标题进行提交。如下图所示。

点击“公告消息管理”这个菜单,可以查看到系统中所有添加的系统公告,支持通过标题对系统公告进行查询,添加、删除等操作。公告消息管理界面如下图所示。

图5-9公告消息管理界面图
当点击“资源管理”这一菜单的时候,会出现新闻列表、分类列表这两个子菜单,可以对这两个模块进行增删改查操作。新闻列表、分类列表界面如下图所示。


图5-11分类列表界面图
6系统测试
测试存在于软件开发进程中的最后一个阶段,它可以保证一个软件的开发质量是否符合设计者的初衷,也为程序的正式上线做了最后一道质量检测的工序。软件测试主要是控制各种条件、包括软件输出方式,使用模式和运行环境等,来评估一个系统或应用是否符合设计标准。在软件测试过程中,我们一般刻意的去制造错误和极端条件,不能仅依照正常模式允许,而是多去尝试那些意外的情况。
系统测试包括:用户登录功能测试、共享车位查看测试、发布公告信息、预约信息搜索、密码修改功能测试,如表6-1、6-2、6-3、6-4、6-5所示:
表6-1 用户登录功能测试表
| 用例名称 | 用户登录系统 |
| 目的 | 测试用户通过正确的用户名和密码可否登录功能 |
| 前提 | 未登录的情况下 |
| 测试流程 | 1) 进入登录页面 2) 输入正确的用户名和密码 |
| 预期结果 | 用户名和密码正确的时候,跳转到登录成功界面,反之则显示错误信息,提示重新输入 |
| 实际结果 | 实际结果与预期结果一致 |
共享车位查看功能测试:
表6-2 共享车位查看功能测试表
| 用例名称 | 共享车位查看 |
| 目的 | 测试共享车位查看功能 |
| 前提 | 用户登录 |
| 测试流程 | 点击共享车位列表 |
| 预期结果 | 可以查看到所有共享车位 |
| 实际结果 | 实际结果与预期结果一致 |
管理员发布公告信息界面测试:
表6-3 管理员发布公告信息界面测试表
| 用例名称 | 公告信息发布测试用例 |
| 目的 | 测试公告信息发布功能 |
| 前提 | 用户正常登录情况下 |
| 测试流程 | 1)点击公告信息管理,然后点击发布添加后并填写信息。 2)点击进行提交。 |
| 预期结果 | 提交以后,页面首页会显示新的公告信息 |
| 实际结果 | 实际结果与预期结果一致 |
预约信息搜索功能测试:
表6-4预约信息搜索功能测试表
| 用例名称 | 预约信息搜索测试 |
| 目的 | 测试预约信息搜索功能 |
| 前提 | 无 |
| 测试流程 | 1)在搜索框填入搜索关键字。 2)点击搜索按钮。 |
| 预期结果 | 页面显示包含有搜索关键字的预约信息 |
| 实际结果 | 实际结果与预期结果一致 |
密码修改功能测试:
表6-5 密码修改功能测试表
| 用例名称 | 密码修改测试用例 |
| 目的 | 测试管理员密码修改功能 |
| 前提 | 管理员用户正常登录情况下 |
| 测试流程 | 1)管理员密码修改并完成填写。 2)点击进行提交。 |
| 预期结果 | 使用新的密码可以登录 |
| 实际结果 | 实际结果与预期结果一致 |
经过对车位共享系统的测试,我们已经完成了5大模块的检测,包括用户登录功能测试、共享车位查看测试、发布公告信息、预约信息搜索、密码修改功能测试,这些功能为后续的推广运营提供了强有力的技术支持。
通过车位共享系统的开发,本人巩固了之前学过的知识,如今将平时所学到的知识融合在设计中,在设计过程中,做了很多的准备,首先,在数据库系统的设计过程中,尤其是在数据库的工作原理、工作特点,对其深刻的讨论,与此同时,对于小型站点来说,最好服务器的选择,其次,利用所学的知识点分析所做的系统,并在此基础上设计。
目前本系统已经上线,正在试运行阶段,用户反馈良好,基本完成用户所需,试运行过程中没有出现阻断性问题,有一些不足和小问题也及时予以修正,系统上线后,为了保证数据的安全性,对系统进行了备份操作,系统备份是每两个月备份一次,数据库备份为每周备份一次,系统部署在云平台服务器中。
本次系统上线成功后,得到了用户的高度认可,但是在功能上和性能上还需做进一步的研究处理,使其有更高的性能和更好的用户体验。
系统在以后的升级过程中,需要解决一系列用户所提出的问题,例如打印过程中如何避免浏览器的兼容性问题,大量用户访问时,如何保持较高的响应速度,在系统今后的升级过程中将着重解决这些安全性问题。
[1]Chen C H ,Wang J ,Shyr Y , et al.FindAdapt: A python package for fast and accurate adapter detection in small RNA sequencing.[J].PLoS computational biology,2024,20(1):e1011786-e1011786.
[2]Qiu J ,Nie W ,Ding H , et al.PB-LKS: a python package for predicting phage-bacteria interaction through local K-mer strategy.[J].Briefings in bioinformatics,2024,25(2):
[3]Vught V L ,HaasjesC ,BeenakkerJ .ZOSPy, a python package for ray tracing simulations[J].Acta Ophthalmologica,2024,102(S279):
[4]Luan Y ,Zhu X .Research on the Application of Intelligent Tourism Data Analysis Based on Python[J].Advances in Computer and Communication,2024,4(6):
[5]秦佳,顾欣仪,孙浩天等.基于Android的城市停车场预约和共享车位[J].电子制作,2023,31(11):57-59+11.DOI:10.16589/j.cnki.cn11-3571/tn.2023.11.004.
[6]王锟,魏建兵,马秦靖等.基于Android平台的“共享车位”手机App系统设计[J].工业控制计算机,2023,36(05):113-115.
[7]杨金龙.基于区块链和IPFS的私有车位共享方案设计与实现[D].西南大学,2023.DOI:10.27684/d.cnki.gxndx.2023.001870.
[8]王文军,岳宇航.基于微信Web的“虚位以待”车位共享系统设计与实现[J].电子元器件与信息技术,2023,7(03):68-72.DOI:10.19772/j.cnki.2096-4455.2023.3.017.
[9]卢虹.推行共享车位打造智慧停车系统[N].济南日报,2022-12-28(005).DOI:10.28453/n.cnki.njnrb.2022.006510.
[10]韩松岐,杨碧孺,王美薪等.智能共享停车系统的研究[J].科技与创新,2022,(21):104-106+109.DOI:10.15913/j.cnki.kjycx.2022.21.032.
[11]王新,徐源.基于智能传感器的共享车位系统[J].湖南城市学院学报(自然科学版),2022,31(04):65-68.
[12]邬厚民,肖斌,张袖斌等.一种智能共享车位系统架构的研究[J].电脑编程技巧与维护,2022,(06):107-109.DOI:10.16184/j.cnki.comprg.2022.06.003.
[13]付昌胜.面向车位共享的区块链停车系统关键技术研究[D].浙江科技学院,2022.DOI:10.27840/d.cnki.gzjkj.2022.000038.
[14]刘铭,李听听,陈刘伟.基于赛博物理系统的车位共享智慧控制系统[J].广东通信技术,2021,41(08):32-35.
[15]李云强,黄宪通,赵天翔等.基于RFID的共享自动感应车位锁系统[J].电子测量技术,2021,44(15):38-43.DOI:10.19651/j.cnki.emt.2106857.
[16]王瑶,吴勇峰,郑宝红.一种基于物联网的车位实时共享系统设计[J].中国科技信息,2021,(09):89-90.
[17]张曼,陈宁.基于安全认证的私家车位共享系统设计[J].现代信息科技,2020,4(24):6-9.DOI:10.19850/j.cnki.2096-4706.2020.24.002.
[18]陈爽.基于物业服务视角的广西城市住宅小区车位共享研究[J].住宅与房地产,2020,(27):44-45.
[19]王鹏.基于Android的共享停车位管理系统设计[J].计算机产品与流通,2020,(11):182.
[20]张虓敏,陈汇,李雄俊等.基于蓝牙车位锁的共享停车系统设计[J].科技风,2020,(15):13.DOI:10.19392/j.cnki.1671-7341.202015011.
经历了近三个多月的动手实践及老师辛勤的指导和同学朋友热心的帮助下,本人的毕业设计车位共享系统的基本功能也基本完成。
此次设计中,通过不断的探讨与学习使我熟悉、使我初步了解了Django相关技术。我做的是一个B/S结构的车位共享系统,使我对做网站所需要,及运行的环境有了初步的了解,在此次设计中我翻阅了较多的书籍,在有限的时间了丰富了对车位共享系统技术的知识也积累了少许的经验。起初对Python的初步认识,通过这次设计更进一步的了解了其工作原理,懂得了配置服务器环境,连接数据库源,在设计过程中,也学会了用Pycharm设计一个简单的页面,增强了动手的能力,激发了在此方面的兴趣。
但是由于时间、基础及缺乏实践等多方面的问题,还有诸多需要解决的问题依然存在,设计中很多方面考虑不够周全或者考虑不到。
非常感谢我的老师,我的同学,我的朋友并希望在今后的学习生活中不断陪养多方面的兴趣,不断学习进步从而能够实现独立完成。设计中存在的诸多缺点诚肯老师的原谅。
免费领取项目源码,请关注❥点赞收藏并私信博主,谢谢~
702

被折叠的 条评论
为什么被折叠?



