目 录
随着社会的进步和发展,人们生活水平的提高,汽车租赁已经成为一个极具市场潜力的“朝阳产业”。汽车租赁管理是汽车租赁公司开展日常业务的必须环节,传统的手工管理方式复杂,效率低下,且易出差错。汽车租赁管理系统的开发,方便了更多的租赁商以最低的投入获得更高的利润。同时,它也能够安全快捷地完成汽车租赁公司日常管理业务,为其节省了人力物力,提高了服务质量和经济效益。
汽车租赁管理系统包括车辆信息管理、系统用户、车辆类型管理、预约租车管理、还车记录管理、咨询记录管理、通知公告管理、资源管理等。它具有添加、删除、修改、查询等功能。有了这些模块,汽车租赁服务会更加方便快捷,从而提高了质量,减少了工作量。在开发过程中,我们采用了Java编程语言和MySQL数据库,并借助Eclipse集成开发环境进行开发。通过测试和优化,确保系统的稳定性和性能。
该系统可以有效提高汽车租赁业务的管理效率和服务质量,减少人工操作的错误和繁琐性。未来,我们将进一步完善系统的功能,并与移动端应用相结合,以更好地满足用户的需求和提供更便捷的租赁体验。
关键词:Java;SSM;汽车租赁管理系统 ;MySQL
Abstract
With the progress and development of society, and the improvement of people's living standards, car rental has become a sunrise industry with great market potential. Car rental management is a necessary part of daily business operations for car rental companies. Traditional manual management methods are complex, inefficient, and prone to errors. The development of a car rental management system has facilitated more renters to obtain higher profits with the lowest investment. At the same time, it can also safely and quickly complete the daily management business of car rental companies, saving them manpower and material resources, improving service quality and economic benefits.
The car rental management system includes vehicle information management, system users, vehicle type management, appointment rental management, return record management, consultation record management, notification announcement management, resource management, etc. It has functions such as adding, deleting, modifying, and querying. With these modules, car rental services will be more convenient and efficient, thereby improving quality and reducing workload. During the development process, we adopted the Java programming language and MySQL database, and utilized the Eclipse integrated development environment for development. Ensure system stability and performance through testing and optimization.
This system can effectively improve the management efficiency and service quality of car rental business, reduce manual errors and complexity. In the future, we will further improve the functionality of the system and integrate it with mobile applications to better meet the needs of users and provide a more convenient rental experience.
Keywords: Java; SSM; Car rental management system; MySQL
1 绪论
随着社会的快速发展,计算机的影响是全面且深入的。用户生活水平的不断提高,日常生活中用户对汽车租赁平台方面的要求也在不断提高,需要汽车租赁查询的人数更是不断增加,使得汽车租赁平台的开发成为必需而且紧迫的事情。汽车租赁平台主要是借助计算机,通过对汽车租赁平台所需的信息管理,增加用户的选择,同时也方便对广大用户信息的及时查询、修改以及对用户信息的及时了解。汽车租赁平台对用户带来了更多的便利,该系统通过和数据库管理系统软件协作来满足用户的需求。
汽车租赁平台是对租赁发展的一种支持手段,传统的管理模式还处于手工处理阶段,管理效率极低。随着用户的不断增多,传统基于手工管理模式已经无法满足当前用户需求,随着信息化时代的到来,使得汽车租赁平台的开发成了必然。通过该系统,管理员可以高效的进行汽车租赁平台相关信息管理,为了能够提高信息的处理速度和准确性,需要不断完善汽车租赁平台的管理和更新。使得本汽车租赁平台工作系统化、规范化、高效化。
互联网作为社会发展当中的产物,带给大家无数的便利,高效,省时省力。网上管理方式通过互联网发生了翻天覆地的变化,通过互联网的崛起,我国的各大商家都纷纷想通过网络进行管理信息。在21世纪,由于网络科技的发达,对于上述的问题我们做了详细的解决办法,在整个管理系统当中得到了很快的发展和应用。可以让用户节省了大量时间,更是对传统的习惯进行了改变,我通过上网,然后再网络上查询汽车租赁平台的信息,这已经是管理系统的最初标志。
1.2国内外研究现状
随着计算机网络技术的快速发展和不断的应用,人们的工作环境以及工作方式发生了非常大的变化。人们普遍这么想,可以没有汽车,但是能够随时随地地使用汽车。人们觉得,通过租赁汽车可以节约很多资金,不需要缴纳养路费、保险费等等一系列的费用,大家可以根据自己的需求灵活地进行汽车租赁。
中国的汽车租赁行业从1989年开始,首先在北京发展,到了2001年以后,汽车租赁公司迅速地发展,接着,国内的汽车租赁公司不断地增多,地点也不断地扩大,从大城市向中小城市不断地发展。中国的汽车租赁这个行业,不管是从宏观经济的发展趋势还是从微观的发展趋势看,都具有着十分好的前景。随着市场经济地不断发展,汽车租赁行业也会有更快、更好地发展。
日前,全世界的汽车租赁业务中,欧美国家的租赁市场发展是非常成熟的。全世界的汽车租赁行业中的进行租赁的汽车数目大约有300多万辆。美国、德国、法国的汽车租赁行业发展都非常的成熟。
然而,现阶段我国一些中小型汽车租赁公司普遍还采用比较低级的汽车租赁管理系统。该系统存在很大问题:汽车租赁公司的管理人员不能很好针对汽车租赁进行管理工作。如果采用比较低级的汽车租赁管理的方式,从而造成汽车租赁管理混乱,最终不利于汽车租赁公司的发展。
针对存在的问题,为了汽车租赁公司的租赁管理人员能更好地了进行汽车租赁管理工作,提高汽车租赁管理公司的利润,因而需要设计与实现一个功能相对完善的比较高效的基于银行家的汽车租赁管理系统。
1.3论文结构与章节安排
本文共分为六章,章节内容安排如下:
第一章为引言,此章节对所设计和实现的系统的背景和状况以及意义进行详细的论述以及说明,同时进行了论文整体框架的结构的简要介绍。
第二章为系统需求分析,章节所做的主要的工作是对系统进行了技术、经济和操作方面可行性的分析;对系统实行了总体功能的需求、用例分析。
第三章为系统的设计,主要是对系统的功能结构进行设计,并对系统数据库的概念结构以及物理结构的设计进行了分析。
第四章就是对系统的实现,根据系统功能的划分,分别的对系统所需要实现的前台客户功能和后台管理员功能进行了分析和说明。
第五章:系统测试。主要对系统的部分界面进行测试并对主要功能进行测试
2 汽车租赁管理系统系统分析
系统需求分析是系统开发的一个关键环节,它在系统的设计和实现上起到了一个承上启下的位置。系统需求分析是对所需要做的系统进行一个需求的挖掘,如果分析的准确可以精准的解决现实中碰到的问题。如果分析不到位会影响后期系统的实现。一个系统的优秀程度需求分析也是占据了非常大的比例,如果需求分析不到位,后面的系统设计要实现就是一个偏离导航的设计。
系统可行行分析是对系统对系统可行性进行一个探讨。在探讨系统的可行性上我们主要从技术上的可行性和经济上的可行性以及法律层面的可行性上进行分析,如果三个层面度通过,我们则认为系统是比较可行的。
2.1.1 技术可行性分析
汽车租赁管理系统设计与实现是一个基于Web的车辆信息查询预约租车平台,我们在实现这个系统所采用的技术方案是基于Java的 Web实现方案,系统采用Spring 、SpringMvc、Mybatis方案来实现。SSM框架是一个非常成熟的框架、Java从97年诞生到现在经历了野蛮的生长,Java在各个领域度是有做非常成熟的解决方案,如电信、银行、电商等。SSM又是一套快速整个项目的开箱即用的技术方案。所以采用基于SSM方式来实现本系统是一个非常成熟有简单的技术方案。技术可行性上是非常可行的。
从经济可行性上看项目在开发阶段需要一台开发PC,在生产阶段需要web服务器和数据库服务器。一台个人PC从经济上来看也不是太多问题,在后期的系统部署生产上来说,服务器的投入也不会过高,在经济层面上是一个比较可行的。
系统从法律层面上来没有对第三方有其他放有法律层面的问题,系统数据库采用的Mysql 开源社区数据库、框架采用的是开源的SSM。系统资讯和相关内容也是呵呵法律层面的。在源码的管理上采用git开源进行管理,所以在法律可行性上是成立的。
汽车租赁管理系统我划分为了普通用户模块和管理员模块这两大部分。
用户管理模块:
(1)用户注册登录:游客可以随时进入到系统中,对系统中的信息浏览,但是想要实现评论以及车辆信息操作,就必须有这个系统的账号,如果没有账号的话,可以注册成员用户进行相关的操作,同时用户还可以通过“我的”这以按钮对个人信息以及操作的信息进行管控。
(2)查看汽车租赁管理系统的首页信息:汽车租赁管理系统的首页信息包含了首页、通知公告、新闻资讯、车辆信息等。
(3)车辆信息:当用户点击“车辆信息”这一菜单按钮,会显示管理员在后台发布的所有的车辆信息,支持通过关键词对车辆信息进行搜索,选择需要的车辆信息点击可以进入到车辆信息详细的介绍界面,在详细界面可以查看到车辆信息的车辆名称、车辆类型、车辆状态、车辆租金等信息,同时可以进行租车、咨询、点赞、收藏、评论操作;
(4)租车:当用户在车辆信息详情界面想要进行租车,点击下方的“租车”按钮,就会跳转到租车信息填写界面,根据界面提示输入租车信息,点击“提交”按钮,租车就完成了;
(5)新闻资讯:当用户点击“新闻资讯”这一菜单按钮,会显示管理员在后台发布的所有的新闻资讯,可以查看详情,进行收藏、点赞、评论等;
(6)通知公告:用户点击“通知公告”菜单显示管理员在后台发布的所有的通知公告信息,可以查看通知公告详情。
(7)我的账户:在前台点击“用户”下面的“我的账户”可以对个人资料+密码修改的信息进行管控。
管理员管理模块:
(1)通知公告:管理员点击“通知公告”菜单可以查看到系统中的所有通知公告信息,对已经存在的通知公告,管理员可以修改,也可以添加新的通知公告或者删除通知公告。
(2)系统用户:管理员可以对汽车租赁管理系统中的管理员以及前台注册的游客用户进行增删改查。
(3)车辆信息:管理员点击“车辆信息列表”会显示出所有的车辆信息,支持输入车辆名称或者车辆类型对车辆信息进行查询,如果想要添加新的车辆信息,点击“车辆信息添加”按钮,输入车辆编号、车辆名称、车辆类型、车辆状态、车牌号码、车辆品牌、登记日期、车辆颜色、换挡方式、座位数量、车辆租金、车辆押金等信息,点击“提交”按钮就可以添加了,同时可以选择某一条车辆信息,点击“删除”进行删除,也可以对用户提交的车辆信息评论的信息进行管控;
(4)预约租车:管理员点击“预约租车列表”会显示出所有的预约租车信息,支持输入车辆名称或者车辆类型对预约租车信息进行查询,如果想要添加新的预约租车信息,点击“预约租车添加”按钮,输入相关信息,点击“提交”按钮就可以添加了,同时可以选择某一条预约租车信息,点击“删除”进行删除,也可以点击后面的“还车”、“支付”按钮对预约租车的还车信息进行更新维护、对预约租车的支付信息进行设置;
(5)还车记录:管理员点击“还车记录列表”会显示出所有的还车记录信息,支持通过车辆名称或者用户姓名或者押金状态对还车记录信息进行查询,也可以选择某一条还车记录信息,点击“删除”进行删除。
(6)资源管理:管理员点击“资源管理”这一菜单会显示新闻资讯和资讯分类这两个子菜单,管理员可以对这两部门涉及到的功能进行更新维护,更好的服务于前台用户;
汽车租赁管理系统的非功能性需求比如汽车租赁管理系统的安全性怎么样,可靠性怎么样,性能怎么样,可拓展性怎么样等。具体可以表示在如下3-1表格中:
表3-1汽车租赁管理系统非功能需求表
| 安全性 | 主要指汽车租赁管理系统数据库的安装,数据库的使用和密码的设定必须合乎规范。 |
| 可靠性 | 可靠性是指汽车租赁管理系统能够按照用户提交的指示进行操作,经过测试,可靠性90%以上。 |
| 性能 | 性能是影响汽车租赁管理系统占据市场的必要条件,所以性能最好要佳才好。 |
| 可扩展性 | 比如数据库预留多个属性,比如接口的使用等确保了系统的非功能性需求。 |
| 易用性 | 用户只要跟着汽车租赁管理系统的页面展示内容进行操作,就可以了。 |
| 可维护性 | 汽车租赁管理系统开发的可维护性是非常重要的,经过测试,可维护性没有问题 |
2.3 系统用例分析
汽车租赁管理系统的完整UML用例图分别是图2-1和图2-2。
图2-1就是用户角色的用例展示。

图2-1 汽车租赁管理系统用户角色用例图
图2-2就是管理员角色的用例展示。

图2-2 汽车租赁管理系统管理员角色用例图
2.4.1 数据流程
开发汽车租赁管理系统最主要的一个目的就是实现用户对车辆的预约租车/咨询,图2-4就是系统的数据流图。

图2-4车辆预约租车/咨询操作展开图
2.4.2 业务流程
分析完汽车租赁管理系统的数据流,那么接下来我们来看系统的业务流程,图2-5就是业务流程图:

本章主要通过对汽车租赁管理系统的可行性分析、功能需求分析、系统用例分析、系统流程分析,确定整个汽车租赁管理系统要实现的功能。同时也为汽车租赁管理系统的代码实现和测试提供了标准。
本章主要讨论的内容包括汽车租赁管理系统的功能模块设计、数据库系统设计。
3.1 系统功能模块设计
在上一章节中主要对系统的功能性需求和非功能性需求进行分析,并且根据需求分析了本汽车租赁管理系统中的用例。那么接下来就要开始对本汽车租赁管理系统的架构、主要功能和数据库开始进行设计。汽车租赁管理系统根据前面章节的需求分析得出,其总体设计模块图如图3-1所示。

图3-1 汽车租赁管理系统功能模块图
3.1.2用户模块设计
本系统的用户包括管理员和用户两种用户模块的功能基本是相同的,用户比管理员多了一个注册功能,所以以用户模块的结构图为例进行分析,用户模块结构图为例进行分析,如下图:

图3-2用户模块结构图
3.1.3 评论管理模块设计
汽车租赁管理系统是一个交流性质的公开平台,用户在平台上提交评论,增加用户之间的互动性。但是同时也为了更好的规范评论的内容,给予管理员删除不合适的评论的功能,所以需要专门设计一个评论管理模块,具体的结构图如下:

图3-3评论管理模块结构图
3.1.4车辆管理模块设计
汽车租赁管理系统是中需要存储不少车辆信息,其模块功能结构,具体的结构图如下:

图3-4车辆信息模块结构图
汽车租赁管理系统最重要的一个功能就是预约租车,其模块功能结构,具体的结构图如下:

图3-5预约租车模块结构图
数据库设计一般包括需求分析、概念模型设计、数据库表建立三大过程,其中需求分析前面章节已经阐述,概念模型设计有概念模型和逻辑结构设计两部分。
3.2.1 数据库概念结构设计
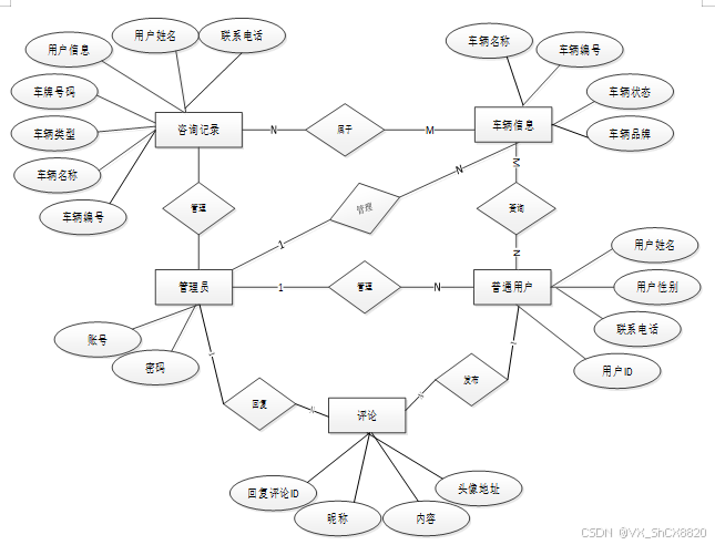
下面是整个汽车租赁管理系统中主要的数据库表总E-R实体关系图。

图3-6 汽车租赁管理系统总E-R关系图
通过上一小节中汽车租赁管理系统中总E-R关系图上得出一共需要创建很多个数据表。在此我主要罗列几个主要的数据库表结构设计。
表book_a_car_rental_appointment (预约租车)
| 编号 | 名称 | 数据类型 | 长度 | 小数位 | 允许空值 | 主键 | 默认值 | 说明 |
| 1 | book_a_car_rental_appointment_id | int | 10 | 0 | N | Y | 预约租车ID | |
| 2 | vehicle_number | varchar | 64 | 0 | Y | N | 车辆编号 | |
| 3 | vehicle_name | varchar | 64 | 0 | Y | N | 车辆名称 | |
| 4 | vehicle_type | varchar | 64 | 0 | Y | N | 车辆类型 | |
| 5 | license_plate_number | varchar | 64 | 0 | Y | N | 车牌号码 | |
| 6 | vehicle_color | varchar | 64 | 0 | Y | N | 车辆颜色 | |
| 7 | vehicle_rental | varchar | 64 | 0 | Y | N | 车辆租金 | |
| 8 | vehicle_deposit | varchar | 64 | 0 | Y | N | 车辆押金 | |
| 9 | user_information | int | 10 | 0 | Y | N | 0 | 用户信息 |
| 10 | user_name | varchar | 64 | 0 | Y | N | 用户姓名 | |
| 11 | contact_phone_number | varchar | 64 | 0 | Y | N | 联系电话 | |
| 12 | id_number | varchar | 64 | 0 | Y | N | 身份证号 | |
| 13 | car_rental_date | date | 10 | 0 | Y | N | 租车日期 | |
| 14 | car_rental_days | int | 10 | 0 | Y | N | 0 | 租车天数 |
| 15 | total_rental_price | varchar | 64 | 0 | Y | N | 租车总价 | |
| 16 | examine_state | varchar | 16 | 0 | N | N | 未审核 | 审核状态 |
| 17 | pay_state | varchar | 16 | 0 | N | N | 未支付 | 支付状态 |
| 18 | pay_type | varchar | 16 | 0 | Y | N | 支付类型: 微信、支付宝、网银 | |
| 19 | recommend | int | 10 | 0 | N | N | 0 | 智能推荐 |
| 20 | create_time | datetime | 19 | 0 | N | N | CURRENT_TIMESTAMP | 创建时间 |
| 21 | update_time | timestamp | 19 | 0 | N | N | CURRENT_TIMESTAMP | 更新时间 |
表collect (收藏)
| 编号 | 名称 | 数据类型 | 长度 | 小数位 | 允许空值 | 主键 | 默认值 | 说明 |
| 1 | collect_id | int | 10 | 0 | N | Y | 收藏ID: | |
| 2 | user_id | int | 10 | 0 | N | N | 0 | 收藏人ID: |
| 3 | source_table | varchar | 255 | 0 | Y | N | 来源表: | |
| 4 | source_field | varchar | 255 | 0 | Y | N | 来源字段: | |
| 5 | source_id | int | 10 | 0 | N | N | 0 | 来源ID: |
| 6 | title | varchar | 255 | 0 | Y | N | 标题: | |
| 7 | img | varchar | 255 | 0 | Y | N | 封面: | |
| 8 | create_time | timestamp | 19 | 0 | N | N | CURRENT_TIMESTAMP | 创建时间: |
| 9 | update_time | timestamp | 19 | 0 | N | N | CURRENT_TIMESTAMP | 更新时间: |
表comment (评论)
| 编号 | 名称 | 数据类型 | 长度 | 小数位 | 允许空值 | 主键 | 默认值 | 说明 |
| 1 | comment_id | int | 10 | 0 | N | Y | 评论ID: | |
| 2 | user_id | int | 10 | 0 | N | N | 0 | 评论人ID: |
| 3 | reply_to_id | int | 10 | 0 | N | N | 0 | 回复评论ID:空为0 |
| 4 | content | longtext | 2147483647 | 0 | Y | N | 内容: | |
| 5 | nickname | varchar | 255 | 0 | Y | N | 昵称: | |
| 6 | avatar | varchar | 255 | 0 | Y | N | 头像地址:[0,255] | |
| 7 | create_time | timestamp | 19 | 0 | N | N | CURRENT_TIMESTAMP | 创建时间: |
| 8 | update_time | timestamp | 19 | 0 | N | N | CURRENT_TIMESTAMP | 更新时间: |
| 9 | source_table | varchar | 255 | 0 | Y | N | 来源表: | |
| 10 | source_field | varchar | 255 | 0 | Y | N | 来源字段: | |
| 11 | source_id | int | 10 | 0 | N | N | 0 | 来源ID: |
表consultation_records (咨询记录)
| 编号 | 名称 | 数据类型 | 长度 | 小数位 | 允许空值 | 主键 | 默认值 | 说明 |
| 1 | consultation_records_id | int | 10 | 0 | N | Y | 咨询记录ID | |
| 2 | vehicle_number | varchar | 64 | 0 | Y | N | 车辆编号 | |
| 3 | vehicle_name | varchar | 64 | 0 | Y | N | 车辆名称 | |
| 4 | vehicle_type | varchar | 64 | 0 | Y | N | 车辆类型 | |
| 5 | license_plate_number | varchar | 64 | 0 | Y | N | 车牌号码 | |
| 6 | user_information | int | 10 | 0 | Y | N | 0 | 用户信息 |
| 7 | user_name | varchar | 64 | 0 | Y | N | 用户姓名 | |
| 8 | contact_phone_number | varchar | 64 | 0 | Y | N | 联系电话 | |
| 9 | consultation_content | text | 65535 | 0 | Y | N | 咨询内容 | |
| 10 | reply_content | text | 65535 | 0 | Y | N | 回复内容 | |
| 11 | recommend | int | 10 | 0 | N | N | 0 | 智能推荐 |
| 12 | create_time | datetime | 19 | 0 | N | N | CURRENT_TIMESTAMP | 创建时间 |
| 13 | update_time | timestamp | 19 | 0 | N | N | CURRENT_TIMESTAMP | 更新时间 |
表notice (公告)
| 编号 | 名称 | 数据类型 | 长度 | 小数位 | 允许空值 | 主键 | 默认值 | 说明 |
| 1 | notice_id | mediumint | 8 | 0 | N | Y | 公告id: | |
| 2 | title | varchar | 125 | 0 | N | N | 标题: | |
| 3 | content | longtext | 2147483647 | 0 | Y | N | 正文: | |
| 4 | create_time | timestamp | 19 | 0 | N | N | CURRENT_TIMESTAMP | 创建时间: |
| 5 | update_time | timestamp | 19 | 0 | N | N | CURRENT_TIMESTAMP | 更新时间: |
表praise (点赞)
| 编号 | 名称 | 数据类型 | 长度 | 小数位 | 允许空值 | 主键 | 默认值 | 说明 |
| 1 | praise_id | int | 10 | 0 | N | Y | 点赞ID: | |
| 2 | user_id | int | 10 | 0 | N | N | 0 | 点赞人: |
| 3 | create_time | timestamp | 19 | 0 | N | N | CURRENT_TIMESTAMP | 创建时间: |
| 4 | update_time | timestamp | 19 | 0 | N | N | CURRENT_TIMESTAMP | 更新时间: |
| 5 | source_table | varchar | 255 | 0 | Y | N | 来源表: | |
| 6 | source_field | varchar | 255 | 0 | Y | N | 来源字段: | |
| 7 | source_id | int | 10 | 0 | N | N | 0 | 来源ID: |
| 8 | status | bit | 1 | 0 | N | N | 1 | 点赞状态:1为点赞,0已取消 |
表regular_users (普通用户)
| 编号 | 名称 | 数据类型 | 长度 | 小数位 | 允许空值 | 主键 | 默认值 | 说明 |
| 1 | regular_users_id | int | 10 | 0 | N | Y | 普通用户ID | |
| 2 | user_name | varchar | 64 | 0 | Y | N | 用户姓名 | |
| 3 | user_gender | varchar | 64 | 0 | Y | N | 用户性别 | |
| 4 | contact_phone_number | varchar | 16 | 0 | Y | N | 联系电话 | |
| 5 | id_number | varchar | 255 | 0 | Y | N | 身份证号 | |
| 6 | examine_state | varchar | 16 | 0 | N | N | 已通过 | 审核状态 |
| 7 | recommend | int | 10 | 0 | N | N | 0 | 智能推荐 |
| 8 | user_id | int | 10 | 0 | N | N | 0 | 用户ID |
| 9 | create_time | datetime | 19 | 0 | N | N | CURRENT_TIMESTAMP | 创建时间 |
| 10 | update_time | timestamp | 19 | 0 | N | N | CURRENT_TIMESTAMP | 更新时间 |
表return_record (还车记录)
| 编号 | 名称 | 数据类型 | 长度 | 小数位 | 允许空值 | 主键 | 默认值 | 说明 |
| 1 | return_record_id | int | 10 | 0 | N | Y | 还车记录ID | |
| 2 | vehicle_number | varchar | 64 | 0 | Y | N | 车辆编号 | |
| 3 | vehicle_name | varchar | 64 | 0 | Y | N | 车辆名称 | |
| 4 | vehicle_type | varchar | 64 | 0 | Y | N | 车辆类型 | |
| 5 | license_plate_number | varchar | 64 | 0 | Y | N | 车牌号码 | |
| 6 | vehicle_color | varchar | 64 | 0 | Y | N | 车辆颜色 | |
| 7 | vehicle_rental | varchar | 64 | 0 | Y | N | 车辆租金 | |
| 8 | vehicle_deposit | varchar | 64 | 0 | Y | N | 车辆押金 | |
| 9 | user_information | int | 10 | 0 | Y | N | 0 | 用户信息 |
| 10 | user_name | varchar | 64 | 0 | Y | N | 用户姓名 | |
| 11 | contact_phone_number | varchar | 64 | 0 | Y | N | 联系电话 | |
| 12 | id_number | varchar | 64 | 0 | Y | N | 身份证号 | |
| 13 | car_rental_date | date | 10 | 0 | Y | N | 租车日期 | |
| 14 | car_rental_days | varchar | 64 | 0 | Y | N | 租车天数 | |
| 15 | total_rental_price | varchar | 64 | 0 | Y | N | 租车总价 | |
| 16 | return_date | date | 10 | 0 | Y | N | 还车日期 | |
| 17 | return_remarks | text | 65535 | 0 | Y | N | 还车备注 | |
| 18 | deposit_status | varchar | 64 | 0 | Y | N | 押金状态 | |
| 19 | examine_state | varchar | 16 | 0 | N | N | 未审核 | 审核状态 |
| 20 | recommend | int | 10 | 0 | N | N | 0 | 智能推荐 |
| 21 | create_time | datetime | 19 | 0 | N | N | CURRENT_TIMESTAMP | 创建时间 |
| 22 | update_time | timestamp | 19 | 0 | N | N | CURRENT_TIMESTAMP | 更新时间 |
表sensitive_vocabulary (敏感词汇)
| 编号 | 名称 | 数据类型 | 长度 | 小数位 | 允许空值 | 主键 | 默认值 | 说明 |
| 1 | sensitive_vocabulary_id | int | 10 | 0 | N | Y | 敏感词汇ID | |
| 2 | sensitive_vocabulary | varchar | 64 | 0 | Y | N | 敏感词汇 | |
| 3 | create_time | datetime | 19 | 0 | N | N | CURRENT_TIMESTAMP | 创建时间 |
| 4 | update_time | timestamp | 19 | 0 | N | N | CURRENT_TIMESTAMP | 更新时间 |
表slides (轮播图)
| 编号 | 名称 | 数据类型 | 长度 | 小数位 | 允许空值 | 主键 | 默认值 | 说明 |
| 1 | slides_id | int | 10 | 0 | N | Y | 轮播图ID: | |
| 2 | title | varchar | 64 | 0 | Y | N | 标题: | |
| 3 | content | varchar | 255 | 0 | Y | N | 内容: | |
| 4 | url | varchar | 255 | 0 | Y | N | 链接: | |
| 5 | img | varchar | 255 | 0 | Y | N | 轮播图: | |
| 6 | hits | int | 10 | 0 | N | N | 0 | 点击量: |
| 7 | create_time | timestamp | 19 | 0 | N | N | CURRENT_TIMESTAMP | 创建时间: |
| 8 | update_time | timestamp | 19 | 0 | N | N | CURRENT_TIMESTAMP | 更新时间: |
表vehicle_information (车辆信息)
| 编号 | 名称 | 数据类型 | 长度 | 小数位 | 允许空值 | 主键 | 默认值 | 说明 |
| 1 | vehicle_information_id | int | 10 | 0 | N | Y | 车辆信息ID | |
| 2 | vehicle_number | varchar | 64 | 0 | Y | N | 车辆编号 | |
| 3 | vehicle_name | varchar | 64 | 0 | Y | N | 车辆名称 | |
| 4 | vehicle_type | varchar | 64 | 0 | Y | N | 车辆类型 | |
| 5 | vehicle_status | varchar | 64 | 0 | Y | N | 车辆状态 | |
| 6 | license_plate_number | varchar | 64 | 0 | Y | N | 车牌号码 | |
| 7 | vehicle_brand | varchar | 64 | 0 | Y | N | 车辆品牌 | |
| 8 | registration_date | date | 10 | 0 | Y | N | 登记日期 | |
| 9 | vehicle_color | varchar | 64 | 0 | Y | N | 车辆颜色 | |
| 10 | shift_method | varchar | 64 | 0 | Y | N | 换挡方式 | |
| 11 | number_of_seats | varchar | 64 | 0 | Y | N | 座位数量 | |
| 12 | vehicle_rental | int | 10 | 0 | Y | N | 0 | 车辆租金 |
| 13 | vehicle_deposit | int | 10 | 0 | Y | N | 0 | 车辆押金 |
| 14 | vehicle_image | varchar | 255 | 0 | Y | N | 车辆图片 | |
| 15 | vehicle_introduction | longtext | 2147483647 | 0 | Y | N | 车辆介绍 | |
| 16 | hits | int | 10 | 0 | N | N | 0 | 点击数 |
| 17 | praise_len | int | 10 | 0 | N | N | 0 | 点赞数 |
| 18 | recommend | int | 10 | 0 | N | N | 0 | 智能推荐 |
| 19 | create_time | datetime | 19 | 0 | N | N | CURRENT_TIMESTAMP | 创建时间 |
| 20 | update_time | timestamp | 19 | 0 | N | N | CURRENT_TIMESTAMP | 更新时间 |
表vehicle_type (车辆类型)
| 编号 | 名称 | 数据类型 | 长度 | 小数位 | 允许空值 | 主键 | 默认值 | 说明 |
| 1 | vehicle_type_id | int | 10 | 0 | N | Y | 车辆类型ID | |
| 2 | vehicle_type | varchar | 64 | 0 | Y | N | 车辆类型 | |
| 3 | recommend | int | 10 | 0 | N | N | 0 | 智能推荐 |
| 4 | create_time | datetime | 19 | 0 | N | N | CURRENT_TIMESTAMP | 创建时间 |
| 5 | update_time | timestamp | 19 | 0 | N | N | CURRENT_TIMESTAMP | 更新时间 |
3.4本章小结
整个汽车租赁管理系统的需求分析主要对系统总体架构以及功能模块的设计,通过建立E-R模型和数据库逻辑系统设计完成了数据库系统设计。
4 汽车租赁管理系统详细设计与实现
汽车租赁管理系统的详细设计与实现主要是根据前面的汽车租赁管理系统的需求分析和汽车租赁管理系统的总体设计来设计页面并实现业务逻辑。主要从汽车租赁管理系统界面实现、业务逻辑实现这两部分进行介绍。
4.1用户功能模块
4.1.1 前台首页界面
当进入汽车租赁管理系统的时候,系统以上中下的布局进行展示,首先映入眼帘的是系统的导航栏,下面是轮播图,再往下是公告信息,其主界面展示如下图4-1所示。

图4-1 前台首页界面图
4.1.2 用户注册界面
汽车租赁管理系统的游客和用户时可以进行注册登录,当用户右上角“注册”按钮的时候,当填写上自己的账号+密码+确认密码+昵称+邮箱+手机号等后再点击“注册”按钮后将会先验证输入的有没有空数据,再次验证密码和确认密码是否是一样的,最后验证输入的账户名和数据库表中已经注册的账户名是否重复,只有都验证没问题后即可用户注册成功。其用用户注册界面展示如下图4-2所示。

图4-2注册界面图
注册关键代码如下所示。
/**
* 注册
* @return
*/
@PostMapping("register")
public Map<String, Object> signUp(HttpServletRequest request) throws IOException {
// 查询用户
Map<String, String> query = new HashMap<>();
Map<String,Object> map = service.readBody(request.getReader());
query.put("username",String.valueOf(map.get("username")));
List list = service.selectBaseList(service.select(query, new HashMap<>()));
if (list.size()>0){
return error(30000, "用户已存在");
}
map.put("password",service.encryption(String.valueOf(map.get("password"))));
service.insert(map);
return success(1);
}
public Map<String,Object> readBody(BufferedReader reader){
BufferedReader br = null;
StringBuilder sb = new StringBuilder("");
try{
br = reader;
String str;
while ((str = br.readLine()) != null){
sb.append(str);
}
br.close();
String json = sb.toString();
return JSONObject.parseObject(json, Map.class);
}catch (IOException e){
e.printStackTrace();
}finally{
if (null != br){
try{
br.close();
}catch (IOException e){
e.printStackTrace();
}
}
}
return null;
}
public void insert(Map<String,Object> body){
E entity = JSON.parseObject(JSON.toJSONString(body),eClass);
baseMapper.insert(entity);
log.info("[{}] - 插入操作:{}",entity);
}
4.1.3 用户登录界面
汽车租赁管理系统中的前台上注册后的用户是可以通过自己的账户名和密码进行登录的,当用户输入完整的自己的账户名和密码信息并点击“登录”按钮后,将会首先验证输入的有没有空数据,再次验证输入的账户名+密码和数据库中当前保存的用户信息是否一致,只有在一致后将会登录成功并自动跳转到汽车租赁管理系统的首页中;否则将会提示相应错误信息,用户登录界面如下图4-3所示。

图4-3用户登录界面图
登录关键代码如下所示。
/**
* 登录
* @param data
* @param httpServletRequest
* @return
*/
@PostMapping("login")
public Map<String, Object> login(@RequestBody Map<String, String> data, HttpServletRequest httpServletRequest) {
log.info("[执行登录接口]");
String username = data.get("username");
String email = data.get("email");
String phone = data.get("phone");
String password = data.get("password");
List resultList = null;
QueryWrapper wrapper = new QueryWrapper<User>();
Map<String, String> map = new HashMap<>();
if(username != null && "".equals(username) == false){
map.put("username", username);
resultList = service.selectBaseList(service.select(map, new HashMap<>()));
}
else if(email != null && "".equals(email) == false){
map.put("email", email);
resultList = service.selectBaseList(service.select(map, new HashMap<>()));
}
else if(phone != null && "".equals(phone) == false){
map.put("phone", phone);
resultList = service.selectBaseList(service.select(map, new HashMap<>()));
}else{
return error(30000, "账号或密码不能为空");
}
if (resultList == null || password == null) {
return error(30000, "账号或密码不能为空");
}
//判断是否有这个用户
if (resultList.size()<=0){
return error(30000,"用户不存在");
}
User byUsername = (User) resultList.get(0);
Map<String, String> groupMap = new HashMap<>();
groupMap.put("name",byUsername.getUserGroup());
List groupList = userGroupService.selectBaseList(userGroupService.select(groupMap, new HashMap<>()));
if (groupList.size()<1){
return error(30000,"用户组不存在");
}
UserGroup userGroup = (UserGroup) groupList.get(0);
//查询用户审核状态
if (!StringUtils.isEmpty(userGroup.getSourceTable())){
String res = service.selectExamineState(userGroup.getSourceTable(),byUsername.getUserId());
if (res==null){
return error(30000,"用户不存在");
}
if (!res.equals("已通过")){
return error(30000,"该用户审核未通过");
}
}
//查询用户状态
if (byUsername.getState()!=1){
return error(30000,"用户非可用状态,不能登录");
}
String md5password = service.encryption(password);
if (byUsername.getPassword().equals(md5password)) {
// 存储Token到数据库
AccessToken accessToken = new AccessToken();
accessToken.setToken(UUID.randomUUID().toString().replaceAll("-", ""));
accessToken.setUser_id(byUsername.getUserId());
tokenService.save(accessToken);
// 返回用户信息
JSONObject user = JSONObject.parseObject(JSONObject.toJSONString(byUsername));
user.put("token", accessToken.getToken());
JSONObject ret = new JSONObject();
ret.put("obj",user);
return success(ret);
} else {
return error(30000, "账号或密码不正确");
}
}
public String select(Map<String,String> query,Map<String,String> config){
StringBuffer sql = new StringBuffer("select ");
sql.append(config.get(FindConfig.FIELD) == null || "".equals(config.get(FindConfig.FIELD)) ? "*" : config.get(FindConfig.FIELD)).append(" ");
sql.append("from ").append("`").append(table).append("`").append(toWhereSql(query, "0".equals(config.get(FindConfig.LIKE))));
if (config.get(FindConfig.GROUP_BY) != null && !"".equals(config.get(FindConfig.GROUP_BY))){
sql.append("group by ").append(config.get(FindConfig.GROUP_BY)).append(" ");
}
if (config.get(FindConfig.ORDER_BY) != null && !"".equals(config.get(FindConfig.ORDER_BY))){
sql.append("order by ").append(config.get(FindConfig.ORDER_BY)).append(" ");
}
if (config.get(FindConfig.PAGE) != null && !"".equals(config.get(FindConfig.PAGE))){
int page = config.get(FindConfig.PAGE) != null && !"".equals(config.get(FindConfig.PAGE)) ? Integer.parseInt(config.get(FindConfig.PAGE)) : 1;
int limit = config.get(FindConfig.SIZE) != null && !"".equals(config.get(FindConfig.SIZE)) ? Integer.parseInt(config.get(FindConfig.SIZE)) : 10;
sql.append(" limit ").append( (page-1)*limit ).append(" , ").append(limit);
}
log.info("[{}] - 查询操作,sql: {}",table,sql);
return sql.toString();
}
public List selectBaseList(String select) {
List<Map<String,Object>> mapList = baseMapper.selectBaseList(select);
List<E> list = new ArrayList<>();
for (Map<String,Object> map:mapList) {
list.add(JSON.parseObject(JSON.toJSONString(map),eClass));
}
return list;
}
4.1.4我的账户界面
当用户点击右上角“用户”这个按钮,会出现子菜单,点击“我的账户”可以对个人的资料、登录系统的密码的信息进行设置管理,我的账户界面如下图4-4所示。

图4-4我的账户界面图
4.1.5新闻资讯界面
当访客点击汽车租赁管理系统中导航栏上的“新闻资讯”后将会进入到该“新闻资讯”列表的界面,然后选择想要看的新闻资讯,点击进入到详细界面,在详细界面可以收藏+赞+评论等操作,新闻资讯界面如下图4-5所示。

图4-5新闻资讯界面图
4.1.6 车辆信息界面
当用户点击“车辆信息”这一菜单按钮,会显示管理员在后台发布的所有的车辆信息,支持通过关键词对车辆信息进行搜索,选择需要的车辆信息点击可以进入到车辆信息详细的介绍界面,在详细界面可以查看到车辆的车辆编号、车辆名称、车辆类型、车辆状态、车牌号码、车辆品牌、登记日期、车辆颜色、换挡方式、座位数量、车辆租金、车辆押金等信息,同时可以进行租车、咨询、点赞、收藏、评论操作,车辆信息展示页面如图4-6所示。

图4-6 车辆信息界面图
4.1.7租车界面
当用户在车辆信息详情界面想要进行租车,点击下方的“租车”按钮,就会跳转到租车信息填写界面,根据界面提示输入租车信息,点击“提交”按钮,租车就完成了。租车界面如下图4-7所示。

图4-7租车界面图
当用户在车辆信息详情界面想要进行咨询,点击下方的“咨询”按钮,就会跳转到咨询信息填写界面,根据界面提示输入咨询信息,点击“提交”按钮,咨询就完成了。咨询界面如下图4-7所示。

图4-8 咨询界面图
4.2管理员功能模块
汽车租赁管理系统中的管理人员在“系统用户”这一菜单是中可以对注册的游客用户,管理员以及管理员进行管控。界面如下图4-9所示。

图4-9系统用户管理界面图
用户管理关键代码如下:
@PostMapping("/add")
@Transactional
public Map<String, Object> add(HttpServletRequest request) throws IOException {
service.insert(service.readBody(request.getReader()));
return success(1);
}
@Transactional
public Map<String, Object> addMap(Map<String,Object> map){
service.insert(map);
return success(1);
}
4.2.2车辆信息管理界面
管理员点击“车辆信息列表”会显示出所有的车辆信息,支持选择车辆编号或者车辆名称对车辆信息进行查询,如果想要添加新的车辆信息,点击“车辆信息添加”按钮,输入车辆编号、车辆名称、车辆类型、车辆状态、车牌号码、车辆品牌、登记日期、车辆颜色、换挡方式、座位数量、车辆租金、车辆押金等信息,点击“提交”按钮就可以添加了,同时可以选择某一条车辆信息,点击“删除”进行删除,也可以对用户提交的车辆信息评论的信息进行管控。界面如下图4-10所示。

图4-10车辆信息管理界面图
车辆信息管理关键代码如下:
@RequestMapping(value = "/del")
@Transactional
public Map<String, Object> del(HttpServletRequest request) {
service.delete(service.readQuery(request), service.readConfig(request));
return success(1);
}
4.2.3预约租车管理界面
管理员点击“预约租车列表”会显示出所有的预约租车信息,支持输入车辆编号或者用户姓名或者车辆类型对预约租车信息进行查询,如果想要添加新的预约租车信息,点击“预约租车添加”按钮,输入相关信息,点击“提交”按钮就可以添加了,同时可以选择某一条预约租车信息,点击“删除”进行删除,也可以点击后面的“还车”、“支付”按钮对预约租车的还车信息进行更新维护、对预约租车的支付信息进行设置。界面如下图4-11所示。

图4-11预约租车管理界面图
4.2.4还车记录管理界面
管理员点击“还车记录列表”会显示出所有的还车记录信息,支持通过租车日期或者租车天数对还车记录信息进行查询,也可以选择某一条还车记录信息,点击“删除”进行删除。界面如下图4.16所示。

图4-12还车记录管理界面图
4.2.5 资源管理界面
管理员点击“资源管理”菜单能够对其下子菜单新闻资讯和新闻资讯的分类进行增删改查。界面如下图4-13所示。

图4-13资源管理界面图
资源管理关键代码如下:
@RequestMapping("/get_obj")
public Map<String, Object> obj(HttpServletRequest request) {
List resultList = service.selectBaseList(service.select(service.readQuery(request), service.readConfig(request)));
if (resultList.size() > 0) {
JSONObject jsonObject = new JSONObject();
jsonObject.put("obj",resultList.get(0));
return success(jsonObject);
} else {
return success(null);
}
}
5系统测试
5.1 系统测试用例
系统测试包括:用户登录功能测试、新闻资讯展示功能测试、车辆信息添加、车辆信息搜索、密码修改、预约租车功能测试,如表5-1、5-2、5-3、5-4、5-5、5-6所示:
表5-1 用户登录功能测试表
| 用例名称 | 用户登录系统 |
| 目的 | 测试用户通过正确的用户名和密码可否登录功能 |
| 前提 | 未登录的情况下 |
| 测试流程 | 1) 进入登录页面 2) 输入正确的用户名和密码 |
| 预期结果 | 用户名和密码正确的时候,跳转到登录成功界面,反之则显示错误信息,提示重新输入 |
| 实际结果 | 实际结果与预期结果一致 |
新闻资讯查看功能测试:
表5-2 新闻资讯查看功能测试表
| 用例名称 | 新闻资讯查看 |
| 目的 | 测试新闻资讯查看功能 |
| 前提 | 用户登录 |
| 测试流程 | 点击新闻资讯列表 |
| 预期结果 | 可以查看到所有新闻资讯信息 |
| 实际结果 | 实际结果与预期结果一致 |
管理员添加车辆信息界面测试:
表5-3 管理员添加车辆信息界面测试表
| 用例名称 | 添加车辆信息测试用例 |
| 目的 | 测试车辆信息添加功能 |
| 前提 | 管理员正常登录情况下 |
| 测试流程 | 1)管理员点击车辆信息,然后点击添加后并填写信息。 2)点击进行提交。 |
| 预期结果 | 提交以后,页面首页会显示新的车辆信息 |
| 实际结果 | 实际结果与预期结果一致 |
车辆信息搜索功能测试:
表5-4车辆信息搜索功能测试表
| 用例名称 | 车辆信息搜索测试 |
| 目的 | 测试车辆信息搜索功能 |
| 前提 | 无 |
| 测试流程 | 1)在搜索框填入搜索关键字。 2)点击搜索按钮。 |
| 预期结果 | 页面显示包含有搜索关键字的车辆信息 |
| 实际结果 | 实际结果与预期结果一致 |
密码修改搜索功能测试:
表5-5 密码修改功能测试表
| 用例名称 | 密码修改测试用例 |
| 目的 | 测试管理员密码修改功能 |
| 前提 | 管理员用户正常登录情况下 |
| 测试流程 | 1)管理员密码修改并完成填写。 2)点击进行提交。 |
| 预期结果 | 使用新的密码可以登录 |
| 实际结果 | 实际结果与预期结果一致 |
预约租车功能测试:
表5-6预约租车功能测试表
| 用例名称 | 预约租车测试用例 |
| 目的 | 测试用户预约租车功能 |
| 前提 | 用户正常登录情况下 |
| 测试流程 | 1)搜索查看车辆信息,点击预约租车。 2)填写预约租车信息,点击进行提交。 |
| 预期结果 | 租车成功 |
| 实际结果 | 实际结果与预期结果一致 |
通过编写汽车租赁管理系统的测试用例,已经检测完毕用户登录模块、新闻资讯展示模块、车辆信息添加模块、车辆信息搜索模块、密码修改模块、预约租车模块功能测试,通过这6大模块为汽车租赁管理系统的后期推广运营提供了强力的技术支撑。
本文描述了汽车租赁管理系统设计与实现的原理和开发过程,该系统是通过SSM框架来搭建后台,中间件使用的是Tomcat服务器,数据库管理平台采用开源的Mysql,前台使用的是JQuery框架,同时使用Validate校验框架,这样就可以减少前端代码的输入量,而且基于JQuery框架的Validat框架使用简单,是流行的前端使用框架,前端使用的主要是Jsp页面展示技术。
在开发前做了许多的准备,在本系统的设计和开发过程中阅览和学习了许多文献资料,从开发这个汽车租赁管理系统的过程中我也收获了许许多多宝贵的方法以及设计思路,对系统的开发也起到了很重要的作用,系统的开发技术选用的都是自己比较熟悉的,比如Web、SSM、MYSQL,这些技术都是在以前的学习中学到了,其中许多的设计思路和方法都是在以前不断地学习中摸索出来的经验,其实对于我们来说工作量还是比较大的,但是正是由于之前的积累与准备,才能顺利的完成这个项目,由此看来,积累经验跟做好准备是十分重要的事情。
当然在该系统的设计与实现的过程中也离不开老师以及同学们的帮助,正是因为他们的指导与帮助,我才能够成功的在预期内完成了这个系统。同时在这个过程当中我也收获了很多东西,此系统也有需要改进的地方,但是由于专业知识的浅薄,并不能做到十分完美,希望以后有机会可以让其真正的投入到使用之中。
[2]赵进步,袁慧. 基于SSM框架的“云节”系统设计与实现 [J]. 电脑编程技巧与维护, 2023.
[3]李新艺,张峰,王飞等. 一种基于SSM框架的税务风险管理方法和装置[P]. 山东省: CN116881468A, 2023-10-13.
[4]尹应荆. JAVA编程语言在计算机软件开发中的应用 [J]. 石河子科技, 2023.
[5]Dimitrios K ,Vasileios K . Addressing geometric and material nonlinearities in fluid-structure interaction with the ALE-SSM framework [J]. Engineering Structures, 2023, 295
[6]袁琳琳. 浅析Java语言在计算机软件开发中的应用 [J]. 信息记录材料, 2023, 24 (09): 81-83.
[7]田斌. 基于SSM框架的宠物医院系统设计 [J]. 无线互联科技, 2023, 20 (14): 69-71.
[8]李亚君. 基于SSM框架的B2C电子商城系统的设计与实现[D]. 合肥工业大学, 2022.
[9]李小平,陈琅. 一种汽车租赁管理系统[P]. 海南省: CN115330474A, 2022-11-11.
[10]Hongying Z . A Study on the Design of English Speaking Examination System Based on SSM Framework [J]. Journal of Sensors, 2022, 2022
[11]赵鲁瑜,康埕铭,廖朦朦等. 基于共享汽车租赁市场的管理系统设计与实现 [J]. 内蒙古科技与经济, 2021, (22): 86-87.
[12]齐心, 汽车租赁管理系统V1.0. 湖北省, 湖北汽车工业学院, 2021.
[13]石毅. Java EE轻量级框架应用实战[M]. 电子工业出版社: 2020.
[14]薛玮翔. 汽车租赁管理系统的设计与实现[D]. 华南理工大学, 2020.
[15]薛蛟,杜钦生,李莲. 汽车租赁管理系统的设计与实现 [J]. 内燃机与配件, 2020.
[16]马成娟. UML在汽车租赁管理系统设计中的运用 [J]. 信息与电脑(理论版), 2020, (09): 77-78.
[17]龚兴平. 基于JSP的汽车租赁管理系统的设计与实现 [J]. 计算机产品与流通, 2020 (01): 158-159.
[18]Zhang L . Design and Realization of Car Rental Management System Based on AJAX+SSH [J]. Information Technology Journal, 2020.
[19]Wang L F ,Zhang Y Y ,Yang X . A Rails-Framework-Based Information System Study of Auto Leasehold Management [J]. Advanced Materials Research, 2020.
[20]陈磊 ,李建军 ,王羽. 警方可对汽车租赁情况进行动态管理[N].人民公安报, 2020.
致 谢
逝者如斯夫,不舍昼夜。转眼间,大学生活便已经接近尾声,人面对着离别与结束,总是充满着不舍与茫然,我亦如此,仍记得那年秋天,我迫不及待的提前一天到了学校,面对学校巍峨的大门,我心里充满了期待:这里,就是我新生活的起点吗?那天,阳光明媚,学校的欢迎仪式很热烈,我面对着一个个对着我微笑的同学,仿佛一缕缕阳光透过胸口照进了我心里,同时,在那天我认识可爱的室友,我们携手共同度过了这难忘的两年。如今,我望着这篇论文的致谢,不禁又要问自己:现在,我们就要说再见了吗?
感慨莫名,不知所言。遥想当初刚来学校的时候,心里总是想着工科学校会过于板正,会缺乏一些柔情,当时心里甚至有一点点排斥,但是随着我对学校的慢慢认识与了解,我才认识到了她的美丽,她的柔情,并且慢慢的喜欢上了这个校园,但是时间太快了,快到我还没有好好体会她的美丽便要离开了,但是她带给我的回忆,永远不会离开我,也许真正离开那天我的眼里会满含泪水,我不是因为难过,我只是想将她的样子映在我的泪水里,刻在我的心里。最后,感谢我的老师们,是你们教授了我们知识与做人的道理;感谢我的室友们,是你们陪伴了我如此之久;感谢每位关心与支持我的人。
少年,追风赶月莫停留,平荒尽处是春山。
免费领取项目源码,请关注❥点赞收藏并私信博主,谢谢~
610

被折叠的 条评论
为什么被折叠?



