益学选课管理系统的设计与实现
摘 要
随着信息技术的飞速发展,选课管理系统已成为现代教育领域不可或缺的一部分。益学选课管理系统旨在为学生和管理员提供一个高效、便捷的课程选择与管理平台。本文详细介绍了基于Spring Boot框架的益学选课管理系统的设计与实现过程。
系统采用Spring Boot作为后端开发框架,利用其自动化配置、外部化配置和内嵌容器的特性,简化了开发流程,降低了系统部署的复杂度。通过Spring Boot的简化配置和快速开发能力,系统实现了高效的资源管理和快速的响应速度。
在系统设计方面,益学选课管理系统注重用户体验和功能性。系统提供了丰富的用户接口,包括课程信息管理、选课信息管理、退课信息管理、评价信息管理、成绩信息管理等功能模块。通过合理的数据库设计和优化的算法,系统能够处理大量的选课请求和数据查询,确保用户在使用过程中的流畅体验。
系统还具备高度的可定制性和可扩展性。通过Spring Boot的模块化设计和灵活的扩展机制,用户可以根据实际需求进行功能定制和扩展,满足不同学校和机构的个性化需求。
综上所述,基于Spring Boot的益学选课管理系统以其高效、便捷和可定制的特点,为现代教育领域提供了一种全新的课程选择与管理解决方案。通过不断的优化和完善,该系统有望在未来得到更广泛的应用和推广。
关键词:益学选课管理系统;Java;Spring Boot框架
Design and Implementation of Yixue Course Selection Management System
Abstract
With the rapid development of information technology, course selection management systems have become an indispensable part of modern education. The Yixue Course Selection Management System aims to provide students and administrators with an efficient and convenient platform for course selection and management. This article provides a detailed introduction to the design and implementation process of a course selection management system for Yixue based on the Spring Boot framework.
The system adopts Spring Boot as the backend development framework, utilizing its features of automated configuration, externalized configuration, and embedded containers to simplify the development process and reduce the complexity of system deployment. Through the simplified configuration and rapid development capabilities of Spring Boot, the system has achieved efficient resource management and fast response speed.
In terms of system design, the Yixue course selection management system focuses on user experience and functionality. The system provides rich user interfaces, including course information management, course selection information management, withdrawal information management, evaluation information management, grade information management and other functional modules. Through reasonable database design and optimized algorithms, the system can handle a large number of course selection requests and data queries, ensuring a smooth user experience during use.
The system also has high customizability and scalability. Through the modular design and flexible extension mechanism of Spring Boot, users can customize and extend functions according to their actual needs, meeting the personalized needs of different schools and institutions.
In summary, the Yixue course selection management system based on Spring Boot provides a new course selection and management solution for the modern education field with its efficient, convenient, and customizable characteristics. Through continuous optimization and improvement, the system is expected to be widely applied and promoted in the future.
Key words:Yixue course selection management system; Java; Spring Boot framework
目 录
益学选课管理系统的设计与实现,是在当前信息化、智能化教育背景下的一次重要探索与实践。随着教育信息化的不断推进,选课管理系统作为学校教务管理的重要组成部分,其设计与实现具有深远的研究背景与重要意义。
在信息化浪潮的推动下,学校的教学管理面临着前所未有的挑战与机遇。选课管理系统作为教学管理的核心工具,其性能与效率直接影响到教学资源的分配、课程安排的合理性以及学生选课的便捷性。因此,设计一款高效、稳定、易用的选课管理系统,对于提升学校的教学管理水平、优化教学资源配置、提高学生的学习效率具有重要意义。
益学选课管理系统的设计与实现,旨在通过运用先进的信息技术手段,解决传统选课管理系统中存在的问题和不足。系统还提供了丰富的用户接口和强大的数据管理功能,使得用户能够方便快捷地进行课程查询、选课操作。
该系统的设计与实现不仅有助于提升学校的教学管理水平,还能够为学生提供更加个性化、多样化的选课服务。通过系统的预测功能,学生可以更加清晰地了解课程信息、教师评价以及选课趋势,从而做出更加明智的选课决策。同时,系统还能够根据学生的选课历史和兴趣爱好,为其推荐合适的课程和学习资源,进一步提升学生的学习效果和满意度。
综上所述,益学选课管理系统的设计与实现具有重要的研究背景与意义。它不仅有助于推动学校教学管理的信息化进程,还能够为学生提供更加优质、高效的选课服务,为培养高素质人才提供有力支持。
-
- 国内外研究现状
益学选课管理系统的设计与实现,在国内外都受到了广泛的关注和深入的研究。
在国内,随着信息技术的飞速发展,各大高校纷纷加强了选课管理系统的研发和应用。这些系统大多基于Web技术,实现了在线选课、课程管理、成绩查询等功能,为学生和教师提供了便捷的服务。同时,一些高校还积极探索将选课管理系统与教务管理系统、学生信息系统等进行整合,实现数据共享和流程优化。然而,国内选课管理系统在智能化、个性化等方面仍有待提升,例如,可以通过引入大数据分析等技术,提高选课推荐的准确性和个性化程度。
在国外,选课管理系统的研究与应用也取得了显著进展。许多国外高校已经建立了完善的选课管理系统,不仅具备基本的选课功能,还融入了课程评价、学习路径规划等高级功能。此外,一些国外的选课管理系统还注重用户体验和交互设计,通过简洁明了的界面和流畅的操作流程,提高了用户的使用满意度。同时,国外的研究还关注选课管理系统的安全性、稳定性和可扩展性等方面,以确保系统的稳定运行和持续发展。
综合来看,国内外在选课管理系统的设计与实现方面都取得了一定的成果,但仍有很大的发展空间。益学选课管理系统的设计与实现,旨在借鉴国内外的研究经验和技术成果,结合实际需求,打造一款高效、智能、个性化的选课管理系统,为提升学校的教学管理水平、优化教学资源配置、提高学生的学习效率做出贡献。
根据市场调研得到的信息数据,结合国内外前沿研究,利用相关系统开发和设计方法,最终设计出益学选课管理系统。
本文共有七章,如下所示。
第一章概述了益学选课管理系统的研究背景和意义;精炼地总结了国内外研究情况和未来的研究趋势,最后给出了论文的组成结构。
第二章简要对系统各业务流程进行需求分析、可行性分析。
第三章对益学选课管理系统进行设计。
第四章对益学选课管理系统进行实现,并贴出相关页面截图,语言描述出具体功能实现的操作方法。
第五章对益学选课管理系统采用测试用例的方式来对一些主要功能模块测试,最后得出测试结果。
第六章总结全文并对未来的研究做出展望。
在软件开发的过程中系统的可行性分析是必不可少的,可行性的研究就是评估问题是否能得到解决并且是要以最少的时间和最少的代价来解决。为实现上面的目标还要必须考虑到解决这些问题的方法的优点和缺点,还要考虑到实现了这些系统规模的开发带来的经济效益。这里可以用技术的可行性,操作的可行性,经济的可行性对我们的系统进行可行性的研究。益学选课管理系统的可行性分析如下所示:
基于Spring Boot的益学选课管理系统的技术可行性非常高。Spring Boot作为一款轻量级的Java开发框架,提供了丰富的功能和强大的性能,非常适合用于构建复杂的Web应用程序。它简化了Spring应用的初始搭建以及开发过程,通过自动配置和起步依赖,减少了大量的配置工作,使得开发人员能够更专注于业务逻辑的实现。此外,Spring Boot还集成了大量常用的第三方库和工具,如数据库连接池、安全框架、缓存机制等,为系统的开发提供了极大的便利。因此,采用Spring Boot作为益学选课管理系统的技术基础,可以确保系统的稳定性、可扩展性和可维护性,同时提高开发效率和代码质量,为系统的成功实现提供了有力的技术保障。
益学选课管理系统的设计与实现基于Spring Boot框架,在经济上也表现出高度的可行性。Spring Boot作为开源框架,可以免费获取和使用,这大大降低了系统的开发成本。Spring Boot的简洁性和高效性使得开发周期大大缩短,减少了人力和时间资源的投入,从而进一步降低了成本。此外,系统上线后,其稳定性和易用性将减少后期的维护和培训成本,提高整体的经济效益。综上所述,采用Spring Boot开发益学选课管理系统,不仅技术成熟稳定,而且经济成本较低,具有良好的经济可行性。
本系统是基于浏览器和服务器的益学选课管理系统,系统开发完成之后用户只需要在浏览器中输入正确的URL地址即可进行访问。本系统的前台页面简单明了,在没有操作指导的情况下也可以进行操作,无论是系统管理员还是用户在页面中所有的操作都是在浏览器中完成的,因此只要电脑在有网络的情况下,打开浏览器都能操作。而且在使用之前也不用进行相关的环境配置,因此本系统方便、简单、易于使用,所以该系统是容易并且可操作的。
在设计和实现基于Spring Boot的益学选课管理系统之前,我们进行了详尽的需求分析和用户调研,以确保系统能够精准地满足学校、教师、学生和管理员的实际需求与期望。
明确业务需求:通过与学校教务处、教师、学生和管理员的深入交流,我们明确了选课管理系统需要支持的核心功能,包括课程信息管理、选课信息管理、退课信息管理、评价信息管理、成绩信息管理等。每个功能都需要确保数据的准确性和实时性,以便为用户提供高效、便捷的选课服务。
系统性能与稳定性:益学选课管理系统需要处理大量的选课请求和数据交互,特别是在选课高峰期,系统必须具备出色的性能和稳定性。这包括快速响应用户请求、处理高并发访问、保证数据一致性等,以确保用户能够顺畅地进行选课操作。
界面友好与易用性:我们注重用户体验,力求设计简洁、直观、易用的界面。通过合理的布局、清晰的导航和友好的提示信息,帮助用户快速了解系统功能并完成选课操作。同时,系统还提供了个性化的设置选项,允许用户根据自己的习惯进行定制。
数据安全与隐私保护:选课信息涉及学生的个人隐私和学校的教学数据安全,因此系统必须提供严格的数据安全保障措施。这包括数据加密、访问控制、安全审计等,以防止数据泄露和非法访问。同时,系统还需要定期进行数据备份和恢复测试,确保在发生意外情况时能够迅速恢复数据。
扩展性与可定制性:随着学校教学管理的不断发展和变化,选课管理系统可能需要不断扩展和定制。因此,我们在设计系统时充分考虑了扩展性和可定制性,以便在未来能够轻松地添加新功能或调整现有功能,满足学校的发展需求。
综上所述,基于Spring Boot的益学选课管理系统的设计与实现旨在通过技术手段解决学校选课管理中的实际问题,提升选课效率和服务质量。我们期待这一系统能够为学校、教师、学生和管理员带来实质性的改进,推动教学管理工作的高效、便捷进行。
性能分析对于益学选课管理系统的设计与实现至关重要,它关乎到系统的稳定性、响应速度以及用户的使用体验。以下是针对该系统的性能分析:
响应时间:响应时间是指用户发出请求到系统给出响应的时间。对于选课管理系统来说,快速的响应时间尤为关键,特别是在选课高峰期。系统通过优化数据库查询、使用缓存机制以及合理设计系统架构,确保在大量用户同时访问时,仍然能够提供毫秒级的响应。
并发处理能力:选课管理系统需要处理大量的并发请求,特别是在选课开始和结束的时间点。系统采用高性能的服务器、负载均衡技术以及多线程处理技术,确保系统在高并发场景下依然能够稳定运行,不会出现崩溃或延迟的情况。
数据处理能力:系统需要处理大量的课程信息、学生信息、选课数据等。为了确保数据的快速处理和存储,系统采用高效的数据库设计、索引优化以及数据缓存策略,提高数据处理的速度和效率。
稳定性:稳定性是选课管理系统最基本的要求。系统通过严格的测试、异常处理机制、故障恢复策略以及定期的维护和更新,确保系统能够长时间稳定运行,为用户提供持续的服务。
可扩展性:随着学校规模的不断扩大和教学管理的不断更新,选课管理系统需要不断扩展和升级。系统在设计时考虑了未来的扩展需求,采用模块化设计、接口标准化以及可扩展的架构,方便未来新功能的添加和现有功能的升级。
综上所述,益学选课管理系统的设计与实现通过合理的性能分析和优化,确保了系统在高并发、大数据量场景下依然能够提供稳定、高效的服务,为用户带来良好的使用体验。
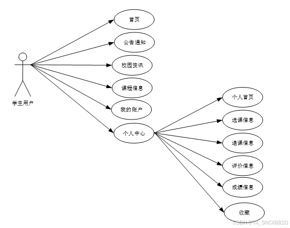
益学选课管理系统的完整UML用例图分别是图2-1和图2-2,在参与者上包括学生用户和管理员。
学生用户角色的用例包括首页、公告通知、校园资讯、课程信息、我的账户、个人中心(个人首页、选课信息、退课信息、评价信息、成绩信息、收藏)。
学生用户角色用例如图2-1所示。

图2-1学生用户用例图
管理员角色的用例包括后台首页、系统用户、课程信息管理、选课信息管理、退课信息管理、评价信息管理、成绩信息管理、系统管理、公告通知管理、资源管理。
管理员角色用例如图2-2所示。

图2-2管理员用例图
(1)增加数据流程
系统中的所有用户(管理员、学生用户)都可以实现增加数据功能,图2-3显示的就是在增加数据时的流程。

图2-3增加数据流程图
(2)修改数据流程
在录入系统信息的时候如果信息有错,可以对系统中的数据进行编辑。图2-4显示的就是修改数据的流程。

图2-4修改数据流程图
(3)删除数据流程
在系统中经常会出现一些过期的数据,那就可以直接删除这些数据,图2-5就是删除数据时的流程图。

图2-5删除数据流程图
由于本系统在逻辑事务处理方面对数据库的操作比较频繁所以系统在底层连接数据库时并没有使用原生的JDBC,而是把JDBC进行了封装,封装之后相当于一个连接数据库的工具DB UTIL,这样使用起来会更加方便而且这样进行封装还可以降低系统中代码的冗余,当我们需要连接和使用数据库时只需要调用这个工具里面的一个方法就可以了。而且通过封装可以把对数据库的操作独立起来,当需要连接不同种类的数据库时只需要加以修改就可以达到目的。
DAO层本来并无这个类,它只是java中MVC构造里的一个model概念,主要就是里面的一些方法,而这些方法就是用来访问数据库的方法。我们在软件开发时DAO层我们一般都放接口和接口的实现类,用于来规范实现类的我们叫它接口,实现类重点用于对数据库的操纵。
MVC是一种系统研发的关键模型,M是Model模型,它是系统内部关键程序运行的核心,主要进行对数据库的各种操作。视图View是V也叫做视图,主要的作用是对一些数据进行显示。控制器Controller 是C执行从View的视图层来读取数据,然后控制用户的输入。
系统架构如下图所示。

图3-1系统架构图
进入系统后首先要进行登录,验证你的身份,赋予你不同的权限。当你成功登录后,页面会有多个板块,分别是后台首页、系统用户、课程信息管理、选课信息管理、退课信息管理、评价信息管理、成绩信息管理、系统管理、公告通知管理、资源管理。里面界面简单易懂,根据标示可以直接进行方便快捷的操作。
系统功能结构图如下所示。

图3-2系统功能结构图
一个好的系统它的后台数据库一定要考虑的全面,这和我们建造房子一个概念,房子不是随心所欲建起来的,一切都是在合理设计的基础是实现的,地基打牢固了房子才能建的更高。数据库如果设计的很合理,而且每个方面都能考虑到了那么这个系统才能不会出现大的问题。
一个好的数据库可以关系到程序开发的优劣,数据库设计离不开表结构的设计,还有表与表之间的联系,以及系统开发需要设计的数据表内容等信息。在进行数据库设计期间,要结合实际情况来对数据库进行针对性的开发设计。
-
-
- 数据库E-R图设计
-
本益学选课管理系统采用的是mysql数据库,数据存储快,因为益学选课管理系统,主要的就是对信息的管理,信息内容比较多,这就需要好好的设计一个好的数据库,分类要清楚,不能添加信息的时候,造成信息太过混乱,设计好的数据库首先就需要先把各个实体之间的关系表达明确,
系统的主要实体间关系E-R图如下图所示。

图3-3系统E-R图
此环节把概念转变成数据。由于整个数据库所处理的信息过多,就只展示以下几个表。
| 编号 | 名称 | 数据类型 | 长度 | 小数位 | 允许空值 | 主键 | 默认值 | 说明 |
| 1 | token_id | int | 10 | 0 | N | Y | 临时访问牌ID | |
| 2 | token | varchar | 64 | 0 | Y | N | 临时访问牌 | |
| 3 | info | text | 65535 | 0 | Y | N | ||
| 4 | maxage | int | 10 | 0 | N | N | 2 | 最大寿命:默认2小时 |
| 5 | create_time | timestamp | 19 | 0 | N | N | CURRENT_TIMESTAMP | 创建时间: |
| 6 | update_time | timestamp | 19 | 0 | N | N | CURRENT_TIMESTAMP | 更新时间: |
| 7 | user_id | int | 10 | 0 | N | N | 0 | 用户编号: |
| 编号 | 名称 | 数据类型 | 长度 | 小数位 | 允许空值 | 主键 | 默认值 | 说明 |
| 1 | article_id | mediumint | 8 | 0 | N | Y | 文章id:[0,8388607] | |
| 2 | title | varchar | 125 | 0 | N | Y | 标题:[0,125]用于文章和html的title标签中 | |
| 3 | type | varchar | 64 | 0 | N | N | 0 | 文章分类:[0,1000]用来搜索指定类型的文章 |
| 4 | hits | int | 10 | 0 | N | N | 0 | 点击数:[0,1000000000]访问这篇文章的人次 |
| 5 | praise_len | int | 10 | 0 | N | N | 0 | 点赞数 |
| 6 | create_time | timestamp | 19 | 0 | N | N | CURRENT_TIMESTAMP | 创建时间: |
| 7 | update_time | timestamp | 19 | 0 | N | N | CURRENT_TIMESTAMP | 更新时间: |
| 8 | source | varchar | 255 | 0 | Y | N | 来源:[0,255]文章的出处 | |
| 9 | url | varchar | 255 | 0 | Y | N | 来源地址:[0,255]用于跳转到发布该文章的网站 | |
| 10 | tag | varchar | 255 | 0 | Y | N | 标签:[0,255]用于标注文章所属相关内容,多个标签用空格隔开 | |
| 11 | content | longtext | 2147483647 | 0 | Y | N | 正文:文章的主体内容 | |
| 12 | img | varchar | 255 | 0 | Y | N | 封面图 | |
| 13 | description | text | 65535 | 0 | Y | N | 文章描述 |
| 编号 | 名称 | 数据类型 | 长度 | 小数位 | 允许空值 | 主键 | 默认值 | 说明 |
| 1 | type_id | smallint | 5 | 0 | N | Y | 分类ID:[0,10000] | |
| 2 | display | smallint | 5 | 0 | N | N | 100 | 显示顺序:[0,1000]决定分类显示的先后顺序 |
| 3 | name | varchar | 16 | 0 | N | N | 分类名称:[2,16] | |
| 4 | father_id | smallint | 5 | 0 | N | N | 0 | 上级分类ID:[0,32767] |
| 5 | description | varchar | 255 | 0 | Y | N | 描述:[0,255]描述该分类的作用 | |
| 6 | icon | text | 65535 | 0 | Y | N | 分类图标: | |
| 7 | url | varchar | 255 | 0 | Y | N | 外链地址:[0,255]如果该分类是跳转到其他网站的情况下,就在该URL上设置 | |
| 8 | create_time | timestamp | 19 | 0 | N | N | CURRENT_TIMESTAMP | 创建时间: |
| 9 | update_time | timestamp | 19 | 0 | N | N | CURRENT_TIMESTAMP | 更新时间: |
| 编号 | 名称 | 数据类型 | 长度 | 小数位 | 允许空值 | 主键 | 默认值 | 说明 |
| 1 | auth_id | int | 10 | 0 | N | Y | 授权ID: | |
| 2 | user_group | varchar | 64 | 0 | Y | N | 用户组: | |
| 3 | mod_name | varchar | 64 | 0 | Y | N | 模块名: | |
| 4 | table_name | varchar | 64 | 0 | Y | N | 表名: | |
| 5 | page_title | varchar | 255 | 0 | Y | N | 页面标题: | |
| 6 | path | varchar | 255 | 0 | Y | N | 路由路径: | |
| 7 | position | varchar | 32 | 0 | Y | N | 位置: | |
| 8 | mode | varchar | 32 | 0 | N | N | _blank | 跳转方式: |
| 9 | add | tinyint | 3 | 0 | N | N | 1 | 是否可增加: |
| 10 | del | tinyint | 3 | 0 | N | N | 1 | 是否可删除: |
| 11 | set | tinyint | 3 | 0 | N | N | 1 | 是否可修改: |
| 12 | get | tinyint | 3 | 0 | N | N | 1 | 是否可查看: |
| 13 | field_add | text | 65535 | 0 | Y | N | 添加字段: | |
| 14 | field_set | text | 65535 | 0 | Y | N | 修改字段: | |
| 15 | field_get | text | 65535 | 0 | Y | N | 查询字段: | |
| 16 | table_nav_name | varchar | 500 | 0 | Y | N | 跨表导航名称: | |
| 17 | table_nav | varchar | 500 | 0 | Y | N | 跨表导航: | |
| 18 | option | text | 65535 | 0 | Y | N | 配置: | |
| 19 | create_time | timestamp | 19 | 0 | N | N | CURRENT_TIMESTAMP | 创建时间: |
| 20 | update_time | timestamp | 19 | 0 | N | N | CURRENT_TIMESTAMP | 更新时间: |
| 编号 | 名称 | 数据类型 | 长度 | 小数位 | 允许空值 | 主键 | 默认值 | 说明 |
| 1 | collect_id | int | 10 | 0 | N | Y | 收藏ID: | |
| 2 | user_id | int | 10 | 0 | N | N | 0 | 收藏人ID: |
| 3 | source_table | varchar | 255 | 0 | Y | N | 来源表: | |
| 4 | source_field | varchar | 255 | 0 | Y | N | 来源字段: | |
| 5 | source_id | int | 10 | 0 | N | N | 0 | 来源ID: |
| 6 | title | varchar | 255 | 0 | Y | N | 标题: | |
| 7 | img | varchar | 255 | 0 | Y | N | 封面: | |
| 8 | create_time | timestamp | 19 | 0 | N | N | CURRENT_TIMESTAMP | 创建时间: |
| 9 | update_time | timestamp | 19 | 0 | N | N | CURRENT_TIMESTAMP | 更新时间: |
| 编号 | 名称 | 数据类型 | 长度 | 小数位 | 允许空值 | 主键 | 默认值 | 说明 |
| 1 | comment_id | int | 10 | 0 | N | Y | 评论ID: | |
| 2 | user_id | int | 10 | 0 | N | N | 0 | 评论人ID: |
| 3 | reply_to_id | int | 10 | 0 | N | N | 0 | 回复评论ID:空为0 |
| 4 | content | longtext | 2147483647 | 0 | Y | N | 内容: | |
| 5 | nickname | varchar | 255 | 0 | Y | N | 昵称: | |
| 6 | avatar | varchar | 255 | 0 | Y | N | 头像地址:[0,255] | |
| 7 | create_time | timestamp | 19 | 0 | N | N | CURRENT_TIMESTAMP | 创建时间: |
| 8 | update_time | timestamp | 19 | 0 | N | N | CURRENT_TIMESTAMP | 更新时间: |
| 9 | source_table | varchar | 255 | 0 | Y | N | 来源表: | |
| 10 | source_field | varchar | 255 | 0 | Y | N | 来源字段: | |
| 11 | source_id | int | 10 | 0 | N | N | 0 | 来源ID: |
| 编号 | 名称 | 数据类型 | 长度 | 小数位 | 允许空值 | 主键 | 默认值 | 说明 |
| 1 | course_information_id | int | 10 | 0 | N | Y | 课程信息ID | |
| 2 | course_id | varchar | 64 | 0 | Y | N | 课程编号 | |
| 3 | course_name | varchar | 64 | 0 | Y | N | 课程名称 | |
| 4 | course_type | varchar | 64 | 0 | Y | N | 课程类型 | |
| 5 | lecturer | varchar | 64 | 0 | Y | N | 授课老师 | |
| 6 | course_selection_margin | int | 10 | 0 | Y | N | 0 | 选课余量 |
| 7 | course_selection | varchar | 64 | 0 | Y | N | 选课须知 | |
| 8 | course_credit | varchar | 64 | 0 | Y | N | 课程学分 | |
| 9 | course_cover | varchar | 255 | 0 | Y | N | 课程封面 | |
| 10 | course_details | text | 65535 | 0 | Y | N | 课程详情 | |
| 11 | praise_len | int | 10 | 0 | N | N | 0 | 点赞数 |
| 12 | create_time | datetime | 19 | 0 | N | N | CURRENT_TIMESTAMP | 创建时间 |
| 13 | update_time | timestamp | 19 | 0 | N | N | CURRENT_TIMESTAMP | 更新时间 |
表course_selection_information (选课信息)
| 编号 | 名称 | 数据类型 | 长度 | 小数位 | 允许空值 | 主键 | 默认值 | 说明 |
| 1 | course_selection_information_id | int | 10 | 0 | N | Y | 选课信息ID | |
| 2 | course_id | varchar | 64 | 0 | Y | N | 课程编号 | |
| 3 | course_name | varchar | 64 | 0 | Y | N | 课程名称 | |
| 4 | course_type | varchar | 64 | 0 | Y | N | 课程类型 | |
| 5 | course_selection_students | int | 10 | 0 | Y | N | 0 | 选课学生 |
| 6 | number_of_course_selections | varchar | 64 | 0 | N | N | 选课数量 | |
| 7 | course_selection_time | datetime | 19 | 0 | Y | N | 选课时间 | |
| 8 | course_selection_status | varchar | 64 | 0 | Y | N | 选课状态 | |
| 9 | course_selection_notes | text | 65535 | 0 | Y | N | 选课备注 | |
| 10 | create_time | datetime | 19 | 0 | N | N | CURRENT_TIMESTAMP | 创建时间 |
| 11 | update_time | timestamp | 19 | 0 | N | N | CURRENT_TIMESTAMP | 更新时间 |
表evaluation_information (评价信息)
| 编号 | 名称 | 数据类型 | 长度 | 小数位 | 允许空值 | 主键 | 默认值 | 说明 |
| 1 | evaluation_information_id | int | 10 | 0 | N | Y | 评价信息ID | |
| 2 | course_id | varchar | 64 | 0 | Y | N | 课程编号 | |
| 3 | course_name | varchar | 64 | 0 | Y | N | 课程名称 | |
| 4 | course_type | varchar | 64 | 0 | Y | N | 课程类型 | |
| 5 | evaluate_students | int | 10 | 0 | Y | N | 0 | 评价学生 |
| 6 | evaluation_time | datetime | 19 | 0 | Y | N | 评价时间 | |
| 7 | evaluation_type | varchar | 64 | 0 | Y | N | 评价类型 | |
| 8 | evaluation_content | text | 65535 | 0 | Y | N | 评价内容 | |
| 9 | create_time | datetime | 19 | 0 | N | N | CURRENT_TIMESTAMP | 创建时间 |
| 10 | update_time | timestamp | 19 | 0 | N | N | CURRENT_TIMESTAMP | 更新时间 |
| 编号 | 名称 | 数据类型 | 长度 | 小数位 | 允许空值 | 主键 | 默认值 | 说明 |
| 1 | grade_information_id | int | 10 | 0 | N | Y | 成绩信息ID | |
| 2 | course_id | varchar | 64 | 0 | Y | N | 课程编号 | |
| 3 | course_name | varchar | 64 | 0 | Y | N | 课程名称 | |
| 4 | course_type | varchar | 64 | 0 | Y | N | 课程类型 | |
| 5 | course_selection_students | int | 10 | 0 | Y | N | 0 | 选课学生 |
| 6 | student_grades | int | 10 | 0 | Y | N | 0 | 学生成绩 |
| 7 | grade_status | varchar | 64 | 0 | Y | N | 成绩状态 | |
| 8 | note_details | longtext | 2147483647 | 0 | Y | N | 备注详情 | |
| 9 | create_time | datetime | 19 | 0 | N | N | CURRENT_TIMESTAMP | 创建时间 |
| 10 | update_time | timestamp | 19 | 0 | N | N | CURRENT_TIMESTAMP | 更新时间 |
| 编号 | 名称 | 数据类型 | 长度 | 小数位 | 允许空值 | 主键 | 默认值 | 说明 |
| 1 | hits_id | int | 10 | 0 | N | Y | 点赞ID: | |
| 2 | user_id | int | 10 | 0 | N | N | 0 | 点赞人: |
| 3 | create_time | timestamp | 19 | 0 | N | N | CURRENT_TIMESTAMP | 创建时间: |
| 4 | update_time | timestamp | 19 | 0 | N | N | CURRENT_TIMESTAMP | 更新时间: |
| 5 | source_table | varchar | 255 | 0 | Y | N | 来源表: | |
| 6 | source_field | varchar | 255 | 0 | Y | N | 来源字段: | |
| 7 | source_id | int | 10 | 0 | N | N | 0 | 来源ID: |
| 编号 | 名称 | 数据类型 | 长度 | 小数位 | 允许空值 | 主键 | 默认值 | 说明 |
| 1 | notice_id | mediumint | 8 | 0 | N | Y | 公告id: | |
| 2 | title | varchar | 125 | 0 | N | N | 标题: | |
| 3 | content | longtext | 2147483647 | 0 | Y | N | 正文: | |
| 4 | create_time | timestamp | 19 | 0 | N | N | CURRENT_TIMESTAMP | 创建时间: |
| 5 | update_time | timestamp | 19 | 0 | N | N | CURRENT_TIMESTAMP | 更新时间: |
| 编号 | 名称 | 数据类型 | 长度 | 小数位 | 允许空值 | 主键 | 默认值 | 说明 |
| 1 | praise_id | int | 10 | 0 | N | Y | 点赞ID: | |
| 2 | user_id | int | 10 | 0 | N | N | 0 | 点赞人: |
| 3 | create_time | timestamp | 19 | 0 | N | N | CURRENT_TIMESTAMP | 创建时间: |
| 4 | update_time | timestamp | 19 | 0 | N | N | CURRENT_TIMESTAMP | 更新时间: |
| 5 | source_table | varchar | 255 | 0 | Y | N | 来源表: | |
| 6 | source_field | varchar | 255 | 0 | Y | N | 来源字段: | |
| 7 | source_id | int | 10 | 0 | N | N | 0 | 来源ID: |
| 8 | status | bit | 1 | 0 | N | N | 1 | 点赞状态:1为点赞,0已取消 |
| 编号 | 名称 | 数据类型 | 长度 | 小数位 | 允许空值 | 主键 | 默认值 | 说明 |
| 1 | slides_id | int | 10 | 0 | N | Y | 轮播图ID: | |
| 2 | title | varchar | 64 | 0 | Y | N | 标题: | |
| 3 | content | varchar | 255 | 0 | Y | N | 内容: | |
| 4 | url | varchar | 255 | 0 | Y | N | 链接: | |
| 5 | img | varchar | 255 | 0 | Y | N | 轮播图: | |
| 6 | hits | int | 10 | 0 | N | N | 0 | 点击量: |
| 7 | create_time | timestamp | 19 | 0 | N | N | CURRENT_TIMESTAMP | 创建时间: |
| 8 | update_time | timestamp | 19 | 0 | N | N | CURRENT_TIMESTAMP | 更新时间: |
| 编号 | 名称 | 数据类型 | 长度 | 小数位 | 允许空值 | 主键 | 默认值 | 说明 |
| 1 | student_users_id | int | 10 | 0 | N | Y | 学生用户ID | |
| 2 | student_name | varchar | 64 | 0 | Y | N | 学生名称 | |
| 3 | user_gender | varchar | 64 | 0 | Y | N | 用户性别 | |
| 4 | user_age | int | 10 | 0 | Y | N | 0 | 用户年龄 |
| 5 | examine_state | varchar | 16 | 0 | N | N | 已通过 | 审核状态 |
| 6 | user_id | int | 10 | 0 | N | N | 0 | 用户ID |
| 7 | create_time | datetime | 19 | 0 | N | N | CURRENT_TIMESTAMP | 创建时间 |
| 8 | update_time | timestamp | 19 | 0 | N | N | CURRENT_TIMESTAMP | 更新时间 |
| 编号 | 名称 | 数据类型 | 长度 | 小数位 | 允许空值 | 主键 | 默认值 | 说明 |
| 1 | upload_id | int | 10 | 0 | N | Y | 上传ID | |
| 2 | name | varchar | 64 | 0 | Y | N | 文件名 | |
| 3 | path | varchar | 255 | 0 | Y | N | 访问路径 | |
| 4 | file | varchar | 255 | 0 | Y | N | 文件路径 | |
| 5 | display | varchar | 255 | 0 | Y | N | 显示顺序 | |
| 6 | father_id | int | 10 | 0 | Y | N | 0 | 父级ID |
| 7 | dir | varchar | 255 | 0 | Y | N | 文件夹 | |
| 8 | type | varchar | 32 | 0 | Y | N | 文件类型 |
| 编号 | 名称 | 数据类型 | 长度 | 小数位 | 允许空值 | 主键 | 默认值 | 说明 |
| 1 | user_id | mediumint | 8 | 0 | N | Y | 用户ID:[0,8388607]用户获取其他与用户相关的数据 | |
| 2 | state | smallint | 5 | 0 | N | N | 1 | 账户状态:[0,10](1可用|2异常|3已冻结|4已注销) |
| 3 | user_group | varchar | 32 | 0 | Y | N | 所在用户组:[0,32767]决定用户身份和权限 | |
| 4 | login_time | timestamp | 19 | 0 | N | N | CURRENT_TIMESTAMP | 上次登录时间: |
| 5 | phone | varchar | 11 | 0 | Y | N | 手机号码:[0,11]用户的手机号码,用于找回密码时或登录时 | |
| 6 | phone_state | smallint | 5 | 0 | N | N | 0 | 手机认证:[0,1](0未认证|1审核中|2已认证) |
| 7 | username | varchar | 16 | 0 | N | N | 用户名:[0,16]用户登录时所用的账户名称 | |
| 8 | nickname | varchar | 16 | 0 | Y | N | 昵称:[0,16] | |
| 9 | password | varchar | 64 | 0 | N | N | 密码:[0,32]用户登录所需的密码,由6-16位数字或英文组成 | |
| 10 | | varchar | 64 | 0 | Y | N | 邮箱:[0,64]用户的邮箱,用于找回密码时或登录时 | |
| 11 | email_state | smallint | 5 | 0 | N | N | 0 | 邮箱认证:[0,1](0未认证|1审核中|2已认证) |
| 12 | avatar | varchar | 255 | 0 | Y | N | 头像地址:[0,255] | |
| 13 | open_id | varchar | 255 | 0 | Y | N | 针对获取用户信息字段 | |
| 14 | create_time | timestamp | 19 | 0 | N | N | CURRENT_TIMESTAMP | 创建时间: |
| 15 | vip_level | varchar | 255 | 0 | Y | N | 会员等级 | |
| 16 | vip_discount | double | 11 | 2 | Y | N | 0.00 | 会员折扣 |
| 编号 | 名称 | 数据类型 | 长度 | 小数位 | 允许空值 | 主键 | 默认值 | 说明 |
| 1 | group_id | mediumint | 8 | 0 | N | Y | 用户组ID:[0,8388607] | |
| 2 | display | smallint | 5 | 0 | N | N | 100 | 显示顺序:[0,1000] |
| 3 | name | varchar | 16 | 0 | N | N | 名称:[0,16] | |
| 4 | description | varchar | 255 | 0 | Y | N | 描述:[0,255]描述该用户组的特点或权限范围 | |
| 5 | source_table | varchar | 255 | 0 | Y | N | 来源表: | |
| 6 | source_field | varchar | 255 | 0 | Y | N | 来源字段: | |
| 7 | source_id | int | 10 | 0 | N | N | 0 | 来源ID: |
| 8 | register | smallint | 5 | 0 | Y | N | 0 | 注册位置: |
| 9 | create_time | timestamp | 19 | 0 | N | N | CURRENT_TIMESTAMP | 创建时间: |
| 10 | update_time | timestamp | 19 | 0 | N | N | CURRENT_TIMESTAMP | 更新时间: |
表withdrawal_information (退课信息)
| 编号 | 名称 | 数据类型 | 长度 | 小数位 | 允许空值 | 主键 | 默认值 | 说明 |
| 1 | withdrawal_information_id | int | 10 | 0 | N | Y | 退课信息ID | |
| 2 | course_id | varchar | 64 | 0 | Y | N | 课程编号 | |
| 3 | course_name | varchar | 64 | 0 | Y | N | 课程名称 | |
| 4 | course_type | varchar | 64 | 0 | Y | N | 课程类型 | |
| 5 | dropped_students | int | 10 | 0 | Y | N | 0 | 退课学生 |
| 6 | withdrawal_time | datetime | 19 | 0 | Y | N | 退课时间 | |
| 7 | reason_for_withdrawal_from_class | varchar | 64 | 0 | Y | N | 退课原因 | |
| 8 | withdrawal_status | varchar | 64 | 0 | Y | N | 退课状态 | |
| 9 | withdrawal_remarks | text | 65535 | 0 | Y | N | 退课备注 | |
| 10 | create_time | datetime | 19 | 0 | N | N | CURRENT_TIMESTAMP | 创建时间 |
| 11 | update_time | timestamp | 19 | 0 | N | N | CURRENT_TIMESTAMP | 更新时间 |
- 系统实现
- 学生用户模块的实现
4.1.1 前台首页界面
进入系统首页,系统以上中下的布局进行展示,首先映入眼帘的是系统的导航栏,下面是轮播图,最下面是校园资讯,其主界面展示如下图所示。

图4-1 前台首页界面图
4.1.2 用户注册界面
用户注册:当用户想要进入系统中对信息进行查看的时候,就必须要登录到系统当中,要是新的用户没有系统的账号的话,点击“注册”按钮,就会进入到新用户注册这个界面上,用户输入对应的账号(必须填写)+密码(必须填写)+确认密码(必须填写,而且要与密码一直)+昵称+邮箱+性别+联系电话+选择用户身份等,然后点击“注册”,系统在用户这一数据库中会查询账号是不是存在,两次密码是不是一样,都填写正确就会注册成功,然后再进行登录,如果是之前已经注册过的用户很长时间没有使用,忘记密码,也可以点击“忘记密码”进行找回。用户注册界面如下图所示。

图4-2 用户注册界面图
注册代码如下:
public String encryption(String plainText) {
String re_md5 = new String();
try {
MessageDigest md = MessageDigest.getInstance("MD5");
md.update(plainText.getBytes());
byte b[] = md.digest();
int i;
StringBuffer buf = new StringBuffer("");
for (int offset = 0; offset < b.length; offset++) {
i = b[offset];
if (i < 0)
i += 256;
if (i < 16)
buf.append("0");
buf.append(Integer.toHexString(i));
}
re_md5 = buf.toString();
} catch (Exception e) {
e.printStackTrace();
}
return re_md5;
}
4.1.3 用户登录界面
系统中的前台上注册后的用户是可以通过自己的账户名、密码和验证码进行登录的,当用户输入完整的自己的账户名和密码信息并点击“登录”按钮后,将会首先验证输入的有没有空数据,再次验证输入的账户名+密码和数据库中当前保存的用户信息是否一致,只有在一致后将会登录成功并自动跳转到系统的首页中;否则将会提示相应错误信息。用户登录界面如下图所示。

图4-3用户登录界面图
登录代码如下:
/**
* 登录
* @param data
* @param httpServletRequest
* @return
*/
@PostMapping("login")
public Map<String, Object> login(@RequestBody Map<String, String> data, HttpServletRequest httpServletRequest) {
log.info("[执行登录接口]");
String username = data.get("username");
String email = data.get("email");
String phone = data.get("phone");
String password = data.get("password");
List resultList = null;
Map<String, String> map = new HashMap<>();
if(username != null && "".equals(username) == false){
map.put("username", username);
resultList = service.selectBaseList(service.select(map, new HashMap<>()));
}
else if(email != null && "".equals(email) == false){
map.put("email", email);
resultList = service.selectBaseList(service.select(map, new HashMap<>()));
}
else if(phone != null && "".equals(phone) == false){
map.put("phone", phone);
resultList = service.selectBaseList(service.select(map, new HashMap<>()));
}else{
return error(30000, "账号或密码不能为空");
}
if (resultList == null || password == null) {
return error(30000, "账号或密码不能为空");
}
//判断是否有这个用户
if (resultList.size()<=0){
return error(30000,"用户不存在");
}
User byUsername = (User) resultList.get(0);
Map<String, String> groupMap = new HashMap<>();
groupMap.put("name",byUsername.getUserGroup());
List groupList = userGroupService.selectBaseList(userGroupService.select(groupMap, new HashMap<>()));
if (groupList.size()<1){
return error(30000,"用户组不存在");
}
UserGroup userGroup = (UserGroup) groupList.get(0);
//查询用户审核状态
if (!StringUtils.isEmpty(userGroup.getSourceTable())){
String res = service.selectExamineState(userGroup.getSourceTable(),byUsername.getUserId());
if (res==null){
return error(30000,"用户不存在");
}
if (!res.equals("已通过")){
return error(30000,"该用户审核未通过");
}
}
//查询用户状态
if (byUsername.getState()!=1){
return error(30000,"用户非可用状态,不能登录");
}
String md5password = service.encryption(password);
if (byUsername.getPassword().equals(md5password)) {
// 存储Token到数据库
AccessToken accessToken = new AccessToken();
accessToken.setToken(UUID.randomUUID().toString().replaceAll("-", ""));
accessToken.setUser_id(byUsername.getUserId());
Duration duration = Duration.ofSeconds(7200L);
redisTemplate.opsForValue().set(accessToken.getToken(), accessToken,duration);
// 返回用户信息
JSONObject user = JSONObject.parseObject(JSONObject.toJSONString(byUsername));
user.put("token", accessToken.getToken());
JSONObject ret = new JSONObject();
ret.put("obj",user);
return success(ret);
} else {
return error(30000, "账号或密码不正确");
}
}
4.1.4 校园资讯界面
当用户点击“校园资讯”这一菜单按钮,会显示管理员在后台发布的所有的校园资讯信息,支持通过关键词对资讯进行搜索,选择需要的资讯信息点击可以进入到资讯信息详细的介绍界面,同时可以进行点赞、收藏和评论等操作,校园资讯界面如下图所示。

图4-4校园资讯界面图
当用户点击“课程信息”这一菜单按钮,会显示管理员在后台发布的所有的课程信息,支持通过关键词对课程信息进行搜索,选择需要的课程信息点击可以进入到课程信息详细的介绍界面,同时可以进行选课、点赞、收藏和评论,课程信息界面如下图所示。

图4-5课程信息界面图
-
- 管理员功能模块的实现
4.2.1 管理员登录界面
管理员进入到系统登录界面,需要填写正确的账号、密码和验证码等信息输入准确无误后登录进入到系统操作界面。管理员的账号是在数据表表中直接设置生成的,不需要进行注册;修改密码:管理员可以随时修改自己进入系统的登录密码,以保证系统的安全性。管理员登录界面如下图所示。

图4-6管理员登录界面图
4.2.2 管理员功能界面
管理员可以查看系统用户、课程信息管理、选课信息管理、退课信息管理、评价信息管理、成绩信息管理、系统管理、公告通知管理、资源管理等,并且可以根据需要进行相应的操作。管理员功能界面如下图所示。

图4-7管理员功能界面图
4.2.3 选课信息管理界面
允许管理员查看和管理学生的选课信息,包括选课时间、选课状态等。提供选课信息的查询、审核、编辑和删除功能,确保选课过程的顺利进行。界面如下图所示。

图4-8选课信息管理界面图
4.2.4退课信息管理界面
允许管理员查看和管理学生的退课信息,包括退课时间、退课原因等。提供退课信息的查询、审核、编辑和删除功能,确保退课过程的准确性。界面如下图所示。

图4-9退课信息管理界面图
4.2.5 系统管理界面
管理员可以对系统前台展示的轮播图进行增删改查,方便用户进行查看。系统管理界面如下图所示。

图4-10系统管理界面图
轮播图添加代码:
@PostMapping("/add")
@Transactional
public Map<String, Object> add(HttpServletRequest request) throws IOException {
service.insert(service.readBody(request.getReader()));
return success(1);
}
public Map<String, Object> addMap(Map<String,Object> map){
service.insert(map);
return success(1);
}
管理员可以对系统前台展示的通知公告进行增删改查,方便用户进行查看。公告通知管理界面如下图所示。

图4-11公告通知管理界面图
允许管理员管理校园资讯和资讯分类,包括新闻发布、分类设置等。提供资讯的添加、编辑、删除和查询功能,方便管理员对校园资讯进行管理。界面如下图所示。

图4-12资源管理界面图
系统开发到了最后一个阶段那就是系统测试,系统测试对软件的开发其实是非常有必要的。因为没什么系统一经开发出来就可能会尽善尽美,再厉害的系统开发工程师也会在系统开发的时候出现纰漏,系统测试能够较好的改正一些bug,为后期系统的维护性提供很好的支持。通过系统测试,开发人员也可以建立自己对系统的信心,为后期的系统版本的跟新提供支持。
5.2 系统测试用例
系统测试包括:用户登录功能测试、校园资讯查看功能测试、课程信息添加、课程信息搜索、密码修改功能测试,如表5-1、5-2、5-3、5-4、5-5所示:
表5-1 用户登录功能测试表
| 用例名称 | 用户登录系统 |
| 目的 | 测试用户通过正确的用户名和密码可否登录功能 |
| 前提 | 未登录的情况下 |
| 测试流程 | 1) 进入登录页面 2) 输入正确的用户名和密码 |
| 预期结果 | 用户名和密码正确的时候,跳转到登录成功界面,反之则显示错误信息,提示重新输入 |
| 实际结果 | 实际结果与预期结果一致 |
校园资讯查看功能测试:
表5-2校园资讯查看功能测试表
| 用例名称 | 校园资讯查看 |
| 目的 | 测试校园资讯查看功能 |
| 前提 | 用户登录 |
| 测试流程 | 点击校园资讯列表 |
| 预期结果 | 可以查看到所有校园资讯信息 |
| 实际结果 | 实际结果与预期结果一致 |
管理员添加课程信息界面测试:
表5-3 管理员添加课程信息界面测试表
| 用例名称 | 课程信息添加测试用例 |
| 目的 | 测试课程信息添加功能 |
| 前提 | 管理员正常登录情况下 |
| 测试流程 | 1)管理员点击课程信息添加,填写信息。 2)点击进行提交。 |
| 预期结果 | 提交以后,课程信息列表会显示新的课程信息 |
| 实际结果 | 实际结果与预期结果一致 |
课程信息搜索功能测试:
表5-4课程信息搜索功能测试表
| 用例名称 | 课程信息搜索测试 |
| 目的 | 测试课程信息搜索功能 |
| 前提 | 无 |
| 测试流程 | 1)在搜索框填入搜索关键字。 2)点击搜索按钮。 |
| 预期结果 | 页面显示包含有搜索关键字的课程信息 |
| 实际结果 | 实际结果与预期结果一致 |
密码修改功能测试:
表5-5 密码修改功能测试表
| 用例名称 | 密码修改测试用例 |
| 目的 | 测试管理员密码修改功能 |
| 前提 | 管理员用户正常登录情况下 |
| 测试流程 | 1)管理员密码修改并完成填写。 2)点击进行提交。 |
| 预期结果 | 使用新的密码可以登录 |
| 实际结果 | 实际结果与预期结果一致 |
5.3 系统测试结果
通过编写益学选课管理系统的测试用例,已经检测完毕用户登录模块、校园资讯查看模块、课程信息添加模块、课程信息搜索模块、密码修改功能测试,通过这5大模块为益学选课管理系统的后期推广运营提供了强力的技术支撑。
经过数月的深入研究与不懈开发,益学选课管理系统的设计与实现工作已圆满完成。这一项目不仅是对我大学四年专业知识学习成果的一次全面检验,更是我在实践中提升技能、解决问题的重要历程。
在益学选课管理系统的开发过程中,我选择了Spring Boot作为后端框架,它以其强大的功能和简洁的编程模型,为系统的快速搭建与稳定运行提供了有力保障。我深入分析了选课管理系统的核心需求,设计了包括用户管理、课程信息管理、选课与退课管理、评价管理、成绩管理、系统管理与公告通知等多个功能模块。每个模块都经过精心设计和反复测试,以确保其功能的完整性和稳定性。
在项目实施过程中,我遇到了许多技术挑战和设计难题。但正是这些挑战,激发了我不断探索、学习的动力。通过查阅文档、参加技术讨论、与团队成员合作,我逐渐攻克了一个又一个难关,使系统的功能不断完善,性能不断优化。
最终,益学选课管理系统成功上线,并得到了用户的广泛好评。系统的稳定运行和高效服务,为学校的选课管理工作带来了极大的便利,也提高了学生的学习体验。
二、展望
回顾整个项目过程,我深感收获颇丰。这次实践不仅提升了我的技术能力,更锻炼了我的问题解决能力和团队协作能力。在未来的工作中,我将继续发挥这种勇于探索、不断学习的精神,努力提升自己的综合素质。
对于益学选课管理系统,虽然目前已经实现了基本的功能需求,但仍有进一步优化的空间。例如,可以引入更先进的数据分析技术,对选课数据进行深度挖掘,为学校的课程设置和教学管理提供更科学的依据。此外,还可以考虑增加移动端支持,方便学生随时随地进行选课操作。
展望未来,我将继续关注选课管理系统的发展趋势和技术动态,不断学习和掌握新的技术知识,为系统的升级和改进提供有力支持。同时,我也希望能够将这次项目的经验应用到更多的实际场景中,为社会的发展和进步贡献自己的力量。
参考文献
[1]Anugrah R ,Situmorang L M ,Suantika G .Development of a green supply chain management strategy for the aquaculture industry: The case of the common carp (Cyprinus carpio L.) hatchery industry in Ciparay District, West Java, Indonesia[J].Journal of Cleaner Production,2024,453142160-.
[2]Anjaningrum D W ,Azizah N ,Suryadi N .Spurring SMEs’ performance through business intelligence, organizational and network learning, customer value anticipation, and innovation - Empirical evidence of the creative economy sector in East Java, Indonesia[J].Heliyon,2024,10(7):e27998-.
[3]Marchellina A ,Soegianto A ,Putranto C W T , et al.An assessment of the potential health hazards associated with metal contamination in a variety of consumable species living along the industrialized coastline of East Java, Indonesia.[J].Marine pollution bulletin,2024,202116375-116375.
[4]Insyari'ati T ,Hamid H P ,Rahayu T E , et al.Ectoparasites Infestation to Small Ruminants and Practical Attitudes among Farmers toward Acaricides Treatment in Central Region of Java, Indonesia.[J].Veterinary sciences,2024,11(4):
[5]肖慧,王磊,林晨.医学院校选课管理系统的建设与应用[J].中国多媒体与网络教学学报(上旬刊),2023,(10):21-24.
[6]郭倩倩,霍星,罗思维.基于C#的高校体育选课系统设计与实现[J].电脑编程技巧与维护,2023,(08):23-25.DOI:10.16184/j.cnki.comprg.2023.08.002.
[7]李寅杰.基于J2EE的网上选课系统设计[J].电子技术,2023,52(04):342-343.
[8]胡伟东.基于B/S结构的学生选课系统设计与实现[J].信息与电脑(理论版),2023,35(01):23-25.
[9]黄举,何茂忠,张晓蒙,等.基于SDN负载均衡的高校选课系统[J].现代信息科技,2022,6(12):71-73.DOI:10.19850/j.cnki.2096-4706.2022.012.018.
[10]杨晟,罗奇.基于Spring Boot的在线选课系统的设计[J].网络安全技术与应用,2022,(06):53-54.
[11]杨中英.中间件技术在高校选课系统中的研究与应用[D].中北大学,2022.DOI:10.27470/d.cnki.ghbgc.2022.001088.
[12]罗慧敏.基于BS的高校学生选课系统设计与实现[D].中南大学,2022.DOI:10.27661/d.cnki.gzhnu.2022.003694.
[13]王开柱,宁洪伟,李锐.B/S模式的网上选课系统的设计与开发[J].电脑知识与技术,2021,17(23):75-77.DOI:10.14004/j.cnki.ckt.2021.2392.
[14]郑少雄.基于JSP和SQL Server的学生选课管理系统[J].信息与电脑(理论版),2020,32(15):114-116.
[15]连瑞梅.基于Java的选课管理系统的设计与实现[J].电脑知识与技术,2020,16(05):67-71+77.DOI:10.14004/j.cnki.ckt.2020.0523.
[16]肖建芳.多校区高校公共选修课选课管理系统的研究与设计[J].南方职业教育学刊,2020,10(01):98-103.
[17]杨云海,章芬芬.基于.NET架构和C#语言实现的学生选课管理系统[J].现代信息科技,2019,3(20):8-11.DOI:10.19850/j.cnki.2096-4706.2019.20.002.
[18]王小春.选课系统管理平台的设计与实现[J].太原师范学院学报(自然科学版),2019,18(02):81-83.
[19]胡卫波.高职院校公共选修课网上选课信息管理系统的设计与实现[J].计算机产品与流通,2019,(03):219+221.
[20]本科教务管理系统-排课选课管理子系统V1.0.山西省,山西农业大学,2019-03-01.
致谢
经过几个月时间的努力终于完成了这篇文章,在文章的写作与研究的过程中遇到了很多困难,都在同学和老师的帮助下解决了。尤其非常感谢我最敬爱的老师,他对我进行了无私的指导和帮助,不厌其烦的帮助进行文章的修改。老师严谨的治学态度、渊博的学术知识、诲人不倦的敬业精神以及宽容的待人风范使我获益颇丰。此外,在校图书馆查找资料的时候,图书馆的老师也给我提供了很多方面的支持与帮助。在此,向帮助和指导过我的老师表示最衷心的感谢!感谢这篇文章所涉及到的各位学者。本文引用了数位学者的文献,如果没有各位学者的研究成果的帮助和启发,我将很难完成本篇文章的写作。感谢我的同学和朋友,在我写文章的过程中给与了我很多素材和帮助,还在文章的撰写和排版过程中提供热情的帮助。同时,感谢我的室友对我的热心指导和帮助,经常有不懂之处都是大家在帮助我,才使得我比较顺利的完成了这篇文章。由于我水平有限,所写文章难免有不足之处,恳请各位老师和学友批评和指正!
免费领取项目源码,请关注❥点赞收藏并私信博主,谢谢~

被折叠的 条评论
为什么被折叠?



