摘 要
随着短视频平台的广泛应用,用户对视频内容的需求愈加个性化,平台的内容推荐、互动功能及管理机制成为提升用户体验和平台竞争力的关键。因此,本研究旨在构建一个功能全面、用户友好的短视频推荐平台,满足用户在娱乐、社交和信息获取等方面的需求,同时为平台管理员提供强大的管理工具,确保平台的健康运营。
系统主要包括普通用户和管理员两大功能模块。普通用户通过首页轮播图、视频资讯、热门视频推荐、论坛互动等功能,能够获得个性化的观看体验,并能分享视频、提供反馈、管理个人信息等。而管理员则拥有强大的后台管理功能,能够管理用户、视频、评论、公告等,确保平台内容的质量与合规性。
技术上,系统后端使用SpringBoot框架进行开发,前端采用Vue.js框架构建用户界面,数据存储通过MySQL数据库实现。为实现个性化推荐,系统采用协同过滤算法分析用户行为,推送符合其兴趣的视频内容。
系统的应用能够提升用户的观看体验,推动平台的长期发展。同时,管理员可以高效地管理平台内容,确保用户在一个健康、安全的环境中进行互动与观看。通过本系统的设计与实现,展示了现代短视频平台在技术和功能上的创新及发展潜力。
关键词:短视频推荐系统;Java语言;Spring Boot框架;Vue.js框架;MySQL数据库
Abstract
With the widespread application of short video platforms, users' demands for video content are becoming increasingly personalized. The platform's content recommendation, interactive functions, and management mechanisms have become key to improving user experience and platform competitiveness. Therefore, this study aims to build a comprehensive and user-friendly short video recommendation platform that meets users' needs in entertainment, social networking, and information acquisition, while providing powerful management tools for platform administrators to ensure the healthy operation of the platform.
The system mainly includes two functional modules: ordinary users and administrators. Ordinary users can obtain personalized viewing experience, share videos, provide feedback, manage personal information, etc. through features such as homepage slideshow, video news, popular video recommendations, and forum interaction. And administrators have powerful backend management functions, which can manage users, videos, comments, announcements, etc., ensuring the quality and compliance of platform content.
Technically, the backend of the system is developed using the SpringBoot framework, while the frontend is built using the Vue.js framework to create the user interface. Data storage is achieved through a MySQL database. To achieve personalized recommendations, the system uses collaborative filtering algorithms to analyze user behavior and push video content that meets their interests.
The application of the system can enhance users' viewing experience and promote the long-term development of the platform. Meanwhile, administrators can efficiently manage platform content, ensuring that users interact and watch in a healthy and safe environment. Through the design and implementation of this system, the innovation and development potential of modern short video platforms in technology and functionality have been demonstrated.
Key words:Short video recommendation system; Java language; Spring Boot framework; Vue.js framework; mysql database
目 录
1. 绪论
1.1研究背景
随着智能手机和移动互联网的普及,短视频平台迅速成为用户日常生活的重要组成部分,吸引了大量的内容创作者和观众[1]。尤其是抖音、快手等平台的崛起,改变了传统视频消费模式。短视频的内容丰富多样,用户的观看需求也呈现出个性化、多元化的趋势[2]。面对海量的视频内容,平台需要提供精准的推荐算法来提升用户体验,并增强平台的活跃度和用户粘性[3]。与此同时,短视频平台在内容管理上面临诸多挑战,如确保视频质量、减少违规内容、处理用户互动等。因此,如何设计一个高效的推荐系统,结合用户偏好进行内容筛选,同时为管理员提供有效的管理工具,是当前短视频平台亟待解决的技术难题[4]。为了应对这一问题,本研究提出了一个短视频推荐系统,以期在提升用户体验的同时,提供高效的后台管理解决方案。
研究旨在设计并实现一个基于短视频推荐系统,结合个性化推荐算法和高效的后台管理功能,提升平台的用户体验与运营效率。通过采用协同过滤算法,系统能够分析用户的观看行为,精准推荐符合其兴趣的视频内容,提高用户粘性并促进互动[5]。而后台管理功能则帮助管理员高效地管理视频内容、用户行为和平台互动,确保平台内容的健康性与合规性。这一系统不仅能够为用户提供个性化、定制化的观看体验,提升平台的活跃度,还能帮助平台管理员更好地维护平台内容的质量与秩序[6]。通过优化推荐算法和管理功能,本研究为短视频平台的运营提供了技术支持,并为平台的长远发展提供了创新性的解决方案。
1.3国内外研究现状
1.3.1国外研究现状
随着短视频平台的快速发展,国内外学者对短视频推荐系统的研究日益深入。国外的研究主要集中在个性化推荐算法的优化和平台管理的创新上[7]。早期的研究主要采用协同过滤算法(Collaborative Filtering)进行视频推荐,这一方法通过分析用户的历史行为和相似用户的偏好来推荐视频,然而随着用户数据的增长和平台内容的多样化,传统的协同过滤方法面临了准确性和实时性的问题[8]。近年来,深度学习(Deep Learning)被引入到推荐算法中,通过神经网络模型对用户偏好进行更精确的建模,如基于深度神经网络的推荐系统(Deep Neural Networks for Recommender Systems)[9]。此外,混合推荐算法(Hybrid Recommendation Systems)也得到广泛应用,将不同类型的推荐方法结合起来,弥补单一算法的不足。国外的一些平台如YouTube、TikTok等,通过不断优化推荐算法,取得了显著的用户增长和高粘性[10]。
1.3.2国内研究现状
国内的研究也紧跟其后,许多研究聚焦在如何优化推荐算法和平台管理上[11]。国内短视频平台如抖音、快手等在算法优化方面不断探索,采用了基于用户画像和社交关系的推荐算法(User Profile and Social-based Recommendation)来提升个性化推荐的效果[12]。此外,国内也有大量的研究关注如何通过强化学习(Reinforcement Learning)进行动态推荐,不断调整算法以适应用户的即时需求[13]。除了推荐系统的优化,国内研究还涉及到短视频平台的内容监管与用户互动管理[14]。通过智能化的后台管理工具,如内容审核、行为监控等,可以有效提升平台内容的合规性和健康性。国内外的研究表明,短视频平台的成功不仅取决于精准的推荐算法,还需要良好的内容监管机制,以保障平台的长期发展[15]。
综上所述,国内外在短视频推荐系统的研究上都取得了显著进展。国外的研究集中在深度学习和混合推荐算法的应用,而国内则更多关注个性化推荐与平台管理的结合。随着技术的不断发展,未来的短视频推荐系统将更加智能化和个性化。
1.4论文结构安排
本文的结构如下:
第一部分 绪论。介绍本文课题的研究背景和意义、国内研究现状、主要内容和结构安排。
第二部分 开发技术介绍。介绍系统开发所使用的Java开发语言、SpringBoot框架、MySQL数据库。
第三部分 系统需求分析。包括可行性分析,功能性需求分析等。
第四部分 系统总体设计。具体包括了系统架构设计、功能结构设计和数据库设计三部分。
第五部分 系统详细设计与实现。详细介绍系统的重要模块显示页面及相关代码。
第六部分 系统测试。重点论述了对该系统主要功能进行的相关测试。
第七部分 总结。
本章节介绍了短视频推荐系统的研究背景和意义,明确了该系统在个性化推荐与平台管理中的重要作用。同时回顾了国内外相关研究现状,分析了国内外的研究进展。最后,概述了论文结构安排,为后续章节的展开奠定了基础。
2. 开发技术介绍
Java是一种跨平台的编程语言,广泛用于开发各种类型的应用程序,包括Web应用、移动应用和大型软件系统。在短视频推荐系统中,Java通常用于后端开发,提供强大的处理能力和稳定性。同时Java是一种面向对象的编程语言,支持封装、继承和多态等特性,使代码更易于维护和重用。还拥有丰富的标准库和第三方框架,如Spring、Hibernate等,可以大大提高开发效率。
2.2MySQL数据库
MySQL是一种流行的开源关系型数据库管理系统,用于存储和管理数据。在短视频推荐系统中,MySQL可以用于数据存储、数据查询和数据管理等方面,用户可以免费使用和修改源代码,为平台提供可靠和高性能的数据库支持。MySQL支持多种存储引擎,如InnoDB和MyISAM,可以根据不同的应用场景选择合适的存储引擎,以提高性能;提供了多种数据安全机制,如用户权限管理、数据加密和备份恢复等,确保数据的安全性。
2.3Spring Boot框架
Spring Boot是一个用于构建微服务的Java框架,简化了Spring应用程序的开发和部署过程。Spring Boot通过自动配置和约定优于配置的理念,简化了Spring应用程序的开发过程,使开发者可以更快地构建和部署应用程序;拥有丰富的生态系统,如Spring Cloud、Spring Security等,可以满足各种企业级应用的需求。在短视频推荐系统中,Spring Boot可以快速搭建后端服务,并实现各种功能模块的集成和管理。
Vue.js 是一款轻量级、渐进式的 JavaScript 框架,广泛用于构建现代化的单页应用程序。其核心优势在于简单易用、数据绑定和组件化开发。通过虚拟DOM技术,Vue.js 能够高效更新界面,提升用户体验。它具有灵活性和高效性,支持与其他库或项目的无缝集成,适合开发动态、交互性强的前端界面。在短视频推荐系统的前端开发中,Vue.js 能帮助实现用户界面设计,使系统更加友好和易用。
本章节介绍了本研究中使用的核心开发技术,包括Java语言作为后端开发的基础,MySQL数据库用于数据存储与管理,Spring Boot框架提供高效的后端服务架构,Vue.js框架则用于构建动态前端界面。通过这些技术的结合,确保系统的高效性、可扩展性与用户体验。
3.系统需求分析
3.1.1技术可行性分析
短视频推荐系统采用Java、Spring Boot、Vue.js和MySQL技术栈,具有较高的技术可行性。Java语言作为后端开发的主力,具备高效、稳定的特性,适合处理大量并发请求。Spring Boot框架提供简化的开发环境,能够高效搭建后端服务并进行快速开发。Vue.js框架用于前端开发,简洁易用,能够满足良好的用户体验需求。MySQL数据库支持高并发访问,能高效管理大量数据,整体技术架构成熟且符合当前短视频平台的开发要求。
系统的开发基于开源技术,采用Java、Spring Boot、Vue.js等广泛使用的框架和MySQL数据库,这些技术的使用大大降低了开发和维护成本。分布式架构的应用可以根据实际需求弹性扩展,减少硬件投入。长期来看,个性化推荐和平台管理功能的提升有助于增强平台的用户粘性,从而推动平台盈利,具备较好的经济效益。
系统的设计具有较高的操作可行性。管理员通过可视化后台管理界面,能够便捷地管理平台内容和用户互动,提升操作效率。前端界面采用Vue.js开发,简单直观,用户可以轻松进行视频浏览、评论、互动等操作。推荐算法基于协同过滤模型,系统架构清晰、功能易用,能够提供高效、精准的个性化推荐服务,确保系统操作顺畅、便捷,符合用户的操作习惯。
3.1.4社会可行性分析
短视频推荐系统充分考虑了内容管理与用户互动的合理性,能够有效控制不当言论和违规内容,保障平台的合规性和健康性。通过智能化内容审核和管理员的监控功能,确保平台内容的合法性,推动正能量内容的传播。同时,系统根据不同用户群体的需求进行精准推荐,促进用户和社会的和谐互动,符合社会发展的需求,有助于社会文化的传播与发展。
综上所述,从技术、经济、操作和社会四个维度来看,短视频推荐系统的开发均具备高度的可行性。
3.2功能需求分析
短视频推荐系统的功能设计包括普通用户和管理员两大部分。普通用户可以浏览首页轮播图、视频资讯、个性化热门视频推荐,参与交流论坛、查看通知公告、分享视频并提供反馈,同时管理个人信息、收藏和评论,享受个性化体验。管理员则负责后台管理,包括用户、视频类型、热门视频、通知公告、留言、视频资讯等内容的更新与审核,还可管理平台轮播图、敏感词过滤和用户权限,确保平台的健康运营与优质内容展示。
普通用户可以在首页浏览轮播图、视频资讯和个性化的热门视频推荐,并参与交流论坛、查看通知公告和视频资讯。用户还可分享视频、提供反馈、管理个人信息、收藏和评论等,享受定制化的社交互动和观看体验,方便快捷地进行视频观看与交流。普通用户角色用例如下图所示。

图3.1普通用户用例图
管理员负责后台管理,包括用户、视频类型、热门视频、通知公告、留言和视频资讯的管理。管理员还可更新平台轮播图、敏感词过滤,审核评论和管理用户权限,确保平台内容健康、有序。系统管理和交流管理功能保障平台稳定运行并优化用户体验。管理员角色用例如下图所示。

图3.2管理员用例图
4.系统总体设计
系统基于SpringBoot框架进行开发,整体架构分为VIEW层、Controller层、Model层、DAO层以及数据持久化层。VIEW层支持通过计算机浏览器访问系统,与Controller层密切协作,共同实现前端页面的数据展示。Controller层作为控制层,负责接收前端发送的请求参数并进行业务逻辑处理,随后返回相应的路径或数据。Model层则主要承担服务层的功能,负责业务逻辑的处理与执行。DAO层及持久化数据存储层则专注于与数据库的交互,确保数据的持久化存储。整个系统架构如图4-1所示。

图4.1系统架构图
功能模块设计是系统开发过程中的重要阶段,将系统划分为不同的模块,每个模块负责完成特定的功能或任务。短视频推荐系统由多个功能模块组成,每个模块下又包含具体的功能操作。功能模块图如下图所示。

图4.2系统功能结构图
首页:提供轮播图展示平台推荐的短视频、视频资讯模块和协同过滤推荐系统,基于用户兴趣和行为推送热门视频。用户可以快速浏览推荐内容并进入播放界面。
交流论坛:用户可以参与话题讨论,发布评论,分享看法,互动与其他用户。论坛内容可根据兴趣和热门话题进行分类展示,增强社交体验。
通知公告:平台向用户推送重要信息、系统更新、活动通知等,确保用户随时了解平台动态。
视频资讯:提供最新的视频行业资讯,平台内相关活动、趋势和热门内容的更新,帮助用户了解更多背景信息。
分享反馈:用户可将自己喜爱的视频分享到社交平台,或对平台功能和视频内容提供反馈,提升用户互动性和平台的优化空间。
热门视频:通过视频观看量、评论和分享量来推送当前平台最热的短视频,用户可以随时查看和观看。
个人中心:用户可在个人主页查看个人信息、收藏的短视频、管理评论等,提供定制化的用户体验。
后台首页:管理员可以查看平台的总体运营情况,浏览用户数据、视频数据、系统健康状态等,方便进行平台监控和管理。
用户管理:管理员可以管理平台的所有用户,包括普通用户和管理员的角色分配,确保系统有序运行。
视频类型管理:管理员负责分类管理视频类型,包括上传视频时进行合理的分类,如娱乐、体育、新闻等,方便用户浏览。
热门视频管理:管理员可以添加、删除或更新热门视频,确保平台上呈现的热门视频内容符合用户口味,提升用户体验。
系统管理:包括管理平台的轮播图、敏感词过滤等功能。管理员可定期更新轮播图展示内容,并管理敏感词,避免平台出现不当内容。
留言管理:管理员可对平台上的用户留言、评论进行管理,删除不当言论或违规内容,确保平台互动环境的和谐。
通知公告管理:管理员负责发布和管理平台公告,包括系统更新、活动推送等,确保用户能够及时收到重要信息。
视频资讯管理:管理员负责编辑、更新与删除视频行业资讯内容,确保平台上的信息新鲜、精准,并及时向用户推送。
交流管理:管理员负责管理平台交流功能,审核、处理用户的互动内容,确保讨论内容的合法性和正面导向。
权限管理:管理员可以配置平台内不同角色的权限,包括普通用户、内容创作者、管理员等,确保不同用户的操作权限合理划分。
4.4数据库设计
4.4.1数据库概念设计
整体E-R图设计
数据库概述的目的是通过对数据结构、数据项目和对数据的分析,来对不同的对象及其相互关系进行设计。系统总E-R图如下图所示。

图4.3系统总E-R图
- 实体属性图设计
(1)普通用户实体
普通用户的信息包含账号、密码、昵称、邮箱、身份、姓名、联系方式等信息。实体属性图如下图所示:

图4.4 普通用户实体图
(2)热门视频实体
热门视频的信息包含视频名称、视频类型、视频作者、视频来源、封面图片、视频简介、集数名称、集数排序、集数内容等信息。实体属性图如下图所示:

图4.5 热门视频实体图
4.4.2数据库表结构设计
在E-R图确定后,接下来可以根据实体和关系的属性设计数据库表结构。在E-R图明确了实体和它们之间的关系后,接下来可以开始设计数据库表结构。每个实体对应一个数据库表,每个属性对应表中的字段。如下列表格所示,在此列举主要数据表。
(1)普通用户表,包括普通用户ID、用户姓名、用户性别、手机号码、审核状态等信息,数据表如下所示。
| 编号 | 名称 | 数据类型 | 长度 | 允许空值 | 主键 | 说明 |
| 1 | ordinary_users_id | int | 10 | N | Y | 普通用户ID |
| 2 | user_name | varchar | 64 | Y | N | 用户姓名 |
| 3 | contact_information | varchar | 64 | Y | N | 联系方式 |
| 4 | user_gender | varchar | 64 | Y | N | 用户性别 |
| 5 | examine_state | varchar | 16 | N | N | 审核状态 |
| 6 | user_id | int | 10 | N | N | 用户ID |
(2)论坛表,包括论坛ID、排序、用户ID、昵称、点赞数、访问数、关键词、来源地址等信息,数据表如下所示。
表4.2forum (论坛)
| 编号 | 名称 | 数据类型 | 长度 | 允许空值 | 主键 | 说明 |
| 1 | forum_id | mediumint | 8 | N | Y | 论坛id |
| 2 | display | smallint | 5 | N | N | 排序 |
| 3 | user_id | mediumint | 8 | N | N | 用户ID |
| 4 | nickname | varchar | 16 | Y | N | 昵称:[0,16] |
| 5 | praise_len | int | 10 | Y | N | 点赞数 |
| 6 | hits | int | 10 | N | N | 访问数 |
| 7 | title | varchar | 125 | N | N | 标题 |
| 8 | keywords | varchar | 125 | Y | N | 关键词 |
| 9 | description | varchar | 255 | Y | N | 描述 |
| 10 | url | varchar | 255 | Y | N | 来源地址 |
| 11 | tag | varchar | 255 | Y | N | 标签 |
| 12 | img | text | 65535 | Y | N | 封面图 |
| 13 | content | longtext | 2147483647 | Y | N | 正文 |
| 14 | create_time | timestamp | 19 | N | N | 创建时间: |
| 15 | update_time | timestamp | 19 | N | N | 更新时间: |
| 16 | avatar | varchar | 255 | Y | N | 发帖人头像: |
| 17 | type | varchar | 64 | N | N | 论坛分类:[0,1000]用来搜索指定类型的论坛帖 |
| 18 | istop | int | 10 | N | N | 是否置顶 |
(3)留言板表,包括留言板ID、用户ID、标题、内容、昵称、头像、留言者邮箱等信息,数据表如下所示。
表4.3message (留言板)
| 编号 | 名称 | 数据类型 | 长度 | 允许空值 | 主键 | 说明 |
| 1 | message_id | int | 10 | N | Y | 留言板ID: |
| 2 | user_id | int | 10 | N | N | 用户ID: |
| 3 | title | varchar | 64 | Y | N | 标题: |
| 4 | content | longtext | 2147483647 | N | N | 内容: |
| 5 | nickname | varchar | 32 | N | N | 昵称: |
| 6 | avatar | varchar | 255 | Y | N | 头像: |
| 7 | | varchar | 125 | Y | N | 留言者邮箱 |
| 8 | phone | varchar | 11 | Y | N | 留言者手机号码 |
| 9 | create_time | timestamp | 19 | N | N | 创建时间: |
| 10 | update_time | timestamp | 19 | N | N | 更新时间: |
| 11 | reply | longtext | 2147483647 | Y | N | 回复 |
| 12 | reply_state | tinyint | 4 | Y | N | 回复状态 |
(4)视频短片表,包括电影集数ID、集数名称、排序、集数内容、来源表、来源字段、影视信息ID等信息,数据表如下所示。
表4.4movie_episode(视频短片)
| 编号 | 名称 | 数据类型 | 长度 | 允许空值 | 主键 | 说明 |
| 1 | movie_episode_id | int | 10 | N | Y | 电影集数ID |
| 2 | episode_name | varchar | 64 | Y | N | 集数名称 |
| 3 | sort | int | 10 | Y | N | 排序 |
| 4 | episode_url | varchar | 1000 | Y | N | 集数内容 |
| 5 | source_table | varchar | 255 | Y | N | 来源表: |
| 6 | source_field | varchar | 255 | Y | N | 来源字段: |
| 7 | move_info_id | int | 10 | Y | N | 影视信息id |
(5)热门视频表,包括热门视频ID、视频名称、视频类型、视频作者、视频来源、封面图片、视频简介等信息,数据表如下所示。
表4.5popular_videos (热门视频)
| 编号 | 名称 | 数据类型 | 长度 | 允许空值 | 主键 | 说明 |
| 1 | popular_videos_id | int | 10 | N | Y | 热门视频ID |
| 2 | video_name | varchar | 64 | Y | N | 视频名称 |
| 3 | video_type | varchar | 64 | Y | N | 视频类型 |
| 4 | video_author | varchar | 64 | Y | N | 视频作者 |
| 5 | video_source | varchar | 64 | Y | N | 视频来源 |
| 6 | cover_photo | varchar | 255 | Y | N | 封面图片 |
| 7 | video_introduction | longtext | 2147483647 | Y | N | 视频简介 |
| 8 | hits | int | 10 | N | N | 点击数 |
| 9 | praise_len | int | 10 | N | N | 点赞数 |
| 10 | collect_len | int | 10 | N | N | 收藏数 |
| 11 | comment_len | int | 10 | N | N | 评论数 |
| 12 | recommend | int | 10 | N | N | 智能推荐 |
(6)敏感词汇表,包括敏感词汇ID、敏感词汇、创建时间、更新时间等信息,数据表如下所示。
表4.6sensitive_vocabulary (敏感词汇)
| 编号 | 名称 | 数据类型 | 长度 | 允许空值 | 主键 | 说明 |
| 1 | sensitive_vocabulary_id | int | 10 | N | Y | 敏感词汇ID |
| 2 | sensitive_vocabulary | varchar | 64 | Y | N | 敏感词汇 |
| 3 | create_time | datetime | 19 | N | N | 创建时间 |
| 4 | update_time | timestamp | 19 | N | N | 更新时间 |
(7)视频类型表,包括视频类型ID、视频类型、创建时间、更新时间等信息,数据表如下所示。
表4.7video_type (视频类型)
| 编号 | 名称 | 数据类型 | 长度 | 允许空值 | 主键 | 说明 |
| 1 | video_type_id | int | 10 | N | Y | 视频类型ID |
| 2 | video_type | varchar | 64 | Y | N | 视频类型 |
| 3 | create_time | datetime | 19 | N | N | 创建时间 |
| 4 | update_time | timestamp | 19 | N | N | 更新时间 |
本章节详细介绍了系统的总体设计。首先,系统架构设计展示了整体架构与技术选型,确保了系统的高效性与可扩展性。接着,给出了系统的功能结构图,并对普通用户与管理员的各项功能进行了详细描述。数据库设计部分包括概念设计和表结构设计,确保数据存储与管理的高效性与一致性。通过这些设计,系统能够实现用户个性化推荐、内容管理及高效数据处理等核心功能。
5. 系统详细设计与实现
用户注册功能允许新用户通过邮箱或手机号创建账户,确保注册过程简便且安全。系统会验证用户输入的信息的有效性,如邮箱格式或手机号的唯一性。注册后,用户可通过设置密码和个人信息完成账户的创建。界面图如下所示。

图5.1用户注册界面设计
在用户注册页面,用户顺序输入个人信息(手机号/邮箱等),然后点击“注册”按钮。系统验证用户输入的有效性,成功后创建账户并跳转至平台首页。若信息不符合要求,则提示用户修改。流程图如下所示:

图5.2注册流程图
关键代码如下:

用户登录功能允许已注册的用户通过输入邮箱或手机号及密码登录平台,进入个人专属页面。为了增强安全性,系统支持密码加密存储,且提供忘记密码功能,确保用户能够找回账户。界面图如下所示。

图5.3用户登录界面设计
在登录页面,用户顺序输入用户名和密码,然后点击“登录”按钮。系统对输入的用户名和密码进行认证,认证通过后,用户进入平台首页。如果认证失败,系统提示错误信息。流程图如下:

图5.4登录流程图
登录关键代码如下:

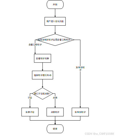
在论坛页面,用户可以发布新帖子,查看其他用户的帖子,并进行评论和点赞。用户通过论坛参与讨论或提供反馈,增加与其他用户的互动。界面图如下所示。

图5.5交流论坛查看界面设计
用户进入论坛页面,选择发布新帖子或者查看已有帖子。用户可以进行评论或点赞,与其他用户互动。流程图如下:

图5.6论坛互动流程图
发布帖子关键代码如下:

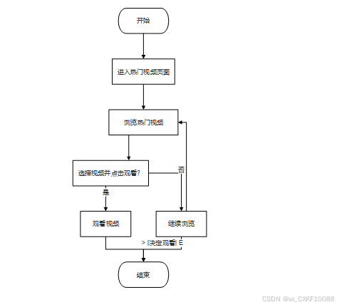
热门视频页面展示平台当前观看量最高的视频。用户可以直接点击视频进行观看,同时系统会根据观看历史进行个性化推荐。界面图如下所示。

图5.7热门视频查看界面设计
用户进入热门视频页面,浏览当前最受欢迎的视频,点击视频进行观看。系统根据用户的观看记录,推荐相关视频。流程图如下:

图5.8热门视频观看流程图
关键代码如下:

5.5用户管理模块
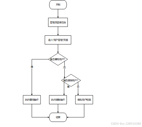
管理员可以在“用户管理”页面查看平台上所有用户的信息,区分管理员和普通用户,并对用户进行禁用、删除等操作。管理员也可以对用户进行权限管理。界面图如下所示。

图5.9用户删除界面设计
管理员登录后台后,进入“用户管理”页面,可以选择查看不同类别的用户(管理员、普通用户),并执行禁用、删除或修改权限等操作。流程图如下:

图5.10用户管理流程图
用户删除关键代码如下:

管理员可以在“热门视频管理”页面进行增、删、改、查等操作,以便灵活管理平台上的热门视频。管理员可以手动添加热门视频,删除不合适的内容,修改视频推荐状态,或者查看当前热门视频列表。界面如下所示。

图5.11热门视频添加界面设计
管理员进入“热门视频管理”页面,可以选择增、删、改热门视频。添加视频时,选择上传或选择推荐视频内容,修改视频时可以修改信息,删除视频则移除视频。流程图如下:

图5.12热门视频管理流程图
添加关键代码如下:

本章详细介绍了系统各模块的设计与实现,包括用户注册、登录、论坛交流、热门视频查看、用户管理和热门视频管理模块。通过清晰的界面设计和流程图展示,确保了系统各功能的高效实现与用户友好性。每个模块均具有完整的操作流程,旨在提升用户体验、管理便捷性和系统稳定性,为平台提供全面的功能支持。
6.系统测试
测试的主要目的是确保系统的功能和性能满足预期的需求,同时识别和修复潜在的缺陷。通过系统测试,可以验证各个功能模块的正确性和稳定性,确保系统在不同使用场景下的表现符合设计要求。测试目的包括确认系统功能的完整性、验证数据处理的准确性、评估系统的性能和安全性。测试还可以提高用户满意度,保证用户在使用系统时获得流畅和可靠的体验。通过全面的测试,可以降低后期维护成本,减少系统上线后出现故障的风险,从而保障系统的长期稳定运行。
6.2测试方法
在系统中,测试方法主要依赖于测试用例的设计与执行。测试用例是根据系统需求文档编写的,覆盖所有功能模块及其边界情况。每个测试用例包含输入数据、预期结果和实际结果的对比,以验证系统的功能是否按预期工作。
常见的测试用例包括功能测试用例、边界测试用例和异常测试用例。功能测试用例针对系统的各项功能进行验证;边界测试用例则侧重于输入数据的边界条件,验证系统在极端情况下是否能够稳定运行;异常测试用例则用于验证系统在处理错误输入或异常情况时的反应。本文选择功能测试用例进行系统测试。
在测试执行过程中,记录每个用例的执行结果,并根据实际结果与预期结果的对比,判断系统是否存在缺陷。通过系统化的测试用例执行,可以有效提高测试的覆盖率和效率,为系统的最终上线提供保障。
6.3测试内容
在进行用户功能测试时,测试的目的是确保系统中每个模块能够按照预期正确地运行,特别是涉及到用户的核心功能,包括用户注册、用户登录、公告资讯查看、观看热门视频、论坛互动等。功能测试表如下所示。
(1)用户注册功能的测试目的是验证新用户在系统中成功创建账号的流程,确保各种情况(如正常注册、用户名冲突、格式错误等)都能正确处理。测试表如下所示:
表6.1用户注册测试表
| 测试编号 | 功能模块 | 测试用例描述 | 测试结果 |
| 1 | 用户注册 | 输入正确的用户名和密码 | 注册成功,提示注册完成 |
| 2 | 用户注册 | 输入已存在的用户名 | 注册失败,提示用户名已存在 |
| 3 | 用户注册 | 输入格式错误的邮箱地址 | 注册失败,提示邮箱格式错误 |
| 4 | 用户注册 | 不输入密码 | 注册失败,提示密码不能为空 |
| 5 | 用户注册 | 输入弱密码(如123456) | 注册失败,提示密码强度不足 |
(2)用户登录功能的测试目的是确保已普通用户能顺利登录平台,并验证系统对不同登录情境(如用户名或密码错误)的处理方式。以下为用户登录测试用例表,涵盖了不同输入情境和预期结果。
表6.2用户登录测试表
| 测试编号 | 功能模块 | 测试用例描述 | 测试结果 |
| 1 | 用户登录 | 输入正确的用户名和密码 | 登录成功,进入用户主页 |
| 2 | 用户登录 | 输入错误的用户名 | 登录失败,提示用户名不存在 |
| 3 | 用户登录 | 输入错误的密码 | 登录失败,提示密码错误 |
| 4 | 用户登录 | 输入未注册的邮箱地址 | 登录失败,提示该邮箱未注册 |
| 5 | 用户登录 | 选择第三方账号登录 | 成功登录,跳转至用户主页 |
(3)公告资讯查看功能的测试目的是验证用户能正确浏览平台发布的公告信息,并确保系统能展示最新的公告内容。以下为公告资讯查看测试用例表,涵盖了不同情境下的测试和预期结果。
表6.3公告资讯查看测试表
| 测试编号 | 功能模块 | 测试用例描述 | 测试结果 |
| 1 | 公告资讯 | 用户进入公告页面,查看最新公告 | 公告列表显示正常,内容准确 |
| 2 | 公告资讯 | 公告内容有特殊字符或HTML标签 | 公告内容显示正确,无乱码或安全漏洞 |
| 3 | 公告资讯 | 点击公告详情查看完整内容 | 展示公告详情页面,内容完整无缺失 |
| 4 | 公告资讯 | 无新公告时,提示暂无公告 | 提示用户暂无公告,页面显示为空状态 |
| 5 | 公告资讯 | 公告列表按发布时间排序 | 按时间排序正确,最新公告位于最前 |
(4)观看热门视频模块的测试表,涵盖了不同情况下观看视频的测试用例。通过这些测试用例,确保视频播放功能的稳定性和流畅性,验证了用户观看视频时的体验。测试表如下所示:
表6.4观看热门视频测试表
| 测试编号 | 功能模块 | 测试用例描述 | 测试结果 |
| 1 | 观看热门视频 | 选择视频并点击播放 | 视频正常播放,不卡顿 |
| 2 | 观看热门视频 | 视频加载失败时显示“视频加载失败”提示 | 显示“视频加载失败”提示 |
| 3 | 观看热门视频 | 视频播放时选择暂停按钮,视频暂停 | 视频成功暂停 |
| 4 | 观看热门视频 | 视频播放时选择继续按钮,视频继续播放 | 视频继续播放 |
| 5 | 观看热门视频 | 在不支持的设备上播放视频 | 显示“不支持的视频格式或设备”提示 |
(5)论坛互动模块的测试表,涵盖了不同情况下用户进行帖子发布、评论和互动的测试用例。通过这些测试用例,确保论坛互动的功能正常、内容合规,并为用户提供愉快的互动体验。测试表如下所示:
表6.5论坛互动测试表
| 测试编号 | 功能模块 | 测试用例描述 | 测试结果 |
| 1 | 论坛互动 | 成功发布一个新的帖子 | 帖子成功发布,显示在论坛首页 |
| 2 | 论坛互动 | 发布带有不当内容的帖子 | 发布失败,提示内容违规或审核中 |
| 3 | 论坛互动 | 在帖子下发布评论 | 评论成功发布,显示在帖子下方 |
| 4 | 论坛互动 | 评论带有不当内容(如敏感词) | 评论发布失败,提示内容包含敏感词 |
| 5 | 论坛互动 | 删除自己的评论 | 评论成功删除,帖子下不再显示该评论 |
6.4本章小结
本章主要介绍了系统测试的目的、方法和具体内容,通过详细列举了各模块的测试表,涵盖用户注册、登录、公告查看、热门视频观看以及论坛互动等功能模块。通过系统化的测试,确保各功能模块在不同场景下的正确性和稳定性,进一步提升了系统的可靠性和用户体验。
结 论
本研究设计并实现了一个基于Java、SpringBoot、Vue.js框架和MySQL数据库的短视频推荐系统,旨在为用户提供个性化的观看体验,并为管理员提供强大的后台管理工具。系统通过协同过滤算法实现了个性化视频推荐,并在平台内容、用户互动和平台管理上做出了创新。普通用户可以享受定制化的短视频推荐和互动功能,而管理员则能有效管理平台内容,确保平台的健康运行。
尽管系统已基本完成功能设计并达到预期效果,但仍有一些待改进的地方。例如,视频推荐算法可以进一步优化,通过引入更复杂的机器学习方法提高推荐的精准度。此外,用户界面的交互性和响应速度方面仍有提升空间,特别是在高并发情况下,系统性能可能需要进一步优化。最后,针对管理员的操作权限和管理效率,未来可以增加更多智能化的管理工具,如自动化内容审核和智能推荐系统,进一步提升平台管理的效率和用户体验。
总的来说,本短视频推荐系统在实现初步目标的基础上,仍有优化空间,随着技术的不断进步和用户需求的变化,系统将在未来迭代中继续改进与完善。
参考文献
- 杨陈指南,吴艳.关于校园助手APP的设计[N].山西科技报,2023-12-25(B06).
- 张天宇, 王志豪, 刘博. 校园短视频平台用户行为分析与推荐算法设计[J]. 计算机应用与软件, 2022, 39(10): 162-168.
- 李鹏飞, 周晓晨, 王晨. 校园短视频APP内容生态建设研究[J]. 信息与管理, 2022, 29(6): 117-123.
- 李琳. 大学生群体中的短视频平台使用研究[J]. 教育研究, 2023, 44(3): 91-98.
- 唐帅虎.融媒体环境下短视频赋能校园新闻宣传更“有温度”的路径研究[J].电影研究,2023,(05):123-125.
- 王婷婷.融合共生:基于抖音短视频的高校校园文化建设探索[J].中国多媒体与网络教学学报(中旬刊),2023,(07):159-162.
- 米平平,郝丽,霍妍铭.华南农业大学艺术学院短视频作品精选[J].中国造纸,2023,42(03):164.
- 王洁.抖音短视频助力高职校园文化建设策略研究[J].湖北工业职业技术学院学报,2023,36(01):12-14.
- 仝威,校园智能视频综合管理平台.陕西省,陕西翔飞电子工程有限公司,2022-12-01.
- 陈子鑫.华师大校园短视频App的设计与实现[D].华东师范大学,2023.
- Johnson, A. The impact of short video platforms on university social networks[J]. Journal of Social Media Studies, 2023, 16(2): 245-256.
- Martin, R., Taylor, M. Influence of content recommendation algorithms on user engagement in short video platforms[J]. Journal of Digital Media & Society, 2023, 12(4): 201-213.
- Baker, L., Johnson, P. Academic applications of short video platforms in higher education[J]. Educational Technology Research, 2023, 41(3): 122-131.
- Chen X ,Huang H ,Lin H .New Impetus of Campus Culture Education Based on Short Videos[J].Frontiers in Educational Research,2022,5(15):
- Ankur G ,Purnendu P .Towards a resource efficient and privacy-preserving framework for campus-wide video analytics-based applications[J].Complex & Intelligent Systems,2022,9(1):161-176.
致 谢
在完成这个项目的旅程中,我收获了许多宝贵的帮助和支持,心中充满了感激。导师的悉心指导如同灯塔,照亮了我在学术和实践中的每一步,让我能够克服重重困难,找到解决问题的最佳路径。同学之间的交流与合作也给了我莫大的启发,那些讨论、分享和互相鼓励的时刻,不仅丰富了我的知识体系,更让我感受到集体智慧的力量。父母一直以来的支持和信任,则是我最坚实的后盾,无论遇到什么挑战,他们的理解和鼓励总能给我力量,让我勇往直前。这段经历让我明白,个人的成长离不开他人的支持与陪伴,正是这些温暖的力量汇聚在一起,才使得今天的成果成为可能。感谢所有在我求学和探索道路上给予帮助的人,未来我会继续努力,不负众望。
392

被折叠的 条评论
为什么被折叠?



