摘 要
随着社会的发展和人们生活水平的提高,公众对医疗服务的需求日益增加。传统的医院挂号方式由于其效率低下、信息不透明等问题,已难以满足现代医疗服务的需求。为解决这些问题,提高医疗资源的使用效率,改善患者的就医体验,开发一个高效、便捷的医院在线挂号系统显得很必要。
技术上,采用Spring Boot简化了系统开发与配置过程,并结合MySQL数据库用于数据存储,Redis用于缓存管理以优化性能,前端则使用Vue.js等现代JavaScript框架提升用户体验。通过信息化手段优化医疗服务流程,提高医疗资源利用效率,改善患者就医体验,构建高效便捷的医疗服务生态系统。该系统主要包括用户管理、医生信息管理、科室信息管理、病例信息管理、预约挂号管理、改约信息管理以及在线反馈管理等多个功能模块。
通过实施此在线挂号系统,可以显著减少患者的等待时间,提高就医效率,有助于医院优化资源配置,提升管理效能。此外,系统的应用还有助于推动医疗服务向更加人性化、信息化的方向发展,对于构建和谐医患关系具有重要意义。
关键词:医院在线挂号系统;Spring Boot;预约挂号管理;医院信息管理;
Abstract
With the development of society and the improvement of people's living standards, the public's demand for medical services is increasing day by day. The traditional hospital registration method, due to its low efficiency and opaque information, is no longer able to meet the needs of modern medical services. It is necessary to develop an efficient and convenient hospital online registration system to address these issues, improve the efficiency of medical resource utilization, and enhance patients' medical experience.
Technically, the use of Spring Boot simplifies the system development and configuration process, combined with MySQL database for data storage, Redis for cache management to optimize performance, and modern JavaScript frameworks such as Vue.js for the front-end to enhance user experience. By utilizing information technology to optimize the medical service process, improve the efficiency of medical resource utilization, enhance the patient's medical experience, and build an efficient and convenient medical service ecosystem. The system mainly includes multiple functional modules such as user management, doctor information management, department information management, case information management, appointment registration management, appointment change information management, and online feedback management.
By implementing this online registration system, it can significantly reduce patients' waiting time, improve medical efficiency, help hospitals optimize resource allocation, and enhance management efficiency. In addition, the application of the system also helps to promote the development of medical services towards a more humane and information-based direction, which is of great significance for building a harmonious doctor-patient relationship.
Keywords: hospital online registration system; Spring Boot; Appointment registration management; Hospital information management;
目 录
1 前 言
1.1 选题背景
1.2 研究意义
1.3 国内外研究现状
1.3.1 国内研究现状
1.3.2 国外研究现状
1.4 论文结构与章节安排
2 关键技术
2.1 Java语言
2.2 Spring Boot框架
2.3 Vue技术
2.4 Mysql数据库
3 系统分析
3.1 可行性分析
3.1.1 技术可行性
3.1.2 经济可行性
3.1.3 社会可行性
3.2 功能需求分析
3.3 系统性能分析
3.4 系统流程分析
3.4.1 程序操作流程
3.4.2 登录流程
3.4.3 注册流程
4 系统设计
4.1 总体设计
4.1.1 框架设计
4.1.2 功能模块设计
4.2 数据库设计
4.2.1 E-R图
4.2.1 数据库表结构设计
5 系统实现
5.1 系统前台功能
5.1.1 用户登录
5.1.2 用户注册
5.1.3 医生信息
5.1.5 医生用户后台首页
5.2 后台管理功能
5.2.1 系统后台首页
5.2.2 系统用户界面
5.2.3 预约挂号管理界面
5.2.4 系统管理界面
5.2.5 资源管理界面
5.2.6 在线反馈界面
6 系统测试
6.1 测试目的与意义
6.2 测试用例
6.3测试结果分析
结束语
参考文献
致 谢
1 前 言
随着社会经济的发展和人民生活水平的提高,公众对医疗服务的需求不断增长。传统的医院挂号方式由于其效率低下、信息不透明等问题,已难以满足现代医疗服务的需求。患者常常需要花费大量时间排队等候挂号,这不仅增加了患者的不便,也导致了医院内部的拥堵,降低了整体医疗服务效率。近年来,信息技术特别是互联网技术的迅猛发展为解决上述问题提供了可能。通过构建在线挂号系统,可以实现医疗服务流程的优化和自动化,减少人工操作带来的错误和延误。
医院在线挂号系统不仅仅是一个简单的挂号工具,它还涵盖了医生信息管理、科室信息管理、病例信息管理等多个方面,有助于医院更好地管理和分配医疗资源。选择医院在线挂号系统作为研究课题,不仅是基于当前医疗服务中存在的实际问题,也是顺应信息技术发展趋势和政策导向的重要举措[1]。
患者通过医院在线预约挂号,避免长时间的排队等候,选择合适的时间段就诊,极大提升了就医效率。系统展示医生信息、科室信息等模块,使患者能够根据自己的需求选择合适的医生和服务,增加了医疗服务的透明度[2] 。医院在线挂号系统的开发与应用对于改善患者就医体验、优化医疗资源配置、加强医患沟通。还能系统化管理医生信息、科室信息以及预约记录等功能,有助于优化医疗资源配置,提高工作效率和服务质量 [3]。该系统开发与应用对推动医疗服务现代化等方面均具有重要意义。
在国内,随着信息技术的快速发展和医疗服务需求的增长,在线挂号系统得到了广泛的应用。以“微医”为例,这是一个集成了在线挂号、在线咨询等多项服务的平台。其主要优点在于用户界面友好,操作便捷,患者可以通过手机应用或网站轻松完成挂号流程,并且可以实时查看医生的排班信息。此外,微医还提供了健康资讯和疾病管理等功能,帮助患者更好地了解自身健康状况[4]。另外是“京医通”,这是北京市卫生局推出的一个针对本地医疗机构的在线服务平台。京医通的优势在于它紧密集成了北京各大医院的信息系统,为患者提供了一个统一的服务入口,极大地简化了跨医院就医的复杂性。该平台支持多种支付方式,包括线上支付和医保结算,方便患者支付医疗费用 [5] 。
尽管这些系统在提升医疗服务效率方面取得了显著成就,但也存在一些不足之处。由于各医院的信息系统建设水平参差不齐,导致部分功能如电子病历共享等在不同医院间实现程度不一,影响了患者的使用体验。此外数据安全和隐私保护仍然是一个重大挑战,特别是在涉及到敏感的个人健康信息时,如何确保数据的安全存储和传输是一个需要解决的问题 [6]。虽然许多在线挂号平台宣称实现了全面覆盖,但在实际操作中,对于老年人或者不熟悉互联网技术的人群来说,使用这些平台可能存在一定难度,这要求进一步优化用户体验,降低使用门槛。最后,由于各地政策差异较大,跨区域的医疗服务整合也面临诸多限制,需要更深入的研究来探索解决方案 [7] 。
在国外,特别是发达国家,预约挂号系统的建设相对成熟。例如,美国的Zocdoc是一个非常成功的在线预约平台。Zocdoc的优点在于它能够为用户提供详细的医生信息,包括评价、专长领域以及实时可用性,使用户可以快速找到合适的医疗服务提供者。此外,该平台支持多种语言,并且与保险公司合作,使得费用透明化,帮助患者更好地规划医疗开支 [8] 。另外英国国家医疗服务体系(NHS)推出的在线服务门户。这个系统不仅允许患者在线预约和取消医疗服务,还提供了诸如电子处方、健康记录访问等功能。它的优势在于高度整合了整个国家的医疗资源,实现了跨机构的数据共享和服务协同[9] 。通过这种方式,NHS提高了医疗服务的整体效率,并促进了个性化医疗的发展。这些系统在很多方面表现出色,但它们同样面临一些挑战和局限性。数据隐私和安全问题在全球范围内都是一个重大考量,在涉及跨国界数据传输和个人健康信息时 [10] 。不同国家和地区之间存在法律法规差异,这可能限制某些功能的实现或需要额外的成本来确保合规性。此外,技术普及度的问题也不容忽视,即使是在发达国家,依然有一部分人群不熟悉或不愿意使用数字工具进行医疗服务预约,这对系统的普遍接受度提出了挑战 [11] 。对那些依赖于政府资助的公共医疗系统而言,资金限制可能导致技术创新速度放缓,影响系统的更新和维护。因此,解决这些问题对于提高在线预约挂号系统的效能至关重要 [12]。
本文共分为七章,章节内容安排如下:
第一章:引言,主要介绍医院在线挂号系统领域研究的背景和意义,概述研究的现状和系统特点。
第二章:关键技术,主要探讨和说明实现医院在线挂号系统的关键技术。
第三章:系统分析,主要从医院在线挂号系统的可行性、功能、性能等方面进行分析,为后续系统设计提供理论支持。
第四章:系统设计,主要对医院在线挂号系统功能模块、数据库进行功能设计。
第五章:系统实现,主要介绍了医院在线挂号系统各个用户的功能、系统界面的实现。
第六章:系统测试,主要对医院在线挂号系统进行测试,验证功能完整性、稳定性和安全性,评估系统在实际运行中的性能表现。
第七章:结束语。总结全文研究内容,提出对医院在线挂号系统领域未来发展的展望和建议,指出研究的不足和可优化之处,为相关领域的进一步探索提供参考。
2 关键技术
在本研究中,Java语言是医院在线挂号系统的核心技术之一。主要使用Java语言开发后端系统,采用Spring Boot框架来实现业务逻辑和数据交互。Spring Boot简化了配置和开发过程,提供了一套开箱即用的解决方案,能够专注于业务功能的实现。同时,Java的多线程和并发处理能力,使平台能够高效处理大量用户请求和并发交易,保证系统的稳定性和响应速度。此外,Java语言的跨平台特性和丰富的类库支持,使得系统具有良好的可移植性和可扩展性,能够适应不同的操作环境和业务需求。总之,Java语言在本系统中的应用,为实现一个高效、安全、稳定的医院在线挂号系统提供了坚实的技术基础。
Spring Boot是一个用于简化Spring应用开发的开源框架,通过减少开发人员配置和依赖的复杂性,使得开发者能够快速构建基于Spring的生产级应用。Spring Boot基于Spring框架之上,提供了一种自配置的方式,使得开发者可以以最少的配置来启动和开发Spring应用。它通过约定优于配置的原则,将常见的配置预设,使得开发人员能够聚焦于业务逻辑的实现,而不必过多关注繁琐的配置和环境搭建。
Spring Boot框架的核心特点之一是其自动配置功能。它能够根据项目中已存在的类和库,自动推断出开发环境的配置需求,减少了手动配置的工作量。Spring Boot还提供了嵌入式Web服务器支持(如Tomcat、Jetty等),使得应用可以以独立的Java应用形式运行,不再依赖外部的Web容器。这种特性使得Spring Boot特别适合于微服务架构的构建。Spring Boot还通过其提供的启动器(Starters)简化了常见功能的集成,例如数据库连接、消息队列、缓存、认证与授权等,从而提升了开发效率。
Vue.js是一款用于构建用户界面的渐进式JavaScript框架,提供一种灵活而高效的方式来开发单页面应用(SPA)。Vue的设计理念是通过尽量简化开发过程,提供一种声明式的方式来构建用户界面。Vue.js通过数据驱动的视图模型,允许开发者以声明式语法绑定数据与视图,使得应用的状态和界面表现更加简洁和可维护。它的核心思想是通过组件化开发将复杂的UI拆分为可重用的独立模块,从而提升了代码的模块化、可维护性和可扩展性。
Vue.js具备自动数据同步和虚拟DOM的特性。自动数据同步意味着当数据变化时,Vue会自动更新与之绑定的DOM元素,从而实现视图的实时更新。虚拟DOM则是Vue.js的一种优化手段,通过将对DOM的操作抽象为一个虚拟的DOM树来提高性能,减少实际DOM操作的开销。Vue还提供了丰富的插件和工具,如Vue Router用于路由管理,Vuex用于状态管理,方便开发者构建复杂的前端应用。Vue的灵活性和简洁性使其成为现代Web开发中常用的前端框架之一。
MySQL是一种流行的开源关系型数据库管理系统,用于存储和管理数据。在医院在线挂号系统中,MySQL可以用于数据存储、数据查询和数据管理等方面,用户可以免费使用和修改源代码,为平台提供可靠和高性能的数据库支持。MySQL支持多种存储引擎,如InnoDB和MyISAM,可以根据不同的应用场景选择合适的存储引擎,提高性能;提供了多种数据安全机制,如用户权限管理、数据加密和备份恢复等,保证数据的安全性。
3 系统分析
3.1可行性分析
3.1.1技术可行性
Spring boot作为目前流行的Java企业级应用开发框架,以其“约定优于配置”的原则,极大地简化了开发流程,降低了技术门槛。同时,结合MyBatis Plus这一强大的ORM框架,可以高效实现数据持久化操作。MySQL数据库作为后端数据存储,以其高性能和稳定性为系统提供了可靠的数据支持。综上所述,从技术角度来看,该系统的开发具备高度可行性。
从经济角度来看Spring boot、Java、MySQL及MyBatis等均为开源技术,无需支付高昂的许可费用,大大降低了系统的开发成本。同时,这些技术拥有广泛的用户群体和成熟的社区支持,便于获取技术支持和资源共享。因此,从经济角度来看,该系统的开发同样具备可行性。
从社会角度来看,医院在线挂号系统便于患者使用,可以提升就医体验;同时,系统也有助于医疗机构提高效率,优化资源分配。作为数字化医疗服务的一部分,该系统符合社会信息化发展趋势,具有积极的社会意义。因此,本系统具有社会可行性。
本系统可以分为:患者用户、医生用户和管理员三大角色。
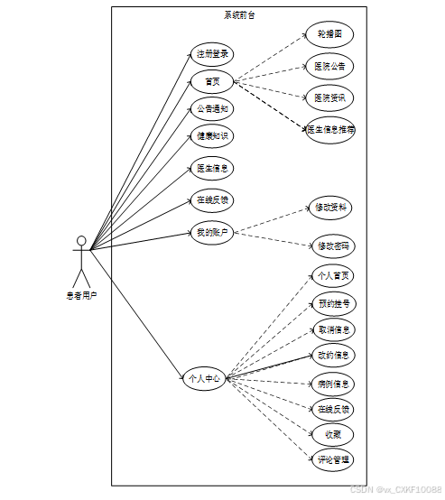
患者用户角色用例如下图所示。

图3.1患者用户用例图
系统前台患者用户具体功能说明如下所示。
- 注册登录:游客可以通过注册成为患者用户,使用用户名密码可登录系统前台,使用系统功能。
- 首页:患者用户登录系统后首先进入首页界面,可查看轮播图、医院公告、医院资讯、医生信息推荐等和其他系统功能导航栏。
- 我的账户:点击右上角头像进入我的账户,选择个人资料可以修改密码和资料。
- 公告通知:患者用户可以点击查看系统发布的有关医院的公告信息。
- 健康知识:患者用户可查看管理员发布的所有健康知识信息,可点击查看详情,可进行点赞、收藏和评论操作。
- 医生信息:展示医生信息列表,患者用户可以根据关键字进行搜索,点击图片可以查看医生详细信息,可进行点赞、收藏和评论操作。可点击挂号按钮,选择预约时间、人数以及填写预约备注等信息后提交挂号单。挂号单需要医院审核后才会
- 在线反馈:点击在线反馈可以填写对医院的建议或投诉,提交后由管理员进行审核及回复。
- 个人中心:患者用户进入个人中心,点击预约挂号,可以查看提交的预约单详情以及可以进行取消或改约的申请,提交申请后需医生进行审核;点击取消信息可以查看挂号取消的审核详情;点击改约信息可查看更改挂号时间的审核详情;点击在线反馈可以查看投诉或建议的审核及回复详情;点击病例信息可查看患者病例的详细并进行费用支付;点击收藏、评论管理,可以查看、删除收藏和评论记录。
医生用户角色用例如下图所示。

图3.2医生用户用例图
系统后台医生用户具体功能说明如下所示。
- 注册登录:医生用户通过由管理员添加的账户密码登录,登录成功后使用系统功能。
- 后台首页:医生用户登录系统后首先进入首页界面,可以查看到医生信息管理、预约挂号管理、取消预约管理、改约信息管理病例管理等系统功能导航栏。
- 医生信息管理:医生用户可以查看到医生信息列表,点击详情可以查看相关具体信息。
- 我的账户:点击右上角头像进入我的账户,选择个人资料可以修改密码和资料以及显示网站首页和退出按钮。
- 预约挂号管理:医生用户点击预约挂号管理可以查看到挂号列表并进行审核,以及发布诊断。诊断详情包含患者用户的个人资料、病例信息、费用等相关信息。
- 取消信息管理:医生用户可查看取消信息列表,可点击查看详情并进行审核。
- 改约信息管理:医生用户可查看改约信息列表,可点击查看详情并进行审核。
- 病例信息管理:医生用户可查看病例信息列表,点击详情可查看具体信息。
管理员角色用例如下图所示。

图3.3管理员用例图
系统后台管理端管理员具体功能说明如下所示。
- 登录:管理员账号密码由系统生成,根据账号密码可登录系统后台,使用系统功能进行管理,并可对自己的个人信息和密码进行管控。
- 后台首页:系统可根据数据自动统计,生成医生信息、预约挂号和在线反馈统计图表。
- 系统用户:对系统所有用户信息进行管控,包括进行增删改查操作,可点击详情进行查阅。
- 病例信息管理:查看患者用户的病例信息列表,点击详情可查看详细的病例信息。
- 科室名称管理:查看科室名称列表,可以进行科室名称查看、删除和添加操作。
- 医生信息管理:查看医生信息列表,可以点击详情进行查看,也可对医生信息进行删除和添加操作。
- 取消信息管理:查看取消信息列表,可以点击详情进行查看。
- 预约挂号管理:查看预约挂号列表,可以点击详情进行查看。
- 改约信息管理:查看改约信息列表,可以点击详情进行查看。
- 系统管理:对首页的轮播图进行管理,可进行查看、添加、删除操作。
- 公告通知管理:可查看公告通知列表,可以进行添加、删除等操作。
- 资源管理:对健康知识、知识分类进行管理,可以进行查看、添加、删除等操作。
- 在线反馈管理:查看在线反馈信息列表,可进行查看、审核以及回复。
对于医院在线挂号系统的设计与实现,下面是系统性能分析表:
表3.1性能需求表
|
项目 |
内容 |
|
响应时间 |
系统对用户请求的响应时间需在500ms以内 |
|
并发用户数 |
系统需要支持1000个并发用户同时访问 |
|
吞吐量 |
系统每秒需要处理1000个请求 |
|
可用性 |
系统需要保证每月99.9%的可用性 |
|
数据安全 |
用户敏感数据需要加密存储,并支持数据库备份和恢复 |
|
数据一致性 |
系统中的数据操作需保证ACID特性,确保数据一致性 |
|
扩展性 |
系统需要支持水平扩展,能够方便地增加服务器节点以应对高请求量 |
|
可维护性 |
系统代码需要清晰易懂、结构良好,方便团队成员维护和修改 |
|
日志记录 |
系统需要记录用户操作日志、异常日志以及系统运行日志 |
|
监控报警 |
系统需要实时监控运行状态,当系统异常时能够及时发送警报通知相关人员 |
|
缓存设置 |
针对频繁使用的数据,系统需要进行合适的缓存 |
用户访问系统前台,可以选择进行注册或登录操作。注册成功后,用户可以使用注册的账号登录系统。登录后的用户可以进入系统前台,使用自己权限内的功能操作。程序操作流程图如下图所示。

图3.4程序操作流程图
用户访问系统前台,进入登录页面页面,输入用户名和密码,后端服务接收登录请求,验证用户提供的用户名和密码是否匹配数据库中存储的信息,验证通过即可登录成功。登录流程图如下图所示。

图3.5登录流程图
没有账号的用户可进入注册界面进行注册操作,填写注册表格,选择身份后填写账号、密码、昵称、邮箱等必要信息。后台系统验证并保存用户提交的信息。分配唯一用户标识符。注册成功后,用户可以使用账号密码进行登录。用户注册流程图如下图所示。

图3.6注册流程图
4 系统设计
B/S架构,即浏览器/服务器架构,是一种基于Web的分布式计算范式。在此架构中,应用程序的逻辑被巧妙地区分为客户端和服务器两部分。具体而言,客户端借助广泛使用的浏览器界面,进行应用访问与操作;而服务器端则肩负起业务逻辑处理、数据存储及管理的核心职责。值得一提的是,客户端无需安装特定的软件,用户仅需通过浏览器输入相应的URL地址,即可轻松访问应用程序,这一特性极大地提升了用户的使用便捷性和系统的维护效率。服务器端通常采用高性能的计算机和数据库系统,能够处理大量并发请求和复杂的业务逻辑。B/S架构的优势在于其跨平台性和易于维护性,开发者可以通过更新服务器端的代码来实现整个系统的升级和维护,而无需逐一更新客户端。

图4.1系统架构图
功能模块设计是系统开发过程中的重要阶段,它旨在将系统划分为不同的模块,每个模块负责完成特定的功能或任务。医院在线挂号系统由多个功能模块组成,每个模块下又包含具体的功能操作。功能模块图如下图所示。

图4.2系统架构图
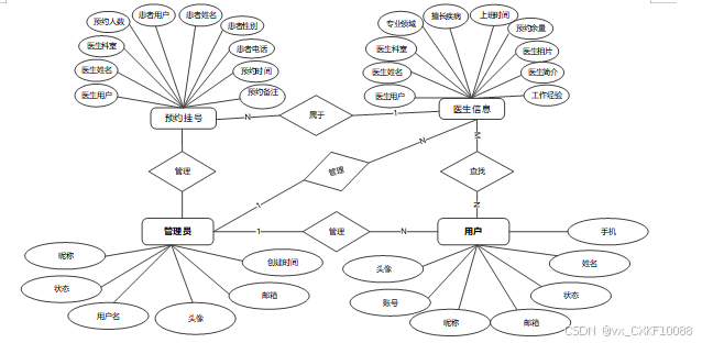
R图有助于理清系统中的数据结构和关系,为后续的数据库表结构设计提供指导。在进行数据库设计之前,首先需要先绘制实体-关系(E-R)图。E-R图将帮助我们理清业务中的实体(Entity)及它们之间的关系(Relationship),从而为后续的数据库表设计提供基础。根据前文可以得出医院在线挂号系统拥有多个实体,在此罗列出来一些主要的数据库E-R模型图,如图以下所示:

图4.3 患者用户实体E-R图

图4.4 医生信息实体E-R图

图4.5 预约挂号实体E-R图

图4.6 病例信息实体E-R图

图4.7 总E-R图
在E-R图确定后,接下来可以根据实体和关系的属性设计数据库表结构。在E-R图明确了实体和它们之间的关系后,接下来可以开始设计数据库表结构。每个实体对应一个数据库表,每个属性对应表中的字段。如下列表格所示,在此列举主要数据表。
|
编号 |
字段名 |
类型 |
长度 |
是否非空 |
是否主键 |
注释 |
|
1 |
auth_id |
int |
是 |
是 |
授权ID | |
|
2 |
user_group |
varchar |
64 |
否 |
否 |
用户组 |
|
3 |
mod_name |
varchar |
64 |
否 |
否 |
模块名 |
|
4 |
table_name |
varchar |
64 |
否 |
否 |
表名 |
|
5 |
page_title |
varchar |
255 |
否 |
否 |
页面标题 |
|
6 |
path |
varchar |
255 |
否 |
否 |
路由路径 |
|
7 |
parent |
varchar |
64 |
否 |
否 |
父级菜单 |
|
8 |
parent_sort |
int |
是 |
否 |
父级菜单排序 | |
|
9 |
position |
varchar |
32 |
否 |
否 |
位置 |
|
10 |
mode |
varchar |
32 |
是 |
否 |
跳转方式 |
|
11 |
add |
tinyint |
是 |
否 |
是否可增加 | |
|
12 |
del |
tinyint |
是 |
否 |
是否可删除 | |
|
13 |
set |
tinyint |
是 |
否 |
是否可修改 | |
|
14 |
get |
tinyint |
是 |
否 |
是否可查看 | |
|
15 |
field_add |
text |
65535 |
否 |
否 |
添加字段 |
|
16 |
field_set |
text |
65535 |
否 |
否 |
修改字段 |
|
17 |
field_get |
text |
65535 |
否 |
否 |
查询字段 |
|
18 |
table_nav_name |
varchar |
500 |
否 |
否 |
跨表导航名称 |
|
19 |
table_nav |
varchar |
500 |
否 |
否 |
跨表导航 |
|
20 |
option |
text |
65535 |
否 |
否 |
配置 |
|
21 |
create_time |
timestamp |
是 |
否 |
创建时间 | |
|
22 |
update_time |
timestamp |
是 |
否 |
更新时间 |
表 cancel_information(取消信息)
|
编号 |
字段名 |
类型 |
长度 |
是否非空 |
是否主键 |
注释 |
|
1 |
cancel_information_id |
int |
是 |
是 |
取消信息ID | |
|
2 |
doctor_id |
varchar |
64 |
否 |
否 |
医生编号 |
|
3 |
doctors_name |
varchar |
64 |
否 |
否 |
医生姓名 |
|
4 |
doctors_account |
int |
否 |
否 |
医生账户 | |
|
5 |
doctors_department |
varchar |
64 |
否 |
否 |
医生科室 |
|
6 |
cancel_user |
int |
否 |
否 |
取消用户 | |
|
7 |
number_of_appointments |
varchar |
64 |
否 |
否 |
预约人数 |
|
8 |
reason_for_cancellation |
varchar |
64 |
否 |
否 |
取消原因 |
|
9 |
cancel_time |
datetime |
否 |
否 |
取消时间 | |
|
10 |
cancel_remarks |
text |
65535 |
否 |
否 |
取消备注 |
|
11 |
examine_state |
varchar |
16 |
是 |
否 |
审核状态 |
|
12 |
examine_reply |
varchar |
16 |
否 |
否 |
审核回复 |
|
13 |
create_time |
datetime |
是 |
否 |
创建时间 | |
|
14 |
update_time |
timestamp |
是 |
否 |
更新时间 | |
|
15 |
source_table |
varchar |
255 |
否 |
否 |
来源表 |
|
16 |
source_id |
int |
否 |
否 |
来源ID | |
|
17 |
source_user_id |
int |
否 |
否 |
来源用户 |
表 case_information(病例信息)
|
编号 |
字段名 |
类型 |
长度 |
是否非空 |
是否主键 |
注释 |
|
1 |
case_information_id |
int |
是 |
是 |
病例信息ID | |
|
2 |
doctor_id |
varchar |
64 |
否 |
否 |
医生编号 |
|
3 |
doctors_name |
varchar |
64 |
否 |
否 |
医生姓名 |
|
4 |
appointment_user |
int |
否 |
否 |
预约用户 | |
|
5 |
doctors_account |
int |
否 |
否 |
医生账户 | |
|
6 |
case_number |
varchar |
64 |
否 |
否 |
病例编号 |
|
7 |
disease_name |
varchar |
64 |
否 |
否 |
病症名称 |
|
8 |
patient_name |
varchar |
64 |
否 |
否 |
患者姓名 |
|
9 |
patient_gender |
varchar |
64 |
否 |
否 |
患者性别 |
|
10 |
patient_age |
double |
否 |
否 |
患者年龄 | |
|
11 |
patients_height |
double |
否 |
否 |
患者身高 | |
|
12 |
patient_weight |
double |
否 |
否 |
患者体重 | |
|
13 |
patient_temperature |
double |
否 |
否 |
患者体温 | |
|
14 |
patient_pulse_rate |
double |
否 |
否 |
患者脉率 | |
|
15 |
systolic_pressure |
varchar |
64 |
否 |
否 |
收缩压 |
|
16 |
diastolic_pressure |
varchar |
64 |
否 |
否 |
舒张压 |
|
17 |
visit_time |
datetime |
否 |
否 |
就诊时间 | |
|
18 |
chief_complaint |
varchar |
64 |
否 |
否 |
主诉 |
|
19 |
history_of_present_illness |
text |
65535 |
否 |
否 |
现病史 |
|
20 |
going_to_history |
text |
65535 |
否 |
否 |
即往史 |
|
21 |
physical_examination |
text |
65535 |
否 |
否 |
体检 |
|
22 |
auxiliary_examination_results |
varchar |
64 |
否 |
否 |
辅助检查结果 |
|
23 |
drug_grouping |
varchar |
64 |
否 |
否 |
药物分组 |
|
24 |
drug_name |
varchar |
64 |
否 |
否 |
药物名称 |
|
25 |
drug_usage |
varchar |
64 |
否 |
否 |
药物用法 |
|
26 |
total_amount_of_medication |
varchar |
64 |
否 |
否 |
药物总量 |
|
27 |
drug_units |
varchar |
64 |
否 |
否 |
药物单位 |
|
28 |
treatment_costs |
double |
否 |
否 |
治疗费用 | |
|
29 |
medical_advice_reminder |
text |
65535 |
否 |
否 |
医嘱提醒 |
|
30 |
cost_details |
text |
65535 |
否 |
否 |
费用详情 |
|
31 |
pay_state |
varchar |
16 |
是 |
否 |
支付状态 |
|
32 |
pay_type |
varchar |
16 |
否 |
否 |
支付类型: 微信、支付宝、网银 |
|
33 |
create_time |
datetime |
是 |
否 |
创建时间 | |
|
34 |
update_time |
timestamp |
是 |
否 |
更新时间 | |
|
35 |
source_table |
varchar |
255 |
否 |
否 |
来源表 |
|
36 |
source_id |
int |
否 |
否 |
来源ID | |
|
37 |
source_user_id |
int |
否 |
否 |
来源用户 |
表 change_of_contract_information(改约信息)
|
编号 |
字段名 |
类型 |
长度 |
是否非空 |
是否主键 |
注释 |
|
1 |
change_of_contract_information_id |
int |
是 |
是 |
改约信息ID | |
|
2 |
doctor_id |
varchar |
64 |
否 |
否 |
医生编号 |
|
3 |
doctors_name |
varchar |
64 |
否 |
否 |
医生姓名 |
|
4 |
doctors_account |
int |
否 |
否 |
医生账户 | |
|
5 |
doctors_department |
varchar |
64 |
否 |
否 |
医生科室 |
|
6 |
change_user_contract |
int |
否 |
否 |
改约用户 | |
|
7 |
change_of_appointment_time |
datetime |
否 |
否 |
改约时间 | |
|
8 |
reason_for_rescheduling |
varchar |
64 |
否 |
否 |
改约原因 |
|
9 |
amendment_remarks |
text |
65535 |
否 |
否 |
改约备注 |
|
10 |
examine_state |
varchar |
16 |
是 |
否 |
审核状态 |
|
11 |
examine_reply |
varchar |
16 |
否 |
否 |
审核回复 |
|
12 |
create_time |
datetime |
是 |
否 |
创建时间 | |
|
13 |
update_time |
timestamp |
是 |
否 |
更新时间 | |
|
14 |
source_table |
varchar |
255 |
否 |
否 |
来源表 |
|
15 |
source_id |
int |
否 |
否 |
来源ID | |
|
16 |
source_user_id |
int |
否 |
否 |
来源用户 |
表 doctor_information(医生信息)
|
编号 |
字段名 |
类型 |
长度 |
是否非空 |
是否主键 |
注释 |
|
1 |
doctor_information_id |
int |
是 |
是 |
医生信息ID | |
|
2 |
doctor_id |
varchar |
64 |
否 |
否 |
医生编号 |
|
3 |
doctors_name |
varchar |
64 |
否 |
否 |
医生姓名 |
|
4 |
doctors_account |
int |
否 |
否 |
医生账户 | |
|
5 |
doctors_gender |
varchar |
64 |
否 |
否 |
医生性别 |
|
6 |
doctors_department |
varchar |
64 |
否 |
否 |
医生科室 |
|
7 |
specializes_in_specific_fields |
varchar |
64 |
否 |
否 |
擅长领域 |
|
8 |
reservation_balance |
double |
否 |
否 |
预约余量 | |
|
9 |
cover_photo |
varchar |
255 |
否 |
否 |
封面图片 |
|
10 |
appointment_notice |
varchar |
64 |
否 |
否 |
预约须知 |
|
11 |
location_of_consultation_room |
varchar |
64 |
否 |
否 |
诊室位置 |
|
12 |
consultation_time |
varchar |
64 |
否 |
否 |
看诊时间 |
|
13 |
doctor_details |
text |
65535 |
否 |
否 |
医生详情 |
|
14 |
hits |
int |
是 |
否 |
点击数 | |
|
15 |
praise_len |
int |
是 |
否 |
点赞数 | |
|
16 |
collect_len |
int |
是 |
否 |
收藏数 | |
|
17 |
comment_len |
int |
是 |
否 |
评论数 | |
|
18 |
recommend |
int |
是 |
否 |
智能推荐 | |
|
19 |
have_an_appointment_with_a_doctor_limit_times |
int |
是 |
否 |
挂号限制次数 | |
|
20 |
create_time |
datetime |
是 |
否 |
创建时间 | |
|
21 |
update_time |
timestamp |
是 |
否 |
更新时间 |
表 have_an_appointment_with_a_doctor(预约挂号)
|
编号 |
字段名 |
类型 |
长度 |
是否非空 |
是否主键 |
注释 |
|
1 |
have_an_appointment_with_a_doctor_id |
int |
是 |
是 |
预约挂号ID | |
|
2 |
doctor_id |
varchar |
64 |
否 |
否 |
医生编号 |
|
3 |
doctors_name |
varchar |
64 |
否 |
否 |
医生姓名 |
|
4 |
doctors_account |
int |
否 |
否 |
医生账户 | |
|
5 |
doctors_department |
varchar |
64 |
否 |
否 |
医生科室 |
|
6 |
appointment_user |
int |
否 |
否 |
预约用户 | |
|
7 |
time_of_appointment |
datetime |
否 |
否 |
预约时间 | |
|
8 |
number_of_appointments |
varchar |
64 |
是 |
否 |
预约人数 |
|
9 |
queuing_situation |
varchar |
64 |
否 |
否 |
排队情况 |
|
10 |
appointment_remarks |
text |
65535 |
否 |
否 |
预约备注 |
|
11 |
examine_state |
varchar |
16 |
是 |
否 |
审核状态 |
|
12 |
examine_reply |
varchar |
16 |
否 |
否 |
审核回复 |
|
13 |
cancel_information_limit_times |
int |
是 |
否 |
取消挂号限制次数 | |
|
14 |
change_of_contract_information_limit_times |
int |
是 |
否 |
改约挂号限制次数 | |
|
15 |
case_information_limit_times |
int |
是 |
否 |
发布诊断限制次数 | |
|
16 |
create_time |
datetime |
是 |
否 |
创建时间 | |
|
17 |
update_time |
timestamp |
是 |
否 |
更新时间 | |
|
18 |
source_table |
varchar |
255 |
否 |
否 |
来源表 |
|
19 |
source_id |
int |
否 |
否 |
来源ID | |
|
20 |
source_user_id |
int |
否 |
否 |
来源用户 |
表doctor_users(医生用户)
|
编号 |
字段名 |
类型 |
长度 |
是否非空 |
是否主键 |
注释 |
|
1 |
doctor_users_id |
int |
是 |
是 |
医生用户ID | |
|
2 |
doctors_name |
varchar |
64 |
否 |
否 |
医生姓名 |
|
3 |
doctor_position |
varchar |
64 |
否 |
否 |
医生职位 |
|
4 |
contact_information |
varchar |
16 |
否 |
否 |
联系方式 |
|
5 |
examine_state |
varchar |
16 |
是 |
否 |
审核状态 |
|
6 |
user_id |
int |
是 |
否 |
用户ID | |
|
7 |
create_time |
datetime |
是 |
否 |
创建时间 | |
|
8 |
update_time |
timestamp |
是 |
否 |
更新时间 |
5 系统实现
系统实现部分就是将系统分析,系统设计部分的内容通过编码进行功能实现,以一个实际应用系统的形式展示系统分析与系统设计的结果。
用户输入用户名和密码后,系统首先对这些输入进行基本的格式验证,确保用户名和密码符合系统设定的格式要求(如长度、特殊字符要求等)。系统接收到用户输入后,会根据用户名查找系统中存储的用户信息数据库或者其他持久化存储方式。系统需要验证密码的正确性,验证成功即可成功登录。用户登录界面如图5.1所示。

图5.1用户登录界面设计
用户登录代码如下:
/**
* 登录
* @param data
* @param httpServletRequest
* @return
*/
@PostMapping("login")
public Map<String, Object> login(@RequestBody Map<String, String> data, HttpServletRequest httpServletRequest) {
log.info("[执行登录接口]");
用户注册时,系统要求用户提供必要的信息,例如用户名、密码、电子邮件地址等。这些信息通常由用户在注册表单中输入,并通过前端验证确保格式的正确性。注册过程完成后,系统会为新用户创建一个账户。这包括分配一个唯一的用户ID和设置初始的权限或者角色。用户注册界面如图5.2所示。

图5.2用户注册界面设计
用户注册代码如下:
/**
* 注册
* @param user
* @return
*/
@PostMapping("register")
public Map<String, Object> signUp(@RequestBody User user) {
// 查询用户
Map<String, String> query = new HashMap<>();
query.put("username",user.getUsername());
List list = service.select(query, new HashMap<>()).getResultList();
if (list.size()>0){
return error(30000, "用户已存在");
}
user.setUserId(null);
user.setPassword(service.encryption(user.getPassword()));
service.save(user);
return success(1);
}
患者用户登录系统后可点击医生信息,查看医生信息列表,患者用户可以根据关键字进行搜索,点击图片可以查看医生详细信息,可进行点赞、收藏和评论操作;可点击挂号按钮,选择预约时间,填写预约备注,提交预约单。医生信息详细内容、预约挂号页面和患者用户提交挂号界面如下图5.3、5.4、5.5所示。

图5.3医生信息界面设计
医生信息代码如下:
@RequestMapping("/get_list")
public Map<String, Object> getList(HttpServletRequest request) {
Map<String, Object> map = service.selectToPage(service.readQuery(request), service.readConfig(request));
return success(map);

图5.4预约挂号界面设计
预约挂号代码如下:
@RequestMapping("/get_list")
public Map<String, Object> getList(HttpServletRequest request) {
Map<String, Object> map = service.selectToPage(service.readQuery(request), service.readConfig(request));
return success(map);

图5.5患者用户提交挂号界面设计
患者用户提交挂号代码如下:
@RequestMapping(value = {"/sum_group", "/sum"})
public Map<String, Object> sum(HttpServletRequest request) {
Query count = service.sum(service.readQuery(request), service.readConfig(request));
return success(count.getResultList());
}
5.1.4患者用户个人中心
患者用户进入个人中心,点击预约挂号,可以查看提交的挂号列表和详情,可进行取消或改约操作;点击病例信息,可以查看医生发布的诊断并进行支付;点击取消消息可查看取消信息的状态;点击改约信息可查看改约申请的状态;点击收藏、评论管理,可以查看、删除收藏和评论记录。患者用户预约挂号、病例信息界面如图5.6、5.7所示。

图5.6患者用户预约挂号界面设计
患者用户预约挂号代码如下:
@RequestMapping(value = {"/avg_group", "/avg"})
public Map<String, Object> avg(HttpServletRequest request) {
Query count = service.avg(service.readQuery(request), service.readConfig(request));
return success(count.getResultList());

图5.7患者用户病例信息界面设计
患者用户病例信息代码如下:
@RequestMapping(value = {"/avg_group", "/avg"})
public Map<String, Object> avg(HttpServletRequest request) {
Query count = service.avg(service.readQuery(request), service.readConfig(request));
return success(count.getResultList());
医生用户登录系统后首先进入首页界面,可以查看到医生信息管理、预约挂号管理、取消预约管理、改约信息管理病例管理等系统功能导航栏。点击医生信息管理可以查看到医生信息列表,点击详情可以查看相关具体信息;预约挂号管理可以查看到挂号列表并进行审核,以及发布诊断。取消信息管理可查看取消信息列表及查看详情并进行审核;改约信息管理可查看改约信息列表及查看详情并进行审核;病例信息管理可查看病例信息列表,点击详情可查看具体信息;点击右上角头像进入我的账户,选择个人资料可以修改密码和资料以及显示网站首页和退出按钮。医生信息管理、预约挂号管理、发布诊断界面如图5.8、5.9、5.10所示。

图5.8医生信息界面设计
医生信息代码如下:
sql.deleteCharAt(sql.length()-1);
sql.append(toWhereSql(query,"0".equals(config.get(FindConfig.LIKE))));
log.info("[{}] - 更新操作:{}",table,sql);
Query query1 = runCountSql(sql.toString());
query1.executeUpdate();
}

图5.9预约挂号管理界面设计
预约挂号管理代码如下:
public String toWhereSql(Map<String,String> query, Boolean like) {
if (query.size() > 0) {
try {
StringBuilder sql = new StringBuilder(" WHERE ");
for (Map.Entry<String, String> entry : query.entrySet()) {
if (entry.getKey().contains(FindConfig.MIN_)) {
String min = humpToLine(entry.getKey()).replace("_min", "");
sql.append("`"+min+"`").append(" >= '").append(URLDecoder.decode(entry.getValue(), "UTF-8")).append("' and ");
continue;
}

图5.10发布诊断界面设计
发布诊断代码如下:
if (entry.getKey().contains(FindConfig.MAX_)) {
String max = humpToLine(entry.getKey()).replace("_max", "");
sql.append("`"+max+"`").append(" <= '").append(URLDecoder.decode(entry.getValue(), "UTF-8")).append("' and ");
continue;
}
- 管理员根据账号密码登录系统后台首页,系统可根据数据自动统计,生成医生信息、预约挂号和在线反馈统计图表。

图5.11系统后台首页界面设计
系统后台首页代码如下:
if (like == true) {
sql.append("`"+humpToLine(entry.getKey())+"`").append(" LIKE '%").append(URLDecoder.decode(entry.getValue(), "UTF-8")).append("%'").append(" and ");
} else {
sql.append("`"+humpToLine(entry.getKey())+"`").append(" = '").append(URLDecoder.decode(entry.getValue(), "UTF-8")).append("'").append(" and ");
}
}
管理员对系统所有用户信息进行管控,包括进行增删改查操作,可点击详情进行查阅。

图5.12系统用户界面设计
系统用户代码如下:
sql.delete(sql.length() - 4, sql.length());
sql.append(" ");
return sql.toString();
} catch (UnsupportedEncodingException e) {
log.info("拼接sql 失败:{}", e.getMessage());
}
}
管理员可以查看患者用户的预约挂号记录列表,点击详情可查看详细的挂号信息。

图5.13预约挂号管理界面设计
预约挂号管理代码如下:
@RequestMapping("/get_obj")
public Map<String, Object> obj(HttpServletRequest request) {
Query select = service.select(service.readQuery(request), service.readConfig(request));
List resultList = select.getResultList();
if (resultList.size() > 0) {
JSONObject jsonObject = new JSONObject();
jsonObject.put("obj",resultList.get(0));
return success(jsonObject);
} else {
return success(null);
}
}
管理员可对首页的轮播图进行管理,可进行查看、添加、删除操作。

图5.14系统管理界面设计
系统管理代码如下:
@Transactional
public void update(Map<String,String> query,Map<String,String> config,Map<String,Object> body){
StringBuffer sql = new StringBuffer("UPDATE ").append("`").append(table).append("`").append(" SET ");
for (Map.Entry<String,Object> entry:body.entrySet()){
Object value = entry.getValue();
if (value instanceof String){
sql.append("`"+humpToLine(entry.getKey())+"`").append("=").append("'").append(value).append("'").append(",");
}else {
sql.append("`"+humpToLine(entry.getKey())+"`").append("=").append(value).append(",");
}
}
管理员可对健康知识、知识分类进行管理,可进行查看、添加、删除等操作。

图5.15健康知识界面设计
健康知识代码如下:
sql.deleteCharAt(sql.length()-1);
sql.append(toWhereSql(query,"0".equals(config.get(FindConfig.LIKE))));
log.info("[{}] - 更新操作:{}",table,sql);
Query query1 = runCountSql(sql.toString());
query1.executeUpdate();
}
管理员可以对在线反馈进行管理,可以查看投诉或建议列表,点击详情可进行审核和回复操作。

图5.16在线反馈界面设计
在线反馈代码如下:
if (like == true) {
sql.append("`"+humpToLine(entry.getKey())+"`").append(" LIKE '%").append(URLDecoder.decode(entry.getValue(), "UTF-8")).append("%'").append(" and ");
} else {
sql.append("`"+humpToLine(entry.getKey())+"`").append(" = '").append(URLDecoder.decode(entry.getValue(), "UTF-8")).append("'").append(" and ");
}
}
在软件开发生命周期中,系统测试占据着举足轻重的地位。通过进行全面而系统的测试,可以验证系统是否满足设计需求,发现并修复潜在的问题,提高系统的可靠性和安全性,从而确保系统功能的正确性、稳定性和用户体验的满意度。测试的意义在于保障系统的质量,为用户提供稳定、高效的服务,同时也有助于提升医疗服务的整体水平和效率。
图6-1就是纠错测试流程。

图6.1测试与纠错信息流程
系统测试旨在检验系统功能是否正常工作。通过功能测试用例的执行,可以有效评估系统功能的正确性、完整性和稳定性,帮助发现和解决潜在的功能缺陷,确保系统能够按照预期功能正常运行。
具体测试设计如下表所示:
|
测试编号 |
测试目的 |
测试步骤 |
预期结果 |
实际结果 |
是否通过 |
|
TC001 |
验证有效登录 |
1. 输入正确的用户名和密码 <br> 2. 点击登录按钮 |
显示登录成功,跳转至用户首页 |
登录成功,跳转至用户首页 |
通过 |
|
TC002 |
验证空用户名登录 |
1. 不输入用户名,输入正确密码 <br> 2. 点击登录按钮 |
显示用户名不能为空提示信息 |
显示用户名不能为空提示信息 |
通过 |
|
TC003 |
验证空密码登录 |
1. 输入正确用户名,不输入密码 <br> 2. 点击登录按钮 |
显示密码不能为空提示信息 |
显示密码不能为空提示信息 |
通过 |
|
TC004 |
验证错误用户名登录 |
1. 输入错误的用户名和正确密码 <br> 2. 点击登录按钮 |
显示用户名或密码错误提示信息 |
显示用户名或密码错误提示信息 |
通过 |
|
TC005 |
验证错误密码登录 |
1. 输入正确用户名和错误密码 <br> 2. 点击登录按钮 |
显示用户名或密码错误提示信息 |
显示用户名或密码错误提示信息 |
通过 |
图6.2 用户登录功能测试用例
|
测试编号 |
测试目的 |
测试步骤 |
预期结果 |
实际结果 |
是否通过 |
|
TC006 |
验证预约提交 |
1. 进入医生信息模块<br>2. 选择医生,点击预约,输入患者基本信息,选择时间<br>3. 点击提交按钮 |
预约信息成功提交,生成预约记录 |
预约信息成功提交,生成预约记录 |
通过 |
|
TC007 |
验证预约记录查询 |
1. 进入预约挂号模块<br>2. 查看已提交的预约记录 |
预约记录及状态正确显示,无遗漏 |
预约记录及状态正确显示,无遗漏 |
通过 |
图6.3 预约挂号功能测试用例
|
测试编号 |
测试目的 |
测试步骤 |
预期结果 |
实际结果 |
是否通过 |
|
TC008 |
验证咨询提交 |
1. 进入个人中心模块<br>2. 选择预约挂号,点击取消,输入取消信息<br>3. 点击提交按钮 |
取消信息信息成功提交,等待医生回复 |
取消信息信息成功提交,等待医生回复 |
通过 |
|
TC009 |
验证咨询记录查询 |
1. 进入个人中心模块<br>2. 查看已提交的取消记录及状态 |
取消信息记录及状态正确显示,无遗漏 |
取消信息记录及状态正确显示,无遗漏 |
通过 |
图6.4 患者取消预约功能测试用例
在本章节对医院在线挂号系统进行了黑白盒测试,并对系统中的部分功能进行了用例分析,能够发现系统还是比较稳定的,系统的所有功能基本可以实现,通过测试可以看出在系统的运行过程中,其功能完整,对于输入的错误信息,能够把错误信息提示出来,方便用户操作的时候发现自己输入的信息哪里有错误,进而进行改正,而且系统界面都设有导航栏,操作非常便捷,不需要对使用者进行任何培训。
结束语
医院在线挂号系统通过信息化手段优化医疗服务流程,提高医疗资源利用效率,改善患者就医体验,构建高效便捷的医疗服务生态系统。系统实现包括用户管理、医生信息管理、科室信息管理、病例信息管理、预约挂号管理、改约信息管理以及在线反馈管理等多个功能模块。
经过一系列测试和优化,系统展示了其在提高患者满意度和增强医患信任方面的显著效果。不仅解决了传统的医院挂号方式效率低下、信息不透明等问题,还提供了预约挂号后的取消和改约服务,为患者提供了更加贴心、灵活的服务体验。未来,随着技术的不断进步,该系统将进一步优化用户体验,提高系统的易用性和兼容性,推动医疗服务现代化,提升患者的就医体验。
[1]吴小静,吴旭丽,高小燕. 融合Spring与Vue框架在医院挂号系统设计中的应用研究 [J/OL]. 自动化技术与应用, 1-6[2025-03-07].
[2]张仕乔,柴秀花. 基于XGBoost算法的互联网医院挂号预测数字分析系统研究 [J/OL]. 自动化技术与应用, 1-6[2025-03-07].
[3]郜亚章. 统一挂号平台让就医不再“卡”在第一步[N]. 工人日报, 2024-07-20 (003). DOI:10.28277/n.cnki.ngrrb.2024.003852.
[4]胡选成. 基于深度强化学习的门诊在线预约挂号调度优化[D]. 昆明理工大学, 2024.
[5]杨巍,孟晓阳,耿鹏志,等. 医院互联网预约挂号系统业务安全探索与实践 [J]. 中国卫生信息管理杂志, 2024, 21 (03): 431-436.
[6]戚力天,宛楠,刘影. 医院辅助挂号系统的应用小程序设计 [J]. 福建电脑, 2024, 40 (06): 99-102
[7]谢昀筠. 基于匿名标准化患者方法的在线问诊消费者网评有效性研究[D]. 南方医科大学, 2024.
[8]孙蕊,张柯欣. 服务设计视角下辽宁省在线挂号平台的适老化研究与设计 [J]. 软件, 2024, 45 (04): 40-42.
[9]税俊洁,王黎光. 基于微信小程序的医院预约挂号系统的设计与实现 [J]. 电脑编程技巧与维护, 2023, (10): 64-67.
[10]袁晓乐. 医生在线个人品牌塑造策略及效果评估[D]. 深圳大学, 2023.
[11]刘生辉. 在线医疗情境下医生线上线下问诊量影响因素研究[D]. 山东财经大学, 2023.
[12]Bhutada S ,Mahankali H ,Chandupatla V , et al. SMART DOCTORS ASSISTANT- AN ADVANCED APPOINTMENT BOOKING SYSTEM FOR HOSPITALS [J]. International Journal of Advanced Research (IJAR), 2023, 11 (5):
[13]罗梦兰,文庭孝. 基于用户体验的医院挂号系统服务优化研究 [J]. 医学信息学杂志, 2022, 43 (10): 80-84.
[14]王时群. 基于AHP-TOPSIS的医院自助终端挂号系统可用性评价研究[D]. 河南科技大学, 2022.
[15]巩蕾. 医院挂号预约管理系统设计 [J]. 电脑编程技巧与维护, 2022, (02): 66-68+80.
[16]孙剑,程建军. 基于微信小程序的医院远程挂号系统设计 [J]. 电子设计工程, 2021, 29 (22): 51-54.
[17]邢娜,郑蕾,王莉. 医院网站预约挂号系统设计 [J]. 解放军医院管理杂志, 2021, 28 (10): 929-930+969.
[18]叶基林. 某医院挂号预约管理系统设计与实现[D]. 电子科技大学, 2021. DOI:10.27005/d.cnki.gdzku.2021.002694.
[19]李慧宁,王文军. 基于JavaWeb的医院在线挂号系统设计与实现 [J]. 电子元器件与信息技术, 2021, 5 (02): 172-175.
[20]Jie H D ,Hsin Y Y ,Hao T W , et al. Cancer Registry Coding via Hybrid Neural Symbolic Systems in the Cross-Hospital Setting [J]. IEEE ACCESS, 2021, 9 112081-112096.
[21]苏玮,祝翠玲,张新,等. 门诊在线预约挂号系统用户爽约行为影响因素研究 [J]. 信息系统学报, 2019, (02): 40-52.
致 谢
时光荏苒,我的论文即将完成,在研究和写作过程中,有许多人给予我支持和帮助,我的心中满是感慨与感恩。
我要向我的指导老师表达深深的谢意。在整个论文的撰写过程中,您给予了我悉心的指导和无尽的耐心。正是您专业的引领和耐心的解疑释惑,让我避免了许多不必要的错误。
同时,我也非常感谢我的同学们。在我遇到困难和挑战时,给予帮助和鼓励,让我能够坚持下去。在共同学习和研究过程中,我们相互交流、启发,一起度过了许多难忘的时光。
最后,我要感谢我的家人,这一路上的支持、理解和关爱,他们默默的付出让我能够全身心投入到项目中,也是我不断前进的动力。
再次向所有帮助过我的人表示最诚挚的感谢!
1966

被折叠的 条评论
为什么被折叠?



