摘 要
大学宿舍是学生在校期间的重要生活场所,宿舍设施的良好维护和及时修理对学生的生活质量和学习环境至关重要。然而,传统的宿舍报修管理方式存在着许多问题,如信息传递不畅、处理效率低、记录维修信息不便等,这些问题直接影响着宿舍维修工作的质量和效率。
宿舍报修管理系统的设计与实现,采用C#编程语言和ASP.NET等技术,采用SQL数据库来建立数据之间的转换,主要实现了包括但不限于注册、登录、后台首页、系统用户、学院信息管理、专业信息管理、班级信息管理、宿舍信息管理、报修信息管理、留言反馈管理、登记信息管理等功能。本次报告,首先分析了研究的背景和意义,为研究工作的合理性打下了基础。针对宿舍报修管理系统的各项需求以及技术问题进行分析,证明了系统的必要性和技术可行性,然后对设计系统需要使用的技术软件以及设计思想做了基本的介绍,最后来实现宿舍报修管理系统,进行部署运行使用。
关键词:宿舍报修管理系统;asp.net框架;C#编程语言;SQL数据库
Abstract
University dormitories are important living spaces for students during their time in school. Good maintenance and timely repair of dormitory facilities are crucial for the quality of life and learning environment of students. However, the traditional dormitory repair management method has many problems, such as poor information transmission, low processing efficiency, and inconvenient recording of maintenance information, which directly affect the quality and efficiency of dormitory maintenance work.
The design and implementation of a dormitory repair management system using C # programming language and ASP NET and other technologies, using SQL databases to establish data conversion, mainly achieve functions including but not limited to registration, login, backend homepage, system users, college information management, professional information management, class information management, dormitory information management, repair information management, leave feedback management, registration information management, etc. This report first analyzes the background and significance of the research, laying the foundation for the rationality of the research work. An analysis was conducted on the various requirements and technical issues of the dormitory repair management system, demonstrating the necessity and feasibility of the system. Then, a basic introduction was made to the technical software and design ideas required for the system design. Finally, the dormitory repair management system was implemented and deployed for operation.
Keywords: Dormitory repair management system; ASP. net framework; C # programming language; SQL database
目 录
1 绪 论
1.1 研究背景及意义
大学宿舍是学生在校期间的重要生活场所,宿舍设施的良好维护和及时修理对学生的生活质量和学习环境至关重要。然而,传统的宿舍报修管理方式存在着许多问题,如信息传递不畅、处理效率低、记录维修信息不便等,这些问题直接影响着宿舍维修工作的质量和效率。为了解决以上问题,本文提出了一种基于C#(asp.net)的宿舍报修管理系统的设计与实现方案,旨在通过采用先进的互联网技术和管理理念,提高宿舍报修管理效率和服务水平,为宿舍报修管理的发展提供技术支持。
开发宿舍报修管理系统,采用C#编程语言和ASP.NET等技术,采用SQL数据库来建立数据之间的转换,主要实现了包括但不限于注册、登录、后台首页、系统用户、学院信息管理、专业信息管理、班级信息管理、宿舍信息管理、报修信息管理、留言反馈管理、登记信息管理等功能。本次报告,首先分析了研究的背景和意义,为研究工作的合理性打下了基础。针对宿舍报修管理系统的各项需求以及技术问题进行分析,证明了系统的必要性和技术可行性,然后对设计系统需要使用的技术软件以及设计思想做了基本的介绍,最后来实现宿舍报修管理系统,进行部署运行使用。
通过设计和实现宿舍报修管理系统,可以有效解决传统宿舍报修管理方式存在的问题,提升宿舍维修工作的效率和质量。该系统将通过信息化管理、自动化分配和数据统计等功能,实现报修信息快速提交和处理,提供实时的报修进展监控,为管理人员提供决策支持,为学生提供更加便捷、高效的报修服务。
综上所述,宿舍报修管理系统的设计与实现将对提升大学宿舍报修管理的现代化水平具有重要意义,有助于改善学生的居住环境,提升学生的幸福感和满意度,为学校管理部门提供更有效的管理工具,进一步完善校园基础设施管理。
关于宿舍报修管理系统的研究,在国内外均有一些相关的研究。在国外,一些大学和学校已经实施了基于信息技术的宿舍报修管理系统,如美国、英国等国家的一些大学。这些系统通常通过网络或手机应用程序实现学生提交报修请求,管理人员进行任务分配和跟踪,实现报修信息实时更新和处理。
在国内,也有一些大学开展了宿舍报修管理系统的研究和应用。一些学校利用校园信息化建设,开发了自己的宿舍报修管理系统,如清华大学、北京大学等。这些系统在提升宿舍维修管理效率、提高服务质量等方面取得了一定的成效。
总的来说,国内外在宿舍报修管理系统方面的研究主要集中在利用信息技术提高管理效率、优化服务质量、加强对维修进展的监控等方面,为宿舍维修管理工作提供现代化的支持和解决方案。通过借鉴和总结国内外的研究成果,可以更好地设计和实现基于C#(asp.net)的宿舍报修管理系统,为大学宿舍管理工作带来更大的改进和提升。
本文共有七章,如下所示。
第一章概述了宿舍报修管理系统的研究背景与意义;精炼地总结了研究开发现状分析以及研究内容进行研究,最后给出了论文的组成结构。
第二章简要概述了本文所用的开发技术和工具。
第三章简要对系统各业务流程进行需求分析、可行性分析。
第四章对宿舍报修管理系统进行设计。
第五章对宿舍报修管理系统进行实现,并贴出相关页面截图,语言描述出具体功能实现的操作方法。
第六章对宿舍报修管理系统采用测试用例的方式来对一些主要功能模块测试,最后得出测试结果。
第七章总结。
2 相关技术介绍
2.1 C#开发语言
C#是一种面向对象的程序设计语言,类是C#程序的基本组成单元,类中又包含了属性和方法,在类中又可以创建无数个对象。类中包含的主要成员是字段和方法,字段是指一种数据变量,方法是指对字段进行操作的集合,包括给其他变量赋值、调用方法等。C#代码都是编写在类体中,类体中的每个数据项都可以看作是一个对象,C#不支持类的多重继承,但可以支持接口的多重继承,并且支持类和接口的实现。由于C#通常在网络环境中使用,所以C#提供了一个防止代码恶意攻击的安全机制,同时,C#具有强类型机制、自动收集垃圾和异常处理等特性,这些都是C#语言健壮性的重要保证。C# 结合 C、Java、Perl 以及自创的新语法形成了自己独特的语法;可以更快速的执行动态网页,当然这只是相对于CGI或者Perl来说,C#可以在HTML文档中嵌入程序,而且去执行,另外C#能够实现CGI的所有功能,因此说明C#具有很强大的功能;支持大部分当下流行的数据库和操作系统。
2.2 SQL数据库
SQL Server是一种开放源代码的关系型数据库管理系统(RDBMS),关系数据库将数据保存在不同的表中,提高了灵活性,它使用最常用的结构化查询语言(SQL)进行数据库管理。SQL Server因其具有速度快、体积小、总体拥有成本低和开放源码的优点而备受关注[7]。特点:
(1)支持多种操作系统。
(2)为多种编程语言提供了API。
(3)支持多线程,充分利用CPU资源。
(4)SQL Server性能卓越、服务稳定,很少出现异常宕机。
(5)原生JSON支持。
(6)优化SQL查询算法,有效地提高查询速度。
2.3 ASP.NET技术
ASP.NET技术:ASP.NET 是微软公司主推的新技术,是运行于Windows 平台.net 框架下的一种新型的功能强大的WEB 编程语言。发展至今,ASP.NET 经过几年的改进和优化,已渐渐成为成熟、稳定的能与JSP 对抗的一种WEB 编程语言。传统ASP 由于被束缚于弱类型的脚本语言功能限制,导致ASP 难以应用在中大型系统中。ASP.NET 其强大的功能、高系数的安全性、快捷的处理速率等众多优点,成为程序员爱不释手的技术。
因为ASP.NET 是基于通用语言的编译运行的程序,所以它的强大性和适应性,可以使它运行在WEB 应用软件开发者的几乎全部的平台上。通用语言的基本库,消息机制,数据接口的处理都能无缝的整合到ASP.NET 的WEB 应用中。
整个儿童系统用户采用C#编程语言,使用asp.net框架结合SQL数据库完成了系统设计与开发,具有界面友好、操作简单、数据安全等特点。
3 系统分析
3.1 可行性分析
3.1.1 经济可行性分析
整个系统从设计到开发以及测试过程严谨步骤齐全,所有工作任务全部由本人完成,并未获取外部技术支持,节约了一切服务成本开销以及人工成本,在硬件方面,为节约成本使用一台二手移动工作站作为项目部署服务器以及数据库服务器,成本在一万元一下,真个网络部署也是由本人独立完成不涉及到其他人工费用,整个开发过程本着低成本,低消耗的原则。因此,在经济层面上,该项目是可行的。
3.1.2 技术可行性分析
技术可行性分析的目的是确认该系统能否利用现有技术实现,并评估开发效率和完成情况。技术的可行性是指在当前的技术条件下,计算机软件和硬件的开发是否能够满足发展的要求。因为该系统的开发基于C#语言,所以开发该系统所需的软件和硬件条件可以在普通计算机上满足。因为它占用的内存相对较少,所以用SQL Server数据库开发和设计软件理论上没有问题,因为它占用的内存太少。上述技术可以有效地保证系统的成功和高效开发。因此,在技术层面上,该项目是可行的。
正因为本系统是在服务器的基础上开发的,系统开发成功以后,用户无需导航指导便可自己上手进行操作。系统一经开发测试后,在计算机移动客户端能上网的情况下,只需在浏览器里完成所有可用操作,也无需配置复杂的使用和运行环境,只需一个网址便可进入系统。因此,在运行层面上,该项目是可行的。
基于C#的宿舍报修管理系统的使用界面简单易于操作,采用常见的界面窗口来登录界面,通过电脑进行访问操作,用户只要平时使用过电脑都能进行访问操作。此系统的开发采用ASP.NET技术开发,具有人性化和完善化的特点,使得用户操作相比较其他更加简洁方便。易操作、易管理、交互性好在本系统操作上体现得淋漓尽致。因此,在操作层面上,该项目是可行的。
3.2 系统流程分析
系统流程是用一些特定的符合和线条来进行演示用户在使用系统时的过程,在进行系统分析的时候,业务流程可以帮助开发人员更好的理解业务,发现错误,完善系统。
用户成功登入系统后就能够实现增加数据的操作,增加数据的编号由系统生成,用户不能随意填写,除了编号以外,其他增加信息用户自己填写,填写后的信息经过系统验证,验证通过后即可完成数据新增,数据新增的流程图如下图2-1所示。

图2-1 数据新增流程图
如果系统里面存在一些没有用的数据,相关的管理人员还可以对这些数据进行删除,数据删除时流程图如下图2-2所示。

图2-2 数据删除流程图
3.3.1 功能性分析
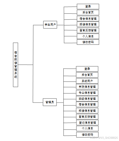
根据宿舍报修管理系统的角色需求分析,可以划分为学生用户和管理员两大模块。具体功能如下:
学生用户模块:
- 登录:学生用户账号密码由管理员添加,可使用管理员添加的账号密码可进行登录,使用系统功能,并对个人信息和密码进行管理。
- 宿舍信息管理:学生用户可查看自己的宿舍信息,进行增改删查操作,支持楼栋名称、宿舍名称、学生姓名搜索,可点击查看详情(楼栋名称、宿舍名称、班级名称、学生用户、学生姓名、学生性别、学生学号、学生电话、学生床位、宿舍介绍),并可点击报修操作,填写并提交报修信息(报修日期、报修内容)。
- 报修信息管理:学生用户可查看自己的报修信息,进行增改删查操作,支持宿舍名称、学生姓名、处理进度搜索,可点击查看详情(楼栋名称、宿舍名称、学生用户、学生姓名、学生电话、报修日期、报修内容、处理进度、进度描述)。
- 留言反馈管理:学生用户可查看自己的留言反馈信息,进行增改删查操作,支持留言标题搜索,可点击查看详情(留言标题、学生用户、学生学号、反馈内容、管理回复)。
- 个人信息:学生用户点击“个人信息”可对个人信息进行管控,可修改头像、昵称、邮箱等个人信息。
- 修改密码:学生用户点击“修改密码”,可对密码进行管控,修改密码成功后,需使用信密码登录。
管理员模块:
- 登录:管理员账号密码由系统生成,可使用账号密码可进行登录,使用系统功能,并可对个人信息和密码进行管理。
- 系统用户:管理员可对学生用户和管理员进行管控,包括进行增删改查操作,点击可查看详情,学生用户账号信息(头像、账号、密码、昵称、邮箱、状态、学院名称、专业名称、班级名称、学生姓名、学生性别、学生嗲话、学生学号、学生年龄)由管理员添加。
- 学院信息管理:管理员可查看所有学院信息,进行增改删查操作,支持学院名称搜索,可点击查看详情(学院名称、班级数量、学院人数、学院位置、学院介绍)。
- 专业信息管理:管理员可查看所有专业信息,进行增改删查操作,支持专业名称搜索,可点击查看详情(专业名称、班级数量、专业人数、专业介绍、专业备注)。
- 班级信息管理:管理员可查看所有班级信息,进行增改删查操作,支持班级名称搜索,可点击查看详情(班级名称、班级人数、班级位置、班级介绍、备注信息)。
- 宿舍信息管理:管理员可查看所有宿舍信息,进行增改删查操作,支持楼栋名称、宿舍名称、学生姓名搜索,可点击查看详情(楼栋名称、宿舍名称、班级名称、学生用户、学生姓名、学生性别、学生学号、学生电话、学生床位、宿舍介绍)。
- 报修信息管理:管理员可查看学生用户提交的所有报修信息,进行查询和删除操作,支持宿舍名称、学生姓名、处理进度搜索,可点击查看详情(楼栋名称、宿舍名称、学生用户、学生姓名、学生电话、报修日期、报修内容、处理进度、进度描述),修改处理进度,填写并提交进度描述。
- 留言反馈管理:管理员可查看学生用户提交的所有留言反馈信息,进行查询和删除操作,支持留言标题搜索,可点击查看详情(留言标题、学生用户、学生学号、反馈内容、管理回复),进行回复,填写并提交管理回复信息。
- 登记信息管理:管理员可查看所有登记信息,进行增改删查操作,支持学生姓名搜索,可点击查看详情(生用户、学生姓名、学生性别、学生电话、进入时间、离开时间、登记事由、登记备注)。
- 个人信息:管理员点击“个人信息”可对个人信息进行管控,可修改头像、昵称、邮箱等个人信息。
- 修改密码:管理员点击“修改密码”,可对密码进行管控,修改密码成功后,需使用信密码登录。
3.3.2 非功能性分析
宿舍报修管理系统的非功能性需求首先主要考虑的是系统功能软件,在具体设计的环节上,是不是能够较好的满足各类用户的基本功能需求,如果不能较好的满足用户需求,那么这个系统的存在是没有价值的。软件系统的非功能性求分析,从7个方面展开,一个是性能分析,针对系统;一个是安全分析,针对系统,一个是完整度分析,针对系统,一个是可维护分析,针对系统,一个是可扩展性分析,针对系统,一个是适应业务的性能分析。面对宿舍报修管理系统存在的性能、安全、扩展、完整度等7个方面性能综合比对分析后发现,需要相应的非功能性需求分析。
3.4 系统用例分析
通过3.3功能的分析,得出了本宿舍报修管理系统的用例图:
学生用户角色用例如图3-3所示。

图3-3 宿舍报修管理系统学生用户角色用例图
管理员角色用例如图3-4所示。

本章主要通过对宿舍报修管理系统的可行性分析、功能需求分析、系统用例分析、系统流程分析,确定整个宿舍报修管理系统要实现的功能。同时也为宿舍报修管理系统的代码实现和测试提供了标准。
本章主要讨论的内容包括宿舍报修管理系统的功能模块设计、数据库系统设计。
4.1 系统功能模块设计
4.1.1整体功能模块设计
在上一章节中主要对系统的功能性需求和非功能性需求进行分析,并且根据需求分析了本宿舍报修管理系统中的用例。那么接下来就要开始对本宿舍报修管理系统的架构、主要功能和数据库开始进行设计。宿舍报修管理系统根据前面章节的需求分析得出,其总体设计模块图如图4-1所示。

图4-1 宿舍报修管理系统功能模块图
4.2 数据库设计
数据库设计一般包括需求分析、概念模型设计、数据库表建立三大过程,其中需求分析前面章节已经阐述,概念模型设计有概念模型和逻辑结构设计两部分。
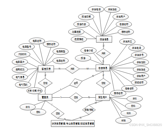
4.2.1 数据库概念结构设计
下面是整个宿舍报修管理系统中主要的数据库表总E-R实体关系图。

图4-6 宿舍报修管理系统总E-R关系图
4.2.2 数据库逻辑结构设计
通过上一小节中宿舍报修管理系统中总E-R关系图上得出一共需要创建很多个数据表。
在此我主要罗列几个主要的数据库表结构设计。
| 编号 | 名称 | 数据类型 | 长度 | 小数位 | 允许空值 | 主键 | 默认值 | 说明 |
| 1 | token_id | int | 10 | 0 | N | Y | 临时访问牌ID | |
| 2 | token | varchar | 64 | 0 | Y | N | 临时访问牌 | |
| 3 | info | text | 65535 | 0 | Y | N | ||
| 4 | maxage | int | 10 | 0 | N | N | 2 | 最大寿命:默认2小时 |
| 5 | create_time | timestamp | 19 | 0 | N | N | CURRENT_TIMESTAMP | 创建时间: |
| 6 | update_time | timestamp | 19 | 0 | N | N | CURRENT_TIMESTAMP | 更新时间: |
| 7 | user_id | int | 10 | 0 | N | N | 0 | 用户编号: |
| 编号 | 名称 | 数据类型 | 长度 | 小数位 | 允许空值 | 主键 | 默认值 | 说明 |
| 1 | auth_id | int | 10 | 0 | N | Y | 授权ID: | |
| 2 | user_group | varchar | 64 | 0 | Y | N | 用户组: | |
| 3 | mod_name | varchar | 64 | 0 | Y | N | 模块名: | |
| 4 | table_name | varchar | 64 | 0 | Y | N | 表名: | |
| 5 | page_title | varchar | 255 | 0 | Y | N | 页面标题: | |
| 6 | path | varchar | 255 | 0 | Y | N | 路由路径: | |
| 7 | position | varchar | 32 | 0 | Y | N | 位置: | |
| 8 | mode | varchar | 32 | 0 | N | N | _blank | 跳转方式: |
| 9 | add | tinyint | 3 | 0 | N | N | 1 | 是否可增加: |
| 10 | del | tinyint | 3 | 0 | N | N | 1 | 是否可删除: |
| 11 | set | tinyint | 3 | 0 | N | N | 1 | 是否可修改: |
| 12 | get | tinyint | 3 | 0 | N | N | 1 | 是否可查看: |
| 13 | field_add | text | 65535 | 0 | Y | N | 添加字段: | |
| 14 | field_set | text | 65535 | 0 | Y | N | 修改字段: | |
| 15 | field_get | text | 65535 | 0 | Y | N | 查询字段: | |
| 16 | table_nav_name | varchar | 500 | 0 | Y | N | 跨表导航名称: | |
| 17 | table_nav | varchar | 500 | 0 | Y | N | 跨表导航: | |
| 18 | option | text | 65535 | 0 | Y | N | 配置: | |
| 19 | create_time | timestamp | 19 | 0 | N | N | CURRENT_TIMESTAMP | 创建时间: |
| 20 | update_time | timestamp | 19 | 0 | N | N | CURRENT_TIMESTAMP | 更新时间: |
| 编号 | 名称 | 数据类型 | 长度 | 小数位 | 允许空值 | 主键 | 默认值 | 说明 |
| 1 | class_information_id | int | 10 | 0 | N | Y | 班级信息ID | |
| 2 | class_name | varchar | 64 | 0 | Y | N | 班级名称 | |
| 3 | class_size | int | 10 | 0 | Y | N | 0 | 班级人数 |
| 4 | class_location | varchar | 64 | 0 | Y | N | 班级位置 | |
| 5 | class_introduction | text | 65535 | 0 | Y | N | 班级介绍 | |
| 6 | remarks | text | 65535 | 0 | Y | N | 备注信息 | |
| 7 | create_time | datetime | 19 | 0 | N | N | CURRENT_TIMESTAMP | 创建时间 |
| 8 | update_time | timestamp | 19 | 0 | N | N | CURRENT_TIMESTAMP | 更新时间 |
| 编号 | 名称 | 数据类型 | 长度 | 小数位 | 允许空值 | 主键 | 默认值 | 说明 |
| 1 | college_information_id | int | 10 | 0 | N | Y | 学院信息ID | |
| 2 | college_name | varchar | 64 | 0 | Y | N | 学院名称 | |
| 3 | number_of_classes | int | 10 | 0 | Y | N | 0 | 班级数量 |
| 4 | number_of_college_students | int | 10 | 0 | Y | N | 0 | 学院人数 |
| 5 | college_location | varchar | 64 | 0 | Y | N | 学院位置 | |
| 6 | introduction_to_the_college | text | 65535 | 0 | Y | N | 学院介绍 | |
| 7 | create_time | datetime | 19 | 0 | N | N | CURRENT_TIMESTAMP | 创建时间 |
| 8 | update_time | timestamp | 19 | 0 | N | N | CURRENT_TIMESTAMP | 更新时间 |
| 编号 | 名称 | 数据类型 | 长度 | 小数位 | 允许空值 | 主键 | 默认值 | 说明 |
| 1 | dormitory_information_id | int | 10 | 0 | N | Y | 宿舍信息ID | |
| 2 | building_name | varchar | 64 | 0 | Y | N | 楼栋名称 | |
| 3 | dormitory_name | varchar | 64 | 0 | Y | N | 宿舍名称 | |
| 4 | class_name | varchar | 64 | 0 | Y | N | 班级名称 | |
| 5 | student_users | int | 10 | 0 | Y | N | 0 | 学生用户 |
| 6 | student_name | varchar | 64 | 0 | Y | N | 学生姓名 | |
| 7 | student_gender | varchar | 64 | 0 | Y | N | 学生性别 | |
| 8 | student_id | varchar | 64 | 0 | Y | N | 学生学号 | |
| 9 | student_phone_number | varchar | 64 | 0 | Y | N | 学生电话 | |
| 10 | student_beds | varchar | 64 | 0 | Y | N | 学生床位 | |
| 11 | dormitory_introduction | text | 65535 | 0 | Y | N | 宿舍介绍 | |
| 12 | create_time | datetime | 19 | 0 | N | N | CURRENT_TIMESTAMP | 创建时间 |
| 13 | update_time | timestamp | 19 | 0 | N | N | CURRENT_TIMESTAMP | 更新时间 |
| 编号 | 名称 | 数据类型 | 长度 | 小数位 | 允许空值 | 主键 | 默认值 | 说明 |
| 1 | hits_id | int | 10 | 0 | N | Y | 点赞ID: | |
| 2 | user_id | int | 10 | 0 | N | N | 0 | 点赞人: |
| 3 | create_time | timestamp | 19 | 0 | N | N | CURRENT_TIMESTAMP | 创建时间: |
| 4 | update_time | timestamp | 19 | 0 | N | N | CURRENT_TIMESTAMP | 更新时间: |
| 5 | source_table | varchar | 255 | 0 | Y | N | 来源表: | |
| 6 | source_field | varchar | 255 | 0 | Y | N | 来源字段: | |
| 7 | source_id | int | 10 | 0 | N | N | 0 | 来源ID: |
| 编号 | 名称 | 数据类型 | 长度 | 小数位 | 允许空值 | 主键 | 默认值 | 说明 |
| 1 | message_feedback_id | int | 10 | 0 | N | Y | 留言反馈ID | |
| 2 | message_title | varchar | 64 | 0 | Y | N | 留言标题 | |
| 3 | student_users | int | 10 | 0 | Y | N | 0 | 学生用户 |
| 4 | student_name | varchar | 64 | 0 | Y | N | 学生姓名 | |
| 5 | feedback_content | text | 65535 | 0 | Y | N | 反馈内容 | |
| 6 | manage_replies | text | 65535 | 0 | Y | N | 管理回复 | |
| 7 | create_time | datetime | 19 | 0 | N | N | CURRENT_TIMESTAMP | 创建时间 |
| 8 | update_time | timestamp | 19 | 0 | N | N | CURRENT_TIMESTAMP | 更新时间 |
表professional_information (专业信息)
| 编号 | 名称 | 数据类型 | 长度 | 小数位 | 允许空值 | 主键 | 默认值 | 说明 |
| 1 | professional_information_id | int | 10 | 0 | N | Y | 专业信息ID | |
| 2 | professional_name | varchar | 64 | 0 | Y | N | 专业名称 | |
| 3 | number_of_classes | int | 10 | 0 | Y | N | 0 | 班级数量 |
| 4 | number_of_professionals | int | 10 | 0 | Y | N | 0 | 专业人数 |
| 5 | professional_introduction | text | 65535 | 0 | Y | N | 专业介绍 | |
| 6 | professional_remarks | text | 65535 | 0 | Y | N | 专业备注 | |
| 7 | create_time | datetime | 19 | 0 | N | N | CURRENT_TIMESTAMP | 创建时间 |
| 8 | update_time | timestamp | 19 | 0 | N | N | CURRENT_TIMESTAMP | 更新时间 |
表registration_information (登记信息)
| 编号 | 名称 | 数据类型 | 长度 | 小数位 | 允许空值 | 主键 | 默认值 | 说明 |
| 1 | registration_information_id | int | 10 | 0 | N | Y | 登记信息ID | |
| 2 | student_users | int | 10 | 0 | Y | N | 0 | 学生用户 |
| 3 | student_name | varchar | 64 | 0 | Y | N | 学生姓名 | |
| 4 | student_gender | varchar | 64 | 0 | Y | N | 学生性别 | |
| 5 | student_phone_number | varchar | 64 | 0 | Y | N | 学生电话 | |
| 6 | entry_time | datetime | 19 | 0 | Y | N | 进入时间 | |
| 7 | departure_time | datetime | 19 | 0 | Y | N | 离开时间 | |
| 8 | reason_for_registration | text | 65535 | 0 | Y | N | 登记事由 | |
| 9 | registration_remarks | text | 65535 | 0 | Y | N | 登记备注 | |
| 10 | create_time | datetime | 19 | 0 | N | N | CURRENT_TIMESTAMP | 创建时间 |
| 11 | update_time | timestamp | 19 | 0 | N | N | CURRENT_TIMESTAMP | 更新时间 |
| 编号 | 名称 | 数据类型 | 长度 | 小数位 | 允许空值 | 主键 | 默认值 | 说明 |
| 1 | repair_information_id | int | 10 | 0 | N | Y | 报修信息ID | |
| 2 | building_name | varchar | 64 | 0 | Y | N | 楼栋名称 | |
| 3 | dormitory_name | varchar | 64 | 0 | Y | N | 宿舍名称 | |
| 4 | student_users | int | 10 | 0 | Y | N | 0 | 学生用户 |
| 5 | student_name | varchar | 64 | 0 | Y | N | 学生姓名 | |
| 6 | student_phone_number | varchar | 64 | 0 | Y | N | 学生电话 | |
| 7 | repair_date | date | 10 | 0 | Y | N | 报修日期 | |
| 8 | repair_content | text | 65535 | 0 | Y | N | 报修内容 | |
| 9 | processing_progress | varchar | 64 | 0 | Y | N | 处理进度 | |
| 10 | progress_description | text | 65535 | 0 | Y | N | 进度描述 | |
| 11 | create_time | datetime | 19 | 0 | N | N | CURRENT_TIMESTAMP | 创建时间 |
| 12 | update_time | timestamp | 19 | 0 | N | N | CURRENT_TIMESTAMP | 更新时间 |
| 编号 | 名称 | 数据类型 | 长度 | 小数位 | 允许空值 | 主键 | 默认值 | 说明 |
| 1 | student_users_id | int | 10 | 0 | N | Y | 学生用户ID | |
| 2 | college_name | varchar | 64 | 0 | Y | N | 学院名称 | |
| 3 | professional_name | varchar | 64 | 0 | Y | N | 专业名称 | |
| 4 | class_name | varchar | 64 | 0 | Y | N | 班级名称 | |
| 5 | student_name | varchar | 64 | 0 | Y | N | 学生姓名 | |
| 6 | student_gender | varchar | 64 | 0 | Y | N | 学生性别 | |
| 7 | student_phone_number | varchar | 16 | 0 | Y | N | 学生电话 | |
| 8 | student_id | varchar | 64 | 0 | N | N | 学生学号 | |
| 9 | student_age | varchar | 64 | 0 | Y | N | 学生年龄 | |
| 10 | examine_state | varchar | 16 | 0 | N | N | 已通过 | 审核状态 |
| 11 | user_id | int | 10 | 0 | N | N | 0 | 用户ID |
| 12 | create_time | datetime | 19 | 0 | N | N | CURRENT_TIMESTAMP | 创建时间 |
| 13 | update_time | timestamp | 19 | 0 | N | N | CURRENT_TIMESTAMP | 更新时间 |
| 编号 | 名称 | 数据类型 | 长度 | 小数位 | 允许空值 | 主键 | 默认值 | 说明 |
| 1 | upload_id | int | 10 | 0 | N | Y | 上传ID | |
| 2 | name | varchar | 64 | 0 | Y | N | 文件名 | |
| 3 | path | varchar | 255 | 0 | Y | N | 访问路径 | |
| 4 | file | varchar | 255 | 0 | Y | N | 文件路径 | |
| 5 | display | varchar | 255 | 0 | Y | N | 显示顺序 | |
| 6 | father_id | int | 10 | 0 | Y | N | 0 | 父级ID |
| 7 | dir | varchar | 255 | 0 | Y | N | 文件夹 | |
| 8 | type | varchar | 32 | 0 | Y | N | 文件类型 |
| 编号 | 名称 | 数据类型 | 长度 | 小数位 | 允许空值 | 主键 | 默认值 | 说明 |
| 1 | user_id | mediumint | 8 | 0 | N | Y | 用户ID:[0,8388607]用户获取其他与用户相关的数据 | |
| 2 | state | smallint | 5 | 0 | N | N | 1 | 账户状态:[0,10](1可用|2异常|3已冻结|4已注销) |
| 3 | user_group | varchar | 32 | 0 | Y | N | 所在用户组:[0,32767]决定用户身份和权限 | |
| 4 | login_time | timestamp | 19 | 0 | N | N | CURRENT_TIMESTAMP | 上次登录时间: |
| 5 | phone | varchar | 11 | 0 | Y | N | 手机号码:[0,11]用户的手机号码,用于找回密码时或登录时 | |
| 6 | phone_state | smallint | 5 | 0 | N | N | 0 | 手机认证:[0,1](0未认证|1审核中|2已认证) |
| 7 | username | varchar | 16 | 0 | N | N | 用户名:[0,16]用户登录时所用的账户名称 | |
| 8 | nickname | varchar | 16 | 0 | Y | N | 昵称:[0,16] | |
| 9 | password | varchar | 64 | 0 | N | N | 密码:[0,32]用户登录所需的密码,由6-16位数字或英文组成 | |
| 10 | | varchar | 64 | 0 | Y | N | 邮箱:[0,64]用户的邮箱,用于找回密码时或登录时 | |
| 11 | email_state | smallint | 5 | 0 | N | N | 0 | 邮箱认证:[0,1](0未认证|1审核中|2已认证) |
| 12 | avatar | varchar | 255 | 0 | Y | N | 头像地址:[0,255] | |
| 13 | open_id | varchar | 255 | 0 | Y | N | 针对获取用户信息字段 | |
| 14 | create_time | timestamp | 19 | 0 | N | N | CURRENT_TIMESTAMP | 创建时间: |
| 15 | vip_level | varchar | 255 | 0 | Y | N | 会员等级 | |
| 16 | vip_discount | double | 11 | 2 | Y | N | 0.00 | 会员折扣 |
| 编号 | 名称 | 数据类型 | 长度 | 小数位 | 允许空值 | 主键 | 默认值 | 说明 |
| 1 | user_chat_friend_id | int | 10 | 0 | N | Y | id | |
| 2 | user_id | int | 10 | 0 | N | N | 用户id | |
| 3 | friend_user_id | int | 10 | 0 | N | N | 用户好友id | |
| 4 | friend_user_name | varchar | 255 | 0 | Y | N | 好友名称 | |
| 5 | create_time | timestamp | 19 | 0 | N | N | CURRENT_TIMESTAMP | |
| 6 | update_time | timestamp | 19 | 0 | N | N | CURRENT_TIMESTAMP |
| 编号 | 名称 | 数据类型 | 长度 | 小数位 | 允许空值 | 主键 | 默认值 | 说明 |
| 1 | user_chat_group_id | int | 10 | 0 | N | Y | id | |
| 2 | group_id | int | 10 | 0 | Y | N | 群聊id | |
| 3 | group_name | varchar | 255 | 0 | Y | N | 群聊名称 | |
| 4 | user_id | int | 10 | 0 | Y | N | 用户id | |
| 5 | create_time | timestamp | 19 | 0 | N | N | CURRENT_TIMESTAMP | |
| 6 | update_time | timestamp | 19 | 0 | N | N | CURRENT_TIMESTAMP |
| 编号 | 名称 | 数据类型 | 长度 | 小数位 | 允许空值 | 主键 | 默认值 | 说明 |
| 1 | user_chat_read_id | varchar | 255 | 0 | N | Y | id | |
| 2 | user_id | int | 10 | 0 | Y | N | 接收人id | |
| 3 | send_user_id | int | 10 | 0 | Y | N | 发送人id | |
| 4 | group_id | int | 10 | 0 | Y | N | 群聊id | |
| 5 | type | int | 10 | 0 | Y | N | 类型1-点对点消息,2-群聊消息 | |
| 6 | create_time | timestamp | 19 | 0 | Y | N | CURRENT_TIMESTAMP | 时间 |
| 7 | message | text | 65535 | 0 | Y | N | 消息 |
| 编号 | 名称 | 数据类型 | 长度 | 小数位 | 允许空值 | 主键 | 默认值 | 说明 |
| 1 | group_id | mediumint | 8 | 0 | N | Y | 用户组ID:[0,8388607] | |
| 2 | display | smallint | 5 | 0 | N | N | 100 | 显示顺序:[0,1000] |
| 3 | name | varchar | 16 | 0 | N | N | 名称:[0,16] | |
| 4 | description | varchar | 255 | 0 | Y | N | 描述:[0,255]描述该用户组的特点或权限范围 | |
| 5 | source_table | varchar | 255 | 0 | Y | N | 来源表: | |
| 6 | source_field | varchar | 255 | 0 | Y | N | 来源字段: | |
| 7 | source_id | int | 10 | 0 | N | N | 0 | 来源ID: |
| 8 | register | smallint | 5 | 0 | Y | N | 0 | 注册位置: |
| 9 | create_time | timestamp | 19 | 0 | N | N | CURRENT_TIMESTAMP | 创建时间: |
| 10 | update_time | timestamp | 19 | 0 | N | N | CURRENT_TIMESTAMP | 更新时间: |
整个宿舍报修管理系统的需求分析主要对系统总体架构以及功能模块的设计,通过建立E-R模型和数据库逻辑系统设计完成了数据库系统设计。
5 系统详细设计与实现
宿舍报修管理系统的详细设计与实现主要是根据前面的宿舍报修管理系统的需求分析和宿舍报修管理系统的总体设计来设计页面并实现业务逻辑。主要从宿舍报修管理系统界面实现、业务逻辑实现这两部分进行介绍。
5.1登录功能模块
宿舍报修管理系统的登录界面设计简洁明了。管理员账号直接由系统生成,学生用户账号密码由管理员添加;用户可以在登录界面上输入自己的账号,并填写与账号对应的密码。通过点击“登录”按钮,用户可以完成登录操作。如果用户忘记密码,登录界面提供了相应的“忘记密码”链接,方便找回或重置密码。同时,登录界面也可能包含一个注册链接,以便新用户可以直接跳转到注册界面进行账号注册。通过这样的设计,宿舍报修管理系统的登录界面旨在提供用户友好、便捷的登录体验,确保用户能够安全、快速地进入系统,用户登录界面如下图所示。

图5-1登录界面图
public class ValidateAuthorizeAttribute : ValidateAuthorityBase
{
protected override ReturnData ValidateTicket(string encryptTicket, System.Web.Http.Controllers.HttpActionContext actionContext)
{
ReturnData returnData = LoginHelper.Decrypt(encryptTicket);
if (returnData.code != 200)
{
return returnData;
}
UserLoginInfo userInfo = returnData.result as UserLoginInfo;
#region 验证登录状态
bool loginStatus = false;
if (CommonHelper.IsLoged())
{
UserLoginInfo userInfoFromSession = CommonHelper.GetUserLoginInfoFromSession();
if (userInfo.user_id == userInfoFromSession.user_id)
{
loginStatus = true;
}
}
else
{
loginStatus = LoginHelper.ValidateUserInfo(userInfo.user_id,
userInfo.username, userInfo.password);
if (loginStatus)
{
CommonHelper.SetUserSession(userInfo);
}
}
if (loginStatus == false)
{
return ReturnData.Error(30000, "登录失效,请重新登录!");
}
#endregion
return ReturnData.Success();
}
}
找回密码代码:
public object ChangePassword(JObject obj)
{
Dictionary<string, object> dics = new Dictionary<string, object>();
dics["password"] = EncryptHelper.MD5(obj["password"].ToString());
string token = HttpContext.Current.Request.Headers["x-auth-token"];
if (string.IsNullOrEmpty(token))
{
return ReturnData.Error("token的值不能为空!");
}
string sqlWhere = "";
if (obj["username"] == null || obj["username"].Equals(""))
{
ReturnData returnData = LoginHelper.Decrypt(token);
if (returnData.code != 200)
{
return returnData;
}
UserLoginInfo userInfo = returnData.result as UserLoginInfo;
sqlWhere = " and user_id='" + userInfo.user_id + "'";
}
else
{
sqlWhere = " and username='" + obj["username"] + "'";
}
5.2.1 宿舍信息管理界面
学生用户可查看自己的宿舍信息,进行增改删查操作,支持楼栋名称、宿舍名称、学生姓名搜索,可点击查看详情(楼栋名称、宿舍名称、班级名称、学生用户、学生姓名、学生性别、学生学号、学生电话、学生床位、宿舍介绍),并可点击报修操作,填写并提交报修信息(报修日期、报修内容)。界面如下图所示。

图5-2 宿舍信息管理界面图
学生用户可查看自己的报修信息,进行增改删查操作,支持宿舍名称、学生姓名、处理进度搜索,可点击查看详情(楼栋名称、宿舍名称、学生用户、学生姓名、学生电话、报修日期、报修内容、处理进度、进度描述)。界面如下图所示。

图5-3 报修信息管理界面图
5.2.3 留言反馈管理界面
学生用户可查看自己的留言反馈信息,进行增改删查操作,支持留言标题搜索,可点击查看详情(留言标题、学生用户、学生学号、反馈内容、管理回复)。界面如下图所示。

图5-4 留言反馈管理界面图
管理员可对学生用户和管理员进行管控,包括进行增删改查操作,点击可查看详情,学生用户账号信息(头像、账号、密码、昵称、邮箱、状态、学院名称、专业名称、班级名称、学生姓名、学生性别、学生嗲话、学生学号、学生年龄)由管理员添加。界面如下图所示。

图5-5 系统用户学生用户添加界面图
管理员可查看所有学院信息,进行增改删查操作,支持学院名称搜索,可点击查看详情(学院名称、班级数量、学院人数、学院位置、学院介绍)。界面如下图所示。

图5-6学院信息管理界面图
增删改查关键代码:
[HttpGet]
[HttpPost]
public virtual ReturnData add()
{
return baseService.Add();
}
删
[HttpGet]
[HttpPost]
public object del()
{
return baseService.DeleteData();
}
改
[HttpGet]
[HttpPost]
public ReturnData set()
{
return baseService.Set();
}
查
[HttpGet]
[HttpPost]
public object get_obj()
{
return baseService.GetObj();
}
[HttpGet]
[HttpPost]
[AllowAnonymous]
public virtual object get_list()
{
return baseService.GetList();
}
管理员可查看所有专业信息,进行增改删查操作,支持专业名称搜索,可点击查看详情(专业名称、班级数量、专业人数、专业介绍、专业备注)。界面如下图所示。

图5-7 专业信息管理界面图
管理员可查看所有班级信息,进行增改删查操作,支持班级名称搜索,可点击查看详情(班级名称、班级人数、班级位置、班级介绍、备注信息)。界面如下图所示。

图5-8 班级信息管理界面图
5.3.5 宿舍信息管理界面
管理员可查看所有宿舍信息,进行增改删查操作,支持楼栋名称、宿舍名称、学生姓名搜索,可点击查看详情(楼栋名称、宿舍名称、班级名称、学生用户、学生姓名、学生性别、学生学号、学生电话、学生床位、宿舍介绍),并可点击报修操作。界面如下图所示。

图5-9 宿舍信息管理添加界面图
管理员可查看学生用户提交的所有报修信息,进行查询和删除操作,支持宿舍名称、学生姓名、处理进度搜索,可点击查看详情(楼栋名称、宿舍名称、学生用户、学生姓名、学生电话、报修日期、报修内容、处理进度、进度描述),修改处理进度,填写并提交进度描述。界面如下图所示。

图5-10 报修信息管理详情界面图
管理员可查看学生用户提交的所有留言反馈信息,进行查询和删除操作,支持留言标题搜索,可点击查看详情(留言标题、学生用户、学生学号、反馈内容、管理回复),进行回复,填写并提交管理回复信息。界面如下图所示。

图5-11 留言反馈管理界面图
管理员可查看所有登记信息,进行增改删查操作,支持学生姓名搜索,可点击查看详情(生用户、学生姓名、学生性别、学生电话、进入时间、离开时间、登记事由、登记备注)。界面如下图所示。

图5-12 登记信息管理界面图
6系统测试
系统开发的最后一个步骤就是系统测试,系统测试也是整个系统十分重要的一个环节,测试的好坏关系到产品的发展。用户对软件的质量、性能和可靠性等需求就要通过测试来实现。测试过程要必须遵循严谨性、完善性、规范性的原则,测试的主要目的就是看看在系统运行中,是否会出现bug,然后对出现的bug进行调试,直到程序完美运行。但是软件的测试只能尽可能的减少bug,理论上来说是无法达到消除bug。但是bug越少,系统出错的几率就越低,用户使用起来也更方便、更安全。
近年来,软件包含测试从现在的检验当中来看,系统接近预期目标可能出现的问题,并对这些错误做出相应的修正,假如我们不进行早期的测试错误就会延续下去,最后所做出的成品就会有很大的困难。
我们要在这个测试的过程当中找出错误。测试成软件开发的主要一部分,自从有了程序的设计那天开始,它就成为了重要的组成部分。经过统计来看,软件测试可以占据这个系统45%的工作量,而在软件开发的成本当中,对于测试成本来说它包含了很多的测试工作。每个程序测试时都会出现和遇到错误。在整个程序的开发过程当中,人为去查找错误是非常复杂和困难的,所以我们一般都会找一些测试的工具来进行测试。
6.1系统测试意义
随着现代信息的快速发展,在社会各大领域中已经都开始应用网络信息技术,在应用网络技术的同时人们也开始把软件的质量问题作为了一个重要焦点来关注,因为一个软件的好与坏它决定着这个系统在市场上的生存,所以我们必须要把软件质量来做好,这样才有一定的生存能力。对于用户来说它们首先选用的都是保证这个系统软件的质量问题,因为一个系统的软件质量决定着用户在后期上成本经济的问题。
黑盒测试又被人们称作为功能测试,通常是在程序的接口来做一些测试的方法,它一般包括对程序的功能和使用的方法来做出一些数据的接受和输出,同时还可以做出正确的输出信息,并保证与外部信息的完整性。
白盒测试通常被人们称作为结构测试,在整个程序的结构和处理当中它是由程序当中的逻辑测试和检验程序来完成一些正确的工作。
具体的功能测试它是包括:系统的适用性、准确性、安全性等功能测试。。
宿舍报修管理系统满足相关信息的管理需求,在设计时借鉴了国内外优秀网站的优点,从界面到系统设计都保证了管理员以及用户能够方便操作。系统的主要特点和优点归纳如下:
(1)本系统用的移置性和针对性都比较高,因为针对性高可以提供更好的服务而移置性可以在多个系统上运行,更给用户带来了极大的方便。
(2)该宿舍报修管理系统内容全面,管理方便可以及时的全面的处理各种错误,异常,这样避免了很多因用户的马虎操作而出现的失误,其操作方便,用户界面友好,能够上网的人都可以很好的进行操作。
经过对上述的测试结果分析,所有基本功能齐全,操作简单,系统运行性能良好,系统安全可靠,能促进宿舍报修管理系统的发展,发展前景广阔。
结 论
随着计算机互联网技术的迅猛发展,各行各业都已经实现采用计算机相关技术对日益放大的数据进行管理。该课题是宿舍报修管理系统为核心展开的,主要是为了实现用户出租和租车信息化管理和用户在线租车的需求。
在宿舍报修管理系统的开发前做了许多的准备,在本系统的设计和开发过程中阅览和学习了许多文献资料,从中我也收获了很多宝贵的方法和设计思路,对系统的开发也起到了很重要的作用,系统的开发技术选用的都是自己比较熟悉的,比如Web、ASP.NET技术、SQL Server,这些技术都是在以前的学习中学到了,其中许多的设计思路和方法都是在以前不断地学习中摸索出来的经验,其实对于我们来说工作量还是比较大的,但是正是由于之前的积累与准备,才能顺利的完成这个项目,由此看来,积累经验跟做好准备是十分重要的事情。
该系统是采用C#编程语言和ASP.NET等技术,采用SQL数据库来建立数据之间的转换。文中详细分析了宿舍报修管理系统的研究背景和意义、开发工具和相关技术以及系统需求、系统详细设计和系统测试等等一系列内容。系统实现了宿舍报修管理系统所需的一些基本功能,并通过测试对这些实现的功能进行了完善,进而提高了系统整体的实用性。系统投入运行时,各功能均运行正常。系统的每个界面的操作符合常规逻辑,对使用者来说操作简单,界面友好。整个系统的各个功能设计合理,体现了人性化。
同时,由于自己在系统开发过程中对一些用到的相关知识和技术掌握不够牢固,再加上自身开发经验欠缺,因此系统在有些方面的功能还不够完善,考虑的不够全面,因此整个系统还有待日后逐步完善。
当然在该系统的设计与实现的过程中也离不开老师以及同学们的帮助,正是因为他们的指导与帮助,我才能够成功的在预期内完成了这个系统。同时在这个过程当中我也收获了很多东西,此系统也有需要改进的地方,但是由于专业知识的浅薄,并不能做到十分完美,希望以后有机会可以让其真正的投入到使用之中。
[1]王日龙,刘博林,田杨.基于ANSYS与C#的圆管带式输送机桁架结构参数化有限元分析系统[J].煤矿机械,2024,45(04):181-183.DOI:10.13436/j.mkjx.202404055.
[2]朱彦泓,李向江,黄智慧.基于C语言的无人机物流小车货物分拣系统设计[J].现代农机,2024,(02):74-77.
[3]刘乂毓,张镘.基于C#的实验室课表管理的设计与实现——以内江师范学院为例[J].山西电子技术,2024,(01):75-79.
[4]卞学胜.面向非计算机专业的C语言程序设计课程教学方法探索[J].电脑知识与技术,2024,20(03):157-158+180.DOI:10.14004/j.cnki.ckt.2024.0130.
[5]王远敏.自创教学案例在C语言教学中的应用研究[J].数字通信世界,2024,(01):96-98.
[6]郑凤林,张国荣,史文秀等.C语言程序设计课程的教学设计与实践[J].电子技术,2024,53(01):190-191.
[7]武航星,李新宇,朱红等.非计算机专业第一节C语言程序设计课程教学探索[J].计算机教育,2024,(01):142-146.DOI:10.16512/j.cnki.jsjjy.2024.01.033.
[8]陈斐,吴林韩,张朝阳等.智慧宿舍管理系统设计与实现[J].信息技术与信息化,2023,(12):142-147.
[9]王庆宝,刘燕宁,朱科文.基于智慧校园的学生公寓管理与服务探究——以山东青年政治学院为例[J].产业与科技论坛,2023,22(24):264-266.
[10]邓茜,范广生,陈立前等.基于C语言程序分析验证技术的Verilog代码验证方法[J].计算机工程与科学,2023,45(12):2146-2154.
[11]吴香艳.基于C#和.NET的班级学生信息管理系统设计与实现[J].无线互联科技,2023,20(22):47-50.
[12]李鹏霞,李宛睿.高校学生宿舍智慧化管理系统的设计与实现[J].长江信息通信,2023,36(11):162-164+167.
[13]陈剑兴.高校学生公寓信息化管理系统设计[J].轻工科技,2023,39(05):101-104.
[14]张凯睿.基于Python的学生宿舍管理系统研究[J].电脑编程技巧与维护,2023,(05):90-92+109.DOI:10.16184/j.cnki.comprg.2023.05.035.
[15]陈春福.基于互联网的校园管理系统设计[J].电子技术,2023,52(03):370-371.
[16]唐瑞明,谭倩芳.高校宿舍信息化管理系统设计[J].电子技术与软件工程,2023,(04):258-262.
[17]霍佳璐,杨林生.基于Java的高校宿舍智能管理系统的设计与实现[J].信息与电脑(理论版),2022,34(22):134-136.
[18]刘华明,钱焕然,毕学慧等.高校宿舍管理系统的设计与实现[J].通化师范学院学报,2021,42(10):89-93.DOI:10.13877/j.cnki.cn22-1284.2021.10.014.
[19]王瑾,童莲.基于Javaweb的宿舍报修系统的设计与实现[J].花炮科技与市场,2019,(03):223.
[20]王丹.基于ASP.NET技术的图书管理系统的设计与实现[D].吉林大学,2018.
逝者如斯夫,不舍昼夜。转眼间,大学生活便已经接近尾声,人面对着离别与结束,总是充满着不舍与茫然,我亦如此,仍记得那年秋天,我迫不及待的提前一天到了学校,面对学校巍峨的大门,我心里充满了期待:这里,就是我新生活的起点吗?那天,阳光明媚,学校的欢迎仪式很热烈,我面对着一个个对着我微笑的同学,仿佛一缕缕阳光透过胸口照进了我心里,同时,在那天我认识可爱的室友,我们携手共同度过了这难忘的两年。如今,我望着这篇论文的致谢,不禁又要问自己:现在,我们就要说再见了吗?
感慨莫名,不知所言。遥想当初刚来学校的时候,心里总是想着工科学校会过于板正,会缺乏一些柔情,当时心里甚至有一点点排斥,但是随着我对学校的慢慢认识与了解,我才认识到了她的美丽,她的柔情,并且慢慢的喜欢上了这个校园,但是时间太快了,快到我还没有好好体会她的美丽便要离开了,但是她带给我的回忆,永远不会离开我,也许真正离开那天我的眼里会满含泪水,我不是因为难过,我只是想将她的样子映在我的泪水里,刻在我的心里。最后,感谢我的老师们,是你们教授了我们知识与做人的道理;感谢我的室友们,是你们陪伴了我如此之久;感谢每位关心与支持我的人。
少年,追风赶月莫停留,平荒尽处是春山。
免费领取项目源码,请关注❥点赞收藏并私信博主,谢谢~
1357

被折叠的 条评论
为什么被折叠?



