摘 要
本文介绍了一个基于Django的流媒体电影推荐系统的设计与实现。该系统旨在提供一个高效、个性化的电影推荐平台,满足用户对电影观看的需求。
通过收集用户的观影历史、喜好和评价等数据,系统使用协同过滤算法分析用户的行为模式,并生成个性化的电影推荐结果。用户可以在系统中浏览电影库、观看推荐的电影,并根据自己的兴趣进行评价和收藏。该系统采用Django框架进行开发,具备强大的Web开发功能和易用性。通过使用Django提供的功能和插件,系统实现了用户管理、电影信息管理、公告消息、电影分类、电影数据等核心功能。
通过该流媒体电影推荐系统的应用,用户可以享受到准确、个性化的电影推荐,提升观影体验和发现新电影的可能性。同时,平台运营方可以通过系统吸引用户、增加用户黏性,提升平台的竞争力和盈利能力。
关键词:流媒体电影推荐系统;django;MySQL
Django streaming movie recommendation system
Abstract
This article introduces the design and implementation of a streaming movie recommendation system based on Django. The system aims to provide an efficient and personalized movie recommendation platform to meet the needs of users for watching movies.
By collecting data on user viewing history, preferences, and evaluations, the system uses collaborative filtering algorithms to analyze user behavior patterns and generate personalized movie recommendation results. Users can browse movie libraries, watch recommended movies in the system, and evaluate and bookmark based on their interests. The system is developed using the Django framework and has powerful web development capabilities and ease of use. By using the functions and plugins provided by Django, the system has implemented core functions such as user management, movie information management, announcement messages, movie classification, and movie data.
Through the application of this streaming movie recommendation system, users can enjoy accurate and personalized movie recommendations, improve the viewing experience, and discover the possibility of new movies. At the same time, platform operators can attract users, increase user stickiness, and enhance the platform's competitiveness and profitability through the system.
Key words: Streaming movie recommendation system; Django; MySQL
目 录
第一章 绪 论
1.1研究背景与意义
随着流媒体服务的普及和电影观影方式的变革,用户对个性化推荐的需求不断增加。基于协同过滤推荐的流媒体电影推荐系统的研究背景源于此。该系统利用协同过滤算法分析用户行为和喜好,提供个性化的电影推荐,以满足用户多样化的观影需求。
研究开发这样的流媒体电影推荐系统具有重要意义。首先,通过精准的电影推荐,用户可以快速找到符合自己兴趣的电影作品,提高观影体验和发现新的电影资源。其次,推荐系统可以帮助平台运营方吸引和留住用户,提高用户黏性和平台的竞争力。此外,推荐系统还能促进电影市场的发展,推动优质电影作品的传播与推广。
基于协同过滤推荐的流媒体电影推荐系统的设计与实现具有实际应用价值。通过深入研究用户行为和喜好模式,并结合协同过滤算法的应用,可以提高推荐的准确性和个性化程度。同时,借助先进的技术工具和开发框架,可以构建高效、稳定的推荐系统。
基于协同过滤推荐的流媒体电影推荐系统的研究背景与意义在于满足用户对个性化推荐的需求,提升观影体验和发现新的电影资源。通过精准的电影推荐,系统可以帮助平台吸引用户、提高用户黏性,并推动电影市场的发展。
1.2研究开发现状分析
随着流媒体服务的普及和用户对个性化推荐的需求增加,越来越多的研究人员和开发团队投入到该领域的研究与实践中。在开发方面,流媒体电影推荐系统采用了各种技术和框架来实现其功能。前端开发利用HTML、CSS、JavaScript等技术构建用户友好的界面,后端开发使用Django、Spring Boot等框架实现系统的逻辑和业务处理。同时,云计算和大数据技术的应用也为系统的部署和扩展提供了便利。
流媒体电影推荐系统的研究开发正处于蓬勃发展的阶段。通过不断的研究探索和技术创新,该领域的研究人员和开发团队努力提高推荐准确性和个性化程度,以满足用户对个性化推荐的需求,并提升用户观影体验和平台竞争力。
1.3主要研究内容
本文介绍了一个流媒体电影推荐系统的研究内容。该系统主要涉及管理员和普通用户管理、电影数据管理、电影分类和信息展示、公告消息发布以及资源管理等关键功能。管理员和普通用户管理模块负责用户身份验证、权限管理和用户信息管理等任务,确保系统安全可靠。电影数据管理模块用于收集和管理电影相关数据,包括电影信息、演员信息和评论等。电影分类和信息展示模块根据电影属性和用户喜好将电影进行分类和推荐,提供个性化的电影推荐服务。公告消息发布模块用于向用户发布平台公告和重要消息,保持用户与平台的互动。资源管理模块负责管理平台的电影资源,确保资源的有效性和完整性。
通过对以上内容的研究,流媒体电影推荐系统可以实现用户管理、电影数据管理、个性化推荐、公告消息发布和资源管理等关键功能。这将提升用户观影体验、增加用户黏性,并促进流媒体电影推荐系统的发展和创新。
1.3 论文组成结构
根据市场调研得到的信息数据,结合国内外前沿研究,利用相关系统开发
和设计方法,最终设计出流媒体电影推荐系统。
本文共有七章,如下所示。
第一章概述了流媒体电影推荐系统的研究背景与意义;精炼地总结了开发现状的研究情况和未来的研究趋势,最后给出了论文的组成结构。
第二章简要概述了本文所用的开发技术和工具。
第三章简要对系统各业务流程进行需求分析、可行性分析。
第四章对流媒体电影推荐系统进行设计。
第五章对流媒体电影推荐系统进行实现,并贴出相关页面截图,语言描述出具体功能实现的操作方法。
第六章对流媒体电影推荐系统采用测试用例的方式来对一些主要功能模块测试,最后得出测试结果。
第七章结论。
2.1 django框架介绍
Django框架是一个基于Python的开源Web应用程序框架,它遵循了MVC的设计模式。具有强大的ORM工具,使得与数据库交互更加便捷;自动化URL路由系统简化了URL与视图函数的关联;内置的模板引擎支持灵活的页面渲染;表单处理功能简化了用户提交数据的验证和处理;身份验证和授权系统管理用户登录和权限;功能丰富的后台管理界面可轻松管理数据库数据;全面的国际化和本地化支持适应不同语言和地区。总之,Django框架提供了丰富的特性和工具,使得Web应用程序开发更高效、易于使用,并且能够构建安全、可扩展的应用。
2.2Mysql数据库
MySQL数据库是一种流行的开源关系型数据库管理系统,具有许多重要特点和功能。它具有良好的可扩展性,能够处理大量数据和高并发访问;支持多用户连接和操作,提供了丰富的数据完整性约束和安全性功能;同时,MySQL还支持多种存储引擎,可以根据需求选择最适合的引擎来优化性能;此外,MySQL还提供了数据备份和恢复机制,确保数据的安全性和可靠性。总之,MySQL是一个功能强大、易于使用且高度可靠的数据库管理系统,被广泛应用于各种规模的应用程序和网站。
2.3 Python语言
Python是一种高级、通用、解释型的编程语言,其简洁易学、功能丰富和广泛的应用领域使得它在软件开发、数据分析、人工智能等领域中广受欢迎。Python的简单易学是其突出特点之一,采用清晰简洁的语法结构,使得初学者能够快速上手,并降低了学习曲线。同时,Python还支持许多高级特性,如动态类型和自动内存管理,使得开发者可以更专注于业务逻辑的实现。此外,Python拥有广泛的库和框架,如NumPy、Pandas和Django,这些库和框架提供了各种功能和工具,加快了开发速度,降低了开发难度。Python的跨平台性使得它可以在多个操作系统上运行,提高了代码的可移植性。此外,Python在数据处理方面表现出色,拥有强大的数据分析、机器学习和人工智能能力,如Pandas、Scikit-learn和TensorFlow等库,使得数据科学家和研究人员能够轻松处理复杂的数据任务。最后,Python拥有庞大的开发者社区,提供了丰富的文档和支持,使得开发者能够获取帮助并贡献自己的代码和项目。总之,Python是一种简单易学、功能强大且广泛应用的编程语言,无论是初学者还是专业开发者,都可以利用Python构建各种应用和解决复杂的问题。
第三章 系统分析
3.1需求分析
在开发研究之前,必须仔细分析系统的需求,并且进行全面的市场调研,以便确定使用者的功能需求,以便更好地定位整个系统的开发方向。在此,我们还需要对系统的性能、业务流程以及数据等方面进行深入的分析,以便流媒体电影推荐系统的界面简洁易懂,功能完善。
通过对发达系统的可行性进行分析和讨论,我们可以确定它们能够满足哪些要求。为了确保系统的开发顺利进行,我们必须对其进行全面的评估,以确保它们符合预期的标准。如果我们没有足够的信心,就无法开发出一个功能优秀的系统,这将导致开发失败。通过对流媒体电影推荐系统进行深入分析,我们可以评估该系统的有效性,并确保它能够满足我们之前提出的需求。
系统设计应该着眼于满足用户和管理者的需求,以确定其所需的功能、管理任务以及其他相关的服务。
3.1.1技术可行性
通过采用django技术,我们开发出一款功能强大、操作简便的流媒体电影推荐系统,同时还建立了一个完善、安全、可靠的后台数据库,以确保其运行的稳定性和可靠性。
通过采用django技术和Mysql数据库,我们可以轻松实现流媒体电影推荐系统的设计,并且将用户角色有机地融入其中,这种创新的方式值得一试。此外,数据的完整性和多样性也为数据的有效分配和管理提供了坚实的基础。数据库安全平台是一个至关重要的组成部分,它不仅可以提升数据安全性,还可以通过提供更加灵活、智能、有效的基础控制方法,来实现对安全计算环境的支撑,从而确保数据的安全性。由于流媒体电影推荐系统拥有强大的功能、免费的特性以及出色的用户体验,因此它在技术上是一个可行的选择。
3.1.2经济可行性
这款桌面流媒体电影推荐系统管理完全免费,无论您想使用哪种软件,只需要花一点点时间就可以完成。此外,您还可以参与市场调研,并获得免费资源。除了这些,您还可以与朋友、教练等合伙人一起完成更复杂、更具挑战性的项目。因此,流媒体电影推荐系统的研究和开发具备巨大的经济效益,几乎不需要投入任何资金。
django技术已经相当成熟,因此,开发流媒体电影推荐系统完全不会带来任何经济负担。
3.1.3操作可行性:
流媒体电影推荐系统设计完成后,其可操作性得到了显著提升,管理员可以轻松访问系统,快速管理各种数据信息,而用户也可以轻松访问系统界面,通过界面导航菜单,快速查看各个功能模块,满足用户的信息需求,同时也为课程信息管理提供了便利。此外,系统的操作也不再需要专业人员,只需要普通用户就可以轻松完成各个功能模块的操作管理。因此,我们的系统具有很高的可操作性。通过使用界面窗口,我们能够轻松地让用户进行登录。因此,只需要掌握基础的电脑操作技能,我们就能够满足您的需求。
3.3系统操作流程
3.3.1用户登录流程
第一步,为了保证系统的安全性,用户需要在登录窗口中输入自己的个人信息,并确保信息准确无误。如果输入的信息不正确,将会弹出提示框,导致用户登录失败,需要重新输入,如图3-1所示。

图3-1登录操作流程图
3.3.2信息添加流程
流媒体电影推荐系统可以实现快速、准确地收集和处理各种信息,而且在使用过程中,只有在按照指定的界面和指定的参考文献,才能够正确地获取和处理信息,而若信息未能满足预期,就会被退出第一步,并且在第二步中,还会继续检查信息的准确性,以确保最终的结果能够满足预期的目标。

图3-2 信息添加流程图
3.3.3信息删除流程
无论是何种用户角色,只要进入了不正常的系统操作界面,就可以使用不同的信息内容来进行操作。当用户尝试删除系统中的数据时,必须先ACK这些数据是否已经被删除,如果没有,就应该按照图3-3的指示进行操作,以免影响系统的正常运行。

图3-3 信息删除流程图
第四章 系统设计与实现
4.1系统架构设计
在本次研究中,我们将重点关注流媒体电影推荐系统的项目概述和设计分析。我们将重点关注学习平台的具体情况,并对数据库进行设计。我们将使用mysql数据库来支持我们的系统,同时我们将采用更加人性化的操作设计,以便在系统中及时处理和反馈错误信息。
通过流媒体电影推荐系统,不仅支持用户的登录,还支持对用户的电影数据、电影信息的查看,并且提交全面的数据和信息,从而满足用户的各种需求。此外,该软件还支持新闻列表和新闻分类,为用户带来更为便利的操作体验,并且通过对用户的人性化反馈,为用户带来更为全面的服务体验。根据系统功能需求建立的模块关系图如下图:

图4-1管理员功能模块图

图4-2用户功能模块图
4.2开发流程设计
开发流媒体电影推荐系统需要经过多个步骤,包括分析管理模块、编写代码、规划和操作,这些步骤是构建信息管理AP的关键,它们将决定系统能否达到预期的功能,并且能够在完成设计之后得到实施。在开发过程中,为了确保系统的有效性,每个阶段的开发必须严格遵循线性顺序,并且每个步骤的完成情况都要经过技术检验,以确保每个步骤的准确性,避免出现拖拽现象,从而保证系统的设计功能能够得到有效实施。
通过对流媒体电影推荐系统的成功开发,我们可以看出,采用这种方法可以显著降低系统的复杂性,并且可以通过图4-2进一步证明。

图4-2开发系统流程图
4.3数据库设计
数据库系统作为一个重要的组件,其优化针对整体网络的运行非常重要。为了构建一个高效的数据库系统,我们需要明确每个元素的特征,并将它们组合在一起。
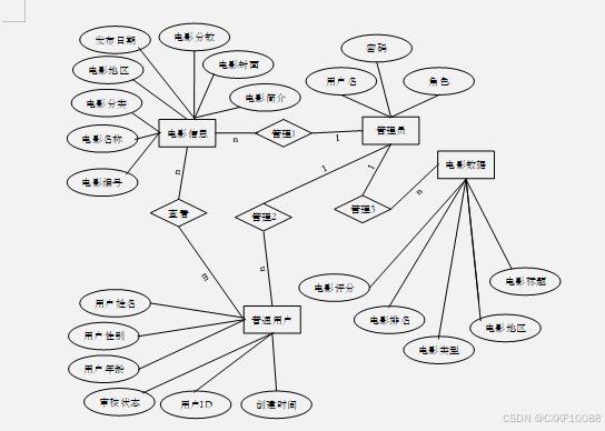
4.3.1实体ER图
数据库在软件开发过程中起着至关重要的作用,它不仅可以帮助我们确定数据库的大小,还可以帮助我们构建出有效的数据模型。为了确保数据的安全性和稳定性,我们采用了Mysql作为数据库的管理工具。
E-R图是一种有效的技术,用于将复杂的虚拟环境转换成更加精确的形式,从而更好地表达出真实的环境。这种技术不仅能够帮助我们更好地理解和掌握虚拟环境,而且还能够帮助我们更好地构建和管理复杂的网络。Mysql数据库具有出色的安全性,它可以有效地防止数据丢失和损坏,如E-R图所示,它可以有效地防止数据丢失和损坏:
(1) 流媒体电影推荐系统总体E-R图,如图4-3所示:

图4-3总体E-R图
通过使用流媒体电影推荐系统,我们可以实现多种功能,从而满足用户的各种需求。该系统的功能结构如图4-5所示,具有良好的完整性和可靠性。

图4-5系统功能结构图
4.3.2数据表
通过对数据结构的深入分析,我们可以确定哪些表格和结构之间的关系,并且可以通过验证、调整和完善,来满足用户对数据和功能的需求,从而实现数据库的有效管理。
根据流媒体电影推荐系统的特性,我们重新设计了数据库的概念模型,以满足其功能的需求,并且结构更加清晰明确。
表comment (评论)
| 编号 | 名称 | 数据类型 | 长度 | 小数位 | 允许空值 | 主键 | 默认值 | 说明 |
| 1 | comment_id | int | 10 | 0 | N | Y | 评论ID: | |
| 2 | user_id | int | 10 | 0 | N | N | 0 | 评论人ID: |
| 3 | reply_to_id | int | 10 | 0 | N | N | 0 | 回复评论ID:空为0 |
| 4 | content | longtext | 2147483647 | 0 | Y | N | 内容: | |
| 5 | nickname | varchar | 255 | 0 | Y | N | 昵称: | |
| 6 | avatar | varchar | 255 | 0 | Y | N | 头像地址:[0,255] | |
| 7 | create_time | timestamp | 19 | 0 | N | N | CURRENT_TIMESTAMP | 创建时间: |
| 8 | update_time | timestamp | 19 | 0 | N | N | CURRENT_TIMESTAMP | 更新时间: |
| 9 | source_table | varchar | 255 | 0 | Y | N | 来源表: | |
| 10 | source_field | varchar | 255 | 0 | Y | N | 来源字段: | |
| 11 | source_id | int | 10 | 0 | N | N | 0 | 来源ID: |
| 编号 | 名称 | 数据类型 | 长度 | 小数位 | 允许空值 | 主键 | 默认值 | 说明 |
| 1 | film_classification_id | int | 10 | 0 | N | Y | 电影分类ID | |
| 2 | film_classification | varchar | 64 | 0 | Y | N | 电影分类 | |
| 3 | create_time | datetime | 19 | 0 | N | N | CURRENT_TIMESTAMP | 创建时间 |
| 4 | update_time | timestamp | 19 | 0 | N | N | CURRENT_TIMESTAMP | 更新时间 |
| 编号 | 名称 | 数据类型 | 长度 | 小数位 | 允许空值 | 主键 | 默认值 | 说明 |
| 1 | movie_data_id | int | 10 | 0 | N | Y | 电影数据ID | |
| 2 | movie_ratings | varchar | 64 | 0 | Y | N | 电影评分 | |
| 3 | movie_ranking | varchar | 64 | 0 | Y | N | 电影排名 | |
| 4 | movie_genre | varchar | 64 | 0 | Y | N | 电影类型 | |
| 5 | film_region | varchar | 64 | 0 | Y | N | 电影地区 | |
| 6 | movie_title | varchar | 64 | 0 | Y | N | 电影标题 | |
| 7 | release_date | varchar | 64 | 0 | Y | N | 发布日期 | |
| 8 | number_of_actors | varchar | 64 | 0 | Y | N | 演员数量 | |
| 9 | number_of_votes_cast | varchar | 64 | 0 | Y | N | 投票数量 | |
| 10 | movie_score | varchar | 64 | 0 | Y | N | 电影分数 | |
| 11 | film_actors | varchar | 64 | 0 | Y | N | 电影演员 | |
| 12 | create_time | datetime | 19 | 0 | N | N | CURRENT_TIMESTAMP | 创建时间 |
| 13 | update_time | timestamp | 19 | 0 | N | N | CURRENT_TIMESTAMP | 更新时间 |
| 编号 | 名称 | 数据类型 | 长度 | 小数位 | 允许空值 | 主键 | 默认值 | 说明 |
| 1 | movie_information_id | int | 10 | 0 | N | Y | 电影信息ID | |
| 2 | movie_id | varchar | 64 | 0 | N | N | 电影编号 | |
| 3 | movie_title | varchar | 64 | 0 | Y | N | 电影名称 | |
| 4 | film_classification | varchar | 64 | 0 | Y | N | 电影分类 | |
| 5 | film_region | varchar | 64 | 0 | Y | N | 电影地区 | |
| 6 | release_date | date | 10 | 0 | Y | N | 发布日期 | |
| 7 | movie_score | varchar | 64 | 0 | Y | N | 电影分数 | |
| 8 | number_of_actors | int | 10 | 0 | Y | N | 0 | 演员数量 |
| 9 | movie_cover | varchar | 255 | 0 | Y | N | 电影封面 | |
| 10 | movie_introduction | longtext | 2147483647 | 0 | Y | N | 电影简介 | |
| 11 | hits | int | 10 | 0 | N | N | 0 | 点击数 |
| 12 | praise_len | int | 10 | 0 | N | N | 0 | 点赞数 |
| 13 | recommend | int | 10 | 0 | N | N | 0 | 智能推荐 |
| 14 | create_time | datetime | 19 | 0 | N | N | CURRENT_TIMESTAMP | 创建时间 |
| 15 | update_time | timestamp | 19 | 0 | N | N | CURRENT_TIMESTAMP | 更新时间 |
| 编号 | 名称 | 数据类型 | 长度 | 小数位 | 允许空值 | 主键 | 默认值 | 说明 |
| 1 | notice_id | mediumint | 8 | 0 | N | Y | 公告id: | |
| 2 | title | varchar | 125 | 0 | N | N | 标题: | |
| 3 | content | longtext | 2147483647 | 0 | Y | N | 正文: | |
| 4 | create_time | timestamp | 19 | 0 | N | N | CURRENT_TIMESTAMP | 创建时间: |
| 5 | update_time | timestamp | 19 | 0 | N | N | CURRENT_TIMESTAMP | 更新时间: |
| 编号 | 名称 | 数据类型 | 长度 | 小数位 | 允许空值 | 主键 | 默认值 | 说明 |
| 1 | praise_id | int | 10 | 0 | N | Y | 点赞ID: | |
| 2 | user_id | int | 10 | 0 | N | N | 0 | 点赞人: |
| 3 | create_time | timestamp | 19 | 0 | N | N | CURRENT_TIMESTAMP | 创建时间: |
| 4 | update_time | timestamp | 19 | 0 | N | N | CURRENT_TIMESTAMP | 更新时间: |
| 5 | source_table | varchar | 255 | 0 | Y | N | 来源表: | |
| 6 | source_field | varchar | 255 | 0 | Y | N | 来源字段: | |
| 7 | source_id | int | 10 | 0 | N | N | 0 | 来源ID: |
| 8 | status | bit | 1 | 0 | N | N | 1 | 点赞状态:1为点赞,0已取消 |
| 编号 | 名称 | 数据类型 | 长度 | 小数位 | 允许空值 | 主键 | 默认值 | 说明 |
| 1 | regular_users_id | int | 10 | 0 | N | Y | 普通用户ID | |
| 2 | user_name | varchar | 64 | 0 | Y | N | 用户姓名 | |
| 3 | user_gender | varchar | 64 | 0 | Y | N | 用户性别 | |
| 4 | user_age | varchar | 64 | 0 | Y | N | 用户年龄 | |
| 5 | examine_state | varchar | 16 | 0 | N | N | 已通过 | 审核状态 |
| 6 | user_id | int | 10 | 0 | N | N | 0 | 用户ID |
| 7 | create_time | datetime | 19 | 0 | N | N | CURRENT_TIMESTAMP | 创建时间 |
| 8 | update_time | timestamp | 19 | 0 | N | N | CURRENT_TIMESTAMP | 更新时间 |
| 编号 | 名称 | 数据类型 | 长度 | 小数位 | 允许空值 | 主键 | 默认值 | 说明 |
| 1 | sensitive_vocabulary_id | int | 10 | 0 | N | Y | 敏感词汇ID | |
| 2 | sensitive_vocabulary | varchar | 64 | 0 | Y | N | 敏感词汇 | |
| 3 | create_time | datetime | 19 | 0 | N | N | CURRENT_TIMESTAMP | 创建时间 |
| 4 | update_time | timestamp | 19 | 0 | N | N | CURRENT_TIMESTAMP | 更新时间 |
| 编号 | 名称 | 数据类型 | 长度 | 小数位 | 允许空值 | 主键 | 默认值 | 说明 |
| 1 | upload_id | int | 10 | 0 | N | Y | 上传ID | |
| 2 | name | varchar | 64 | 0 | Y | N | 文件名 | |
| 3 | path | varchar | 255 | 0 | Y | N | 访问路径 | |
| 4 | file | varchar | 255 | 0 | Y | N | 文件路径 | |
| 5 | display | varchar | 255 | 0 | Y | N | 显示顺序 | |
| 6 | father_id | int | 10 | 0 | Y | N | 0 | 父级ID |
| 7 | dir | varchar | 255 | 0 | Y | N | 文件夹 | |
| 8 | type | varchar | 32 | 0 | Y | N | 文件类型 |
| 编号 | 名称 | 数据类型 | 长度 | 小数位 | 允许空值 | 主键 | 默认值 | 说明 |
| 1 | user_id | mediumint | 8 | 0 | N | Y | 用户ID:[0,8388607]用户获取其他与用户相关的数据 | |
| 2 | state | smallint | 5 | 0 | N | N | 1 | 账户状态:[0,10](1可用|2异常|3已冻结|4已注销) |
| 3 | user_group | varchar | 32 | 0 | Y | N | 所在用户组:[0,32767]决定用户身份和权限 | |
| 4 | login_time | timestamp | 19 | 0 | N | N | CURRENT_TIMESTAMP | 上次登录时间: |
| 5 | phone | varchar | 11 | 0 | Y | N | 手机号码:[0,11]用户的手机号码,用于找回密码时或登录时 | |
| 6 | phone_state | smallint | 5 | 0 | N | N | 0 | 手机认证:[0,1](0未认证|1审核中|2已认证) |
| 7 | username | varchar | 16 | 0 | N | N | 用户名:[0,16]用户登录时所用的账户名称 | |
| 8 | nickname | varchar | 16 | 0 | Y | N | 昵称:[0,16] | |
| 9 | password | varchar | 64 | 0 | N | N | 密码:[0,32]用户登录所需的密码,由6-16位数字或英文组成 | |
| 10 | | varchar | 64 | 0 | Y | N | 邮箱:[0,64]用户的邮箱,用于找回密码时或登录时 | |
| 11 | email_state | smallint | 5 | 0 | N | N | 0 | 邮箱认证:[0,1](0未认证|1审核中|2已认证) |
| 12 | avatar | varchar | 255 | 0 | Y | N | 头像地址:[0,255] | |
| 13 | open_id | varchar | 255 | 0 | Y | N | 针对获取用户信息字段 | |
| 14 | create_time | timestamp | 19 | 0 | N | N | CURRENT_TIMESTAMP | 创建时间: |
| 15 | vip_level | varchar | 255 | 0 | Y | N | 会员等级 | |
| 16 | vip_discount | double | 11 | 2 | Y | N | 0.00 | 会员折扣 |
第五章 系统实现
5.1用户前台功能模块
在流媒体电影推荐系统中,用户可以通过输入账号、密码和其他信息来完成登录,如图5-1所示。

图5-1登录界面图
登录关键代码如下所示:

请注意,您需要填写您的账户、密码、昵称、手机、邮箱和个人简介等信息,然后点击提交按钮,即可完成注册。请参考图5-2。

图5-2注册界面图
注册关键代码如下:

在首页,用户可以轻松访问、查看、操作、收藏、评论等多种功能,如图5-3所示,为用户提供了更加便捷的服务。

图5-3系统首页界面图
在电影资讯页面,用户可以轻松获取有关新闻的详细信息,还可以通过关键字快速搜索,同时还可以进行点赞、评论、收藏等功能,如图5-4所示。

图5-4电影资讯界面图
电影信息页面可以查看电影编号、电影名称、电影分类、电影地区、发布日期、电影分数、演员数量等信息,并可对电影进行点赞、收藏、评论等操作。如图5-5所示。

图5-5电影信息界面图
当用户点击右上角“我的”这个按钮,会出现子菜单,点击“我的账户”可以对个人的资料、登录系统的密码进行设置管理,我的账户界面如下图5-6所示。

图5-6我的界面图
5.2管理员功能模块
管理者可以使用多种方式,包括但不限于:编辑文章的标题、添加信息、添加连接、查看轮播图以及查看点击量,详见图5-6。

图5-6轮播图界图面
通过管理员功能页面,用户可以查看首页、系统用户(管理员、普通用户)电影数据、电影分类管理、电影信息管理、系统管理、公告消息管理、资源管理等,并且可以根据需要进行相应的操作,如图5-7所示。

图5-7管理员功能界面图
通过电影数据管理页面,您可以输入您的电影评分、电影排名、电影类型、电影地区、电影标题、发布日期等信息,并且可以根据您的需求进行调整,如图5-8所示。

图5-8电影数据界面图
电影数据管理关键代码如下:

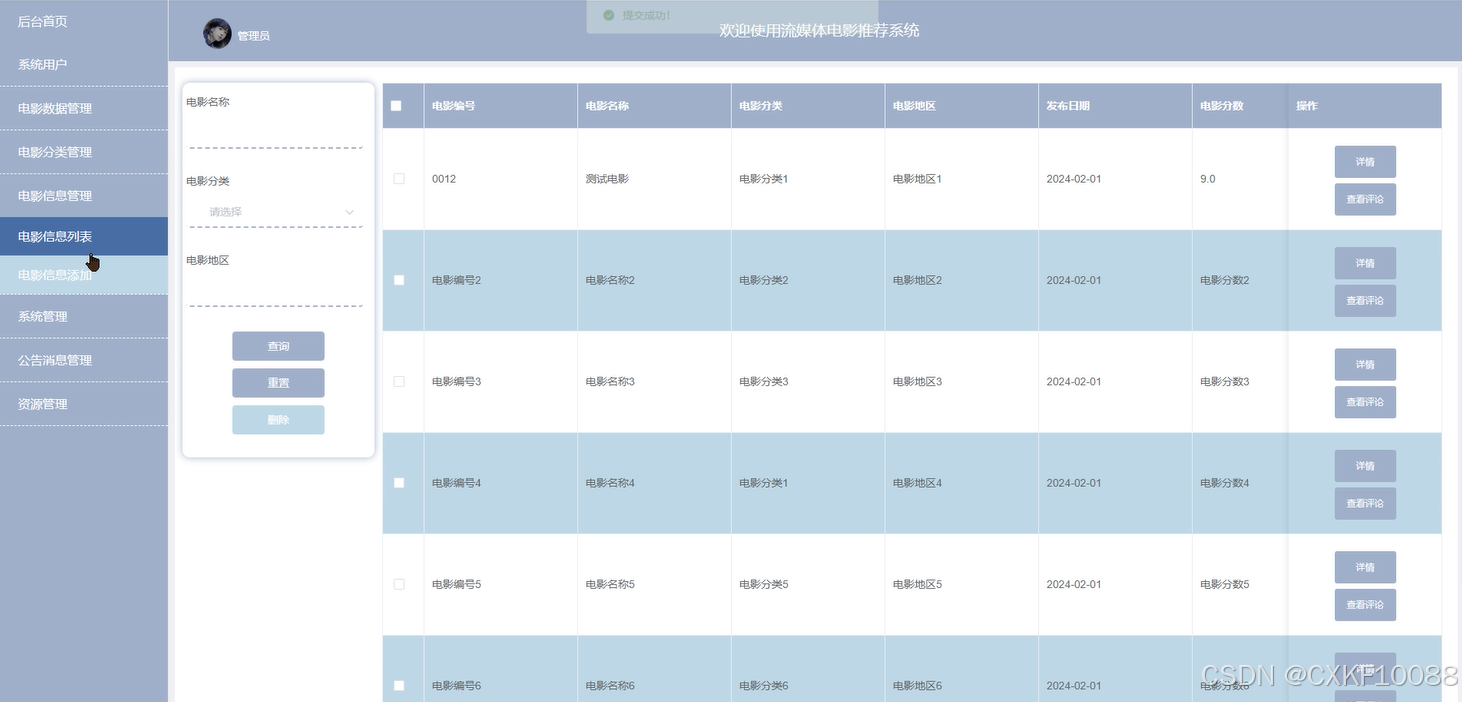
点击“电影信息”按钮会显示自己发布的所有的电影信息,如果想要添加新的电影,点击“添加”按钮根据提示输入电影信息,点击“提交”后在电影信息界面就可以显示了,如果信息有错,点击“编辑”按钮可以对电影信息进行更新维护,也可以直接删除某一电影,同时设有查看管理评论的功能,对用户提交的评论进行管控,如图5-9所示。

图5-9电影信息管理界面图
电影信息管理关键代码如下所示:

流媒体电影推荐系统的管理人员在“用户管理”这一菜单是中可以对注册的游客用户以及管理员进行管控。界面如下图5-10所示。

图5-10用户管理界面图
第六章 系统的测试
6.1 测试目的
虽然程序设计本身就具备一定的风险,因此,即便出现一点点的失败,也很少 影响到整个的运行。然而,即便出现一点点的失败,也很少影响到整个的运行,因此,我们必须对程序进行严格的检查,及早发现和解决失败,从而确保整个系统的运行良好,从而确保其运行的持久性和稳定性。通过本章的讨论,我们可以更好地识别出存在的问题,从而有效地解决它们,尽管需要花费大量的精力,但却至关重要且不可或缺。
软件测试和开发过程有着密切的联系,它们都需要遵循严格的管理学原则,以确保软件的可靠性和可用性。然而,随着技术的发展,国内的软件测试已经取得了长足的进步,其流程更加完善,效率也更加提升。
为了验证流媒体电影推荐系统的有效性,我们需要对其各个功能模块的运行情况和性能进行严格的检查和验证。一旦检查结果出现问题,我们将立即采取措施,并尽快纠正,从而为用户提供更加优质的服务。
6.2 测试方案设计
6.2.1 测试策略
1、功能测试
对于初学者而言,由于缺乏对新开发软件的全面理解,他们只能通过对照黑盒测试的方式,盲目地输入数据,而无法获得正确的反馈。然而,由于存在着漏洞,一旦输入错误的数据,就有可能导致测试失败。
2、性能测试
性能测试是一种自动化测试工具,它旨在评估软件程序的整体性能,并且可以将其与负载测试和压力测试相结合,以更好地评估系统的性能。负载测试旨在评估系统对外部负载的反应,而压力测试则可以检测出系统能够提供的最高水平服务。
6.2.2 测试分析
测试评估系统质量的方式不仅仅局限于编码和过程,而是要结合软件设计、历史需求分析等多种因素,以达到最佳效果。
软件测试应遵循以下原则:
(1)为了确保软件的可靠性,我们建议及早完成软件的测试,这样可以有效地缩短软件的开发周期,同时也可以有效地保证软件的可靠性。
(2)在进行软件测试时,应当认真处理并妥善保存所有相关计划、报告等,这样不仅可以有效地提高测试效率,而且也有助于日后系统的维护。
(3)在软件测试的全部过程中,应该特别关注聚类现象。
(4)在软件测试中,为了获得更加可靠的评估,最好避免将其与本身的系统相比较,而是采用双向的、可靠的、可比较的标准,来检验其可靠性、准确度及可操作性。
(5)我们的测试计划将严格遵循软件测试的规范和准则。
(6)对整个测试结果进行综合检查,尽量避免重复错误。
通过使用我们的流媒体电影推荐系统,我们可以更好地满足用户的需求。这样一来,我们就可以大幅提升用户的使用率。
经过严格的测试,我们发现该系统的性能非常出色,它的精度、可靠性、稳健性都达到了极高的水平,而且它还支持快速、精细的点击操作,使用者的使用感受更加良好。此外,它还支持各种主流浏览器,满足不同的使用要求。
结 论
经过长时间的努力,我终于完成了这项系统设计。在此期间,我深入研究了系统开发中所涉及的相关知识,并且发现了自身的不足,从而更好地掌握了必要的应用技能,进一步的学习使我的知识储备更加丰富,最终完成了这项艰巨的任务。当面临挑战时,我会立即向老师寻求帮助,并利用专业的网络资源和论坛平台,以期望能够一步步地克服困境。系统设计过程不容易,你需要不断充实自己,有勇气克服困难。尽管系统开发的一些功能尚未完善,但我仍然会尽最大努力去改进,以便让用户体验更加出色。这次成功的尝试,让我感到无比欣慰,因为它是我第一次尝试,而且我会继续努力,打造出更加出色的系统。
当初,因为对一些编程语言的系统实施方法并不十分精通,使得开发变得极其艰巨。然而,最终,我成功利用一款特定的字典软件,克服了这一重重挑战。从而,我也深刻认识到,只要努力,才能够改善自身的英语水平,从而为未来的职业及生涯打下坚实的基础。经历了毕业设计的挑战,让我收获颇丰。最初,由于缺乏相关的开发知识,只能逐步尝试,但随着时间的推移,越来越了解了相关的文献与资料,并且能够成功地将其应用到实践当中。此外,该系统也为网络学习提供了强大的支持,让我能够更好地完成论文的撰写,并且拥抱挑战,以及探索生活中的各种未知。通过毕业设计,我深刻地体验到了如何把所掌握的理论转化为可行的行动。这使得我明白,要想取得成功,就需要不断努力,坚定地走下去。
参考文献
[1]Wang Q ,Esquivel A J . Personalized Movie Recommendation System Based on DDPG: Application and Analysis of Reinforcement Learning in User Preferences [J]. The Frontiers of Society, Science and Technology, 2023, 5 (18):
[2]Zhang Q ,Abisado M . A Novel Context-Aware Deep Learning Algorithm for Enhanced Movie Recommendation Systems [J]. Mathematical Modelling of Engineering Problems, 2023, 10 (6):
[3]黄奕宸. 基于用户画像的电影推荐系统的设计与实现 [J]. 铜仁学院学报, 2023, 25 (06): 75-83+108.
[4]韩文杰. 基于混合算法的电影推荐系统研究[D]. 南京邮电大学, 2023.
[5]张佳伟. 基于深度学习与多目标优化的电影推荐系统研究[D]. 南京邮电大学, 2023.
[6]Chen Y C ,Huang J J . Temporal-Guided Knowledge Graph-Enhanced Graph Convolutional Network for Personalized Movie Recommendation Systems [J]. Future Internet, 2023, 15 (10):
[7]Guangjian H ,Xingtu Z ,Hassan S W , et al. Multi-knowledge resources-based semantic similarity models with application for movie recommender system [J]. Artificial Intelligence Review, 2023, 56 (Suppl 2): 2151-2182.
[8]李希. 基于深度学习的电影推荐系统的设计与实现[D]. 电子科技大学, 2023.
[9]任富军. 基于混合推荐算法的电影推荐系统设计与实现[D]. 阜阳师范大学, 2023.
[10]刘念,蔡春花. 基于Spark的电影推荐系统的设计与实现 [J]. 软件工程, 2023, 26 (06): 59-62+45.
[11]司品印,齐亚莉,王晶. 基于协同过滤算法的个性化电影推荐系统的实现 [J]. 北京印刷学院学报, 2023, 31 (06): 45-52.
[12]金鑫. 基于深度学习的电影推荐系统研究[D]. 西安工业大学, 2023.
[13]刘祥,熊晓明,王艺航等. 一种基于Spark的电影推荐系统及方法[P]. 广东省: CN110717093B, 2023-04-28.
[14]杨攀攀. 基于Flink的电影推荐系统研究与设计[D]. 陕西科技大学, 2023.
致 谢
流媒体电影推荐系统的完成,如何实现的更好,其中付出的努力是很大的,这段时光将会终身难忘。
流媒体电影推荐系统可以顺利完成,首先,我要感谢我的指导老师,他在我遇到设计问题时及时帮助了我,并在我对设计感到困惑时给了我充分的指导。在他的帮助下,我可以完成高质量的毕业设计。在流媒体电影推荐系统和开发中,指导老师提出了许多实用的意见和建议,并为我提供了大量相关的研究资料,使我对设计有了更深入的了解。只有在老师的指导下,才能在毕业设计中取得成功。在此,我要向指导老师表示深深的谢意。
在此,我还要感谢我的同学们,他们为我的设计提供了许多参考意见,并与我讨论了设计中的问题,从而使我的设计一步一步走向成熟。
免费领取项目源码,请关注❥点赞收藏并私信博主,谢谢~
2586

被折叠的 条评论
为什么被折叠?



