目 录
随着企业的发展和业务的不断扩展,档案信息的管理变得越来越重要。为了更好地管理这些档案信息,本文设计并实现了一个智能档案管理系统。该系统采用先进的框架和技术,能够高效地管理档案信息,提高档案管理效率,降低管理成本。
本系统的设计了一款基于Java EE的智能档案管理系统,主要围绕以下几个模块展开:用户管理模块、档案分类管理、档案信息管理、档案地区管理、权限管理。
在系统实现方面,我们采用了Spring Boot框架进行开发。Spring Boot框架具有快速构建Spring应用程序的能力,可以大大提高开发效率。同时,我们还使用了MyBatis框架进行数据持久层的开发,使得数据的存储和访问更加高效。
为了确保系统的稳定性和可靠性,我们对系统进行了全面的测试。测试结果表明,本系统能够满足用户的需求,具有较高的可用性和稳定性。同时,我们还对系统的性能进行了评估,结果表明本系统具有较好的性能表现。
关键词:SpringBoot框架;MYSQL;档案管理
With the development of enterprises and the continuous expansion of business, the management of archive information has become increasingly important. In order to better manage these archive information, this article designs and implements an intelligent archive management system. The system adopts advanced frameworks and technologies, which can efficiently manage archive information, improve archive management efficiency, and reduce management costs.
The design of this system is an intelligent archive management system based on Java EE, mainly focusing on the following modules: user management module, archive classification management, archive information management, archive region management, and permission management.
In terms of system implementation, we adopted the Spring Boot framework for development. The Spring Boot framework has the ability to quickly build Spring applications, which can greatly improve development efficiency. At the same time, we also used the MyBatis framework for the development of the data persistence layer, making data storage and access more efficient.
To ensure the stability and reliability of the system, we conducted comprehensive testing. The test results show that this system can meet the needs of users and has high availability and stability. At the same time, we also evaluated the performance of the system, and the results showed that the system has good performance.
Keywords: SpringBoot framework; MYSQL; file management
1 绪论
1.1 研究背景与意义
随着信息技术的快速发展,档案信息的管理已经成为企业和机构中不可或缺的一部分。传统的档案管理方式已经无法满足现代社会的需求,因为它们通常效率低下、容易出错,且难以保证数据的安全性和完整性。因此,开发一款高效、稳定、易用的智能档案管理系统势在必行。基于Spring Boot的智能档案管理系统的设计与实现,正是在这样的背景下应运而生。
从宏观角度来看,随着信息技术的普及和数字化时代的到来,档案信息的数量和种类都在不断增加,对档案信息的管理也提出了更高的要求。因此,开发一款高效、稳定的智能档案管理系统,可以帮助企业和机构更好地管理档案信息,提高管理效率,降低管理成本。
从技术角度来看,Spring Boot作为一款流行的Java开发框架,具有快速构建Spring应用程序的能力,可以大大提高开发效率。同时,Spring Boot还提供了丰富的功能和插件,使得开发人员可以更加方便地实现各种业务需求。因此,基于Spring Boot的智能档案管理系统的设计与实现,可以充分利用Spring Boot的优势,开发出一款高效、稳定、易用的智能档案管理系统。
最后,从实际应用角度来看,基于Spring Boot的智能档案管理系统的设计与实现,可以帮助企业和机构更好地管理档案信息,提高管理效率和质量。同时,该系统还可以提供灵活的查询和统计功能,方便用户对档案信息进行查询和分析。此外,该系统还可以提供可靠的安全保障,保证档案信息的安全性和完整性。
随着信息技术的快速发展,智能档案管理系统的设计与实现已经成为了业界研究的热点之一。目前,基于Spring Boot的智能档案管理系统的设计与实现已经取得了一定的成果,但在开发过程中仍然存在一些问题和挑战。
在系统架构方面,目前大多数智能档案管理系统都采用传统的多层架构模式,这种模式虽然稳定,但可扩展性较差。随着业务需求的不断变化,系统的维护和升级成本会逐渐增加。因此,如何设计一个可扩展、灵活的智能档案管理系统架构,是当前面临的一个重要问题。
在数据安全方面,档案信息往往涉及到企业的核心机密,如何保证数据的安全性和完整性是智能档案管理系统必须面对的挑战。目前,虽然已经有一些加密算法和安全措施可以用于保障数据的安全性,但在实际应用中还需要结合具体业务场景进行综合考虑,以确保系统的安全性。
在用户体验方面,随着用户对软件需求的不断提高,如何提高用户体验已经成为了智能档案管理系统开发中必须考虑的问题。例如,提供友好的用户界面、优化查询速度、提高数据导入导出效率等,都是提高用户体验的重要方面。
针对以上问题,目前已经有一些研究者和企业开始进行探索和实践。例如,一些企业已经开始尝试采用微服务架构来构建智能档案管理系统,以提高系统的可扩展性和灵活性。同时,也有一些研究者在探索新的数据安全技术和方法,以保障档案信息的安全性和完整性。
1.3主要研究内容
基于Spring Boot的智能档案管理系统的设计与实现的主要研究内容可能包括以下几个方面:
(1)系统设计和架构:研究如何使用Spring Boot框架设计和构建一个高效、稳定、易于维护和扩展的智能档案管理系统。这包括系统的整体架构、模块划分、数据库设计、API设计等方面的研究。
(2)用户管理模块:研究如何设计用户管理模块,实现用户注册、登录、权限管理等功能。这包括用户认证、授权、密码加密等方面的研究。
(3)档案管理模块:研究如何设计档案管理模块,实现档案的添加、编辑、删除、查询等功能。这包括数据验证、数据持久化、查询优化等方面的研究。
(4)报表和统计功能:研究如何设计和实现各类报表和统计功能,以便对档案信息进行数据分析和挖掘。这包括报表设计、数据可视化、数据分析等方面的研究。
(5)权限和安全:研究如何保证系统的安全性,防止数据泄露和非法访问。这包括数据加密、访问控制、日志审计等方面的研究。
(6)系统测试和性能优化:研究如何进行系统测试和性能优化,确保系统能够满足实际应用的需求。这包括单元测试、集成测试、性能测试和优化等方面的研究。
(7)用户体验和界面设计:研究如何设计和实现友好的用户界面和用户体验,使用户能够方便地使用系统功能。这包括界面设计、交互设计、用户体验测试等方面的研究。
1.4论文结构与章节安排
论文将分层次经行编排,除去论文摘要致谢文献参考部分,正文部分还会对系统需求做出分析,以及阐述大体的设计和实现的功能,最后罗列部分调测记录,论文主要架构如下:
第一章:引言。主要介绍了课题研究的背景与意义,系统开发的现状和本文的研究内容与主要工作。
第三章:系统需求分析。主要从系统的用户、功能等方面进行需求分析。
第四章:系统设计。主要对系统框架、系统功能模块、数据库进行功能设计。
第五章:系统实现。主要介绍了系统框架搭建、系统界面的实现。
第六章:系统测试。主要对系统的部分界面进行测试并对主要功能进行测试
MySQL是一种开源的关系型数据库管理系统,被广泛应用于各种规模的应用程序和网站。作为最流行的数据库之一,MySQL以其高性能、可靠性和易用性而闻名。
MySQL使用标准的SQL语言进行数据操作和查询,提供了丰富的功能和特性。它支持多种数据类型,包括整数、浮点数、字符串、日期时间等,并提供了强大的索引和查询优化功能,以提高数据检索和处理的效率。此外,MySQL还支持事务处理,保证了数据的一致性和完整性。
MySQL具有良好的扩展性和可定制性。它可以在不同的平台上运行,包括Windows、Linux和Mac OS等,同时也支持多种编程语言的接口,如Java、Python和PHP等。MySQL还提供了集群和分布式部署的解决方案,以满足大规模应用的需求。
除了功能和性能方面的优势,MySQL还以其开源的特性受到广泛关注。作为开源软件,MySQL的源代码对用户开放,使用户能够自由修改和定制数据库系统以适应自己的需求。此外,MySQL拥有庞大的开发者社区和活跃的技术支持,用户可以从中获取帮助和分享经验。
2.2 Java语言
Java是一种高级编程语言,具有跨平台性、面向对象和可移植性等重要特点。其跨平台性通过Java虚拟机实现,使得开发人员可以在不同操作系统上运行相同的Java程序,提高了代码的可移植性和开发效率。作为面向对象的语言,Java支持封装、继承和多态等核心概念,使得代码更加模块化、可读性强,易于维护和扩展。此外,Java拥有丰富的类库和API,提供了许多常用功能的实现,如文件操作、网络通信和图形界面等,大大简化了开发过程。Java还具备良好的安全性和健壮性,内置的安全机制保护程序免受恶意攻击,垃圾回收机制自动管理内存分配,减少了内存泄漏和程序崩溃的风险。总之,Java语言在软件开发领域广受欢迎,通过其强大的特性和广泛的应用领域,为开发人员提供了高效、稳定和安全的编程环境。
2.3 springboot框架介绍
Spring Boot是一种用于构建独立、生产级别的Java应用程序的开源框架。它基于Spring框架,并通过提供默认配置和自动化的方式简化了Spring应用程序的开发过程。
Spring Boot的设计目标是使开发人员能够快速启动和运行应用程序,同时尽量减少样板代码和繁琐的配置。它提供了一个内嵌的Servlet容器,如Tomcat或Jetty,使得无需部署到外部Web服务器即可运行应用程序。此外,Spring Boot还提供了丰富的起步依赖(Starter Dependencies),这些依赖项预先配置了常见的库和框架,使得开发人员能够轻松集成各种功能,如数据库访问、消息队列、安全认证等。
Spring Boot采用了约定优于配置的原则,通过自动配置和注解驱动来简化开发。开发人员只需添加相应的依赖并进行必要的配置,Spring Boot将根据约定和默认值自动完成大部分工作。这样,开发人员可以更专注于业务逻辑的实现,而无需过多关注底层框架的配置细节。
另外,Spring Boot还提供了强大的监控和管理功能,如健康检查、性能指标、日志管理等。这些功能使得开发人员能够方便地监测和管理应用程序的运行状态,提高了应用程序的可靠性和可维护性。
2.4 Vue.js 主要功能
Vue.js是一种流行的JavaScript前端框架,它具有响应式数据绑定、组件化开发、虚拟DOM、灵活的模板语法、生命周期钩子和插件系统等主要功能。通过双向数据绑定和虚拟DOM技术,Vue.js实现了高效的页面响应性能。组件化开发使得代码更加模块化、易于维护和扩展。Vue.js的简洁模板语法让开发人员可以方便地处理动态数据、条件渲染和事件绑定等任务。生命周期钩子函数允许开发人员在不同阶段执行自定义逻辑。同时,Vue.js的插件系统提供了扩展和定制框架功能的机制。总而言之,Vue.js以其强大而灵活的功能使得开发人员能够更轻松地构建交互式、响应式的Web应用程序。
3系统分析
系统分析是开发一个项目的先决条件,通过系统分析可以很好的了解系统的主体用户的基本需求情况,同时这也是项目的开发的原因。进而对系统开发进行可行性分析,通常包括技术可行性、经济可行性等,可行性分析同时也是从项目整体角度进行的分析。然后就是对项目的具体需求进行分析,分析的手段一般都是通过用户的用例图来实现。接下来会进行详细的介绍。
3.1 可行性分析
经济可行性在此仅代表系统的运维成本,开发成本不在此考虑。
目前该模式下的相关系统的数量日益增多,信息管理系统的平民化、普及化使用户人数呈上升趋势,当用户人数庞大了,运维成本可以由广告费进行填补,包括开发成本。
所以经济可行性没有问题。
(2)操作可行性:
此次项目设计参考了几个该模式下系统的开发案例,对他们的操作界面分析,将众多案例结合在一起,突出以人为本简化操作,所以具有基本计算机知识的人都会操作本项目。
因此操作可行性也没有问题。
(3)技术可行性:
技术可行性指的是对于搭建框架的可行性,以及有更优秀的技术出现时系统的技术更新换代的纳新性如何,开发时间成本费用比如何。
现有的JAVA语言能够迎合所有电子商务系统的搭建。开发这个智能档案管理系统的时候我采用了JAVA+SpringBoot用以运行整体程序。
综上所述技术可行性也没有问题。
3.2 系统流程分析
3.2.1系统开发流程
基于springboot的1+X证书管理系统开发时,首先进行需求分析,进而对系统进行总体的设计规划,设计系统功能模块,数据库的选择等,本系统的开发流程如图2-1所示。

图3-1系统开发流程图
3.2.2 用户登录流程
为了保证系统的安全性,要使用本系统对系统信息进行管理,必须先登陆到系统中。如图3-2所示。

图3-2 登录流程图
3.2.3 系统操作流程
用户打开并进入系统后,会先显示登录界面,输入正确的用户名和密码,系统自动检测信息,若信息无误,则用户会进入系统功能界面,进行操作,否则会提示错误无法登录,操作流程如图3-3所示。

图3-3 系统操作流程图
3.2.4 添加信息流程
管理员可以对档案信息等进行信息的添加,用户可以对自己权限内的信息进行添加,输入信息后,系统会自行验证输入的信息和数据,若信息正确,会将其添加到数据库内,若信息有误,则会提示重新输入信息,添加信息流程如图3-4所示。

图3-4 添加信息流程图
3.2.5 修改信息流程
管理员可以对档案信息等进行的修改,用户可以对自己权限内的信息进行修改,首先进入修改信息界面,输入修改信息数据,系统进行数据的判断验证,修改信息合法则修改成功,信息更新至数据库,信息不合法则修改失败,重新输入。修改信息流程图如图2-5所示。

图35 修改信息流程图
3.2.6 删除信息流程
管理员可以对档案信息等进行信息的删除,对要删除的信息进行选中后,点击删除按钮,系统会询问是否确定,若点击确定,则系统会删除掉选中的信息,并在数据库内对信息进行删除,删除信息流程图如图3-6所示。

图3-6 删除信息流程图
3.3 系统功能分析
3.3.1 功能性分析
按照智能档案管理系统的角色,我划分为了普通用户模块和管理员模块这两大部分。
后台首页:展示档案的数量、类型、状态等统计信息。以图表形式展示档案在不同地区的分布情况。
档案信息管理:可以查看档案的详情信息。
档案地区管理:对档案的地区信息进行管理和查看。
后台首页:除了包含用户的后台首页功能外,还可以查看档案信息统计、档案地区统计图。
系统用户管理:对系统用户进行管理,包括添加、修改、删除、查询等功能。
档案分类管理:对档案的分类信息进行管理,包括添加、修改、删除等功能。
档案信息管理:包括档案的添加、修改、删除、查询等功能。
档案地区管理:对档案的地区信息进行管理,包括添加、修改、删除等功能。
权限管理:对系统用户的权限进行管理,包括角色分配、权限设置等功能。
通过以上功能需求分析,我们可以明确智能档案管理系统需要实现的功能模块和业务流程,为后续的设计和开发提供指导。
智能档案管理系统的非功能性需求比如系统的安全性怎么样,可靠性怎么样,性能怎么样,可拓展性怎么样等。具体可以表示在如下3-1表格中:
表3-1智能档案管理系统非功能需求表
| 安全性 | 主要指智能档案管理系统数据库的安装,数据库的使用和密码的设定必须合乎规范。 |
| 可靠性 | 可靠性是指智能档案管理系统能够安装用户的指示进行操作,经过测试,可靠性90%以上。 |
| 性能 | 性能是影响智能档案管理系统占据市场的必要条件,所以性能最好要佳才好。 |
| 可扩展性 | 比如数据库预留多个属性,比如接口的使用等确保了系统的非功能性需求。 |
| 易用性 | 用户只要跟着智能档案管理系统的页面展示内容进行操作,就可以了。 |
| 可维护性 | 智能档案管理系统开发的可维护性是非常重要的,经过测试,可维护性没有问题 |
3.4 系统用例分析
通过2.3功能的分析,得出了系统的用例图:
用户角色用例如图2-3所示。

图2-3用户角色用例图
管理员是维护整个智能档案管理系统中所有数据信息的。管理员角色用例如图2-5所示。

3.5本章小结
本章主要通过对智能档案管理系统的可行性分析、流程分析、功能需求分析、系统用例分析,确定整个系统要实现的功能。同时也为系统的代码实现和测试提供了标准。
4系统总体设计
4.1 系统架构设计
本系统从架构上分为三层:表现层(UI)、业务逻辑层(BLL)以及数据层(DL)。

图3-1系统架构设计图
系统的架构可以分为三层:表现层(UI)、业务逻辑层(BLL)和数据层(DL)。
表现层负责用户界面的设计和交互功能。良好的UI设计能提升用户体验和舒适度,同时要适应不同版本和分辨率的智能档案管理系统,以确保兼容性。表现层需要与业务逻辑层紧密对接,确保用户交互操作得到正确的结果。
业务逻辑层主要处理系统的数据处理功能。用户输入的数据经过业务逻辑层进行处理,并传递给数据层进行存储。系统从数据层读取的数据也经过业务逻辑层处理后交付给表现层。
数据层主要包含数据库,用于存储和管理系统的数据。在本系统中,数据层就是mysql数据库。由于数据层的功能直接整合在业务逻辑层中,所以数据层只包含数据库。
4.2 系统功能模块设计
在上一章节中主要对系统的功能性需求和非功能性需求进行分析,并且根据需求分析了本系统中的用例。那么接下来就要开始对本系统的架构、主要功能和数据库开始进行设计。智能档案管理系统根据前面章节的需求分析得出,其总体设计模块图如图3-2所示。

图3-2系统功能模块图
4.3 数据库设计
数据库设计一般包括需求分析、概念模型设计、数据库表建立三大过程,其中需求分析前面章节已经阐述,概念模型设计有概念模型和逻辑结构设计两部分。
4.3.1 数据库概念结构设计
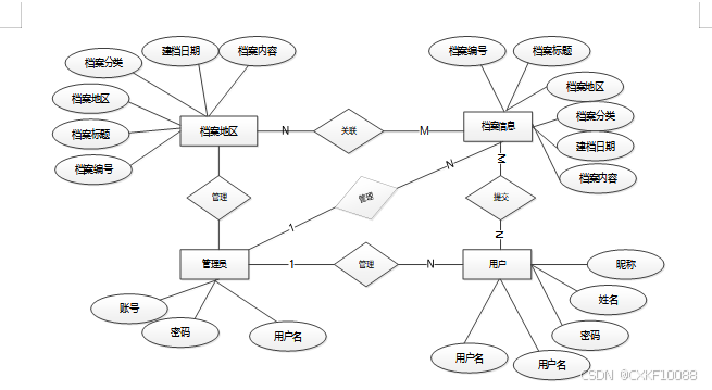
下面是整个智能档案管理系统中主要的数据库表总E-R实体关系图。

图3-6 智能档案管理系统总E-R关系图
4.3.2 数据库逻辑结构设计
通过上一小节中智能档案管理系统中总E-R关系图上得出一共需要创建很多个数据表。在此我主要罗列几个主要的数据库表结构设计。
| 编号 | 名称 | 数据类型 | 长度 | 小数位 | 允许空值 | 主键 | 默认值 | 说明 |
| 1 | archival_region_id | int | 10 | 0 | N | Y | 档案地区ID | |
| 2 | archive_number | varchar | 64 | 0 | Y | N | 档案编号 | |
| 3 | file_title | varchar | 64 | 0 | Y | N | 档案标题 | |
| 4 | classification_of_documents | varchar | 64 | 0 | Y | N | 档案分类 | |
| 5 | created_date | date | 10 | 0 | Y | N | 建档日期 | |
| 6 | archival_region | varchar | 64 | 0 | Y | N | 档案地区 | |
| 7 | create_time | datetime | 19 | 0 | N | N | CURRENT_TIMESTAMP | 创建时间 |
| 8 | update_time | timestamp | 19 | 0 | N | N | CURRENT_TIMESTAMP | 更新时间 |
| 编号 | 名称 | 数据类型 | 长度 | 小数位 | 允许空值 | 主键 | 默认值 | 说明 |
| 1 | archive_information_id | int | 10 | 0 | N | Y | 档案信息ID | |
| 2 | archive_number | varchar | 64 | 0 | Y | N | 档案编号 | |
| 3 | file_title | varchar | 64 | 0 | Y | N | 档案标题 | |
| 4 | classification_of_documents | varchar | 64 | 0 | Y | N | 档案分类 | |
| 5 | created_date | date | 10 | 0 | Y | N | 建档日期 | |
| 6 | archival_region | varchar | 64 | 0 | Y | N | 档案地区 | |
| 7 | archive_content | text | 65535 | 0 | Y | N | 档案内容 | |
| 8 | archive_images | varchar | 255 | 0 | Y | N | 档案图片 | |
| 9 | archival_files | varchar | 255 | 0 | Y | N | 档案文件 | |
| 10 | archive_audio | varchar | 255 | 0 | Y | N | 档案音频 | |
| 11 | archive_video | varchar | 255 | 0 | Y | N | 档案视频 | |
| 12 | create_time | datetime | 19 | 0 | N | N | CURRENT_TIMESTAMP | 创建时间 |
| 13 | update_time | timestamp | 19 | 0 | N | N | CURRENT_TIMESTAMP | 更新时间 |
表classification_of_documents (档案分类)
| 编号 | 名称 | 数据类型 | 长度 | 小数位 | 允许空值 | 主键 | 默认值 | 说明 |
| 1 | classification_of_documents_id | int | 10 | 0 | N | Y | 档案分类ID | |
| 2 | classification_of_documents | varchar | 64 | 0 | Y | N | 档案分类 | |
| 3 | create_time | datetime | 19 | 0 | N | N | CURRENT_TIMESTAMP | 创建时间 |
| 4 | update_time | timestamp | 19 | 0 | N | N | CURRENT_TIMESTAMP | 更新时间 |
| 编号 | 名称 | 数据类型 | 长度 | 小数位 | 允许空值 | 主键 | 默认值 | 说明 |
| 1 | regular_users_id | int | 10 | 0 | N | Y | 普通用户ID | |
| 2 | user_name | varchar | 64 | 0 | Y | N | 用户姓名 | |
| 3 | user_phone_number | varchar | 16 | 0 | Y | N | 用户电话 | |
| 4 | user_gender | varchar | 64 | 0 | Y | N | 用户性别 | |
| 5 | examine_state | varchar | 16 | 0 | N | N | 已通过 | 审核状态 |
| 6 | user_id | int | 10 | 0 | N | N | 0 | 用户ID |
| 7 | create_time | datetime | 19 | 0 | N | N | CURRENT_TIMESTAMP | 创建时间 |
| 8 | update_time | timestamp | 19 | 0 | N | N | CURRENT_TIMESTAMP | 更新时间 |
| 编号 | 名称 | 数据类型 | 长度 | 小数位 | 允许空值 | 主键 | 默认值 | 说明 |
| 1 | sensitive_vocabulary_id | int | 10 | 0 | N | Y | 敏感词汇ID | |
| 2 | sensitive_vocabulary | varchar | 64 | 0 | Y | N | 敏感词汇 | |
| 3 | create_time | datetime | 19 | 0 | N | N | CURRENT_TIMESTAMP | 创建时间 |
| 4 | update_time | timestamp | 19 | 0 | N | N | CURRENT_TIMESTAMP | 更新时间 |
| 编号 | 名称 | 数据类型 | 长度 | 小数位 | 允许空值 | 主键 | 默认值 | 说明 |
| 1 | upload_id | int | 10 | 0 | N | Y | 上传ID | |
| 2 | name | varchar | 64 | 0 | Y | N | 文件名 | |
| 3 | path | varchar | 255 | 0 | Y | N | 访问路径 | |
| 4 | file | varchar | 255 | 0 | Y | N | 文件路径 | |
| 5 | display | varchar | 255 | 0 | Y | N | 显示顺序 | |
| 6 | father_id | int | 10 | 0 | Y | N | 0 | 父级ID |
| 7 | dir | varchar | 255 | 0 | Y | N | 文件夹 | |
| 8 | type | varchar | 32 | 0 | Y | N | 文件类型 |
| 编号 | 名称 | 数据类型 | 长度 | 小数位 | 允许空值 | 主键 | 默认值 | 说明 |
| 1 | user_id | mediumint | 8 | 0 | N | Y | 用户ID:[0,8388607]用户获取其他与用户相关的数据 | |
| 2 | state | smallint | 5 | 0 | N | N | 1 | 账户状态:[0,10](1可用|2异常|3已冻结|4已注销) |
| 3 | user_group | varchar | 32 | 0 | Y | N | 所在用户组:[0,32767]决定用户身份和权限 | |
| 4 | login_time | timestamp | 19 | 0 | N | N | CURRENT_TIMESTAMP | 上次登录时间: |
| 5 | phone | varchar | 11 | 0 | Y | N | 手机号码:[0,11]用户的手机号码,用于找回密码时或登录时 | |
| 6 | phone_state | smallint | 5 | 0 | N | N | 0 | 手机认证:[0,1](0未认证|1审核中|2已认证) |
| 7 | username | varchar | 16 | 0 | N | N | 用户名:[0,16]用户登录时所用的账户名称 | |
| 8 | nickname | varchar | 16 | 0 | Y | N | 昵称:[0,16] | |
| 9 | password | varchar | 64 | 0 | N | N | 密码:[0,32]用户登录所需的密码,由6-16位数字或英文组成 | |
| 10 | | varchar | 64 | 0 | Y | N | 邮箱:[0,64]用户的邮箱,用于找回密码时或登录时 | |
| 11 | email_state | smallint | 5 | 0 | N | N | 0 | 邮箱认证:[0,1](0未认证|1审核中|2已认证) |
| 12 | avatar | varchar | 255 | 0 | Y | N | 头像地址:[0,255] | |
| 13 | open_id | varchar | 255 | 0 | Y | N | 针对获取用户信息字段 | |
| 14 | create_time | timestamp | 19 | 0 | N | N | CURRENT_TIMESTAMP | 创建时间: |
| 15 | vip_level | varchar | 255 | 0 | Y | N | 会员等级 | |
| 16 | vip_discount | double | 11 | 2 | Y | N | 0.00 | 会员折扣 |
| 编号 | 名称 | 数据类型 | 长度 | 小数位 | 允许空值 | 主键 | 默认值 | 说明 |
| 1 | group_id | mediumint | 8 | 0 | N | Y | 用户组ID:[0,8388607] | |
| 2 | display | smallint | 5 | 0 | N | N | 100 | 显示顺序:[0,1000] |
| 3 | name | varchar | 16 | 0 | N | N | 名称:[0,16] | |
| 4 | description | varchar | 255 | 0 | Y | N | 描述:[0,255]描述该用户组的特点或权限范围 | |
| 5 | source_table | varchar | 255 | 0 | Y | N | 来源表: | |
| 6 | source_field | varchar | 255 | 0 | Y | N | 来源字段: | |
| 7 | source_id | int | 10 | 0 | N | N | 0 | 来源ID: |
| 8 | register | smallint | 5 | 0 | Y | N | 0 | 注册位置: |
| 9 | create_time | timestamp | 19 | 0 | N | N | CURRENT_TIMESTAMP | 创建时间: |
| 10 | update_time | timestamp | 19 | 0 | N | N | CURRENT_TIMESTAMP | 更新时间: |
4.4本章小结
整个智能档案管理系统的需求分析主要对系统总体架构以及功能模块的设计,通过建立E-R模型和数据库逻辑系统设计完成了数据库系统设计。
5系统详细设计与实现
智能档案管理系统的详细设计与实现主要是根据前面的需求分析和总体设计来设计页面并实现业务逻辑。
5.1用户功能模块
5.1.1 首页界面
当进入智能档案管理系统的时候,首先映入眼帘的是系统的导航栏,可以查看档案信息统计、档案地区统计图,其主界面展示如下图4-1所示。

图4-1 首页界面图
5.1.2 用户注册界面
不是注册用户的用户是可以在线进行注册的,如果你没有本系统的账号的话,添加“注册”,当填写上自己的账号+密码+确认密码+昵称+邮箱+手机号等后再点击“注册”按钮后将会先验证输入的有没有空数据,再次验证密码和确认密码是否是一样的,最后验证输入的账户名和数据库表中已经注册的账户名是否重复,只有都验证没问题后即可用户注册成功。其注册界面展示如下图4-2所示。

图4-2 用户注册界面图
5.1.3 用户登录界面
智能档案管理系统中的注册后的用户是可以通过自己的账户名和密码进行登录的,当用户输入完整的自己的账户名和密码信息并点击“登录”按钮后,将会首先验证输入的有没有空数据,再次验证输入的账户名+密码和数据库中当前保存的用户信息是否一致,只有在一致后将会登录成功并自动跳转到智能档案管理系统的首页中;否则将会提示相应错误信息,用户登录界面如下图4-3所示。

图4-3用户登录界面图
5.1.4 档案信息管理界面
当用户点击“档案信息管理”后,可以查看档案信息列表,点击详情可以进行查阅,界面如下图4-4所示。

图4-4档案信息列表界面图
5.1.5 档案地区管理界面
当用户点击“档案地区管理”后,可以查看档案地区列表,点击详情可以进行查阅,界面如下图4-4所示。

图4-5 档案地区列表界面图
5.2管理员功能模块
5.2.1 系统用户管理界面
智能档案管理系统中的管理人员是可以对注册的用户进行管理的,也可以对管理员进行管控。界面如下图4-7所示。

图4-6用户管理界面图
5.2.2 档案分类管理界面
管理员点击“档案分类管理”这一菜单会显示档案分类列表、档案分类添加这两个子菜单,支持输入档案分类进行查询,如果想要添加新的档案分类信息,点击“档案分类添加”按钮,输入档案分类信息,点击“提交”按钮就可以添加了,同时可以选择某一条档案分类信息,点击“删除”进行删除。界面如下图4-7所示。

图4-7档案分类列表界面图
5.2.3 档案信息管理界面
管理员点击“档案信息管理”这一菜单会显示档案信息列表、档案信息添加这两个子菜单,支持输入关键词进行查询,如果想要添加新的档案信息,点击“档案信息添加”按钮,输入相关信息,点击“提交”按钮就可以添加了,同时可以选择某一条档案信息,点击“删除”进行删除。界面如下图4-8所示。

图4-8档案信息列表界面图
5.3.4 档案地区管理界面
管理员点击“档案地区管理”这一菜单会显示档案地区列表,可以对档案的地区信息进行管理,包括添加、修改、删除等功能。界面如下图4-9所示。

图4-9档案地区列表界面图
5.3.5 权限管理界面
管理员点击“权限管理”这一菜单会显示权限列表,可以对权限信息进行管理,包括添加、修改、删除等功能。界面如下图4-10所示。

图4-10权限列表界面图
6系统测试
6.1系统测试的目的
在软件开发的最后一个阶段,系统测试起着至关重要的作用。即使是经验丰富的系统开发工程师,也难以保证开发出来的系统完美无缺,因此系统测试是必不可少的环节。
系统测试的目的是通过对系统进行全面而细致的测试,发现和修复潜在的问题和漏洞。这些问题可能包括功能错误、性能瓶颈、安全漏洞等。通过及时检测和解决这些问题,系统测试可以提高系统的稳定性和可靠性,为后期的系统维护性提供良好的支持。
通过系统测试,开发人员也能够建立对系统的信心。他们可以验证系统的各个方面,确认系统是否符合预期的功能和性能要求。这种自信将为后续系统版本的更新和改进提供基础,并为用户提供更优质的使用体验。
6.2 系统测试用例
系统测试包括:用户登录功能测试、档案信息查看功能测试、档案信息添加、档案信息搜索、密码修改功能测试,如表6-1、6-2、6-3、6-4、6-5所示:
表6-1 用户登录功能测试表
| 用例名称 | 用户登录系统 |
| 目的 | 测试用户通过正确的用户名和密码可否登录功能 |
| 前提 | 未登录的情况下 |
| 测试流程 | 1) 进入登录页面 2) 输入正确的用户名和密码 |
| 预期结果 | 用户名和密码正确的时候,跳转到登录成功界面,反之则显示错误信息,提示重新输入 |
| 实际结果 | 实际结果与预期结果一致 |
档案信息查看功能测试:
表6-2 档案信息查看功能测试表
| 用例名称 | 档案信息查看 |
| 目的 | 测试档案信息查看功能 |
| 前提 | 用户登录 |
| 测试流程 | 点击档案信息列表 |
| 预期结果 | 可以查看到所有档案信息信息 |
| 实际结果 | 实际结果与预期结果一致 |
管理员添加档案信息界面测试:
表6-3 管理员添加档案信息界面测试表
| 用例名称 | 档案信息发布测试用例 |
| 目的 | 测试档案信息发布功能 |
| 前提 | 管理员正常登录情况下 |
| 测试流程 | 1)管理员点击档案信息管理,然后点击添加后并填写信息。 2)点击进行提交。 |
| 预期结果 | 提交以后,档案信息列表会显示新的档案信息 |
| 实际结果 | 实际结果与预期结果一致 |
档案信息搜索功能测试:
表6-4档案信息搜索功能测试表
| 用例名称 | 档案信息搜索测试 |
| 目的 | 测试档案信息搜索功能 |
| 前提 | 无 |
| 测试流程 | 1)在搜索框填入搜索关键字。 2)点击搜索按钮。 |
| 预期结果 | 页面显示包含有搜索关键字的档案信息 |
| 实际结果 | 实际结果与预期结果一致 |
密码修改功能测试:
表6-5 密码修改功能测试表
| 用例名称 | 密码修改测试用例 |
| 目的 | 测试管理员密码修改功能 |
| 前提 | 管理员用户正常登录情况下 |
| 测试流程 | 1)管理员密码修改并完成填写。 2)点击进行提交。 |
| 预期结果 | 使用新的密码可以登录 |
| 实际结果 | 实际结果与预期结果一致 |
6.3 系统测试结果
通过编写智能档案管理系统的测试用例,已经检测完毕用户登录模块、档案信息查看模块、档案信息添加模块、档案信息搜索模块、密码修改功能测试,通过这5大模块为智能档案管理系统的后期推广运营提供了强力的技术支撑。
结论
经过多次的准备和学习,智能档案管理系统的开发终于告一段落。在设计和开发过程中,我阅读了大量的文献资料,从中获得了宝贵的方法和设计思路,对系统的开发起到了重要的作用。选择使用我熟悉的Web、Java语言和MySQL等技术,这些都是我之前学习中掌握的知识。许多设计思路和方法都是在不断学习和摸索中积累的经验。虽然工作量较大,但得益于之前的积累和准备,才能顺利地完成这个项目。这再次证明了经验积累和充分准备的重要性。
当然,在系统的设计和实现过程中,离不开老师和同学们的帮助。他们的指导和支持使我能够按时完成系统。在这个过程中,我也学到了很多东西。尽管系统还有改进的空间,但由于我的专业知识有限,无法做到完美。希望将来有机会让该系统真正投入使用,并不断改进和完善。
参考文献
[1]傅英治.综合智能档案管理系统中的信息保密技术探析[J].办公室业务,2024,(01):22-24.
[2]袁琳琳.计算机软件Java编程特点及技术分析[J].数字通信世界,2023,(12):87-89.
[3]李唐华.信息技术在档案管理中的应用[J].电子技术,2023,52(12):139-141.
[4]袁嫣红,王勇,王庆等.基于云计算的智能档案管理系统智能化技术分析[J].集成电路应用,2023,40(12):302-303.DOI:10.19339/j.issn.1674-2583.2023.12.139.
[5]邓红英.谈智能档案管理系统的企业适应性改造[J].四川档案,2023,(05):28-29.
[6]刘晓霞,曹敏.基于用户行为的智能档案管理系统设计[J].电脑编程技巧与维护,2023,(09):114-116.DOI:10.16184/j.cnki.comprg.2023.09.035.
[7]史海珠.数字化智能档案管理系统研究[J].办公自动化,2023,28(17):52-54.
[8]李春伟.基于微服务架构的企业集团智能档案管理系统研究与设计[J].机电兵船档案,2023,(04):95-97.
[9]杨敏.医院专业技术智能档案管理系统的实践研究[J].黑龙江档案,2023,(03):307-309.
[10]李琴,崔名扬,钱奕文等.基于SpringBoot的研究生学术智能档案管理系统开发[J].电脑知识与技术,2023,19(18):46-48+51.DOI:10.14004/j.cnki.ckt.2023.0900.
[11]Nikahat M ,Prachi G .Leveraging well-formedness and cognitive level classifiers for automatic question generation on Java technical passages using T5 transformer[J].International Journal of Information Technology,2023,15(4):1961-1973.
[12]罗春林,付晓燕.基于C/S结构的县级林草资源智能档案管理系统设计与实现[J].林业建设,2023,(02):47-51.
[13]曾庆燕,王子虎,杜彦涛等.智能档案管理系统的安全防护策略[J].九江职业技术学院学报,2023,(01):31-36.DOI:10.16062/j.cnki.cn36-1247/z.2023.01.012.
[14]乔赟鸽凌.基于B/S结构和JAVA编程技术的高校智能档案管理系统设计[J].无线互联科技,2023,19(02):52-54.
[15]王慧.高校建筑智能档案管理系统的设计要点与管理技术[J].档案天地,2023,(01):50-53.
[16]Surya H I P ,Imam B ,Wiwandari H .Land use change and precipitation implication to hydro-meteorological disasters in Central Java: an overview[J].International Journal of Disaster Resilience in the Built Environment,2023,14(1):100-114.
[17]Larsen S ,Falleri J ,Baudry B , et al.Spork: Structured Merge for Java With Formatting Preservation[J].IEEE Transactions on Software Engineering,2023,49(1):64-83.
[18]赵博.基于Web技术的电子智能档案管理系统设计[J].信息记录材料,2022,23(10):160-162.DOI:10.16009/j.cnki.cn13-1295/tq.2022.10.005.
[19]呼俊迪.“互联网+”背景下的高校毕业生智能档案管理系统[J].信息技术,2022,(06):22-27.DOI:10.13274/j.cnki.hdzj.2022.06.005.
[20]唐红石.智能档案管理系统的设计与实现[D].北京邮电大学,2022.DOI:10.26969/d.cnki.gbydu.2022.001365.
致 谢
转眼间,大学生活即将落幕,离别和结束之际,心中充满了不舍和茫然。回想起那个秋天的追寻梦想之旅,我仍记得提前一天来到学校的激动心情,急切地踏入巍峨的校门,内心充满期待:这里,将是我新生活的起点吗?那个阳光明媚的日子,学校举行了热烈的欢迎仪式,微笑的同学们给予我温暖的力量,仿佛阳光透过胸膛照亮我的内心。与可爱的室友相识,我们共度了难忘的两年时光。如今,我写下这篇论文致谢,思索着:此刻,我们是否要告别?
感慨万分,难以言表。初来时,对工科学校的严肃性有些排斥,担心缺乏柔情。然而,随着对学校的了解与认识,我发现她的美丽与温柔。我逐渐喜欢上这片校园。然而,时间飞逝太快,未曾好好体味她的美丽,我们即将离开。但她给予我的回忆将永存心间。或许在离开的那一刻,眼含泪水,不是因为伤感,而是希望把她的形象映入泪滴,深深铭刻于心。最后,感谢导师们,传授知识与人生智慧;感谢室友们,陪伴了如此长久;感谢所有关心和支持我的人。
少年啊,莫停留追逐风与月,春山之美藏于平荒尽处。
免费领取项目源码,请关注❥点赞收藏并私信博主,谢谢~
1560

被折叠的 条评论
为什么被折叠?



