随着教育信息化的发展,学校对于教室资源的合理利用和管理变得愈发重要。传统的教室管理方式存在许多问题,如信息不透明、资源浪费和预约冲突等。因此,开发一个教室管理系统具有重要的实际意义。该教室管理系统旨在通过信息化手段实现对教室资源的有效管理和利用。它包括学生选课、教师预约教室以及成绩管理等主要功能。学生可以方便地选课和查询课程信息,教师可以轻松地预约教室和管理成绩,而管理员则能够进行教室资源调度和系统管理。
基于Java编程语言的开发使系统具备了跨平台性和可移植性,能够在各种操作系统上运行。采用SSM框架可以提供高效的开发模式和良好的代码结构,简化开发过程并增强系统的稳定性和可维护性。而MySQL数据库作为数据存储的选择,具备高效、稳定和可扩展的特点,能够满足系统对数据的存储和管理需求。
该教室管理系统的研究意义在于提高教室资源利用效率、优化选课和预约流程,并实现高效的成绩管理与反馈。通过信息化手段的应用,可以提升学校教学效果、规范教学管理,并推动教育信息化的发展。。
关键词:教室管理系统; SSM框架;MySQL数据库
With the development of educational informatization, the rational utilization and management of classroom resources in schools have become increasingly important. The traditional classroom management method has many problems, such as information opacity, resource waste, and appointment conflicts. Therefore, developing a classroom management system has important practical significance. The classroom management system aims to effectively manage and utilize classroom resources through information technology. It includes main functions such as student course selection, teacher reservation for classrooms, and grade management. Students can conveniently select courses and query course information, teachers can easily schedule classrooms and manage grades, and administrators can schedule classroom resources and manage the system.
The development based on Java programming language enables the system to have cross platform and portability, and can run on various operating systems. Adopting the SSM framework can provide efficient development patterns and a good code structure, simplify the development process, and enhance the stability and maintainability of the system. As a choice for data storage, MySQL database has the characteristics of efficiency, stability, and scalability, which can meet the storage and management needs of the system for data.
The research significance of this classroom management system lies in improving the efficiency of classroom resource utilization, optimizing course selection and appointment processes, and achieving efficient grade management and feedback. The application of information technology can improve the teaching effectiveness of schools, standardize teaching management, and promote the development of educational informatization.
Keywords: Classroom management system; SSM framework; MySQL database
目 录
教室是学校中重要的资源之一,合理高效地管理教室资源对于学校的教学运行至关重要。传统的教室资源管理方式存在诸多挑战,包括信息不透明、资源浪费和预约冲突等问题。因此,开发教室管理系统成为提高教室资源利用效率、减少资源浪费和优化教学环境的迫切需求。其次,学生选课和教师预约教室的过程通常复杂且容易出错,需要大量手续和沟通。通过教室管理系统,可以实现在线选课和教室预约功能,简化流程、提高准确性,并方便学生和教师进行操作。第三,学校需要对学生成绩进行管理和反馈,包括录入成绩、计算平均分和生成成绩报告等。教室管理系统提供成绩管理功能,便于教师录入和管理学生成绩,为学校提供全面的成绩数据分析和报告生成。最后,随着信息技术在教育领域的广泛应用,学校或教育机构越来越重视信息化建设和数字化转型。教室管理系统作为一种基于信息技术的创新实践,符合教育发展的趋势,能够提高教学效果、提升服务质量,并推动学校信息化建设进程。综上所述,研究教室管理系统具有重要的意义,旨在解决教室资源管理挑战、简化选课和预约流程、提供高效的成绩管理与反馈,以满足学校教育管理的需求,并推动教育信息化的发展。
通过教室管理系统,学校可以更加精确地进行教室资源的规划和调度,避免资源浪费和冲突。合理分配和利用教室资源能够提高教学效率,优化学校教育环境。教室管理系统使得学生和教师能够在线上进行选课和预约教室,简化了繁琐的手续和沟通过程。这样可以减少错误和时间冲突,提高操作的便捷性和准确性。教室管理系统能够帮助教师进行成绩录入、计算和管理,提供及时准确的成绩反馈给学生和家长。这有助于促进学生的学习动力和教师的评估工作,并提供数据支持进行个性化教学。教室管理系统收集和分析大量的教室使用和选课数据,为学校的教学决策和规划提供科学依据。通过数据分析,学校可以更好地了解课程需求、教室利用率等信息,从而制定合理的教学计划。教室管理系统作为一种基于信息技术的创新实践,推动了学校的信息化建设和数字化转型。它促进了教育机构的教学管理模式的创新,提高了教学效果和服务质量。
在国内,针对教室管理系统的研究和应用已经取得了一定的进展。许多高校和学院已经开展了教室管理系统的开发和应用工作。这些系统具备选课、预约教室和成绩管理等核心功能,并且逐渐实现了在线操作、数据分析和智能推荐等特点。国内的教室管理系统不断进行功能优化和创新,以满足不同学校和用户的需求。例如,一些系统引入了排课算法和智能推荐机制,帮助学校自动调度教室资源和推荐合适的选课方案。越来越多的教室管理系统开始注重数据分析和决策支持功能。通过收集和分析教室使用数据、选课情况和成绩信息等,系统可以生成报表、提供数据可视化和决策支持,帮助学校更好地管理和规划教学资源。随着移动设备的普及和云计算技术的发展,国内的教室管理系统也开始向移动化和云端部署方向发展。学生和教师可以通过手机或平板电脑进行选课、预约教室和查看成绩等操作,提高了系统的便捷性和灵活性。同时,中国政府出台了一系列教育信息化政策,推动学校教育的数字化转型。这为教室管理系统的研究和应用提供了政策支持和发展机遇,促进了相关研究的深入和推广。
在国外,教室管理系统的研究和应用也得到了广泛关注和深入探索。国外的教室管理系统借鉴了先进的技术和创新思维,如人工智能、大数据分析和云计算等。这些技术的应用使系统具备更高效、智能化的特点,并能够根据用户的需求进行个性化推荐和优化资源调度。国外的教室管理系统重视跨平台和移动应用的开发,为学生、教师和管理人员提供多设备支持。通过手机、平板电脑或电脑等终端设备,用户可以随时随地进行选课、预约教室和管理成绩等操作。国外的教室管理系统注重学习分析和个性化学习的应用。通过收集和分析学生的学习数据和行为模式,系统可以为学生提供个性化的学习建议和课程推荐,促进学生的学习效果和兴趣。国外的研究也注重教育数据隐私和安全保护。教室管理系统需要确保学生和教师的个人信息和学习数据得到合理的保护,并遵守相关的隐私法规和数据安全标准。
总体而言,国外教室管理系统的研究和应用积极探索先进技术、关注个性化学习和数据隐私保护。国际合作和政策支持为国外教室管理系统的发展提供了有利条件。未来,国外的研究将继续关注教育技术创新和学习分析,努力提高教学效果和学生满意度,并在教育数据隐私保护方面加强探索和实践。
该教室管理系统的主要研究内容包括以下几个方面:
(1)系统需求分析与设计:首先进行教室管理系统的需求分析,明确用户需求和功能要求。然后基于需求分析结果进行系统设计,包括系统架构设计、数据库设计、界面设计等,以确保系统能够满足用户的实际需求。
(2)功能开发与实现:在系统设计的基础上,进行功能模块的开发和实现。这涉及到学生选课、教师预约教室和成绩管理等核心功能的开发。使用Java编程语言和SSM框架进行开发,利用MySQL数据库进行数据存储和管理,实现系统各项功能的可靠性和高效性。
(3)数据库设计与优化:针对教室管理系统的数据存储需求,进行数据库设计和优化。设计合理的数据库结构,定义表和字段,并建立相应的索引和约束,以提高数据库的性能和查询效率。同时,进行数据备份和恢复策略的规划,确保数据的安全性和可靠性。
(4)用户界面设计与用户体验优化:通过精心设计用户界面,提供直观、友好的操作界面,使用户能够轻松地进行选课、预约教室和管理成绩等操作。同时,进行用户体验优化,考虑不同用户的使用习惯和需求,提供个性化的功能和定制化的界面,以提高用户满意度。
论文主要架构、章节安排如下所示:
第一章:绪论,介绍研究背景和动机,概述研究目的和意义,概括国内外研究现状,并提供论文结构概述。
第二章:系统分析,通过用户需求分析和功能需求分析,明确用户对系统的需求和系统应具备的功能。
第三章:系统设计,设计系统架构,包括选择合适的架构模式和数据库设计,以及各个模块的详细设计。
第四章:系统实现,选择合适的技术工具和框架,逐一实现各个模块,建立数据库连接并实现前端界面开发。
第五章:系统测试,进行单元测试、集成测试和整体系统测试,确保系统功能的正确性、协调性和稳定性。
第六章,总结,总结研究工作的主要内容和成果,评价系统的优点和不足,并提出改进和进一步研究的建议,强调研究的意义和影响。
该教室管理系统采用了Java编程语言、SSM框架(Spring+SpringMVC+MyBatis)和MySQL数据库等技术来实现系统的开发和功能实现。下面将详细介绍这些技术在系统中的应用。
-
- Java语言
Java作为主要的编程语言,被广泛应用于企业级软件开发中。在教室管理系统中,Java作为后端开发语言,负责处理系统的业务逻辑。通过Java语言的强大特性和丰富的开发库,可以实现选课、预约教室和成绩管理等核心功能。此外,Java具有跨平台性,可以在不同操作系统上运行,为用户提供便捷的使用体验。
SSM框架是一种经典的Java Web开发框架,由Spring、SpringMVC和MyBatis组成。Spring作为一个轻量级的IoC(控制反转)容器和AOP(面向切面编程)框架,提供了依赖注入、事务管理等核心功能。SpringMVC作为一个基于模型-视图-控制器的Web框架,负责处理用户请求和返回响应。MyBatis则是一个优秀的持久层框架,通过映射文件配置和SQL语句的编写,实现了对象关系映射(ORM)和数据库访问的功能。在教室管理系统中,SSM框架提供了良好的开发模式和结构,使得开发人员可以高效地开发和维护系统。Spring的IoC容器能够管理各个对象之间的依赖关系,简化了代码的编写和管理。SpringMVC框架负责接收用户的请求并将其分发到相应的处理方法,再将处理结果返回给用户。MyBatis则负责将Java对象与数据库表之间进行映射,并提供灵活的SQL查询语句编写方式。
MySQL作为一种流行的关系型数据库管理系统,被广泛用于各种类型的应用程序中。在教室管理系统中,MySQL被用作数据存储和管理的后端数据库。通过MySQL,可以存储和管理教室信息、选课数据和成绩记录等重要数据。MySQL具有高性能、稳定性和可扩展性,可以满足系统对数据存储和查询的需求。
在教室管理系统的开发中,采用Java编程语言、SSM框架和MySQL数据库等技术是具备技术可行性的选择。这些技术都是成熟、广泛应用的技术,并且有强大的技术支持社区。使用Java作为后端开发语言能够提供跨平台性和可移植性,使系统能够在不同操作系统上运行。而SSM框架的使用则提供了良好的开发模式和结构,简化了系统的开发和维护过程。MySQL数据库作为后端数据库具有高性能、稳定性和可扩展性,能够满足系统对数据存储和管理的需求。因此,技术上的可行性得到了保证。
教室管理系统的开发需要考虑相关的成本和效益。成本方面,需要估算人力资源、硬件设备和软件开发等方面的成本投入。同时,还需要考虑系统维护和升级所需的费用。然而,在经济可行性方面,教室管理系统具有较高的效益和回报潜力。通过提高教室资源利用效率、简化选课和预约流程以及改善成绩管理,系统能够为学校带来较大的效益和节约成本。因此,从经济角度来看,教室管理系统是具备可行性的。
在操作方面,教室管理系统需要具备用户友好性、稳定性和培训支持等特点。用户友好性是确保系统易于理解和操作的重要因素。通过设计直观、简单易用的用户界面,使学生、教师和管理员能够轻松地使用系统功能。系统稳定性也是操作可行性的关键要素,通过注重系统的稳定性和安全性,可以确保系统能够长时间运行,并提供准确可靠的服务。此外,为了确保用户能够顺利使用系统,需要提供培训和支持服务,向用户提供系统操作指南和技术支持。通过这些操作可行性的考虑,教室管理系统能够满足用户的需求并得到有效的操作和管理。
教室管理系统的功能如下:学生用户功能包括注册登录、课程信息管理、选课信息管理、退课信息管理、成绩信息管理、通知提醒管理、个人信息管理和修改密码;教师用户功能涵盖登录、课程信息管理、选课信息管理、退课信息管理、教室信息管理、教室预约信息管理、成绩信息管理、通知提醒管理、个人信息管理和修改密码;管理人员功能包括系统用户管理、教室编号管理、课程信息管理、选课信息管理、退课信息管理、教室信息管理、教室预约信息管理、成绩信息管理、通知提醒管理、权限管理、个人信息管理和修改密码。具体如下。
学生用户:
- 注注册登录:提供注册和登录功能,确保学生用户可以安全地访问系统,并进行个人账户管理。
- 课程信息管理:浏览和查询课程信息,包括查看课程列表、详细信息、上课时间和地点等。
- 选课信息管理:选择并管理已选课程,包括查看已选课程、添加选课、退选课程等操作。
- 退课信息管理:查看已退课程信息,包括退课记录、退课详情和退课申请状态等。
- 成绩信息管理:查看已选课程的成绩信息,包括成绩列表、单科成绩和总评成绩等。
- 通知提醒管理:接收系统发布的通知和提醒信息,包括课程变动通知和重要公告等。
- 个人信息管理:查看和修改个人信息,包括姓名、联系方式、个人照片等。
- 修改密码:允许学生用户修改登录密码,以保障账户安全。
教师用户:
- 课程信息管理:管理课程信息,包括添加新课程、编辑课程内容和删除课程等操作。
- 选课信息管理:查看学生选课情况,包括已选课程列表、学生名单和成绩录入等。
- 退课信息管理:查看学生退课情况,包括已退课程列表和退课详情等。
- 教室信息管理:管理教室信息,包括教室列表、容量和设备等详细信息的查看和更新。
- 教室预约信息管理:查看和管理教室预约情况,包括已预约教室列表、审核状态和取消预约等操作。
- 成绩信息管理:录入和管理学生的课程成绩信息,包括成绩查询、成绩统计和评分修改等功能。
- 通知提醒管理:发布和管理通知和提醒信息,包括课程变动通知和重要公告的发布和编辑。
- 个人信息管理:查看和修改个人信息,包括姓名、联系方式、个人照片和简介等。
- 系统用户管理:管理系统用户角色和权限,包括添加新用户、编辑用户信息和删除用户账号等操作。
- 教室编号管理:管理教室编号信息,包括添加新的教室编号、编辑编号信息和删除教室编号等操作。
- 课程信息管理:管理课程信息,包括添加新课程、编辑课程内容和删除课程等操作。
- 选课信息管理:管理选课信息,包括查看学生选课情况、退课申请处理和成绩管理等功能。
- 退课信息管理:管理退课信息,包括查看学生退课情况、审核退课申请和记录退课原因等操作。
- 教室信息管理:管理教室信息,包括教室列表的查看、教室容量和设备的更新等功能。
- 教室预约信息管理:管理教室预约信息,包括查看预约情况、审核预约请求和取消预约等操作。
- 成绩信息管理:管理学生的课程成绩信息,包括录入成绩、查询成绩和统计分析等功能。
- 通知提醒管理:发布和管理通知和提醒信息,包括发布系统公告和通知的编辑和删除等功能。
- 权限管理:管理用户权限,包括角色分配、权限设置和用户权限的修改等操作。
- 个人信息管理:查看和修改个人信息,包括姓名、联系方式、个人照片和简介的更新。
非功能性分析旨在评估系统的非功能需求和性能要求。通过对性能、可靠性、安全性、可用性和扩展性等方面进行评估,确保平台能够满足用户和系统运行的要求。具体如下:
| 非功能性要求 | 说明 |
| 性能 | 评估响应时间、并发用户数、吞吐量等指标,以确保平台稳定高效地运行。 |
| 可靠性 | 评估系统的稳定性、容错能力和数据完整性,保障系统在故障情况下正常运行。 |
| 安全性 | 评估用户身份认证、数据加密和访问控制等,保护用户信息和交易的安全。 |
| 可用性 | 评估系统的稳定性、故障处理能力和用户界面友好性,提供良好的用户体验。 |
| 扩展性 | 评估系统的可扩展性和灵活性,以便根据需求进行功能扩展和升级。 |
系统用例分析是对系统中各个功能模块的用户需求和行为进行分析,以识别和描述不同的用户用例。通过系统用例分析,可以深入了解用户在平台上的操作流程和交互方式,为系统设计和开发提供指导,并确保平台能够满足用户的需求和期望。教室管理系统中学生用户角色用例图如图3.2所示:

图3.2 学生用户角色用例图
教室管理系统中教师用户角色用例图如图3.2所示:

图3.2 教师用户角色用例图
教室管理系统中管理员角色用例图如图3.3所示:

图3.3管理员角色用例图

图3-4登录流程图
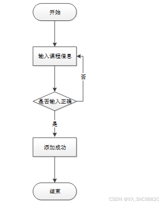
添加课程信息流程图,如图所示:

图3-5添加课程信息流程图
删除课程信息流程图,如图所示:

图3-6删除课程信息流程图
教室管理系统采用分层架构设计,包括展示层、业务逻辑层和数据访问层。通过合理划分模块,实现用户界面的友好性,处理业务逻辑的准确性和高效性,以及数据的安全性和可靠性。
教室管理系统的功能模块设计包括学生选课、教师预约教室、成绩管理等核心功能。通过这些功能模块,学生可以方便地选择课程,教师可以轻松地预约教室,而管理员能够进行教室资源调度和系统管理,实现高效的教学管理。功能模块图如图4.1所示。

图4.1 教室管理系统系统功能模块图
教室管理系统的开发流程设计包括需求分析、系统设计、编码实现、测试和部署等阶段。首先进行需求分析,明确系统功能和用户需求。然后进行系统设计,包括架构设计、数据库设计和界面设计等。接着进行编码实现,按照设计进行代码编写和模块开发。完成开发后进行系统测试,包括单元测试和集成测试等。最后进行系统部署,将系统上线并进行运维和维护。如图4-2所示。

图4-2开发系统流程图
-
- 4.数据库设计
数据库设计是系统开发中至关重要的一环,它涉及到数据的组织、存储和管理。在数据库设计中,我们将根据系统的需求设计数据库的概念结构和逻辑结构,包括定义实体、属性、关系和约束等。
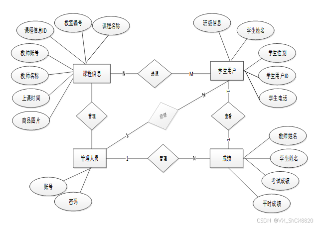
数据库概念结构设计主要涉及数据库的实体和实体之间的关系。通过实体-关系模型或者其他适当的模型,我们将定义系统中涉及的各个实体以及它们之间的联系。下面是整个系统的总E-R关系图。

图4.3 教室管理系统总E-R关系图
数据库逻辑结构设计则是在概念结构的基础上,进行具体的数据库表设计。我们将定义每个表的结构、字段和约束,并建立表与表之间的关系。
表classroom_information (教室信息)
| 编号 | 名称 | 数据类型 | 长度 | 小数位 | 允许空值 | 主键 | 默认值 | 说明 |
| 1 | classroom_information_id | int | 10 | 0 | N | Y | 教室信息ID | |
| 2 | classroom_name | varchar | 64 | 0 | Y | N | 教室名称 | |
| 3 | classroom_number | varchar | 64 | 0 | Y | N | 教室编号 | |
| 4 | usage_status | varchar | 64 | 0 | Y | N | 使用状态 | |
| 5 | classroom_location | varchar | 64 | 0 | Y | N | 教室位置 | |
| 6 | available_time_for_scheduling | datetime | 19 | 0 | Y | N | 可约时间 | |
| 7 | other_remarks | text | 65535 | 0 | Y | N | 其他备注 | |
| 8 | create_time | datetime | 19 | 0 | N | N | CURRENT_TIMESTAMP | 创建时间 |
| 9 | update_time | timestamp | 19 | 0 | N | N | CURRENT_TIMESTAMP | 更新时间 |
表classroom_reservation (教室预约)
| 编号 | 名称 | 数据类型 | 长度 | 小数位 | 允许空值 | 主键 | 默认值 | 说明 |
| 1 | classroom_reservation_id | int | 10 | 0 | N | Y | 教室预约ID | |
| 2 | teacher_account | int | 10 | 0 | Y | N | 0 | 教师账号 |
| 3 | teachers_name | varchar | 64 | 0 | Y | N | 教师姓名 | |
| 4 | classroom_name | varchar | 64 | 0 | Y | N | 教室名称 | |
| 5 | classroom_number | varchar | 64 | 0 | Y | N | 教室编号 | |
| 6 | usage_status | varchar | 64 | 0 | Y | N | 使用状态 | |
| 7 | classroom_location | varchar | 64 | 0 | Y | N | 教室位置 | |
| 8 | appointment_time | datetime | 19 | 0 | Y | N | 预约时间 | |
| 9 | end_time | datetime | 19 | 0 | Y | N | 结束时间 | |
| 10 | classroom_use | varchar | 64 | 0 | Y | N | 教室用途 | |
| 11 | examine_state | varchar | 16 | 0 | N | N | 未审核 | 审核状态 |
| 12 | examine_reply | varchar | 16 | 0 | Y | N | 审核回复 | |
| 13 | create_time | datetime | 19 | 0 | N | N | CURRENT_TIMESTAMP | 创建时间 |
| 14 | update_time | timestamp | 19 | 0 | N | N | CURRENT_TIMESTAMP | 更新时间 |
| 编号 | 名称 | 数据类型 | 长度 | 小数位 | 允许空值 | 主键 | 默认值 | 说明 |
| 1 | course_information_id | int | 10 | 0 | N | Y | 课程信息ID | |
| 2 | teacher_account | int | 10 | 0 | Y | N | 0 | 教师账号 |
| 3 | teachers_name | varchar | 64 | 0 | Y | N | 教师姓名 | |
| 4 | course_name | varchar | 64 | 0 | Y | N | 课程名称 | |
| 5 | class_time | datetime | 19 | 0 | Y | N | 上课时间 | |
| 6 | classroom_number | varchar | 64 | 0 | Y | N | 教室编号 | |
| 7 | create_time | datetime | 19 | 0 | N | N | CURRENT_TIMESTAMP | 创建时间 |
| 8 | update_time | timestamp | 19 | 0 | N | N | CURRENT_TIMESTAMP | 更新时间 |
表course_selection_information (选课信息)
| 编号 | 名称 | 数据类型 | 长度 | 小数位 | 允许空值 | 主键 | 默认值 | 说明 |
| 1 | course_selection_information_id | int | 10 | 0 | N | Y | 选课信息ID | |
| 2 | student_account | int | 10 | 0 | Y | N | 0 | 学生账号 |
| 3 | student_name | varchar | 64 | 0 | Y | N | 学生姓名 | |
| 4 | student_phone_number | varchar | 64 | 0 | Y | N | 学生电话 | |
| 5 | teacher_account | int | 10 | 0 | Y | N | 0 | 教师账号 |
| 6 | teachers_name | varchar | 64 | 0 | Y | N | 教师姓名 | |
| 7 | course_name | varchar | 64 | 0 | Y | N | 课程名称 | |
| 8 | class_time | datetime | 19 | 0 | Y | N | 上课时间 | |
| 9 | classroom_number | varchar | 64 | 0 | Y | N | 教室编号 | |
| 10 | create_time | datetime | 19 | 0 | N | N | CURRENT_TIMESTAMP | 创建时间 |
| 11 | update_time | timestamp | 19 | 0 | N | N | CURRENT_TIMESTAMP | 更新时间 |
| 编号 | 名称 | 数据类型 | 长度 | 小数位 | 允许空值 | 主键 | 默认值 | 说明 |
| 1 | grade_information_id | int | 10 | 0 | N | Y | 成绩信息ID | |
| 2 | teacher_account | int | 10 | 0 | Y | N | 0 | 教师账号 |
| 3 | teachers_name | varchar | 64 | 0 | Y | N | 教师姓名 | |
| 4 | student_account | int | 10 | 0 | Y | N | 0 | 学生账号 |
| 5 | student_name | varchar | 64 | 0 | Y | N | 学生姓名 | |
| 6 | statistical_date | date | 10 | 0 | Y | N | 统计日期 | |
| 7 | exam_scores | int | 10 | 0 | Y | N | 0 | 考试成绩 |
| 8 | regular_grades | int | 10 | 0 | Y | N | 0 | 平时成绩 |
| 9 | create_time | datetime | 19 | 0 | N | N | CURRENT_TIMESTAMP | 创建时间 |
| 10 | update_time | timestamp | 19 | 0 | N | N | CURRENT_TIMESTAMP | 更新时间 |
表notification_reminder (通知提醒)
| 编号 | 名称 | 数据类型 | 长度 | 小数位 | 允许空值 | 主键 | 默认值 | 说明 |
| 1 | notification_reminder_id | int | 10 | 0 | N | Y | 通知提醒ID | |
| 2 | teacher_account | int | 10 | 0 | Y | N | 0 | 教师账号 |
| 3 | teachers_name | varchar | 64 | 0 | Y | N | 教师姓名 | |
| 4 | student_account | int | 10 | 0 | Y | N | 0 | 学生账号 |
| 5 | student_name | varchar | 64 | 0 | Y | N | 学生姓名 | |
| 6 | notification_time | datetime | 19 | 0 | Y | N | 通知时间 | |
| 7 | notification_content | text | 65535 | 0 | Y | N | 通知内容 | |
| 8 | create_time | datetime | 19 | 0 | N | N | CURRENT_TIMESTAMP | 创建时间 |
| 9 | update_time | timestamp | 19 | 0 | N | N | CURRENT_TIMESTAMP | 更新时间 |
| 编号 | 名称 | 数据类型 | 长度 | 小数位 | 允许空值 | 主键 | 默认值 | 说明 |
| 1 | student_users_id | int | 10 | 0 | N | Y | 学生用户ID | |
| 2 | student_name | varchar | 64 | 0 | Y | N | 学生姓名 | |
| 3 | student_gender | varchar | 64 | 0 | Y | N | 学生性别 | |
| 4 | student_age | int | 10 | 0 | Y | N | 0 | 学生年龄 |
| 5 | student_phone_number | varchar | 16 | 0 | Y | N | 学生电话 | |
| 6 | class_information | varchar | 64 | 0 | Y | N | 班级信息 | |
| 7 | examine_state | varchar | 16 | 0 | N | N | 已通过 | 审核状态 |
| 8 | user_id | int | 10 | 0 | N | N | 0 | 用户ID |
| 9 | create_time | datetime | 19 | 0 | N | N | CURRENT_TIMESTAMP | 创建时间 |
| 10 | update_time | timestamp | 19 | 0 | N | N | CURRENT_TIMESTAMP | 更新时间 |
学生可以创建自己的账户,并获得访问系统的权限。注册过程通常包括填写必要的个人信息(如姓名、学号、联系方式等),设置登录密码以及接受用户协议等步骤。注册完成后,学生可以使用所创建的账户登录系统,进而享受选课、预约教室和查看成绩等相关功能。如图5-2所示。

图5-1用户注册界面图
注册关键代码如下:

学生通过输入正确的用户名和密码,登录到系统中。登录过程经过身份验证,确保用户的合法性和安全性。成功登录后,学生可以访问自己的个人信息、选课信息、预约教室和查看成绩等功能。用户登录功能的实现能够确保系统的访问权限,并为学生提供便捷的操作和使用体验。如图5-2所示。

图5-2用户登录界面图
登录关键代码如下:

学生通过该功能可以浏览和选择自己感兴趣的课程。系统提供了课程列表,包括课程名称、授课教师、上课时间等信息,学生可以根据自己的需求进行筛选和查看。学生可以通过系统进行选课操作,选择并提交自己感兴趣的课程,系统会实时更新选课结果。如图5-4所示。

图5-3课程信息选课界面图
学生可以通过该功能查看自己的选课记录并进行退课操作。系统提供了选课记录的列表,包括已选课程的名称、授课教师、上课时间等信息,学生可以随时查看自己的选课情况。如果学生需要退课,他们可以选择相应的课程并提交退课申请,系统会及时更新选课记录。如图5-4所示。

图5-4课程信息退课界面图
学生可以通过该功能查看和管理自己的成绩记录。系统提供了成绩查询功能,学生可以输入相应的课程信息或学期来查询对应的成绩。学生可以及时了解自己在各门课程中的成绩情况,并进行必要的分析和反馈。如图5-5所示。

图5-5成绩信息详细界面图
通过该功能,学生可以及时收到系统发出的通知和提醒。系统可以发送课程变动通知、选课截止日期提醒、考试安排等相关信息给学生。这样,学生能够及时了解重要的学校事务和时间表,并做出相应的安排和准备。如图5-6所示。

图5-6通知提醒详细界面图
教师用户可以通过该功能查看和管理教室的相关信息。系统提供了教室列表,包括教室编号、容量、设备等信息,教师可以根据需求进行筛选和查看。教师可以通过系统预约教室,选择符合课程需求的教室并提交预约申请。同时,教师也可以管理已预约的教室,进行取消或修改预约等操作。如图5-7所示。

图5-7教室预约详细界面图
教师用户可以通过该功能进行教室的预约和管理。系统提供了教室预约界面,教师可以选择需要的教室、日期和时间段,并提交预约申请。系统会根据教师的预约需求进行教室资源的调度和分配。同时,教师也可以查看已预约的教室信息、取消预约或修改预约时间等操作。如图5-8所示。

图5-8教室预约取消详细界面图
教师用户可以通过该功能进行学生成绩的录入和管理。系统提供了成绩录入界面,教师可以输入学生的成绩信息并保存到系统中。同时,教师还可以对学生成绩进行查询、统计和分析,以便更好地评估学生的学习情况和提供个性化的指导。如图5-9示。

图5-9学成课程成绩添加界面图
管理员可以查看和管理课程的相关信息。系统提供了课程列表,包括课程名称、授课教师、上课时间等详细信息。管理员可以对课程信息进行增加、编辑或删除操作,以确保课程信息的准确性和完整性。同时,管理员还可以进行课程信息的查询和筛选,方便快速找到需要的课程信息。如图5-10所示。

图5-10课程信息添加界面图
管理员可以查看和管理教室的相关信息。系统提供了教室列表,包括教室编号、容量、设备等详细信息。管理员可以对教室信息进行增加、编辑或删除操作,以确保教室信息的准确性和完整性。同时,管理员还可以进行教室信息的查询和筛选,方便快速找到需要的教室信息。如图5-11所示。

图5-11教室信息添加界面图
管理员可以查看和管理教室的预约情况。系统提供了教室预约界面,管理员可以审核和处理教师或学生提交的教室预约申请。管理员可以批准或拒绝预约请求,并进行相应的通知和调度。同时,管理员也可以对已预约的教室进行修改、取消或新增预约等操作,以便灵活安排教室资源。如图5-12所示。

图5-12教室预约审核界面图
测试目的是为了验证系统的功能、性能和稳定性,以确保系统在实际应用中能够达到预期的要求。通过测试,可以发现潜在的问题和缺陷,并及时进行修复和改进。测试还可以评估系统的可靠性、安全性和用户体验,以提供一个高质量和可信赖的产品。此外,测试也有助于验证系统是否满足用户需求和预期,是否符合相应的标准和规范。总之,测试的目的是为了确保系统的质量和可靠性,从而为用户提供良好的使用体验和价值。
系统测试包括:用户注册功能测试、用户登录功能测试、课程信息添加功能测试、选课功能测试、教室信息添加功能测试,教室预约功能测试,如表6-1、6-2、6-3、6-4、6-5所示:
表6-1用户注册功能测试表
| 测试用例编号 | 用户注册功能测试 | 实际结果 |
| TC-001 | 输入有效的注册信息并点击注册按钮进行注册 | 注册成功,正确跳转至登录页面 |
| TC-002 | 输入已存在的用户名进行注册,验证是否提示重复 | 提示用户名已存在 |
| TC-003 | 输入无效或缺失的必填字段,验证是否提示错误 | 提示必填字段不能为空 |
表6-2用户登录功能测试表
| 测试用例编号 | 用户登录功能测试 | 实际结果 |
| TC-004 | 输入正确的用户名和密码进行登录 | 登录成功,进入系统主页 |
| TC-005 | 输入错误的密码进行登录,验证是否提示错误 | 提示密码错误 |
| TC-006 | 输入不存在的用户名进行登录,验证是否提示错误 | 提示用户不存在 |
表6-3课程信息添加功能测试表
| 测试用例编号 | 课程信息添加功能测试 | 实际结果 |
| TC-007 | 输入有效的课程信息并确认添加 | 课程信息成功添加到系统中 |
| TC-008 | 输入重复的课程名称进行添加,验证是否提示重复 | 提示课程名称重复 |
| TC-009 | 输入无效或缺失的必填字段,验证是否提示错误 | 提示必填字段不能为空 |
表6-4选课功能测试表
| 测试用例编号 | 选课功能测试 | 实际结果 |
| TC-010 | 选择可选课程进行提交选课请求 | 成功选课 |
| TC-011 | 选择已选课程进行提交选课请求,验证是否提示重复 | 提示课程已选 |
| TC-012 | 尝试选择已满员的课程进行选课,验证是否提示错误 | 提示课程已满员 |
表6-5教室信息添加功能测试表
| 测试用例编号 | 教室信息添加功能测试 | 实际结果 |
| TC-013 | 输入有效的教室信息并确认添加 | 教室信息成功添加到系统中 |
| TC-014 | 输入重复的教室编号进行添加,验证是否提示重复 | 提示教室编号重复 |
| TC-015 | 输入无效或缺失的必填字段,验证是否提示错误 | 提示必填字段不能为空 |
表6-6教室预约功能测试表
| 测试用例编号 | 教室预约功能测试 | 实际结果 |
| TC-016 | 选择可预约的教室、日期和时间段进行预约 | 成功预约教室 |
| TC-017 | 尝试预约已被占用的教室,验证是否提示冲突 | 提示教室冲突 |
| TC-018 | 尝试预约不存在的教室,验证是否提示错误 | 提示教室不存在 |
通过对用户注册、用户登录、课程信息添加、选课、教室信息添加和教室预约功能的测试,所有功能均符合预期,并成功通过了相应的测试用例。系统能够正常注册用户、实现用户登录、管理课程信息、进行选课操作以及管理教室信息和预约功能。测试结果表明系统功能稳定可靠,能够满足用户的需求,并具备良好的用户体验。
本研究基于SSM框架开发了一个教室管理系统,并对其进行了测试和评估。通过系统实现了用户注册、登录、课程信息管理、选课功能、教室信息管理和预约功能等核心功能。经过测试,系统在各个功能模块表现出良好的性能和稳定性。
该系统提供了便捷的用户注册和登录功能,确保用户数据的安全和隐私。课程信息管理和选课功能能够帮助学生方便地选择和管理课程。教室信息管理和预约功能使教师能够高效地管理教室资源。基于SSM框架的教室管理系统具有良好的模块化和扩展性,易于维护和升级。同时,该系统还具备良好的用户界面设计和用户体验,提供了直观友好的操作界面。
综上所述,本研究成功地开发了一个基于SSM框架的教室管理系统,并验证了其在性能、稳定性和用户体验方面的优势。该系统能够有效地管理教室资源,提高教学效率和学生选课体验。未来的工作可以进一步完善系统的功能,加强安全性和数据保护措施,以及进行更广泛的用户调研和反馈,不断优化和改进系统的性能和功能。
在完成本论文的过程中,我要由衷感谢所有支持和帮助我的人。首先,我要感谢我的指导教师,他们给予了我宝贵的指导和建议,帮助我顺利完成研究工作。他们的专业知识和经验对我产生了深远的影响。此外,我要感谢我的家人和朋友,他们在我整个研究过程中给予了我无尽的鼓励和支持。他们相信我能够克服困难、坚持不懈地追求目标,这让我时刻保持积极向上的心态。最重要的是,我要感谢自己。在研究的过程中,我遇到了各种挑战和困难,但我从未放弃,始终保持着坚定的信念和努力的精神。正是这种勇气和毅力使我能够完成这项研究工作,并取得了令人满意的成果。
通过这次研究,我学到了很多知识和技能,也收获了自信和成长。我相信,只要我坚持努力和持续学习,就能够实现更大的成就和突破。因此,我将继续努力,为自己的梦想奋斗,成为一个有影响力和价值的人。最后,我再次向所有支持和帮助过我的人表示深深的感谢。你们的支持是我前进的动力,我会铭记于心,并用更好的成绩回报你们的期望和信任。谢谢!
参考文献
[1]谭云月.基于物联网技术的教室管理系统设计[J].电脑知识与技术,2024,20(02):97-99.
[2]袁爱平,陈畅,孙士兵,符春.基于SSM框架的高校学生信息管理系统设计与实现[J].工业控制计算机,2023,36(12):127-129.
[3]廖荣妹.多媒体教室管理系统的研究[J].自动化应用,2023,64(24):32-34.
[4]单厚信,刘舒心,程文远,陈云生.基于SSM架构的图书资料管理系统设计与实现[J].现代信息科技,2023,7(23):46-51.
[5]王敏.基于SSM的高校学生综合测评管理系统设计与实现[J].电脑知识与技术,2023,19(29):59-62+70.
[6]Kalliontzis Dimitrios,Kotzamanis Vasileios.Addressing geometric and material nonlinearities in fluid-structure interaction with the ALE-SSM framework[J].Engineering Structures,2023,295
[7]陈林.基于物联网技术的多媒体智慧教室管理系统研究[J].物联网技术,2023,13(08):138-140+143.
[8]Nelson Roque,Stephen Adamo.Modeling Observer Search Termination in a Subsequent Search Misses (SSM) Experimental Framework: The Role of Experience.[J].Journal of Vision,2023,23(9):5936-5936.
[9]程书玲.基于SSM框架的健康管理系统的设计及实现[J].黑龙江科学,2023,14(08):140-143.
[10]刘祯.公共教室资源管理平台的需求与设计[J].信息与电脑(理论版),2023,35(07):254-256.
[11]López-Fogliani D.E.,Muñoz C..Right-handed neutrinos, domain walls and tadpoles in the superstring inspired μνSSM[J].Nuclear Physics, Section B,2023,986
[12]Jamalnia Aboozar,Gong Yu,Govindan Kannan.Sub-supplier's sustainability management in multi-tier supply chains: A systematic literature review on the contingency variables, and a conceptual framework[J].International Journal of Production Economics,2023,255
[13]闫银娟.基于SSM的房屋租赁系统的设计与实现[J].电脑知识与技术,2022,18(33):38-41.
[14]Ramírez Casas Francisco Andree,Sushama Laxmi,Teufel Bernardo.Development of a Machine Learning Framework to Aid Climate Model Assessment and Improvement: Case Study of Surface Soil Moisture[J].Hydrology,2022,9(10):186-186.
[15]唐家沆,陈晓军,高号众.教室管理系统的研究与实现[J].技术与市场,2022,29(03):28-31.
[16]王开柱,宁洪伟,李锐.B/S模式的网上选课系统的设计与开发[J].电脑知识与技术,2021,17(23):75-77.
[17]郑少雄.基于JSP和SQL Server的学生选课管理系统[J].信息与电脑(理论版),2020,32(15):114-116.
[18]连瑞梅.基于Java的选课管理系统的设计与实现[J].电脑知识与技术,2020,16(05):67-71+77.
[19]杨云海,章芬芬.基于.NET架构和C#语言实现的学生选课管理系统[J].现代信息科技,2019,3(20):8-11.
[20]王小春.选课系统管理平台的设计与实现[J].太原师范学院学报(自然科学版),2019,18(02):81-83.
免费领取项目源码,请关注❥点赞收藏并私信博主,谢谢~
1726

被折叠的 条评论
为什么被折叠?



