随着健身行业的发展和校园健身需求的增加,传统的人工管理模式已无法满足日益增长的会员需求。现有的健身俱乐部管理多依赖人工,导致管理效率低下、资源利用不充分。因此,建设一个智能化、信息化的管理系统成为提高运营效率和会员服务质量的迫切需求。
系统分为会员、教练和管理员三大用户角色。会员可通过平台查看课程信息、预约课程、购买书籍并管理个人信息;教练可管理自己的课程、解答课程咨询、安排课程和处理会员预约;管理员则负责全局管理,包括课程、预约、会员、书籍、通知等资源的管理与统计。系统还具备数据统计功能,帮助管理员及时了解健身资源的使用情况和会员反馈。
系统采用Java编程语言开发,基于SSM框架进行功能模块的实现,MySQL作为数据库进行数据存储。SSM框架提供了高效、可扩展的架构,使得系统能够应对大规模用户和复杂业务逻辑的处理。
通过系统的应用,预计能够大大提升健身俱乐部的管理效率,简化运营流程,提供个性化的会员服务。系统的智能化预约和课程安排功能将有效避免资源浪费和时间冲突;同时,平台的互动性和信息化将提升会员的参与感和满意度,推动校园健身活动的健康发展。
关键词:校园健身俱乐部管理系统;Java语言;SSM框架;MySQL数据库
Abstract
With the development of the fitness industry and the increasing demand for campus fitness, the traditional manual management model is no longer able to meet the growing demand for members. The current management of fitness clubs relies heavily on manual labor, resulting in low management efficiency and insufficient resource utilization. Therefore, building an intelligent and information-based management system has become an urgent need to improve operational efficiency and member service quality.
The system is divided into three major user roles: member, coach, and administrator. Members can view course information, book appointments, purchase books, and manage personal information through the platform; Coaches can manage their own courses, answer course inquiries, arrange courses, and handle member appointments; Administrators are responsible for global management, including the management and statistics of resources such as courses, appointments, membership, books, notifications, etc. The system also has data statistics function to help administrators timely understand the usage of fitness resources and member feedback.
The system is developed using Java programming language and implemented based on the SSM framework for functional modules, with MySQL serving as the database for data storage. The SSM framework provides an efficient and scalable architecture that enables the system to handle large-scale user and complex business logic processing.
Through the application of the system, it is expected to greatly improve the management efficiency of fitness clubs, simplify operational processes, and provide personalized membership services. The intelligent reservation and course scheduling functions of the system will effectively avoid resource waste and time conflicts; Meanwhile, the interactivity and informatization of the platform will enhance members' sense of participation and satisfaction, promoting the healthy development of campus fitness activities.
Keywords: Campus Fitness Club Management System; Java language; SSM framework; MySQL database
1 前 言
1.1 选题背景
1.2 研究意义
1.3 国内外研究现状
1.4 主要研究内容
2 关键技术
2.1 Java语言
2.2 MySQL数据库
2.3 SSM框架
2.4 B/S模式
3 系统分析
3.1 可行性分析
3.2 功能需求分析
3.3 系统性能分析
3.4 系统流程分析
3.4.1 程序操作流程
3.4.2 登录流程
3.4.3 注册流程
4 系统设计
4.1 总体设计
4.1.1 框架设计
4.1.2 功能模块设计
4.2 数据库设计
4.2.1 实体用例及E-R图
4.2.1 数据库表结构设计
5 系统实现
5.1 会员用户模块
5.2 教练用户模块
5.3 管理员模块
6 系统测试
6.1 测试环境与工具
6.2 测试用例
6.3 测试结果分析
7 结论
参考文献
致 谢
随着人们生活水平的提高,健康已成为现代人关注的重要议题。特别是在校园环境中,随着学生压力的增大和学业负担的加重,健身逐渐成为缓解压力、提高体能和保持心理健康的有效途径。校园健身俱乐部作为促进学生身体健康的重要场所,正在逐步发展成为高校中不可或缺的一部分。然而,许多校园健身俱乐部在管理上存在诸如课程安排混乱、会员信息难以管理、预约系统不规范等问题,这些问题不仅影响了俱乐部的运营效率,也影响了学生的健身体验。因此,如何高效、科学地管理校园健身俱乐部,已成为高校管理者亟需解决的一个问题。
目前,大多数高校的健身俱乐部依旧依赖传统的人工管理模式,信息化、智能化管理尚未普及,这导致了运营上的诸多不便。例如,教练安排的效率较低,课程的发布和预约存在时间上的滞后,会员无法实时掌握自己参与的课程信息,会员的个人资料和消费记录也未能得到有效的管理。这些问题不仅浪费了时间和资源,还容易导致健身俱乐部的服务质量下降,影响学生的健身积极性。因此,开发一个科学、高效的校园健身俱乐部管理系统,能实现对会员、课程、教练等各个方面的综合管理,对于提高健身俱乐部的管理效率和服务质量,促进学生的身体健康,具有重要的现实意义。
校园健身俱乐部管理系统的研究与开发,不仅能提升俱乐部的管理效率,还能大幅改善学生的健身体验,进一步推动校园健康文化的发展。首先,该系统能够通过数字化手段对健身俱乐部进行全面管理,实现会员信息、课程安排、教练管理、预约系统等各个环节的精确掌控。通过信息化管理,俱乐部能够更好地服务于学生,避免了传统人工管理中的低效和错误,确保了信息的及时更新和资源的合理分配。其次,该系统有助于提高俱乐部的运营透明度和服务质量,学生可以通过系统随时查看课程安排、报名参加课程、预约心仪的教练,并能实时查看自己的健身数据与历史记录。这种便捷性不仅提升了学生的参与感和满意度,也促进了健身俱乐部的运营效益。
此外,随着智能化技术的发展,未来的校园健身俱乐部管理系统可以融入更多的智能化功能,如智能推荐、健康数据分析、运动效果跟踪等,通过数据的深度挖掘为学生提供个性化的健身方案。这不仅有助于提高学生的运动兴趣,还能增强他们的健身效果和持久性。总的来说,校园健身俱乐部管理系统的研究与应用,不仅具有广泛的应用前景,也对推动高校健康管理、提高学生的身体素质和心理健康水平,起到了积极的促进作用。
近年来,随着健康意识的提升和健身行业的发展,国内高校的校园健身俱乐部逐渐向信息化和智能化方向发展,尤其是在管理系统的构建方面,逐步引入数字化手段来提升管理效率。目前,国内许多高校已开始尝试开发健身俱乐部管理系统,主要集中在会员管理、课程预约、教练安排、设备借用等功能上。然而,大部分高校的管理系统仍然存在功能单一、信息更新滞后、使用不够便捷等问题,许多系统依然采用传统的人工登记和管理方式。特别是一些规模较小的高校,虽然有简单的线上预约功能,但缺乏系统化的管理平台,也未能充分利用大数据、人工智能等技术,导致系统的智能化水平较低。
此外,国内健身俱乐部的管理模式普遍依赖于人工经验,缺乏对会员需求的精准分析和个性化服务的提供。近年来,国内一些研究者开始关注如何通过信息技术提升健身俱乐部的运营效率,例如通过云计算技术实现数据存储和共享,或通过APP与系统结合提升用户体验。然而,现阶段这些研究成果大多处于初步阶段,距离全面落地应用尚需进一步完善。
相比国内,国外在校园健身俱乐部管理系统的研究与应用方面起步较早,且已经取得了显著的进展。欧美等发达国家的高校普遍采用信息化手段进行校园健身俱乐部的管理,许多高校不仅实现了会员信息管理、课程预约、教练调度等基本功能,还将数据分析与智能推荐融入到健身俱乐部的运营中,提升了服务质量和学生的健身体验。以美国为例,MindBody、GymMaster等管理系统被广泛应用于健身俱乐部管理,这些系统不仅支持会员注册、课程预约、支付管理等常规功能,还能够进行会员的健身数据跟踪与分析,帮助会员制定个性化的健身计划。这些系统通过整合大数据和人工智能技术,能够实时监控用户的健身进度,并基于分析结果推送个性化的运动方案或建议,极大地提高了健身效果和会员满意度。此外,国外一些高校的健身俱乐部管理系统还配备了智能化硬件设备,例如运动监测手环、智能跑步机等,能够实现对学生运动过程的实时监控与数据记录。通过这些技术手段,健身俱乐部不仅能提升运营效率,还能够提供更加精准和个性化的健康服务。
通过对国内外研究现状的比较分析,可以看出,虽然国内高校在校园健身俱乐部管理系统的应用上取得了一定进展,但大多数系统仍处于初步阶段,存在着功能不全、智能化程度低等问题。相比之下,国外的校园健身管理系统已实现了信息化、智能化的全面应用,尤其在数据分析、个性化推荐和智能硬件的整合方面取得了显著成效。国外的管理系统不仅关注健身数据的收集和分析,还通过精准的个性化服务提升了会员的健身效果和参与度,这在国内尚未得到广泛应用。总体而言,国内校园健身俱乐部管理系统的研究还需借鉴国外的成熟经验,结合国内实际需求,进一步加强系统功能的完善与智能化技术的应用。
本研究的主要内容包括需求分析、技术方案设计、功能设计和数据库设计等多个方面,旨在构建一个高效、智能化的校园健身俱乐部管理系统。
首先,需求分析通过调研现有健身俱乐部的管理模式,识别出传统管理方法中存在的效率低、资源浪费、信息滞后等问题。基于此,确定了系统的核心功能需求,包括会员管理、课程管理、预约管理、数据统计等,确保系统能有效满足各类用户的需求。
在技术方案设计上,本系统采用Java语言作为开发语言,结合SSM框架(Spring、Spring MVC、MyBatis)实现业务逻辑和数据层分离,增强系统的可维护性和扩展性。前端采用JSP与HTML、CSS等技术,确保系统界面简洁直观,提升用户体验。数据库部分使用MySQL进行数据存储,保证数据的安全性和高效性。
功能设计上,系统分为会员、教练和管理员三个用户角色。会员可以查看、预约课程,购买书籍并管理个人信息;教练负责课程创建、预约管理、学员互动等;管理员则负责用户管理、课程资源管理、数据统计等。同时,系统具备数据分析功能,能实时反馈健身资源使用情况。
最后,数据库设计基于MySQL进行架构设计,合理规划了用户、课程、预约、书籍等表结构,确保系统的数据存储高效、可靠。通过规范的数据库设计,提高了系统的响应速度和数据处理能力。
Java是一种跨平台的编程语言,广泛用于开发各种类型的应用程序,包括Web应用、移动应用和大型软件系统。在校园健身俱乐部管理系统中,Java通常用于后端开发,提供强大的处理能力和稳定性。同时Java是一种面向对象的编程语言,支持封装、继承和多态等特性,使代码更易于维护和重用。还拥有丰富的标准库和第三方框架,如Spring、Hibernate等,可以大大提高开发效率。
MySQL是一种流行的开源关系型数据库管理系统,用于存储和管理数据。在校园健身俱乐部管理系统中,MySQL可以用于数据存储、数据查询和数据管理等方面,用户可以免费使用和修改源代码,为平台提供可靠和高性能的数据库支持。MySQL支持多种存储引擎,如InnoDB和MyISAM,可以根据不同的应用场景选择合适的存储引擎,以提高性能;提供了多种数据安全机制,如用户权限管理、数据加密和备份恢复等,确保数据的安全性。
通过SSM框架(Spring、Spring MVC和MyBatis),实现了校园健身俱乐部管理系统的高效开发与部署。Spring框架提供了依赖注入和面向切面编程的支持,简化了业务逻辑的管理和测试。Spring MVC作为Web框架,实现了灵活的请求处理与页面渲染,提升了用户的交互体验。MyBatis作为持久层框架,优化了与MySQL数据库的交互,实现了高效的数据访问与管理。这些特性与优势共同支撑了系统的稳定性与性能优化。
B/S模式(Browser/Server模式)是一种网络应用架构,其中浏览器(Browser)作为客户端与服务器(Server)进行通信。这种模式使用户可以通过普通的Web浏览器访问应用程序,而无需安装额外的客户端软件。用户通过浏览器发送请求,服务器接收并处理这些请求,然后将结果返回给浏览器显示给用户。在校园健身俱乐部管理系统中,结合B/S模式的优势包括跨平台的兼容性,用户可以在不同操作系统和设备上访问应用程序。此外,维护和部署也更为简便,并且能够实现较高的安全性,因为服务器端控制了应用程序和数据的访问权限。
3.1可行性分析
从技术角度来看,SSM作为一种轻量级、快速构建的Java框架,能够提高开发效率,降低系统的复杂程度,易于维护和升级。同时,MySQL作为关系型数据库,能够支持平台数据的存储与管理,保障系统的稳定性和高效性。因此,本系统具有技术可行性。
3.1.2经济可行性
从经济角度来看,基于SSM搭建校园健身俱乐部管理系统的投入成本相对较低,因为SSM本身是一个免费、开源的框架,可以节省开发成本。同时,使用MySQL作为数据库也具有成本效益高的优势。简洁的使用界面,能够更好地吸引用户参与,从而提升平台的商业化价值,增加商业合作和广告推广等收入来源。因此,本系统具有经济可行性。
3.1.3操作可行性
从操作角度来看,SSM的简洁性和高度集成的特点使得系统的部署和运行相对简单,容易维护和管理。同时,系统网页作为用户主要的操作入口,有利于用户体验的优化,提升用户的参与度和留存率。因此,本系统具有操作可行性。
3.1.4社会可行性
校园健身俱乐部管理系统具有较高的社会可行性。随着大学生健康意识的提升和健身需求的增加,数字化管理成为健身行业的发展趋势。系统能够有效提升健身俱乐部的运营效率,优化资源配置,促进校园体育文化的发展。其智能化、便捷的功能符合现代社会对信息化服务的需求,有助于增强学生的健身参与度,推动健康生活理念的普及,对社会的健康促进具有积极作用。
综合来看,该系统的设计与实现在经济、技术、操作、社会等方面都具有较高的可行性,能够为用户提供便捷的服务。
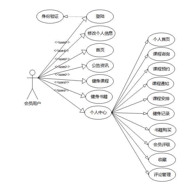
校园健身俱乐部管理系统通过精细化的功能设计,满足会员、教练和管理员的需求。会员可浏览课程、预约、购买书籍并管理个人信息;教练负责课程管理、咨询解答、预约及通知发布;管理员则管理用户、课程、书籍、预约、通知等,提供数据统计和运营支持。系统实现个性化服务、智能化管理及高效的资源调配,确保俱乐部日常运营顺畅,提升用户体验和健身效果。
3.2.1会员用户
首页:会员登录后,首页展示俱乐部动态、健康小贴士、推荐课程、活动通知等,能够提供个性化内容推送,比如最近预约的课程、推荐书籍等。
通知公告:显示俱乐部发布的最新通知、活动公告、赛事信息等,确保会员能够及时了解到俱乐部的最新动态。
新闻资讯:提供与健身、营养、健康生活等相关的最新新闻资讯,帮助会员了解更多健康知识,提升会员的健身兴趣。
健身课程:提供课程咨询功能,会员可以查看课程的详细信息、课程安排、教练简介等,并且支持课程预约功能,让会员能够根据自身的时间安排,预约心仪的课程。
健身书籍:会员可以在平台上浏览和购买与健身相关的书籍,包括运动技巧、饮食搭配等,帮助会员增强理论知识。
个人中心:会员可以查看和管理自己的个人信息、课程预约历史、健身记录和书籍购买记录。个人首页展示会员的健身成果,课程咨询记录显示过去咨询的内容,课程预约管理功能让会员随时查看和修改预约情况。此外,会员可以查看课程通知、课程安排和自己的健身记录,跟踪锻炼进度。还可以查看和管理会员评级、收藏的课程或书籍,以及查看和管理自己发布的评论。
会员用户角色用例如下图所示。

图3-1会员用户用例图
3.2.2教练用户
后台首页:教练登录后,首页显示个人的课程安排、学员情况、课程咨询、预约情况等数据,方便教练进行日常管理。
健身课程管理:教练可以创建、编辑、删除课程,设置课程内容、目标群体、难度等级等,确保课程内容不断更新并能满足学员需求。
课程咨询管理:教练负责解答会员在课程咨询环节中的问题,解决会员对课程内容、时间安排等方面的疑问。
课程预约管理:教练可以查看学员的课程预约情况,根据学员需求调整授课计划。对于预约较多的课程,教练也可以设置课程容量,控制参与人数。
课程通知管理:教练可以发布课程相关的通知,如课程时间变动、课程取消或特别通知等,确保会员及时获取信息。
课程安排管理:教练可以管理每一堂课程的时间、地点、内容安排等,确保课程的顺利进行,避免冲突并合理安排场地。
会员评级管理:教练根据学员的参与情况、健身成果、课程表现等,为会员打分或评级,个性化提供建议和改进措施,帮助会员提升健身效果。
教练用户角色用例如下图所示。

图3-2教练用户用例图
3.2.3管理员用户
后台首页:管理员登录后,首页展示俱乐部运营的关键统计数据,如课程安排的统计情况、书籍购买的情况、会员评级分布等,便于管理员实时掌握俱乐部的运营状态。
用户管理:管理员负责对俱乐部内的用户进行管理,包括管理员、会员用户和教练用户的账户管理、权限设置以及信息更新。可以查看和修改用户的基本信息,设置或更改用户权限。
健身课程管理:管理员管理俱乐部所有的健身课程信息,涉及课程的添加、修改、删除、分类等。管理员还可以定期检查课程内容的合理性和用户的反馈,对课程进行优化。
课程咨询管理:管理员负责审核和管理会员提交的课程咨询内容,确保咨询问题得到及时解答并跟进咨询的进展。
课程预约管理:管理员对会员的课程预约进行全面管理,审核预约信息,检查课程预约的合理性,确保课程资源的有效利用。
课程通知管理:管理员发布俱乐部相关的课程通知,包括课程变动、特别活动安排等,确保所有会员都能及时收到最新信息。
课程安排管理:管理员对俱乐部的整体课程安排进行规划和管理,确保课程的时间安排不冲突,并合理分配教学资源。
健身记录管理:管理员查看和管理所有会员的健身记录,包括会员的锻炼次数、目标达成情况等,为会员提供个性化的健康建议。
健身书籍管理:管理员负责俱乐部提供的健身书籍的管理,包括书籍的新增、修改、删除等,确保书籍资源的及时更新和可用性。
书籍购买管理:管理员查看会员购买书籍的记录,并根据购买数据进行书籍库存和销售管理,为会员提供充足的书籍选择。
会员评级管理:管理员查看和管理所有会员的评级,基于会员的参与度、表现等进行评价,推动会员更好地达成个人健身目标。
轮播图管理:管理员管理平台首页的轮播图内容,展示俱乐部活动、促销、课程推荐等信息,吸引用户关注。
通知公告管理:管理员负责发布和管理俱乐部的各类通知和公告信息,确保所有会员和教练及时了解俱乐部的最新动态。
新闻资讯管理:管理员发布与健身、健康相关的新闻资讯,帮助会员掌握行业动态,同时提升平台内容的多样性和实用性。
管理员用户角色用例如下图所示。

图3-3管理员用户用例图
对于校园健身俱乐部管理系统的设计与实现,下面是系统性能分析表:
表3.1性能需求表
|
项目 |
内容 |
|
响应时间 |
系统对用户请求的响应时间需在500ms以内 |
|
并发用户数 |
系统需要支持1000个并发用户同时访问 |
|
吞吐量 |
系统每秒需要处理1000个请求 |
|
可用性 |
系统需要保证每月99.9%的可用性 |
|
数据安全 |
用户敏感数据需要加密存储,并支持数据库备份和恢复 |
|
数据一致性 |
系统中的数据操作需保证ACID特性,确保数据一致性 |
|
扩展性 |
系统需要支持水平扩展,能够方便地增加服务器节点以应对高请求量 |
|
可维护性 |
系统代码需要清晰易懂、结构良好,方便团队成员维护和修改 |
|
日志记录 |
系统需要记录用户操作日志、异常日志以及系统运行日志 |
|
监控报警 |
系统需要实时监控运行状态,当系统异常时能够及时发送警报通知相关人员 |
|
缓存设置 |
针对频繁使用的数据,系统需要进行合适的缓 |
用户访问平台网站,可以选择进行注册或登录操作。注册成功后,用户可以使用注册的账号登录平台。登录后的用户可以进入系统功能界面,使用自己权限内的功能操作。程序操作流程图如下图所示。

图3.1程序操作流程图
用户访问平台的网站,进入登录页面,入其用户名和密码,后端服务接收登录请求,验证用户提供的用户名和密码是否匹配数据库中存储的信息,验证通过即可登录成功。登录流程图如下图所示。

图3.2登录流程图
未有账号的用户可进入注册界面进行注册操作,填写注册表格,包括用户名、密码、电子邮件等必要信息。后台系统验证并保存用户提交的信息。分配唯一用户标识符。注册成功后,用户可以使用账号密码进行登录。用户注册流程图如下图所示。

图3.3注册流程图
B/S架构,即浏览器/服务器架构,是一种基于Web的分布式计算范式。在此架构中,应用程序的逻辑被巧妙地区分为客户端和服务器两部分。具体而言,客户端借助广泛使用的浏览器界面,进行应用访问与操作;而服务器端则肩负起业务逻辑处理、数据存储及管理的核心职责。值得一提的是,客户端无需安装特定的软件,用户仅需通过浏览器输入相应的URL地址,即可轻松访问应用程序,这一特性极大地提升了用户的使用便捷性和系统的维护效率。服务器端通常采用高性能的计算机和数据库系统,能够处理大量并发请求和复杂的业务逻辑。B/S架构的优势在于其跨平台性和易于维护性,开发者可以通过更新服务器端的代码来实现整个系统的升级和维护,而无需逐一更新客户端。

图4.1系统架构图
功能模块设计是系统开发过程中的重要阶段,它旨在将系统划分为不同的模块,每个模块负责完成特定的功能或任务。校园健身俱乐部管理系统由多个功能模块组成,每个模块下又包含具体的功能操作。功能模块图如下图所示。

图4.2系统架构图
E-R图有助于理清系统中的数据结构和关系,为后续的数据库表结构设计提供指导。在进行数据库设计之前,首先需要先绘制实体-关系(E-R)图。E-R图将帮助我们理清业务中的实体(Entity)及它们之间的关系(Relationship),从而为后续的数据库表设计提供基础。根据前文可以得出本校园健身俱乐部管理系统拥有多个实体,在此列举主要实体,各个实体用例图及总E-R图如下图所示。

图4.3用户实体图

图4.4健身课程信息实体图

图4.5健身书籍信息实体图

图4.6总E-R图
在E-R图确定后,接下来可以根据实体和关系的属性设计数据库表结构。在E-R图明确了实体和它们之间的关系后,接下来可以开始设计数据库表结构。每个实体对应一个数据库表,每个属性对应表中的字段。如下列表格所示,在此列举主要数据表。
表access_token (登陆访问时长)
|
编号 |
名称 |
数据类型 |
长度 |
小数位 |
允许空值 |
主键 |
默认值 |
说明 |
|
1 |
token_id |
int |
10 |
0 |
N |
Y |
临时访问牌ID | |
|
2 |
token |
varchar |
64 |
0 |
Y |
N |
临时访问牌 | |
|
3 |
info |
text |
65535 |
0 |
Y |
N | ||
|
4 |
maxage |
int |
10 |
0 |
N |
N |
2 |
最大寿命:默认2小时 |
|
5 |
create_time |
timestamp |
19 |
0 |
N |
N |
CURRENT_TIMESTAMP |
创建时间: |
|
6 |
update_time |
timestamp |
19 |
0 |
N |
N |
CURRENT_TIMESTAMP |
更新时间: |
|
7 |
user_id |
int |
10 |
0 |
N |
N |
0 |
用户编号: |
|
编号 |
名称 |
数据类型 |
长度 |
小数位 |
允许空值 |
主键 |
默认值 |
说明 |
|
1 |
article_id |
mediumint |
8 |
0 |
N |
Y |
文章id:[0,8388607] | |
|
2 |
title |
varchar |
125 |
0 |
N |
Y |
标题:[0,125]用于文章和html的title标签中 | |
|
3 |
type |
varchar |
64 |
0 |
N |
N |
0 |
文章分类:[0,1000]用来搜索指定类型的文章 |
|
4 |
hits |
int |
10 |
0 |
N |
N |
0 |
点击数:[0,1000000000]访问这篇文章的人次 |
|
5 |
praise_len |
int |
10 |
0 |
N |
N |
0 |
点赞数 |
|
6 |
create_time |
timestamp |
19 |
0 |
N |
N |
CURRENT_TIMESTAMP |
创建时间: |
|
7 |
update_time |
timestamp |
19 |
0 |
N |
N |
CURRENT_TIMESTAMP |
更新时间: |
|
8 |
source |
varchar |
255 |
0 |
Y |
N |
来源:[0,255]文章的出处 | |
|
9 |
url |
varchar |
255 |
0 |
Y |
N |
来源地址:[0,255]用于跳转到发布该文章的网站 | |
|
10 |
tag |
varchar |
255 |
0 |
Y |
N |
标签:[0,255]用于标注文章所属相关内容,多个标签用空格隔开 | |
|
11 |
content |
longtext |
2147483647 |
0 |
Y |
N |
正文:文章的主体内容 | |
|
12 |
img |
varchar |
255 |
0 |
Y |
N |
封面图 | |
|
13 |
description |
text |
65535 |
0 |
Y |
N |
文章描述 |
|
编号 |
名称 |
数据类型 |
长度 |
小数位 |
允许空值 |
主键 |
默认值 |
说明 |
|
1 |
type_id |
smallint |
5 |
0 |
N |
Y |
分类ID:[0,10000] | |
|
2 |
display |
smallint |
5 |
0 |
N |
N |
100 |
显示顺序:[0,1000]决定分类显示的先后顺序 |
|
3 |
name |
varchar |
16 |
0 |
N |
N |
分类名称:[2,16] | |
|
4 |
father_id |
smallint |
5 |
0 |
N |
N |
0 |
上级分类ID:[0,32767] |
|
5 |
description |
varchar |
255 |
0 |
Y |
N |
描述:[0,255]描述该分类的作用 | |
|
6 |
icon |
text |
65535 |
0 |
Y |
N |
分类图标: | |
|
7 |
url |
varchar |
255 |
0 |
Y |
N |
外链地址:[0,255]如果该分类是跳转到其他网站的情况下,就在该URL上设置 | |
|
8 |
create_time |
timestamp |
19 |
0 |
N |
N |
CURRENT_TIMESTAMP |
创建时间: |
|
9 |
update_time |
timestamp |
19 |
0 |
N |
N |
CURRENT_TIMESTAMP |
更新时间: |
|
编号 |
名称 |
数据类型 |
长度 |
小数位 |
允许空值 |
主键 |
默认值 |
说明 |
|
1 |
auth_id |
int |
10 |
0 |
N |
Y |
授权ID: | |
|
2 |
user_group |
varchar |
64 |
0 |
Y |
N |
用户组: | |
|
3 |
mod_name |
varchar |
64 |
0 |
Y |
N |
模块名: | |
|
4 |
table_name |
varchar |
64 |
0 |
Y |
N |
表名: | |
|
5 |
page_title |
varchar |
255 |
0 |
Y |
N |
页面标题: | |
|
6 |
path |
varchar |
255 |
0 |
Y |
N |
路由路径: | |
|
7 |
parent |
varchar |
64 |
0 |
Y |
N |
父级菜单 | |
|
8 |
parent_sort |
int |
10 |
0 |
N |
N |
0 |
父级菜单排序 |
|
9 |
position |
varchar |
32 |
0 |
Y |
N |
位置: | |
|
10 |
mode |
varchar |
32 |
0 |
N |
N |
_blank |
跳转方式: |
|
11 |
add |
tinyint |
3 |
0 |
N |
N |
1 |
是否可增加: |
|
12 |
del |
tinyint |
3 |
0 |
N |
N |
1 |
是否可删除: |
|
13 |
set |
tinyint |
3 |
0 |
N |
N |
1 |
是否可修改: |
|
14 |
get |
tinyint |
3 |
0 |
N |
N |
1 |
是否可查看: |
|
15 |
field_add |
text |
65535 |
0 |
Y |
N |
添加字段: | |
|
16 |
field_set |
text |
65535 |
0 |
Y |
N |
修改字段: | |
|
17 |
field_get |
text |
65535 |
0 |
Y |
N |
查询字段: | |
|
18 |
table_nav_name |
varchar |
500 |
0 |
Y |
N |
跨表导航名称: | |
|
19 |
table_nav |
varchar |
500 |
0 |
Y |
N |
跨表导航: | |
|
20 |
option |
text |
65535 |
0 |
Y |
N |
配置: | |
|
21 |
create_time |
timestamp |
19 |
0 |
N |
N |
CURRENT_TIMESTAMP |
创建时间: |
|
22 |
update_time |
timestamp |
19 |
0 |
N |
N |
CURRENT_TIMESTAMP |
更新时间: |
|
编号 |
名称 |
数据类型 |
长度 |
小数位 |
允许空值 |
主键 |
默认值 |
说明 |
|
1 |
book_purchase_id |
int |
10 |
0 |
N |
Y |
书籍购买ID | |
|
2 |
book_name |
varchar |
64 |
0 |
Y |
N |
书籍名称 | |
|
3 |
book_author |
varchar |
64 |
0 |
Y |
N |
书籍作者 | |
|
4 |
book_number |
varchar |
64 |
0 |
Y |
N |
书籍编号 | |
|
5 |
book_prices |
double |
9 |
2 |
Y |
N |
0.00 |
书籍价格 |
|
6 |
member_users |
int |
10 |
0 |
Y |
N |
0 |
会员用户 |
|
7 |
member_name |
varchar |
64 |
0 |
Y |
N |
会员姓名 | |
|
8 |
purchase_quantity |
double |
9 |
2 |
Y |
N |
0.00 |
购买数量 |
|
9 |
purchase_remarks |
text |
65535 |
0 |
Y |
N |
购买备注 | |
|
10 |
pay_state |
varchar |
16 |
0 |
N |
N |
未支付 |
支付状态 |
|
11 |
pay_type |
varchar |
16 |
0 |
Y |
N |
支付类型: 微信、支付宝、网银 | |
|
12 |
create_time |
datetime |
19 |
0 |
N |
N |
CURRENT_TIMESTAMP |
创建时间 |
|
13 |
update_time |
timestamp |
19 |
0 |
N |
N |
CURRENT_TIMESTAMP |
更新时间 |
|
14 |
source_table |
varchar |
255 |
0 |
Y |
N |
来源表 | |
|
15 |
source_id |
int |
10 |
0 |
Y |
N |
来源ID | |
|
16 |
source_user_id |
int |
10 |
0 |
Y |
N |
来源用户 |
|
编号 |
名称 |
数据类型 |
长度 |
小数位 |
允许空值 |
主键 |
默认值 |
说明 |
|
1 |
coach_user_id |
int |
10 |
0 |
N |
Y |
教练用户ID | |
|
2 |
coach_name |
varchar |
64 |
0 |
Y |
N |
教练姓名 | |
|
3 |
coach_gender |
varchar |
64 |
0 |
Y |
N |
教练性别 | |
|
4 |
coachs_phone_number |
varchar |
64 |
0 |
Y |
N |
教练电话 | |
|
5 |
examine_state |
varchar |
16 |
0 |
N |
N |
已通过 |
审核状态 |
|
6 |
user_id |
int |
10 |
0 |
N |
N |
0 |
用户ID |
|
7 |
create_time |
datetime |
19 |
0 |
N |
N |
CURRENT_TIMESTAMP |
创建时间 |
|
8 |
update_time |
timestamp |
19 |
0 |
N |
N |
CURRENT_TIMESTAMP |
更新时间 |
|
编号 |
名称 |
数据类型 |
长度 |
小数位 |
允许空值 |
主键 |
默认值 |
说明 |
|
1 |
code_token_id |
int |
10 |
0 |
N |
Y | ||
|
2 |
token |
varchar |
255 |
0 |
Y |
N | ||
|
3 |
code |
varchar |
255 |
0 |
Y |
N |
验证码 | |
|
4 |
expire_time |
timestamp |
19 |
0 |
N |
N |
CURRENT_TIMESTAMP |
失效时间 |
|
5 |
create_time |
timestamp |
19 |
0 |
N |
N |
CURRENT_TIMESTAMP |
创建时间 |
|
6 |
update_time |
timestamp |
19 |
0 |
N |
N |
CURRENT_TIMESTAMP |
更新时间: |
|
编号 |
名称 |
数据类型 |
长度 |
小数位 |
允许空值 |
主键 |
默认值 |
说明 |
|
1 |
collect_id |
int |
10 |
0 |
N |
Y |
收藏ID: | |
|
2 |
user_id |
int |
10 |
0 |
N |
N |
0 |
收藏人ID: |
|
3 |
source_table |
varchar |
255 |
0 |
Y |
N |
来源表: | |
|
4 |
source_field |
varchar |
255 |
0 |
Y |
N |
来源字段: | |
|
5 |
source_id |
int |
10 |
0 |
N |
N |
0 |
来源ID: |
|
6 |
title |
varchar |
255 |
0 |
Y |
N |
标题: | |
|
7 |
img |
varchar |
255 |
0 |
Y |
N |
封面: | |
|
8 |
create_time |
timestamp |
19 |
0 |
N |
N |
CURRENT_TIMESTAMP |
创建时间: |
|
9 |
update_time |
timestamp |
19 |
0 |
N |
N |
CURRENT_TIMESTAMP |
更新时间: |
|
编号 |
名称 |
数据类型 |
长度 |
小数位 |
允许空值 |
主键 |
默认值 |
说明 |
|
1 |
comment_id |
int |
10 |
0 |
N |
Y |
评论ID: | |
|
2 |
user_id |
int |
10 |
0 |
N |
N |
0 |
评论人ID: |
|
3 |
reply_to_id |
int |
10 |
0 |
N |
N |
0 |
回复评论ID:空为0 |
|
4 |
content |
longtext |
2147483647 |
0 |
Y |
N |
内容: | |
|
5 |
nickname |
varchar |
255 |
0 |
Y |
N |
昵称: | |
|
6 |
avatar |
varchar |
255 |
0 |
Y |
N |
头像地址:[0,255] | |
|
7 |
create_time |
timestamp |
19 |
0 |
N |
N |
CURRENT_TIMESTAMP |
创建时间: |
|
8 |
update_time |
timestamp |
19 |
0 |
N |
N |
CURRENT_TIMESTAMP |
更新时间: |
|
9 |
source_table |
varchar |
255 |
0 |
Y |
N |
来源表: | |
|
10 |
source_field |
varchar |
255 |
0 |
Y |
N |
来源字段: | |
|
11 |
source_id |
int |
10 |
0 |
N |
N |
0 |
来源ID: |
|
编号 |
名称 |
数据类型 |
长度 |
小数位 |
允许空值 |
主键 |
默认值 |
说明 |
|
1 |
course_arrangement_id |
int |
10 |
0 |
N |
Y |
课程安排ID | |
|
2 |
course_name |
varchar |
64 |
0 |
Y |
N |
课程名称 | |
|
3 |
course_objectives |
varchar |
64 |
0 |
Y |
N |
课程目标 | |
|
4 |
coach_user |
int |
10 |
0 |
Y |
N |
0 |
教练用户 |
|
5 |
coach_name |
varchar |
64 |
0 |
Y |
N |
教练姓名 | |
|
6 |
member_users |
int |
10 |
0 |
Y |
N |
0 |
会员用户 |
|
7 |
member_name |
varchar |
64 |
0 |
Y |
N |
会员姓名 | |
|
8 |
arrange_location |
varchar |
64 |
0 |
Y |
N |
安排地点 | |
|
9 |
schedule_date |
date |
10 |
0 |
Y |
N |
安排日期 | |
|
10 |
number_of_arrangements |
varchar |
64 |
0 |
Y |
N |
安排次数 | |
|
11 |
arrange_content |
text |
65535 |
0 |
Y |
N |
安排内容 | |
|
12 |
fitness_record_limit_times |
int |
10 |
0 |
N |
N |
0 |
记录限制次数 |
|
13 |
create_time |
datetime |
19 |
0 |
N |
N |
CURRENT_TIMESTAMP |
创建时间 |
|
14 |
update_time |
timestamp |
19 |
0 |
N |
N |
CURRENT_TIMESTAMP |
更新时间 |
|
15 |
source_table |
varchar |
255 |
0 |
Y |
N |
来源表 | |
|
16 |
source_id |
int |
10 |
0 |
Y |
N |
来源ID | |
|
17 |
source_user_id |
int |
10 |
0 |
Y |
N |
来源用户 |
|
编号 |
名称 |
数据类型 |
长度 |
小数位 |
允许空值 |
主键 |
默认值 |
说明 |
|
1 |
course_consultation_id |
int |
10 |
0 |
N |
Y |
课程咨询ID | |
|
2 |
course_name |
varchar |
64 |
0 |
Y |
N |
课程名称 | |
|
3 |
course_objectives |
varchar |
64 |
0 |
Y |
N |
课程目标 | |
|
4 |
release_date |
date |
10 |
0 |
Y |
N |
发布日期 | |
|
5 |
coach_user |
int |
10 |
0 |
Y |
N |
0 |
教练用户 |
|
6 |
coach_name |
varchar |
64 |
0 |
Y |
N |
教练姓名 | |
|
7 |
member_users |
int |
10 |
0 |
Y |
N |
0 |
会员用户 |
|
8 |
member_name |
varchar |
64 |
0 |
Y |
N |
会员姓名 | |
|
9 |
consultation_questions |
text |
65535 |
0 |
Y |
N |
咨询问题 | |
|
10 |
coachs_reply |
text |
65535 |
0 |
Y |
N |
教练回复 | |
|
11 |
create_time |
datetime |
19 |
0 |
N |
N |
CURRENT_TIMESTAMP |
创建时间 |
|
12 |
update_time |
timestamp |
19 |
0 |
N |
N |
CURRENT_TIMESTAMP |
更新时间 |
|
13 |
source_table |
varchar |
255 |
0 |
Y |
N |
来源表 | |
|
14 |
source_id |
int |
10 |
0 |
Y |
N |
来源ID | |
|
15 |
source_user_id |
int |
10 |
0 |
Y |
N |
来源用户 |
|
编号 |
名称 |
数据类型 |
长度 |
小数位 |
允许空值 |
主键 |
默认值 |
说明 |
|
1 |
course_notice_id |
int |
10 |
0 |
N |
Y |
课程通知ID | |
|
2 |
course_name |
varchar |
64 |
0 |
Y |
N |
课程名称 | |
|
3 |
course_objectives |
varchar |
64 |
0 |
Y |
N |
课程目标 | |
|
4 |
release_date |
date |
10 |
0 |
Y |
N |
发布日期 | |
|
5 |
coach_user |
int |
10 |
0 |
Y |
N |
0 |
教练用户 |
|
6 |
coach_name |
varchar |
64 |
0 |
Y |
N |
教练姓名 | |
|
7 |
member_users |
int |
10 |
0 |
Y |
N |
0 |
会员用户 |
|
8 |
member_name |
varchar |
64 |
0 |
Y |
N |
会员姓名 | |
|
9 |
notification_content |
text |
65535 |
0 |
Y |
N |
通知内容 | |
|
10 |
matters_needing_attention |
text |
65535 |
0 |
Y |
N |
注意事项 | |
|
11 |
course_arrangement_limit_times |
int |
10 |
0 |
N |
N |
0 |
安排限制次数 |
|
12 |
create_time |
datetime |
19 |
0 |
N |
N |
CURRENT_TIMESTAMP |
创建时间 |
|
13 |
update_time |
timestamp |
19 |
0 |
N |
N |
CURRENT_TIMESTAMP |
更新时间 |
|
14 |
source_table |
varchar |
255 |
0 |
Y |
N |
来源表 | |
|
15 |
source_id |
int |
10 |
0 |
Y |
N |
来源ID | |
|
16 |
source_user_id |
int |
10 |
0 |
Y |
N |
来源用户 |
|
编号 |
名称 |
数据类型 |
长度 |
小数位 |
允许空值 |
主键 |
默认值 |
说明 |
|
1 |
course_reservation_id |
int |
10 |
0 |
N |
Y |
课程预约ID | |
|
2 |
course_name |
varchar |
64 |
0 |
Y |
N |
课程名称 | |
|
3 |
course_objectives |
varchar |
64 |
0 |
Y |
N |
课程目标 | |
|
4 |
release_date |
date |
10 |
0 |
Y |
N |
发布日期 | |
|
5 |
coach_user |
int |
10 |
0 |
Y |
N |
0 |
教练用户 |
|
6 |
coach_name |
varchar |
64 |
0 |
Y |
N |
教练姓名 | |
|
7 |
member_users |
int |
10 |
0 |
Y |
N |
0 |
会员用户 |
|
8 |
member_name |
varchar |
64 |
0 |
Y |
N |
会员姓名 | |
|
9 |
appointment_date |
date |
10 |
0 |
Y |
N |
预约日期 | |
|
10 |
appointment_remarks |
text |
65535 |
0 |
Y |
N |
预约备注 | |
|
11 |
course_notice_limit_times |
int |
10 |
0 |
N |
N |
0 |
通知限制次数 |
|
12 |
create_time |
datetime |
19 |
0 |
N |
N |
CURRENT_TIMESTAMP |
创建时间 |
|
13 |
update_time |
timestamp |
19 |
0 |
N |
N |
CURRENT_TIMESTAMP |
更新时间 |
|
14 |
source_table |
varchar |
255 |
0 |
Y |
N |
来源表 | |
|
15 |
source_id |
int |
10 |
0 |
Y |
N |
来源ID | |
|
16 |
source_user_id |
int |
10 |
0 |
Y |
N |
来源用户 |
|
编号 |
名称 |
数据类型 |
长度 |
小数位 |
允许空值 |
主键 |
默认值 |
说明 |
|
1 |
fitness_books_id |
int |
10 |
0 |
N |
Y |
健身书籍ID | |
|
2 |
book_name |
varchar |
64 |
0 |
Y |
N |
书籍名称 | |
|
3 |
book_author |
varchar |
64 |
0 |
Y |
N |
书籍作者 | |
|
4 |
book_number |
varchar |
64 |
0 |
Y |
N |
书籍编号 | |
|
5 |
book_prices |
double |
9 |
2 |
Y |
N |
0.00 |
书籍价格 |
|
6 |
book_images |
varchar |
255 |
0 |
Y |
N |
书籍图片 | |
|
7 |
book_introduction |
longtext |
2147483647 |
0 |
Y |
N |
书籍简介 | |
|
8 |
praise_len |
int |
10 |
0 |
N |
N |
0 |
点赞数 |
|
9 |
book_purchase_limit_times |
int |
10 |
0 |
N |
N |
0 |
购买限制次数 |
|
10 |
create_time |
datetime |
19 |
0 |
N |
N |
CURRENT_TIMESTAMP |
创建时间 |
|
11 |
update_time |
timestamp |
19 |
0 |
N |
N |
CURRENT_TIMESTAMP |
更新时间 |
|
编号 |
名称 |
数据类型 |
长度 |
小数位 |
允许空值 |
主键 |
默认值 |
说明 |
|
1 |
fitness_classes_id |
int |
10 |
0 |
N |
Y |
健身课程ID | |
|
2 |
course_name |
varchar |
64 |
0 |
Y |
N |
课程名称 | |
|
3 |
course_objectives |
varchar |
64 |
0 |
Y |
N |
课程目标 | |
|
4 |
course_video |
varchar |
255 |
0 |
Y |
N |
课程视频 | |
|
5 |
release_date |
date |
10 |
0 |
Y |
N |
发布日期 | |
|
6 |
coach_user |
int |
10 |
0 |
Y |
N |
0 |
教练用户 |
|
7 |
coach_name |
varchar |
64 |
0 |
Y |
N |
教练姓名 | |
|
8 |
cover_photo |
varchar |
255 |
0 |
Y |
N |
封面图片 | |
|
9 |
course_introduction |
longtext |
2147483647 |
0 |
Y |
N |
课程简介 | |
|
10 |
hits |
int |
10 |
0 |
N |
N |
0 |
点击数 |
|
11 |
praise_len |
int |
10 |
0 |
N |
N |
0 |
点赞数 |
|
12 |
recommend |
int |
10 |
0 |
N |
N |
0 |
智能推荐 |
|
13 |
course_consultation_limit_times |
int |
10 |
0 |
N |
N |
0 |
咨询限制次数 |
|
14 |
course_reservation_limit_times |
int |
10 |
0 |
N |
N |
0 |
预约限制次数 |
|
15 |
create_time |
datetime |
19 |
0 |
N |
N |
CURRENT_TIMESTAMP |
创建时间 |
|
16 |
update_time |
timestamp |
19 |
0 |
N |
N |
CURRENT_TIMESTAMP |
更新时间 |
|
编号 |
名称 |
数据类型 |
长度 |
小数位 |
允许空值 |
主键 |
默认值 |
说明 |
|
1 |
fitness_record_id |
int |
10 |
0 |
N |
Y |
健身记录ID | |
|
2 |
course_name |
varchar |
64 |
0 |
Y |
N |
课程名称 | |
|
3 |
course_objectives |
varchar |
64 |
0 |
Y |
N |
课程目标 | |
|
4 |
coach_user |
int |
10 |
0 |
Y |
N |
0 |
教练用户 |
|
5 |
coach_name |
varchar |
64 |
0 |
Y |
N |
教练姓名 | |
|
6 |
member_users |
int |
10 |
0 |
Y |
N |
0 |
会员用户 |
|
7 |
member_name |
varchar |
64 |
0 |
Y |
N |
会员姓名 | |
|
8 |
record_fitness |
varchar |
64 |
0 |
Y |
N |
记录健身 | |
|
9 |
record_date |
date |
10 |
0 |
Y |
N |
记录日期 | |
|
10 |
record_introduction |
text |
65535 |
0 |
Y |
N |
记录简介 | |
|
11 |
create_time |
datetime |
19 |
0 |
N |
N |
CURRENT_TIMESTAMP |
创建时间 |
|
12 |
update_time |
timestamp |
19 |
0 |
N |
N |
CURRENT_TIMESTAMP |
更新时间 |
|
13 |
source_table |
varchar |
255 |
0 |
Y |
N |
来源表 | |
|
14 |
source_id |
int |
10 |
0 |
Y |
N |
来源ID | |
|
15 |
source_user_id |
int |
10 |
0 |
Y |
N |
来源用户 |
|
编号 |
名称 |
数据类型 |
长度 |
小数位 |
允许空值 |
主键 |
默认值 |
说明 |
|
1 |
hits_id |
int |
10 |
0 |
N |
Y |
点赞ID: | |
|
2 |
user_id |
int |
10 |
0 |
N |
N |
0 |
点赞人: |
|
3 |
create_time |
timestamp |
19 |
0 |
N |
N |
CURRENT_TIMESTAMP |
创建时间: |
|
4 |
update_time |
timestamp |
19 |
0 |
N |
N |
CURRENT_TIMESTAMP |
更新时间: |
|
5 |
source_table |
varchar |
255 |
0 |
Y |
N |
来源表: | |
|
6 |
source_field |
varchar |
255 |
0 |
Y |
N |
来源字段: | |
|
7 |
source_id |
int |
10 |
0 |
N |
N |
0 |
来源ID: |
|
编号 |
名称 |
数据类型 |
长度 |
小数位 |
允许空值 |
主键 |
默认值 |
说明 |
|
1 |
member_rating_id |
int |
10 |
0 |
N |
Y |
会员评级ID | |
|
2 |
member_users |
int |
10 |
0 |
Y |
N |
0 |
会员用户 |
|
3 |
member_name |
varchar |
64 |
0 |
Y |
N |
会员姓名 | |
|
4 |
member_gender |
varchar |
64 |
0 |
Y |
N |
会员性别 | |
|
5 |
member_phone_number |
varchar |
64 |
0 |
Y |
N |
会员电话 | |
|
6 |
membership_card_number |
varchar |
64 |
0 |
Y |
N |
会员卡号 | |
|
7 |
membership_level |
varchar |
64 |
0 |
Y |
N |
会员等级 | |
|
8 |
consumption_amount |
double |
9 |
2 |
Y |
N |
0.00 |
消费金额 |
|
9 |
consumption_frequency |
double |
9 |
2 |
Y |
N |
0.00 |
消费频次 |
|
10 |
rated_members |
varchar |
64 |
0 |
Y |
N |
评级会员 | |
|
11 |
rating_introduction |
text |
65535 |
0 |
Y |
N |
评级简介 | |
|
12 |
create_time |
datetime |
19 |
0 |
N |
N |
CURRENT_TIMESTAMP |
创建时间 |
|
13 |
update_time |
timestamp |
19 |
0 |
N |
N |
CURRENT_TIMESTAMP |
更新时间 |
|
编号 |
名称 |
数据类型 |
长度 |
小数位 |
允许空值 |
主键 |
默认值 |
说明 |
|
1 |
member_users_id |
int |
10 |
0 |
N |
Y |
会员用户ID | |
|
2 |
member_name |
varchar |
64 |
0 |
Y |
N |
会员姓名 | |
|
3 |
member_gender |
varchar |
64 |
0 |
Y |
N |
会员性别 | |
|
4 |
member_phone_number |
varchar |
64 |
0 |
Y |
N |
会员电话 | |
|
5 |
membership_card_number |
varchar |
64 |
0 |
Y |
N |
会员卡号 | |
|
6 |
membership_level |
varchar |
64 |
0 |
Y |
N |
会员等级 | |
|
7 |
examine_state |
varchar |
16 |
0 |
N |
N |
已通过 |
审核状态 |
|
8 |
user_id |
int |
10 |
0 |
N |
N |
0 |
用户ID |
|
9 |
create_time |
datetime |
19 |
0 |
N |
N |
CURRENT_TIMESTAMP |
创建时间 |
|
10 |
update_time |
timestamp |
19 |
0 |
N |
N |
CURRENT_TIMESTAMP |
更新时间 |
|
编号 |
名称 |
数据类型 |
长度 |
小数位 |
允许空值 |
主键 |
默认值 |
说明 |
|
1 |
notice_id |
mediumint |
8 |
0 |
N |
Y |
公告id: | |
|
2 |
title |
varchar |
125 |
0 |
N |
N |
标题: | |
|
3 |
content |
longtext |
2147483647 |
0 |
Y |
N |
正文: | |
|
4 |
create_time |
timestamp |
19 |
0 |
N |
N |
CURRENT_TIMESTAMP |
创建时间: |
|
5 |
update_time |
timestamp |
19 |
0 |
N |
N |
CURRENT_TIMESTAMP |
更新时间: |
|
编号 |
名称 |
数据类型 |
长度 |
小数位 |
允许空值 |
主键 |
默认值 |
说明 |
|
1 |
praise_id |
int |
10 |
0 |
N |
Y |
点赞ID: | |
|
2 |
user_id |
int |
10 |
0 |
N |
N |
0 |
点赞人: |
|
3 |
create_time |
timestamp |
19 |
0 |
N |
N |
CURRENT_TIMESTAMP |
创建时间: |
|
4 |
update_time |
timestamp |
19 |
0 |
N |
N |
CURRENT_TIMESTAMP |
更新时间: |
|
5 |
source_table |
varchar |
255 |
0 |
Y |
N |
来源表: | |
|
6 |
source_field |
varchar |
255 |
0 |
Y |
N |
来源字段: | |
|
7 |
source_id |
int |
10 |
0 |
N |
N |
0 |
来源ID: |
|
8 |
status |
bit |
1 |
0 |
N |
N |
1 |
点赞状态:1为点赞,0已取消 |
|
编号 |
名称 |
数据类型 |
长度 |
小数位 |
允许空值 |
主键 |
默认值 |
说明 |
|
1 |
schedule_id |
smallint |
5 |
0 |
N |
Y |
日程ID:[0,32767] | |
|
2 |
content |
varchar |
255 |
0 |
Y |
N |
日程内容 | |
|
3 |
scheduled_time |
datetime |
19 |
0 |
Y |
N |
计划时间 | |
|
4 |
user_id |
int |
10 |
0 |
N |
N |
用户id | |
|
5 |
create_time |
datetime |
19 |
0 |
Y |
N |
创建时间 | |
|
6 |
update_time |
datetime |
19 |
0 |
Y |
N |
更新时间 |
|
编号 |
名称 |
数据类型 |
长度 |
小数位 |
允许空值 |
主键 |
默认值 |
说明 |
|
1 |
score_id |
int |
10 |
0 |
N |
Y |
评分ID: | |
|
2 |
user_id |
int |
10 |
0 |
N |
N |
0 |
评分人: |
|
3 |
nickname |
varchar |
64 |
0 |
Y |
N |
昵称: | |
|
4 |
score_num |
double |
5 |
2 |
N |
N |
0.00 |
评分: |
|
5 |
create_time |
timestamp |
19 |
0 |
N |
N |
CURRENT_TIMESTAMP |
创建时间: |
|
6 |
update_time |
timestamp |
19 |
0 |
N |
N |
CURRENT_TIMESTAMP |
更新时间: |
|
7 |
source_table |
varchar |
255 |
0 |
Y |
N |
来源表: | |
|
8 |
source_field |
varchar |
255 |
0 |
Y |
N |
来源字段: | |
|
9 |
source_id |
int |
10 |
0 |
N |
N |
0 |
来源ID: |
|
编号 |
名称 |
数据类型 |
长度 |
小数位 |
允许空值 |
主键 |
默认值 |
说明 |
|
1 |
slides_id |
int |
10 |
0 |
N |
Y |
轮播图ID: | |
|
2 |
title |
varchar |
64 |
0 |
Y |
N |
标题: | |
|
3 |
content |
varchar |
255 |
0 |
Y |
N |
内容: | |
|
4 |
url |
varchar |
255 |
0 |
Y |
N |
链接: | |
|
5 |
img |
varchar |
255 |
0 |
Y |
N |
轮播图: | |
|
6 |
hits |
int |
10 |
0 |
N |
N |
0 |
点击量: |
|
7 |
create_time |
timestamp |
19 |
0 |
N |
N |
CURRENT_TIMESTAMP |
创建时间: |
|
8 |
update_time |
timestamp |
19 |
0 |
N |
N |
CURRENT_TIMESTAMP |
更新时间: |
|
编号 |
名称 |
数据类型 |
长度 |
小数位 |
允许空值 |
主键 |
默认值 |
说明 |
|
1 |
upload_id |
int |
10 |
0 |
N |
Y |
上传ID | |
|
2 |
name |
varchar |
64 |
0 |
Y |
N |
文件名 | |
|
3 |
path |
varchar |
255 |
0 |
Y |
N |
访问路径 | |
|
4 |
file |
varchar |
255 |
0 |
Y |
N |
文件路径 | |
|
5 |
display |
varchar |
255 |
0 |
Y |
N |
显示顺序 | |
|
6 |
father_id |
int |
10 |
0 |
Y |
N |
0 |
父级ID |
|
7 |
dir |
varchar |
255 |
0 |
Y |
N |
文件夹 | |
|
8 |
type |
varchar |
32 |
0 |
Y |
N |
文件类型 |
|
编号 |
名称 |
数据类型 |
长度 |
小数位 |
允许空值 |
主键 |
默认值 |
说明 |
|
1 |
user_id |
int |
10 |
0 |
N |
Y |
用户ID:[0,8388607]用户获取其他与用户相关的数据 | |
|
2 |
state |
smallint |
5 |
0 |
N |
N |
1 |
账户状态:[0,10](1可用|2异常|3已冻结|4已注销) |
|
3 |
user_group |
varchar |
32 |
0 |
Y |
N |
所在用户组:[0,32767]决定用户身份和权限 | |
|
4 |
login_time |
timestamp |
19 |
0 |
N |
N |
CURRENT_TIMESTAMP |
上次登录时间: |
|
5 |
phone |
varchar |
11 |
0 |
Y |
N |
手机号码:[0,11]用户的手机号码,用于找回密码时或登录时 | |
|
6 |
phone_state |
smallint |
5 |
0 |
N |
N |
0 |
手机认证:[0,1](0未认证|1审核中|2已认证) |
|
7 |
username |
varchar |
16 |
0 |
N |
N |
用户名:[0,16]用户登录时所用的账户名称 | |
|
8 |
nickname |
varchar |
16 |
0 |
Y |
N |
昵称:[0,16] | |
|
9 |
password |
varchar |
64 |
0 |
N |
N |
密码:[0,32]用户登录所需的密码,由6-16位数字或英文组成 | |
|
10 |
|
varchar |
64 |
0 |
Y |
N |
邮箱:[0,64]用户的邮箱,用于找回密码时或登录时 | |
|
11 |
email_state |
smallint |
5 |
0 |
N |
N |
0 |
邮箱认证:[0,1](0未认证|1审核中|2已认证) |
|
12 |
avatar |
varchar |
255 |
0 |
Y |
N |
头像地址:[0,255] | |
|
13 |
open_id |
varchar |
255 |
0 |
Y |
N |
针对获取用户信息字段 | |
|
14 |
create_time |
timestamp |
19 |
0 |
N |
N |
CURRENT_TIMESTAMP |
创建时间: |
|
编号 |
名称 |
数据类型 |
长度 |
小数位 |
允许空值 |
主键 |
默认值 |
说明 |
|
1 |
group_id |
mediumint |
8 |
0 |
N |
Y |
用户组ID:[0,8388607] | |
|
2 |
display |
smallint |
5 |
0 |
N |
N |
100 |
显示顺序:[0,1000] |
|
3 |
name |
varchar |
16 |
0 |
N |
N |
名称:[0,16] | |
|
4 |
description |
varchar |
255 |
0 |
Y |
N |
描述:[0,255]描述该用户组的特点或权限范围 | |
|
5 |
source_table |
varchar |
255 |
0 |
Y |
N |
来源表: | |
|
6 |
source_field |
varchar |
255 |
0 |
Y |
N |
来源字段: | |
|
7 |
source_id |
int |
10 |
0 |
N |
N |
0 |
来源ID: |
|
8 |
register |
smallint |
5 |
0 |
Y |
N |
0 |
注册位置: |
|
9 |
create_time |
timestamp |
19 |
0 |
N |
N |
CURRENT_TIMESTAMP |
创建时间: |
|
10 |
update_time |
timestamp |
19 |
0 |
N |
N |
CURRENT_TIMESTAMP |
更新时间: |
5 系统实现
5.1.1用户注册
用户注册功能通过前端表单收集用户信息(如姓名、密码等),并将数据提交到后端。后端通过SSM框架处理用户数据,首先进行数据有效性验证,确保信息完整且符合要求。然后,系统将用户信息存储到MySQL数据库中的用户表。注册成功后,系统会返回提示信息并自动跳转至登录页面。界面图如下所示:

图5.1用户注册界面设计
注册关键代码如下:
@PostMapping("register")
public Map<String, Object> signUp(HttpServletRequest request) throws IOException {
Map<String, String> query = new HashMap<>();
Map<String,Object> map = service.readBody(request.getReader());
query.put("username",String.valueOf(map.get("username")));
List list = service.selectBaseList(service.select(query, new HashMap<>()));
if (list.size()>0){
return error(30000, "用户已存在");
}
map.put("password",service.encryption(String.valueOf(map.get("password"))));
service.insert(map);
return success(1);
}
5.1.2用户登录
通过前端界面提供用户名和密码输入框,用户提交后,前端将数据发送至后端。后端使用SSM框架的Spring MVC接收请求,验证用户输入的用户名和密码是否与数据库中的信息匹配。密码采用加密存储,登录时进行相应的加密验证。若验证通过,系统将生成用户会话并记录登录状态,返回成功信息并跳转至用户主界面。若登录失败,系统会提示错误信息,允许用户重新尝试登录。此功能确保了系统的安全性和用户的身份验证。界面图如下所示:

图5.2用户登录界面设计
登录关键代码如下:
@Slf4j
public class LoginInterceptor implements HandlerInterceptor {
private String tokenName = "x-auth-token";
@Override
public boolean preHandle(HttpServletRequest request, HttpServletResponse response, Object handler) throws Exception {
String token = request.getHeader(this.tokenName);
setHeader(request, response);
log.info("[请求接口] - {} , [请求类型] - {}",request.getRequestURL().toString(),request.getMethod());
private void setHeader(HttpServletRequest request, HttpServletResponse response) {
response.setHeader("Access-control-Allow-Origin", request.getHeader("Origin"));
response.setHeader("Access-Control-Allow-Methods", "GET, HEAD, POST, PUT, DELETE, TRACE, OPTIONS, PATCH");
response.setHeader("Access-Control-Allow-Credentials", "true");
response.setHeader("Access-Control-Allow-Headers", request.getHeader("Access-Control-Request-Headers"));
response.setHeader("Access-Control-Max-Age", "1800");
response.setHeader("Content-Type", "application/json;charset=UTF-8");
response.setStatus(HttpStatus.OK.value());
}
5.1.3健身课程
用户可以通过系统浏览所有可用的健身课程,并查看每个课程的详细信息,如时间、地点、教练等。对于课程咨询,会员可以向教练或管理员提问,获取课程内容或相关建议。预约功能允许会员选择心仪课程,系统检查课程的剩余名额并允许预约界面图如下所示

图5.3健身课程查看界面设计

图5.4健身课程咨询界面设计
关键代码如下:
@PostMapping("/add")
@Transactional
public Map<String, Object> add(HttpServletRequest request) throws IOException {
service.insert(service.readBody(request.getReader()));
return success(1);
}
@Transactional
public Map<String, Object> addMap(Map<String,Object> map){
service.insert(map);
return success(1);
}
5.1.4健身书籍
用户可以通过系统浏览健身书籍的详细信息,包括书名、作者、简介、价格等。对于查看功能,系统提供书籍的分类和搜索功能,方便会员根据兴趣选择相关书籍。用户可通过点击进入书籍详情页,了解更多内容。在购买功能上,会员可以选择购买书籍,并将其加入购物车。结算时,系统显示订单详情,用户确认后进行支付。支付完成后,系统会记录购买信息并更新库存。此功能丰富了会员的健身资源,促进了健康知识的传播。界面图如下所示。

图5.5健身书籍查看界面设计
查看关键代码如下:
@PostMapping("/upload")
public Map<String, Object> upload(@RequestParam(value = "file",required=false) MultipartFile file,HttpServletRequest request) {
log.info("进入方法");
if (file.isEmpty()) {
return error(30000, "没有选择文件");
}
try {
//判断有没路径,没有则创建
String filePath = request.getSession().getServletContext().getRealPath("\\") +"upload\\";
File targetDir = new File(filePath);
if (!targetDir.exists() && !targetDir.isDirectory()) {
if (targetDir.mkdirs()) {
log.info("创建目录成功")

图5.6购买界面设计
5.1.5个人中心
个人中心功能集成了会员管理和个性化服务,包括个人首页展示基本信息、课程预约、咨询、通知、课程安排等;健身记录帮助用户跟踪进展;书籍购买模块提供购买历史查询;会员评级根据活跃度赋予等级;收藏功能便于保存感兴趣的课程或书籍;评论管理允许用户查看和修改评价。通过这些功能,个人中心为会员提供了便捷的管理工具,提升了健身体验和互动性。界面图如下所示。

图5.7个人中心界面设计
5.2.1健身课程管理
教练用户可以通过系统管理和发布健身课程。通过后台界面,教练能够新增、编辑或删除课程信息,包括课程名称、时间、地点、难度、课程描述及配套设施等。教练还可以设置课程的最大参与人数及报名开始和结束时间,确保课程安排合理。系统自动统计每个课程的报名情况,并显示课程状态。界面图如下所示。

图5.8健身课程发布界面设计
关键代码如下:
<sql id="selectAccessTokenVo">
select token_id, token, maxage, create_time, update_time, user_id from access_token
</sql>
<select id="selectAccessTokenList" parameterType="com.project.demo.entity.AccessToken" resultMap="AccessTokenResult">
<include refid="selectAccessTokenVo"/>
<where>
<if test="token != null and token != ''"> and token = #{token}</if>
<if test="maxage != null "> and maxage = #{maxage}</if>
<if test="userId != null "> and user_id = #{userId}</if>
</where>
</select>
5.2.2课程咨询管理
教练用户可以通过系统查看和回复学员的课程咨询。学员提出的问题会通过系统发送给相关课程的教练,教练可以查看问题内容,并提供详细解答。系统支持多种问题类型,如课程内容、难度、时间安排等,确保信息传递清晰、及时。教练可以选择公开或私密回复,确保学员获得个性化服务。界面图如下所示。

图5.9课程咨询答复界面设计
5.2.3课程预约管理
教练用户可以审核学员的课程预约申请,并根据课程名额和条件进行批准或拒绝。系统会自动向学员发送预约审核结果通知,告知是否成功预约或预约失败。如果预约被批准,学员会收到确认通知,课程信息也会同步更新。若预约被拒绝,系统将提供相应的拒绝原因,并提示学员尝试其他课程或时间。界面图如下所示。

图5.10课程预约成功通知界面设计
5.3.1后台首页
管理员用户通过后台首页可以查看全站的关键统计数据,包括课程安排统计、书籍购买统计和会员评级统计。课程安排统计展示了各类课程的报名情况、开设频次及学员参与度;书籍购买统计显示各类健身书籍的销量、热门书籍及购买趋势;会员评级统计则展示了各会员等级分布及其活跃情况。通过这些统计数据,管理员可以更好地了解平台运营情况,优化资源分配和决策,提升平台服务质量。界面图如下所示。

图5.11后台首页界面设计
5.3.2用户管理
管理员用户可以对平台内的所有用户进行管理,包括管理员、会员用户和教练用户。对于管理员,系统支持添加、编辑和删除管理员账户,设置权限等级,确保平台管理权限合理分配。对于会员用户,管理员可以查看用户的基本信息、活动记录、课程参与情况等,支持封禁或解除封禁违规会员,确保社区秩序。对于教练用户,管理员可以审核教练的注册申请,设置教练权限,查看教练的课程安排和学员反馈,确保教学质量。界面图如下所示。

图5.12用户管理界面设计
添加关键代码如下:
<sql id="selectAccessTokenVo">
select token_id, token, maxage, create_time, update_time, user_id from access_token
</sql>
<select id="selectAccessTokenList" parameterType="com.project.demo.entity.AccessToken" resultMap="AccessTokenResult">
<include refid="selectAccessTokenVo"/>
<where>
<if test="token != null and token != ''"> and token = #{token}</if>
<if test="maxage != null "> and maxage = #{maxage}</if>
<if test="userId != null "> and user_id = #{userId}</if>
</where>
</select>
5.3.3书籍购买管理
管理员可以通过系统管理平台上的书籍购买情况,包括书籍的上架、下架、价格调整及库存管理。管理员能够查看每本书籍的购买数量、销售趋势和用户评价,及时调整销售策略。系统还支持设置促销活动和折扣,提升书籍的购买量。同时,管理员可对用户的书籍购买历史进行查看,进行售后服务跟进。界面图如下所示。

图5.13书籍购买管理界面设计
5.3.4会员评级管理
管理员可以通过系统对会员进行评级管理,根据会员的活跃度、消费记录和课程参与情况等,自动或手动调整会员的等级。系统设有多个会员等级,分别对应不同的权益和特权,例如优先预约课程、专属折扣等。管理员能够查看每位会员的历史评级变化,并根据实际情况进行调整。界面图如下所示。

图5.14会员评级界面设计
为了确保平台的稳定性和高效性,管理员需要配置并维护一套完整的测试环境与工具。测试环境通常包括开发环境、预发布环境和生产环境。开发环境用于开发阶段的功能测试,预发布环境模拟实际运行情况进行系统集成测试,生产环境则是最终用户使用的平台环境。
测试工具涵盖自动化测试工具、性能测试工具和安全性测试工具等。包括Selenium、Jest、TestNG等,能够高效地进行功能回归测试,确保新功能不会影响现有功能的正常运行。性能测试工具如JMeter或LoadRunner用于模拟大量并发用户,评估系统在高负载下的表现。安全性测试工具(如OWASP ZAP)则帮助检测平台的漏洞和潜在安全风险,确保用户数据安全。
通过使用这些测试环境与工具,管理员可以提前发现并修复潜在问题,提升平台的稳定性与用户体验,确保系统在上线后平稳运行。
在系统的功能验证阶段,我们将对全部的功能界面进行全面测试。具体而言,我们将模拟用户行为,输入各类数据并进行提交操作,随后仔细观察和分析每个页面的响应反馈。这一过程旨在验证系统的功能完整性,确保页面所呈现的功能与预期相符,并能够完全实现预设的交互逻辑。通过这种全面细致的测试方法以确保系统在实际应用中能够稳定、准确地响应用户需求。下面将对用户注册、用户登录、查看健身课程、预约课程、购买健身书籍等功能进行测试。
表6.1注册功能测试用例
|
测试用例 ID |
测试描述 |
测试步骤 |
预期结果 |
实际结果 |
通过/失败 |
|
TC-01 |
用户名重复检查 |
输入已存在的用户名并填写其他信息 |
提示用户名已存在 |
提示用户名已存在 |
通过 |
|
TC-02 |
必填字段检查 |
留空必填字段(如用户名、密码) |
提示必填字段不能为空 |
提示必填字段不能为空 |
通过 |
|
TC-03 |
密码强度检查 |
输入弱密码(如“123456”) |
提示密码强度不够 |
提示密码强度不够 |
通过 |
|
TC-04 |
注册成功 |
输入有效信息并提交注册 |
注册成功,跳转至登录页面 |
注册成功,跳转至登录页面 |
通过 |
表6.2登录功能测试用例
|
测试用例 ID |
测试描述 |
测试步骤 |
预期结果 |
实际结果 |
通过/失败 |
|
TC-05 |
正确用户名密码登录 |
输入正确的用户名和密码并点击登录 |
登录成功,跳转至用户主页 |
登录成功,跳转至用户主页 |
通过 |
|
TC-06 |
错误用户名登录 |
输入错误的用户名和密码并点击登录 |
提示用户名或密码错误 |
提示用户名或密码错误 |
通过 |
|
TC-07 |
空字段登录 |
留空用户名或密码并点击登录 |
提示用户名和密码不能为空 |
提示用户名和密码不能为空 |
通过 |
|
TC-08 |
记住我功能 |
勾选“记住我”并成功登录,下次访问时自动登录 |
用户信息被记住,无需再次输入用户名密码 |
用户信息被记住,无需再次输入用户名密码 |
通过 |
表6.3查看健身课程测试用例
|
测试用例 ID |
测试描述 |
测试步骤 |
预期结果 |
实际结果 |
通过/失败 |
|
TC-09 |
查看所有课程 |
进入课程页面,查看所有可用课程 |
显示课程列表,包含课程名称和简介 |
显示课程列表,包含课程名称和简介 |
通过 |
|
TC-10 |
筛选课程类型 |
使用筛选器按课程类型筛选课程 |
显示匹配条件的课程 |
显示匹配条件的课程 |
通过 |
|
TC-11 |
查看课程详情 |
点击某个课程,查看详细信息 |
显示课程详情,包括教练信息、时间等 |
显示课程详情,包括教练信息、时间等 |
通过 |
|
TC-12 |
课程搜索功能 |
在搜索框中输入课程名称进行搜索 |
显示与搜索关键字匹配的课程 |
显示与搜索关键字匹配的课程 |
通过 |
表6.4预约课程测试用例
|
测试用例 ID |
测试描述 |
测试步骤 |
预期结果 |
实际结果 |
通过/失败 |
|
TC-13 |
成功预约课程 |
选择课程、日期和时间,提交预约请求 |
提交成功,显示预约成功的确认信息 |
提交成功,显示预约成功的确认信息 |
通过 |
|
TC-14 |
预约课程名额已满 |
选择已满员的课程进行预约 |
提示课程名额已满,无法预约 |
提示课程名额已满,无法预约 |
通过 |
|
TC-15 |
提前预约课程 |
在规定时间内进行预约 |
提交成功,显示预约成功的确认信息 |
提交成功,显示预约成功的确认信息 |
通过 |
|
TC-16 |
取消预约 |
进入预约管理页面,选择已预约课程进行取消 |
提交成功,显示预约已取消的信息 |
提交成功,显示预约已取消的信息 |
通过 |
表6.5购买健身书籍测试用例
|
测试用例 ID |
测试描述 |
测试步骤 |
预期结果 |
实际结果 |
通过/失败 |
|
TC-17 |
成功购买书籍 |
选择一本书籍,添加到购物车并提交订单 |
显示购买成功,并生成订单号 |
显示购买成功,并生成订单号 |
通过 |
|
TC-18 |
书籍库存不足 |
选择库存为零的书籍进行购买 |
提示库存不足,无法购买 |
提示库存不足,无法购买 |
通过 |
|
TC-19 |
购买无库存书籍 |
选择库存为零的书籍,刷新页面或重新选择 |
提示库存不足,无法购买 |
提示库存不足,无法购买 |
通过 |
|
TC-20 |
支付流程测试 |
选择书籍并进入支付页面,完成支付过程 |
提示支付成功,订单状态更新为已支付 |
提示支付成功,订单状态更新为已支付 |
通过 |
通过对注册、登录、课程预约和书籍购买等功能的测试,我们可以看到系统在大多数场景下表现正常,所有的预期结果都得到了验证。测试中主要关注了输入验证、用户操作流程以及系统反馈的准确性。特别是在用户登录、课程预约等功能的测试中,系统能够正确处理用户名和密码验证、课程名额检查以及预约管理,确保了用户体验的顺畅。
在测试过程中,发现功能出现不符合预期的情况,通常表现为输入错误时的提示信息未能正确展示,或者在某些极端情况下,系统未能做出及时响应。此类问题将引起开发团队关注,并需进一步调试优化。此外,测试还验证了系统的稳定性,特别是在高并发场景下的表现,如预约课程时的处理效率和购买书籍时的库存校验功能。
总体而言,平台功能测试通过率较高,系统稳定性良好,后续仍需继续关注细节优化与极端情况的测试。
本文设计并实现了一个校园健身俱乐部管理系统。通过对现有管理模式的分析,发现传统的人工管理方式在处理效率、信息共享和资源调配等方面存在较大的瓶颈,因此提出了以信息化手段提高健身俱乐部管理效率的解决方案。
在系统功能设计上,针对会员、教练和管理员不同的角色需求,系统分别提供了课程查询、预约、个人信息管理等服务,教练可进行课程管理、预约调整以及与会员的互动,管理员则通过系统后台高效管理会员、课程、书籍等资源。通过SSM框架的应用,系统具备了良好的可扩展性和稳定性,可以根据实际需求不断增加新的功能模块。
技术方面,系统采用Java编程语言和MySQL数据库,使得系统具备较强的数据处理能力和较高的安全性。此外,系统的前端设计简洁直观,提升了用户体验。通过统计分析功能,管理员能够实时掌握健身资源的使用情况,为优化资源配置提供决策支持。
总体而言,系统的实现有效提升了健身俱乐部的管理效率,改善了用户体验,推动了校园健身活动的数字化转型。未来,随着技术的不断发展,系统可进一步扩展功能,结合大数据和人工智能技术,为会员提供更加智能、个性化的健身服务,从而实现更高效、更智能的运营管理目标。
[1]金江.基于Java Web的SSM在线考试系统设计[J].现代信息科技,2024,8(17):105-110.
[2]Can Hu,Ning Cao,Han Zhou,Bin Guo.Medical Image Classification with a Hybrid SSM Model Based on CNN and Transformer[J].Electronics,2024,13(15):3094-3094.
[3]王冠龙.基于SSM的客房管理系统设计与实现[J].现代信息科技,2024,8(13):84-89.
[4]刘玮玮.基于SSM框架图书借阅管理系统的研究与实现[J].工业控制计算机,
2024,37(06):139-141.
[5]庞万宏.基于SSM框架的科研诚信系统研究与设计[J].山西电子技术,2024,(03):107-109.
[6]朴丽莎,陈平星.基于SSM框架的学生作业管理系统的设计与实现[J].科技资讯,
2024,22(08):233-237+243.
[7]刘志燕,刘鹏飞,宋章祥.体育场馆智能化系统设计要点研究[J].智能建筑电气技术,2024,18(02):63-67+72.
[8]Yueru Xu,Wei Ye,Yuanchang Xie,Chen Wang.A two-dimensional surrogate safety measure based on fuzzy logic model.[J].Accident; analysis and prevention,2024,199107529-107529.
[9]邢中玉,王广林,陈雅,龙腾.基于大数据技术的智能健身系统研究[J].电脑编程技巧与维护,2024,(02):89-91+169.
[10]张佳锦.自助式健身房服务设计研究[D].沈阳航空航天大学,2023.
[11]Zheng Hongying.A Study on the Design of English Speaking Examination System Based on SSM Framework[J].Journal of Sensors,2022,2022
[12]Zhu ZiJian,Ma YueBo,Dan BingBing,Zhao RuJin,Liu EnHai,Zhu ZiFa.ISSM-ELM - a guide star selection for a small-FOV star sensor based on the improved SSM and extreme learning machine.[J].Applied optics,2022,61(22):6443-6452.
[13]蒋知廷.基于JSP的健身教练预约系统设计[J].电脑编程技巧与维护,2022,(06):32-35.
[14]莫秋实.健身俱乐部管理系统设计与实现[D].贵州大学,2021.
[15]Design and Implementation of ERP System Based on SSM Framework[J].2020,440(5):
这次毕业设计能够完成,最重要的就是来自指导老师的帮助,老师不厌其烦的对我的论文及毕业设计提出非常有建设性的建议,我的毕设施能够完成离不开老师的帮助。我对老师由衷的表示感谢,
其次要感谢大学四年里学院里所有的任课老师的教导,老师们在我整个大学四年里给予了我丰富的知识,让我能够在大学中不虚度光阴,踏踏实实的学习,没有这些老师不辞辛劳的教诲,我无法完成这四年的学业。
最后,我要感谢我的家人和同学们。感谢父母在物质与精神上给予我无限的支持和鼓励。感谢我的同学们,在论文写作期间,你们给予了我许多宝贵的建议和帮助,让我在学术研究的道路上不再孤单。
再次感谢所有在我大学生活中给予我帮助和支持的人们。您们的关怀和鼓励将永远铭刻在我的心中,成为我未来前行的动力。
由于自己的水平有限,毕设仍然存在着很大的缺陷,各位老师若提出意见,我会努力改正。
1591

被折叠的 条评论
为什么被折叠?



