springboot体育馆管理系统
摘 要:随着信息技术的发展,体育馆管理逐渐向数字化、智能化转型。传统体育馆管理方式依赖人工操作,存在预约信息记录不准确、场地资源浪费、器材管理混乱等问题,严重影响了运营效率和用户体验。
本系统采用SpringBoot框架作为后端技术,前端使用Vue,数据库选用MySQL。系统主要包括用户、教练、管理员三类角色功能。用户可以进行体育场地预约、退订、体育器材租借与退订、教练预约与咨询。教练可以管理个人信息、预约记录、退订记录及咨询记录。管理员负责场地、器材、教练信息的管理,并进行场地预约与器材租借的管理。
关键词:体育馆管理;SpringBoot;MySQL;Vue
Springboot Sports Center Management System
Abstract:With the development of information technology, stadium management has gradually transformed to digital and intelligent. The traditional gymnasium management method relies on manual operation, which has problems such as inaccurate reservation information records, waste of venue resources, and chaotic equipment management, which seriously affects the operational efficiency and user experience.
The system uses the SpringBoot framework as the back-end technology, the front-end uses Vue, and the database uses MySQL. The system mainly includes three types of role functions: user, coach, and administrator. Users can make reservations, cancellations, sports equipment rentals and cancellations, and coach reservations and consultations. Coaches can manage personal information, appointment records, unsubscription records, and consultation records. The administrator is responsible for the management of venues, equipment, and coach information, as well as the management of venue reservations and equipment rentals.
Key words: gymnasium management; SpringBoot; MySQL; Vue
体育馆管理一直以来依赖人工操作,管理效率低下,资源利用不均。过去,体育馆的运营需要大量的人工调度,场地预约、器材管理、教练安排等方面都缺乏系统化的管理方式。工作人员通过纸质登记、手工记录以及电话沟通等传统手段进行安排和管理。这种方式虽然能满足基本需求,但随着体育消费市场的扩大和人们对健身、运动需求的日益增长,传统管理方式暴露出一系列问题。预约信息容易混乱、场地资源的分配不均、器材的损耗无法及时追踪、客户体验差等问题普遍存在[1]。这种依赖人工处理的管理模式,不仅效率低下,而且难以满足日益复杂的管理需求。
随着计算机技术、互联网及智能设备的普及,传统管理方式面临着巨大的转型压力。现代管理理念的提出使得越来越多的行业开始探索信息化、数字化管理方式,体育馆行业也逐渐意识到数字技术带来的管理变革潜力[2]。信息化管理不仅能够有效整合资源、提高效率,还能提供精准的数据支持,优化决策过程。在这种背景下,借助先进的管理系统进行体育场馆管理成为一种必然趋势。此类系统的出现,不仅能够极大地提升场馆的运营效率,还能改善用户体验,提升服务质量,推动行业向智能化、现代化方向发展[3]。
本系统通过将传统管理流程数字化、自动化,减少人工干预,实现了更为高效、便捷的管理模式。其主要优势在于通过信息化手段,优化了场地、器材及教练资源的配置,确保了资源的最大化利用[4]。系统为用户提供了更加直观、便捷的服务,用户可通过系统随时查看场地预约情况、器材可用性以及教练信息,极大地提高了用户体验。管理人员则能够通过系统实时查看各类资源的使用情况、预约记录及器材租赁情况,为决策提供数据支持。系统还能够有效减少人工出错率,减少管理成本,提升整体运营效率[5]。这些优势使得该系统不仅在提高管理效率方面具有显著作用,也为行业的健康发展提供了强有力的支持。
国内体育馆管理系统行业的研究起步较晚,但近年来随着信息技术的迅速发展,越来越多的体育场馆开始认识到信息化管理的重要性。我国的体育产业近年来保持了较快的发展,尤其是在健身行业和体育消费市场的扩展中,体育场馆管理系统的需求逐渐上升[6]。早期,国内的体育馆管理主要依赖人工管理,信息记录通过纸质方式完成,这不仅影响了管理效率,也使得资源浪费和信息混乱成为常见问题。随着互联网技术的普及,许多企业和机构开始着手开发面向体育馆管理的信息化系统,试图借助技术手段解决传统管理方式的痛点。国内一些较为典型的系统研发者,如“美团体育”和“动图体育”,已经推出了涵盖场地预约、器材管理、教练调度等功能的智能管理平台[7]。这些平台的出现标志着国内体育馆管理逐步迈向数字化、智能化。以“美团体育”为例,该平台通过与本地体育场馆合作,为用户提供场地预定、器材租赁、教练预约等服务。平台的推广不仅方便了用户,也为场馆管理提供了更多的数据支持,有效提升了运营效率。体育场馆管理系统的功能逐步得到了完善和优化,系统的安全性、稳定性和可扩展性得到了不断提升。
在国内,虽然体育馆管理系统的应用逐渐普及,但仍存在一些问题。例如,部分系统在用户界面设计上存在不友好的体验,且功能模块之间缺乏有效的衔接,导致用户在使用过程中产生不便。数据安全问题也是当前系统面临的重要挑战之一。国内体育馆管理系统行业的研究和应用尚处于不断发展和完善阶段,需要更多的技术投入与实践探索。随着云计算、大数据、物联网等新兴技术的不断推进,未来国内体育馆管理系统将能够实现更高效、更智能的服务。
国外体育馆管理系统的发展较为成熟,尤其是在欧美国家,随着健康产业的蓬勃发展,体育场馆的管理逐渐向信息化、自动化迈进。早期,许多体育馆依赖传统的人工方式进行运营和管理,然而随着市场需求的多样化和管理效率的提升需求,体育馆管理系统逐渐得到了广泛应用。许多知名公司和平台开始在这一领域进行创新和发展,其中“Mindbody”和“ClubReady”是国际上较为知名的体育场馆管理软件平台。“Mindbody”作为全球领先的健康管理平台,提供了集成的预订、会员管理、财务结算和市场营销等功能,帮助健身俱乐部、瑜伽馆等场馆高效管理各类运营数据。“Mindbody”的成功在于其强大的用户数据分析功能,为体育馆提供了精准的运营指导和决策支持。另一例子是“ClubReady”,该平台专注于健身行业的运营管理,提供会员管理、教练安排、账单处理等功能,特别注重提高场馆的客户服务体验和运营效率。通过提供灵活的收费模式和定制化的服务,平台能够有效提升场馆的运营收入和用户粘性。
国外的体育馆管理系统在技术和功能上已经较为完善,许多系统都具备了高度的自定义功能和多种集成接口,能够与其他业务系统如财务、营销、客户关系管理系统等进行对接。这种集成化的管理模式使得体育馆能够在单一平台上实现全面的运营管理,提升了管理效率和用户满意度。国外体育馆管理系统的另一个突出特点是其移动化发展,许多系统提供了移动端应用,用户和管理者可以随时随地进行操作,进一步提升了管理的灵活性和便捷性。然而,尽管国外市场的体育馆管理系统发展较为成熟,仍然存在一些挑战,如系统的普及程度不均,某些地区或小型场馆仍未实现全面的信息化管理,尤其是一些小型私营健身房仍依赖于传统手工方式进行管理。随着全球信息化进程的加速,国外体育馆管理系统的技术发展将继续推动行业的智能化和数字化进程。
本系统主要研究内容是基于信息化技术的体育馆管理系统设计与实现,旨在提高体育馆资源的利用率,提升管理效率与用户体验。系统功能涵盖了用户、教练和管理员三个角色的管理需求,主要包括体育场地预约与退订、体育器材租借与退订、教练预约与咨询等功能。用户可以通过系统实现自助预约场地、租借器材,并与教练进行在线咨询。教练可管理个人信息、预约记录和咨询内容,而管理员则负责场地、器材、教练信息的整体管理与调度,确保资源合理分配。此外,系统还支持场地使用情况和器材库存的实时查看、统计分析功能,帮助管理员更高效地调度资源、优化运营。系统通过前后端技术结合,实现了高效的数据交互与管理,前端采用Vue框架提供友好的用户界面,后端基于SpringBoot架构实现逻辑处理和数据存储,数据库使用MySQL确保数据的稳定性与可靠性。
Java语言是一种广泛使用的高级编程语言,具有平台无关性、面向对象特性和丰富的标准库[8]。Java通过Java虚拟机(JVM)实现跨平台运行,开发者可以编写一次代码,在任何支持JVM的环境中执行[8]。Java的面向对象特性使得代码复用和模块化变得更加容易,促进了软件的维护和扩展。Java支持多线程编程,允许开发者在同一程序中同时执行多个任务,提升了应用程序的性能。
Java语言的语法结构简洁且易于理解,吸引了大量开发者[9]。Java的标准库包含数据结构、输入输出处理、网络编程等众多功能模块。这使得开发者在构建应用程序时能够高效利用已有工具,减少重复劳动。Java广泛应用于企业级应用、移动应用、Web开发和大数据处理等领域。
B/S(Browser/Server)架构是一种基于浏览器和服务器的系统架构模式,用户通过浏览器与服务器进行交互。B/S架构简化了客户端的部署和管理,用户无需在本地安装复杂的软件,只需使用标准浏览器即可访问应用程序。服务器端负责处理业务逻辑和数据存储,客户端则主要负责展示用户界面和数据交互[10]。B/S架构的设计使得系统更新和维护集中在服务器端,降低了维护成本。
B/S架构通常采用Web技术进行实现,包括HTML、CSS和JavaScript等。用户在浏览器中发起请求,服务器响应并返回数据。数据传输通常通过HTTP或HTTPS协议进行,B/S架构的灵活性使其适用于在线购物、信息管理系统和社交网络等各类应用场景[11]。由于其易于扩展性,B/S架构可以方便地支持大规模用户访问,适应不断变化的业务需求。
SpringBoot框架是基于Spring框架的开源项目,简化Java应用程序的开发过程。SpringBoot通过约定优于配置的理念,减少了传统Spring应用的繁琐配置,开发者可以快速搭建和部署应用程序。框架提供了一系列默认配置,支持自动化配置,简化了应用启动的复杂性[12]。SpringBoot内置了嵌入式Web服务器,使得开发者能够独立运行Java应用,无需外部容器。
SpringBoot支持微服务架构,开发者可以轻松创建和管理多个微服务。框架集成了丰富的功能模块,包括安全、数据访问和消息中间件等,支持RESTful API和JSON数据格式的处理[13]。SpringBoot还提供了强大的监控和管理功能,允许开发者实时监控应用的健康状态和性能指标。借助SpringBoot,开发者能够高效构建和维护现代企业级应用,满足复杂业务需求。
Vue是一种渐进式JavaScript框架,专注于构建用户界面。Vue采用组件化的开发模式,允许开发者将应用程序拆分为独立的、可重用的组件,从而提高了开发效率和代码的可维护性[14]。框架的核心库专注于视图层,支持数据绑定和DOM操作,提供了简洁的API。Vue的虚拟DOM机制提升了应用的性能,减少了实际DOM操作的次数。
Vue支持双向数据绑定,能够自动更新视图与模型之间的变化。开发者可以通过Vue的指令系统,简化数据展示和事件处理。Vue还支持路由管理和状态管理,使得开发复杂单页面应用变得更加容易[15]。借助Vue的生态系统,开发者能够使用多种工具和库来扩展功能,满足不同的业务需求。Vue在前端开发中逐渐成为主流选择,受到广泛关注和应用。
MySQL是一种开源关系型数据库管理系统,广泛应用于Web应用和企业级数据存储。MySQL支持结构化查询语言,允许开发者通过标准语句进行数据的创建、读取、更新和删除操作[16]。数据库通过表格形式组织数据,支持数据完整性和约束条件的定义。MySQL的存储引擎机制使得用户可以根据具体需求选择不同的存储引擎,以优化性能和功能。
MySQL具有高性能和可扩展性,支持大规模数据存储和高并发访问。系统提供了丰富的用户权限管理和数据加密安全特性。MySQL能够与多种编程语言和框架兼容,广泛应用于内容管理系统、电子商务平台和数据分析等各种场景。
随着社会对体育馆管理需求的日益增加,尤其是智能化、信息化管理的普及,越来越多的体育馆希望通过数字化手段提升管理效率,改善用户体验,优化资源分配。由于一些体育馆管理者缺乏信息技术基础,传统的人工管理方式常常导致资源浪费、管理混乱,且用户使用体验不佳。在开发一款体育馆管理系统时,需充分考虑目标用户的实际需求,特别是场馆管理员、教练及用户的需求。为了更好地满足这些需求,系统设计时应关注以下几个方面:
(1)易于操作:系统应具备简洁直观的用户界面,确保管理员和用户能够轻松上手操作,尤其是在信息查询、场地预约、器材租赁、教练咨询等功能模块中,操作应尽可能简化,避免复杂的步骤,帮助用户快速完成操作,减少学习成本。
(2)快速响应:系统应具备高效的响应能力,能够在用户提交请求后快速处理。例如,当用户进行场地预约或器材租赁时,系统应能够及时更新资源状态,避免重复预约,保证信息的准确性。同时,理员对资源的调度与管理应尽可能实现自动化,确保处理速度和响应时间。
(3)信息管理简化:系统应能自动化地处理大量信息,减少人工输入与审核。通过数据分类和智能化管理,帮助管理员快速获取场地使用情况、器材库存、教练安排等信息。系统需要具备强大的数据分析和报告功能,以帮助管理者做出精准的决策,提高资源利用率。
(4)优化资源配置板块:考虑到许多场馆面临资源有限、场地使用不均等问题,系统应着重增加资源调度与优化功能。例如,通过智能推荐系统,帮助用户选择最合适的场地和器材,避免过度集中或浪费。
(5)优惠与活动支持:鉴于一些体育馆需要通过活动吸引更多用户,系统应具有活动管理模块。该模块可以帮助管理员组织并发布优惠活动,向用户推荐折扣或限时特惠等信息。系统还可以支持在线支付、优惠券发放、会员管理等功能,方便用户参与活动并获得优惠。
本系统的总体功能设计包括用户、教练和管理员三个角色的管理需求,旨在实现体育场馆的高效管理与资源优化配置。对于用户,系统提供体育场地预约与退订、体育器材租借与退订、教练预约与咨询等功能,用户可通过系统轻松进行自助服务。教练端则包括教练信息管理、预约与退订管理、咨询记录管理等,帮助教练高效管理个人事务并与用户互动。管理员则具备更为全面的管理功能,涵盖场地、器材、教练的管理与调度,以及场地预约与器材租赁的统计与审核。系统功能结构图如图3-1所示。

图3-1系统功能结构图
系统采用当前主流的SpringBoot和Vue.js开发框架,具备良好的技术基础。这些技术已被广泛应用于多种商业项目,具备成熟的文档和社区支持,便于开发获取必要的资源与解决方案。个人拥有丰富的相关技术经验,能够有效应对潜在技术挑战。所需的软硬件资源易于获取,且具备良好的兼容性,降低了技术实现的难度。
系统具备直观友好的用户界面,支持简便的导航和功能访问,极大地提升了用户的使用体验。系统提供了自定义的工作流程和角色权限管理,使不同层级的用户能够快速上手,完成各自的任务。。
系统所使用的软件为开源技术,降低了使用费用,同时硬件成本较低,使得整体初始投入相对合理,具备较高性价比。因此,系统在经济上是完全可行的。
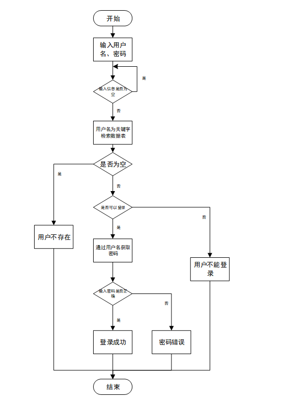
用户输入用户名和密码后,系统先检查输入是否为空,再验证用户名是否存在,若存在则通过用户名获取密码并校验。若密码正确则登录成功,否则提示密码错误。若用户名不存在或无法登录,提示用户操作无效。如图4-1所示。

图4-1登录流程图
管理员可以添加信息,用户添加可以自己权限内的信息,输入信息后,要想利用这个软件来进行系统的安全管理,首先需要登录到该软件中。添加信息流程如图4-2所示。

图4-2添加信息流程图
用户首先选择需要修改的记录,输入修改后的数据,系统判断输入数据是否合法。若数据不合法,提示重新输入;若数据合法,则将修改后的数据写入数据库,完成操作后流程结束。修改信息流程图如图4-3所示。

图4-3修改信息流程图
用户选择需要删除的记录后,系统判断是否确认删除。若未确认,返回选择环节;若确认删除,则更新数据库,删除对应记录,完成操作后流程结束。删除信息流程图如图4-4所示。

图4-4删除信息流程图
数据库概念模型是数据库设计的一个阶段,它描述了数据库中数据的逻辑结构和之间的关系,而不关注具体的实现细节。概念模型通常用于数据库设计的初期阶段,以帮助开发人员和用户理解数据库中存储的数据以及数据之间的关系。
数据库概念模型通常采用高层次的概念来描述数据,常见的概念模型包括实体-关系模型(Entity-Relationship Model,ERM)、面向对象模型(Object-Oriented Model)等。在概念模型中,数据被抽象为实体(Entity)和实体之间的关系(Relationship),并且定义了实体的属性(Attribute),通常以E-R图来表达。
教练表实体图包含`coach_user_id`、`coach_name`、`coach_gender`、`coachs_age`、`coachs_phone_number`、`coach_id`、`examine_state`、`user_id`、`create_time`、`update_time`等属性,其中`coach_user_id`是主键。实体属性图如图4-5所示。

图4-5教练表实体图
咨询记录表实体图实体包含`consultation_records_id`、`consultation_title`、`coach_user`、`user_information`、`consultation_content`、`coachs_reply`、`create_time`、`update_time`、`source_table`、`source_id`、`source_user_id`等属性,其中`consultation_records_id`是主键。实体属性图如图4-6所示。

图4-6咨询记录表实体图
器材退订表实体包含`equipment_cancellation_id`、`order_number`、`equipment_name`、`equipment_type`、`rental_price`、`user_information`、`user_name`、`contact_number`、`rental_time`、`rental_duration`、`total_order_price`、`reason_for_unsubscribe`、`unsubscribe_status`、`unsubscribe_reply`、`create_time`、`update_time`、`source_table`、`source_id`、`source_user_id`等属性,其中`equipment_cancellation_id`是主键,实体属性图如图4-7所示。

图4-7器材退订表实体图
用户表实体包含`ordinary_users_id`、`user_name`、`user_gender`、`contact_number`、`examine_state`、`user_id`、`create_time`、`update_time`等属性,其中`ordinary_users_id`是主键,实体属性图如图4-8所示。

图4-8用户表实体图
体育器材表实体包含`sports_equipment_id`、`equipment_name`、`equipment_type`、`rental_price`、`rental_notice`、`equipment_pictures`、`equipment_introduction`、`praise_len`、`collect_len`、`comment_len`、`equipment_rental_limit_times`、`create_time`、`update_time`等属性,其中`sports_equipment_id`是主键,实体属性图如图4-9所示。

图4-9体育器材表实体图
体育场地表实体包含`sports_venues_id`、`venue_name`、`venue_type`、`venue_area`、`booking_price`、`opening_hours`、`venue_location`、`venue_pictures`、`venue_introduction`、`hits`、`praise_len`、`collect_len`、`comment_len`、`recommend`、`venue_reservation_limit_times`、`create_time`、`update_time`等属性,其中`sports_venues_id`是主键,实体属性图如图4-10所示。

图4-10体育场地表实体图
管理员表实体包含`user_id`、`state`、`user_group`、`login_time`、`phone`、`phone_state`、`username`、`nickname`、`password`、`email`、`email_state`、`avatar`、`open_id`、`create_time`等属性,其中`user_id`是主键,实体属性图如图4-11所示。

图4-11管理员表实体图
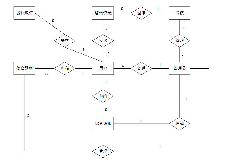
系统总体E-R图如下:

图4-12总体E-R图
表4-1 教练表
| 编号 | 名称 | 数据类型 | 长度 | 允许空值 | 主键 | 说明 |
| 1 | coach_user_id | int | 10 | N | Y | 教练用户ID |
| 2 | coach_name | varchar | 64 | Y | N | 教练姓名 |
| 3 | coach_gender | varchar | 64 | Y | N | 教练性别 |
| 4 | coachs_age | varchar | 64 | Y | N | 教练年龄 |
| 5 | coachs_phone_number | varchar | 16 | Y | N | 教练电话 |
| 6 | coach_id | varchar | 64 | N | N | 教练工号 |
| 7 | examine_state | varchar | 16 | N | N | 审核状态 |
| 8 | user_id | int | 10 | N | N | 用户ID |
| 9 | create_time | datetime | 19 | N | N | 创建时间 |
| 10 | update_time | timestamp | 19 | N | N | 更新时间 |
体育馆管理系统中,教咨询记录表物理设计表,如表4-2所示。
表4-2 咨询记录表
| 编号 | 名称 | 数据类型 | 长度 | 允许空值 | 主键 | 说明 |
| 1 | consultation_records_id | int | 10 | N | Y | 咨询记录ID |
| 2 | consultation_title | varchar | 64 | Y | N | 咨询标题 |
| 3 | coach_user | int | 10 | Y | N | 教练用户 |
| 4 | user_information | int | 10 | Y | N | 用户信息 |
| 5 | consultation_content | text | 65535 | Y | N | 咨询内容 |
| 6 | coachs_reply | text | 65535 | Y | N | 教练回复 |
| 7 | create_time | Datetime | 19 | N | N | 创建时间 |
| 8 | update_time | timestamp | 19 | N | N | 更新时间 |
| 9 | source_table | varchar | 255 | Y | N | 来源表 |
| 10 | source_id | int | 10 | Y | N | 来源ID |
| 11 | source_user_id | int | 10 | Y | N | 来源用户 |
表4-3 器材退订表
| 编号 | 名称 | 数据类型 | 长度 | 允许空值 | 主键 | 说明 |
| 1 | equipment_cancellation_id | int | 10 | N | Y | 器材退订ID |
| 2 | order_number | varchar | 64 | Y | N | 订单编号 |
| 3 | equipment_name | varchar | 64 | Y | N | 器材名称 |
| 4 | equipment_type | varchar | 64 | Y | N | 器材类型 |
| 5 | rental_price | double | 9 | Y | N | 租借时价 |
| 6 | user_information | int | 10 | Y | N | 用户信息 |
| 7 | user_name | varchar | 64 | Y | N | 用户姓名 |
| 8 | contact_number | varchar | 64 | Y | N | 联系电话 |
| 9 | rental_time | datetime | 19 | Y | N | 租借时间 |
| 10 | rental_duration | double | 9 | Y | N | 租借时长 |
| 11 | total_order_price | double | 9 | Y | N | 订单总价 |
| 12 | reason_for_unsubscribe | text | 65535 | Y | N | 退订原因 |
| 13 | unsubscribe_status | varchar | 64 | Y | N | 退订状态 |
| 14 | unsubscribe_reply | text | 65535 | Y | N | 退订回复 |
| 15 | create_time | datetime | 19 | N | N | 创建时间 |
| 16 | update_time | timestamp | 19 | N | N | 更新时间 |
| 17 | source_table | varchar | 255 | Y | N | 来源表 |
| 18 | source_id | int | 10 | Y | N | 来源ID |
| 19 | source_user_id | int | 10 | Y | N | 来源用户 |
表4-4用户表
| 编号 | 名称 | 数据类型 | 长度 | 允许空值 | 主键 | 说明 |
| 1 | ordinary_users_id | int | 10 | N | Y | 普通用户ID |
| 2 | user_name | varchar | 64 | Y | N | 用户姓名 |
| 3 | user_gender | varchar | 64 | Y | N | 用户性别 |
| 4 | contact_number | varchar | 16 | Y | N | 联系电话 |
| 5 | examine_state | varchar | 16 | N | N | 审核状态 |
| 6 | user_id | int | 10 | N | N | 用户ID |
| 7 | create_time | datetime | 19 | N | N | 创建时间 |
| 8 | update_time | timestamp | 19 | N | N | 更新时间 |
体育馆管理系统中,体育器材表物理设计表,如表4-5所示。
表4-5 体育器材表
| 编号 | 名称 | 数据类型 | 长度 | 允许空值 | 主键 | 说明 |
| 1 | sports_equipment_id | int | 10 | N | Y | 体育器材ID |
| 2 | equipment_name | varchar | 64 | Y | N | 器材名称 |
| 3 | equipment_type | varchar | 64 | Y | N | 器材类型 |
| 4 | rental_price | double | 9 | Y | N | 租借时价 |
| 5 | rental_notice | varchar | 64 | Y | N | 租借须知 |
| 6 | equipment_pictures | varchar | 255 | Y | N | 器材图片 |
| 7 | equipment_introduction | longtext | 2147483647 | Y | N | 器材介绍 |
| 8 | praise_len | int | 10 | N | N | 点赞数 |
| 9 | collect_len | int | 10 | N | N | 收藏数 |
| 10 | comment_len | int | 10 | N | N | 评论数 |
| 11 | equipment_rental_limit_times | int | 10 | N | N | 租借限制次数 |
| 12 | create_time | datetime | 19 | N | N | 创建时间 |
| 13 | update_time | timestamp | 19 | N | N | 更新时间 |
表4-6 体育场地表
| 编号 | 名称 | 数据类型 | 长度 | 允许空值 | 主键 | 说明 |
| 1 | sports_venues_id | int | 10 | N | Y | 体育场地ID |
| 2 | venue_name | varchar | 64 | Y | N | 场地名称 |
| 3 | venue_type | varchar | 64 | Y | N | 场地类型 |
| 4 | venue_area | varchar | 64 | Y | N | 场地区域 |
| 5 | booking_price | double | 9 | Y | N | 预约时价 |
| 6 | opening_hours | varchar | 64 | Y | N | 开放时间 |
| 7 | venue_location | varchar | 64 | Y | N | 场地位置 |
| 8 | venue_pictures | varchar | 255 | Y | N | 场地图片 |
| 9 | venue_introduction | longtext | 2147483647 | Y | N | 场地介绍 |
| 10 | hits | int | 10 | N | N | 点击数 |
| 11 | praise_len | int | 10 | N | N | 点赞数 |
| 12 | collect_len | int | 10 | N | N | 收藏数 |
| 13 | comment_len | int | 10 | N | N | 评论数 |
| 14 | recommend | int | 10 | N | N | 智能推荐 |
| 15 | venue_reservation_limit_times | int | 10 | N | N | 预约限制次数 |
| 16 | create_time | datetime | 19 | N | N | 创建时间 |
| 17 | update_time | timestamp | 19 | N | N | 更新时间 |
体育馆管理系统中,管理员表物理设计表,如表4-7所示。
表4-7管理员表
| 编号 | 名称 | 数据类型 | 长度 | 允许空值 | 主键 | 说明 |
| 1 | user_id | int | 10 | N | Y | 用户ID |
| 2 | state | smallint | 5 | N | N | 账户状态 |
| 3 | user_group | varchar | 32 | Y | N | 所在用户组 |
| 4 | login_time | timestamp | 19 | N | N | 上次登录时间 |
| 5 | phone | varchar | 11 | Y | N | 手机号码 |
| 6 | phone_state | smallint | 5 | N | N | 手机认证 |
| 7 | username | varchar | 16 | N | N | 用户名 |
| 8 | nickname | varchar | 16 | Y | N | 昵称 |
| 9 | password | varchar | 64 | N | N | 密码 |
| 10 | | varchar | 64 | Y | N | 邮箱 |
| 11 | email_state | smallint | 5 | N | N | 邮箱认证 |
| 12 | avatar | varchar | 255 | Y | N | 头像地址 |
| 13 | open_id | varchar | 255 | Y | N | 针对获取用户信息字段 |
| 14 | create_time | timestamp | 19 | N | N | 创建时间: |
用户可以在系统中选择体育场地进行预约,输入所需的时间和场地类型,系统会根据用户需求展示可用场地,并允许用户进行预约。用户可以选择预约时间并确认预约信息。体育场地预约界面如图5-1所示。

图5-1体育场地预约界面。
用户可以在系统中选择已预约的场地进行退订,填写退订原因并确认退订。退订成功后,场地会重新进入可预约状态。场地退订界面如图5-2所示。

图5-2场地退订界面。
用户可以在系统中选择体育器材并输入租借时间,系统会显示该器材的租借价格和可用状态。用户确认租借器材后,系统会完成租借流程并生成订单。体育器材租借界面如图5-3所示。

图5-3体育器材租借界面。
用户可以在租借器材页面选择退订已经租借的器材,填写退订原因并确认退订。器材退订后,系统会更新器材的可用状态并处理相关退款事宜。器材退订界面如图5-4所示。

图5-4器材退订界面。
用户可以在教练预约与咨询模块选择教练并预约相应时间。用户也可以向教练提问并等待教练的回复,系统会展示教练的相关信息。教练预约与咨询界面如图5-5所示。

图5-5教练预约与咨询界面。
用户可以选择已预约的教练进行退订,填写退订原因并确认退订。退订后的教练预约会被取消,用户和教练双方都会收到通知。教练退订界面如图5-6所示。

图5-6教练退订界面。
教练可以在系统中查看和编辑自己的个人信息,包括姓名、年龄、联系方式等。教练还可以上传自己的照片及其他相关资料。教练信息管理界面如图5-7所示。

图5-7教练信息管理界面。
教练可以在预约管理界面查看自己的预约记录,确认用户的预约请求。教练可以根据个人安排接受或拒绝预约请求。教练预约管理界面如图5-8所示。

图5-8教练预约管理界面。
教练可以管理已被退订的预约,查看退订的原因及相关处理情况。教练还可以重新确认退订请求并进行相关操作。教练退订管理界面如图5-9所示。

图5-9教练退订管理界面。
教练可以在咨询记录管理模块查看用户的咨询记录,包括问题和回复内容。教练可以编辑自己的回复并与用户进行有效沟通。咨询记录管理界面如图5-10所示。

图5-10咨询记录管理界面。
管理员可以在体育场地管理界面添加、编辑和删除体育场地信息,设置每个场地的预约规则及价格。管理员还可以查看场地的使用情况并进行管理。体育场地管理界面如图5-11所示。

图5-11体育场地管理界面。
管理员可以管理场地预约情况,包括查看所有预约的场地记录,处理预约冲突和未按时到场的情况。管理员还可以对预约记录进行审批或拒绝。场地预约管理界面如图5-12所示。

图5-12场地预约管理界面。
管理员可以管理体育器材的信息,设置器材的租借规则、价格及库存数量。管理员可以添加新器材或更新现有器材的状态。体育器材管理界面如图5-13所示。

图5-13体育器材管理界面。
管理员可以查看和管理所有的器材租借记录,包括用户租借器材的情况、租借时长及费用等。管理员可以进行器材的退款处理以及库存更新。器材租借管理界面如图5-14所示。

图5-14器材租借管理界面。
管理员可以查看和编辑教练的个人信息,审批新的教练申请以及处理教练的退订请求。管理员可以对教练的状态进行管理。教练信息管理界面如图5-15所示。

图5-15教练信息管理界面。
管理员可以管理所有的教练退订记录,查看退订原因,并处理相关退款和其他后续操作。管理员可以对教练退订的情况进行审批和更新。教练退订管理界面如图5-16所示。

图5-16教练退订管理界面。
测试的主要目的是确保系统的功能和性能满足预期的需求,同时识别和修复潜在的缺陷。通过系统测试,可以验证各个功能模块的正确性和稳定性,确保系统在不同使用场景下的表现符合设计要求。测试目的包括确认系统功能的完整性、验证数据处理的准确性、评估系统的性能和安全性。测试还可以提高用户满意度,保证用户在使用系统时获得流畅和可靠的体验。通过全面的测试,可以降低后期维护成本,减少系统上线后出现故障的风险,从而保障系统的长期稳定运行。
在本系统中,测试方法主要依赖于测试用例的设计与执行。测试用例是根据系统需求文档编写的,覆盖所有功能模块及其边界情况。每个测试用例包含输入数据、预期结果和实际结果的对比,以验证系统的功能是否按预期工作。
常见的测试用例包括功能测试用例、边界测试用例和异常测试用例[20]。功能测试用例针对系统的各项功能进行验证;边界测试用例则侧重于输入数据的边界条件,验证系统在极端情况下是否能够稳定运行;异常测试用例则用于验证系统在处理错误输入或异常情况时的反应。本文选择功能测试用例进行系统测试。
在测试执行过程中,记录每个用例的执行结果,并根据实际结果与预期结果的对比,判断系统是否存在缺陷。通过系统化的测试用例执行,可以有效提高测试的覆盖率和效率,为系统的最终上线提供保障。
场地退订功能测试用来验证用户退订已预约场地时系统的响应情况。场地退订测试用例表如表6-3所示。
表6-3 场地退订测试用例。
| 测试项 | 测试用例 | 预期结果 | 结论 |
| 场地退订功能测试 | 1. 用户登录系统并查看自己的预约记录。 | 用户能看到自己的预约场地信息。 | 与预期结果一致。 |
| 2. 用户点击退订按钮。 | 系统弹出退订确认框,用户可以填写退订原因。 | 与预期结果一致。 | |
| 3. 用户填写退订原因并确认退订。 | 系统提示“退订成功”,并更新场地状态为可预约。 | 与预期结果一致。 | |
| 4. 用户查看自己的预约记录。 | 退订的场地信息不再显示在预约记录中。 | 与预期结果一致。 |
体育器材租借功能测试用来验证用户租借器材时的操作是否正常。体育器材租借测试用例表如表6-4所示。
表6-4 体育器材租借测试用例。
| 测试项 | 测试用例 | 预期结果 | 结论 |
| 体育器材租借功能测试 | 1. 用户登录系统并选择“器材租借”功能。 | 用户进入器材租借界面,展示器材信息。 | 与预期结果一致。 |
| 2. 用户选择所需器材并选择租借时间。 | 系统展示器材租借的总价格和租借时长。 | 与预期结果一致。 | |
| 3. 用户确认租借信息并提交订单。 | 系统提示“租借成功”,并生成租借订单。 | 与预期结果一致。 | |
| 4. 用户查看自己的租借记录。 | 用户能看到自己成功租借的器材及租借时长。 | 与预期结果一致。 |
器材退订功能测试用来验证用户退订已租借的器材时系统的响应情况。器材退订测试用例表如表6-5所示。
表6-5 器材退订测试用例。
| 测试项 | 测试用例 | 预期结果 | 结论 |
| 器材退订功能测试 | 1. 用户登录系统并查看自己的租借记录。 | 用户能看到已租借的器材信息。 | 与预期结果一致。 |
| 2. 用户选择要退订的器材并点击退订按钮。 | 系统弹出退订确认框,用户可以填写退订原因。 | 与预期结果一致。 | |
| 3. 用户填写退订原因并确认退订。 | 系统提示“退订成功”,并更新器材状态为可租借。 | 与预期结果一致。 | |
| 4. 用户查看自己的租借记录。 | 退订的器材信息不再显示在租借记录中。 | 与预期结果一致。 |
教练预约与咨询功能测试用来验证用户预约教练并进行咨询的流程是否正常。教练预约与咨询测试用例表如表6-6所示。
表6-6 教练预约与咨询测试用例。
| 测试项 | 测试用例 | 预期结果 | 结论 |
| 教练预约与咨询功能测试 | 1. 用户登录系统并进入“教练预约与咨询”界面。 | 用户看到教练列表和可预约的时间段。 | 与预期结果一致。 |
| 2. 用户选择教练和预约时间。 | 系统展示该教练在所选时间段的可预约情况。 | 与预期结果一致。 | |
| 3. 用户提交预约请求并等待教练确认。 | 用户看到预约请求已提交,等待教练确认。 | 与预期结果一致。 | |
| 4. 用户可以向教练提问并等待回复。 | 教练回复用户的问题,系统显示回复内容。 | 与预期结果一致。 |
教练退订功能测试用来验证用户退订已预约的教练时系统的响应情况。教练退订测试用例表如表6-7所示。
表6-7 教练退订测试用例。
| 测试项 | 测试用例 | 预期结果 | 结论 |
| 教练退订功能测试 | 1. 用户登录系统并查看自己的预约记录。 | 用户能看到已预约的教练信息。 | 与预期结果一致。 |
| 2. 用户选择要退订的教练预约并点击退订按钮。 | 系统弹出退订确认框,用户可以填写退订原因。 | 与预期结果一致。 | |
| 3. 用户填写退订原因并确认退订。 | 系统提示“退订成功”,并更新教练的预约状态。 | 与预期结果一致。 | |
| 4. 用户查看自己的预约记录。 | 退订的教练预约信息不再显示在预约记录中。 | 与预期结果一致。 |
通过对系统主要功能的全面测试,所有测试项均符合预期结果,系统在各个功能模块中表现稳定且一致。在“体育场地预约”功能测试中,用户能够顺利登录系统并进入预约界面,成功选择并提交预约信息,系统也正确展示了场地的可用性及预约结果。“场地退订”功能中,用户可正常操作退订过程,系统及时更新状态并反馈确认信息。在“体育器材租借”测试中,用户能够顺利浏览、选择器材并完成租借,同时系统准确计算租金并更新记录。“器材退订”功能中,用户可成功退还租赁器材,系统准确记录退订原因并更新状态。教练相关功能的测试中,用户能够顺利预约和咨询教练,系统提供实时反馈,教练信息也能按要求管理并更新。管理员功能测试通过,系统能够正常管理场地、器材以及教练相关信息,操作流程顺畅无误。总体来说,所有功能模块均已通过测试,系统表现正常。
通过对测试用例的全面执行,测试结果表明系统能够正确完成预期功能,满足设计需求。各项功能用例包括登录、注册、数据查询、信息管理等均通过验证,测试结果与设计目标一致,系统操作逻辑清晰,数据处理准确无误。测试未发现重大缺陷,符合部署标准。
本论文围绕体育馆管理系统的设计与实现展开,详细阐述了系统的需求分析、功能设计、数据库设计以及主要功能模块的实现。在需求分析阶段,明确了系统的核心功能,包括用户、教练和管理员三个角色的不同权限和操作需求,确保系统能够满足实际应用场景中的多方需求。通过对系统架构和数据库表的设计,构建了一个清晰的逻辑框架,并实现了高效的数据存储与操作。系统的数据库设计通过设计合理的数据表和关系模型,确保了数据的完整性与一致性。各功能模块的实现,涵盖了用户预约体育场地、租借器材、教练预约与咨询等操作,以及管理员对系统管理、数据维护等核心功能的支持。
在测试与验证阶段,本论文对系统的主要功能进行了全面的测试,包括体育场地预约、器材租借、教练预约与咨询等模块的功能验证。通过多项功能测试,验证了系统的稳定性和操作的流畅性,所有功能均按照预期工作,且能够在不同场景下正确响应用户需求。经过系统测试,得出结论:系统能够准确、高效地执行预期的功能,满足用户、教练和管理员的需求。
- 薛本毅.体育馆火灾自动报警系统消防联动控制分析[J].福建建筑,2024,(09):116-120.
- 王帅铭.某体育馆暖通空调系统节能设计研究[J].工程技术研究,2024,9(06):189-191.DOI:10.19537/j.cnki.2096-2789.2024.06.060.
- 冯坤旋.兰州某教育园区综合体育馆采暖系统设计[J].技术与市场,2024,31(03):79-82.
- 卢嫔婷,冉现印.PVC卷材满粘屋面系统在榆林职业技术学院体育馆项目中的应用[J].中国建筑防水,2024,(02):39-42.DOI:10.15901/j.cnki.1007-497x.2024.02.010.
- 张胜涛.计算机技术在体育馆器材管理中应用探究[J].文体用品与科技,2022,(19):178-180.
- 李泳君,杨怀港,郑浩鑫,等.基于物联网技术的智慧体育馆系统设计与实现[J].物联网技术,2022,12(08):109-111.DOI:10.16667/j.issn.2095-1302.2022.08.030.
- 耿杰,王屹航,张肖,等.BIM技术在体育场馆施工与运维中的应用研究[J].建筑结构,2022,52(S1):1937-1941.DOI:10.19701/j.jzjg.22S1402.冯志林.Java EE程序设计与开发实践教程[M].机械工业出版社:202105.353.
- 尹应荆.JAVA编程语言在计算机软件开发中的应用[J].石河子科技,2023,(05):45-47.
- 刘江涛,王亮亮,吴庆茹,等.基于B/S模式的铁路勘测设计案例信息化管理系统设计与实现[J].铁路计算机应用,2021,30(03):32-35.
- 张丹丹,李弘.基于B/S架构的办公管理系统设计与开发[J].铁路通信信号工程技术,2024,21(09):44-48+106.
- 王志亮,纪松波.基于SpringBoot的Web前端与数据库的接口设计[J].工业控制计算机,2023,36(03):51-53.
- 熊永平.基于SpringBoot框架应用开发技术的分析与研究[J].电脑知识与技术,2021,15(36):76-77.
- 赵媛.基于Vue的Web系统前端性能优化分析[J].电脑编程技巧与维护,2024,(09):44-46.
- 秦冬.浅析Vue框架在前端开发中的应用[J].信息与电脑(理论版),2024,36(13):61-63.
- 李艳杰.MySQL数据库下存储过程的综合运用研究[J].现代信息科技,2023,7(11):80-82+88.
- 陈倩怡,何军.Vue+Springboot+MyBatis技术应用解析[J].电脑编程技巧与维护,2020,(01):14-15+28.
- 周晓玉,崔文超.基于Web技术的数据库应用系统设计[J].信息与电脑(理论版),2023,35(09):189-191.
- 马艳艳,吴晓光.计算机软件与数据库的设计策略分析[J].电子技术,2024,53(05):104-105.
- 李俊萌.计算机软件测试技术与开发应用策略分析[J].信息记录材料,2023,24(03):50-52.
在本项目的实施过程中,许多人给予了我无私的支持和帮助,令我深感感谢。
我要衷心感谢我的指导老师。不仅在项目的初期提供了宝贵的建议,还在整个过程中给予了我细致入微的指导。专业知识和严谨态度始终激励着我,让我在遇到困难时能够保持信心,继续前行。每一次的讨论都让我对项目有了更深刻的理解,帮助我克服了许多技术难题。
我也要感谢参与用户测试的同学们。你们的反馈和建议为我们系统的优化提供了重要的参考,帮助我们更好地理解用户需求。正是因为有了你们的参与,我们才能够不断改进,提升系统的用户体验。感谢所有支持我的家人和朋友。你们的理解与鼓励让我在项目的紧张时刻始终能够保持积极的心态,成为我前进的动力。每当我遇到挑战时,想到你们的支持,我就能够重新振作,继续努力。最后,我要感谢所有在我职业发展过程中给予帮助的人。每一次的交流与分享都让我受益匪浅,拓宽了我的视野,让我在这条道路上走得更加坚定。
项目的完成不仅是我个人努力的结果,更是许多人共同支持与协作的成果。在此,我再次向所有关心和支持我的人表达衷心的感谢。希望未来我们能够继续携手,共同创造更多的价值和成就。
464

被折叠的 条评论
为什么被折叠?



